Ultrasound as a Physical Elicitor to Improve Texture in Blueberry Fruit: Physiological Indicator and Transcriptomic Analysis
Abstract
1. Introduction
2. Materials and Methods
2.1. Materials and Treatments
2.2. Determination of Firmness
2.3. Determination of Lignin Content
2.4. Measurement of Superoxide Radical (O2·−) Production Rate and Hydrogen Peroxide (H2O2) Content
2.5. Detection of Superoxide Dismutase (SOD) and Catalase (CAT) Activities
2.6. RNA-Seq Analysis
2.7. Genes Expression Assay
2.8. Statistical Analysis
3. Results
3.1. The Effects of US Washing on the Firmness and Lignin Content in Blueberries
3.2. The Effects of US Washing on the ROS Metabolism in Blueberries
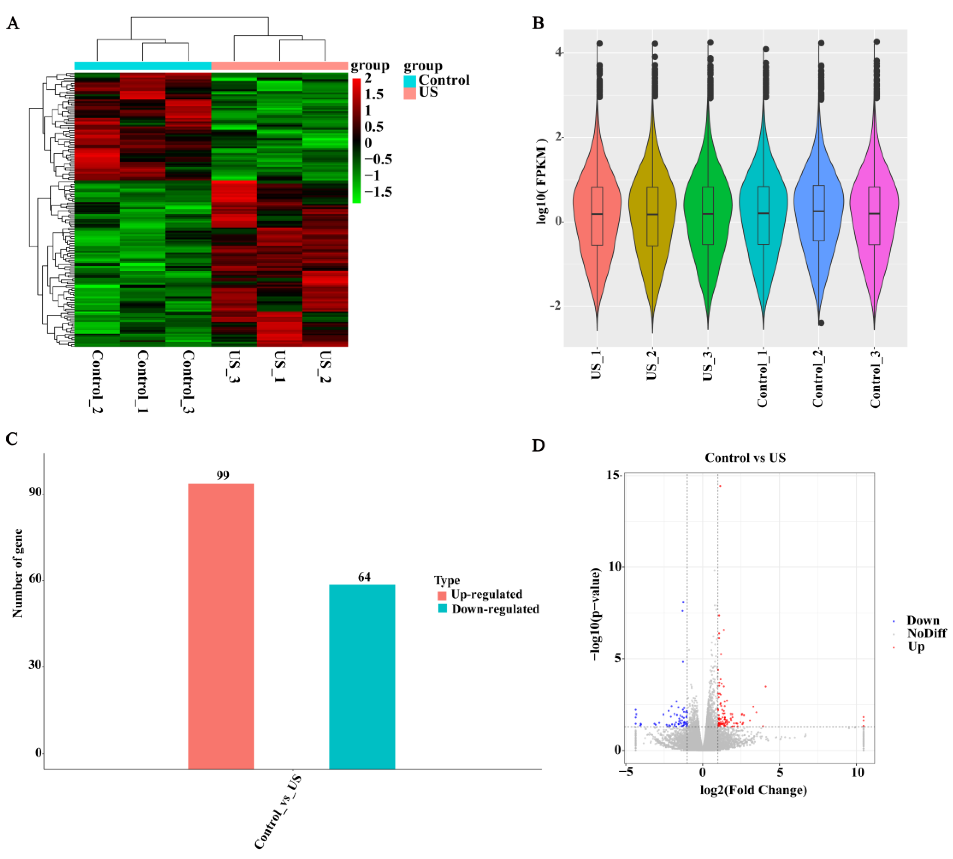
3.3. RNA-Seq Analysis of US-Improved Quality in Blueberry Fruit
3.4. Go Functional Analysis and KEGG Pathway Analysis of Blueberry Fruit
3.5. Candidate DEGs Involved in Transcription Factors (TFs) and Lignin Biosynthesis
3.6. The Effects of US Washing on the Expression of C4H, COMT1, and POD52 in Blueberries
3.7. Correlation Analysis
4. Discussion
5. Conclusions
Supplementary Materials
Author Contributions
Funding
Data Availability Statement
Acknowledgments
Conflicts of Interest
References
- Wu, Y.; Han, T.; Yang, H.; Lyu, L.; Li, W.; Wu, W. Known and potential health benefits and mechanisms of blueberry anthocyanins: A review. Food Biosci. 2023, 55, 103050. [Google Scholar] [CrossRef]
- Ge, Y.; Li, X.; Li, C.; Tang, Q.; Duan, B.; Cheng, Y.; Hou, J.; Li, J. Effect of sodium nitroprusside on antioxidative enzymes and the phenylpropanoid pathway in blueberry fruit. Food Chem. 2019, 295, 607–612. [Google Scholar] [CrossRef] [PubMed]
- Mao, L.; Mhaske, P.; Zing, X.; Kasapis, S.; Majzoobi, M.; Farahnaky, A. Cold plasma: Microbial inactivation and effects on quality attributes of fresh and minimally processed fruits and ready-to-eat vegetables. Trends Food Sci. Technol. 2021, 116, 146–175. [Google Scholar] [CrossRef]
- de São José, J.F.B.; de Andrade, N.J.; Ramos, A.M.; Vanetti, M.C.D.; Stringheta, P.C.; Chaves, J.B.P. Decontamination by ultrasound application in fresh fruits and vegetables. Food Control 2014, 45, 36–50. [Google Scholar] [CrossRef]
- Yu, Y.; Wang, Y.; Okonkwo, C.E.; Chen, L.; Zhou, C. Multimode ultrasonic-assisted decontamination of fruits and vegetables: A review. Food Chem. 2024, 450, 139356. [Google Scholar] [CrossRef]
- Dai, J.; Bai, M.; Li, C.; Cui, H.; Lin, L. Advances in the mechanism of different antibacterial strategies based on ultrasound technique for controlling bacterial contamination in food industry. Trends Food Sci. Technol. 2020, 105, 211–222. [Google Scholar] [CrossRef]
- Alenyorege, E.A.; Ma, H.; Aheto, J.H.; Ayim, I.; Chikari, F.; Osae, R.; Zhou, C. Response surface methodology centred optimization of mono-frequency ultrasound reduction of bacteria in fresh-cut Chinese cabbage and its effect on quality. LWT-Food Sci. Technol. 2020, 122, 108991. [Google Scholar] [CrossRef]
- Zhang, L.; Yu, X.; Yagoub, A.E.A.; Owusu-Ansah, P.; Wahia, H.; Ma, H.; Zhou, C. Effects of low frequency multi-mode ultrasound and it’s washing solution’s interface properties on freshly cut cauliflower. Food Chem. 2022, 366, 130683. [Google Scholar] [CrossRef]
- Zhang, L.; Zhang, M.; Mujumdar, A.S.; Liu, K. Antibacterial mechanism of ultrasound combined with sodium hypochlorite and their application in pakchoi (Brassica campestris L. ssp. chinensis). J. Sci. Food 2022, 102, 4685–4696. [Google Scholar] [CrossRef]
- Hong, C.; Zhou, H.C.; Zhao, Y.M.; Ma, H. Ultrasonic washing as an abiotic elicitor to induce the accumulation of phenolics of fresh-cut red cabbages: Effects on storage quality and microbial safety. Front. Nutr. 2022, 9, 1006440. [Google Scholar] [CrossRef]
- Alenyorege, E.A.; Ma, H.; Aheto, J.H.; Agyekum, A.A.; Zhou, C. Effect of sequential multi-frequency ultrasound washing processes on quality attributes and volatile compounds profiling of fresh-cut Chinese cabbage. LWT-Food Sci. Technol. 2020, 117, 108666. [Google Scholar] [CrossRef]
- Cao, S.; Hu, Z.; Pang, B.; Wang, H.; Xie, H.; Wu, F. Effect of ultrasound treatment on fruit decay and quality maintenance in strawberry after harvest. Food Control 2010, 21, 529–532. [Google Scholar] [CrossRef]
- Zhang, H.; Tsai, S.; Tikekar, R.V. Inactivation of Listeria innocua on blueberries by novel ultrasound washing processes and their impact on quality during storage. Food Control 2021, 121, 107580. [Google Scholar] [CrossRef]
- Wang, J.; Wu, Z. Combined use of ultrasound-assisted washing with in-package atmospheric cold plasma processing as a novel non-thermal hurdle technology for ready-to-eat blueberry disinfection. Ultrason. Sonochem. 2022, 84, 105960. [Google Scholar] [CrossRef]
- Kuang, J.F.; Wu, C.J.; Guo, Y.F.; Walther, D.; Shan, W.; Chen, J.Y.; Chen, L.; Lu, W.J. Deciphering transcriptional regulators of banana fruit ripening by regulatory network analysis. Plant Biotechnol. J. 2021, 19, 477–489. [Google Scholar] [CrossRef]
- Fan, Z.; Fang, L.; Liu, Q.; Lin, H.; Lin, M.; Lin, Y.; Wang, H.; Hung, Y.; Chen, Y. Comparative transcriptome and metabolome reveal the role of acidic electrolyzed oxidizing water in improving postharvest disease resistance of longan fruit. Food Chem. 2024, 449, 139235. [Google Scholar] [CrossRef]
- Chen, C.; Shi, L.; Bin, Y.; Liu, C.; Tian, M.; Jiang, A. Integration of transcriptome, miRNA and degradome sequencing reveals the early browning response in fresh-cut apple. Food Chem. 2023, 406, 134663. [Google Scholar] [CrossRef] [PubMed]
- Liu, Y.; Liao, L.; Yin, F.; Song, M.; Shang, F.; Shuai, L.; Cai, J. Integration of metabolome and transcriptome profiling reveals the effect of 6-Benzylaminopurine on the browning of fresh-cut lettuce during storage. Postharvest Biol. Technol. 2022, 192, 112015. [Google Scholar] [CrossRef]
- Liu, W.; Zhang, J.; Jiao, C.; Yin, X.; Fei, Z.; Wu, Q.; Chen, K. Transcriptome analysis provides insights into the regulation of metabolic processes during postharvest cold storage of loquat (Eriobotrya japonica) fruit. Hortic. Res. 2019, 6, 49. [Google Scholar] [CrossRef]
- Hou, Y.; Liu, Y.; Zhao, L.; Zhao, Y.; Wu, Z.; Zheng, Y.; Jin, P. EjCML19 and EjWRKY7 synergistically function in calcium chloride-alleviated chilling injury of loquat fruit. Postharvest Biol. Technol. 2023, 203, 112417. [Google Scholar] [CrossRef]
- Hou, D.; Lu, H.; Zhao, Z.; Pei, J.; Yang, H.; Wu, A.; Yu, X.; Lin, X. Integrative transcriptomic and metabolomic data provide insights into gene networks associated with lignification in postharvest Lei bamboo shoots under low temperature. Food Chem. 2022, 368, 130822. [Google Scholar] [CrossRef] [PubMed]
- Wang, J.; Wu, Z.; Wang, H. Combination of ultrasound-peracetic acid washing and ultrasound-assisted aerosolized ascorbic acid: A novel rinsing-free disinfection method that improves the antibacterial and antioxidant activities in cherry tomato. Ultrason. Sonochem. 2022, 86, 106001. [Google Scholar] [CrossRef] [PubMed]
- Morrison, I. A semi-micro method for the determination of lignin and its use in predicting the digestibility of forage crops. J. Sci. Food Agric. 1972, 23, 455–463. [Google Scholar] [CrossRef]
- Zuo, X.; Cao, S.; Jia, W.; Zhao, Z.; Jin, P.; Zheng, Y. Near-saturated relative humidity alleviates chilling injury in zucchini fruit through its regulation of antioxidant response and energy metabolism. Food Chem. 2021, 351, 129336. [Google Scholar] [CrossRef]
- Love, M.I.; Huber, W.; Anders, S. Moderated estimation of fold change and dispersion for RNA-seq data with DESeq2. Genome Biol. 2014, 15, 1–21. [Google Scholar] [CrossRef]
- Cheng, J.H.; He, L.; Sun, D.W.; Pan, Y.; Ma, J. Inhibition of cell wall pectin metabolism by plasma activated water (PAW) to maintain firmness and quality of postharvest blueberry. Plant Physiol. Biochem. 2023, 201, 107803. [Google Scholar] [CrossRef]
- Zhou, Q.; Ma, C.; Cheng, S.; Wei, B.; Liu, X.; Ji, S. Changes in antioxidative metabolism accompanying pitting development in stored blueberry fruit. Postharvest Biol. Technol. 2014, 88, 88–95. [Google Scholar] [CrossRef]
- Li, M.; Li, X.; Han, C.; Ji, N.; Jin, P.; Zheng, Y. UV-C treatment maintains quality and enhances antioxidant capacity of fresh-cut strawberries. Postharvest Biol. Technol. 2019, 156, 110945. [Google Scholar] [CrossRef]
- Zhi, H.; Liu, Q.; Xu, J.; Dong, Y.; Liu, M.; Zong, W. Ultrasound enhances calcium absorption of jujube fruit by regulating the cellular calcium distribution and metabolism of cell wall polysaccharides. J. Sci. Food Agric. 2017, 97, 5202–5210. [Google Scholar] [CrossRef]
- Wang, W.; Ma, X.; Zou, M.; Jiang, P.; Hu, W.; Li, J.; Zhi, Z.; Chen, J.; Li, S.; Ding, T.; et al. Effects of ultrasound on spoilage microorganisms, quality, and antioxidant capacity of postharvest cherry tomatoes. J. Food Sci. 2015, 80, C2117–C2126. [Google Scholar] [CrossRef]
- Chen, Y.; Hung, Y.C.; Chen, M.; Lin, M.; Lin, H. Enhanced storability of blueberries by acidic electrolyzed oxidizing water application may be mediated by regulating ROS metabolism. Food Chem. 2019, 270, 229–235. [Google Scholar] [CrossRef] [PubMed]
- Shi, Y.; Li, B.J.; Su, G.; Zhang, M.; Grierson, D.; Chen, K.S. Transcriptional regulation of fleshy fruit texture. J. Integr. Plant Biol. 2022, 64, 1649–1672. [Google Scholar] [CrossRef] [PubMed]
- Xue, Y.; Shan, Y.; Yao, J.L.; Wang, R.; Xu, S.; Liu, D.; Ye, Z.; Lin, J.; Li, X.; Xue, C.; et al. The transcription factor PbrMYB24 regulates lignin and cellulose biosynthesis in stone cells of pear fruits. Plant Physiol. 2023, 192, 1997–2014. [Google Scholar] [CrossRef] [PubMed]
- Shi, M.; Liu, X.; Zhang, H.; He, Z.; Yang, H.; Chen, J.; Feng, J.; Yang, W.; Jiang, Y.; Yao, J.L.; et al. The IAA-and ABA-responsive transcription factor CgMYB58 upregulates lignin biosynthesis and triggers juice sac granulation in pummelo. Hortic. Res. 2020, 7, 139. [Google Scholar] [CrossRef]
- Zhang, M.; Shi, Y.; Liu, Z.; Zhang, Y.; Yin, X.; Liang, Z.; Huang, Y.; Grierson, D.; Chen, K. An EjbHLH14-EjHB1-EjPRX12 module is involved in methyl jasmonate alleviation of chilling-induced lignin deposition in loquat fruit. J. Exp. Bot. 2022, 73, 1668–1682. [Google Scholar] [CrossRef]
- Zeng, J.K.; Li, X.; Xu, Q.; Chen, J.Y.; Yin, X.R.; Ferguson, I.B.; Chen, K.S. EjAP2-1, an AP2/ERF gene, is a novel regulator of fruit lignification induced by chilling injury, via interaction with EjMYB transcription factors. Plant Biotechnol. J. 2015, 13, 1325–1334. [Google Scholar] [CrossRef]
- Xu, Q.; Wang, W.; Zeng, J.; Zhang, J.; Grierson, D.; Li, X.; Yin, X.R.; Chen, K.S. A NAC transcription factor, EjNAC1, affects lignification of loquat fruit by regulating lignin. Postharvest Biol. Technol. 2015, 102, 25–31. [Google Scholar] [CrossRef]
- Hou, Y.; Zhao, L.; Xie, B.; Hu, S.; Zheng, Y.; Jin, P. EjCaM7 and EjCAMTA3 synergistically alleviate chilling-induced lignification in loquat fruit by repressing the expression of lignin biosynthesis genes. Postharvest Biol. Technol. 2022, 192, 112010. [Google Scholar] [CrossRef]
- Qu, G.; Wu, W.; Ba, L.; Ma, C.; Ji, N.; Cao, S. Melatonin enhances the postharvest disease resistance of blueberries fruit by modulating the jasmonic acid signaling pathway and phenylpropanoid metabolites. Front. Chem. 2022, 10, 957581. [Google Scholar] [CrossRef]
- Yang, B.; Li, Y.; Song, Y.; Wang, X.; Guo, Q.; Zhou, L.; Xue, X.; Zhang, C. The R2R3-MYB transcription factor VcMYB4a inhibits lignin biosynthesis in blueberry (Vaccinium corymbosum). Tree Genet. Genomes 2022, 18, 27. [Google Scholar] [CrossRef]








Disclaimer/Publisher’s Note: The statements, opinions and data contained in all publications are solely those of the individual author(s) and contributor(s) and not of MDPI and/or the editor(s). MDPI and/or the editor(s) disclaim responsibility for any injury to people or property resulting from any ideas, methods, instructions or products referred to in the content. |
© 2024 by the authors. Licensee MDPI, Basel, Switzerland. This article is an open access article distributed under the terms and conditions of the Creative Commons Attribution (CC BY) license (https://creativecommons.org/licenses/by/4.0/).
Share and Cite
Hou, Y.; Ge, Y.; Mulati, A.; Yang, Y.; Wang, J. Ultrasound as a Physical Elicitor to Improve Texture in Blueberry Fruit: Physiological Indicator and Transcriptomic Analysis. Foods 2024, 13, 3246. https://doi.org/10.3390/foods13203246
Hou Y, Ge Y, Mulati A, Yang Y, Wang J. Ultrasound as a Physical Elicitor to Improve Texture in Blueberry Fruit: Physiological Indicator and Transcriptomic Analysis. Foods. 2024; 13(20):3246. https://doi.org/10.3390/foods13203246
Chicago/Turabian StyleHou, Yuanyuan, Yinggang Ge, Ailikemu Mulati, Yuting Yang, and Jiayi Wang. 2024. "Ultrasound as a Physical Elicitor to Improve Texture in Blueberry Fruit: Physiological Indicator and Transcriptomic Analysis" Foods 13, no. 20: 3246. https://doi.org/10.3390/foods13203246
APA StyleHou, Y., Ge, Y., Mulati, A., Yang, Y., & Wang, J. (2024). Ultrasound as a Physical Elicitor to Improve Texture in Blueberry Fruit: Physiological Indicator and Transcriptomic Analysis. Foods, 13(20), 3246. https://doi.org/10.3390/foods13203246

