Headspace Solid-Phase Microextraction and Gas Chromatography–Mass Spectrometry Combined with Sensory Evaluation for the Analysis of Volatile Aromatic Compounds in Apricot (Prunus armeniaca L.) Germplasm Resources Cultivated in Xinjiang, China
Abstract
1. Introduction
2. Materials and Methods
2.1. Sample Preparation and Methods for Determining the Fruit Quality Index
2.2. Panel Training and Aroma Characteristic Analysis
2.3. Volatile Extraction and Concentration
2.4. Gas Chromatography–Mass Spectrometry Analyses
2.5. Qualitative and Quantitative Analysis
2.6. Volatile Compound Qualification and rOAV Calculation
2.7. Statistical Analysis
3. Results
3.1. Analysis of the Quality Indices of Apricot Fruits at Maturity
3.2. Analysis of the Sensory Flavor Characteristics of the Apricot Cultivars
3.3. Analysis of the Contents and Components of Volatile Compounds
3.4. Analysis of the Total Content of Volatile Compounds in the Fruits of 24 Apricot Cultivars
3.5. Identification of the Relative Odor Activity Values in Apricot Cultivars
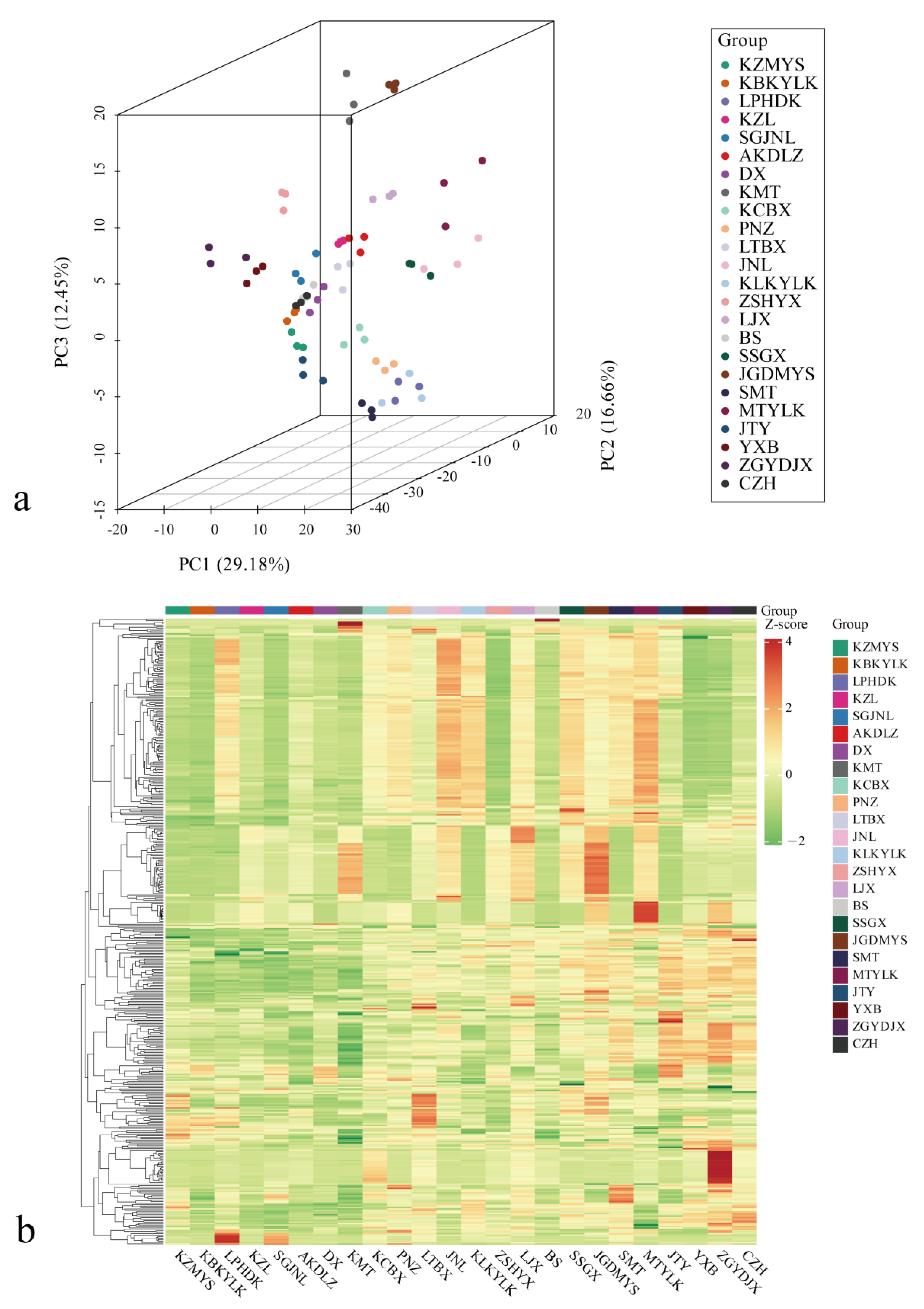
3.6. Principal Component Analysis and Heatmap Analysis
3.7. Correlation Between the Sensory Evaluations and HS–SPME–GC–MS
4. Discussion
5. Conclusions
Supplementary Materials
Author Contributions
Funding
Institutional Review Board Statement
Informed Consent Statement
Data Availability Statement
Acknowledgments
Conflicts of Interest
References
- Cheng, A.X.; Lou, Y.G.; Mao, Y.B.; Lu, S.; Wang, L.J.; Chen, X.Y. Plant terpenoids: Biosynthesis and ecological functions. J. Integr. Plant Biol. 2007, 49, 179–186. [Google Scholar] [CrossRef]
- Dudareva, N.; Klempien, A.; Muhlemann, J.K.; Kaplan, I. Biosynthesis, function and metabolic engineering of plant volatile organic compounds. New Phytol. 2013, 198, 16–32. [Google Scholar] [CrossRef] [PubMed]
- Hou, J.X.; Liang, L.; Wang, Y.X. Volatile composition changes in navel orange at different growth stages by HS-SPME–GC–MS. Food Res. Int. 2020, 136, 109333. [Google Scholar] [CrossRef] [PubMed]
- Yuan, H.L.; Cao, G.P.; Hou, X.D.; Huang, M.L.; Du, P.M.; Tan, T.T.; Luo, J. Development of a widely targeted volatilomics method for profiling volatilomes in plants. Mol. Plant 2022, 15, 189–202. [Google Scholar] [CrossRef] [PubMed]
- El Hadi, M.A.M.; Zhang, F.J.; Wu, F.F.; Zhou, C.H.; Tao, J. Advances in fruit aroma volatile research. Molecules 2013, 18, 8200–8229. [Google Scholar] [CrossRef] [PubMed]
- Ma, X.W.; Su, M.Q.; Wu, H.X.; Zhou, Y.G.; Wang, S.B. Analysis of the volatile profile of core Chinese mango germplasm by headspace solid-phase microextraction coupled with gas chromatography–mass spectrometry. Molecules 2018, 23, 1480. [Google Scholar] [CrossRef]
- Goff, S.A.; Klee, H.J. Plant volatile compounds: Sensory cues for health and nutritional value? Science 2006, 311, 815–819. [Google Scholar] [CrossRef]
- Şeker, M.; Gündoğdu, M.A.; Ekinci, N.; Gür, E. Recent developments on aroma biochemistry in fresh fruits. Int. J. Innov. Approaches Sci. Res. 2021, 5, 84–103. [Google Scholar] [CrossRef]
- Zhou, W.; Zhao, S.; Xu, M.; Niu, Y.; Nasier, M.; Fan, G.; Quan, S.; Zhang, S.; Wang, Y.; Liao, K. Identification of key genes controlling carotenoid metabolism during apricot fruit development by integrating metabolic phenotypes and gene expression profiles. J. Agric. Food Chem. 2021, 69, 9472–9483. [Google Scholar] [CrossRef] [PubMed]
- Dondini, L.; Domenichini, C.; Dong, Y.; Gennari, F.; Bassi, D.; Foschi, S.; Tartarini, S. Quantitative trait loci mapping and identification of candidate genes linked to fruit acidity in apricot (Prunus armeniaca L.). Front. Plant Sci. 2022, 13, 838370. [Google Scholar] [CrossRef]
- Tang, C.S.; Jennings, W.G. Volatile compound of apricot. J. Agric. Food Chem. 1967, 15, 24–28. [Google Scholar]
- Solís-Solís, H.M.; Calderón-Santoyo, M.; Schorr-Galindo, S.; Luna-Solano, G.; Ragazzo-Sánchez, J.A. Characterization of aroma potential of apricot varieties using different extraction techniques. Food Chem. 2007, 105, 829–837. [Google Scholar] [CrossRef]
- Zhang, H.H.; Liu, W.S.; Fang, J.B.; Chen, S.; Liu, Y.C.; Wu, B.; Li, S. Volatile profiles of apricot cultivars (Prunus armeniaca Lam.) evaluated by headspace solid phase microextraction gas chromatography–mass spectrometry. Anal. Lett. 2014, 47, 433–452. [Google Scholar] [CrossRef]
- Greger, V.; Schieberle, P. Characterization of the key aroma compounds in apricots (Prunus armeniaca) by application of the molecular sensory science concept. J. Agric. Food Chem. 2007, 55, 5221–5228. [Google Scholar] [CrossRef] [PubMed]
- Abdulra’uf, L.B.; Tan, G.H. Chemometric approach to the optimization of HS-SPME/GC–MS for the determination of multiclass pesticide residues in fruits and vegetables. Food Chem. 2015, 177, 267–273. [Google Scholar] [CrossRef]
- Savelieva, E.I.; Gavrilova, O.P.; Gagkaeva, T.Y. Using solid-phase microextraction combined with gas chromatography–mass spectrometry for the study of the volatile products of biosynthesis released by plants and microorganisms. J. Anal. Chem. 2014, 69, 609–615. [Google Scholar] [CrossRef]
- Fan, X.; Zhao, H.; Wang, X.; Cao, J.; Jiang, W. Sugar and organic acid composition of apricot and their contribution to sensory quality and consumer satisfaction. Sci. Hortic. 2017, 225, 553–560. [Google Scholar] [CrossRef]
- Zhang, C.; Zhou, C.Z.; Xu, K.; Tian, C.Y.; Zhang, M.C.; Lu, L.; Guo, Y. A comprehensive investigation of macro-composition and volatile compounds in spring-picked and autumn-picked white tea. Foods 2022, 11, 3628. [Google Scholar] [CrossRef]
- Yue, C.; Cao, H.L.; Zhang, S.R.; Hao, Z.L.; Wu, Z.J.; Luo, L.Y.; Zeng, L. Aroma characteristics of Wuyi rock tea prepared from 16 different tea plant varieties. Food Chem. X 2023, 17, 100586. [Google Scholar] [CrossRef]
- Xue, J.J.; Liu, P.P.; Yin, J.F.; Wang, W.W.; Zhang, J.Y.; Wang, W.; Jiang, H. Dynamic changes in volatile compounds of shaken black tea during its manufacture by GC× GC–TOFMS and multivariate data analysis. Foods 2022, 11, 1228. [Google Scholar] [CrossRef]
- Tan, F.; Wang, P.; Zhan, P.; Tian, H. Characterization of key aroma compounds in flat peach juice based on gas chromatography-mass spectrometry-olfactometry (GC-MS-O), odor activity value (OAV), aroma recombination, and omission experiments. Food Chem. 2022, 366, 130604. [Google Scholar] [CrossRef] [PubMed]
- Klee, H.J. Improving the flavor of fresh fruits: Genomics, biochemistry, and biotechnology. New Phytol. 2010, 187, 44–56. [Google Scholar] [CrossRef] [PubMed]
- Li, C.B.; Xin, M.; Li, L.; He, X.M.; Yi, P.; Tang, Y.Y.; Li, Z. Characterization of the aromatic profile of purple passion fruit (Passiflora edulis Sims) during ripening by HS-SPME-GC/MS and RNA sequencing. Food Chem. 2021, 355, 129685. [Google Scholar] [CrossRef] [PubMed]
- Lan, T.; Gao, C.X.; Yuan, Q.Y.; Wang, J.Q.; Zhang, H.X.; Sun, X.Y.; Ma, T. Analysis of the aroma chemical composition of commonly planted kiwifruit cultivars in China. Foods 2021, 10, 1645. [Google Scholar] [CrossRef] [PubMed]
- Xu, Y.; Yao, L.; Wang, Y.; Shen, J.; Chen, D.; Feng, T. Comparative analysis of the aromatic profiles of citri sarcodactylis fructus from various geographical regions using GC-IMS, GC-MS, and sensory evaluation. Food Biosci. 2024, 58, 103752. [Google Scholar] [CrossRef]
- Zhao, C.; Sun, J.K.; Pu, X.L.; Shi, X.W.; Cheng, W.D.; Wang, B. Volatile compounds analysis and biomarkers identification of four native apricot (Prunus armeniaca L.) cultivars grown in Xinjiang region of China. Foods 2022, 11, 2297. [Google Scholar] [CrossRef]
- Zhao, R.R.; Xu, Y.Y.; Li, C.Y.; Wang, X.W.; Du, J.; Wang, C.Q.; Wang, B. Analysis of physicochemical characteristics, antioxidant activity, and key aroma compounds of five flat peach cultivars grown in Xinjiang. LWT 2023, 176, 114550. [Google Scholar] [CrossRef]
- Aubert, C.; Chanforan, C. Postharvest changes in physicochemical properties and volatile constituents of apricot (Prunus armeniaca L.). characterization of 28 cultivars. J. Agric. Food Chem. 2007, 55, 3074–3082. [Google Scholar] [CrossRef]
- Ayour, J.; Benichou, M.; Alahyane, A.; Harrak, H. Relationships between biochemical criteria, volatile compounds, and sensory profiles of ten apricot clones at commercial and consumption ripening stages. J. Food Qual. 2020, 2020, 8873835. [Google Scholar] [CrossRef]
- Giannetti, V.; Mariani, M.B.; Mannino, P.; Marini, F. Volatile fraction analysis by HS-SPME/GC–MS and chemometric modeling for traceability of apples cultivated in the Northeast Italy. Food Control 2017, 78, 215–221. [Google Scholar] [CrossRef]
- Liu, X.J.; Feng, Y.F.; Li, S.S.; Li, D.M.; Yu, J.; Zhao, Z.Y. Jasmonate-induced MdMYC2 improves fruit aroma during storage of ‘Ruixue’ apple based on transcriptomic, metabolic and functional analyses. LWT 2023, 185, 115168. [Google Scholar] [CrossRef]
- Zhang, M.Y.; Xue, C.; Xu, L.; Sun, H.; Qin, M.F.; Zhang, S.; Wu, J. Distinct transcriptome profiles reveal gene expression patterns during fruit development and maturation in five main cultivated species of pear (Pyrus L.). Sci. Rep. 2016, 6, 28130. [Google Scholar] [CrossRef] [PubMed]
- Wang, X.H.; Chen, Y.Y.; Zhang, J.J.; Wang, Z.W.; Qi, K.J.; Li, H.X.; Yin, H. Comparative analysis of volatile aromatic compounds from a wide range of pear (Pyrus L.) germplasm resources based on HS-SPME with GC–MS. Food Chem. 2023, 418, 135963. [Google Scholar] [CrossRef]
- Gokbulut, I.; Karabulut, I. SPME-GC–MS detection of volatile compounds in apricot varieties. Food Chem. 2012, 132, 1098–1102. [Google Scholar] [CrossRef]
- Chen, Y.; Yin, H.; Wu, X.; Shi, X.; Qi, K.; Zhang, S. Comparative analysis of the volatile organic compounds in mature fruits of 12 Occidental pear (Pyrus communis L.) cultivars. Sci. Hortic. 2018, 240, 239–248. [Google Scholar] [CrossRef]
- Gao, L.; Zhang, L.H.; Liu, J.; Zhang, X.; Lu, Y.H. Analysis of the volatile flavor compounds of pomegranate seeds at different processing temperatures by GC-IMS. Molecules 2023, 28, 2717. [Google Scholar] [CrossRef]
- Xiao, Z.B.; Chen, H.T.; Niu, Y.W.; Zhu, J.C. Characterization of the aroma-active compounds in banana (Musa AAA Red green) and their contributions to the enhancement of sweetness perception. J. Agric. Food Chem. 2021, 69, 15301–15313. [Google Scholar] [CrossRef] [PubMed]
- Yin, X.; Huang, J.A.; Huang, J.; Wu, W.L.; Tong, T.; Liu, S.J.; Zhang, S. Identification of volatile and odor-active compounds in Hunan black tea by SPME/GC–MS and multivariate analysis. LWT 2022, 164, 113656. [Google Scholar] [CrossRef]
- Zhu, J.C.; Wang, L.Y.; Xiao, Z.B.; Niu, Y.W. Characterization of the key aroma compounds in mulberry fruits by gas chromatography-olfactometry (GC-O), odor activity value (OAV), gas chromatography–mass spectrometry (GC–MS) and flame photometric detection (FPD). Food Chem. 2018, 245, 775–785. [Google Scholar] [CrossRef]
- Ye, Y.H.; Zheng, S.Y.; Wang, Y.X. Analysis of aroma components changes in Gannan navel orange at different growth stages by HS-SPME-GC–MS, OAV, and multivariate analysis. Food Res. Int. 2024, 175, 113622. [Google Scholar] [CrossRef]




| Number | Cultivar | Harvest Date | Single-Fruit Weight (g) | Soluble Solids (%) | pH | Fruit Firmness (kg/cm2) | Fruit Shape Index (%) | Fruit Water Content (%) | Edible Rate (%) |
|---|---|---|---|---|---|---|---|---|---|
| KZMYS | Kezimayisang | 11 June | 18.52 ± 0.64 m | 17.96 ± 0.53 efg | 4.33 ± 0.17 cdef | 4.73 ± 0.19 cd | 0.99 ± 0.00 efg | 81.76 ± 0.04 efg | 89.60 ± 0.01 ijkl |
| KBKYLK | Kabakeyulvke | 11 June | 55.48 ± 2.01 c | 10.96 ± 0.54 i | 4.13 ± 0.11 cdef | 1.16 ± 0.09 j | 0.96 ± 0.01 fghi | 91.73 ± 0.01 a | 93.01 ± 0.01 bc |
| LPHDK | Luopuhongdaike | 11 June | 23.17 ± 0.55 jkl | 17.34 ± 1.04 fg | 4.30 ± 0.12 cdef | 5.50 ± 0.23 b | 0.94 ± 0.01 hij | 85.96 ± 0.01 bcd | 90.32 ± 0.01 hijk |
| KZL | Kezilang | 16 June | 48.90 ± 1.40 ld | 16.46 ± 0.55 fgh | 4.38 ± 0.13 bcde | 4.44 ± 0.24 de | 1.06 ± 0.01 cd | 83.33 ± 0.01 def | 92.59 ± 0.01 bcdef |
| SGJNL | Suogejianali | 20 June | 28.95 ± 1.06 hi | 12.42 ± 0.57 i | 5.10 ± 0.04 a | 5.44 ± 0.20 b | 0.98 ± 0.01 efgh | 87.33 ± 0.02 bc | 92.40 ± 0.01 bcdefg |
| AKDLZ | Akedalazi | 21 June | 22.63 ± 0.34 klm | 25.34 ± 0.62 a | 4.54 ± 0.13 abc | 5.58 ± 0.29 b | 1.12 ± 0.01 b | 73.17 ± 0.03 j | 90.95 ± 0.02 fghijk |
| DX | Danxing | 22 June | 30.81 ± 0.74 h | 21.12 ± 0.55 bcd | 3.63 ± 0.18 f | 5.38 ± 0.13 b | 0.92 ± 0.01 ijk | 79.23 ± 0.06 gh | 87.65 ± 0.02 n |
| KMT | Kumaiti | 26 June | 21.31 ± 0.75 lm | 24.80 ± 2.33 a | 5.08 ± 0.22 ab | 5.58 ± 0.20 b | 1.07 ± 0.01 c | 76.41 ± 0.03 hij | 92.88 ± 0.01 bcde |
| KCBX | Kuchebaixing | 26 June | 27.22 ± 0.62 hij | 23.08 ± 1.11 abc | 4.62 ± 0.18 abc | 4.68 ± 0.15 cd | 1.12 ± 0.01 b | 74.69 ± 0.03 j | 91.32 ± 0.01 defgh |
| PNZ | Pinaizi | 30 June | 47.45 ± 2.48 d | 20.64 ± 0.55 cde | 4.40 ± 0.21 abcd | 6.44 ± 0.23 a | 0.95 ± 0.02 ghij | 78.69 ± 0.01 gh | 91.22 ± 0.01 fghij |
| LTBX | Luntaibaixing | 1 July | 25.24 ± 0.39 ijkl | 23.66 ± 2.08 abc | 4.74 ± 0.14 abc | 5.18 ± 0.14 bc | 1.02 ± 0.01 de | 81.81 ± 0.02 efg | 91.26 ± 0.00 efghi |
| JNL | Jianali | 3 July | 41.68 ± 1.46 f | 16.10 ± 0.60 gh | 4.26 ± 0.08 abcd | 3.86 ± 0.10 fg | 1.05 ± 0.01 cd | 81.80 ± 0.01 efg | 90.86 ± 0.01 ghijk |
| KLKYLK | Kalakeyulvke | 4 July | 22.67 ± 0.48 klm | 25.04 ± 0.75 a | 3.71 ± 0.13 def | 4.52 ± 0.06 de | 1.00 ± 0.03 ef | 73.89 ± 0.02 j | 89.38 ± 0.01 klm |
| ZSHYX | Zaoshuheiyexing | 5 July | 46.30 ± 1.09 de | 17.68 ± 0.73 efg | 4.46 ± 0.13 abc | 4.04 ± 0.33 efg | 1.07 ± 0.01 c | 78.40 ± 0.01 ghi | 89.56 ± 0.00 jkl |
| LJX | Lajiaoxing | 6 July | 42.69 ± 0.99 ef | 16.46 ± 1.09 fgh | 4.57 ± 0.07 abc | 4.30 ± 0.13 def | 1.17 ± 0.03 a | 78.48 ± 0.01 ghi | 91.89 ± 0.01 cdefgh |
| BS | Beishan | 6 July | 37.68 ± 1.03 g | 19.66 ± 0.72 def | 4.70 ± 0.12 abc | 4.04 ± 0.33 efg | 0.99 ± 0.02 efgh | 84.52 ± 0.01 bcde | 87.96 ± 0.01 mn |
| SSGX | Shushangganxing | 8 July | 22.99 ± 0.75 jkl | 25.54 ± 1.37 a | 4.59 ± 0.05 abc | 3.08 ± 0.11 hi | 0.97 ± 0.01 fgh | 75.24 ± 0.02 ij | 90.64 ± 0.01 hijk |
| JGDMYS | Jiagedamayisang | 9 July | 42.64 ± 1.14 ef | 24.20 ± 0.63 ab | 4.56 ± 0.11 abc | 2.76 ± 0.11 i | 1.13 ± 0.01 ab | 78.67 ± 0.05 gh | 92.95 ± 0.01 bcd |
| SMT | Saimaiti | 11 July | 26.03 ± 0.89 ijk | 17.58 ± 1.10 efg | 4.14 ± 0.11 cdef | 4.62 ± 0.21 d | 1.05 ± 0.01 cd | 79.99 ± 0.01 fg | 88.08 ± 0.01 lmn |
| MTYLK | Mantouyulvke | 9 July | 30.90 ± 1.25 h | 26.04 ± 1.43 a | 4.54 ± 0.06 abc | 3.86 ± 0.13 fg | 0.98 ± 0.01 efgh | 87.80 ± 0.00 b | 90.72 ± 0.03 ghijk |
| JTY | Jintaiyang | 20 June | 100.91 ± 2.56 a | 16.32 ± 0.87 fgh | 4.04 ± 0.46 cdef | 5.58 ± 0.14 b | 0.99 ± 0.01 efgh | 84.05 ± 0.01 cde | 89.61 ± 0.00 ijkl |
| YXB | Yinxiangbai | 20 June | 58.61 ± 2.22 c | 16.84 ± 0.72 fgh | 3.68 ± 0.48 ef | 5.28 ± 0.16 b | 0.89 ± 0.01 k | 84.25 ± 0.01 cde | 96.02 ± 0.01 a |
| ZGYDJX | Zhanggongyuandajiexing | 3 July | 70.33 ± 2.55 b | 13.72 ± 0.40 hi | 4.11 ± 0.46 cdef | 3.76 ± 0.18 fg | 0.91 ± 0.02 jk | 80.37 ± 0.01 fg | 91.43 ± 0.01 cdefgh |
| CZH | Chuanzhihong | 4 July | 42.85 ± 2.32 ef | 13.72 ± 0.57 hi | 4.03 ± 0.15 cdef | 3.58 ± 0.11 gh | 1.06 ± 0.01 cd | 85.52 ± 0.01 bcd | 93.68 ± 0.01 b |
| Volatile Compounds | Odor Description | Threshold µg/g | KZMYS | KBKYLK | LPHDK | KZL | SGJNL | AKDLZ | DX | KMT | KCBX | PNZ | LTBX | JNL | KLKYLK | ZSHYX | LJX | BS | SSGX | JGDMYS | SMT | MTYLK | JTY | YXB | ZGYDJX | CZH |
|---|---|---|---|---|---|---|---|---|---|---|---|---|---|---|---|---|---|---|---|---|---|---|---|---|---|---|
| Terpenoids | ||||||||||||||||||||||||||
| (5R)-2-methyl-5-prop-1-en-2-ylcyclohex-2-en-1-one | sweet, spearmint, herbal, minty | 0.085 | 22.41 | 21.14 | 20.91 | 21.45 | 18.29 | 20.40 | 19.83 | 16.84 | 19.58 | 23.03 | 17.97 | 25.48 | 17.91 | 17.21 | 20.89 | 18.66 | 20.11 | 17.83 | 20.50 | 18.35 | 24.49 | 21.77 | 20.78 | 20.47 |
| (2S,4R)-4-methyl-2-(2-methylprop-1-enyl)oxane | rose, cortex, green, floral, geranium, powdery, metallic | 0.0002 | 3771.60 | 3403.88 | 5905.12 | 4688.88 | 2823.62 | 3901.08 | 3359.75 | 2507.70 | 3927.37 | 4460.41 | 3160.84 | 6420.09 | 3878.22 | 2045.42 | 4027.48 | 2773.81 | 4043.41 | 3211.68 | 3883.88 | 3873.36 | 4537.55 | 2449.56 | 2690.79 | 3003.40 |
| 3-methylidene-6-propan-2-ylcyclohexene | terpenic, herbal | 0.036 | 9.62 | 7.19 | 53.43 | 27.03 | 8.22 | 37.03 | 18.86 | 15.82 | 41.74 | 49.30 | 24.07 | 76.22 | 50.00 | 1.28 | 40.42 | 12.43 | 50.89 | 31.35 | 40.02 | 62.15 | 20.44 | 1.58 | 2.96 | 16.76 |
| (4R)-1-methyl-4-prop-1-en-2-ylcyclohexene | citrus | 0.034 | 11.32 | 8.38 | 49.24 | 25.27 | 8.80 | 34.70 | 18.86 | 16.45 | 42.84 | 49.20 | 26.93 | 79.08 | 55.79 | 3.74 | 43.55 | 14.63 | 58.70 | 35.95 | 47.45 | 68.73 | 21.65 | 4.53 | 7.22 | 20.45 |
| (2E)-3,7-dimethylocta-2,6-dienal | citrus, lemon | 0.028 | 1.54 | 1.07 | 1.25 | 1.16 | 1.09 | 1.23 | 1.22 | 1.10 | 1.18 | 1.24 | 1.11 | 1.57 | 1.26 | 1.03 | 1.32 | 1.15 | 1.38 | 1.20 | 1.22 | 1.08 | 1.46 | 1.34 | 1.26 | 1.29 |
| 7-methyl-3-methylideneocta-1,6-diene | musty, balsamic, spice | 0.015 | 10.17 | 9.56 | 36.02 | 18.03 | 9.41 | 23.72 | 14.28 | 14.23 | 29.03 | 34.11 | 19.75 | 52.33 | 33.67 | 5.89 | 31.35 | 14.29 | 40.51 | 26.18 | 31.43 | 48.65 | 18.74 | 6.84 | 8.53 | 16.31 |
| (3Z)-3,7-dimethylocta-1,3,6-triene | warm, floral, herbal, flowery, sweet | 0.034 | 9.15 | 6.25 | 53.63 | 22.55 | 7.00 | 26.45 | 16.60 | 12.04 | 32.41 | 45.89 | 18.44 | 80.70 | 48.71 | 1.51 | 37.53 | 8.79 | 49.58 | 27.66 | 37.81 | 64.65 | 17.21 | 1.70 | 2.33 | 12.10 |
| 6,6-dimethyl-2-methylidenebicyclo[3.1.1]heptane | dry, woody, resinous, pine, hay, green | 0.14 | 5.51 | 4.09 | 30.18 | 13.65 | 4.65 | 18.25 | 9.62 | 8.59 | 21.15 | 25.00 | 13.54 | 42.92 | 26.61 | 1.02 | 20.84 | 6.92 | 29.93 | 17.69 | 23.11 | 36.52 | 12.88 | 1.08 | 2.41 | 9.41 |
| 4-methyl-2-(2-methylprop-1-enyl)-3,6-dihydro-2H-pyran | green, weedy, cortex, herbal, diphenyl, narcissus, celery | 0.08 | 7.95 | 7.54 | 6.52 | 7.46 | 5.50 | 4.99 | 6.00 | 3.28 | 5.16 | 5.83 | 5.30 | 6.84 | 5.22 | 4.60 | 6.02 | 3.17 | 5.54 | 4.70 | 5.19 | 4.29 | 5.16 | 5.38 | 5.23 | 5.32 |
| Aldehyde | ||||||||||||||||||||||||||
| (E)-non-2-enal | fatty, green, cucumber, aldehydic, citrus | 0.00008 | 26,867.54 | 26,660.46 | 24,441.08 | 27,909.35 | 21,260.59 | 21,089.75 | 22,704.10 | 14,688.58 | 20,704.07 | 23,124.84 | 20,907.21 | 26,470.78 | 18,856.92 | 17,103.23 | 21,362.19 | 15,076.52 | 20,721.52 | 18,117.62 | 21,222.03 | 20,796.90 | 23,529.57 | 22,915.28 | 22,765.57 | 22,388.08 |
| 4-methoxybenzaldehyde | sweet, powdery, mimosa, floral, hawthorn, balsamic | 0.0002 | 687.29 | 692.46 | 642.06 | 738.19 | 595.01 | 614.24 | 630.03 | 510.19 | 554.14 | 579.79 | 498.00 | 694.20 | 515.63 | 467.00 | 510.25 | 514.58 | 575.76 | 541.59 | 651.82 | 540.45 | 739.52 | 686.05 | 619.79 | 600.92 |
| 2-Nonenal | fatty, green, waxy, cucumber, melon | 0.0001 | 509.62 | 492.87 | 462.81 | 489.54 | 410.19 | 420.18 | 440.02 | 283.47 | 410.50 | 425.58 | 467.63 | 480.70 | 348.99 | 361.49 | 499.42 | 347.51 | 369.76 | 368.05 | 442.95 | 416.72 | 602.18 | 584.35 | 525.56 | 391.75 |
| (E)-oct-2-enal | fresh, cucumber, fatty, green, herbal, banana, waxy, leafy | 0.003 | 21.47 | 5.61 | 6.69 | 4.62 | 4.25 | 6.22 | 3.24 | 3.30 | 5.04 | 5.27 | 16.13 | 5.54 | 2.95 | 2.95 | 4.42 | 3.99 | 5.31 | 7.66 | 3.18 | 5.30 | 3.27 | 5.01 | 2.95 | 2.92 |
| (Z)-dec-7-enal | citrus, aldehydic, cucumber | 0.0022 | 27.24 | 20.36 | 24.17 | 19.88 | 19.35 | 13.92 | 9.89 | 6.42 | 13.69 | 18.90 | 19.79 | 16.57 | 17.05 | 8.87 | 19.63 | 8.76 | 19.47 | 13.78 | 25.11 | 12.81 | 8.86 | 22.16 | 12.18 | 13.07 |
| (E)-dec-4-enal | fresh, aldehydic, citrus, orange, mandarin, tangerine, green, fatty | 0.025 | 4.50 | 4.46 | 4.41 | 4.34 | 3.14 | 3.67 | 3.80 | 2.81 | 4.18 | 5.43 | 3.42 | 4.98 | 5.13 | 2.82 | 3.02 | 3.12 | 4.17 | 3.13 | 5.74 | 4.40 | 2.63 | 3.13 | 3.26 | 2.83 |
| Ester | ||||||||||||||||||||||||||
| 2-methylbutyl hexanoate | ethereal | 0.032 | 10.65 | 10.36 | 9.44 | 11.20 | 9.04 | 9.18 | 9.54 | 7.19 | 9.21 | 9.37 | 7.92 | 10.93 | 7.46 | 7.42 | 8.86 | 7.89 | 7.60 | 7.45 | 8.84 | 7.30 | 10.91 | 9.73 | 10.27 | 8.64 |
| 3-methylbutyl hexanoate | fruity, banana, apple, pineapple, green | 0.32 | 1.97 | 2.02 | 1.81 | 2.07 | 1.60 | 1.69 | 1.74 | 1.39 | 1.66 | 1.83 | 1.69 | 2.04 | 1.47 | 1.44 | 1.73 | 1.52 | 1.65 | 1.70 | 1.71 | 1.60 | 2.08 | 1.87 | 1.92 | 1.63 |
| methyl benzoate | phenol, wintergreen, almond, floral, canga | 0.00052 | 529.56 | 321.85 | 1861.74 | 973.59 | 297.90 | 937.73 | 575.36 | 427.16 | 1102.52 | 1201.88 | 783.10 | 2468.27 | 1172.07 | 77.88 | 1286.40 | 396.75 | 1335.26 | 1099.57 | 1257.31 | 1187.62 | 962.02 | 99.98 | 183.67 | 497.97 |
| hexyl propanoate | pear, green, fruity, musty, rotten | 0.008 | 13.86 | 16.24 | 14.64 | 8.99 | 11.26 | 10.30 | 8.92 | 8.38 | 7.26 | 11.07 | 14.23 | 11.38 | 8.18 | 5.94 | 9.67 | 9.34 | 8.98 | 10.26 | 7.85 | 7.25 | 5.65 | 11.80 | 7.94 | 9.13 |
| 2-methylbutyl 2-methylpropanoate | fruity, ethereal, tropical, banana | 0.014 | 5.42 | 5.27 | 5.10 | 4.86 | 3.80 | 5.71 | 4.55 | 4.08 | 6.22 | 4.19 | 9.59 | 5.06 | 4.96 | 3.64 | 5.17 | 3.55 | 4.84 | 4.11 | 4.65 | 4.32 | 4.54 | 4.15 | 4.24 | 4.50 |
| cyclohexyl acetate | fruity, sweet, musty, ethereal | 0.0016 | 57.11 | 60.73 | 76.80 | 73.71 | 55.86 | 83.92 | 72.61 | 66.38 | 86.54 | 94.66 | 70.69 | 103.19 | 85.92 | 54.59 | 90.51 | 70.00 | 92.82 | 88.92 | 94.89 | 127.54 | 72.12 | 61.01 | 74.73 | 75.50 |
| (3-methyl-3-sulfanylbutyl) formate | sulfur, catty, caramel, onion, roasted coffee, roasted meat, tropical | 0.000002 | 23,748.42 | 22,618.76 | 61,174.24 | 59,536.11 | 22,496.22 | 82,847.39 | 41,518.40 | 44,328.44 | 80,447.02 | 116,085.97 | 46,860.80 | 159,809.00 | 105,693.96 | 159,809.00 | 87,642.72 | 59,317.63 | 113,129.02 | 69,779.02 | 67,231.62 | 129,673.12 | 44,795.11 | 27,531.45 | 30,570.70 | 38,475.38 |
| Heterocyclic compound | ||||||||||||||||||||||||||
| 2-ethoxy-3-methylpyrazine | hazelnut, roasted, almond, pineapple, earthy | 0.0008 | 377.56 | 376.63 | 293.38 | 369.85 | 318.33 | 329.39 | 318.45 | 287.05 | 298.04 | 338.20 | 317.55 | 404.54 | 285.32 | 302.12 | 324.49 | 326.91 | 317.54 | 337.78 | 323.54 | 274.42 | 364.35 | 365.76 | 366.42 | 330.26 |
| 2-pentylfuran | fruity, green, earthy, beany, vegetable, metallic | 0.006 | 94.33 | 37.64 | 61.23 | 42.78 | 39.38 | 54.02 | 36.43 | 39.58 | 42.79 | 58.19 | 78.20 | 75.74 | 41.99 | 29.12 | 54.94 | 48.83 | 64.12 | 53.31 | 51.09 | 52.08 | 42.36 | 39.37 | 35.26 | 47.38 |
| thiophen-2-ylmethanethiol | roasted, coffee, fishy | 0.00004 | 21,883.49 | 22,186.77 | 34,310.19 | 26,980.58 | 18,304.39 | 22,783.75 | 20,901.61 | 16,405.07 | 22,218.44 | 25,532.74 | 22,454.56 | 38,795.11 | 22,196.90 | 12,530.77 | 25,316.13 | 16,206.21 | 25,363.86 | 22,637.74 | 24,791.75 | 22,827.29 | 26,362.86 | 14,593.03 | 16,272.72 | 17,936.69 |
| 1-pyrazin-2-ylethanone | popcorn, nutty, corn, chip, bread, crust, chocolate, hazelnut, coffee | 0.01 | 3.71 | 4.57 | 10.50 | 5.15 | 4.50 | 6.56 | 5.18 | 5.91 | 7.12 | 8.52 | 4.75 | 14.93 | 9.51 | 2.62 | 7.22 | 6.01 | 9.40 | 5.67 | 7.39 | 12.42 | 4.49 | 2.91 | 2.72 | 7.44 |
| 1-thiophen-2-ylethanone | sulfur, nutty, hazelnut, walnut | 0.001 | 245.17 | 173.41 | 920.68 | 392.43 | 150.61 | 395.49 | 243.01 | 181.06 | 467.11 | 522.41 | 308.86 | 976.43 | 474.25 | 55.61 | 441.52 | 142.74 | 496.00 | 367.68 | 426.20 | 517.22 | 320.80 | 64.52 | 84.82 | 182.63 |
| 6-methyloxan-2-one | creamy, fruity, coconut | 0.02683 | 6.47 | 5.49 | 16.03 | 8.38 | 4.55 | 7.34 | 5.90 | 4.90 | 8.73 | 10.16 | 6.98 | 18.31 | 9.72 | 2.91 | 8.73 | 4.65 | 10.01 | 7.80 | 9.14 | 10.46 | 8.60 | 3.44 | 3.85 | 5.44 |
| 2-ethyl-2H-furan-5-one | spice | 0.0097 | 53.56 | 40.72 | 45.98 | 38.12 | 32.87 | 41.00 | 31.05 | 38.06 | 36.43 | 39.14 | 49.19 | 47.18 | 31.11 | 29.76 | 38.18 | 35.47 | 40.50 | 45.29 | 33.08 | 37.60 | 38.60 | 35.95 | 32.77 | 29.17 |
| (5-methylfuran-2-yl)methanethiol | sulfur, roasted, coffee | 0.00005 | 976.56 | 1491.94 | 974.18 | 1439.70 | 844.42 | 1074.18 | 1447.34 | 976.59 | 1004.76 | 1223.74 | 1081.20 | 1198.54 | 1149.23 | 850.56 | 1100.24 | 1081.61 | 1047.08 | 906.11 | 1016.13 | 1233.14 | 882.90 | 1080.02 | 1224.78 | 1187.38 |
| Aromatics | ||||||||||||||||||||||||||
| naphthalene | pungent, dry, tarry | 0.05 | 15.74 | 18.40 | 16.54 | 17.98 | 16.82 | 17.64 | 18.27 | 14.30 | 15.70 | 19.33 | 13.98 | 18.95 | 15.05 | 14.61 | 15.99 | 17.51 | 15.51 | 15.47 | 18.18 | 13.17 | 16.68 | 16.75 | 16.86 | 19.99 |
| 1-methyl-4-propan-2-ylbenzene | woody, citrus | 0.0114 | 26.03 | 21.56 | 118.31 | 64.07 | 22.64 | 87.59 | 49.85 | 42.56 | 95.98 | 110.34 | 55.28 | 168.43 | 113.80 | 4.24 | 94.34 | 38.21 | 118.88 | 74.00 | 96.05 | 150.57 | 53.31 | 4.80 | 10.94 | 48.40 |
| Alcohol | ||||||||||||||||||||||||||
| octan-1-ol | intense citrus, rose | 0.022 | 3.47 | 2.38 | 2.46 | 2.58 | 2.23 | 1.94 | 2.10 | 1.91 | 2.21 | 2.33 | 3.33 | 3.08 | 1.98 | 1.96 | 2.43 | 2.01 | 2.79 | 2.36 | 2.35 | 2.29 | 2.74 | 2.64 | 2.27 | 2.14 |
| undecan-6-ol | - | 0.0086 | 8.93 | 6.31 | 6.16 | 6.36 | 5.42 | 5.83 | 5.59 | 5.48 | 4.82 | 4.85 | 5.08 | 6.95 | 6.00 | 4.94 | 5.54 | 5.50 | 5.42 | 5.23 | 5.22 | 4.22 | 6.05 | 5.74 | 5.94 | 6.05 |
| decan-1-ol | fatty, waxy, floral, orange, sweet, watery | 0.023 | 5.65 | 4.37 | 4.26 | 4.41 | 3.74 | 3.72 | 3.49 | 3.14 | 3.46 | 4.15 | 4.07 | 4.98 | 4.17 | 3.73 | 3.98 | 3.74 | 3.84 | 3.50 | 3.92 | 2.91 | 4.34 | 3.90 | 4.03 | 4.13 |
| (5E)-3,7-dimethylocta-1,5,7-trien-3-ol | sweet, tropical, ocimene, fennel, ginger, myrcene | 0.11 | 32.22 | 23.34 | 130.65 | 55.31 | 20.59 | 56.71 | 32.84 | 25.34 | 74.59 | 89.28 | 48.69 | 140.93 | 63.98 | 4.60 | 66.12 | 19.36 | 69.80 | 63.65 | 61.81 | 74.05 | 46.54 | 5.19 | 7.76 | 24.20 |
| (3E,6Z)-nona-3,6-dien-1-ol | fatty, green, cucumber, green pepper, fruity, watermelon | 0.003 | 36.73 | 26.89 | 26.92 | 28.91 | 19.57 | 19.71 | 20.80 | 12.75 | 19.70 | 24.66 | 23.55 | 29.13 | 20.63 | 17.40 | 22.78 | 12.12 | 15.88 | 17.26 | 20.39 | 16.86 | 18.25 | 22.74 | 22.84 | 17.39 |
| 4-phenylbutan-2-ol | floral, peony, foliage, sweet, mimosa, heliotrope | 0.0043 | 7.97 | 10.61 | 7.37 | 8.55 | 6.21 | 6.31 | 7.06 | 6.87 | 5.95 | 6.23 | 4.94 | 7.18 | 5.37 | 5.14 | 6.02 | 5.21 | 6.50 | 5.08 | 8.29 | 5.16 | 11.32 | 6.26 | 7.24 | 5.23 |
| Ketone | ||||||||||||||||||||||||||
| 4-(2,6,6-trimethylcyclohexen-1-yl)butan-2-one | earthy, woody, mahogany, orris, dry, amber | 0.0036 | 19.15 | 74.11 | 270.01 | 570.78 | 257.37 | 418.26 | 24.81 | 246.32 | 262.53 | 419.65 | 91.23 | 235.73 | 11.93 | 296.37 | 149.82 | 16.21 | 40.86 | 569.51 | 93.80 | 1241.93 | 3.65 | 240.95 | 687.99 | 267.79 |
| Phenol | ||||||||||||||||||||||||||
| 4-methylphenol | phenol, narcissus, animalic, mimosa | 0.00024 | 234.68 | 170.26 | 1186.66 | 532.67 | 160.03 | 557.54 | 316.89 | 211.83 | 686.42 | 898.13 | 420.03 | 1574.38 | 935.60 | 53.81 | 783.76 | 223.10 | 983.15 | 545.64 | 822.98 | 1162.24 | 364.63 | 78.72 | 122.28 | 303.18 |
| 2-methylphenol | phenol | 0.0039 | 10.86 | 11.38 | 19.88 | 16.08 | 10.85 | 17.23 | 14.70 | 12.98 | 15.87 | 17.71 | 13.45 | 24.47 | 16.71 | 10.08 | 15.51 | 12.41 | 17.62 | 13.61 | 17.64 | 20.59 | 14.97 | 11.64 | 13.50 | 14.56 |
| phenol | phenol, medicinal | 0.03 | 4.32 | 4.22 | 19.19 | 9.04 | 4.04 | 13.37 | 6.82 | 7.76 | 15.01 | 17.53 | 9.00 | 25.05 | 19.49 | 2.81 | 14.30 | 7.46 | 18.24 | 11.15 | 14.95 | 23.62 | 7.86 | 3.90 | 3.40 | 9.20 |
Disclaimer/Publisher’s Note: The statements, opinions and data contained in all publications are solely those of the individual author(s) and contributor(s) and not of MDPI and/or the editor(s). MDPI and/or the editor(s) disclaim responsibility for any injury to people or property resulting from any ideas, methods, instructions or products referred to in the content. |
© 2024 by the authors. Licensee MDPI, Basel, Switzerland. This article is an open access article distributed under the terms and conditions of the Creative Commons Attribution (CC BY) license (https://creativecommons.org/licenses/by/4.0/).
Share and Cite
Zeng, X.; Zhang, S.; Geng, W.; Jin, J.; Liao, K.; Tang, Z.; Wang, S.; Zhou, W. Headspace Solid-Phase Microextraction and Gas Chromatography–Mass Spectrometry Combined with Sensory Evaluation for the Analysis of Volatile Aromatic Compounds in Apricot (Prunus armeniaca L.) Germplasm Resources Cultivated in Xinjiang, China. Foods 2024, 13, 3912. https://doi.org/10.3390/foods13233912
Zeng X, Zhang S, Geng W, Jin J, Liao K, Tang Z, Wang S, Zhou W. Headspace Solid-Phase Microextraction and Gas Chromatography–Mass Spectrometry Combined with Sensory Evaluation for the Analysis of Volatile Aromatic Compounds in Apricot (Prunus armeniaca L.) Germplasm Resources Cultivated in Xinjiang, China. Foods. 2024; 13(23):3912. https://doi.org/10.3390/foods13233912
Chicago/Turabian StyleZeng, Xueling, Shikui Zhang, Wenjuan Geng, Jie Jin, Kang Liao, Zhanghu Tang, Shaopeng Wang, and Weiquan Zhou. 2024. "Headspace Solid-Phase Microextraction and Gas Chromatography–Mass Spectrometry Combined with Sensory Evaluation for the Analysis of Volatile Aromatic Compounds in Apricot (Prunus armeniaca L.) Germplasm Resources Cultivated in Xinjiang, China" Foods 13, no. 23: 3912. https://doi.org/10.3390/foods13233912
APA StyleZeng, X., Zhang, S., Geng, W., Jin, J., Liao, K., Tang, Z., Wang, S., & Zhou, W. (2024). Headspace Solid-Phase Microextraction and Gas Chromatography–Mass Spectrometry Combined with Sensory Evaluation for the Analysis of Volatile Aromatic Compounds in Apricot (Prunus armeniaca L.) Germplasm Resources Cultivated in Xinjiang, China. Foods, 13(23), 3912. https://doi.org/10.3390/foods13233912

