Production of Plant-Based, Film-Type Scaffolds Using Alginate and Corn Starch for the Culture of Bovine Myoblasts
Abstract
1. Introduction
2. Materials and Methods
2.1. Algi-Based Scaffold Preparation
2.2. Bovine Myoblast Isolation and Cell Culture
2.3. Cell Seeding on the Scaffold
2.4. Weight and Swelling Measurement in Algi and AlgiC Scaffolds
2.5. Scanning Electron Microscopy (SEM) of Algi and AlgiC Scaffolds
2.6. Live/DeadTM Cell Imaging Kit Assay
2.7. Cell Counting Kit-8 (CCK-8) Assay
2.8. RNA Isolation and Reverse Transcription-Quantitative Polymerase Chain Reaction (RT-qPCR)
2.9. Immunofluorescence (IF) Staining
2.10. Statistical Analysis
3. Results
3.1. Production Time and Thickness Comparison of Gel-Type and Film-Type Algi-Based Scaffolds
3.2. Characterization of Film Method Results

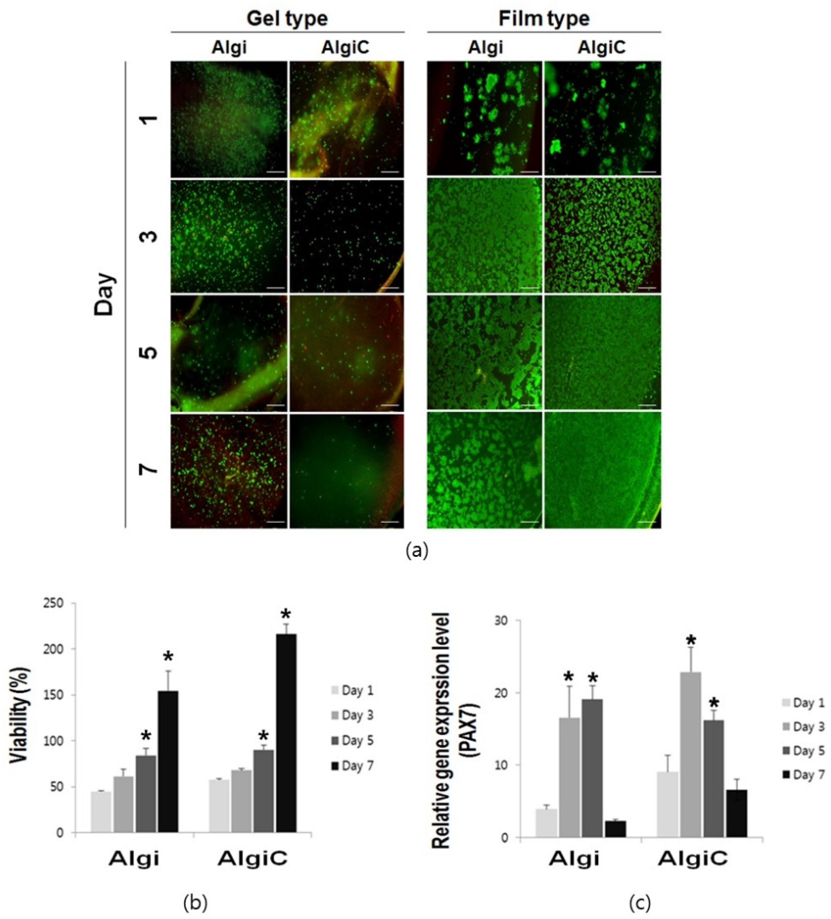
3.3. Cell Attachment and Viability Assay
3.4. Differentiation of Bovine Myoblasts in Algi and AlgiC Scaffolds
4. Discussion
5. Conclusions
Supplementary Materials
Author Contributions
Funding
Institutional Review Board Statement
Data Availability Statement
Conflicts of Interest
Abbreviations
| Algi | Alginate scaffold |
| AlgiC | Alginate–corn starch scaffold |
| IF | Immunofluorescence |
| MHC | Myosin heavy chain |
| MyoD | Myoblast determination protein 1 |
| MyoG | Myogenin |
| PAX7 | Paired Box 7 |
| FGF | Fibroblast growth factor |
| n | Experimental number |
References
- Asao, S.; Hayes, L.; Aspinwall, M.J.; Rymer, P.D.; Blackman, C.; Bryant, C.J.; Cullerne, D.; Egerton, J.J.G.; Fan, Y.; Innes, P.; et al. Leaf trait variation is similar among genotypes of Eucalyptus camaldulensis from differing climates and arises in plastic responses to the seasons rather than water availability. New Phytol. 2020, 227, 780–793. [Google Scholar] [CrossRef]
- Ng, S.; Kurisawa, M. Integrating biomaterials and food biopolymers for cultured meat production. Acta Biomater. 2021, 124, 108–129. [Google Scholar] [CrossRef] [PubMed]
- Treich, N. Cultured Meat: Promises and Challenges. Environ. Resour. Econ. 2021, 79, 33–61. [Google Scholar] [CrossRef] [PubMed]
- Albrecht, F.B.; Ahlfeld, T.; Klatt, A.; Heine, S.; Gelinsky, M.; Kluger, P.J. Biofabrication’s Contribution to the Evolution of Cultured Meat. Adv. Healthc. Mater. 2024, 2304058. [Google Scholar] [CrossRef] [PubMed]
- Ferri, M.; Ranucci, E.; Romagnoli, P.; Giaccone, V. Antimicrobial resistance: A global emerging threat to public health systems. Crit. Rev. Food Sci. Nutr. 2017, 57, 2857–2876. [Google Scholar] [CrossRef]
- Handral, H.K.; Hua Tay, S.; Wan Chan, W.; Choudhury, D. 3D Printing of cultured meat products. Crit. Rev. Food Sci. Nutr. 2022, 62, 272–281. [Google Scholar] [CrossRef] [PubMed]
- Mattick, C.S.; Landis, A.E.; Allenby, B.R.; Genovese, N.J. Anticipatory Life Cycle Analysis of In Vitro Biomass Cultivation for Cultured Meat Production in the United States. Environ. Sci. Technol. 2015, 49, 11941–11949. [Google Scholar] [CrossRef]
- Seah, J.S.H.; Singh, S.; Tan, L.P.; Choudhury, D. Scaffolds for the manufacture of cultured meat. Crit. Rev. Biotechnol. 2022, 42, 311–323. [Google Scholar] [CrossRef]
- Ghasemi-Mobarakeh, L.; Prabhakaran, M.P.; Tian, L.; Shamirzaei-Jeshvaghani, E.; Dehghani, L.; Ramakrishna, S. Structural properties of scaffolds: Crucial parameters towards stem cells differentiation. World J. Stem Cells 2015, 7, 728–744. [Google Scholar] [CrossRef]
- Lin, C.W.; Wu, P.T.; Liu, K.T.; Fan, Y.J.; Yu, J. An Environmental Friendly Tapioca Starch-Alginate Cultured Scaffold as Biomimetic Muscle Tissue. Polymers 2021, 13, 2882. [Google Scholar] [CrossRef]
- Xie, Y.; Zhang, F.; Akkus, O.; King, M.W. A collagen/PLA hybrid scaffold supports tendon-derived cell growth for tendon repair and regeneration. J. Biomed. Mater. Res. B Appl. Biomater. 2022, 110, 2624–2635. [Google Scholar] [CrossRef]
- Rocha, C.V.; Goncalves, V.; da Silva, M.C.; Banobre-Lopez, M.; Gallo, J. PLGA-Based Composites for Various Biomedical Applications. Int. J. Mol. Sci. 2022, 23, 2034. [Google Scholar] [CrossRef]
- Rodrigues, A.I.; Gomes, M.E.; Leonor, I.B.; Reis, R.L. Bioactive starch-based scaffolds and human adipose stem cells are a good combination for bone tissue engineering. Acta Biomater. 2012, 8, 3765–3776. [Google Scholar] [CrossRef]
- Bomkamp, C.; Skaalure, S.C.; Fernando, G.F.; Ben-Arye, T.; Swartz, E.W.; Specht, E.A. Scaffolding Biomaterials for 3D Cultivated Meat: Prospects and Challenges. Adv. Sci. 2022, 9, e2102908. [Google Scholar] [CrossRef]
- Purohit, S.D.; Singh, H.; Bhaskar, R.; Yadav, I.; Chou, C.F.; Gupta, M.K.; Mishra, N.C. Gelatin-alginate-cerium oxide nanocomposite scaffold for bone regeneration. Mater. Sci. Eng. C Mater. Biol. Appl. 2020, 116, 111111. [Google Scholar] [CrossRef] [PubMed]
- Lapomarda, A.; Cerqueni, G.; Geven, M.A.; Chiesa, I.; De Acutis, A.; De Blasi, M.; Montemurro, F.; De Maria, C.; Mattioli-Belmonte, M.; Vozzi, G. Physicochemical Characterization of Pectin-Gelatin Biomaterial Formulations for 3D Bioprinting. Macromol. Biosci. 2021, 21, e2100168. [Google Scholar] [CrossRef] [PubMed]
- Ahmad, K.; Lim, J.H.; Lee, E.J.; Chun, H.J.; Ali, S.; Ahmad, S.S.; Shaikh, S.; Choi, I. Extracellular Matrix and the Production of Cultured Meat. Foods 2021, 10, 3116. [Google Scholar] [CrossRef] [PubMed]
- Chavooshi, R.; Ranjkesh, M.R.; Hashemi, B.; Roshangar, L. Cellulose and Lignin-Derived Scaffold and Their Biological Application in Tissue Engineering, Drug Delivery, and Wound Healing: A Review. Cell J. 2023, 25, 158–164. [Google Scholar] [CrossRef]
- Stosslein, S.; Grunwald, I.; Stelten, J.; Hartwig, A. In-situ determination of time-dependent alginate-hydrogel formation by mechanical texture analysis. Carbohydr. Polym. 2019, 205, 287–294. [Google Scholar] [CrossRef]
- Jayachandran, V.; Murugan, S.S.; Dalavi, P.A.; Gurushanthappa Vishalakshi, Y.D.; Seong, G.H. Alginate-based Composite Microspheres: Preparations and Applications for Bone Tissue Engineering. Curr. Pharm. Des. 2022, 28, 1067–1081. [Google Scholar] [CrossRef]
- Neves, M.I.; Moroni, L.; Barrias, C.C. Modulating Alginate Hydrogels for Improved Biological Performance as Cellular 3D Microenvironments. Front. Bioeng. Biotechnol. 2020, 8, 665. [Google Scholar] [CrossRef] [PubMed]
- Lee, K.Y.; Mooney, D.J. Alginate: Properties and biomedical applications. Prog. Polym. Sci. 2012, 37, 106–126. [Google Scholar] [CrossRef] [PubMed]
- Feltre, G.; Almeida, F.S.; Sato, A.C.K.; Dacanal, G.C.; Hubinger, M.D. Alginate and corn starch mixed gels: Effect of gelatinization and amylose content on the properties and in vitro digestibility. Food Res. Int. 2020, 132, 109069. [Google Scholar] [CrossRef]
- Tabasum, S.; Younas, M.; Zaeem, M.A.; Majeed, I.; Majeed, M.; Noreen, A.; Iqbal, M.N.; Zia, K.M. A review on blending of corn starch with natural and synthetic polymers, and inorganic nanoparticles with mathematical modeling. Int. J. Biol. Macromol. 2019, 122, 969–996. [Google Scholar] [CrossRef] [PubMed]
- Wang, H.; Jiang, L.; Wu, H.; Zheng, W.; Kan, D.; Cheng, R.; Yan, J.; Yu, C.; Sun, S.K. Biocompatible Iodine-Starch-Alginate Hydrogel for Tumor Photothermal Therapy. ACS Biomater. Sci. Eng. 2019, 5, 3654–3662. [Google Scholar] [CrossRef] [PubMed]
- Thomas, D.; Mathew, N.; Nath, M.S. Starch modified alginate nanoparticles for drug delivery application. Int. J. Biol. Macromol. 2021, 173, 277–284. [Google Scholar] [CrossRef] [PubMed]
- Kim, Y.J.; Park, H.G.; Yang, Y.L.; Yoon, Y.; Kim, S.; Oh, E. Multifunctional drug delivery system using starch-alginate beads for controlled release. Biol. Pharm. Bull. 2005, 28, 394–397. [Google Scholar] [CrossRef] [PubMed]
- Van Nieuwenhove, I.; Van Vlierberghe, S.; Salamon, A.; Peters, K.; Thienpont, H.; Dubruel, P. Photo-crosslinkable biopolymers targeting stem cell adhesion and proliferation: The case study of gelatin and starch-based IPNs. J. Mater. Sci. Mater. Med. 2015, 26, 104. [Google Scholar] [CrossRef] [PubMed]
- Mirab, F.; Eslamian, M.; Bagheri, R. Fabrication and characterization of a starch-based nanocomposite scaffold with highly porous and gradient structure for bone tissue engineering. Biomed. Phys. Eng. Express 2018, 4, 055021. [Google Scholar] [CrossRef]
- Santos, M.I.; Pashkuleva, I.; Alves, C.M.; Gomes, M.E.; Fuchs, S.; Unger, R.E.; Reis, R.L.; Kirkpatrick, C.J. Surface-modified 3D starch-based scaffold for improved endothelialization for bone tissue engineering. J. Mater. Chem. 2009, 19, 4091–4101. [Google Scholar] [CrossRef]
- Ghasemi, S.; Alibabaie, A.; Saberi, R.; Esmaeili, M.; Semnani, D.; Karbasi, S. Evaluation of the effects of zein incorporation on physical, mechanical, and biological properties of polyhydroxybutyrate electrospun scaffold for bone tissue engineering applications. Int. J. Biol. Macromol. 2023, 253 Pt 3, 126843. [Google Scholar] [CrossRef] [PubMed]
- Kiang, J.D.; Wen, J.H.; del Alamo, J.C.; Engler, A.J. Dynamic and reversible surface topography influences cell morphology. J. Biomed. Mater. Res. A 2013, 101, 2313–2321. [Google Scholar] [CrossRef] [PubMed]
- Fu, N.; Liao, J.; Lin, S.; Sun, K.; Tian, T.; Zhu, B.; Lin, Y. PCL-PEG-PCL film promotes cartilage regeneration in vivo. Cell Prolif. 2016, 49, 729–739. [Google Scholar] [CrossRef] [PubMed]
- Kucinska-Lipka, J.; Gubanska, I.; Skwarska, A. Microporous Polyurethane Thin Layer as a Promising Scaffold for Tissue Engineering. Polymers 2017, 9, 277. [Google Scholar] [CrossRef] [PubMed]
- Orellana, N.; Sanchez, E.; Benavente, D.; Prieto, P.; Enrione, J.; Acevedo, C.A. A New Edible Film to Produce In Vitro Meat. Foods 2020, 9, 185. [Google Scholar] [CrossRef] [PubMed]
- Maqsood, M.I.; Matin, M.M.; Bahrami, A.R.; Ghasroldasht, M.M. Immortality of cell lines: Challenges and advantages of establishment. Cell Biol. Int. 2013, 37, 1038–1045. [Google Scholar] [CrossRef] [PubMed]
- Soice, E.; Johnston, J. Immortalizing Cells for Human Consumption. Int. J. Mol. Sci. 2021, 22, 11660. [Google Scholar] [CrossRef] [PubMed]
- Simsa, R.; Yuen, J.; Stout, A.; Rubio, N.; Fogelstrand, P.; Kaplan, D.L. Extracellular Heme Proteins Influence Bovine Myosatellite Cell Proliferation and the Color of Cell-Based Meat. Foods 2019, 8, 521. [Google Scholar] [CrossRef] [PubMed]
- Zhou, J.; Liu, W.; Zhao, X.; Xian, Y.; Wu, W.; Zhang, X.; Zhao, N.; Xu, F.J.; Wang, C. Natural Melanin/Alginate Hydrogels Achieve Cardiac Repair through ROS Scavenging and Macrophage Polarization. Adv. Sci. 2021, 8, e2100505. [Google Scholar] [CrossRef]
- Goyal, S.; Dotter, M.; Diestelhorst, E.; Storck, J.L.; Ehrmann, A.; Mahltig, B. Extraction of keratin from wool and its use as biopolymer in film formation and in electrospinning for composite material processing. J. Eng. Fibers Fabr. 2022, 17. [Google Scholar] [CrossRef]
- Xu, E.; Niu, R.; Lao, J.; Zhang, S.; Li, J.; Zhu, Y.; Shi, H.; Zhu, Q.; Chen, Y.; Jiang, Y.; et al. Tissue-like cultured fish fillets through a synthetic food pipeline. NPJ Sci. Food 2023, 7, 17. [Google Scholar] [CrossRef] [PubMed]
- Olguin, H.C.; Olwin, B.B. Pax-7 up-regulation inhibits myogenesis and cell cycle progression in satellite cells: A potential mechanism for self-renewal. Dev. Biol. 2004, 275, 375–388. [Google Scholar] [CrossRef] [PubMed]
- McKinnell, I.W.; Ishibashi, J.; Le Grand, F.; Punch, V.G.; Addicks, G.C.; Greenblatt, J.F.; Dilworth, F.J.; Rudnicki, M.A. Pax7 activates myogenic genes by recruitment of a histone methyltransferase complex. Nat. Cell Biol. 2008, 10, 77–84. [Google Scholar] [CrossRef]
- von Maltzahn, J.; Jones, A.E.; Parks, R.J.; Rudnicki, M.A. Pax7 is critical for the normal function of satellite cells in adult skeletal muscle. Proc. Natl. Acad. Sci. USA 2013, 110, 16474–16479. [Google Scholar] [CrossRef]
- Scott, R.W.; Arostegui, M.; Schweitzer, R.; Rossi, F.M.V.; Underhill, T.M. Hic1 Defines Quiescent Mesenchymal Progenitor Subpopulations with Distinct Functions and Fates in Skeletal Muscle Regeneration. Cell Stem Cell 2019, 25, 797–813.e799. [Google Scholar] [CrossRef] [PubMed]
- Hirai, H.; Verma, M.; Watanabe, S.; Tastad, C.; Asakura, Y.; Asakura, A. MyoD regulates apoptosis of myoblasts through microRNA-mediated down-regulation of Pax3. J. Cell Biol. 2010, 191, 347–365. [Google Scholar] [CrossRef] [PubMed]
- Charrier, E.E.; Montel, L.; Asnacios, A.; Delort, F.; Vicart, P.; Gallet, F.; Batonnet-Pichon, S.; Henon, S. The desmin network is a determinant of the cytoplasmic stiffness of myoblasts. Biol. Cell 2018, 110, 77–90. [Google Scholar] [CrossRef]
- Marques, A.P.; Cruz, H.R.; Coutinho, O.P.; Reis, R.L. Effect of starch-based biomaterials on the in vitro proliferation and viability of osteoblast-like cells. J. Mater. Sci. Mater. Med. 2005, 16, 833–842. [Google Scholar] [CrossRef]
- Takahashi, H.; Shimizu, T.; Okano, T. Engineered Human Contractile Myofiber Sheets as a Platform for Studies of Skeletal Muscle Physiology. Sci. Rep. 2018, 8, 13932. [Google Scholar] [CrossRef]



| Gene | Direction | Sequence | Tm (°C) | Product Size |
|---|---|---|---|---|
| GAPDH | Forward | 5′-GGTGAAGGTCGGAGTGAACG-3′ | 60.5 | 247 |
| Reverse | 5′-GATGTTGGCAGGATCTCGCT-3′ | |||
| PAX 7 | Forward | 5′-GTGCCCTCAGTGAGTTCGAT-3′ | 59.5 | 152 |
| Reverse | 5′-TCCAGACGGTTCCCTTTGTC-3′ | |||
| Desmin | Forward | 5′-CCTCACTGCCTCCTAAAGCC-3′ | 60.0 | 192 |
| Reverse | 5′-CAGGCCCCCTCACTTCAAAA-3′ | |||
| MyoD | Forward | 5′-ATGACCCGTGTTTCGACTCC-3′ | 60.0 | 205 |
| Reverse | 5′-TTGCAGGCCCACAGTAAACA-3′ | |||
| MyoG | Forward | 5′-GCGCAGACTCAAGAAGGTGA-3′ | 60.0 | 125 |
| Reverse | 5′-GCAGGCGCTCTATGTACTGG-3′ | |||
| MHC | Forward | 5′-AAGCTGATGCCTTGGCTGAT-3′ | 60.0 | 237 |
| Reverse | 5′-TCTCTGTGGCGTGTTTCTCC-3′ |
Disclaimer/Publisher’s Note: The statements, opinions and data contained in all publications are solely those of the individual author(s) and contributor(s) and not of MDPI and/or the editor(s). MDPI and/or the editor(s) disclaim responsibility for any injury to people or property resulting from any ideas, methods, instructions or products referred to in the content. |
© 2024 by the authors. Licensee MDPI, Basel, Switzerland. This article is an open access article distributed under the terms and conditions of the Creative Commons Attribution (CC BY) license (https://creativecommons.org/licenses/by/4.0/).
Share and Cite
Lee, J.-Y.; Kamel, J.; Yadav, C.-J.; Yadav, U.; Afrin, S.; Son, Y.-M.; Won, S.-Y.; Han, S.-S.; Park, K.-M. Production of Plant-Based, Film-Type Scaffolds Using Alginate and Corn Starch for the Culture of Bovine Myoblasts. Foods 2024, 13, 1358. https://doi.org/10.3390/foods13091358
Lee J-Y, Kamel J, Yadav C-J, Yadav U, Afrin S, Son Y-M, Won S-Y, Han S-S, Park K-M. Production of Plant-Based, Film-Type Scaffolds Using Alginate and Corn Starch for the Culture of Bovine Myoblasts. Foods. 2024; 13(9):1358. https://doi.org/10.3390/foods13091358
Chicago/Turabian StyleLee, Jun-Yeong, Jihad Kamel, Chandra-Jit Yadav, Usha Yadav, Sadia Afrin, Yu-Mi Son, So-Yeon Won, Sung-Soo Han, and Kyung-Mee Park. 2024. "Production of Plant-Based, Film-Type Scaffolds Using Alginate and Corn Starch for the Culture of Bovine Myoblasts" Foods 13, no. 9: 1358. https://doi.org/10.3390/foods13091358
APA StyleLee, J.-Y., Kamel, J., Yadav, C.-J., Yadav, U., Afrin, S., Son, Y.-M., Won, S.-Y., Han, S.-S., & Park, K.-M. (2024). Production of Plant-Based, Film-Type Scaffolds Using Alginate and Corn Starch for the Culture of Bovine Myoblasts. Foods, 13(9), 1358. https://doi.org/10.3390/foods13091358

