Phytogenically Synthesized Zinc Oxide Nanoparticles (ZnO-NPs) Potentially Inhibit the Bacterial Pathogens: In Vitro Studies
Abstract
1. Introduction
2. Materials and Methods
2.1. Bacterial Strain and Media Used
2.2. Details of Instrument and Specifications
2.3. Green Synthesis of Zinc Oxide Nanoparticles (ZnO-NPs)
2.4. Characterization of ZnO-NPs
2.4.1. UV–Visible Spectroscopy
2.4.2. X-ray Diffraction
2.4.3. Fourier-Transform Infrared Spectroscopy (FTIR)
2.4.4. Scanning Electron Microscopy and EDX
2.4.5. Transmission Electron Microscopy (TEM)
2.5. Agar Well Diffusion Assay
2.6. Minimum Inhibitory Concentration (MIC) and Minimum Bactericidal Concentration (MBC)
2.7. ZnO@Cs-NP-induced Inhibition of Virulence Factors
2.7.1. Extraction and Quantification of Pyocyanin
2.7.2. Evaluation of Pyoverdine
2.7.3. Exo-Protease Activity Assessment
2.7.4. Elastase Activity Evaluation
2.7.5. Assessment of Rhamnolipid
2.7.6. Swarming Motility
2.7.7. Extraction and Quantification of Violacein
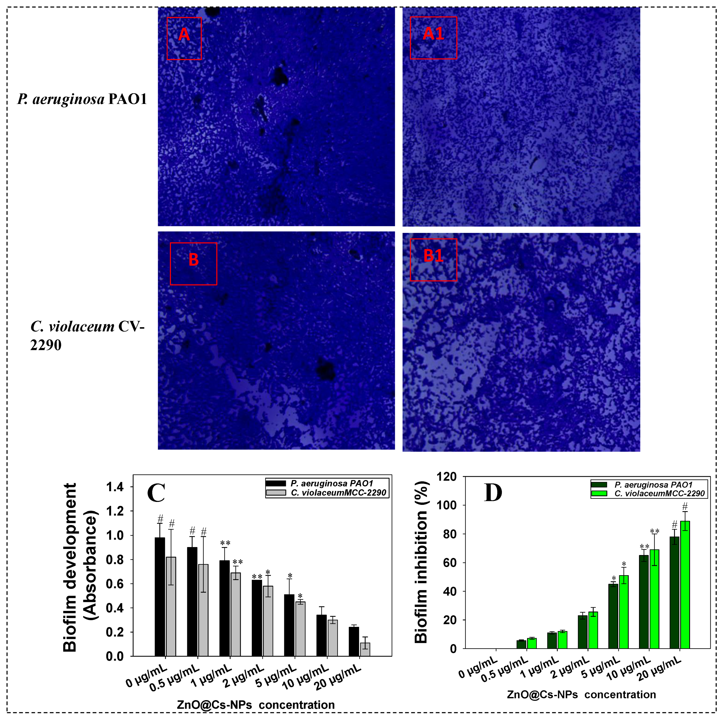
2.8. Anti-Biofilm Activities
2.8.1. Biofilm Inhibition Assay
2.8.2. Light Microscopy of Biofilm
2.9. Haemolytic Activity
2.10. Time Dependent ZnO@Cs-NP-Induced Growth-Inhibition Assay and Colony Forming Ability (CFU Count)
2.11. Permeability Determination by Confocal Laser Scanning Microscopy (CLSM)
2.12. Inhibition of Exopolysaccharides (EPS)
2.13. Statistical Analysis
3. Results and Discussion
3.1. UV–VIS Spectrophotometer, XRD, FTIR, SEM-EDX, and TEM Analysis of ZnO-NP
3.2. Anti-Bacterial Activity of Cassia siamea (L.)-Synthesized ZnO Nanoparticles (ZnO@Cs-NPs)
3.3. Minimum Inhibitory Concentration (MIC) and Minimum Bactericidal Concentration (MBC)
3.4. Inhibition of Virulence Factors in P. aeruginosa PAO1
3.5. Inhibition of Violacein
3.6. Biofilm Formation
3.7. Anti-Haemolytic Activity
3.8. Inhibition of Colony-Forming Ability (CFU Counts)
3.9. EPS Inhibition
3.10. Cellular Permeability of Bacterial Pathogens
4. Conclusions
Supplementary Materials
Author Contributions
Funding
Institutional Review Board Statement
Informed Consent Statement
Data Availability Statement
Acknowledgments
Conflicts of Interest
Abbreviations
| MDR | Multi-drug resistance |
| XRD | X-ray diffraction |
| UV | Ultra-violet |
| FTIR | Fourier-transform infrared spectroscopy |
| SEM | Scanning electron microscope |
| TEM | Transmission electron microscope |
| MIC | Minimum inhibitory concentrations |
| MBC | Minimum bactericidal concentration |
| ZnO | Zinc oxide |
| NPs | Nanoparticles |
| CLSM | Confocal laser scanning microscope |
| EPS | Extra polymeric substances |
| CDC | Centres for Disease Control |
| AIs | Autoinducers |
| AHLs | N-acyl-homoserine lactones |
| Quorum quenchers | |
| MONPs | Metal oxide nanoparticles |
| DDW | Double-distilled water |
| KBr | Potassium bromide |
| OD | Optical density |
| CaCl2 | Calcium chloride |
| TCA | Trichloroacetic acid |
| LB | Luria–Bertani |
| CV | Crystal violet |
| CFU | Colony-forming unit |
| PI | Propidium iodide |
| QS | Quorum sensing |
| MRSA | Methicillin-resistant Staphylococcus aureus |
References
- Imperial, I.C.; Ibana, J.A. Addressing the antibiotic resistance problem with probiotics: Reducing the risk of its double-edged sword effect. Front. Microbiol. 2016, 7, 1983. [Google Scholar] [CrossRef] [PubMed]
- Ferri, M.; Ranucci, E.; Romagnoli, P.; Giaccone, V. Antimicrobial resistance: A global emerging threat to public health systems. Critic. Rev. Food Sci. Nutr. 2017, 57, 2857–2876. [Google Scholar] [CrossRef] [PubMed]
- Esposito, S.; De Simone, G. Update on the main MDR pathogens: Prevalence and treatment options. Infez. Med. 2017, 25, 301–310. [Google Scholar] [PubMed]
- Krueger, A.L.; Greene, S.A.; Barzilay, E.J.; Henao, O.; Vugia, D.; Hanna, S.; Meyer, S.; Smith, K.; Pecic, G.; Hoefer, D.; et al. Clinical outcomes of nalidixic acid, ceftriaxone, and multidrug-resistant nontyphoidal Salmonella infections compared with pansusceptible infections in Food Net sites, 2006–2008. Foodborne Pathog. Dis. 2014, 11, 335–341. [Google Scholar] [CrossRef]
- Kim, H.S.; Lee, S.H.; Byun, Y.; Park, H.D. 6-Gingerol reduces Pseudomonas aeruginosa biofilm formation and virulence via quorum sensing inhibition. Sci. Rep. 2015, 5, 8656. [Google Scholar] [CrossRef] [PubMed]
- Bhardwaj, A.; Vinothkumar, K.; Rajpara, N. Bacterial quorum sensing inhibitors: Attractive alternatives for control of infectious pathogens showing multiple drug resistance. Recent Pat. Anti-Infect. Drug Discov. 2013, 8, 68–83. [Google Scholar] [CrossRef] [PubMed]
- Mehta, P.; Goyal, S.; Long, T.; Bassler, B.L.; Wingreen, N.S. Information processing and signal integration in bacterial quorum sensing. Mol. Syst. Biol. 2009, 5, 325. [Google Scholar] [CrossRef]
- Zhou, J.W.; Luo, H.Z.; Jiang, H.; Jian, T.K.; Chen, Z.Q.; Jia, A.Q. Hordenine: A novel quorum sensing inhibitor and antibiofilm agent against Pseudomonas aeruginosa. J. Agric. Food Chem. 2018, 66, 1620–1628. [Google Scholar] [CrossRef]
- Al-Wrafy, F.; Brzozowska, E.; Górska, S.; Gamian, A. Pathogenic factors of Pseudomonas aeruginosa–the role of biofilm in pathogenicity and as a target for phage therapy. Adv. Hyg. Exp Med. 2017, 71, 78–91. [Google Scholar] [CrossRef]
- Chadha, J.; Harjai, K.; Chhibber, S. Revisiting the virulence hallmarks of Pseudomonasaeruginosa: A chronicle through the perspective of quorum sensing. Environ. Microbiol. 2022, 24, 2630–2656. [Google Scholar] [CrossRef]
- Paluch, E.; Rewak-Soroczyńska, J.; Jędrusik, I.; Mazurkiewicz, E.; Jermakow, K.J.A.M. Prevention of biofilm formation by quorum quenching. Appl. Microbiol. Biotech. 2022, 104, 1871–1881. [Google Scholar] [CrossRef] [PubMed]
- Antunes, L.C.M.; Ferreira, R.B.; Buckner, M.M.; Finlay, B.B. Quorum sensing in bacterial virulence. Microbiology 2010, 156, 2271–2282. [Google Scholar] [CrossRef] [PubMed]
- Bhattacharyya, A.; Bhaumik, A.; Rani, P.U.; Mandal, S.; Epidi, T.T. Nano-particles—A recent approach to insect pest control. Afr. J. Biotech. 2010, 9, 3489–3493. [Google Scholar]
- Joseph, T.M.; Kar Mahapatra, D.; Esmaeili, A.; Piszczyk, Ł.; Hasanin, M.S.; Kattali, M.; Haponiuk, J.; Thomas, S. Nanoparticles: Taking a Unique Position in Medicine. Nanomaterials 2023, 13, 574. [Google Scholar] [CrossRef]
- Lee, N.Y.; Ko, W.C.; Hsueh, P.R. Nanoparticles in the treatment of infections caused by multidrug-resistant organisms. Front. Pharmacol. 2019, 10, 1153. [Google Scholar] [CrossRef]
- Ye, Q.; Chen, W.; Huang, H.; Tang, Y.; Wang, W.; Meng, F.; Wang, H.; Zheng, Y. Iron and zinc ions, potent weapons against multidrug-resistant bacteria. Appl. Microbiol. Biotech. 2020, 104, 5213–5227. [Google Scholar] [CrossRef]
- Nie, L.; Deng, Y.; Zhang, Y.; Zhou, Q.; Shi, Q.; Zhong, S.; Sun, Y.; Yang, Z.; Sun, M.; Politis, C.; et al. Silver-doped biphasic calcium phosphate/alginate microclusters with antibacterial property and controlled doxorubicin delivery. J. Appl. Polym. Sci. 2021, 138, 50433. [Google Scholar] [CrossRef]
- Fiedot, M.; Maliszewska, I.; Rac-Rumijowska, O.; Suchorska-Woźniak, P.; Lewińska, A.; Teterycz, H. The relationship between the mechanism of zinc oxide crystallization and its antimicrobial properties for the surface modification of surgical meshes. Materials 2017, 10, 353. [Google Scholar] [CrossRef]
- Sungkaworn, T.; Triampo, W.; Nalakarn, P.; Triampo, D.; Tang, I.M.; Lenbury, Y.; Picha, P. The effects of TiO2 nanoparticles on tumor cell colonies: Fractal dimension and morphological properties. Int. J. Med. Health Sci. 2008, 2, 20–27. [Google Scholar]
- Aboyewa, J.A.; Sibuyi, N.R.; Meyer, M.; Oguntibeju, O.O. Green synthesis of metallic nanoparticles using some selected medicinal plants from southern Africa and their biological applications. Plants 2021, 10, 1929. [Google Scholar] [CrossRef]
- Canaparo, R.; Foglietta, F.; Limongi, T.; Serpe, L. Biomedical applications of reactive oxygen species generation by metal nanoparticles. Materials 2020, 14, 53. [Google Scholar] [CrossRef] [PubMed]
- Sabir, S.; Arshad, M.; Chaudhari, S.K. Zinc oxide nanoparticles for revolutionizing agriculture: Synthesis and applications. Sci. World J. 2014, 2014, 925494. [Google Scholar] [CrossRef]
- Malhotra, S.P.K.; Mandal, T. Zinc oxide nanostructure and its application as agricultural and industrial material. Contamin. Agric. Environ. Health Risks Remed. 2019, 1, 216. [Google Scholar]
- Smijs, T.G.; Pavel, S. Titanium dioxide and zinc oxide nanoparticles in sunscreens: Focus on their safety and effectiveness. Nanotech. Sci. Appl. 2011, 2011, 95–112. [Google Scholar] [CrossRef] [PubMed]
- Torres-Sangiao, E.; Holban, A.M.; Gestal, M.C. Advanced nano-biomaterials: Vaccines, diagnosis and treatment of infectious diseases. Molecules 2016, 21, 867. [Google Scholar] [CrossRef]
- Mthana, M.S.; Mthiyane, M.N.; Ekennia, A.C.; Singh, M.; Onwudiwe, D.C. Cytotoxicity and antibacterial effects of silver doped zinc oxide nanoparticles prepared using fruit extract of Capsicum Chinense. Sci. Afric. 2022, 17, e01365. [Google Scholar] [CrossRef]
- Lee, J.H.; Kim, Y.G.; Cho, M.H.; Lee, J. ZnO nanoparticles inhibit Pseudomonas aeruginosa biofilm formation and virulence factor production. Microbiol. Res. 2014, 169, 888–896. [Google Scholar] [CrossRef]
- Rajiv, P.; Rajeshwari, S.; Venckatesh, R. Bio-Fabrication of zinc oxide nanoparticles using leaf extract of Parthenium hysterophorus L. and its size-dependent antifungal activity against plant fungal pathogens. Spectrochim. Acta Part A Mol. Biomol. Spectrosc. 2013, 112, 384–387. [Google Scholar] [CrossRef]
- Jayaseelan, C.; Rahuman, A.A.; Kirthi, A.V.; Marimuthu, S.; Santhoshkumar, T.; Bagavan, A.; Gaurav, K.; Karthik, L.; Rao, K.B. Novel microbial route to synthesize ZnO nanoparticles using Aeromonas hydrophila and their activity against pathogenic bacteria and fungi. Spectrochim. Acta Part A Mol. Biomol. Spectrosc. 2012, 90, 78–84. [Google Scholar] [CrossRef]
- Sangeetha, G.; Rajeshwari, S.; Venckatesh, R. Green synthesis of zinc oxide nanoparticles by Aloe barbadensis miller leaf extract: Structure and optical properties. Mater. Res. Bull. 2011, 46, 2560–2566. [Google Scholar] [CrossRef]
- Ntandou, G.N.; Banzouzi, J.T.; Mbatchi, B.; Elion-Itou, R.D.G.; Etou-Ossibi, A.W.; Ramos, S.; Benoit-Vical, F.; Abena, A.A.; Ouamba, J.M. Analgesic and anti-inflammatory effects of Cassia siamea Lam. stem bark extracts. J. Ethnopharmacol. 2010, 127, 108–111. [Google Scholar] [CrossRef] [PubMed]
- GF, N.N.; Bassoueka, D.J.; Banzouzi, J.T.; AW, E.O.; RDG, E.I.; Makambila, M.C.; Ramos, S.; Benoit-Vical, F.; Abena, A.A.; Ouamba, J.M. Assessment of Cassia siamea stem bark extracts toxicity and stability in time of aqueous extract analgesic activity. Afr. J. Pharm. Pharmacol. 2015, 9, 988–994. [Google Scholar] [CrossRef]
- Musa, A.; Wada Bawa, H.; Mohammed, A.H.; Mohammed, A.D. Green Synthesis of Silver Nanoparticles and Its Antibacterial Activity using the Flower Extract of Senna Siamea. Int. J. Nanosci. Nanotech. 2021, 17, 173–179. [Google Scholar]
- Chauhan, P.S.; Shrivastava, V.; Tomar, R.S. Biosynthesis of zinc oxide nanoparticles using Cassia siamea leaves extracts and their efficacy evaluation as potential antimicrobial agent. J. Pharmacogn. Phytochem. 2019, 8, 162–166. [Google Scholar]
- Reddy, G.R.; Morais, A.B.; Gandhi, N.N. Green synthesis, characterization and in vitro antibacterial studies of gold nanoparticles by using Senna siamea plant seed aqueous extract at ambient conditions. Asian J. Chem. 2013, 25, 8541. [Google Scholar] [CrossRef]
- Danish, M.; Altaf, M.; Robab, M.I.; Shahid, M.; Manoharadas, S.; Hussain, S.A.; Shaikh, H. Green synthesized silver nanoparticles mitigate biotic stress induced by Meloidogyne incognita in Trachyspermumammi (L.) by improving growth, biochemical, and antioxidant enzyme activities. ACS Omega 2021, 6, 11389–11403. [Google Scholar] [CrossRef]
- Kem, A.; Ansari, M.R.; Prathap, P.; Jayasimhadri, M.; Peta, K.R. Eco-friendly green synthesis of stable ZnO nanoparticles using citrus limon: X-ray diffraction analysis and optical properties. Phys. Scr. 2022, 97, 085814. [Google Scholar] [CrossRef]
- Vijayakumar, S.; Vaseeharan, B.; Malaikozhundan, B.; Shobiya, M. Laurus nobilis leaf extract mediated green synthesis of ZnO nanoparticles: Characterization and biomedical applications. Biomed. Pharmacother. 2016, 84, 1213–1222. [Google Scholar] [CrossRef]
- Danish, M.; Shahid, M.; Ahamad, L.; Raees, K.; Hatamleh, A.A.; Al-Dosary, M.A.; Mohamed, A.; Al-Wasel, Y.A.; Singh, U.B.; Danish, S. Nano-pesticidal potential of Cassia fistula (L.) leaf synthesized silver nanoparticles (Ag@ CfL-NPs): Deciphering the phytopathogenic inhibition and growth augmentation in Solanum lycopersicum (L.). Front. Microbiol. 2022, 13, 985852. [Google Scholar] [CrossRef]
- Manandhar, S.; Luitel, S.; Dahal, R.K. In vitro antimicrobial activity of some medicinal plants against human pathogenic bacteria. J. Trop. Med. 2019, 2019, 1895340. [Google Scholar] [CrossRef]
- Farjana, A.; Zerin, N.; Kabir, M.S. Antimicrobial activity of medicinal plant leaf extracts against pathogenic bacteria. Asian Pac. J. Trop. Dis. 2014, 4, S920–S923. [Google Scholar] [CrossRef]
- Alekish, M.; Ismail, Z.B.; Albiss, B.; Nawasrah, S. In vitro antibacterial effects of zinc oxide nanoparticles on multiple drug-resistant strains of Staphylococcusaureus and Escherichia coli: An alternative approach for antibacterial therapy of mastitis in sheep. Vet. World 2018, 11, 1428–1432. [Google Scholar] [CrossRef] [PubMed]
- King, M.M.; Guragain, M.; Sarkisova, S.A.; Patrauchan, M.A. Pyocyanin extraction and quantitative analysis in swarming Pseudomonas aeruginosa. Bio-Protocol 2016, 6, 2042. [Google Scholar] [CrossRef]
- Tank, N.; Rajendran, N.; Patel, B.; Saraf, M. Evaluation and biochemical characterization of a distinctive pyoverdin from a Pseudomonas isolated from chickpea rhizosphere. Braz. J. Microbiol. 2022, 43, 639–648. [Google Scholar] [CrossRef]
- Whooley, M.A.; O’Callaghan, J.A.; Mcloughlin, A.J. Effect of substrate on the regulation of exoprotease production by Pseudomonas aeruginosa ATCC 10145. Microbiology 1983, 129, 981–988. [Google Scholar] [CrossRef]
- Li, J.; Ramezanpour, M.; Fong, S.A.; Cooksley, C.; Murphy, J.; Suzuki, M.; Psaltis, A.J.; Wormald, P.J.; Vreugde, S. Pseudomonas aeruginosa exoprotein-induced barrier disruption correlates with elastase activity and marks chronic rhinosinusitis severity. Front. Cell. Infect. Microbiol. 2019, 9, 38. [Google Scholar] [CrossRef]
- Laabei, M.; Jamieson, W.D.; Lewis, S.E.; Diggle, S.P.; Jenkins, A.T.A. A new assay for rhamnolipid detection—Important virulence factors of Pseudomonas aeruginosa. Appl. Microbiol. Biotech. 2014, 98, 7199–7209. [Google Scholar] [CrossRef]
- Van Delden, C.; Pesci, E.C.; Pearson, J.P.; Iglewski, B.H. Starvation selection restores elastase and rhamnolipid production in a Pseudomonas aeruginosa quorum-sensing mutant. Infect. Immun. 1998, 66, 4499–4502. [Google Scholar] [CrossRef]
- Ochi, H.; Ohtsuka, H.; Yokota, S.L.; Uezumi, I.; Terashima, M.; Irie, K.; Noguchi, H. Inhibitory activity on bacterial motility and in vivo protective activity of human monoclonal antibodies against flagella of Pseudomonas aeruginosa. Infect. Immun. 1991, 59, 550–554. [Google Scholar] [CrossRef]
- Matz, C.; Deines, P.; Boenigk, J.; Arndt, H.; Eberl, L.; Kjelleberg, S.; Jürgens, K. Impact of violacein-producing bacteria on survival and feeding of bacterivorous nano-flagellates. Appl. Environ. Microbiol. 2004, 70, 1593–1599. [Google Scholar] [CrossRef]
- O’Toole, G.A. MicrotiterDish Biofilm Formation Assay. J. Vis. Exp. 2011, 47, e2437. [Google Scholar] [CrossRef]
- Syed, A.; Zeyad, M.T.; Shahid, M.; Elgorban, A.M.; Alkhulaifi, M.M.; Ansari, I.A. Heavy metals induced modulations in growth, physiology, cellular viability, and biofilm formation of an identified bacterial isolate. ACS Omega 2021, 6, 25076–25088. [Google Scholar] [CrossRef] [PubMed]
- Saghalli, M.; Bidoki, S.K.; Jamali, A.; Bagheri, H.; Ghaemi, E.A. Sub-minimum inhibitory concentrations of Zinc Oxide Nanoparticles Reduce the Expression of the Staphylococcusaureus Alpha-Hemolysin. Indian J. Pharm. Sci. 2017, 78, 763–768. [Google Scholar]
- Shahid, M.; Zaidi, A.; Ehtram, A.; Khan, M.S. In-vitro investigation to explore the toxicity of different groups of pesticides for an agronomically important rhizosphere isolate Azotobactervinelandii. Pestic. Biochem. Physiol. 2019, 157, 33–44. [Google Scholar] [CrossRef]
- Shahid, M.; Manoharadas, S.; Altaf, M.; Alrefaei, A.F. Organochlorine pesticides negatively influenced the cellular growth, morphostructure, cell viability, and biofilm-formation and phosphate-solubilization activities of Enterobacter cloacae strain EAM 35. ACS Omega 2021, 6, 5548–5559. [Google Scholar] [CrossRef]
- Shahid, M.; Khan, M.S. Cellular destruction, phytohormones and growth modulating enzymes production by Bacillus subtilis strain BC8 impacted by fungicides. Pestic. Biochem. Physiol. 2018, 149, 8–19. [Google Scholar] [CrossRef]
- Shahid, M.; Manoharadas, S.; Chakdar, H.; Alrefaei, A.F.; Albeshr, M.F.; Almutairi, M.H. Biological toxicity assessment of carbamate pesticides using bacterial and plant bioassays: An in-vitro approach. Chemosphere 2021, 278, 130372. [Google Scholar] [CrossRef]
- Khan, S.; Shahid, M.; Khan, M.S.; Syed, A.; Bahkali, A.H.; Elgorban, A.M.; Pichtel, J. Fungicide-tolerant plant growth-promoting rhizobacteria mitigate physiological disruption of white radish caused by fungicides used in the field cultivation. Int. J. Environ. Res. Public Health. 2020, 17, 7251. [Google Scholar] [CrossRef]
- Shahid, M.; Khan, M.S. Glyphosate induced toxicity to chickpea plants and stress alleviation by herbicide tolerant phosphate solubilizing Burkholderiacepacia PSBB1 carrying multifarious plant growth promoting activities. 3 Biotech 2018, 8, 131. [Google Scholar] [CrossRef]
- Hayat, S.; Ashraf, A.; Zubair, M.; Aslam, B.; Siddique, M.H.; Khurshid, M.; Saqalein, M.; Khan, A.M.; Almatroudi, A.; Naeem, Z.; et al. Biofabrication of ZnO nanoparticles using Acacia arabica leaf extract and their antibiofilm and antioxidant potential against foodborne pathogens. PLoS ONE 2022, 17, e0259190. [Google Scholar] [CrossRef]
- Abdelghafar, A.; Yousef, N.; Askoura, M. Zinc oxide nanoparticles reduce biofilm formation, synergize antibiotics action and attenuate Staphylococcus aureus virulence in host; an important message to clinicians. BMC Microbiol. 2022, 22, 244. [Google Scholar] [CrossRef]
- Salem, N.M.; Awwad, A.M. Green synthesis and characterization of ZnO nanoparticles using Solanum rantonnetii leaves aqueous extract and antifungal activity evaluation. Chem. Int. 2022, 8, 12–17. [Google Scholar]
- Donga, S.; Chanda, S. Caesalpinia crista seeds mediated green synthesis of zinc oxide nanoparticles for antibacterial, antioxidant, and anticancer activities. BioNanoScience 2022, 12, 451–462. [Google Scholar] [CrossRef]
- Abdelbaky, A.S.; Abd El-Mageed, T.A.; Babalghith, A.O.; Selim, S.; Mohamed, A.M. Green synthesis and characterization of ZnO nanoparticles using Pelargoniumodoratissimum (L.) aqueous leaf extract and their antioxidant, antibacterial and anti-inflammatory activities. Antioxidants 2022, 11, 1444. [Google Scholar] [CrossRef] [PubMed]
- Dey, A.; Somaiah, S. Green synthesis and characterization of zinc oxide nanoparticles using leaf extract of Thryallis glauca (Cav.) Kuntze and their role as antioxidant and antibacterial. Microsc. Res. Tech. 2022, 85, 2835–2847. [Google Scholar] [CrossRef] [PubMed]
- Raghavendra, V.B.; Shankar, S.; Govindappa, M.; Pugazhendhi, A.; Sharma, M.; Nayaka, S.C. Green synthesis of zinc oxide nanoparticles (ZnO NPs) for effective degradation of dye, polyethylene and antibacterial performance in waste water treatment. J. Inorg. Organomet. Polym. Mater. 2022, 32, 614–630. [Google Scholar] [CrossRef]
- El-Belely, E.F.; Farag, M.M.; Said, H.A.; Amin, A.S.; Azab, E.; Gobouri, A.A.; Fouda, A. Green synthesis of zinc oxide nanoparticles (ZnO-NPs) using Arthrospira platensis (Class: Cyanophyceae) and evaluation of their biomedical activities. Nanomaterials 2022, 11, 95. [Google Scholar] [CrossRef] [PubMed]
- Sathappan, S.; Kirubakaran, N.; Gunasekaran, D.; Gupta, P.K.; Verma, R.S.; Sundaram, J. Green synthesis of zinc oxide nanoparticles (ZnO NPs) using cissusquadrangularis: Characterization, antimicrobial and anticancer studies. Proc. Natl. Acad. Sci. India Sect. B Biol. Sci. 2021, 91, 289–296. [Google Scholar] [CrossRef]
- Segneanu, A.E.; Gozescu, I.; Dabici, A.; Sfirloaga, P.; Szabadai, Z. Organic Compounds FT-IR Spectroscopy; InTech: Rijeka, Croatia, 2012; Volume 145. [Google Scholar]
- Indumathi, T.; Theivarasu, C.; Pradeep, I.; Rani, M.T.; Magesh, G.; Rahale, C.S.; Kumar, E.R. Effects of Nd doping on structural, optical, morphological and surface-chemical state analysis of ZnO nanoparticles for antimicrobial and anticancer activities. Surf. Interfaces 2001, 23, 101000. [Google Scholar] [CrossRef]
- Aldeen, T.S.; Mohamed, H.E.A.; Maaza, M. ZnO nanoparticles prepared via a green synthesis approach: Physical properties, photocatalytic and antibacterial activity. J. Phys. Chem. Solids 2022, 160, 110313. [Google Scholar] [CrossRef]
- Imade, E.E.; Ajiboye, T.O.; Fadiji, A.E.; Onwudiwe, D.C.; Babalola, O.O. Green synthesis of zinc oxide nanoparticles using plantain peel extracts and the evaluation of their antibacterial activity. Sci. Afr. 2022, 16, e01152. [Google Scholar] [CrossRef]
- Mohd Yusof, H.; Abdul Rahman, N.A.; Mohamad, R.; HasanahZaidan, U.; Samsudin, A.A. Antibacterial potential of biosynthesized zinc oxide nanoparticles against poultry-associated foodborne pathogens: An in vitro study. Animals 2021, 11, 2093. [Google Scholar] [CrossRef] [PubMed]
- Esmaeili, A.; Ghobadianpour, S. Antibacterial activity of Carumcopticum extract loaded MnFe2O4 nanoparticles coated with PEGylated chitosan. Indus. Crops Prod. 2016, 91, 44–48. [Google Scholar] [CrossRef]
- Qais, F.A.; Shafiq, A.; Ahmad, I.; Husain, F.M.; Khan, R.A.; Hassan, I. Green synthesis of silver nanoparticles using Carumcopticum: Assessment of its quorum sensing and biofilm inhibitory potential against gram negative bacterial pathogens. Microb. Pathog. 2020, 144, 104172. [Google Scholar] [CrossRef] [PubMed]
- Mathur, P.; Jha, S.; Ramteke, S.; Jain, N.K. Pharmaceutical aspects of silver nanoparticles. Artif. Cells Nanomed. Biotechnol. 2018, 46, 115–126. [Google Scholar] [CrossRef] [PubMed]
- Look, D.C.; Stoll, L.L.; Romig, S.A.; Humlicek, A.; Britigan, B.E.; Denning, G.M. Pyocyanin and its precursor phenazine-1-carboxylic acid increase IL-8 and intercellular adhesion molecule-1 expression in human airway epithelial cells by oxidant-dependent mechanisms. J. Immunol. 2005, 175, 4017–4023. [Google Scholar] [CrossRef] [PubMed]
- Bhargava, N.; Sharma, P.; Capalash, N. Pyocyanin stimulates quorum sensing-mediated tolerance to oxidative stress and increases persister cell populations in Acinetobacter baumannii. Infect. Immun. 2014, 82, 3417–3425. [Google Scholar] [CrossRef]
- Hunter, R.C.; Klepac-Ceraj, V.; Lorenzi, M.M.; Grotzinger, H.; Martin, T.R.; Newman, D.K. Phenazine content in the cystic fibrosis respiratory tract negatively correlates with lung function and microbial complexity. Am. J. Respir. Cell Mol. Biol. 2012, 47, 738–745. [Google Scholar] [CrossRef]
- Das, T.; Kutty, S.K.; Tavallaie, R.; Ibugo, A.I.; Panchompoo, J.; Sehar, S.; Aldous, L.; Yeung, A.W.; Thomas, S.R.; Kumar, N.; et al. Phenazine virulence factor binding to extracellular DNA is important for Pseudomonas aeruginosa biofilm formation. Sci. Rep. 2015, 5, 8398. [Google Scholar] [CrossRef]
- Smith, E.E.; Buckley, D.G.; Wu, Z.; Saenphimmachak, C.; Hoffman, L.R.; D’Argenio, D.A.; Miller, S.I.; Ramsey, B.W.; Speert, D.P.; Moskowitz, S.M.; et al. Genetic adaptation by Pseudomonas aeruginosa to the airways of cystic fibrosis patients. Proc. Natl. Acad. Sci. USA 2006, 103, 8487–8492. [Google Scholar] [CrossRef]
- Sriyosachati, S.; Cox, C.D. Siderophore-mediated iron acquisition from transferrin by Pseudomonas aeruginosa. Infect. Immun. 1986, 52, 885–891. [Google Scholar] [CrossRef] [PubMed]
- Qais, F.A.; Ahmad, I.; Altaf, M.; Manoharadas, S.; Al-Rayes, B.F.; Abuhasil, M.S.A.; Almaroai, Y.A. Bio-fabricated silver nanoparticles exhibit broad-spectrum antibiofilm and anti-quorum sensing activity against Gram-negative bacteria. RSC Adv. 2021, 11, 13700–13710. [Google Scholar] [CrossRef] [PubMed]
- Rajkumari, J.; Borkotoky, S.; Murali, A.; Suchiang, K.; Mohanty, S.K.; Busi, S. Cinnamic acid attenuates quorum sensing associated virulence factors and biofilm formation in Pseudomonas aeruginosa PAO1. Biotechnol. Lett. 2018, 40, 1087–1100. [Google Scholar] [CrossRef]
- Rikalović, M.G.; Vrvić, M.M.; Karadžić, I.M. Rhamnolipid biosurfactant from Pseudomonas aeruginosa: From discovery to application in contemporary technology. J. Serb. Chem. Soc. 2015, 80, 279–304. [Google Scholar] [CrossRef]
- Toribio, J.; Escalante, A.E.; Soberón-Chávez, G. Rhamnolipids: Production in bacteria other than Pseudomonas aeruginosa. Eur. J. Lipid Sci. Tech. 2010, 112, 1082–1087. [Google Scholar] [CrossRef]
- Parai, D.; Banerjee, M.; Dey, P.; Chakraborty, A.; Islam, E.; Mukherjee, S.K. Effect of reserpine on Pseudomonas aeruginosa quorum sensing mediated virulence factors and biofilm formation. Biofouling 2018, 34, 320–334. [Google Scholar] [CrossRef]
- Zhuang, X.; Zhang, A.; Chu, W. Anti-quorum sensing activity of Forsythia suspense extract against Chromobacteriumviolaceum by targeting CviR receptor. Int. Microbiol. 2020, 23, 215–224. [Google Scholar] [CrossRef]
- Banin, E.; Hughes, D.; Kuipers, O.P. Bacterial pathogens, antibiotics and antibiotic resistance. FEMS Microbiol. Rev. 2017, 41, 450–452. [Google Scholar] [CrossRef]
- Gulati, M.; Nobile, C.J. Candida albicans biofilms: Development, regulation, and molecular mechanisms. Microbes Infect. 2016, 18, 310–321. [Google Scholar] [CrossRef]
- Alyousef, A.A.; Husain, F.M.; Arshad, M.; Ahamad, S.R.; Khan, M.S.; Qais, F.A.; Khan, A.; Alqasim, A.; Almutairi, N.; Ahmad, I.; et al. Myrtuscommunis and its bioactive phytoconstituent, linalool, interferes with Quorum sensing regulated virulence functions and biofilm of uropathogenic bacteria: In vitro and in silico insights. J. King Saud Univ. Sci. 2021, 33, 101588. [Google Scholar] [CrossRef]
- Fiore, A.E.; Michalski, J.M.; Russell, R.G.; Sears, C.L.; Kaper, J.B. Cloning, characterization, and chromosomal mapping of a phospholipase (lecithinase) produced by Vibrio cholerae. Infect. Immun. 1997, 65, 3112–3117. [Google Scholar] [CrossRef] [PubMed]
- Sadikot, R.T.; Blackwell, T.S.; Christman, J.W.; Prince, A.S. Pathogen–host interactions in Pseudomonas aeruginosa pneumonia. Am. J. Respirat. Crit. Care Med. 2005, 171, 1209–1223. [Google Scholar] [CrossRef] [PubMed]
- Zhang, L.S.; Wong, K.H.; Yip, H.Y.; Hu, C.; Yu, J.C.; Chan, C.Y.; Wong, P.K. Effective photocatalytic disinfection of E. coli K-12 using AgBr−Ag−Bi2WO6 nanojunction system irradiated by visible light: The role of diffusing hydroxyl radicals. Environ. Sci. Tech. 2010, 44, 1392–1398. [Google Scholar] [CrossRef] [PubMed]
- Zhu, L.; Kreth, J. The role of hydrogen peroxide in environmental adaptation of oral microbial communities. Oxidative Med. Cell. Long. 2012, 2012, 717843. [Google Scholar] [CrossRef] [PubMed]
- Sharma, P.; Goyal, D.; Chudasama, B. Antibacterial activity of colloidal copper nanoparticles against Gram-negative (Escherichia coli and Proteus vulgaris) bacteria. Lett. Appl. Microbiol. 2022, 74, 695–706. [Google Scholar] [CrossRef] [PubMed]
- Shukla, P.J.; Vhora, S.B.; Murnal, A.G.; Yagnik, U.B.; Patadiya, M. Exopolysaccharide Production from Marine Bacteria and Its Applications. In Marine Biochemistry; CRC Press: Boca Raton, FL, USA, 2023; pp. 337–368. [Google Scholar]
- You, G.; Hou, J.; Xu, Y.; Wang, C.; Wang, P.; Miao, L.; Ao, Y.; Li, Y.; Lv, B. Effects of CeO2 nanoparticles on production and physicochemical characteristics of extracellular polymeric substances in biofilms in sequencing batch biofilm reactor. Bioresour. Tech. 2015, 194, 91–98. [Google Scholar] [CrossRef]
- Danish, M.; Shahid, M.; Zeyad, M.T.; Najat, A.B.; Al-Khattaf, F.S.; Hatamleh, A.A.; Ali, S. Bacillus mojavensis, a Metal-Tolerant Plant Growth-Promoting Bacterium, Improves Growth, Photosynthetic Attributes, Gas Exchange Parameters, and Alkalo-Polyphenol Contents in Silver Nanoparticle (Ag-NP)-Treated Withaniasomnifera L. (Ashwagandha). ACS Omega 2022, 7, 13878–13893. [Google Scholar] [CrossRef]
- Khan, F.; Oloketuyi, S.F.; Kim, Y.M. Diversity of bacteria and bacterial products as antibiofilm and antiquorum sensing drugs against pathogenic bacteria. Curr. Drug Targets 2019, 20, 1156–1179. [Google Scholar] [CrossRef]
- Czaczyk, K.; Myszka, K. Biosynthesis of extracellular polymeric substances (EPS) and its role in microbial biofilm formation. Pol. J. Environ. Stud. 2007, 16, 799. [Google Scholar]
- Li, X.; Wu, B.; Chen, H.; Nan, K.; Jin, Y.; Sun, L.; Wang, B. Recent developments in smart antibacterial surfaces to inhibit biofilm formation and bacterial infections. J. Mater. Chem B 2018, 6, 4274–4292. [Google Scholar] [CrossRef]







| Bacterial Pathogens | Zone of Inhibition (mm) |
|---|---|
| P. aeruginosa PAO1 | 20 ± 2.5 |
| C. violaceum MCC 2290 | 15 ± 1.0 |
| Bacterial Pathogens | Value (µg mL−1) | |
|---|---|---|
| MIC | MBC | |
| P. aeruginosa PAO1 | 60 ± 4.2 | 160 ± 5.8 |
| C. violaceum MCC 2290 | 80 ± 3.1 | 120 ± 4.7 |
Disclaimer/Publisher’s Note: The statements, opinions and data contained in all publications are solely those of the individual author(s) and contributor(s) and not of MDPI and/or the editor(s). MDPI and/or the editor(s) disclaim responsibility for any injury to people or property resulting from any ideas, methods, instructions or products referred to in the content. |
© 2023 by the authors. Licensee MDPI, Basel, Switzerland. This article is an open access article distributed under the terms and conditions of the Creative Commons Attribution (CC BY) license (https://creativecommons.org/licenses/by/4.0/).
Share and Cite
Ahamad Khan, M.; Lone, S.A.; Shahid, M.; Zeyad, M.T.; Syed, A.; Ehtram, A.; Elgorban, A.M.; Verma, M.; Danish, M. Phytogenically Synthesized Zinc Oxide Nanoparticles (ZnO-NPs) Potentially Inhibit the Bacterial Pathogens: In Vitro Studies. Toxics 2023, 11, 452. https://doi.org/10.3390/toxics11050452
Ahamad Khan M, Lone SA, Shahid M, Zeyad MT, Syed A, Ehtram A, Elgorban AM, Verma M, Danish M. Phytogenically Synthesized Zinc Oxide Nanoparticles (ZnO-NPs) Potentially Inhibit the Bacterial Pathogens: In Vitro Studies. Toxics. 2023; 11(5):452. https://doi.org/10.3390/toxics11050452
Chicago/Turabian StyleAhamad Khan, Mo, Showkat Ahmad Lone, Mohammad Shahid, Mohammad Tarique Zeyad, Asad Syed, Aquib Ehtram, Abdallah M. Elgorban, Meenakshi Verma, and Mohammad Danish. 2023. "Phytogenically Synthesized Zinc Oxide Nanoparticles (ZnO-NPs) Potentially Inhibit the Bacterial Pathogens: In Vitro Studies" Toxics 11, no. 5: 452. https://doi.org/10.3390/toxics11050452
APA StyleAhamad Khan, M., Lone, S. A., Shahid, M., Zeyad, M. T., Syed, A., Ehtram, A., Elgorban, A. M., Verma, M., & Danish, M. (2023). Phytogenically Synthesized Zinc Oxide Nanoparticles (ZnO-NPs) Potentially Inhibit the Bacterial Pathogens: In Vitro Studies. Toxics, 11(5), 452. https://doi.org/10.3390/toxics11050452

