Prediction of Dynamic Toxicity of Nanoparticles Using Machine Learning
Abstract
1. Introduction
- −
- We performed a comparative analysis of the current state of research in the field of nanoparticle toxicity analysis;
- −
- We trained a regression model for predicting the toxicity of nanoparticles depending on their concentration in the nutrient solution at a fixed point in time of the stationary growth phase;
- −
- We trained a classification model for predicting the toxicity class of nanoparticles depending on their concentration in the nutrient solution at a fixed point in time of the stationary growth phase;
- −
- We carried out an analysis of the significance of physicochemical descriptors for models’ prediction results;
- −
- We have conducted extensive experiments with our own dataset, and the results show that the models proposed can be used in toxicity analyses of different kinds of nanoparticles for E. coli bacteria.
2. Problem Statement
2.1. Toxicity Prediction Problem
2.1.1. Regression Problem
2.1.2. Classification Problem
2.2. Evaluation Metrics
- (1)
- Mean Absolute Error, MAE
- (2)
- Mean Squared Error, MSE
- (3)
- Root Mean Squared Error, RMSE
- (4)
- Coefficient of determination, R2
- (5)
- Predictive relevance, Q2
- (1)
- Accuracy
- (2)
- Precision
- (3)
- Recall (Sensitivity)
- (4)
- F1-score (F-measure)
- (5)
- Specificitywhere TP (True Positive)—the classifier correctly states that the object belongs to the class under consideration, TN (True Negative)—the classifier correctly states that the object does not belong to the class under consideration, FP (False Positive)—the classifier incorrectly states that the object belongs to the class under consideration, FN (False Negative)—the classifier incorrectly states that the object does not belong to the class under consideration.
- (6)
- Log Losswhere l is the number of observations, M is the number of classes, is the answer (probability) of the algorithm on the i-th object to the question of whether it belongs to the j-th class, , if i-th object belongs to the j-th class, otherwise.
3. Materials and Methods
3.1. Nanoparticle Representation
3.2. Dataset Preparation
3.3. Dynamic Nanotoxicity Regression Problem
3.4. Nanotoxicity Classification Problem
4. Experimental Results
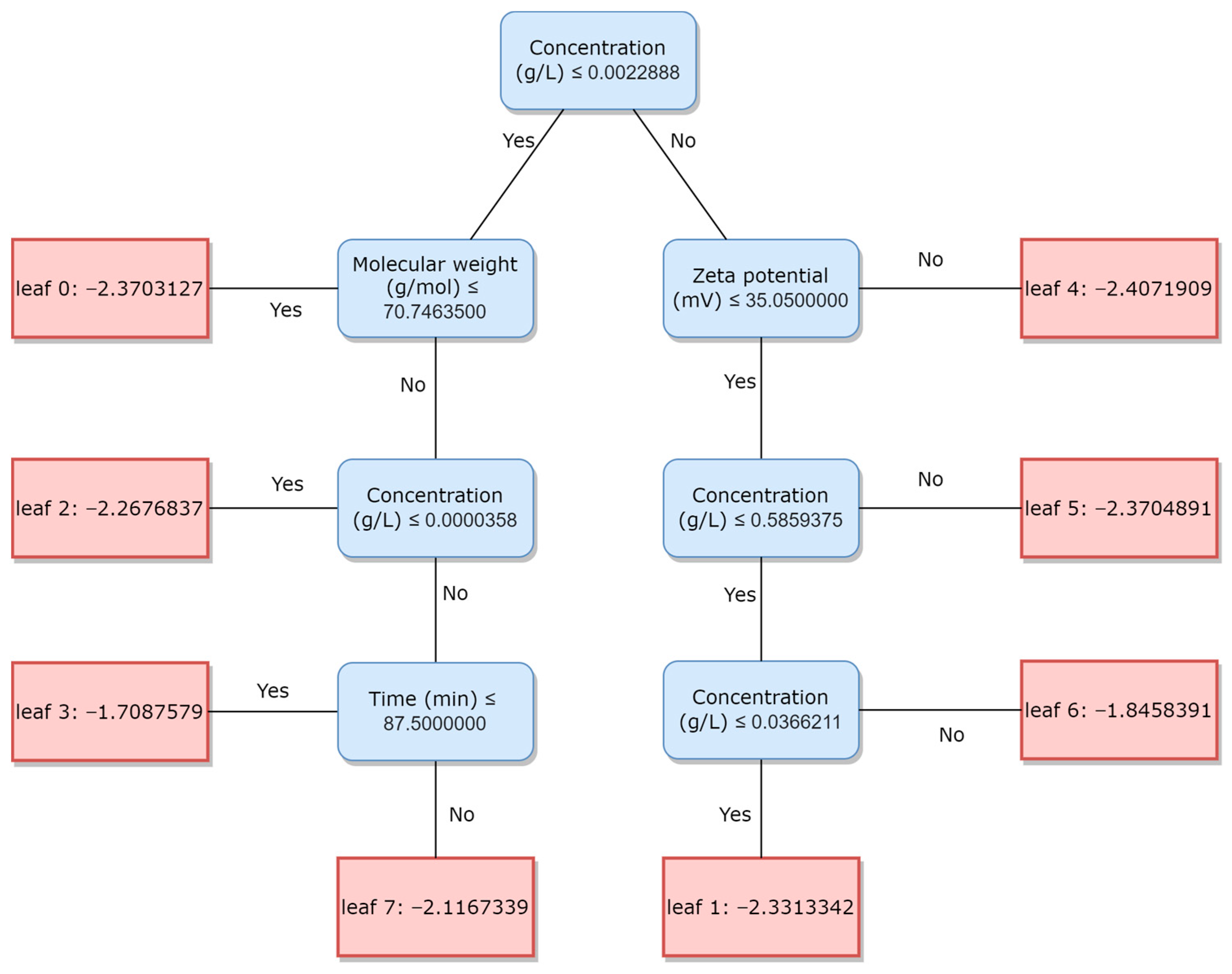
4.1. Results for Dynamic Nanotoxicity Regression Problem
- Low model impact: Observations with low Leverage values have minimal impact on the model parameters, i.e., the model is mostly determined by the majority of the data rather than by individual extreme values.
- Model stability: Low Leverage values indicate that the model is likely stable and is not significantly affected by removing individual observations.
- No extreme values: Low Leverage values also indicate that there are no extreme values or outliers in the data that could significantly affect the regression results.
- Well distributed data: Such a Leverage distribution may indicate that the data is well distributed and does not contain significant anomalies.
4.2. Results for the Nanotoxicity Multi-Class Classification Problem
4.3. Applying Trained ML Models to Other Nanoparticles
5. Discussion
6. Limitations
Supplementary Materials
Author Contributions
Funding
Institutional Review Board Statement
Informed Consent Statement
Data Availability Statement
Conflicts of Interest
References
- Ramos, A.P.; Cruz, M.A.; Tovani, C.B.; Ciancaglini, P. Biomedical applications of nanotechnology. Biophys. Rev. 2017, 9, 79–89. [Google Scholar] [CrossRef] [PubMed]
- Servin, A.D.; White, J.C. Nanotechnology in agriculture: Next steps for understanding engineered nanoparticle exposure and risk. NanoImpact 2016, 1, 9–12. [Google Scholar] [CrossRef]
- Ghobashy, M.M.; Alkhursani, S.A.; Alqahtani, H.A.; El-damhougy, T.K.; Madani, M. Gold nanoparticles in microelectronics advancements and biomedical applications. Mater. Sci. Eng. B 2024, 301, 117191. [Google Scholar] [CrossRef]
- Góral, D.; Marczuk, A.; Góral-Kowalczyk, M.; Koval, I.; Andrejko, D. Application of iron nanoparticle-based materials in the food industry. Materials 2023, 16, 780. [Google Scholar] [CrossRef] [PubMed]
- Liu, Y.; Yang, G.; Hui, Y.; Ranaweera, S.; Zhao, C.X. Microfluidic nanoparticles for drug delivery. Small 2022, 18, 2106580. [Google Scholar] [CrossRef]
- Ahmad, J. Lipid nanoparticles based cosmetics with potential application in alleviating skin disorders. Cosmetics 2021, 8, 84. [Google Scholar] [CrossRef]
- Caspani, S.; Magalhães, R.; Araújo, J.P.; Sousa, C.T. Magnetic nanomaterials as contrast agents for MRI. Materials 2020, 13, 2586. [Google Scholar] [CrossRef]
- Sharma, B.K.; Kumawat, C.; Bhatti, M.M. Optimizing energy generation in power-law nanofluid flow through curved arteries with gold nanoparticles. Numer. Heat Transf. Part A Appl. 2024, 85, 3058–3090. [Google Scholar] [CrossRef]
- Ramović Hamzagić, A.; Gazdić Janković, M.; Cvetković, D.; Nikolić, D.; Nikolić, S.; Milivojević Dimitrijević, N.; Kastratović, N.; Živanović, M.; Miletić Kovačević, M.; Ljujić, B. Machine Learning Model for Prediction of Development of Cancer Stem Cell Subpopulation in Tumurs Subjected to Polystyrene Nanoparticles. Toxics 2024, 12, 354. [Google Scholar] [CrossRef]
- Limbu, S.; Glasgow, E.; Block, T.; Dakshanamurthy, S.A. Machine-Learning-Driven Pathophysiology-Based New Approach Method for the Dose-Dependent Assessment of Hazardous Chemical Mixtures and Experimental Validations. Toxics 2024, 12, 481. [Google Scholar] [CrossRef]
- Medici, S.; Peana, M.; Pelucelli, A.; Zoroddu, M.A. An updated overview on metal nanoparticles toxicity. In Seminars in Cancer Biology; Academic Press: Cambridge, MA, USA, 2021; Volume 76, pp. 17–26. [Google Scholar] [CrossRef]
- Horie, M.; Tabei, Y. Role of oxidative stress in nanoparticles toxicity. Free Radic. Res. 2021, 55, 331–342. [Google Scholar] [CrossRef]
- Yu, Z.; Li, Q.; Wang, J.; Yu, Y.; Wang, Y.; Zhou, Q.; Li, P. Reactive oxygen species-related nanoparticle toxicity in the biomedical field. Nanoscale Res. Lett. 2020, 15, 115. [Google Scholar] [CrossRef] [PubMed]
- Egbuna, C.; Parmar, V.K.; Jeevanandam, J.; Ezzat, S.M.; Patrick-Iwuanyanwu, K.C.; Adetunji, C.O.; Khan, J.; Onyeike, E.N.; Uche, C.Z.; Akram, M.; et al. Toxicity of nanoparticles in biomedical application: Nanotoxicology. J. Toxicol. 2021, 2021, 9954443. [Google Scholar] [CrossRef] [PubMed]
- Tortella, G.R.; Rubilar, O.; Durán, N.; Diez, M.C.; Martínez, M.; Parada, J.; Seabra, A.B. Silver nanoparticles: Toxicity in model organisms as an overview of its hazard for human health and the environment. J. Hazard. Mater. 2020, 390, 121974. [Google Scholar] [CrossRef] [PubMed]
- Sengul, A.B.; Asmatulu, E. Toxicity of metal and metal oxide nanoparticles: A review. Environ. Chem. Lett. 2020, 18, 1659–1683. [Google Scholar] [CrossRef]
- Sani, A.; Cao, C.; Cui, D. Toxicity of gold nanoparticles (AuNPs): A review. Biochem. Biophys. Rep. 2021, 26, 100991. [Google Scholar] [CrossRef]
- Vimercati, L.; Cavone, D.; Caputi, A.; De Maria, L.; Tria, M.; Prato, E.; Ferri, G.M. Nanoparticles: An experimental study of zinc nanoparticles toxicity on marine crustaceans. General overview on the health implications in humans. Front. Public Health 2020, 8, 192. [Google Scholar] [CrossRef]
- Najahi-Missaoui, W.; Arnold, R.D.; Cummings, B.S. Safe nanoparticles: Are we there yet? Int. J. Mol. Sci. 2020, 22, 385. [Google Scholar] [CrossRef]
- Jaswal, T.; Gupta, J. A review on the toxicity of silver nanoparticles on human health. Mater. Today Proc. 2023, 81, 859–863. [Google Scholar] [CrossRef]
- Malhotra, N.; Ger, T.R.; Uapipatanakul, B.; Huang, J.C.; Chen, K.H.C.; Hsiao, C.D. Review of copper and copper nanoparticle toxicity in fish. Nanomaterials 2020, 10, 1126. [Google Scholar] [CrossRef]
- Ettlinger, R.; Lächelt, U.; Gref, R.; Horcajada, P.; Lammers, T.; Serre, C.; Couvreur, P.; Morris, R.E.; Wuttke, S. Toxicity of metal–organic framework nanoparticles: From essential analyses to potential applications. Chem. Soc. Rev. 2022, 51, 464–484. [Google Scholar] [CrossRef] [PubMed]
- Malhotra, N.; Lee, J.S.; Liman, R.A.D.; Ruallo, J.M.S.; Villaflores, O.B.; Ger, T.R.; Hsiao, C.D. Potential toxicity of iron oxide magnetic nanoparticles: A review. Molecules 2020, 25, 3159. [Google Scholar] [CrossRef] [PubMed]
- Ameen, F.; Alsamhary, K.; Alabdullatif, J.A.; ALNadhari, S. A review on metal-based nanoparticles and their toxicity to beneficial soil bacteria and fungi. Ecotoxicol. Environ. Saf. 2021, 213, 112027. [Google Scholar] [CrossRef]
- Abbasi, R.; Shineh, G.; Mobaraki, M.; Doughty, S.; Tayebi, L. Structural parameters of nanoparticles affecting their toxicity for biomedical applications: A review. J. Nanopart. Res. 2023, 25, 43. [Google Scholar] [CrossRef] [PubMed]
- Jha, S.K.; Yoon, T.H.; Pan, Z. Multivariate statistical analysis for selecting optimal descriptors in the toxicity modeling of nanomaterials. Comput. Biol. Med. 2018, 99, 161–172. [Google Scholar] [CrossRef]
- Shirokii, N.; Din, Y.; Petrov, I.; Seregin, Y.; Sirotenko, S.; Razlivina, J.; Serov, N.; Vinogradov, V. Quantitative prediction of inorganic nanomaterial cellular toxicity via machine learning. Small 2023, 19, 2207106. [Google Scholar] [CrossRef]
- Furxhi, I.; Murphy, F.; Mullins, M.; Poland, C.A. Machine learning prediction of nanoparticle in vitro toxicity: A comparative study of classifiers and ensemble-classifiers using the Copeland Index. Toxicol. Lett. 2019, 312, 157–166. [Google Scholar] [CrossRef]
- Kar, S.; Pathakoti, K.; Tchounwou, P.B.; Leszczynska, D.; Leszczynski, J. Evaluating the cytotoxicity of a large pool of metal oxide nanoparticles to Escherichia coli: Mechanistic understanding through In Vitro and In Silico studies. Chemosphere 2021, 264, 128428. [Google Scholar] [CrossRef]
- Zhang, F.; Wang, Z.; Peijnenburg, W.J.; Vijver, M.G. Machine learning-driven QSAR models for predicting the mixture toxicity of nanoparticles. Environ. Int. 2023, 177, 108025. [Google Scholar] [CrossRef]
- Banaye Yazdipour, A.; Masoorian, H.; Ahmadi, M.; Mohammadzadeh, N.; Ayyoubzadeh, S.M. Predicting the toxicity of nanoparticles using artificial intelligence tools: A systematic review. Nanotoxicology 2023, 17, 62–77. [Google Scholar] [CrossRef]
- Gakis, G.P.; Aviziotis, I.G.; Charitidis, C.A. Metal and metal oxide nanoparticle toxicity: Moving towards a more holistic structure–activity approach. Environ. Sci. Nano 2023, 10, 761–780. [Google Scholar] [CrossRef]
- Banerjee, A.; Kar, S.; Pore, S.; Roy, K. Efficient predictions of cytotoxicity of TiO2-based multi-component nanoparticles using a machine learning-based q-RASAR approach. Nanotoxicology 2023, 17, 78–93. [Google Scholar] [CrossRef] [PubMed]
- Na, M.; Nam, S.H.; Moon, K.; Kim, J. Development of a nano-QSAR model for predicting the toxicity of nano-metal oxide mixtures to Aliivibrio fischeri. Environ. Sci. Nano 2023, 10, 325–337. [Google Scholar] [CrossRef]
- Desai, A.S.; Ashok, A.; Edis, Z.; Bloukh, S.H.; Gaikwad, M.; Patil, R.; Pandey, B.; Bhagat, N. Meta-analysis of cytotoxicity studies using machine learning models on physical properties of plant extract-derived silver nanoparticles. Int. J. Mol. Sci. 2023, 24, 4220. [Google Scholar] [CrossRef]
- Furxhi, I.; Murphy, F. Predicting in vitro neurotoxicity induced by nanoparticles using machine learning. Int. J. Mol. Sci. 2020, 21, 5280. [Google Scholar] [CrossRef] [PubMed]
- Concu, R.; Kleandrova, V.V.; Speck-Planche, A.; Cordeiro, M.N.D. Probing the toxicity of nanoparticles: A unified in silico machine learning model based on perturbation theory. Nanotoxicology 2017, 11, 891–906. [Google Scholar] [CrossRef]
- Halder, A.K.; Melo, A.; Cordeiro, M.N.D.S. A unified in silico model based on perturbation theory for assessing the genotoxicity of metal oxide nanoparticles. Chemosphere 2020, 244, 125489. [Google Scholar] [CrossRef]
- Song, K.; Zhang, W.; Sun, C.; Hu, X.; Wang, J.; Yao, L. Dynamic cytotoxicity of ZnO nanoparticles and bulk particles to Escherichia coli: A view from unfixed ZnO particle: Zn2+ ratio. Aquat. Toxicol. 2020, 220, 105407. [Google Scholar] [CrossRef]
- He, E.; Qiu, H.; Huang, X.; Van Gestel, C.A.; Qiu, R. Different dynamic accumulation and toxicity of ZnO nanoparticles and ionic Zn in the soil sentinel organism Enchytraeus crypticus. Environ. Pollut. 2019, 245, 510–518. [Google Scholar] [CrossRef]
- Seiffert, J.M.; Baradez, M.O.; Nischwitz, V.; Lekishvili, T.; Goenaga-Infante, H.; Marshall, D. Dynamic monitoring of metal oxide nanoparticle toxicity by label free impedance sensing. Chem. Res. Toxicol. 2012, 25, 140–152. [Google Scholar] [CrossRef]
- Tarantola, M.; Pietuch, A.; Schneider, D.; Rother, J.; Sunnick, E.; Rosman, C.; Pierrat, S.; Sönnichsen, C.; Wegener, J.; Janshoff, A. show less Toxicity of gold-nanoparticles: Synergistic effects of shape and surface functionalization on micromotility of epithelial cells. Nanotoxicology 2011, 5, 254–268. [Google Scholar] [CrossRef] [PubMed]
- Gholap, A.D.; Uddin, M.J.; Faiyazuddin, M.; Omri, A.; Gowri, S.; Khalid, M. Advances in Artificial Intelligence in Drug Delivery and Development: A Comprehensive Review. Comput. Biol. Med. 2024, 178, 108702. [Google Scholar] [CrossRef]
- Akiba, T.; Sano, S.; Yanase, T.; Ohta, T.; Koyama, M. Optuna: A next-generation hyperparameter optimization framework. In Proceedings of the 25th ACM SIGKDD Conference on Knowledge Discovery and Data Mining, Anchorage, AK, USA, 4–8 August 2019; pp. 2623–2631. [Google Scholar] [CrossRef]
- Valdiglesias, V.; Fernández-Bertólez, N.; Kiliç, G.; Costa, C.; Costa, S.; Fraga, S.; Bessa, M.J.; Pásaro, E.; Teixeira, J.P.; Laffon, B. Are iron oxide nanoparticles safe? Current knowledge and future perspectives. J. Trace Elem. Med. Biol. 2016, 38, 53–63. [Google Scholar] [CrossRef] [PubMed]
- Jane Cypriyana, P.J.; Saigeetha, S.; Samrot, A.V.; Ponniah, P.; Chakravarthi, S. Overview on toxicity of nanoparticles, it’s mechanism, models used in toxicity studies and disposal methods—A review. Biocatal. Agric. Biotechnol. 2021, 36, 102117. [Google Scholar] [CrossRef]
- Ye, Q.; Chen, W.; Huang, H.; Tang, Y.; Wang, W.; Meng, F.; Wang, H.; Zheng, Y. Iron and zinc ions, potent weapons against multidrug-resistant bacteria. Appl. Microbiol. Biotechnol. 2020, 104, 5213–5227. [Google Scholar] [CrossRef]
- Vaculík, M.; Lukačová, Z.; Bokor, B.; Martinka, M.; Tripathi, D.K.; Lux, A. Alleviation mechanisms of metal (loid) stress in plants by silicon: A review. J. Exp. Bot. 2020, 71, 6744–6757. [Google Scholar] [CrossRef]











| Type(s) of NPs | Physicochemical Attributes/Descriptors | Environment (Nutrient Solution) | Data Size (Rows) | Main Outcomes | Ref. |
|---|---|---|---|---|---|
| Ag, Al, Au, C, Cd, Ce, Co, Cu, Fe, Mg, Mn, Ni, Pt, Se, Si, Ti, Zn, and Zr | Diameter, zeta potential, cell type, concentration, coat, line primary cell, cell morphology, cell age, cell organ, molecular weight, electronegativity, and ionic radius | Catfish, hamster, human, monkey, mouse, pig, rabbit, and Rat | 3088 | Quantitative prediction of cytotoxicity in vitro: 10-foldCV Q2 = 0.86 RMSE = 12.2% | [27] |
| ZnO, TiO2, SiO2, Fe3O4, Al2O3, CuO, and Fe2O3 | Core size, hydrodynamic size, surface charge, specific surface area, formation enthalpy, conduction band energy, valence band energy, electronegativity, exposure time, and dose | Human, hamster, and mouse | 575 | Voting ensemble binary classification of cytotoxicity in vitro: Accuracy = 92% | [28] |
| Er2O3, Gd2O3, CeO2, Co2O3, Mn2O3, Co3O4, and Fe3O4/WO3 | Molecular weight, electronegativity, oxidation number, atomic number, valence electron, period number, core environment, zeta-potential, surface area, hydrodynamic size, and particle size | E. coli | 25 | Binary classification of cytotoxicity in silico: Precision = 75% Accuracy = 87.5% F-measure = 85.7% | [29] |
| CuO, ZnO, TiO2, ZrO2 | Primary size, surface area, zeta potential, and hydrodynamic diameter | E. coli | 22 | Quantitative prediction of toxicity: R2 = 0.911, RMSE = 0.091 MAE = 0.067 | [30] |
| Ag2O, Al, Au, Bi2O3, CaO, Co2O3, Er2O3, Fe3O4, Ga2O3, HfO2, MoO3, Ni2O3, Pd, Sn, V2O3, W, Yb2O3,Zn | Hydration enthalpy, sum of electrons of the metals and semimetals, electrons of the metals, and metal ionization potential | Human, mammal, bacteria, crustaceans, fish, plants, and eukaryotes | 935 | Binary classification of toxicity: Accuracy = 91.7% Precision = 93.5% Sensitivity = 95.3% Selectivity = 86% | [32] |
| TiO2 | Additive electronegativity, electron affinity, surface area, and formation energy | Hamster | 29 | Quantitative prediction of cytotoxicity in vitro: R2 = 0.97 | [33] |
| SiO2, TiO2, ZnO | Molecular weight, diameter, purity, surface charge, zeta potential, and hydrodynamic size | Aliivibrio fischeri | 93 | Quantitative prediction of toxicity: FIT = 4.409 | [34] |
| Ag | Reducing agent, cell lines, exposure time, particle size, hydrodynamic diameter, zeta potential, wavelength, and concentration | Rat | 1315 | Quantitative prediction of toxicity: MSE = 17.83 RMSE = 4.22 MAE = 2.49 R2 = 0.97 | [35] |
| FeO, SiO2, TiO2, Ag, CuO, ZnO, GO, MnO, SWCNT | Shape, zeta potential, hydro_size, primary size, and surface area | Human, rat, and mouse | 1498 | Binary classification of toxicity: Accuracy = 72% | [36] |
| SiO2, ZnO, Fe3O4 | Concentration, diameter, zeta potential, molecular weight, electronegativity, and ionic radius | E. coli | 2664 | Quantitative prediction of dynamic toxicity: 8-foldCV MSE = 2.19 RMSE = 1.48 Q2 = 0.99 Multi-class classification of dynamic toxicity: 10-foldCV Log Loss = 0.1855 Accuracy = 0.9756 Recall = 0.9623 F1-Score = 0.9640 | Our research |
| Attribute | Description | Unit of Measurement |
|---|---|---|
| Concentration | Concentration of nanoparticles in nutrient solution | mg/mL |
| Diameter | Diameter of nanoparticles | nm |
| Zeta potential | Zeta potential of nanoparticles | mV |
| Molecular weight | Molecular weight of nanoparticles | g/mol |
| Electronegativity | Electronegativity of nanoparticle | tabular value |
| Ionic radius | Ionic radius of nanoparticles | tabular value |
| Time | Object observation time | min |
| Viability | Viability of nanoparticles | % |
| Regression Model | R2 | RMSE |
|---|---|---|
| ExtraTreesRegressor | 0.9994 | 1.3193 |
| LGBMRegressor | 0.9977 | 2.2598 |
| RandomForestRegressor | 0.9990 | 2.2031 |
| XGBRegressor | 0.9992 | 1.8475 |
| Classification Model | Log Loss | AUC Score |
|---|---|---|
| ExtraTreesClassifier | 0.2324 | 0.9935 |
| LGBMClassifier | 0.1011 | 0.9991 |
| RandomForestClassifier | 0.1289 | 0.9990 |
| XGBClassifier | 0.0909 | 0.9990 |
| Notation | Description | Toxicity Range | Number of Input Samples |
|---|---|---|---|
| Tox | Lethal concentration | 556 | |
| EC80 | Lethal concentration | 249 | |
| EC50 | Semi-lethal concentration | 155 | |
| EC20 | Sub-inhibitory concentration | 278 | |
| NTOX | Non-toxic concentration | 998 | |
| NTOX+ | Stimulating concentration | 276 | |
| NTOX2+ | Stimulating concentration | 152 |
Disclaimer/Publisher’s Note: The statements, opinions and data contained in all publications are solely those of the individual author(s) and contributor(s) and not of MDPI and/or the editor(s). MDPI and/or the editor(s) disclaim responsibility for any injury to people or property resulting from any ideas, methods, instructions or products referred to in the content. |
© 2024 by the authors. Licensee MDPI, Basel, Switzerland. This article is an open access article distributed under the terms and conditions of the Creative Commons Attribution (CC BY) license (https://creativecommons.org/licenses/by/4.0/).
Share and Cite
Khokhlov, I.; Legashev, L.; Bolodurina, I.; Shukhman, A.; Shoshin, D.; Kolesnik, S. Prediction of Dynamic Toxicity of Nanoparticles Using Machine Learning. Toxics 2024, 12, 750. https://doi.org/10.3390/toxics12100750
Khokhlov I, Legashev L, Bolodurina I, Shukhman A, Shoshin D, Kolesnik S. Prediction of Dynamic Toxicity of Nanoparticles Using Machine Learning. Toxics. 2024; 12(10):750. https://doi.org/10.3390/toxics12100750
Chicago/Turabian StyleKhokhlov, Ivan, Leonid Legashev, Irina Bolodurina, Alexander Shukhman, Daniil Shoshin, and Svetlana Kolesnik. 2024. "Prediction of Dynamic Toxicity of Nanoparticles Using Machine Learning" Toxics 12, no. 10: 750. https://doi.org/10.3390/toxics12100750
APA StyleKhokhlov, I., Legashev, L., Bolodurina, I., Shukhman, A., Shoshin, D., & Kolesnik, S. (2024). Prediction of Dynamic Toxicity of Nanoparticles Using Machine Learning. Toxics, 12(10), 750. https://doi.org/10.3390/toxics12100750

