Safety Risks of Plant Fiber/Plastic Composites (PPCs) Intended for Food Contact: A Review of Potential Hazards and Risk Management Measures
Abstract
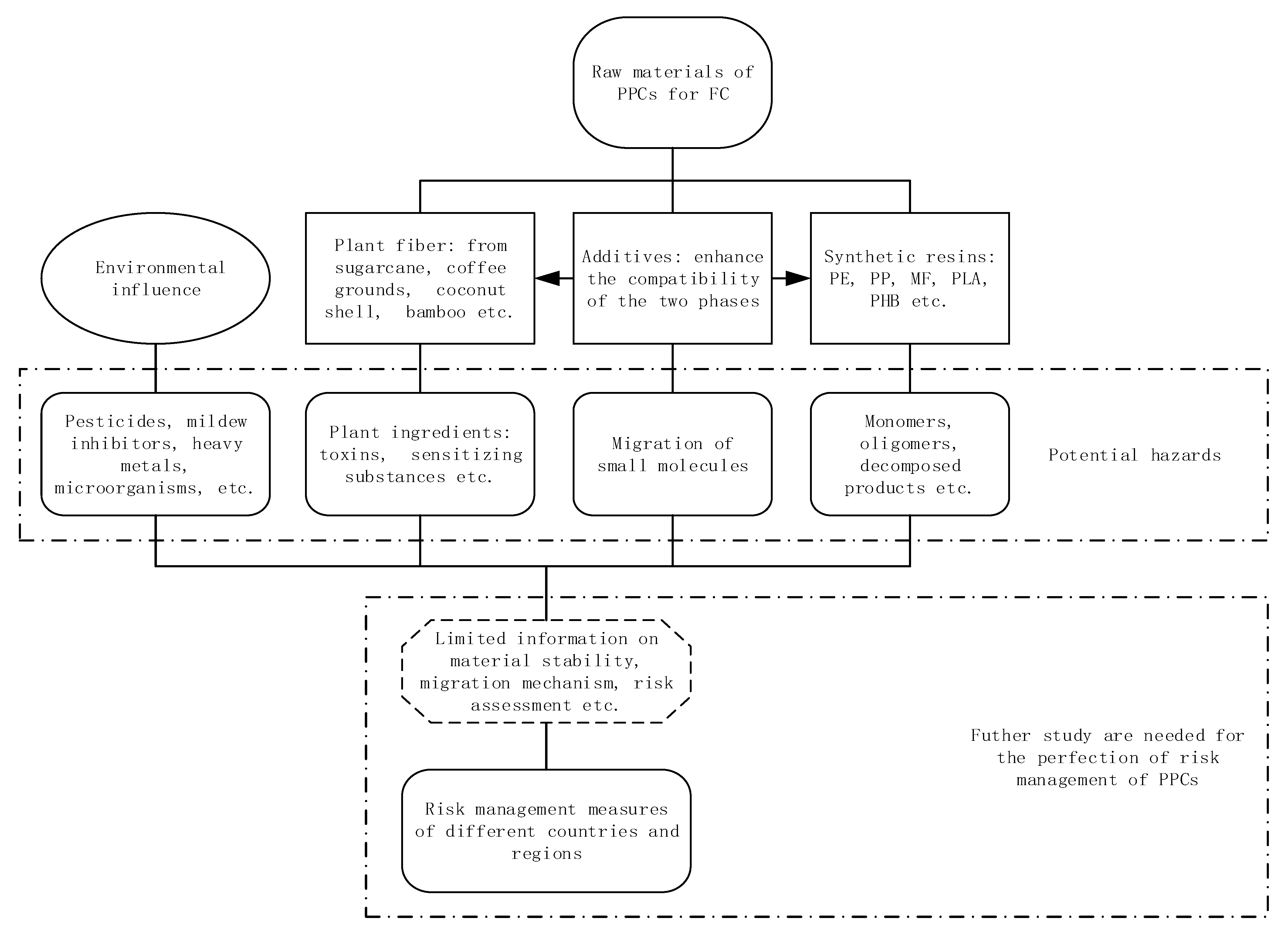
:1. Introduction
2. Product Types and Main Raw Materials
2.1. Product Types
2.1.1. Classification According to the Proportion of Ingredients
2.1.2. Classification According to Degradation Performance
2.2. Main Raw Materials
2.2.1. Basic Materials
Plant Fiber
Synthetic Resin
Interaction between Plant Fiber and Synthetic Resin
2.2.2. Additives
Surface Modification of Plant Fiber
Compatibilizer
Other Additives
3. Potential Hazards and Possible Sources
3.1. Plant Ingredients
3.2. Synthetic Resins
3.3. Additives
3.4. Other Hazards Plant Fiber May Introduce
4. Risk Management Measures in Countries around the World
4.1. European Union
4.2. USA
4.3. Japan
4.4. China
5. Conclusions
Author Contributions
Funding
Institutional Review Board Statement
Informed Consent Statement
Data Availability Statement
Acknowledgments
Conflicts of Interest
References
- Saharan, B.S.; Sharma, D. Bioplastics for Sustainable Development: A Review. Int. J. Mirobial. Resour. Technol. 2012, 1, 11–23. [Google Scholar]
- Weng, Y.X.; Fu, Y. Biodegradable Plastics and Bio-Based Plastics, 2nd ed.; Chemical Industry Press: Beijing, China, 2019; pp. 2–9. (In Chinese) [Google Scholar]
- Md, E.H.; Yong, L.C.; Pang, M.M. 12—Agro-based green biocomposites for packaging applications. In Biopolymers and Bio-Composites from Agro-Waste for Packaging Applications; Naheed, S., Mohammad, J., Mohamed, T., Eds.; Woodhead Publishing: Duxford, UK, 2021; pp. 235–254. [Google Scholar]
- Urs, S.; Julia, C.; Karim, M.; Alexey, V.; Julien, B. Short communication on the role of cellulosic fiber-based packaging in reduction of climate change impacts. Carbohydr. Polym. 2021, 254, 117248. [Google Scholar]
- Zhengxietoutiao. Available online: http://www.icppcc.cn/newsDetail_1058605 (accessed on 22 November 2021).
- Vinod, A.; Sanjay, M.; Suchart, S.; Jyotishkumar, P. Renewable and sustainable biobased materials: An assessment on biofibers, biofilms, biopolymers and biocomposites. J. Clean. Prod. 2020, 258, 120978. [Google Scholar] [CrossRef]
- Johansson, C.; Bras, J.; Aucejo, S.; Mondragon, I.; Nechita, P.; Plackett, D.; Šimon, P.; Svetec, D.G.; Virtanen, S.; Baschetti, M.G.; et al. Renewable Fibers and Bio-Based Materials for Packaging Applications—A Review of Recent Developments. Bioresources 2012, 7, 2506–2552. [Google Scholar] [CrossRef] [Green Version]
- Osorioa, J.; Aznara, M.; Nerína, C.; Birseb, N.; Elliottb, C.; Chevallier, O. Ambient mass spectrometry as a tool for a rapid and simultaneous determination of migrants coming from a bamboo-based biopolymer packaging. J. Hazard. Mater. 2020, 398, 122891. [Google Scholar] [CrossRef]
- Gesundheitliche Risiken Bei “Coffee-to-Go”-Bechern. Available online: https://www.bvl.bund.de/SharedDocs/Pressemitteilungen/01_lebensmittel/2019/2019_11_26_PI_Jahrespressekonferenz_2019.html (accessed on 11 May 2021). (In Deutsch).
- RASFF Window. Available online: https://webgate.ec.europa.eu/rasff-window/portal/index.cfm?event=searchResultList (accessed on 19 May 2021).
- Zhao, Y.F.; Xie, J.Z.; Gao, J.T.; Liu, Y.X.; Huo, M.Z.; Fang, H. Study of the New Environmental Protection of Corncob’s Property and Manufacture. AEM Prod. Process. 2017, 7, 9–11. (In Chinese) [Google Scholar]
- Dai, R.J.; Dai, J.X. The Production Process of an Environmental Friendly Bamboo Fiber Tableware. China Patent CN108841027A, 2018. (In Chinese). [Google Scholar]
- Chen, O. A Preparation Method for Fiber Degradable Tableware. China Patent CN111702915A, 2020. (In Chinese). [Google Scholar]
- Xie, D.B. A Green Environmental Protection Degradable Plant Fiber Tableware and Its Processing Technology. China Patent CN111675916A, 2020. (In Chinese). [Google Scholar]
- Duan, C.Y.; Li, S.Y. A Recyclable and Environmentally Friendly Bamboo Fiber Tableware. China Patent CN110951271A, 2020. (In Chinese). [Google Scholar]
- Chen, T.; Huang, K.L. A Tableware Containing Bamboo Fiber and the Preparation Method Thereof. China Patent CN102229177A, 2011. (In Chinese). [Google Scholar]
- Hu, Y.Q.; Hu, Y.F. An Easy-To-Clean High Temperature Resistant Polylactic Acid Composite Material for Environmental Protection Tableware. China Patent CN112094487A, 2020. (In Chinese). [Google Scholar]
- Hu, Y.Q.; Hu, Y.F. A High Toughness Polylactic Acid Composite Material Used For Environmental Protection Tableware and the Preparation Method Thereof. China Patent CN112080115A, 2020. (In Chinese). [Google Scholar]
- Liu, H.L.; Cui, W.; Zhao, Y.; Liu, H.W. A Modified Plant Fiber and a Wear-Resistant Tableware Containing Modified Plant Fiber. China Patent CN111663324A, 2020. (In Chinese). [Google Scholar]
- Zhang, H.; McGill, E.; Gomez, C.O.; Carson, S.; Neufeld, K.; Hawthorne, I.; Smukler, S. Disintegration of compostable foodware and packaging and its effect on microbial activity and community composition in municipal composting. Int. Biodeterior. Biodegrad. 2017, 125, 157–165. [Google Scholar] [CrossRef]
- Sánchez-Safont, E.L.; Aldureid, A.; Lagarón, J.M.; Gámez-Pérez, J.; Cabedo, L. Biocomposites of different lignocellulosic wastes for sustainable food packaging applications. Compos. Part B Eng. 2018, 145, 215–225. [Google Scholar] [CrossRef]
- Gu, F.; Zheng, Y.; Zhang, W.; Yao, X.; Pan, D.; Wong, A.S.M.; Guo, J.; Hall, P.; Sharmin, N. Can bamboo fibres be an alternative to flax fibres as materials for plastic reinforcement? A comparative life cycle study on polypropylene/flax/bamboo laminates. Ind. Crop. Prod. 2018, 121, 372–387. [Google Scholar] [CrossRef]
- Feldmann, M.; Fuchs, J. Injection Molding of Bio-Based Plastics, Polymers, and Composites. In Specialized Injection Molding Techniques; Elsevier: Oxford, MS, USA, 2015; pp. 211–237. [Google Scholar]
- Jones, D.; Ormondroyd, G.; Curling, S.; Popescu, C.-M.; Popescu, M.-C. Chemical compositions of natural fibres. In Advanced High Strength Natural Fibre Composites in Construction; Elsevier: Amsterdam, The Netherlands, 2017; pp. 23–58. [Google Scholar]
- Chand, N.; Fahim, M. Natural Fibers and Their Composites; Elsevier: Amsterdam, The Netherlands, 2021; pp. 1–59. [Google Scholar]
- Naghmouchi, I.; Mutjé, P.; Boufi, S. Olive stones flour as reinforcement in polypropylene composites: A step forward in the valorization of the solid waste from the olive oil industry. Ind. Crop. Prod. 2015, 72, 183–191. [Google Scholar] [CrossRef]
- Jiang, S.; Wei, Y.; Hu, Z.; Ge, S.; Yang, H.; Peng, W. Potential application of bamboo powder in PBS bamboo plastic composites. J. King Saud Univ. Sci. 2019, 32, 1130–1134. [Google Scholar] [CrossRef]
- Hassaini, L.; Kaci, M.; Touati, N.; Pillin, I.; Kervoelen, A.; Bruzaud, S. Valorization of olive husk flour as a filler for biocomposites based on poly(3-hydroxybutyrate-co-3-hydroxyvalerate): Effects of silane treatment. Polym. Test. 2017, 59, 430–440. [Google Scholar] [CrossRef]
- George, M.; Chae, M.; Bressler, D.C. Composite materials with bast fibres: Structural, technical, and environmental properties. Prog. Mater. Sci. 2016, 83, 1–23. [Google Scholar] [CrossRef]
- Ubeda, S.; Aznar, M.; Nerín, C. Determination of volatile compounds and their sensory impact in a biopolymer based on polylactic acid (PLA) and polyester. Food Chem. 2019, 294, 171–178. [Google Scholar] [CrossRef]
- Munir, S.; Jamil, N. Polyhydroxyalkanoates (PHA) production in bacterial co-culture using glucose and volatile fatty acids as carbon source. J. Basic Microbiol. 2018, 58, 247–254. [Google Scholar] [CrossRef]
- Williams, C.D.; Kenward, M.A.; Verlinden, R.A.J. Bacterial synthesis of biodegradable polyhydroxyalkanoates. J. Appl. Microbiol. 2007, 102, 1437–1449. [Google Scholar]
- Al-Itry, R.; Lamnawar, K.; Maazouz, A. Improvement of thermal stability, rheological and mechanical properties of PLA, PBAT and their blends by reactive extrusion with functionalized epoxy. Polym. Degrad. Stab. 2012, 97, 1898–1914. [Google Scholar] [CrossRef]
- Gu, T.; Zhu, D.; Lu, Y.; Lu, S. Effect of PLA-g-GMA on the Thermal, Rheological and Physical Behavior of PLA/PBAT Blends. Polym. Sci. Ser. A 2019, 61, 317–324. [Google Scholar] [CrossRef]
- Berthet, M.-A.; Angellier-Coussy, H.; Guillard, V.; Gontard, N. Vegetal fiber-based biocomposites: Which stakes for food packaging applications? J. Appl. Polym. Sci. 2016, 133. [Google Scholar] [CrossRef]
- Väisänen, T.; Haapala, A.; Lappalainen, R.; Tomppo, L. Utilization of agricultural and forest industry waste and residues in natural fiber-polymer composites: A review. Waste Manag. 2016, 54, 62–73. [Google Scholar] [CrossRef] [PubMed]
- Pandey, J.K.; Ahn, S.H.; Lee, C.S.; Mohanty, A.K.; Misra, M. Recent Advances in the Application of Natural Fiber Based Composites. Macromol. Mater. Eng. 2010, 295, 975–989. [Google Scholar] [CrossRef]
- Rodriguez, L.J.; Fabbri, S.; Orrego, C.E.; Owsianiak, M. Comparative life cycle assessment of coffee jar lids made from biocomposites containing poly(lactic acid) and banana fiber. J. Environ. Manag. 2020, 266, 110493. [Google Scholar] [CrossRef]
- Gigante, V.; Seggiani, M.; Cinelli, P.; Signori, F.; Vania, A.; Navarini, L.; Amato, G.; Lazzeri, A. Utilization of coffee silverskin in the production of Poly(3-hydroxybutyrate-co-3-hydroxyvalerate) biopolymer-based thermoplastic biocomposites for food contact applications. Compos. Part A Appl. Sci. Manuf. 2021, 140, 106172. [Google Scholar] [CrossRef]
- Petroudy, S.D. Physical and Mechanical Properties of Natural Fibers. In Advanced High Strength Natural Fibre Composites in Construction; Elsevier: Amsterdam, The Netherlands, 2017; pp. 59–83. [Google Scholar]
- Azmin, S.N.H.M.; Nor, M.S.M. Development and characterization of food packaging bioplastic film from cocoa pod husk cellulose incorporated with sugarcane. J. Bioresour. Bioprod. 2020, 5, 248–255. [Google Scholar] [CrossRef]
- Lammi, S.; Le Moigne, N.; Djenane, D.; Gontard, N.; Angellier-Coussy, H. Dry fractionation of olive pomace for the development of food packaging biocomposites. Ind. Crop. Prod. 2018, 120, 250–261. [Google Scholar] [CrossRef]
- Ramesh, M.; Palanikumar, k.; Hemachandra Reddy, K. Plant fibre based bio-composites: Sustainable and renewable green materials. Renew. Sustain. Energy Rev. 2017, 79, 558–584. [Google Scholar] [CrossRef]
- Koutsomitopoulou, A.; Bénézet, J.; Bergeret, A.; Papanicolaou, G. Preparation and characterization of olive pit powder as a filler to PLA-matrix bio-composites. Powder Technol. 2014, 255, 10–16. [Google Scholar] [CrossRef]
- Chen, W.; Oldfield, T.L.; Cinelli, P.; Righetti, M.C.; Holden, N.M. Hybrid life cycle assessment of potato pulp valorisation in biocomposite production. J. Clean. Prod. 2020, 269, 122366. [Google Scholar] [CrossRef]
- Gharbi, A.; Hassen, R.B.; Boufi, S. Composite materials from unsaturated polyester resin and olive nuts residue: The effect of silane treatment. Ind. Crop. Prod. 2014, 62, 491–498. [Google Scholar] [CrossRef]
- Qian, S.; Sheng, K. PLA toughened by bamboo cellulose nanowhiskers: Role of silane compatibilization on the PLA bionanocomposite properties. Compos. Sci. Technol. 2017, 148, 59–69. [Google Scholar] [CrossRef]
- Zhang, K.; Chen, Z.; Smith, L.M.; Hong, G.; Song, W.; Zhang, S. Polypyrrole-modified bamboo fiber/polylactic acid with enhanced mechanical, the antistatic properties and thermal stability. Ind. Crop. Prod. 2021, 162, 113227. [Google Scholar] [CrossRef]
- Gupta, U.S.; Dhamarikar, M.; Dharkar, A.; Chaturvedi, S.; Tiwari, S.; Namdeo, R. Surface Modification of Banana Fiber: A Review; Elsevier: Amsterdam, The Netherlands, 2021; Volume 43, pp. 904–915. [Google Scholar]
- Siqueira, D.D.; Luna, C.B.B.; Ferreira, E.S.B.; Araújo, E.M.; Wellen, R.M.R. Tailored PCL/Macaíba fiber to reach sustainable bio-composites. J. Mater. Res. Technol. 2020, 9, 9691–9708. [Google Scholar] [CrossRef]
- González-López, M.E.; Robledo-Ortíz, J.R.; Manríquez-González, R.; Silva-Guzmán, J.A.; Pérez-Fonseca, A.A. Polylactic acid functionalization with maleic anhydride and its use as coupling agent in natural fiber biocomposites: A review. Compos. Interfaces 2018, 25, 515–538. [Google Scholar] [CrossRef]
- Binh, M.; Trinh, E.O.; Ogunsona, T.H.M. Thin-structured and compostable wood fiber-polymer bio-composites: Fabrication and performance evaluation. Compos. Part A Appl. Sci. Manuf. 2021, 140, 106150. [Google Scholar]
- Ismail, A.B.; Abu Bakar, H.B.; Shafei, S.B. Comparison of LDPE/corn stalk with eco degradant and LDPE/corn stalk with MAPE: Influence of coupling agent and compatibiliser on mechanical properties. Mater. Today Proc. 2020, 31, 360–365. [Google Scholar] [CrossRef]
- Gurunathan, T.; Mohanty, S.; Nayak, S.K. A review of the recent developments in biocomposites based on natural fibres and their application perspectives. Compos. Part A Appl. Sci. Manuf. 2015, 77, 1–25. [Google Scholar] [CrossRef]
- Wang, Y.; Yang, D.; Zeng, Q.F.; Cui, Y.M. Different Additives on the Influence of the Plan-Fiber Tableware Made of Ramie Sticks. J. Wuhan Text. Univ. 2014, 27, 8–13. [Google Scholar] [CrossRef]
- Zuo, Y.F.; Chen, K.; Li, P.; He, X.Y.; Li, W.H.; Wu, Y.Q. Effect of nano-SiO2 on the compatibility interface and properties of polylactic acid-grafted-bamboo fiber/polylactic acid composite. Int. J. Biol. Macromol. 2020, 157, 177–186. [Google Scholar] [CrossRef]
- Naziruddin, M.; Jawaid, M.; Yusof, N.; Abdul-Mutalib, N.; Ahmad, M.; Sanny, M.; Alzahari, A. Assessment and detection of the potential contaminants from oil palm empty fruit bunch fiber-based biodegradable tray. Food Packag. Shelf Life 2021, 29, 100685. [Google Scholar] [CrossRef]
- Welch, K. Editorial—Plant toxins. Toxicon 2019, 168, 140. [Google Scholar] [CrossRef] [PubMed]
- Kaiser, N.; Douches, D.; Dhingra, A.; Glenn, K.C.; Herzig, P.R.; Stowe, E.C.; Swarup, S. The role of conventional plant breeding in ensuring safe levels of naturally occurring toxins in food crops. Trends Food Sci. Technol. 2020, 100, 51–66. [Google Scholar] [CrossRef]
- Crews, C.; Clarke, D. Natural Toxicants: Naturally Occurring Toxins of Plant Origin. Encycl. Food Saf. 2014, 2, 261–268. [Google Scholar]
- Abbes, M.; Montana, M.; Curti, C.; Vanelle, P. Ricin poisoning: A review on contamination source, diagnosis, treatment, prevention and reporting of ricin poisoning. Toxicon 2021, 195, 86–92. [Google Scholar] [CrossRef] [PubMed]
- Ma, X.-M.; Lu, R.; Miyakoshi, T. Recent Advances in Research on Lacquer Allergy. Allergol. Int. 2012, 61, 45–50. [Google Scholar] [CrossRef] [PubMed] [Green Version]
- Dobashi, K.; Usami, A.; Yokozeki, H.; Tsurikisawa, N.; Nakamura, Y.; Sato, K.; Okumura, J.; Yamaguchi, M.; Akiyama, K.; Ikezawa, Z.; et al. Japanese guidelines for occupational allergic diseases 2020. Allergol. Int. 2020, 69, 387–404. [Google Scholar] [CrossRef] [PubMed]
- Kahn, S.L.; Podjasek, J.O.; Dimitropoulos, V.A.; Brown, C.W. Natural rubber latex allergy. Disease-a-Month 2016, 62, 5–17. [Google Scholar] [CrossRef]
- Patel, R.H.; Sharma, S.; Patel, S.J.; Singh, S. Investigation on Fabrication and Properties of Natural Fiber Reinforced Melamine Formaldehyde Matrix Composites. Mater. Today Proc. 2020, 24, 1348–1354. [Google Scholar] [CrossRef]
- Finete, V.D.L.M.; Gouvêa, M.; Marques, F.; Netto, A.D.P. Characterization of newfound natural luminescent properties of melamine, and development and validation of a method of high performance liquid chromatography with fluorescence detection for its determination in kitchen plastic ware. Talanta 2014, 123, 128–134. [Google Scholar] [CrossRef]
- BVL. Gesundheitliche Risiken Bei “Cof-fee-to-go”—Bechern. Available online: https://www.bvl.bund.de/SharedDocs/Pressemitteilungen/01_lebensmittel/2019/2019_11_26_PI_Jahrespressekonferenz_2019.html (accessed on 6 September 2021).
- Pedersen, A.F.; Meyer, D.N.; Petriv, A.-M.V.; Soto, A.L.; Shields, J.N.; Akemann, C.; Baker, B.B.; Tsou, W.-L.; Zhang, Y.; Baker, T.R. Nanoplastics impact the zebrafish (Danio rerio) transcriptome: Associated developmental and neurobehavioral consequences. Environ. Pollut. 2020, 266, 115090. [Google Scholar] [CrossRef]
- Wu, B.; Wu, X.; Liu, S.; Wang, Z.; Chen, L. Size-dependent effects of polystyrene microplastics on cytotoxicity and efflux pump inhibition in human Caco-2 cells. Chemosphere 2019, 221, 333–341. [Google Scholar] [CrossRef]
- Li, D.; Shi, Y.; Yang, L.; Xiao, L.; Kehoe, D.K.; Gun’Ko, Y.K.; Boland, J.J.; Wang, J.J. Microplastic release from the degradation of polypropylene feeding bottles during infant formula preparation. Nat. Food 2020, 1, 746–754. [Google Scholar] [CrossRef]
- Wu, C.; Chen, H.-C.; Luo, Y.-S.; Chiang, S.-Y.; Wu, K.-Y. Pharmacokinetics and bioavailability of oral single-dose maleic acid in biofluids of Sprague-Dawley rats. Drug Metab. Pharmacokinet. 2016, 31, 451–457. [Google Scholar] [CrossRef]
- Hernández-Moreno, D.; de la Casa Resino, I.; Soler-Rodríguez, F. Maleic Anhydride. In Encyclopedia of Toxicology, 3rd ed.; Academic Press: Cambridge, MA, USA, 2014; Volume 3, pp. 138–141. [Google Scholar] [CrossRef]
- National Health Commission of the, P.R.C. National Food Safety Standard—Standards for the Use of Additives for Food Contact Materials and Products (GB 9685—2016). 2016. Available online: https://sppt.cfsa.net.cn:8086/db (accessed on 15 September 2021).
- European Union. Commission Regulation (EU) No 10/2011 on Plastic Materials and Articles Intended to Come into Contact with Food. 2011. Available online: https://eur-lex.europa.eu/legal-content/EN/TXT/?uri=CELEX%3A02011R0010-20200923 (accessed on 15 September 2021).
- Scarsella, J.B.; Zhang, N.; Hartman, T.G. Identification and Migration Studies of Photolytic Decomposition Products of UV-Photoinitiators in Food Packaging. Molecules 2019, 24, 3592. [Google Scholar] [CrossRef] [Green Version]
- Deshwal, G.K.; Panjagari, N.R.; Alam, T. An overview of paper and paper based food packaging materials: Health safety and environmental concerns. J. Food Sci. Technol. 2019, 56, 4391–4403. [Google Scholar] [CrossRef] [PubMed]
- Rice, P.A.; Aungst, J.; Cooper, J.; Bandele, O.; Kabadi, S.V. Comparative analysis of the toxicological databases for 6:2 fluorotelomer alcohol (6:2 FTOH) and perfluorohexanoic acid (PFHxA). Food Chem. Toxicol. 2020, 138, 111210. [Google Scholar] [CrossRef] [PubMed]
- Kabadi, S.V.; Fisher, J.W.; Doerge, D.R.; Mehta, D.; Aungst, J.; Rice, P. Characterizing biopersistence potential of the metabolite 5:3 fluorotelomer carboxylic acid after repeated oral exposure to the 6:2 fluorotelomer alcohol. Toxicol. Appl. Pharmacol. 2020, 388, 114878. [Google Scholar] [CrossRef]
- The European Consumer Organization (BEUC). Toxic Chemicals in Non-Plastic Disposable Tableware, Consumer Test Reveals, PRESS RELEASE—27 May 2021. Available online: https://www.sciencedirect.com/science/article/abs/pii/S001150291500173X (accessed on 6 September 2021).
- Liu, Z.; Tran, K.-Q. A review on disposal and utilization of phytoremediation plants containing heavy metals. Ecotoxicol. Environ. Saf. 2021, 226, 112821. [Google Scholar] [CrossRef] [PubMed]
- Yang, B.; Zhang, C.; Zhang, X.; Wang, G.; Li, L.; Geng, H.; Liu, Y.; Nie, C. Survey of aflatoxin B1 and heavy metal contamination in peanut and peanut soil in China during 2017–2018. Food Control. 2020, 118, 107372. [Google Scholar] [CrossRef]
- Yan, X.; An, J.; Yin, Y.; Gao, C.; Wang, B.; Wei, S. Heavy metals uptake and translocation of typical wetland plants and their ecological effects on the coastal soil of a contaminated bay in Northeast China. Sci. Total. Environ. 2022, 803, 149871. [Google Scholar] [CrossRef] [PubMed]
- Pandey, B.; Suthar, S.; Singh, V. Accumulation and health risk of heavy metals in sugarcane irrigated with industrial effluent in some rural areas of Uttarakhand, India. Process. Saf. Environ. Prot. 2016, 102, 655–666. [Google Scholar] [CrossRef]
- Qin, M.; Liang, J.; Yang, D.; Yang, X.; Cao, P.; Wang, X.; Ma, N.; Zhang, L. Spatial analysis of dietary exposure of aflatoxins in peanuts and peanut oil in different areas of China. Food Res. Int. 2021, 140, 109899. [Google Scholar] [CrossRef] [PubMed]
- Liu, X.; Guan, X.; Xing, F.; Lv, C.; Dai, X.; Liu, Y. Effect of water activity and temperature on the growth of Aspergillus flavus, the expression of aflatoxin biosynthetic genes and aflatoxin production in shelled peanuts. Food Control. 2017, 82, 325–332. [Google Scholar] [CrossRef]
- Zorzete, P.; Baquião, A.C.; Atayde, D.D.; Reis, T.A.; Gonçalez, E.; Corrêa, B. Mycobiota, aflatoxins and cyclopiazonic acid in stored peanut cultivars. Food Res. Int. 2013, 52, 380–386. [Google Scholar] [CrossRef]
- Zhang, H.; Zhang, J.B.; Zhu, L. Study of the safety management mode of food contact raw materials in China. Chin. J. Food Hyg. 2019, 31, 75–80. [Google Scholar] [CrossRef]
- Council of Europe. Resolution Res AP(2004)4 on Rubber Products Intended to Come into Contact with Foodstuffs. 2004. Available online: https://rm.coe.int/09000016809293e9 (accessed on 14 September 2021).
- Council of Europe. Resolution Res AP(2004)1 on Coatings Intended to Come into Contact with Foodstuffs. 2004. Available online: https://rm.coe.int/16805156e5 (accessed on 14 September 2021).
- European Food Safety Authority. Update of the risk assessment of ‘wood flour and fibres, untreated’ (FCM No 96) for use in food contact materials, and criteria for future applications of materials from plant origin as additives for plastic food contact materials. EFSA J. 2019, 17, 5902. [Google Scholar] [CrossRef]
- U.S. Food and Drug Administration. Code of Federal Regulations Title 21 Food and Drugs, 21CFR 177.1460 Mela-Mine-Formaldehyde Resins in Molded Articles. 2013. Available online: https://www.ecfr.gov/current/title-21/chapter-I/subchapter-B/part-177 (accessed on 14 September 2021).
- U.S. Food and Drug Administration. Code of Federal Regulations Title 21 Food and Drugs, 21CFR 177.1900 Urea-Formaldehyde Resins in Molded Articles. 2013. Available online: https://www.ecfr.gov/current/title-21/chapter-I/subchapter-B/part-177 (accessed on 14 September 2021).
- U.S. Food and Drug Administration. FCN 927 Inventory of Effective Food Contact Substance(FCS) Notifications. Available online: https://www.cfsanappsexternal.fda.gov/scripts/fdcc/?set=FCN&id=927&sort=FCN_No&order=DESC&startrow=1&type=basic&search=927 (accessed on 8 September 2021).
- Japan Ministry of Health and Welfare Notice, No. 370, December 28 1959; Last Amendment: Ministry of Health and Welfare Notice, No. 529, 27 November 2008. Available online: https://www.mhlw.go.jp/stf/seisakunitsuite/bunya/kenkou_iryou/shokuhin/kigu/index_00003.html (accessed on 30 August 2021).
- Japan Ministry of Health and Welfare. Partially amendment of The Specifications and Standards for Food, Food Additives, Etc (Public Notice of the Ministry of Health and Welfare No.370) (Promulgated on 28 April 2020). Available online: https://www.mhlw.go.jp/stf/seisakunitsuite/bunya/kenkou_iryou/shokuhin/kigu/index_00003.html (accessed on 30 August 2021).
- National Health Commission of the, P.R.C. National Food Safety Standard—Plastic Materials and Products for Food Contact (GB 4806.7—2016). 2016. Available online: https://sppt.cfsa.net.cn:8086/db (accessed on 15 September 2021).
- National Health Commission of the, P.R.C. National Food Safety Standard—Plastic Resins for Food Contact (GB 4806.6—2016). 2016. Available online: https://sppt.cfsa.net.cn:8086/db (accessed on 15 September 2021).
- General Administration of Quality Supervision, Inspection and Quarantine of the People’s Republic of China; Standardization Administration. Disposable Plant Fiber Chopsticks (GB/T 24398-2009). 2009. Available online: http://openstd.samr.gov.cn/bzgk/gb/newGbInfo?hcno=964CCB32382F000544094E9D473E7DBF (accessed on 15 September 2021).

| Categories | Plant Fiber Content | Processing Technology | Coatings | Food Contact Application Scenario |
|---|---|---|---|---|
| PPCs with relatively higher plant fibers content | Up to 90% | Dry molding or wet compression molding process | Usually necessary | Disposable tableware |
| PPCs with relatively higher plastic resins content | 30~70% | Extrusion molding | Not necessary | Reusable tableware |
| Function of Additives | Common Types of Additives |
|---|---|
| Fiber surface modification agent | Silanes, pyrrole, alkali (sodium hydroxide, etc.), maleic anhydride |
| Compatibilizer | Maleic anhydride, lignin |
| Plasticizer | Glycerol, ethylene glycol, urea, fatty acid, sugar alcohol, acetyl tributyl citrate (ATBC) |
| Waterproof and oil-proof agent | Liquid paraffin wax |
| Filler | Calcium carbonate, talcum powder, kaolinite |
| Nucleator | Nano-silica |
| Country or Region | Management Mode | Types of Allowed Plant Fibers | Safety Requirements of Plant Fiber | End Product Safety Requirements |
|---|---|---|---|---|
| EU | No proprietary regulation; Accordance with plastic materials and products; Positive list (PL) for raw materials | Wood flour and fibers, untreated; Ground sunflower seed hulls | Principle safety requirements | Commission Regulation (EU) No 10/2011 |
| USA | No proprietary regulation; Allowing certain resins to be blended with plant fibers; FCN procedure | Refined wood pulp, wood flour, etc. | Principle safety requirements | 21CFR; FCN |
| Japan | No proprietary regulation; Accordance with polymer materials; PL for raw materials | Wood flour; Natural fiber | Principle safety requirements | PL in Notification No.370 |
| China | No proprietary regulation; Accordance with plastic materials and products; PL for raw materials | Comply with the provisions of GB 9685 standard | Principle safety requirements | GB 4806.7 standard |
Publisher’s Note: MDPI stays neutral with regard to jurisdictional claims in published maps and institutional affiliations. |
© 2021 by the authors. Licensee MDPI, Basel, Switzerland. This article is an open access article distributed under the terms and conditions of the Creative Commons Attribution (CC BY) license (https://creativecommons.org/licenses/by/4.0/).
Share and Cite
Zhang, H.; Weng, Y. Safety Risks of Plant Fiber/Plastic Composites (PPCs) Intended for Food Contact: A Review of Potential Hazards and Risk Management Measures. Toxics 2021, 9, 343. https://doi.org/10.3390/toxics9120343
Zhang H, Weng Y. Safety Risks of Plant Fiber/Plastic Composites (PPCs) Intended for Food Contact: A Review of Potential Hazards and Risk Management Measures. Toxics. 2021; 9(12):343. https://doi.org/10.3390/toxics9120343
Chicago/Turabian StyleZhang, Hong, and Yunxuan Weng. 2021. "Safety Risks of Plant Fiber/Plastic Composites (PPCs) Intended for Food Contact: A Review of Potential Hazards and Risk Management Measures" Toxics 9, no. 12: 343. https://doi.org/10.3390/toxics9120343
APA StyleZhang, H., & Weng, Y. (2021). Safety Risks of Plant Fiber/Plastic Composites (PPCs) Intended for Food Contact: A Review of Potential Hazards and Risk Management Measures. Toxics, 9(12), 343. https://doi.org/10.3390/toxics9120343

