Population Structure and Mating Type Distribution of Cercospora sojina from Soybeans in Indiana, United States
Abstract
1. Introduction
2. Materials and Methods
2.1. C. sojina Isolates and DNA Extraction
2.2. Mating Type Determination
2.3. Multi-Locus Genotyping Using Single Nucleotide Polymorphism (SNP) Loci
2.4. Data Analysis
3. Results
3.1. Mating Type
3.2. Multi-Locus Genotypes
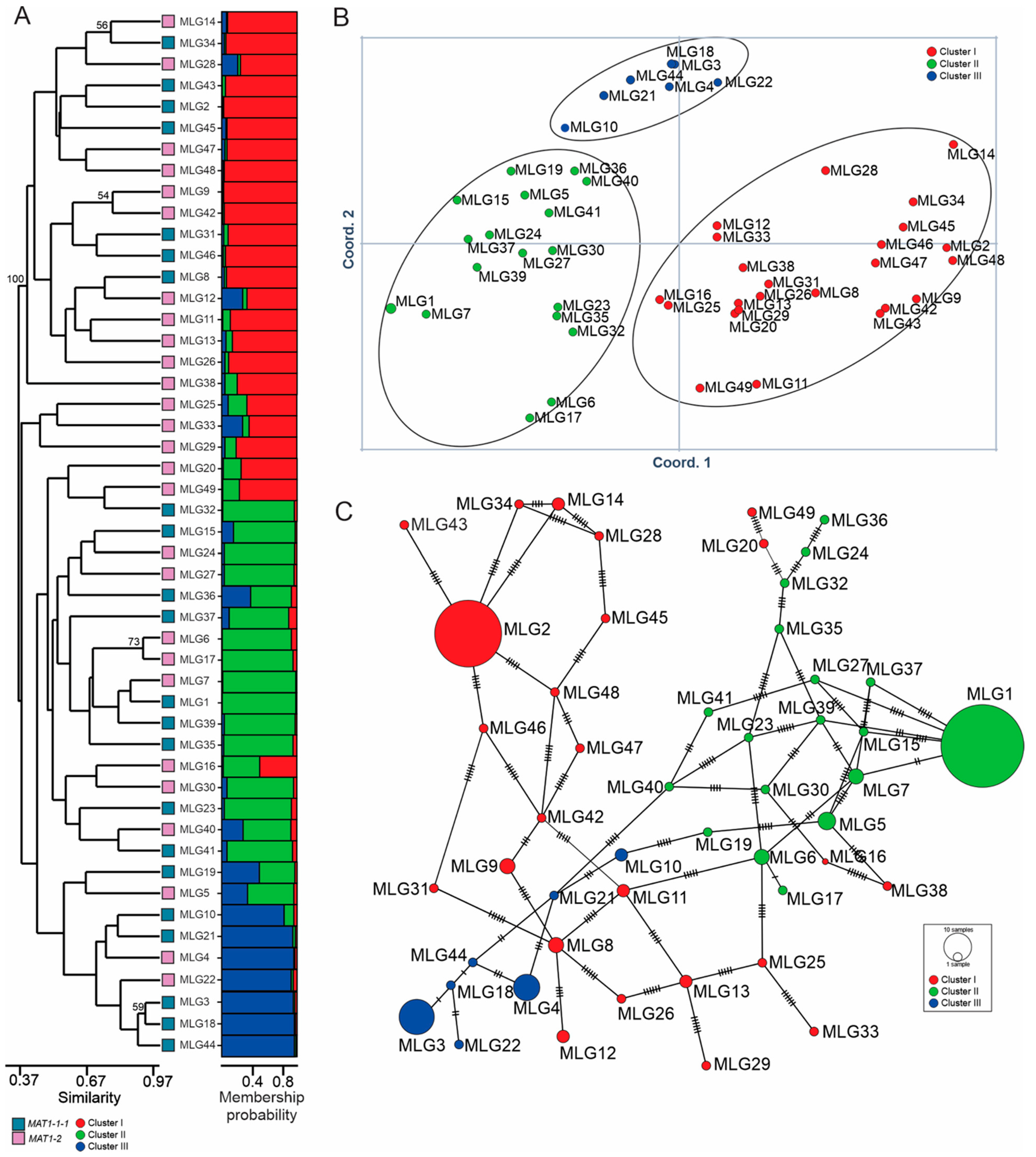
3.3. Population Structure
3.4. Linkage Disequilibrium
4. Discussion
Supplementary Materials
Author Contributions
Funding
Institutional Review Board Statement
Informed Consent Statement
Data Availability Statement
Acknowledgments
Conflicts of Interest
References
- Barro, J.P.; Neves, D.L.; Del Ponte, E.M.; Bradley, C.A. Frogeye leaf spot caused by Cercospora sojina: A review. Trop. Plant Pathol. 2023, 48, 363–374. [Google Scholar] [CrossRef]
- Mian, R.; Missaoui, A.; Walker, D.; Phillips, D.V.; R Boerma, H. Frogeye leaf spot of soybean: A review and proposed race designations for isolates of Cercospora sojina Hara. Crop Sci. 2008, 48, 14–24. [Google Scholar] [CrossRef]
- Lehman, S.G. Frogeye leaf spot of soybean caused by Cercospora diazu Miura. J. Agr. Res. 1928, 35, 811–833. [Google Scholar]
- Melchers, L.E. Diseases of cereal and forage crops in the United States in 1924. Plant Dis. Rep. 1925, 40, 186–187. [Google Scholar]
- Giorda, L.M.; Justh, G.R. Problemas de diagnóstico relacionados con la diversificación sintomatológica en soja en la zona central de Córdoba. In Proceedings of the INTA VIII Reunión Técnica de la Soja, San Miguel de Tucumán, Tucumán, Argentina, 1983; p. 55. [Google Scholar]
- Veiga, P.; Fabra, A. Influência de meios de cultura e regime luminoso na esporulação de Cercospora sojina Hara. Ciênc. Rural 1974, 4, 159–164. [Google Scholar]
- Grau, C.G.; Dorrance, A.E.; Bond, J.; Russin, J.S. Fungal diseases. In Soybeans: Improvement, Production, and Uses, 3rd ed.; Boerma, H.R., Specht, J.E., Eds.; The American Society of Agronomy (ASA); Crop Science Society of America (CSSA); Soil Science Society of America (SSSA): Madison, WI, USA, 2004; pp. 679–763. [Google Scholar]
- Mengistu, A.; Kurtzweil, N.C.; Grau, C.R. First report of frogeye leaf spot (Cercospora sojina) in Wisconsin. Plant Dis. 2002, 86, 1272. [Google Scholar] [CrossRef]
- Yang, X.B.; Uphoff, M.D.; Sanogo, S. Outbreaks of soybean frogeye leaf spot in Iowa. Plant Dis. 2001, 85, 443. [Google Scholar] [CrossRef]
- Cruz, C.D.; Dorrance, A.E. Characterization and survival of Cercospora sojina in Ohio. Plant Health Prog. 2009, 10, 17. [Google Scholar] [CrossRef]
- Zhang, G.; Bradley, C.A. Survival of Cercospora sojina on soybean leaf debris in Illinois. Plant Health Prog. 2014, 15, 92–96. [Google Scholar] [CrossRef]
- Wise, K.A.; Newman, M.E. Frogeye leaf spot. In Compendium of Soybean Diseases and Pests, 5th ed.; Hartman, G.L., Rupe, J.C., Sikora, E.J., Domier, L.L., Davis, J.A., Steffey, K.L., Eds.; American Phytopathological Society: St. Paul, MN, USA, 2015; pp. 43–45. [Google Scholar]
- Mian, M.A.R.; Boerma, H.R.; Phillips, D.V.; Kenty, M.M.; Shannon, G.; Shipe, E.R.; Blount, A.R.S.; Weaver, D.B. Performance of frogeye leaf spot-resistant and -susceptible near-isolines of soybean. Plant Dis. 1998, 82, 1017–1021. [Google Scholar] [CrossRef]
- Ma, G.Z. Review and forecast of study on frogeye leaf spot. Soybean J. 1994, 1, 6–7. [Google Scholar]
- Bernaux, P. Identification of some soybean diseases in Cameroon. Agron. Trop. 1979, 34, 301–304. [Google Scholar]
- Laviolette, F.A.; Athow, K.L.; Probst, A.H.; Wilcox, J.R.; Abney, T.S. Effect of bacterial pustule and frogeye leaf spot on yield of Clark soybean. Crop Sci. 1970, 10, 418–419. [Google Scholar] [CrossRef]
- Dashiell, K.E.; Akem, C.N. Yield losses in soybeans from frogeye leaf spot caused by Cercospora sojina. Crop Protect 1991, 10, 465–468. [Google Scholar] [CrossRef]
- Akem, C.N.; Dashiell, K.E. Effect of planting date on severity of frogeye leaf spot and grain yield of soybeans. Crop Protect 1994, 13, 607–610. [Google Scholar] [CrossRef]
- Mengistu, A.; Kelly, H.M.; Bellaloui, N.; Arelli, P.R.; Reddy, K.N.; Wrather, A.J. Tillage, fungicide, and cultivar effects on frogeye leaf spot severity and yield in soybean. Plant Dis. 2014, 98, 1476–1484. [Google Scholar] [CrossRef] [PubMed][Green Version]
- Mengistu, A.; Kelly, H.M.; Arelli, P.R.; Bellaloui, N.; Lin, B. Quantifying the effects of fungicides and tillage on Cercospora sojina severity and yield of soybean. Plant Health Prog. 2018, 19, 226–232. [Google Scholar] [CrossRef]
- Phillips, D.V.; Boerma, H.R. Two genes for resistance to race 5 of Cercospora sojina in soybeans. Phytopathology 1982, 72, 764–766. [Google Scholar] [CrossRef]
- McDonald, S.C.; Buck, J.W.; Li, Z. Pinpointing Rcs3 for frogeye leaf spot resistance and tracing its origin in soybean breeding. Mol. Breed. 2023, 43, 49. [Google Scholar] [CrossRef]
- Pham, A.-T.; Harris, D.K.; Buck, J.; Hoskins, A.; Serrano, J.; Abdel-Haleem, H.; Cregan, P.; Song, Q.; Boerma, H.R.; Li, Z. Fine mapping and characterization of candidate genes that control resistance to Cercospora sojina K. Hara in two soybean germplasm accessions. PLoS ONE 2015, 10, e0126753. [Google Scholar] [CrossRef]
- Hoskins, A.J. Genetic mapping of soybean resistance genes to frogeye leaf spot in five Chinese Plant Introductions and Efficiency of Early Generation Selection for Low Physate Soybean Lines. Ph.D. Thesis, University of Georgia, Athens, GA, USA, 2011. [Google Scholar]
- Fernández-Ortuño, D.; Torés, J.A.; De Vicente, A.; Pérez-García, A. The QoI fungicides: The rise and fall of a successful class of agricultural fungicides. In Fungicides; Carisse, O., Ed.; IntechOpen: Rijeka, Croatia, 2010; pp. 203–220. [Google Scholar]
- Zhang, G.R.; Newman, M.A.; Bradley, C.A. First report of the soybean frogeye leaf spot fungus (Cercospora sojina) resistant to quinone outside inhibitor fungicides in North America. Plant Dis. 2012, 96, 767. [Google Scholar] [CrossRef] [PubMed]
- Piñeros-Guerrero, N.; Neves, D.L.; Bradley, C.A.; Telenko, D.E.P. Determining the distribution of QoI fungicide-resistant Cercospora sojina on soybean from Indiana. Plant Dis. 2023, 107, 1012–1021. [Google Scholar] [CrossRef]
- Mathew, F.M.; Byamukama, E.; Neves, D.L.; Bradley, C.A. Resistance to quinone outside inhibitor fungicides conferred by the G143A mutation in Cercospora sojina (causal agent of frogeye leaf spot) isolates from South Dakota soybean fields. Plant Health Prog. 2019, 20, 104–105. [Google Scholar] [CrossRef]
- Neves, D.L.; Berghuis, B.G.; Halvorson, J.M.; Hansen, B.C.; Markell, S.G.; Bradley, C.A. First detection of frogeye leaf spot in soybean fields in North Dakota and the G143A mutation in the cytochrome b gene of Cercospora sojina. Plant Health Prog. 2022, 23, 269–271. [Google Scholar] [CrossRef]
- Neves, D.L.; Chilvers, M.I.; Jackson-Ziems, T.A.; Malvick, D.K.; Bradley, C.A. Resistance to quinone outside inhibitor fungicides conferred by the G143A mutation in Cercospora sojina (causal agent of frogeye leaf spot) isolates from Michigan, Minnesota, and Nebraska soybean fields. Plant Health Prog. 2020, 21, 230–231. [Google Scholar] [CrossRef]
- Zhang, G.; Allen, T.W.; Bond, J.P.; Fakhoury, A.M.; Dorrance, A.E.; Weber, L.; Faske, T.R.; Giesler, L.J.; Hershman, D.E.; Kennedy, B.S.; et al. Widespread occurrence of quinone outside inhibitor fungicide-resistant isolates of Cercospora sojina, causal agent of frogeye leaf spot of soybean, in the United States. Plant Health Prog. 2018, 19, 295–302. [Google Scholar] [CrossRef]
- Standish, J.R.; Tomaso-Peterson, M.; Allen, T.W.; Sabanadzovic, S.; Aboughanem-Sabanadzovic, N. Occurrence of QoI fungicide resistance in Cercospora sojina from Mississippi soybean. Plant Dis. 2015, 99, 1347–1352. [Google Scholar] [CrossRef] [PubMed]
- Zhou, T.; Mehl, H.L. Rapid quantification of the G143A mutation conferring fungicide resistance in Virginia populations of Cercospora sojina using pyrosequencing. Crop Protect. 2020, 127, 104942. [Google Scholar] [CrossRef]
- Kim, H.; Newell, A.D.; Cota-Sieckmeyer, R.G.; Rupe, J.C.; Fakhoury, A.M.; Bluhm, B.H. Mating-type distribution and genetic diversity of Cercospora sojina populations on soybean from Arkansas: Evidence for potential sexual reproduction. Phytopathol. 2013, 103, 1045–1051. [Google Scholar] [CrossRef]
- Bradley, C.A.; Wood, A.; Zhang, G.R.; Murray, J.E.; Phillips, D.V.; Ming, R. Genetic diversity of Cercospora sojina revealed by amplified fragment length polymorphism markers. Can. J. Plant Pathol. 2012, 34, 410–416. [Google Scholar] [CrossRef]
- Shrestha, S.K.; Cochran, A.; Mengistu, A.; Lamour, K.; Castro-Rocha, A.; Young-Kelly, H. Genetic diversity, QoI fungicide resistance, and mating type distribution of Cercospora sojina—Implications for the disease dynamics of frogeye leaf spot on soybean. PLoS ONE 2017, 12, e01772202017. [Google Scholar] [CrossRef] [PubMed]
- Yeh, F.C.; Yang, R.-C.; Boyle, T.B.J.; Ye, Z.-H.; Mao, J.X. PopGene, the User-Friendly Shareware for Population Genetic Analysis; Molecular Biology and Biotechnology Centre, University of Alberta: Edmonton, AB, Canada, 1997; Available online: https://www.ualberta.ca/~fyeh/ (accessed on 10 April 2024).
- Pritchard, J.K.; Stephens, M.; Donnelly, P. Inference of population structure using multilocus genotype data. Genetics 2000, 155, 945–959. [Google Scholar] [CrossRef] [PubMed]
- Li, Y.-L.; Liu, J.-X. StructureSelector: A web-based software to select and visualize the optimal number of clusters using multiple methods. Mol. Ecol. Resour. 2018, 18, 176–177. [Google Scholar] [CrossRef] [PubMed]
- Peakall, R.; Smouse, P.E. GenAlEx 6.5: Genetic analysis in Excel. Population genetic software for teaching and research--an update. Bioinformatics 2012, 28, 2537–2539. [Google Scholar] [CrossRef] [PubMed]
- Hammer, Ø.; Harper, D.A.T.; Ryan, P.D. PAST: Paleontological statistic software package for education and data analysis. Palaeontol. Electron. 2001, 4, 1–9. [Google Scholar]
- Kamvar, Z.N.; Tabima, J.F.; Grünwald, N.J. Poppr: An R package for genetic analysis of populations with clonal, partially clonal, and/or sexual reproduction. PeerJ 2014, 2, e281. [Google Scholar] [CrossRef]
- Nei, M. Analysis of gene diversity in subdivided populations. Proc. Natl. Acad. Sci. USA 1973, 70, 3321–3323. [Google Scholar] [CrossRef]
- Excoffier, L.; Laval, G.; Schneider, S. Arlequin (version 3.0): An integrated software package for population genetics data analysis. Evol. Bioinform. Online 2007, 1, 47–50. [Google Scholar] [CrossRef]
- Leigh, J.W.; Bryant, D. POPART: Full-feature software for haplotype network construction. Methods Ecol. Evol. 2015, 6, 1110–1116. [Google Scholar] [CrossRef]
- Guerrero, N.P. Quinone Outside Inhibitor (QoI) Fungicide Resistance and Mating-Type Distribution of Cercospora sojina Populations on Soybean from Indiana. Master’s Thesis, Purdue University, West Lafayette, IN, USA, 2021. [Google Scholar]
- Gu, X.; Ding, J.; Liu, W.; Yang, X.; Yao, L.; Gao, X.; Zhang, M.; Yang, S.; Wen, J. Comparative genomics and association analysis identifies virulence genes of Cercospora sojina in soybean. BMC Genomics 2020, 21, 172. [Google Scholar] [CrossRef]
- Goodwin, S.B.; Dunkle, L.D.; Zismann, V.L. Phylogenetic analysis of Cercospora and Mycosphaerella based on the internal transcribed spacer region of ribosomal DNA. Phytopathology 2001, 91, 648–658. [Google Scholar] [CrossRef] [PubMed]
- Deighton, F.C. New names in Mycosphaerella (M. arachidis and M. pruni-persici) and validation of M. rosicola. Trans. Br. Mycol. Soc. 1967, 50, 328–329. [Google Scholar] [CrossRef]
- Sivanesan, A. Teleomorphs of Cercospora sesami and Cercoseptoria sesami. Trans. Br. Mycol. Soc. 1985, 85, 397–404. [Google Scholar] [CrossRef]
- Glass, N.L.; Kuldau, G.A. Mating type and vegetative incompatibility in filamentous ascomycetes. Annu. Rev. Phytopathol. 1992, 30, 201–224. [Google Scholar] [CrossRef] [PubMed]
- Milgroom, M.G. Recombination and the multilocus structure of fungal populations. Annu. Rev. Phytopathol. 1996, 34, 457–477. [Google Scholar] [CrossRef]
- Hughes, T.J.; O’Donnell, K.; Sink, S.; Rooney, A.P.; Scandiani, M.M.; Luque, A.; Bhattacharyya, M.K.; Huang, X. Genetic architecture and evolution of the mating type locus in fusaria that cause soybean sudden death syndrome and bean root rot. Mycologia 2014, 106, 686–697. [Google Scholar] [CrossRef]
- McDonald, B.A.; Linde, C. Pathogen population genetics, evolutionary potential, and durable resistance. Annu. Rev. Phytopathol. 2002, 40, 349–379. [Google Scholar] [CrossRef]



| County | # of Isolates | Mating Type | χ2 a | p-Value b | |||
|---|---|---|---|---|---|---|---|
| Uncorrected | Clone-Corrected | ||||||
| MAT1-1 | MAT1-2 | MAT1-1 | MAT1-2 | ||||
| Benton | 6 | 6 | 0 | 1 | 0 | - | - |
| Brown | 5 | 5 | 0 | 2 | 0 | 2.000 | 0.157 |
| Carroll | 3 | 2 | 1 | 1 | 1 | 0.000 | 1.000 |
| DeKalb | 4 | 2 | 2 | 1 | 1 | 0.000 | 1.000 |
| Fulton | 15 | 8 | 7 | 2 | 6 | 2.000 | 0.157 |
| Greene | 8 | 8 | 0 | 4 | 0 | 4.000 | 0.046 * |
| Hamilton | 13 | 11 | 2 | 7 | 2 | 2.778 | 0.096 |
| Henry | 8 | 7 | 1 | 3 | 1 | 1.000 | 0.317 |
| Howard | 6 | 5 | 1 | 3 | 1 | 1.000 | 0.317 |
| Jasper | 5 | 5 | 0 | 3 | 0 | 3.000 | 0.083 |
| Jennings | 7 | 7 | 0 | 5 | 0 | 5.000 | 0.025 * |
| Johnson | 10 | 9 | 1 | 4 | 1 | 1.800 | 0.180 |
| La Porte | 5 | 5 | 0 | 1 | 0 | - | - |
| Lagrange | 3 | 3 | 0 | 1 | 0 | - | - |
| Lawrence | 27 | 10 | 17 | 2 | 8 | 3.600 | 0.058 |
| Noble | 4 | 4 | 0 | 2 | 0 | 2.000 | 0.157 |
| Parke | 9 | 8 | 1 | 5 | 1 | 2.667 | 0.102 |
| Perry | 5 | 4 | 1 | 1 | 1 | 0.000 | 1.000 |
| Porter | 8 | 6 | 2 | 1 | 2 | 0.333 | 0.564 |
| Putnam | 5 | 5 | 0 | 2 | 0 | 2.000 | 0.157 |
| Randolph | 4 | 4 | 0 | 1 | 0 | - | - |
| Shelby | 10 | 8 | 2 | 3 | 2 | 0.200 | 0.655 |
| St. Joseph | 5 | 5 | 0 | 1 | 0 | - | - |
| Tippecanoe | 18 | 15 | 3 | 5 | 3 | 0.500 | 0.480 |
| Union | 10 | 7 | 3 | 4 | 2 | 0.667 | 0.414 |
| Vermillion | 7 | 5 | 2 | 3 | 2 | 0.200 | 0.655 |
| Warrick | 7 | 5 | 2 | 1 | 2 | 0.333 | 0.564 |
| White | 4 | 4 | 0 | 2 | 0 | 2.000 | 0.157 |
| Whitley | 13 | 13 | 0 | 3 | 0 | 3.000 | 0.083 |
| Total | 234 | 186 | 48 | 22 | 27 | 0.510 | 0.475 |
| ID | Multi-Locus Genotype | # of Isolates | QoI Resistance a | Mating Type | Corresponding Genotypes in [36] | ||
|---|---|---|---|---|---|---|---|
| R | S | MAT1-1 | MAT1-2 | ||||
| MLG1 | TAGAATCGAGCGGGCATGAGACCGTTC | 90 | 88 | 2 | 90 | 0 | G22/G23/G24 |
| MLG2 | TGGGATTAAATGAATGAAAGATAATCC | 58 | 0 | 58 | 58 | 0 | - |
| MLG3 | TGTGCTCGGGCGAACGAAAAACCGTCC | 16 | 9 | 7 | 16 | 0 | G32 |
| MLG4 | CGTACCCGGACGAACGAAAGACCGTCC | 9 | 0 | 9 | 0 | 9 | - |
| MLG5 | CAGAACCGGGCGGACGAAAGACCGTTC | 4 | 4 | 0 | 0 | 4 | - |
| MLG6 | CAGAATCGAGCCGGCGTGAGATAGTTC | 3 | 3 | 0 | 0 | 3 | - |
| MLG7 | CAGAATCGAGCGGGCGTGAGACCGTTC | 3 | 3 | 0 | 0 | 3 | - |
| MLG8 | CGTAACTGGGCCAGTGAGGGATAGTCC | 3 | 1 | 2 | 3 | 0 | G11 |
| MLG9 | CGGAACTAGATCAATGAGGGATAGTCC | 3 | 0 | 3 | 0 | 3 | - |
| MLG10 | TGTACCCGGACGAGCGAGAGACCGTTC | 2 | 2 | 0 | 2 | 0 | - |
| MLG11 | CGGAATTGAGCCGGTGAGAGATAGTCC | 2 | 2 | 0 | 0 | 2 | - |
| MLG12 | CGTAACTGGGCCAGTGAGAAACCGTCC | 2 | 0 | 2 | 0 | 2 | - |
| MLG13 | CATACTCGAGCCAGTGAGAGATAGTCC | 2 | 0 | 2 | 0 | 2 | - |
| MLG14 | TGTGCCTAGGTGAATGAAAGGTAATCC | 2 | 0 | 2 | 0 | 2 | - |
| MLG15 | TATAATCGGGCGGACAAGAGACCGTTC | 1 | 1 | 0 | 1 | 0 | - |
| MLG16 | CAGAACTAAGTGGATGTGAGACCGTCC | 1 | 1 | 0 | 0 | 1 | - |
| MLG17 | CAGAATCGAGCCGGCATGAGATAGTTC | 1 | 1 | 0 | 0 | 1 | - |
| MLG18 | TGTGCTCGGGCGAACGAAAGACCGTCC | 1 | 0 | 1 | 1 | 0 | - |
| MLG19 | TAGACCCGGGCGAGCGTAAGACCGTTC | 1 | 1 | 0 | 1 | 0 | - |
| MLG20 | TGGACTTAAGCGAATATGAGATAGTTC | 1 | 1 | 0 | 0 | 1 | - |
| MLG21 | TGTACCCGGGCGAACGAGAGACCGTCC | 1 | 1 | 0 | 1 | 0 | - |
| MLG22 | CGTGCTCAGGCGAACGAAAGACCGTCC | 1 | 1 | 0 | 0 | 1 | - |
| MLG23 | TAGAACCGGGCGGGCGTGGGATAGTCC | 1 | 1 | 0 | 1 | 0 | - |
| MLG24 | TGTAATCAAGCGGACATGAGGCCGTTC | 1 | 1 | 0 | 0 | 1 | - |
| MLG25 | CAGACTCGAGCCAACGAGAAATAGTTC | 1 | 1 | 0 | 0 | 1 | - |
| MLG26 | CGTACCCGAGCCAGTAAGGAATAGTCT | 1 | 0 | 1 | 0 | 1 | - |
| MLG27 | TAGAATCAAGCGGACAAGGGACCGTCC | 1 | 1 | 0 | 0 | 1 | - |
| MLG28 | TGTGCCCAAGCGAATGAAAGATAGTTC | 1 | 1 | 0 | 0 | 1 | - |
| MLG29 | CAGACCCGAGCCAATATAAGATAGTCC | 1 | 1 | 0 | 0 | 1 | - |
| MLG30 | CGGAACCAAGCGGACGTGAGACCGTCC | 1 | 1 | 0 | 0 | 1 | - |
| MLG31 | TGTAATTGGGTGGGTGAGGGATAATCC | 1 | 1 | 0 | 1 | 0 | - |
| MLG32 | TGGAATCAAGCGGACATGAGATAGTTC | 1 | 1 | 0 | 1 | 0 | - |
| MLG33 | CGGACCCGAGCGAGCGAAAAATAGTCC | 1 | 1 | 0 | 0 | 1 | - |
| MLG34 | TATGCTTAAGTGAATGAAAGGTAGTCC | 1 | 0 | 1 | 1 | 0 | - |
| MLG35 | TGTAATCGAGCGGGCATGAGATAGTCC | 1 | 0 | 1 | 1 | 0 | - |
| MLG36 | TGTAACCAAACGGACAAAAGACCGTTC | 1 | 1 | 0 | 1 | 0 | - |
| MLG37 | TATAATCGAGCGGGCGAGAAACCATTC | 1 | 1 | 0 | 1 | 0 | - |
| MLG38 | CAGGACTAGACGGATGAGAGACAGTTC | 1 | 1 | 0 | 0 | 1 | - |
| MLG39 | TGGAATCGAGCGGGCGTGAGACCGTCC | 1 | 1 | 0 | 1 | 0 | - |
| MLG40 | TGGAACCAGGCGAACGTGGGACCGTCC | 1 | 0 | 1 | 0 | 1 | - |
| MLG41 | TGGAATCAGGCGGACGTGGGGCCGTCC | 1 | 1 | 0 | 1 | 0 | - |
| MLG42 | CGGAATTAGGTCAATGAGAGATAGTCC | 1 | 0 | 1 | 0 | 1 | - |
| MLG43 | TGGGATTAAACCGATGTAAGGTAATCC | 1 | 0 | 1 | 1 | 0 | - |
| MLG44 | TGTACTCGGGCGAACGAAAGACCGTCC | 1 | 0 | 1 | 1 | 0 | - |
| MLG45 | TGGGCTCAAACCAATGAAAAATAGTCC | 1 | 0 | 1 | 1 | 0 | - |
| MLG46 | TGGGATTAGGTGGATGAAGGATAGTCC | 1 | 0 | 1 | 1 | 0 | - |
| MLG47 | CGGGACTAAGCCAACGAAAGATAGTCC | 1 | 0 | 1 | 0 | 1 | - |
| MLG48 | CGTGATTAAACCAATGAAAGATAGTCC | 1 | 0 | 1 | 0 | 1 | - |
| MLG49 | CGGAATTGAACGAGTATGAAATAGTTC | 1 | 0 | 1 | 0 | 1 | - |
| Total | 234 | 134 | 100 | 186 | 48 | ||
| Population | N a | G b | H c | d d | d e |
|---|---|---|---|---|---|
| Benton | 6 | 1 | - | - | - |
| Brown | 5 | 2 | 0.556 | - | - |
| Carroll | 3 | 2 | 0.333 | - | - |
| DeKalb | 4 | 2 | 0.481 | - | - |
| Fulton | 15 | 8 | 0.435 | 0.025 | 0.033 |
| Greene | 8 | 4 | 0.432 | 0.074 | 0.041 |
| Hamilton | 13 | 9 | 0.409 | 0.047 | 0.002 |
| Henry | 8 | 4 | 0.444 | 0.063 | 0.047 |
| Howard | 6 | 4 | 0.438 | 0.051 | 0.084 |
| Jasper | 5 | 3 | 0.321 | 0.096 | 0.167 |
| Jennings | 7 | 5 | 0.370 | 0.127 | 0.003 |
| Johnson | 10 | 5 | 0.422 | 0.120 | 0.001 |
| La Porte | 5 | 1 | - | - | - |
| Lagrange | 3 | 1 | - | - | - |
| Lawrence | 27 | 10 | 0.397 | 0.081 | 0.001 |
| Noble | 4 | 2 | 0.481 | - | - |
| Parke | 9 | 6 | 0.430 | 0.031 | 0.050 |
| Perry | 5 | 2 | 0.481 | - | - |
| Porter | 8 | 3 | 0.247 | 0.167 | 0.094 |
| Putnam | 5 | 2 | 0.444 | - | - |
| Randolph | 4 | 1 | - | - | - |
| Shelby | 10 | 5 | 0.452 | 0.098 | 0.001 |
| St. Joseph | 5 | 1 | - | - | - |
| Tippecanoe | 18 | 8 | 0.410 | 0.035 | 0.010 |
| Union | 10 | 6 | 0.430 | 0.036 | 0.040 |
| Vermillion | 7 | 5 | 0.363 | 0.059 | 0.034 |
| Warrick | 7 | 3 | 0.420 | −0.037 | 0.747 |
| White | 4 | 2 | 0.593 | - | - |
| Whitley | 13 | 3 | 0.494 | −0.011 | 0.484 |
| All | 234 | 49 | 0.393 | 0.029 | 0.001 |
| MAT1-1 | 186 | 22 | 0.380 | - | - |
| MAT1-2 | 48 | 27 | 0.385 | - | - |
| QoI-resistant | 134 | 30 | 0.360 | - | - |
| QoI-sensitive | 100 | 22 | 0.393 | - | - |
| Contig a | SNP b | ||||||||||||||||||||||||||
|---|---|---|---|---|---|---|---|---|---|---|---|---|---|---|---|---|---|---|---|---|---|---|---|---|---|---|---|
| I | SNP11 | ||||||||||||||||||||||||||
| I | SNP24 | + c | |||||||||||||||||||||||||
| I | SNP21 | + | + | ||||||||||||||||||||||||
| II | SNP17 | − | − | − | |||||||||||||||||||||||
| III | SNP26 | + | − | − | − | ||||||||||||||||||||||
| III | SNP19 | − | − | − | − | + | |||||||||||||||||||||
| III | SNP27 | − | − | − | − | − | − | ||||||||||||||||||||
| VI | SNP3 | − | − | − | + | − | − | − | |||||||||||||||||||
| VI | SNP13 | − | − | − | + | + | − | − | − | ||||||||||||||||||
| VI | SNP5 | − | − | − | + | − | − | + | + | + | |||||||||||||||||
| VI | SNP7 | + | + | − | − | − | − | − | − | − | − | ||||||||||||||||
| VI | SNP15 | + | − | − | − | − | − | − | − | − | − | + | |||||||||||||||
| VII | SNP9 | − | − | − | + | − | + | − | + | − | − | − | − | ||||||||||||||
| VII | SNP16 | − | − | − | + | + | − | + | − | − | − | − | − | + | |||||||||||||
| VII | SNP6 | − | − | − | − | − | − | + | − | − | − | − | − | − | − | ||||||||||||
| VII | SNP23 | − | − | − | − | − | − | − | − | − | − | + | + | + | − | − | |||||||||||
| VII | SNP22 | − | − | − | − | − | − | − | − | − | − | + | + | + | − | − | + | ||||||||||
| VIII | SNP12 | − | − | − | − | − | − | − | − | − | − | − | + | − | − | − | + | + | |||||||||
| VIII | SNP1 | − | − | − | − | − | − | − | − | − | − | − | − | − | − | − | − | − | + | ||||||||
| VIII | SNP14 | − | − | − | − | − | − | + | − | − | − | − | − | − | − | − | − | − | − | − | |||||||
| VIII | SNP8 | + | − | + | − | − | − | − | − | − | − | + | + | − | − | − | − | − | − | − | + | ||||||
| VIII | SNP2 | − | − | − | − | + | − | − | − | + | − | − | − | − | − | − | − | − | − | − | − | − | |||||
| VIII | SNP10 | − | − | − | − | − | − | − | − | − | − | + | + | − | − | − | − | − | − | − | − | − | − | ||||
| X | SNP20 | − | − | − | − | − | − | + | − | − | + | − | − | − | − | − | − | − | − | − | + | − | − | − | |||
| XII | SNP18 | − | − | − | + | − | − | − | − | + | + | − | − | − | + | − | − | − | − | − | + | − | − | − | − | ||
| XII | SNP4 | − | + | + | + | + | − | − | − | − | − | + | + | − | + | − | − | − | − | − | + | + | − | + | − | + | |
| SNP b | SNP11 | SNP24 | SNP21 | SNP17 | SNP26 | SNP19 | SNP27 | SNP3 | SNP13 | SNP5 | SNP7 | SNP15 | SNP9 | SNP16 | SNP6 | SNP23 | SNP22 | SNP12 | SNP1 | SNP14 | SNP8 | SNP2 | SNP10 | SNP20 | SNP18 | SNP4 | |
| Contig a | I | I | I | II | III | III | III | VI | VI | VI | VI | VI | VII | VII | VII | VII | VII | VIII | VIII | VIII | VIII | VIII | VIII | X | XII | XII |
Disclaimer/Publisher’s Note: The statements, opinions and data contained in all publications are solely those of the individual author(s) and contributor(s) and not of MDPI and/or the editor(s). MDPI and/or the editor(s) disclaim responsibility for any injury to people or property resulting from any ideas, methods, instructions or products referred to in the content. |
© 2024 by the authors. Licensee MDPI, Basel, Switzerland. This article is an open access article distributed under the terms and conditions of the Creative Commons Attribution (CC BY) license (https://creativecommons.org/licenses/by/4.0/).
Share and Cite
Cai, G.; Lopes da Silva, L.; Piñeros-Guerrero, N.; Telenko, D.E.P. Population Structure and Mating Type Distribution of Cercospora sojina from Soybeans in Indiana, United States. J. Fungi 2024, 10, 802. https://doi.org/10.3390/jof10110802
Cai G, Lopes da Silva L, Piñeros-Guerrero N, Telenko DEP. Population Structure and Mating Type Distribution of Cercospora sojina from Soybeans in Indiana, United States. Journal of Fungi. 2024; 10(11):802. https://doi.org/10.3390/jof10110802
Chicago/Turabian StyleCai, Guohong, Leandro Lopes da Silva, Natalia Piñeros-Guerrero, and Darcy E. P. Telenko. 2024. "Population Structure and Mating Type Distribution of Cercospora sojina from Soybeans in Indiana, United States" Journal of Fungi 10, no. 11: 802. https://doi.org/10.3390/jof10110802
APA StyleCai, G., Lopes da Silva, L., Piñeros-Guerrero, N., & Telenko, D. E. P. (2024). Population Structure and Mating Type Distribution of Cercospora sojina from Soybeans in Indiana, United States. Journal of Fungi, 10(11), 802. https://doi.org/10.3390/jof10110802

