Conocybe Section Pilosellae in China: Reconciliation of Taxonomy and Phylogeny Reveals Seven New Species and a New Record
Abstract
:1. Introduction
2. Material and Methods
2.1. Samplings and Morphological Analyses
2.2. DNA Extraction, PCR Amplification, and Sequencing
2.3. Phylogenetic Analyses
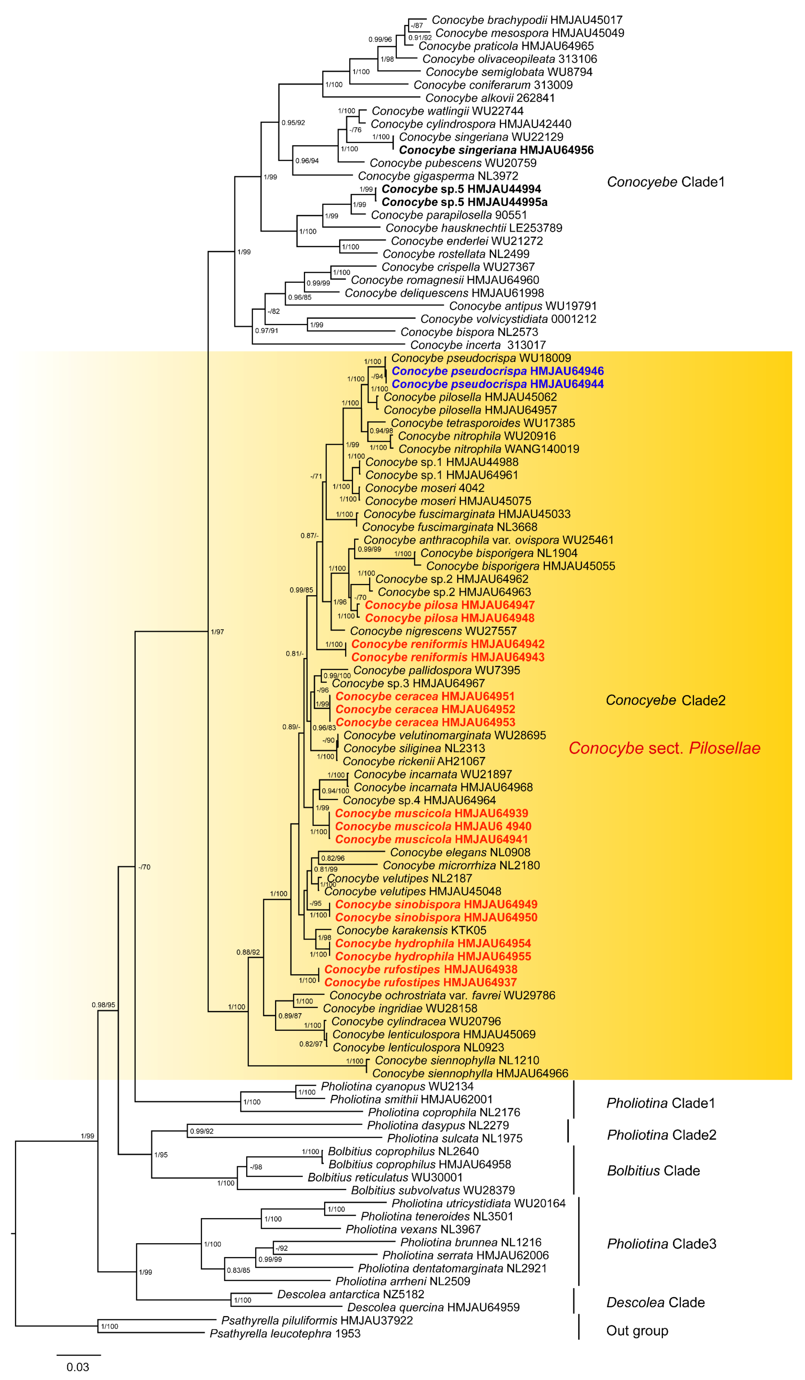
3. Results
3.1. Molecular Phylogeny
3.2. Taxonomy
3.3. Confirmed Species of Conocybe Sect. Pilosellae in China
- Conocybe pilosella (Pers.) Kühner [20];
- Conocybe pseudocrispa (Hauskn.) Arnolds (this study);
- Conocybe nitrophila (Hauskn.) Yen W. Wang & S.S. Tzean [49];
- Conocybe moseri Watling [20];
- Conocybe bisporigera (Hauskn. & Krisai) Arnolds [20];
- Conocybe pilosa T. Bau & H. B. Song (this study);
- Conocybe reniformis T. Bau & H. B. Song (this study);
- Conocybe ceracea T. Bau & H. B. Song (this study);
- Conocybe incarnata (Jul. Schäff.) Hauskn. & Arnolds [29].
- 11.
- Conocybe muscicola T. Bau & H. B. Song (this study);
- 12.
- Conocybe velutipes (Velen.) Hauskn. & Svrček [20];
- 13.
- Conocybe sinobispora T. Bau & H. B. Song (this study);
- 14.
- Conocybe hydrophila T. Bau & H. B. Song (this study);
- 15.
- Conocybe rufostipes T. Bau & H. B. Song (this study);
- 16.
- Conocybe lenticulospora Watling [20];
- 17.
- Conocybe siennophylla (Berk. & Broome) Singer ex Chiari & Papetti.
3.4. Hypothesized Species of Conocybe Sect. Pilosellae in China
- Conocybe sp.1 (Figure 3)
- 2.
- Conocybe sp.2 (Figure 3)
- 3.
- Conocybe sp.3 (Figure 3)
- 4.
- Conocybe sp.4 (Figure 3)
3.5. Excluded and Doubtful Conocybe Sect. Pilosellae Species in China
- Conocybe rostellata (Velen.) Hauskn. & Svrček [20]
- 2.
3.6. A Key to China Species of Conocybe Sect. Pilosellae

4. Discussion
Author Contributions
Funding
Institutional Review Board Statement
Informed Consent Statement
Data Availability Statement
Acknowledgments
Conflicts of Interest
References
- Fayod, M.V. Prodrome d’une histoire naturelle des Agaricinés. Ann. Des Sci. Nat. Bot. VII 1889, 9, 181–411. [Google Scholar]
- Wu, F.; Zhou, L.W.; Yang, Z.L.; Bau, T.; Li, T.H.; Dai, Y.C. Resource diversity of Chinese macrofungi: Edible, medicinal and poisonous species. Fungal Divers. 2019, 98, 1–76. [Google Scholar] [CrossRef]
- Griffiths, R.R.; Johnson, M.W.; Carducci, M.A.; Umbricht, A.; Richards, W.A.; Richards, B.D.; Cosimano, M.P.; Klinedinst, M.A. Psilocybin produces significant and enduring reductions in depression and anxiety in patients with life-threatening cancer: A randomized double-blind study. J. Psychopharmacol. 2016, 30, 1181–1197. [Google Scholar] [CrossRef]
- Johnson, M.W.; Garcia-Romeu, A.; Griffiths, R.R. Extended follow-up of psilocybin-assisted smoking cessation. Am. J. Drug Alcohol Abus. 2017, 43, 55–60. [Google Scholar] [CrossRef]
- Paul, T. How ecstasy and psilocybin are shaking up psychiatry. Nature 2021, 589, 506–510. [Google Scholar] [CrossRef]
- Fries, E.M. Systema Mycologicum, Sistens Fungorum Ordines, Genera et Species; Ex Officina Berlingiana: Lundae, Sweden, 1821; pp. 1–520. [Google Scholar]
- Watling, R. The genus Conocybe subgenus Pholiotina II. Persoonia 1971, 6, 313–339. [Google Scholar]
- Moser, M. Die Röhrlinge und Blätterpilze. In Kleine Kryptogamenflora IIb/2., 4th ed.; Gams, H., Ed.; G. Fischer: Stuttgart, Germany, 1978; pp. 1–532. [Google Scholar]
- Singer, R. The Agaricales in Modern Taxonomy; Koeltz Scientific Books: Koenigstein, Germany, 1986; pp. 1–981. [Google Scholar]
- Matheny, P.B.; Curtis, J.M.; Hofstetter, V.; Aime, M.C.; Moncalvo, J.M.; Ge, Z.W.; Yang, Z.L.; Slot, J.C.; Ammirati, J.F.; Baroni, T.J.; et al. Major clades of Agaricales: A multilocus phylogenetic overview. Mycologia 2006, 98, 982–995. [Google Scholar] [CrossRef]
- Hausknecht, A. Monograph of the Genera Conocybe Fayod, Pholiotina Fayod in Europe; Edizioni Candusso: Alassio, Italy, 2009; pp. 1–968. [Google Scholar]
- Kühner, R. Le Genre Galera (Fr.) Quél.; Paul Lechevalier: Paris, France, 1935; pp. 1–240. [Google Scholar]
- Singer, R. The Agaricales in Modern Taxonomy, 1st ed.; Miguel Lillo: Tucuman, Argentina, 1949; pp. 1–831. [Google Scholar]
- Singer, R. Diagnoses fungorum novorum Agaricalium II. Sydowia 1962, 15, 45–83. [Google Scholar]
- Watling, R. Bolbitiaceae: Agrocybe, Bolbitius & Conocybe. In British Fungus Flora Agarics and Boleti; Henderson, D.M., Orton, P.M., Watling, R., Eds.; Her Majesty’s Stationery Office: Edinburgh, UK, 1982; Volume 3, pp. 1–33. [Google Scholar]
- Bon, M. Clé monographique des espèces galero-naucoroïdes. Doc. Mycol. 1992, 21, 1–89. [Google Scholar]
- Arnolds, E. Bolbitiaceae. In Flora Agaricina Neerlandica; Noordeloos, M.E., Kuyper, T.W., Vellinga, E.C., Eds.; Taylor & Francis: Boca Raton, FL, USA; London, UK; New York, NY, USA; Singapore, 2005; Volume 6, pp. 120–180. [Google Scholar]
- Hausknecht, A. Beiträge zur Kenntnis der Bolbitiaceae 10. Conocybe Sektion Pilosellae. Osterr. Z. Für Pilzkd. 2005, 14, 191–274. [Google Scholar]
- Tóth, A.; Hausknecht, A.; Krisai-Greilhuber, I.; Papp, T.; Vágvölgyi, C.; Nagy, L.G. Iteratively refined guide trees help improving alignment and phylogenetic inference in the mushroom family Bolbitiaceae. PLoS ONE 2013, 8, e56143. [Google Scholar] [CrossRef] [PubMed]
- Liu, J. Taxonomy and Molecular Phylogeny of Bolbitiaceae in Northeast China. Master’s Thesis, Jilin Agricultural University, Changchun, China, 2018. [Google Scholar]
- Ullah, T.; Ullah, K.; Saba, M.; Shan, F.H. Conocybe karakensis sp. nov. (Bolbitiaceae, Agaricales) from Pakistan. Phytotaxa 2023, 584, 135–148. [Google Scholar] [CrossRef]
- Tai, F.L. Sylloge Fungorum Sinicorum; Science Press: Beijing, China, 1979; pp. 1–1572. [Google Scholar]
- Xie, Z.X.; Wang, Y.; Wang, B. Illustrations of Agarics of Changbai Mountains; Jinlin Scientific and Technological Press: Jinlin, China, 1986; pp. 1–288. [Google Scholar]
- Li, J.Z.; Hu, X.W.; Peng, Y.B. Macrofungus Flora of Hunnan; Hunan Normal University Press: Changsha, China, 1993; pp. 1–258. [Google Scholar]
- Bi, Z.S.; Zheng, G.Y.; Li, T.H. Macrofungus Flora of Guangdong Province; Guangdong Science and Technology Press: Guangzhou, China, 1994; pp. 1–879. [Google Scholar]
- Yuan, M.S.; Sun, P.Q. Mushrooms of Sichuan; Sichuan Science and Technology Press: Chengdu, China, 1995; pp. 1–737. [Google Scholar]
- Zhang, S.T.; Mao, X.L. Hong Kong Mushrooms; The Chinese University of Hong Kong Press: Hong Kong, China, 1995; pp. 1–540. [Google Scholar]
- Li, Y.; Bau, T. Mushrooms of Changbai Mountains; Science Press: Beijing, China, 2003; pp. 1–362. [Google Scholar]
- Li, Y.; Azbukina, Z.M. Fungi of Ussuri River Valley; Science Press: Beijing, China, 2011; pp. 1–330. [Google Scholar]
- Bau, T.; Bao, H.Y.; Li, Y. A revised checklist of poisonous mushrooms in China. Mycosystema 2014, 33, 517–548. [Google Scholar] [CrossRef]
- Li, Y.; Li, T.H.; Yang, Z.L.; Bau, T.; Dai, Y.C. Atlas of Chinese Macrofungal Resources; Central China Farmers Publishing House: Zhengzhou, China, 2015; pp. 1–1349. [Google Scholar]
- Bau, T. List of Agarics and Boletoid Fungi from Eastern Inner Mongolia (II). J. Fungal Res. 2016, 4, 8–21. [Google Scholar] [CrossRef]
- Zhang, Z.W. Investigation of Macrofungi Resources in Shennongjia and Artificial Culture of Cordyceps cicadae Fruit Body. Master’s Thesis, South-Central Minzu University, Wuhan, China, 2019. [Google Scholar]
- Ye, X.Y. Studies on Macrofungi Diversity in Jianshan Nature Reserve, Wenxian County. Master’s Thesis, Northwest Normal University, Lanzhou, China, 2021. [Google Scholar]
- Gardes, M.; Bruns, T.D. ITS primers with enhanced specificity for basidiomycetes–application to the identification of mycorrhizae and rusts. Mol. Ecol. 1993, 2, 113–118. [Google Scholar] [CrossRef]
- Moncalvo, J.M.; Lutzoni, F.M.; Rehner, S.A.; Johnson, J.; Vilgalys, R. Phylogenetic relationships of agaric fungi based on nuclear large subunit ribosomal DNA sequences. Syst. Biol. 2000, 49, 278–305. [Google Scholar] [CrossRef]
- Rehner, S.A.; Buckley, E. A Beauveria phylogeny inferred from nuclear ITS and EF1-α sequences: Evidence for cryptic diversification and links to Cordyceps teleomorphs. Mycologia 2005, 97, 84–98. [Google Scholar] [CrossRef]
- Mou, G.F.; Bau, T. Asproinocybaceae fam. nov. (Agaricales, Agaricomycetes) for Accommodating the Genera Asproinocybe and Tricholosporum, and Description of Asproinocybe sinensis and Tricholosporum guangxiense sp. nov. J. Fungi 2021, 7, 1086. [Google Scholar] [CrossRef]
- Zhang, D.; Gao, F.; Jakovlić, I.; Zou, H.; Zhang, J.; Li, W.X.; Wang, G.T. PhyloSuite: An integrated and scalable desktop platform for streamlined molecular sequence data management and evolutionary phylogenetics studies. Mol. Ecol. Resour. 2020, 20, 348–355. [Google Scholar] [CrossRef]
- Kalyaanamoorthy, S.; Minh, B.Q.; Wong, T.K.; Von Haeseler, A.; Jermiin, L.S. ModelFinder: Fast model selection for accurate phylogenetic estimates. Nat. Methods 2017, 14, 587–589. [Google Scholar] [CrossRef]
- Nguyen, L.T.; Schmidt, H.A.; Von Haeseler, A.; Minh, B.Q. IQ-TREE: A fast and effective stochastic algorithm for estimating maximum-likelihood phylogenies. Mol. Biol. Evol. 2015, 32, 268–274. [Google Scholar] [CrossRef] [PubMed]
- Guindon, S.; Dufayard, J.F.; Lefort, V.; Anisimova, M.; Hordijk, W.; Gascuel, O. New algorithms and methods to estimate maximum-likelihood phylogenies: Assessing the performance of PhyML 3.0. Syst. Biol. 2010, 59, 307–321. [Google Scholar] [CrossRef] [PubMed]
- Ronquist, F.; Teslenko, M.; Van Der Mark, P.; Ayres, D.L.; Darling, A.; Höhna, S.; Larget, B.; Liu, L.; Suchard, M.A.; Huelsenbeck, J.P. MrBayes 3.2: Efficient Bayesian phylogenetic inference and model choice across a large model space. Syst. Biol. 2012, 61, 539–542. [Google Scholar] [CrossRef] [PubMed]
- Letunic, I.; Bork, P. Interactive Tree Of Life (iTOL) v4: Recent updates and new developments. Nucleic Acids Res. 2019, 47, W256–W259. [Google Scholar] [CrossRef] [PubMed]
- Malysheva, E.F. Conocybe (Bolbitiaceae, Agaricomycetes) in the Russian Far East: New species and new section. Микoлoгия Фитoпатoлoгия 2012, 46, 232–242. [Google Scholar]
- Malysheva, E.F. Five new species of Conocybe (Agaricomycetes, Bolbitiaceae) from Russia. Mycol. Prog. 2017, 16, 625–636. [Google Scholar] [CrossRef]
- Liu, J.; Bau, T. New species and new records in the genus Conocybe (Bolbitaceae) from China. Phytotaxa 2018, 357, 261–274. [Google Scholar] [CrossRef]
- Malysheva, E.F. Conocybe hausknechtii, a new species of sect. Pilosellae from the Western Caucasus, Russia. Mycotaxon 2013, 121, 159–163. [Google Scholar] [CrossRef]
- Wang, Y.W.; Tzean, S.S. Dung-associated, potentially hallucinogenic mushrooms from Taiwan. Mycobiology 2015, 43, 160–168. [Google Scholar] [CrossRef]
- Siquier, J.L.; Salom, J.C. Contributo alla conoscenza dei Generi Conocybe (II) e Pholiotina (II) delle Isole Baleari (Spagna). Conocybe parapilosella sp. nov. Riv. Micol. 2021, 31, 131–155. [Google Scholar]
- Siquier, J.L.; Salom, J.C. Contributo alla conescenza del genere Conocybe nelle Isole Baleari (Spagna). I. Riv. Micol 2018, 61, 35–77. [Google Scholar]
- Hausknecht, A.; Broussal, M. Conocybe volvicystidiata, a new species of the section Singerella. Osterr. Z. Für Pilzkd. 2016, 25, 191–199. [Google Scholar]
- Peintner, U.; Bougher, N.L.; Castellano, M.A.; Moncalvo, J.M.; Moser, M.M.; Trappe, J.M.; Vilgalys, R. Multiple origins of sequestrate fungi related to Cortinarius (Cortinariaceae). Am. J. Bot. 2001, 88, 2168–2179. [Google Scholar] [CrossRef] [PubMed]
- Nagy, L.G.; Walther, G.; Hazi, J.U.D.I.T.; Vágvölgyi, C.; Papp, T. Understanding the evolutionary processes of fungal fruiting bodies: Correlated evolution and divergence times in the Psathyrellaceae. Syst. Biol. 2011, 60, 303–317. [Google Scholar] [CrossRef]
- Yan, J.Q.; Bau, T. The Northeast Chinese species of Psathyrella (Agaricales, Psathyrellaceae). MycoKeys 2018, 33, 85–102. [Google Scholar] [CrossRef]
- Hausknecht, A. Conocybe singeriana, a new species of section Pilosellae. Agarica 1998, 15, 1–6. [Google Scholar]
- Hausknecht, A. Beiträge zur Kenntnis der Bolbitiaceae 4. Die Sektion Candidae und andere hellhutige Arten der Gattung Conocybe. Osterreich Z. Fur Pilzkd. 1998, 7, 91–121. [Google Scholar]
- Hausknecht, A. Beiträge zur Kenntnis der Bolbitiaceae 9. Conocybe Sekt. Mixtae. Osterr. Z. Für Pilzkd. 2003, 12, 41–83. [Google Scholar]














| Taxon | Voucher ID | ITS | nrLSU | tef1-α | Origin | References |
|---|---|---|---|---|---|---|
| Bolbitius coprophilus | HMJAU64958 | OQ780315 | OQ758216 | – | China | This study |
| B. coprophilus | NL-2640 | DQ234567 | DQ234567 | DQ234567 | Hungary | [19] |
| B. reticulatus | WU30001 | JX968249 | JX968366 | JX968455 | Hungary | [19] |
| B. subvolvatus | WU28379 | JX968248 | JX968365 | JX968454 | Italy | [19] |
| C. alkovii | 262841 | JQ247196 | – | – | Russia | [45] |
| C. anthracophila var. ovispora | WU25461 | JX968237 | JX968355 | – | Italy | [19] |
| C. antipus | WU19791 | JX968215 | JX968332 | JX968432 | Austria | [19] |
| C. bispora | NL-2573 | JX968203 | JX968320 | JX968423 | Hungary | [19] |
| C. bisporigera | HMJAU45055 | OP526418 | – | – | China | [20] |
| C. bisporigera | NL-1904 | JX968235 | JX968353 | JX968446 | Hungary | [19] |
| C. brachypodii | HMJAU45017 | MH141423 | – | – | China | [20] |
| C. ceracea | HMJAU64951 | OQ758110 | OQ758218 | OQ758305 | China | This study |
| C. ceracea | HMJAU64952 | OQ758111 | OQ758219 | OQ758306 | China | This study |
| C. ceracea | HMJAU64953 | OQ758112 | OQ758220 | – | China | This study |
| C. coniferarum | 313009 | NR_155030 | – | – | Russia | [46] |
| C. crispella | WU27367 | JX968208 | JX968325 | JX968426 | Australia | [19] |
| C. cylindracea | WU20796 | JX968240 | JX968358 | JX968449 | Italy | [19] |
| C. cylindrospora | HMJAU42440 | MG250375 | OQ758203 | – | China | [47]; This study |
| C. deliquescens | HMJAU61998 | OP373403 | OQ758204 | OQ758292 | China | This study |
| C. elegans | NL-0908 | JX968223 | JX968341 | JX968437 | Sweden | [19] |
| C. enderlei | WU21272 | JX968163 | JX968279 | – | Italy | [19] |
| C. fuscimarginata | HMJAU45033 | OQ780310 | OQ758208 | OQ758296 | China | This study |
| C. fuscimarginata | NL-3668 | JX968238 | JX968356 | JX968448 | Sweden | [19] |
| C. gigasperma | NL-3972 | JX968179 | JX968295 | JX968403 | Slovakia | [19] |
| C. hausknechtii | LE253789 | JQ247194 | – | – | Russia | [48] |
| C. hydrophila | HMJAU64954 | OQ758116 | OQ758232 | OQ758313 | China | This study |
| C. hydrophila | HMJAU64955 | OQ758117 | OQ758233 | OQ758314 | China | This study |
| C. incarnata | HMJAU64968 | OQ780316 | – | – | China | This study |
| C. incarnata | WU21897 | JX968229 | JX968347 | JX968441 | Finland | [19] |
| C. incerta | 313017 | NR_155031 | – | – | Russia | [46] |
| C. ingridiae | WU28158 | JX968244 | JX968361 | JX968451 | Italy | [19] |
| C. karakensis | KTK05 | ON392730 | – | – | Pakistan | [21] |
| C. lenticulospora | HMJAU45069 | OQ780317 | – | – | China | This study |
| C. lenticulospora | NL-0923 | JX968242 | JX968359 | JX968450 | Sweden | [19] |
| C. mesospora | HMJAU45049 | MH141419 | – | – | China | [20] |
| C. microrrhiza | NL-2180 | JX968222 | JX968340 | JX968436 | Hungary | [19] |
| C. moseri | 40421 | MK412354 | – | – | Germany | Unpublished |
| C. moseri | HMJAU45075 | OQ780309 | OQ758207 | – | China | This study |
| C. muscicola | HMJAU64939 | OQ758113 | OQ758223 | OQ758309 | China | This study |
| C. muscicola | HMJAU64940 | OQ758115 | OQ758224 | OQ758310 | China | This study |
| C. muscicola | HMJAU64941 | OQ758114 | OQ758225 | – | China | This study |
| C. nigrescens | WU27557 | JX968234 | JX968352 | JX968445 | Italy | [19] |
| C. nitrophila | WANG140019 | KR998384 | – | – | China | [49] |
| C. nitrophila | WU20916 | JX968233 | JX968351 | JX968444 | India | [19] |
| C. ochrostriata var. favrei | WU29786 | JX968245 | JX968362 | JX968452 | Italy | [19] |
| C. olivaceopileata | 313106 | NR_155028 | – | – | Russia | [46] |
| C. pallidospora | WU7395 | JX968239 | JX968357 | – | Austria | [19] |
| C. parapilosella | 90551 | NR_176713 | – | – | Spain | [50] |
| C. pilosella | HMJAU45062 | OQ780305 | OQ758205 | OQ758294 | China | This study |
| C. pilosella | HMJAU64957 | OQ780306 | OQ758206 | OQ758295 | China | This study |
| C. pilosa | HMJAU64947 | OQ758122 | OQ758222 | OQ758307 | China | This study |
| C. pilosa | HMJAU64948 | OQ758123 | OQ758221 | OQ758308 | China | This study |
| C. praticola | HMJAU64965 | OQ780303 | – | – | China | This study |
| C. pseudocrispa | HMJAU64944 | OQ780308 | OQ758211 | OQ758298 | China | This study |
| C. pseudocrispa | HMJAU64946 | OQ780307 | OQ758212 | OQ758293 | China | This study |
| C. pseudocrispa | WU18009 | JX968230 | JX968348 | JX968442 | Austria | [19] |
| C. pubescens | WU20759 | JX968170 | JX968286 | JX968396 | Italy | [19] |
| C. reniformis | HMJAU64942 | OQ758108 | OQ758229 | OQ758311 | China | This study |
| C. reniformis | HMJAU64943 | OQ758109 | OQ758228 | OQ758312 | China | This study |
| C. rickenii | AH21067 | MF142238 | – | – | Spain | [51] |
| C. romagnesii | HMJAU64960 | OQ780304 | – | – | China | This study |
| C. rostellata | NL-2499 | JX968162 | JX968278 | JX968390 | Sweden | [19] |
| C. rufostipes | HMJAU64937 | OQ758120 | OQ758227 | OQ758317 | China | This study |
| C. rufostipes | HMJAU64938 | OQ758121 | OQ758226 | OQ758318 | China | This study |
| C. semiglobata | WU8794 | JX968188 | JX968304 | JX968168 | Austria | [19] |
| C. siennophylla | HMJAU64966 | OQ780312 | OQ758210 | OQ758297 | China | This study |
| C. siennophylla | NL-1210 | JX968246 | JX968363 | JX968453 | Hungary | [19] |
| C. siliginea | NL-2313 | JX968225 | JX968343 | JX968438 | Sweden | [19] |
| C. singeriana | HMJAU64956 | OQ780314 | OQ758214 | – | China | This study |
| C. singeriana | WU22129 | JX968166 | JX968282 | JX968393 | Austria | [19] |
| C. sinobispora | HMJAU64949 | OQ758118 | OQ758230 | OQ758315 | China | This study |
| C. sinobispora | HMJAU64950 | OQ758119 | OQ758231 | OQ758316 | China | This study |
| Conocybe sp.1 | HMJAU44988 | OQ749737 | OQ740305 | OQ758302 | China | This study |
| Conocybe sp.1 | HMJAU64961 | OQ749738 | – | – | China | This study |
| Conocybe sp.2 | HMJAU64962 | OQ749739 | OQ740306 | OQ758303 | China | This study |
| Conocybe sp.2 | HMJAU64963 | OQ749740 | OQ740307 | OQ758304 | China | This study |
| Conocybe sp.3 | HMJAU64967 | OQ749741 | – | – | China | This study |
| Conocybe sp.4 | HMJAU64964 | OQ749742 | – | – | China | This study |
| Conocybe sp.5 | HMJAU44994 | OQ749735 | – | – | China | This study |
| Conocybe sp.5 | HMJAU44995a | OQ749736 | – | – | China | This study |
| C. tetrasporoides | WU17385 | JX968232 | JX968350 | – | New Zealand | [19] |
| C. velutinomarginata | WU28695 | JX968226 | JX968344 | JX968439 | Germany | [19] |
| C. velutipes | HMJAU45048 | OQ780311 | OQ758209 | – | China | This study |
| C. velutipes | NL-2187 | JX968228 | JX968346 | JX968440 | Hungary | [19] |
| C. volvicystidiata | 1212 | KY346827 | – | – | France | [52] |
| C. watlingii | WU22744 | JX968172 | JX968288 | JX968398 | Finland | [19] |
| Descolea antarctica | NZ5182 | AF325647 | – | – | USA | [53] |
| D. quercina | HMJAU64959 | OQ780313 | OQ758213 | OQ758299 | China | This study |
| Pholiotina arrheni | NL-2509 | JX968261 | JX968377 | – | Sweden | [19] |
| Ph. brunnea | NL-1216 | JX968259 | JX968375 | JX968461 | Hungary | [19] |
| Ph. coprophila | NL-2176 | JX968156 | JX968273 | – | Hungary | [19] |
| Ph. cyanopus | WU2134 | JX968157 | JX968274 | JX968388 | Austria | [19] |
| Ph. dasypus | NL-2279 | JX968152 | JX968269 | JX968385 | Hungary | [19] |
| Ph. dentatomarginata | NL-2921 | JX968258 | JX968374 | JX968460 | Hungary | [19] |
| Ph. serrata | HMJAU62006 | OP538570 | OQ758217 | OQ758301 | China | This study |
| Ph. smithii | HMJAU62001 | OP373407 | OQ758215 | OQ758300 | China | This study |
| Ph. sulcata | NL-1975 | JX968153 | JX968270 | JX968386 | Hungary | [19] |
| Ph. teneroides | NL-3501 | JX968264 | JX968379 | JX968465 | Slovakia | [19] |
| Ph. utricystidiata | WU20164 | JX968262 | JX968463 | – | Germany | [19] |
| Ph. vexans | NL-3967 | JX968265 | JX968380 | JX968466 | Slovakia | [19] |
| Psathyrella leucotephra | 1953 | FM163226 | FM160683 | FM897219 | Hungary | [54] |
| P. piluliformis | HMJAU37922 | MG734716 | MW413364 | MW411001 | China | [55] |
Disclaimer/Publisher’s Note: The statements, opinions and data contained in all publications are solely those of the individual author(s) and contributor(s) and not of MDPI and/or the editor(s). MDPI and/or the editor(s) disclaim responsibility for any injury to people or property resulting from any ideas, methods, instructions or products referred to in the content. |
© 2023 by the authors. Licensee MDPI, Basel, Switzerland. This article is an open access article distributed under the terms and conditions of the Creative Commons Attribution (CC BY) license (https://creativecommons.org/licenses/by/4.0/).
Share and Cite
Song, H.-B.; Bau, T. Conocybe Section Pilosellae in China: Reconciliation of Taxonomy and Phylogeny Reveals Seven New Species and a New Record. J. Fungi 2023, 9, 924. https://doi.org/10.3390/jof9090924
Song H-B, Bau T. Conocybe Section Pilosellae in China: Reconciliation of Taxonomy and Phylogeny Reveals Seven New Species and a New Record. Journal of Fungi. 2023; 9(9):924. https://doi.org/10.3390/jof9090924
Chicago/Turabian StyleSong, Han-Bing, and Tolgor Bau. 2023. "Conocybe Section Pilosellae in China: Reconciliation of Taxonomy and Phylogeny Reveals Seven New Species and a New Record" Journal of Fungi 9, no. 9: 924. https://doi.org/10.3390/jof9090924
APA StyleSong, H.-B., & Bau, T. (2023). Conocybe Section Pilosellae in China: Reconciliation of Taxonomy and Phylogeny Reveals Seven New Species and a New Record. Journal of Fungi, 9(9), 924. https://doi.org/10.3390/jof9090924

