Hypoxia Preconditioned Serum Hydrogel (HPS-H) Accelerates Dermal Regeneration in a Porcine Wound Model
Abstract
1. Introduction
2. Results
2.1. Analysis of Growth Factor Concentration in Porcine Hypoxia Preconditioned Serum (HPS) and Its Release from HPS Hydrogel (HPS-H)
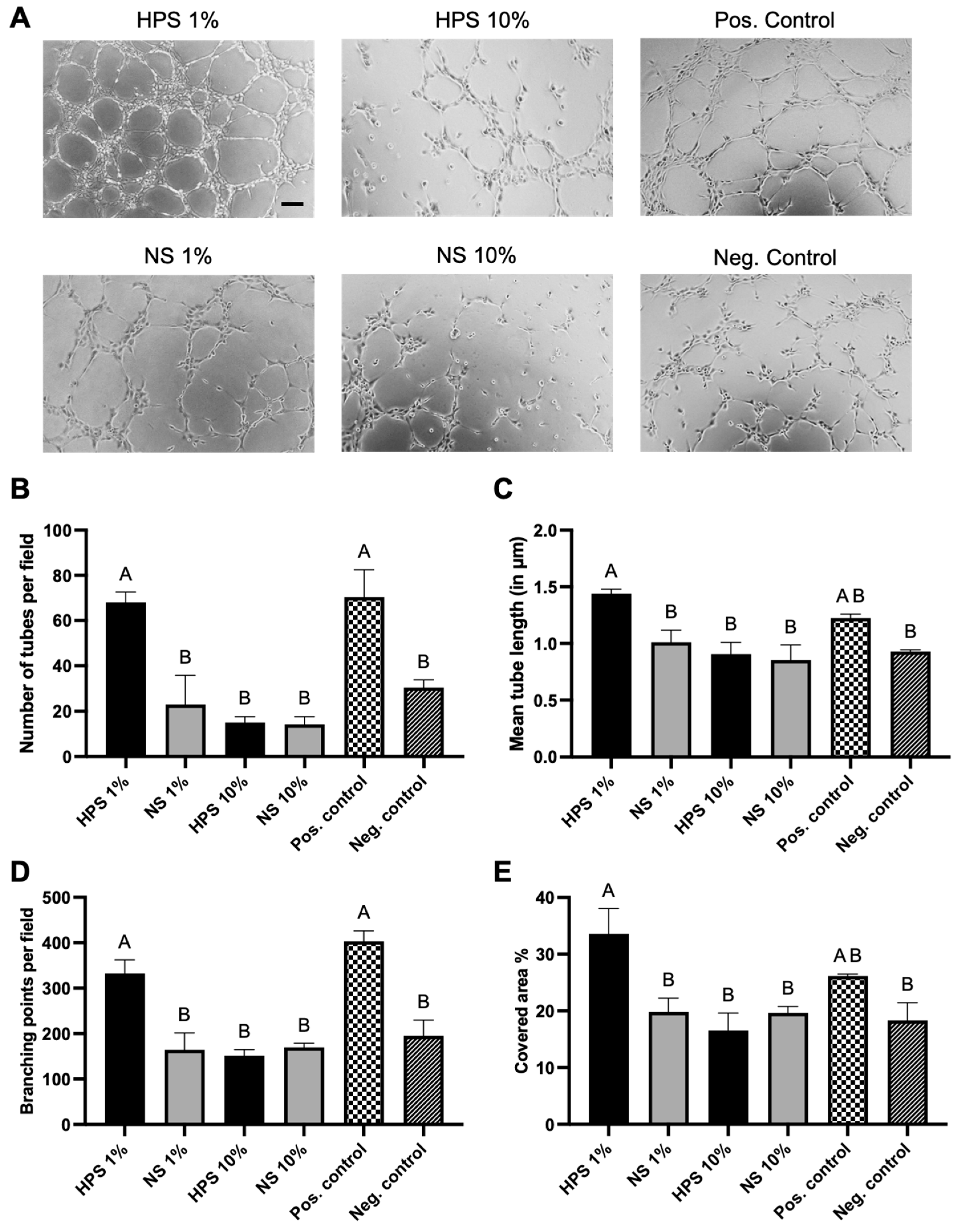
2.2. The Effect of Porcine HPS on the Tube Formation of HUVECs
2.3. Wound Closure of Excisional Wounds Treated with Autologous Porcine HPS-H
2.4. Hyperspectral Analysis of Excisional Wounds Treated with Autologous Porcine HPS-H
2.5. Immunohistochemical Analysis of Excisional Wounds Treated with Autologous Porcine HPS-H
3. Discussion
4. Conclusions
5. Materials and Methods
5.1. Ethical Approval
5.2. Production of Porcine Hypoxia Preconditioned Serum (HPS) and HPS Hydrogel (HPS-H)
5.3. Production of Porcine Normal Serum (NS) and NS Hydrogel (NS-H)
5.4. Quantification of Growth Factors in Porcine HPS and NS
5.5. Quantification of HPS-H Growth Factor Release
5.6. Tube Formation Assay
5.7. Animals
5.8. Full-Thickness Wound Procedure
5.9. Wound Analysis
5.10. Immunohistochemistry
5.11. Statistical Analysis
6. Patents
Author Contributions
Funding
Institutional Review Board Statement
Informed Consent Statement
Data Availability Statement
Conflicts of Interest
References
- Eriksson, E.; Liu, P.Y.; Schultz, G.S.; Martins-Green, M.M.; Tanaka, R.; Weir, D.; Gould, L.J.; Armstrong, D.G.; Gibbons, G.W.; Wolcott, R.; et al. Chronic wounds: Treatment consensus. Wound Repair Regen. 2022, 30, 156–171. [Google Scholar] [CrossRef] [PubMed]
- Bowers, S.; Franco, E. Chronic Wounds: Evaluation and Management. Am. Fam. Physician 2020, 101, 159–166. [Google Scholar] [PubMed]
- Frykberg, R.G.; Banks, J. Challenges in the Treatment of Chronic Wounds. Adv. Wound Care 2015, 4, 560–582. [Google Scholar] [CrossRef] [PubMed]
- Mudigonda, J.; Chenicheri, S.; Ramachandran, R. Chapter 6—Chronic wounds and tissue engineering: Prospective and promise. In Tissue Engineering; Sharma, C.P., Chandy, T., Thomas, V., Thankam, F.G., Eds.; Academic Press: Cambridge, MA, USA, 2022; pp. 101–122. [Google Scholar]
- Andia, I.; Maffulli, N. Blood-Derived Products for Tissue Repair/Regeneration. Int. J. Mol. Sci. 2019, 20, 4581. [Google Scholar] [CrossRef] [PubMed]
- Barrientos, S.; Stojadinovic, O.; Golinko, M.S.; Brem, H.; Tomic-Canic, M. Growth factors and cytokines in wound healing. Wound Repair Regen. 2008, 16, 585–601. [Google Scholar] [CrossRef]
- Barrientos, S.; Brem, H.; Stojadinovic, O.; Tomic-Canic, M. Clinical application of growth factors and cytokines in wound healing. Wound Repair Regen. 2014, 22, 569–578. [Google Scholar] [CrossRef]
- Thomas, D.C.; Tsu, C.L.; Nain, R.A.; Arsat, N.; Fun, S.S.; Sahid Nik Lah, N.A. The role of debridement in wound bed preparation in chronic wound: A narrative review. Ann. Med. Surg. 2021, 71, 102876. [Google Scholar] [CrossRef]
- Holzer-Geissler, J.C.J.; Schwingenschuh, S.; Zacharias, M.; Einsiedler, J.; Kainz, S.; Reisenegger, P.; Holecek, C.; Hofmann, E.; Wolff-Winiski, B.; Fahrngruber, H.; et al. The Impact of Prolonged Inflammation on Wound Healing. Biomedicines 2022, 10, 856. [Google Scholar] [CrossRef]
- Chicharro-Alcántara, D.; Rubio-Zaragoza, M.; Damiá-Giménez, E.; Carrillo-Poveda, J.M.; Cuervo-Serrato, B.; Peláez-Gorrea, P.; Sopena-Juncosa, J.J. Platelet Rich Plasma: New Insights for Cutaneous Wound Healing Management. J. Funct. Biomater. 2018, 9, 10. [Google Scholar] [CrossRef]
- Meznerics, F.A.; Fehérvári, P.; Dembrovszky, F.; Kovács, K.D.; Kemény, L.V.; Csupor, D.; Hegyi, P.; Bánvölgyi, A. Platelet-Rich Plasma in Chronic Wound Management: A Systematic Review and Meta-Analysis of Randomized Clinical Trials. J. Clin. Med. 2022, 11, 7532. [Google Scholar] [CrossRef]
- Mullin, J.A.; Rahmani, E.; Kiick, K.L.; Sullivan, M.O. Growth factors and growth factor gene therapies for treating chronic wounds. Bioeng. Transl. Med. 2024, 9, e10642. [Google Scholar] [CrossRef] [PubMed]
- Hadjipanayi, E.; Kuhn, P.H.; Moog, P.; Bauer, A.T.; Kuekrek, H.; Mirzoyan, L.; Hummel, A.; Kirchhoff, K.; Salgin, B.; Isenburg, S.; et al. The Fibrin Matrix Regulates Angiogenic Responses within the Hemostatic Microenvironment through Biochemical Control. PLoS ONE 2015, 10, e0135618. [Google Scholar] [CrossRef] [PubMed]
- Hadjipanayi, E.; Moog, P.; Bekeran, S.; Kirchhoff, K.; Berezhnoi, A.; Aguirre, J.; Bauer, A.T.; Kükrek, H.; Schmauss, D.; Hopfner, U.; et al. In Vitro Characterization of Hypoxia Preconditioned Serum (HPS)-Fibrin Hydrogels: Basis for an Injectable Biomimetic Tissue Regeneration Therapy. J. Funct. Biomater. 2019, 10, 22. [Google Scholar] [CrossRef] [PubMed]
- Hadjipanayi, E.; Cheema, U.; Mudera, V.; Deng, D.; Liu, W.; Brown, R.A. First implantable device for hypoxia-mediated angiogenic induction. J. Control Release 2011, 153, 217–224. [Google Scholar] [CrossRef] [PubMed]
- Jiang, J.; Cong, X.; Alageel, S.; Dornseifer, U.; Schilling, A.F.; Hadjipanayi, E.; Machens, H.-G.; Moog, P. In Vitro Comparison of Lymphangiogenic Potential of Hypoxia Preconditioned Serum (HPS) and Platelet-Rich Plasma (PRP). Int. J. Mol. Sci. 2023, 24, 1961. [Google Scholar] [CrossRef]
- Moog, P.; Kirchhoff, K.; Bekeran, S.; Bauer, A.T.; von Isenburg, S.; Dornseifer, U.; Machens, H.G.; Schilling, A.F.; Hadjipanayi, E. Comparative Evaluation of the Angiogenic Potential of Hypoxia Preconditioned Blood-Derived Secretomes and Platelet-Rich Plasma: An In Vitro Analysis. Biomedicines 2020, 8, 16. [Google Scholar] [CrossRef]
- Moog, P.; Schams, R.; Schneidinger, A.; Schilling, A.F.; Machens, H.G.; Hadjipanayi, E.; Dornseifer, U. Effect of Hypoxia Preconditioned Secretomes on Lymphangiogenic and Angiogenic Sprouting: An in Vitro Analysis. Biomedicines 2020, 8, 365. [Google Scholar] [CrossRef]
- Hadjipanayi, E.; Schilling, A.F. Regeneration through autologous hypoxia preconditioned plasma. Organogenesis 2014, 10, 164–169. [Google Scholar] [CrossRef]
- Moog, P.; Hughes, J.; Jiang, J.; Röper, L.; Dornseifer, U.; Schilling, A.F.; Machens, H.-G.; Hadjipanayi, E. Comparison of the Effect of Different Conditioning Media on the Angiogenic Potential of Hypoxia Preconditioned Blood-Derived Secretomes: Towards Engineering Next-Generation Autologous Growth Factor Cocktails. Int. J. Mol. Sci. 2023, 24, 5485. [Google Scholar] [CrossRef]
- Moog, P.; Jensch, M.; Hughes, J.; Salgin, B.; Dornseifer, U.; Machens, H.G.; Schilling, A.F.; Hadjipanayi, E. Use of Oral Anticoagulation and Diabetes Do Not Inhibit the Angiogenic Potential of Hypoxia Preconditioned Blood-Derived Secretomes. Biomedicines 2020, 8, 283. [Google Scholar] [CrossRef]
- Jiang, J.; Kraneburg, U.; Dornseifer, U.; Schilling, A.F.; Hadjipanayi, E.; Machens, H.G.; Moog, P. Hypoxia Preconditioned Serum (HPS)-Hydrogel Can Accelerate Dermal Wound Healing in Mice-An In Vivo Pilot Study. Biomedicines 2022, 10, 176. [Google Scholar] [CrossRef] [PubMed]
- Ektoras, H.; Philipp, M.; Jun, J.; Ulf, D.; Hans-Günther, M.; Arndt, F.S. Full-thickness dermal wound regeneration using hypoxia preconditioned blood-derived growth factors: A case series. Organogenesis 2023, 19, 2234517. [Google Scholar] [CrossRef] [PubMed]
- Jiang, J.; Röper, L.; Alageel, S.; Dornseifer, U.; Schilling, A.F.; Hadjipanayi, E.; Machens, H.-G.; Moog, P. Hypoxia Preconditioned Serum (HPS) Promotes Osteoblast Proliferation, Migration and Matrix Deposition. Biomedicines 2022, 10, 1631. [Google Scholar] [CrossRef] [PubMed]
- Jiang, J.; Altammar, J.; Cong, X.; Ramsauer, L.; Steinbacher, V.; Dornseifer, U.; Schilling, A.F.; Machens, H.-G.; Moog, P. Hypoxia Preconditioned Serum (HPS) Promotes Proliferation and Chondrogenic Phenotype of Chondrocytes In Vitro. Int. J. Mol. Sci. 2023, 24, 10441. [Google Scholar] [CrossRef] [PubMed]
- Jiang, J.; Röper, L.; Fuchs, F.; Hanschen, M.; Failer, S.; Alageel, S.; Cong, X.; Dornseifer, U.; Schilling, A.F.; Machens, H.G.; et al. Bone Regenerative Effect of Injectable Hypoxia Preconditioned Serum-Fibrin (HPS-F) in an Ex Vivo Bone Defect Model. Int. J. Mol. Sci. 2024, 25, 5315. [Google Scholar] [CrossRef]
- Seaton, M.; Hocking, A.; Gibran, N.S. Porcine models of cutaneous wound healing. ILAR J. 2015, 56, 127–138. [Google Scholar] [CrossRef]
- Pabst, R. The pig as a model for immunology research. Cell Tissue Res. 2020, 380, 287–304. [Google Scholar] [CrossRef]
- Sondeen, J.L.; de Guzman, R.; Amy Polykratis, I.; Dale Prince, M.; Hernandez, O.; Cap, A.P.; Dubick, M.A. Comparison between human and porcine thromboelastograph parameters in response to ex-vivo changes to platelets, plasma, and red blood cells. Blood Coagul. Fibrinolysis 2013, 24, 818–829. [Google Scholar] [CrossRef]
- Akbarzadeh, S.; McKenzie, M.B.; Rahman, M.M.; Cleland, H. Allogeneic Platelet-Rich Plasma: Is It Safe and Effective for Wound Repair? Eur. Surg. Res. 2021, 62, 1–9. [Google Scholar] [CrossRef]
- He, M.; Chen, T.; Lv, Y.; Song, P.; Deng, B.; Guo, X.; Rui, S.; Boey, J.; Armstrong, D.G.; Ma, Y.; et al. The role of allogeneic platelet-rich plasma in patients with diabetic foot ulcer: Current perspectives and future challenges. Front. Bioeng. Biotechnol. 2022, 10, 993436. [Google Scholar] [CrossRef]
- Zhu, X.; Zhao, L.; Riva, N.; Yu, Z.; Jiang, M.; Zhou, F.; Gatt, A.; Giannoudis, P.V.; Guo, J.J. Allogeneic platelet-rich plasma for knee osteoarthritis in patients with primary immune thrombocytopenia: A randomized clinical trial. iScience 2024, 27, 109664. [Google Scholar] [CrossRef] [PubMed]
- Lord, M.S.; Cheng, B.; Farrugia, B.L.; McCarthy, S.; Whitelock, J.M. Platelet Factor 4 Binds to Vascular Proteoglycans and Controls Both Growth Factor Activities and Platelet Activation*. J. Biol. Chem. 2017, 292, 4054–4063. [Google Scholar] [CrossRef] [PubMed]
- Rohrs, J.A.; Sulistio, C.D.; Finley, S.D. Predictive model of thrombospondin-1 and vascular endothelial growth factor in breast tumor tissue. NPJ Syst. Biol. Appl. 2016, 2, 16030. [Google Scholar] [CrossRef] [PubMed]
- Staelens, L.; Langenaeken, T.; Rega, F.; Meuris, B. Difference in coagulation systems of large animal species used in cardiovascular research: A systematic review. J. Artif. Organs 2024. [Google Scholar] [CrossRef] [PubMed]
- Gross, D.R. Thromboembolic phenomena and the use of the pig as an appropriate animal model for research on cardiovascular devices. Int. J. Artif. Organs 1997, 20, 195–203. [Google Scholar] [CrossRef]
- Utsumi, D.; Matsumoto, A.; Jillani, N.; Chivastasi, D.C.; Nyachieo, A.; Takahashi, K. Cutaneous wound healing is exclusively slow and poor in human compared to those of other mammals including evolutionarily related primates. J. Dermatol. Sci. 2017, 86, e54–e55. [Google Scholar] [CrossRef]
- Abasalizadeh, F.; Moghaddam, S.V.; Alizadeh, E.; Akbari, E.; Kashani, E.; Fazljou, S.M.B.; Torbati, M.; Akbarzadeh, A. Alginate-based hydrogels as drug delivery vehicles in cancer treatment and their applications in wound dressing and 3D bioprinting. J. Biol. Eng. 2020, 14, 8. [Google Scholar] [CrossRef]
- Lee, K.Y.; Mooney, D.J. Alginate: Properties and biomedical applications. Prog. Polym. Sci. 2012, 37, 106–126. [Google Scholar] [CrossRef]
- Zhang, M.; Zhao, X. Alginate hydrogel dressings for advanced wound management. Int. J. Biol. Macromol. 2020, 162, 1414–1428. [Google Scholar] [CrossRef]
- Ishfaq, B.; Khan, I.U.; Khalid, S.H.; Asghar, S. Design and evaluation of sodium alginate-based hydrogel dressings containing Betula utilis extract for cutaneous wound healing. Front. Bioeng. Biotechnol. 2023, 11, 1042077. [Google Scholar] [CrossRef]
- Xu, K.; Deng, S.; Zhu, Y.; Yang, W.; Chen, W.; Huang, L.; Zhang, C.; Li, M.; Ao, L.; Jiang, Y.; et al. Platelet Rich Plasma Loaded Multifunctional Hydrogel Accelerates Diabetic Wound Healing via Regulating the Continuously Abnormal Microenvironments. Adv. Healthc. Mater. 2023, 12, 2301370. [Google Scholar] [CrossRef]
- Campbell, K.T.; Hadley, D.J.; Kukis, D.L.; Silva, E.A. Alginate hydrogels allow for bioactive and sustained release of VEGF-C and VEGF-D for lymphangiogenic therapeutic applications. PLoS ONE 2017, 12, e0181484. [Google Scholar] [CrossRef]
- Mirani, B.; Hadisi, Z.; Pagan, E.; Dabiri, S.; Rijt, A.; Almutairi, L.; Noshadi, I.; Armstrong, D.; Akbari, M. Smart Dual-Sensor Wound Dressing for Monitoring Cutaneous Wounds. Adv. Healthc. Mater. 2023, 12, e2203233. [Google Scholar] [CrossRef]
- Etulain, J.; Mena, H.A.; Meiss, R.P.; Frechtel, G.; Gutt, S.; Negrotto, S.; Schattner, M. An optimised protocol for platelet-rich plasma preparation to improve its angiogenic and regenerative properties. Sci. Rep. 2018, 8, 1513. [Google Scholar] [CrossRef]
- Zhang, X.; Yao, D.; Zhao, W.; Zhang, R.; Yu, B.; Ma, G.; Li, Y.; Hao, D.; Xu, F.-J. Engineering Platelet-Rich Plasma Based Dual-Network Hydrogel as a Bioactive Wound Dressing with Potential Clinical Translational Value. Adv. Funct. Mater. 2021, 31, 2009258. [Google Scholar] [CrossRef]
- Tsai, H.-C.; Chang, G.R.-L.; Fan, H.-C.; Ou-Yang, H.; Huang, L.-C.; Wu, S.-C.; Chen, C.-M. A mini-pig model for evaluating the efficacy of autologous platelet patches on induced acute full thickness wound healing. BMC Vet. Res. 2019, 15, 191. [Google Scholar] [CrossRef]
- Li, Z.H.; Wu, G.F.; Song, H.Q.; Huang, K.; Wu, B.; Xu, X.L.; Zhu, L.X. Artificial Dermal Scaffold Loaded with Platelet-Rich Plasma Promotes Wound Healing in Pigs by Favoring Angiogenesis. Med. Sci. Monit. 2022, 28, e936186. [Google Scholar] [CrossRef]
- Gnyawali, S.C.; Barki, K.G.; Mathew-Steiner, S.S.; Dixith, S.; Vanzant, D.; Kim, J.; Dickerson, J.L.; Datta, S.; Powell, H.; Roy, S.; et al. High-resolution harmonics ultrasound imaging for non-invasive characterization of wound healing in a pre-clinical swine model. PLoS ONE 2015, 10, e0122327. [Google Scholar] [CrossRef]
- Kuo, T.-Y.; Huang, C.-C.; Shieh, S.-J.; Wang, Y.-B.; Lin, M.-J.; Wu, M.-C.; Huang, L.L.H. Skin wound healing assessment via an optimized wound array model in miniature pigs. Sci. Rep. 2022, 12, 445. [Google Scholar] [CrossRef]
- Schmidt, A.; Liebelt, G.; Nießner, F.; von Woedtke, T.; Bekeschus, S. Gas plasma-spurred wound healing is accompanied by regulation of focal adhesion, matrix remodeling, and tissue oxygenation. Redox Biol. 2020, 38, 101809. [Google Scholar] [CrossRef]
- Schmidt, A.; Singer, D.; Aden, H.; von Woedtke, T.; Bekeschus, S. Gas Plasma Exposure Alters Microcirculation and Inflammation during Wound Healing in a Diabetic Mouse Model. Antioxidants 2024, 13, 68. [Google Scholar] [CrossRef] [PubMed]
- Saiko, G.; Lombardi, P.; Au, Y.; Queen, D.; Armstrong, D.; Harding, K. Hyperspectral imaging in wound care: A systematic review. Int. Wound J. 2020, 17, 1840–1856. [Google Scholar] [CrossRef] [PubMed]
- Pankoke, K.; Nielsen, S.S.; Jørgensen, B.M.; Jensen, H.E.; Barington, K. Immunohistochemical study of CD31 and α-SMA expression for age estimation of porcine skin wounds. J. Comp. Pathol. 2023, 206, 22–31. [Google Scholar] [CrossRef] [PubMed]
- Bianchi, A.; Painter, K.J.; Sherratt, J.A. Spatio-temporal Models of Lymphangiogenesis in Wound Healing. Bull. Math. Biol. 2016, 78, 1904–1941. [Google Scholar] [CrossRef] [PubMed]
- Tammela, T.; Alitalo, K. Lymphangiogenesis: Molecular mechanisms and future promise. Cell 2010, 140, 460–476. [Google Scholar] [CrossRef]
- Paavonen, K.; Puolakkainen, P.; Jussila, L.; Jahkola, T.; Alitalo, K. Vascular endothelial growth factor receptor-3 in lymphangiogenesis in wound healing. Am. J. Pathol. 2000, 156, 1499–1504. [Google Scholar] [CrossRef]
- Brunner, L.M.; He, Y.; Cousin, N.; Scholl, J.; Albin, L.K.; Schmucki, B.; Supersaxo, S.; Restivo, G.; Hafner, J.; Neri, D.; et al. Promotion of Lymphangiogenesis by Targeted Delivery of VEGF-C Improves Diabetic Wound Healing. Cells 2023, 12, 472. [Google Scholar] [CrossRef]
- Wang, L.; Qin, W.; Zhou, Y.; Chen, B.; Zhao, X.; Zhao, H.; Mi, E.; Mi, E.; Wang, Q.; Ning, J. Transforming growth factor β plays an important role in enhancing wound healing by topical application of Povidone-iodine. Sci. Rep. 2017, 7, 991. [Google Scholar] [CrossRef]
- Sha, W.; Quesnel, K.; South, J.; Baron, M.; Leask, A. Loss of PPARγ expression by fibroblasts enhances dermal wound closure. Fibrogenesis Tissue Repair. 2012, 5, 5. [Google Scholar] [CrossRef]
- Zhou, S.; Xie, M.; Su, J.; Cai, B.; Li, J.; Zhang, K. New insights into balancing wound healing and scarless skin repair. J. Tissue Eng. 2023, 14, 20417314231185848. [Google Scholar] [CrossRef]
- O’Brien, K.; Bhatia, A.; Tsen, F.; Chen, M.; Wong, A.K.; Woodley, D.T.; Li, W. Identification of the critical therapeutic entity in secreted Hsp90α that promotes wound healing in newly re-standardized healthy and diabetic pig models. PLoS ONE 2014, 9, e113956. [Google Scholar] [CrossRef] [PubMed]
- Mezei, T.; Szakács, M.; Dénes, L.; Jung, J.; Egyed-Zsigmond, I. Semiautomated image analysis of high contrast tissue areas using hue/saturation/brightness based color filtering. Acta Medica Marisiensis 2011, 57, 679. [Google Scholar]






Disclaimer/Publisher’s Note: The statements, opinions and data contained in all publications are solely those of the individual author(s) and contributor(s) and not of MDPI and/or the editor(s). MDPI and/or the editor(s) disclaim responsibility for any injury to people or property resulting from any ideas, methods, instructions or products referred to in the content. |
© 2024 by the authors. Licensee MDPI, Basel, Switzerland. This article is an open access article distributed under the terms and conditions of the Creative Commons Attribution (CC BY) license (https://creativecommons.org/licenses/by/4.0/).
Share and Cite
Jiang, J.; Man, T.; Kirsch, M.; Knoedler, S.; Andersen, K.; Reiser, J.; Werner, J.; Trautz, B.; Cong, X.; Forster, S.; et al. Hypoxia Preconditioned Serum Hydrogel (HPS-H) Accelerates Dermal Regeneration in a Porcine Wound Model. Gels 2024, 10, 748. https://doi.org/10.3390/gels10110748
Jiang J, Man T, Kirsch M, Knoedler S, Andersen K, Reiser J, Werner J, Trautz B, Cong X, Forster S, et al. Hypoxia Preconditioned Serum Hydrogel (HPS-H) Accelerates Dermal Regeneration in a Porcine Wound Model. Gels. 2024; 10(11):748. https://doi.org/10.3390/gels10110748
Chicago/Turabian StyleJiang, Jun, Tanita Man, Manuela Kirsch, Samuel Knoedler, Kirstin Andersen, Judith Reiser, Julia Werner, Benjamin Trautz, Xiaobin Cong, Selma Forster, and et al. 2024. "Hypoxia Preconditioned Serum Hydrogel (HPS-H) Accelerates Dermal Regeneration in a Porcine Wound Model" Gels 10, no. 11: 748. https://doi.org/10.3390/gels10110748
APA StyleJiang, J., Man, T., Kirsch, M., Knoedler, S., Andersen, K., Reiser, J., Werner, J., Trautz, B., Cong, X., Forster, S., Alageel, S., Dornseifer, U., Schilling, A. F., Machens, H.-G., Kükrek, H., & Moog, P. (2024). Hypoxia Preconditioned Serum Hydrogel (HPS-H) Accelerates Dermal Regeneration in a Porcine Wound Model. Gels, 10(11), 748. https://doi.org/10.3390/gels10110748

