Multi-Layer Ceramic Capacitors in Lighting Equipment: Presence and Characterisation of Rare Earth Elements and Precious Metals
Abstract
1. Introduction
1.1. Characterisation of E-Waste for the Presence and Quantity of REEs and PMs
1.2. Recycling of E-Waste for the Recovery of REEs and PMs
1.2.1. Separation and Dismantling
Separation of E-Waste
Separation between Each Category of E-Waste
1.2.2. Dismantling
Dismantling of E-Waste
Dismantling of Specific Structures of E-Waste (Electronic Drivers)
1.3. E-Waste and Electronic Drivers
Multi-Layer Ceramic Capacitors (MLCCs)
1.4. Artificial Lighting and MLCCs
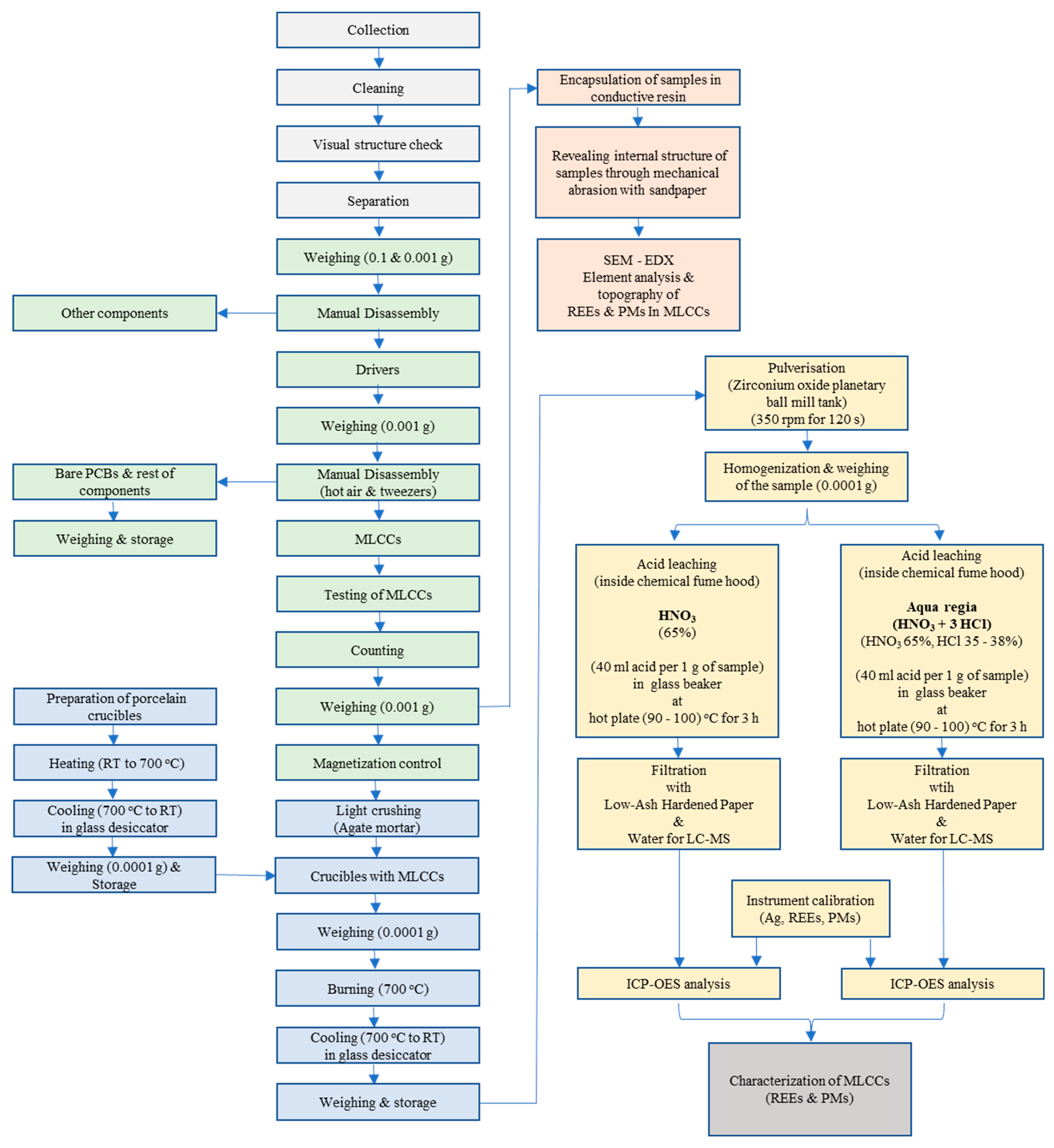
2. Materials and Methods
2.1. Materials
2.2. Methodology
2.2.1. First Stage—Collection and Separation
2.2.2. Second Stage—Disassembly and Testing
2.2.3. Third Stage—Sample Preparation
2.2.4. Fourth Stage—ICP-OES Analysis
2.2.5. Fifth Stage—SEM-EDX Analysis
2.2.6. Sixth Stage—Calculation of Stored Value
3. Results and Discussion
3.1. Estimation of the Chronology of Lighting Equipment
3.2. MLCCs in Lighting Equipment
3.3. Characterisation of MLCCs from Lighting Equipment via ICP-OES Analysis
3.4. EDX Analysis of MLCCs from Lighting Equipment
4. MLCCs as Target Components and Their Store Value
5. Conclusions
Author Contributions
Funding
Data Availability Statement
Acknowledgments
Conflicts of Interest
Nomenclature
| BMEs | Base Metal Electrodes |
| BMs | Base Metals |
| BMs-MLCCs | Base Metal Multi-Layer Ceramic Capacitors |
| BN | Brand Name |
| CRMs | Critical Raw Materials |
| EECs | Electrical–Electronic Components |
| EEE | Electrical–Electronic Equipment |
| EI | Economic Importance |
| EU | European Union |
| e-waste | Electronic waste |
| FT-MLCCs | Flexible Termination Multi-Layer Ceramic Capacitors |
| ICP-AES | Inductively Coupled Plasma Atomic Emission Spectroscopy |
| ICP-MS | Inductively Coupled Plasma Mass Spectrometry |
| ICP-OES | Inductively Coupled Plasma Optical Emission Spectroscopy |
| LE | Lighting Equipment |
| LED | Light-Emitting Diode |
| MLCCs | Multi-Layer Ceramic Capacitors |
| MP-AES | Microwave Plasma Atomic Emission Spectroscopy |
| MpP | Mass per Piece |
| OoQL | Out of Quantification Limit |
| PCB | Printed Circuit Board |
| PGMs | Platinum Group Metals |
| PMs | Precious Metals |
| REEs | Rare Earth Elements |
| SEM-EDS | Scanning Electron Microscopy Energy Dispersive Spectroscopy |
| SEM-EDX | Scanning Electron Microscopy Energy Dispersive X-ray (Spectroscopy) |
| SMD LEDs | Surface Mount Device Light Emitting Diodes |
| SMD-EECs | Surface Mount Device Electrical Electronics Components |
| SMD-MLCCs | Surface Mount Device Multi-Layer Ceramic Capacitors |
| SMDs | Surface Mount Devices |
| SR | Supply Risk |
| ST-MLCCs | Standard Termination Multi-Layer Ceramic Capacitors |
| TCs | Tantalum Capacitors |
| TEM-EDXS | Transmission Electron Microscopy Energy-Dispersive X-ray Spectroscopy |
| TGA | Thermogravimetric Analysis |
| THCs | Through-Hole Components |
| TMs | Technological Metals |
| WEEE | Waste Electrical–Electronic Equipment |
| XRF | X-ray Fluorescence |
Appendix A






References
- Birloaga, I.; Coman, V.; Kopacek, B.; Vegliò, F. An advanced study on the hydrometallurgical processing of waste computer printed circuit boards to extract their valuable content of metals. Waste Manag. 2014, 34, 2581–2586. [Google Scholar] [CrossRef]
- Di Piazza, S.; Cecchi, G.; Cardinale, A.M.; Carbone, C.; Mariotti, M.G.; Giovine, M.; Zotti, M. Penicillium expansum Link strain for a biometallurgical method to recover REEs from WEEE. Waste Manag. 2017, 60, 596–600. [Google Scholar] [CrossRef]
- Mir, S.; Dhawan, N. A comprehensive review on the recycling of discarded printed circuit boards for resource recovery. Resour. Conserv. Recycl. 2022, 178, 106027. [Google Scholar] [CrossRef]
- Kaya, M. Recovery of metals and nonmetals from electronic waste by physical and chemical recycling processes. Waste Manag. 2016, 57, 64–90. [Google Scholar] [CrossRef]
- European Commission. Study on the Critical Raw Materials for the EU; European Commission: Brussels, Belgium, 2023. [Google Scholar] [CrossRef]
- Wani, S.; Majeed, S. Rare-Earth nanomaterials for Bio-Probe applications. Appl. Biol. Res. 2017, 19, 241. [Google Scholar] [CrossRef]
- Cardoso, C.E.D.; Almeida, J.C.; Lopes, C.B.; Trindade, T.; Vale, C.; Pereira, E. Recovery of Rare Earth Elements by Carbon-Based Nanomaterials—A Review. Nanomaterials 2019, 9, 814. [Google Scholar] [CrossRef]
- Charles, R.G.; Douglas, P.; Dowling, M.; Liversage, G.; Davies, M.L. Towards Increased Recovery of Critical Raw Materials from WEEE–evaluation of CRMs at a component level and pre-processing methods for interface optimisation with recovery processes. Resour. Conserv. Recycl. 2020, 161, 104923. [Google Scholar] [CrossRef]
- Maurice, A.A.; Dinh, K.N.; Charpentier, N.M.; Brambilla, A.; Gabriel, J.-C.P. Dismantling of printed circuit boards enabling electronic components sorting and their subsequent treatment open improved elemental sustainability opportunities. Sustainability 2021, 13, 10357. [Google Scholar] [CrossRef]
- Gidarakos, E.; Akcil, A. WEEE under the prism of urban mining. Waste Manag. 2020, 102, 950–951. [Google Scholar] [CrossRef]
- Van Yken, J.; Boxall, N.J.; Cheng, K.Y.; Nikoloski, A.N.; Moheimani, N.R.; Kaksonen, A.H. E-waste recycling and resource recovery: A review on technologies, barriers and enablers with a focus on oceania. Metals 2021, 11, 1313. [Google Scholar] [CrossRef]
- Gautam, P.; Behera, C.K.; Sinha, I.; Gicheva, G.; Singh, K.K. High added-value materials recovery using electronic scrap-transforming waste to valuable products. J. Clean. Prod. 2022, 330, 129836. [Google Scholar] [CrossRef]
- Alam, M.A.; Zuga, L.; Pecht, M.G. Economics of rare earth elements in ceramic capacitors. Ceram. Int. 2012, 38, 6091–6098. [Google Scholar] [CrossRef]
- Binnemans, K.; Jones, P.T. Perspectives for the recovery of rare earths from end-of-life fluorescent lamps. J. Rare Earths 2014, 32, 195–200. [Google Scholar] [CrossRef]
- Charles, R.G.; Douglas, P.; Hallin, I.L.; Matthews, I.; Liversage, G. An investigation of trends in precious metal and copper content of RAM modules in WEEE: Implications for long term recycling potential. Waste Manag. 2017, 60, 505–520. [Google Scholar] [CrossRef]
- Smith, L.; Ibn-Mohammed, T.; Koh, S.C.L.; Reaney, I.M. Life cycle assessment and environmental profile evaluations of high volumetric efficiency capacitors. Appl. Energy 2018, 220, 496–513. [Google Scholar] [CrossRef]
- de la Torre, E.; Vargas, E.; Ron, C.; Gámez, S. Europium, yttrium, and indium recovery from electronic wastes. Metals 2018, 8, 777. [Google Scholar] [CrossRef]
- Liu, Y.; Zhang, L.; Song, Q.; Xu, Z. Recovery of palladium and silver from waste multilayer ceramic capacitors by eutectic capture process of copper and mechanism analysis. J. Hazard. Mater. 2020, 388, 122008. [Google Scholar] [CrossRef]
- Silva, L.H.d.S.; Júnior, A.A.F.; Azevedo, G.O.A.; Oliveira, S.C.; Fernandes, B.J.T. Estimating recycling return of integrated circuits using computer vision on printed circuit boards. Appl. Sci. 2021, 11, 2808. [Google Scholar] [CrossRef]
- Milinovic, J.; Rodrigues, F.J.L.; Barriga, F.J.A.S.; Murton, B.J. Ocean-Floor Sediments as a Resource of Rare Earth Elements: An Overview of Recently Studied Sites. Minerals 2021, 11, 142. [Google Scholar] [CrossRef]
- Prabaharan, G.; Barik, S.P.; Kumar, B. A hydrometallurgical process for recovering total metal values from waste monolithic ceramic capacitors. Waste Manag. 2016, 52, 302–308. [Google Scholar] [CrossRef]
- Niu, B.; Xu, Z. Application of Chloride Metallurgy and Corona Electrostatic Separation for Recycling Waste Multilayer Ceramic Capacitors. ACS Sustain. Chem. Eng. 2017, 5, 8390–8395. [Google Scholar] [CrossRef]
- Zhou, J.; Zhu, N.; Liu, H.; Wu, P.; Zhang, X.; Zhong, Z. Recovery of gallium from waste light emitting diodes by oxalic acidic leaching. Resour. Conserv. Recycl. 2019, 146, 366–372. [Google Scholar] [CrossRef]
- Niu, B.; Xu, Z. Innovating e-waste recycling: From waste multi-layer ceramic capacitors to Nb–Pb codoped and ag-Pd-Sn-Ni loaded BaTiO3 nano-photocatalyst through one-step ball milling process. Sustain. Mater. Technol. 2019, 21, e00101. [Google Scholar] [CrossRef]
- Hernández, V.I.; García-Gutiérrez, D.I.; Aguilar-Garib, J.A.; Nava-Quintero, R.J. Characterization of precipitates formed in X7R 0603 BME-MLCC during sintering. Ceram. Int. 2021, 47, 310–319. [Google Scholar] [CrossRef]
- Liu, Y.; Song, Q.; Zhang, L.; Xu, Z. Separation of metals from Ni-Cu-Ag-Pd-Bi-Sn multi-metal system of e-waste by leaching and stepwise potential-controlled electrodeposition. J. Hazard. Mater. 2021, 408, 124772. [Google Scholar] [CrossRef] [PubMed]
- Xu, J.; Liu, D.; Lee, C.; Feydi, P.; Chapuis, M.; Yu, J.; Billy, E.; Yan, Q.; Gabriel, J.C.P. Efficient Electrocatalyst Nanoparticles from Upcycled Class II Capacitors. Nanomaterials 2022, 12, 2697. [Google Scholar] [CrossRef]
- Buechler, D.T.; Zyaykina, N.N.; Spencer, C.A.; Lawson, E.; Ploss, N.M.; Hua, I. Comprehensive elemental analysis of consumer electronic devices: Rare earth, precious, and critical elements. Waste Manag. 2020, 103, 67–75. [Google Scholar] [CrossRef]
- Fischer, A.C.; Forsberg, F.; Lapisa, M.; Bleiker, S.J.; Stemme, G.; Roxhed, N.; Niklaus, F. Integrating MEMS and ICs. Microsystems Nanoeng. 2015, 1, 15005. [Google Scholar] [CrossRef]
- Liu, Y.; Song, Q.; Zhang, L.; Xu, Z. Behavior of enrichment and migration path of Cu–Ag–Pd–Bi–Pb in the recovery of waste multilayer ceramic capacitors by eutectic capture of copper. J. Clean. Prod. 2021, 287, 125469. [Google Scholar] [CrossRef]
- Wu, C.; Awasthi, A.K.; Qin, W.; Liu, W.; Yang, C. Recycling value materials from waste PCBs focus on electronic components: Technologies, obstruction and prospects. J. Environ. Chem. Eng. 2022, 10, 108516. [Google Scholar] [CrossRef]
- Kumari, R.; Samadder, S.R. A critical review of the pre-processing and metals recovery methods from e-wastes. J. Environ. Manage. 2022, 320, 115887. [Google Scholar] [CrossRef] [PubMed]
- Xia, D.; Charpentier, N.M.; Maurice, A.A.; Brambilla, A.; Yan, Q.; Gabriel, J.-C.P. Sustainable route for Nd recycling from waste electronic components featured with unique element-specific sorting enabling simplified hydrometallurgy. Chem. Eng. J. 2022, 441, 135886. [Google Scholar] [CrossRef]
- Charpentier, N.M.; Maurice, A.A.; Xia, D.; Li, W.-J.; Chua, C.-S.; Brambilla, A.; Gabriel, J.-C.P. Urban mining of unexploited spent critical metals from E-waste made possible using advanced sorting. Resour. Conserv. Recycl. 2023, 196, 107033. [Google Scholar] [CrossRef]
- Kadota, M.; Shoji, H.; Hatakeyama, A.; Wada, K. Output current ripple reduction of LED driver using ceramic-capacitor-input circuit and buck-boost converter. Electr. Eng. Jpn. Engl. Transl. Denki Gakkai Ronbunshi 2019, 209, 26–34. [Google Scholar] [CrossRef]
- Hernández-López, A.M.; Aguilar-Garib, J.A.; Guillemet-Fritsch, S.; Nava-Quintero, R.; Dufour, P.; Tenailleau, C.; Durand, B.; Valdez-Nava, Z. Reliability of X7R multilayer ceramic capacitors during High Accelerated Life Testing (HALT). Materials 2018, 11, 1900. [Google Scholar] [CrossRef] [PubMed]
- Huang, C.M.; Romero, J.A.; Osterman, M.; Das, D.; Pecht, M. Life cycle trends of electronic materials, processes and components. Microelectron. Reliab. 2019, 99, 262–276. [Google Scholar] [CrossRef]
- Pankaj Kumar Electronic waste–hazards, management and available green technologies for remediation—A review. Int. Res. J. Environ. Sci. 2018, 7, 57–68.
- Sarvar, M.; Salarirad, M.M.; Shabani, M.A. Characterization and mechanical separation of metals from computer Printed Circuit Boards (PCBs) based on mineral processing methods. Waste Manag. 2015, 45, 246–257. [Google Scholar] [CrossRef]
- Panda, R.; Dinkar, O.S.; Jha, M.K.; Pathak, D.D. Hydrometallurgical processing of waste multilayer ceramic capacitors (MLCCs) to recover silver and palladium. Hydrometallurgy 2020, 197, 105476. [Google Scholar] [CrossRef]
- Liu, Y.; Song, Q.; Zhang, L.; Xu, Z. Novel approach of in-situ nickel capture technology to recycle silver and palladium from waste nickel-rich multilayer ceramic capacitors. J. Clean. Prod. 2021, 290, 125650. [Google Scholar] [CrossRef]
- Fu, Y.; Hou, Y.; Song, B.; Cheng, H.; Liu, X.; Yu, X.; Zheng, M.; Zhu, M. Construction of lead-free dielectrics for high temperature multilayer ceramic capacitors and its inner electrode matching characteristics. J. Alloys Compd. 2022, 903, 163995. [Google Scholar] [CrossRef]
- Liu, X.; Hou, Y.; Song, B.; Cheng, H.; Fu, Y.; Zheng, M.; Zhu, M. Lead-free multilayer ceramic capacitors with ultra-wide temperature dielectric stability based on multifaceted modification. J. Eur. Ceram. Soc. 2022, 42, 973–980. [Google Scholar] [CrossRef]
- Andrade, D.F.; Castro, J.P.; Garcia, J.A.; Machado, R.C.; Pereira-Filho, E.R.; Amarasiriwardena, D. Analytical and reclamation technologies for identification and recycling of precious materials from waste computer and mobile phones. Chemosphere 2022, 286, 131739. [Google Scholar] [CrossRef] [PubMed]
- Bourgeois, D.; Lacanau, V.; Mastretta, R.; Contino-Pépin, C.; Meyer, D. A simple process for the recovery of palladium from wastes of printed circuit boards. Hydrometallurgy 2020, 191, 105241. [Google Scholar] [CrossRef]
- Mizuno, Y.; Kishi, H.; Ohnuma, K.; Ishikawa, T.; Ohsato, H. Effect of site occupancies of rare earth ions on electrical properties in Ni-MLCC based on BaTiO3. J. Eur. Ceram. Soc. 2007, 27, 4017–4020. [Google Scholar] [CrossRef]
- Shen, Z.; Wang, X.; Gong, H.; Wu, L.; Li, L. Effect of MnO2 on the electrical and dielectric properties of Y-doped Ba0.95Ca0.05Ti0.85Zr 0.15O3 ceramics in reducing atmosphere. Ceram. Int. 2014, 40, 13833–13839. [Google Scholar] [CrossRef]
- Gong, H.; Wang, X.; Zhang, S.; Li, L. Synergistic effect of rare-earth elements on the dielectric properties and reliability of BaTiO3-based ceramics for multilayer ceramic capacitors. Mater. Res. Bull. 2016, 73, 233–239. [Google Scholar] [CrossRef]
- Teverovsky, A. Cracking Problems in Low-Voltage Chip Ceramic Capacitors. In NASA Electronic Parts and Packaging Program; NASA Goddard Space Flight Center: Greenbelt, MD, USA, 2018; pp. 1–73. [Google Scholar]
- Hong, K.; Lee, T.H.; Suh, J.M.; Yoon, S.H.; Jang, H.W. Perspectives and challenges in multilayer ceramic capacitors for next generation electronics. J. Mater. Chem. C 2019, 7, 9782–9802. [Google Scholar] [CrossRef]
- Patil, R.P.; Hiragond, C.; Jain, G.H.; Khanna, P.K.; Gaikwad, V.B.; More, P.V. La doped BaTiO3 nanostructures for room temperature sensing of NO2/NH3: Focus on La concentration and sensing mechanism. Vacuum 2019, 166, 37–44. [Google Scholar] [CrossRef]
- Dash, T.; Mohapatra, S.S.; Mishra, R.K.; Palei, B.B. Synthesis and analysis of structural properties of (Ba0.592Sr0.0406)TiO3 compound. Mater. Today Proc. 2020, 43, 362–365. [Google Scholar] [CrossRef]
- Delfini, M.; Ferrini, M.; Manni, A.; Massacci, P.; Piga, L.; Scoppettuolo, A. Optimization of Precious Metal Recovery from Waste Electrical and Electronic Equipment Boards. J. Environ. Prot. 2011, 02, 675–682. [Google Scholar] [CrossRef]
- Shanthi Bhavan, J.; Joy, J.; Pazhani, A. Identification and recovery of rare earth elements from electronic waste: Material characterization and recovery strategies. Mater. Today Commun. 2023, 36, 106921. [Google Scholar] [CrossRef]
- Laubertova, M.; Malindzakova, M.; Trpcevska, J.; Gajić, N. Assessment of sampling and chemical analysis of waste printed circuit boards from weee: Gold content determination. Metall. Mater. Eng. 2019, 25, 171–182. [Google Scholar] [CrossRef] [PubMed]
- Kaliyaraj, D.; Rajendran, M.; Angamuthu, V.; Antony, A.R.; Kaari, M.; Thangavel, S.; Venugopal, G.; Joseph, J.; Manikkam, R. Bioleaching of heavy metals from printed circuit board (PCB) by Streptomyces albidoflavus TN10 isolated from insect nest. Bioresour. Bioprocess. 2019, 6, 47. [Google Scholar] [CrossRef]
- Bobnar, V.; Hrovat, M.; Holc, J.; Kosec, M. All-Ceramic Percolative Composites with a Colossal Dielectric Response. In Ferroelectrics–Characterization and Modeling; IntechOpen: London, UK, 2011. [Google Scholar] [CrossRef][Green Version]
- International Energy Agency. Available online: https://www.iea.org/data-and-statistics/charts/global-lighting-sales-historical-and-in-the-net-zero-scenario-2010-2030 (accessed on 1 May 2023).
- KAFKAS. kafkas.gr. Available online: https://www.kafkas.gr/lambes/led/ (accessed on 1 May 2023).
- Sim, J.-K.; Ashok, K.; Ra, Y.-H.; Im, H.-C.; Baek, B.-J.; Lee, C.-R. Characteristic enhancement of white LED lamp using low temperature co-fired ceramic-chip on board package. Curr. Appl. Phys. 2012, 12, 494–498. [Google Scholar] [CrossRef]
- Gago Calderón, A.; Narvarte Fernández, L.; Carrasco Moreno, L.M.; Serón Barba, J. LED bulbs technical specification and testing procedure for solar home systems. Renew. Sustain. Energy Rev. 2015, 41, 506–520. [Google Scholar] [CrossRef]
- De Santi, C.; Dal Lago, M.; Buffolo, M.; Monti, D.; Meneghini, M.; Meneghesso, G.; Zanoni, E. Failure causes and mechanisms of retrofit LED lamps. Microelectron. Reliab. 2015, 55, 1765–1769. [Google Scholar] [CrossRef]
- Dillon, H.E.; Ross, C.; Dzombak, R. Environmental and Energy Improvements of LED Lamps over Time: A Comparative Life Cycle Assessment. LEUKOS 2018, 16, 229–237. [Google Scholar] [CrossRef]
- Richter, J.L.; Tähkämö, L.; Dalhammar, C. Trade-offs with longer lifetimes? The case of LED lamps considering product development and energy contexts. J. Clean. Prod. 2019, 226, 195–209. [Google Scholar] [CrossRef]
- Wehbie, M.; Semetey, V. Characterization of end-of-life LED lamps: Evaluation of reuse, repair and recycling potential. Waste Manag. 2022, 141, 202–207. [Google Scholar] [CrossRef]
- Liu, D.D. NASA Electronic Parts and Packaging Program Selection, Qualification, Inspection, and Derating of Multilayer Ceramic Capacitors with Base-Metal Electrodes. 2013. Available online: https://nepp.nasa.gov/files/24396/EEE_Parts_Bulletin_Apr-May2013_final.pdf (accessed on 20 April 2023).
- Tihtih, M.; Ibrahim, J.E.F.M.; Basyooni, M.A.; En-Nadir, R.; Belaid, W.; Hussainova, I.; Kocserha, I. Development of Yttrium-Doped BaTiO3 for Next-Generation Multilayer Ceramic Capacitors. ACS Omega 2023, 8, 8448–8460. [Google Scholar] [CrossRef] [PubMed]
- Zhang, W.; Yang, J.; Wang, F.; Chen, X.; Mao, H. Enhanced dielectric properties of La-doped 0.75BaTiO3-0.25Bi(Mg0.5Ti0.5)O3 ceramics for X9R-MLCC application. Ceram. Int. 2021, 47, 4486–4492. [Google Scholar] [CrossRef]
- Lakov, L.; Aleksandrova, M.; Blaskov, V. Current trends in the development of high dielectric permittivity ceramics. Mater. Sci. Non-Equilib. Phase Transform. 2020, 10, 8–10. [Google Scholar]
- Duan, R.; Wang, J.; Jiang, S.; Cheng, H.; Li, J.; Song, A.; Hou, B.; Chen, D.; Liu, Y. Impact of La doping on performance of Na0.5Bi0.5TiO3-Ba0.7-xLaxSr0.3Sn0.1Ti0.9-0.25xO3 dielectric ceramics. J. Alloys Compd. 2018, 745, 121–126. [Google Scholar] [CrossRef]
- Sasikumar, S.; Thirumalaisamy, T.K.; Saravanakumar, S.; Asath Bahadur, S.; Sivaganesh, D.; Shameem Banu, I.B. Effect of neodymium doping in BaTiO3 ceramics on structural and ferroelectric properties. J. Mater. Sci. Mater. Electron. 2020, 31, 1535–1546. [Google Scholar] [CrossRef]
- Paunović, V.; Mitić, V.V.; Đorđević, M.; Marjanović, M.; Kocić, L. Electrical characteristics of Er doped BaTiO3 ceramics. Sci. Sinter. 2017, 49, 129–137. [Google Scholar] [CrossRef]
- MLCC Gold Termination. Available online: https://www.kyocera-avx.com/products/ceramic-capacitors/surface-mount/mlcc-gold-termination-au-series/ (accessed on 10 April 2023).
- Andooz, A.; Eqbalpour, M.; Kowsari, E.; Ramakrishna, S.; Cheshmeh, Z.A. A comprehensive review on pyrolysis of E-waste and its sustainability. J. Clean. Prod. 2022, 333, 130191. [Google Scholar] [CrossRef]
- Costis, S.; Mueller, K.K.; Coudert, L.; Neculita, C.M.; Reynier, N.; Blais, J.F. Recovery potential of rare earth elements from mining and industrial residues: A review and cases studies. J. Geochem. Explor. 2021, 221, 106699. [Google Scholar] [CrossRef]
- Brewer, A.; Dohnalkova, A.; Shutthanandan, V.; Kovarik, L.; Chang, E.; Sawvel, A.M.; Mason, H.E.; Reed, D.; Ye, C.; Hynes, W.F.; et al. Microbe Encapsulation for Selective Rare-Earth Recovery from Electronic Waste Leachates. Environ. Sci. Technol. 2019, 53, 13888–13897. [Google Scholar] [CrossRef]
- Ueberschaar, M.; Geiping, J.; Zamzow, M.; Flamme, S.; Rotter, V.S. Assessment of element-specific recycling efficiency in WEEE pre-processing. Resour. Conserv. Recycl. 2017, 124, 25–41. [Google Scholar] [CrossRef]
- Institute for Rare Earths and Strategic Metals. Available online: https://ise-metal-quotes.com/?gclid=EAIaIQobChMIz-zCy53y_gIVHYCDBx3B1gDjEAAYAiAAEgIv1_D_BwE (accessed on 13 May 2023).
- Metal Prices. Available online: https://pmm.umicore.com/en/prices/ (accessed on 13 May 2023).
- Precious Metals. Available online: https://www.macrotrends.net/charts/precious-metals (accessed on 25 October 2023).
- Bullion by Post. Available online: https://www.bullionbypost.eu/gold-price (accessed on 25 October 2023).
- Platinum Group Metals Market Reports. Available online: https://www.sfa-oxford.com/platinum-group-metals/pgm-market-reports (accessed on 25 October 2023).
- Rare Earth Elements−Statistics & Facts. Available online: https://www.statista.com/topics/1744/rare-earth-elements/#topicOverview (accessed on 15 April 2023).
- Keimasi, M.; Azarian, M.H.; Pecht, M. Isothermal aging effects on flex cracking of multilayer ceramic capacitors with standard and flexible terminations. Microelectron. Reliab. 2007, 47, 2215–2225. [Google Scholar] [CrossRef]
- Vogel, G. Avoiding flex cracks in ceramic capacitors: Analytical tool for a reliable failure analysis and guideline for positioning cercaps on PCBs. Microelectron. Reliab. 2015, 55, 2159–2164. [Google Scholar] [CrossRef]
- Bookhagen, B.; Bastian, D.; Buchholz, P.; Faulstich, M.; Opper, C.; Irrgeher, J.; Prohaska, T.; Koeberl, C. Metallic resources in smartphones. Resour. Policy 2020, 68, 101750. [Google Scholar] [CrossRef]
- Cenci, M.P.; Dal Berto, F.C.; Castillo, B.W.; Veit, H.M. Precious and critical metals from wasted LED lamps: Characterization and evaluation. Environ. Technol. 2020, 43, 1870–1881. [Google Scholar] [CrossRef] [PubMed]
- Niu, B.; Chen, Z.; Xu, Z. Recovery of Valuable Materials from Waste Tantalum Capacitors by Vacuum Pyrolysis Combined with Mechanical–Physical Separation. ACS Sustain. Chem. Eng. 2017, 5, 2639–2647. [Google Scholar] [CrossRef]
- Niu, B.; Chen, Z.; Xu, Z. Application of pyrolysis to recycling organics from waste tantalum capacitors. J. Hazard. Mater. 2017, 335, 39–46. [Google Scholar] [CrossRef]
- Chen, Z.; Niu, B.; Zhang, L.; Xu, Z. Vacuum pyrolysis characteristics and parameter optimization of recycling organic materials from waste tantalum capacitors. J. Hazard. Mater. 2018, 342, 192–200. [Google Scholar] [CrossRef]
- Zhan, L.; Xia, F.; Ye, Q.; Xiang, X.; Xie, B. Novel recycle technology for recovering rare metals (Ga, In) from waste light-emitting diodes. J. Hazard. Mater. 2015, 299, 388–394. [Google Scholar] [CrossRef]
- Dodbiba, G.; Oshikawa, H.; Ponou, J.; Kim, Y.; Haga, K.; Shibayama, A.; Fujita, T. Treatment of Spent LED Light Bulbs for Recycling of Its Components: A Combined Assessment in the Context of LCA and Cost-Benefit Analysis. Resour. Process. 2019, 66, 15–28. [Google Scholar] [CrossRef]
- Cenci, M.P.; Berto, F.C.D.; Schneider, E.L.; Veit, H.M. Assessment of LED lamps components and materials for a recycling perspective. Waste Manag. 2020, 107, 285–293. [Google Scholar] [CrossRef]
- Zhan, L.; Wang, Z.; Zhang, Y.; Xu, Z. Recycling of metals (Ga, In, As and Ag) from waste light-emitting diodes in sub/supercritical ethanol. Resour. Conserv. Recycl. 2020, 155, 104695. [Google Scholar] [CrossRef]
- Oliveira, R.P.; Botelho Junior, A.B.; Espinosa, D.C.R. Characterization of Wasted LEDs from Tubular Lamps Focused on Recycling Process by Hydrometallurgy. In Energy Technology 2020: Recycling, Carbon Dioxide Management, and Other Technologies; Springer International Publishing: Cham, Switzerland, 2020; pp. 317–325. [Google Scholar] [CrossRef]
- Vinhal, J.T.; de Oliveira, R.P.; Coleti, J.L.; Espinosa, D.C.R. Characterization of end-of-life LEDs: Mapping critical, valuable and hazardous elements in different devices. Waste Manag. 2022, 151, 113–122. [Google Scholar] [CrossRef] [PubMed]
- Niu, B.; Chen, Z.; Xu, Z. Method for recycling tantalum from waste tantalum capacitors by chloride metallurgy. ACS Sustain. Chem. Eng. 2017, 5, 1376–1381. [Google Scholar] [CrossRef]
















| E27-C | E14-C | G9-C | R7S-C | GU10 | MR16 | E27-R | E14-R | E27-C-P | GU10-C-P | LEDT (T8) | LEDLD | LEDLP | ELEDDCT | LME |
|---|---|---|---|---|---|---|---|---|---|---|---|---|---|---|
| 66% | 65% | 57% | 100% | 48% | 100% | 55% | 13% | 67% | 100% | 38% | 100% | 100% | 67% | 100% |
| Au | Ir | Ru | Pd | Ag | Sample’s Origin | Analytical Technique | Ref. |
|---|---|---|---|---|---|---|---|
| <0.0001 | 1.69 | Specific 1 | ICP-OES | [53] | |||
| 0.01 | 0.05 | 0.13 | n/a | MP-AES | [21] | ||
| 1.24 | 3.48 | n/a | XRF, ICP-MS | [22] * | |||
| 1.10 | 1.99 | n/a | SEM-EDS | [24] | |||
| Specific 2 | ICP-MS | [8] | |||||
| 0.5–3 | Specific 3 | ICP-AES | [45] | ||||
| 0.14 | 1.08 | Specific 4 | AAS | [40] | |||
| 0.95 | 5.01 | n/a | XRF, ICP-AES | [18,30] * | |||
| 0.35 | 2.02 | Specific 5 | ICP-AES | [26,41] * | |||
| <1 | <1 | (1–20) | n/a | - | [31] | ||
| 0.001 | 0.004 | 0.021 | 0.105 | 0.467 | Specific 6 | ICP-OES | Present study |
| La | Sm | Pr | Ho | Gd | Er | Ce | Dy | Y | Nd | Sample’s Origin | Analytical Technique | Ref. |
|---|---|---|---|---|---|---|---|---|---|---|---|---|
| (0.3 & 0.8) | Specific 1 | ICP-MS | [8] | |||||||||
| 0.002 | 0.005 | 0.009 | 0.015 | 0.015 | 0.023 | 0.053 | 0.131 | 0.220 | 0.366 | Specific2 | ICP-OES | Present study |
Disclaimer/Publisher’s Note: The statements, opinions and data contained in all publications are solely those of the individual author(s) and contributor(s) and not of MDPI and/or the editor(s). MDPI and/or the editor(s) disclaim responsibility for any injury to people or property resulting from any ideas, methods, instructions or products referred to in the content. |
© 2023 by the authors. Licensee MDPI, Basel, Switzerland. This article is an open access article distributed under the terms and conditions of the Creative Commons Attribution (CC BY) license (https://creativecommons.org/licenses/by/4.0/).
Share and Cite
Sideris, K.M.; Fragoulis, D.; Stathopoulos, V.N.; Sinioros, P. Multi-Layer Ceramic Capacitors in Lighting Equipment: Presence and Characterisation of Rare Earth Elements and Precious Metals. Recycling 2023, 8, 97. https://doi.org/10.3390/recycling8060097
Sideris KM, Fragoulis D, Stathopoulos VN, Sinioros P. Multi-Layer Ceramic Capacitors in Lighting Equipment: Presence and Characterisation of Rare Earth Elements and Precious Metals. Recycling. 2023; 8(6):97. https://doi.org/10.3390/recycling8060097
Chicago/Turabian StyleSideris, Konstantinos M., Dimitrios Fragoulis, Vassilis N. Stathopoulos, and Panagiotis Sinioros. 2023. "Multi-Layer Ceramic Capacitors in Lighting Equipment: Presence and Characterisation of Rare Earth Elements and Precious Metals" Recycling 8, no. 6: 97. https://doi.org/10.3390/recycling8060097
APA StyleSideris, K. M., Fragoulis, D., Stathopoulos, V. N., & Sinioros, P. (2023). Multi-Layer Ceramic Capacitors in Lighting Equipment: Presence and Characterisation of Rare Earth Elements and Precious Metals. Recycling, 8(6), 97. https://doi.org/10.3390/recycling8060097

