A Rapid and Accurate Bioluminescence-Based Migration Assay Permitting Analysis of Tumor Cell/Stromal Cell Interactions
Abstract
1. Introduction
2. Experimental Design
2.1. Materials
2.1.1. Cell Lines
- Murine mammary gland carcinoma (4T1-luc2) (PerkinElmer, Waltham, MA, USA; Cat. No.: 124087)
- Human breast carcinoma MDA-MB-231-luc2 (MDA-luc2) (PerkinElmer; Waltham, MA, USA; Cat. No.: 124319)
- Human osteosarcoma (143B) (American Type Culture Collection; ATCC, Manassas, VA, USA; Cat. No.: CRL-8303)
- Human dermal fibroblast (NHDF) (Lonza, Basel, Switzerland; Cat. No.: CC-2511).
2.1.2. Reagents
- RPMI 1640 medium for 4T1-luc2 (Thermo Fisher Scientific, Waltham, MA, USA; Cat. No.: 21870-076)
- Minimum essential medium (MEM) for MDA-luc2 and 143B (Sigma-Aldrich, St. Louis, MO, USA; Cat. No.: M5650)
- Dulbecco’s modified eagle medium (DMEM) for NHDF (Sigma-Aldrich; Cat. No.: D5671)
- Fetal bovine serum (FBS) (GE Healthcare Bio-Sciences, Pittsburgh, PA, USA; Cat. No.: SH30071.03)
- 10X Trypsin-EDTA (Thermo Fisher Scientific; Cat. no.: 15400-054)
- Penicillin-streptomycin-neomycin (PSN) (Thermo Fisher Scientific; Cat. No.: 15640-055)
- Phosphate-buffered saline (PBS) (Sigma-Aldrich; Cat. no.: 806544)
- RediFect red-fluc-puromycin lentiviral particles (PerkinElmer; Waltham, MA, USA; Cat. no.: CLS960002)
- Puromycin (Invivogen, Pak Shek Kok, Hong Kong; Cat. No.: Ant-pr-1)
- Hexadimethrine bromide (polybrene) (Sigma-Aldrich; Cat. no.: TR-1003-G)
- D-luciferin (PerkinElmer; Cat. No.: 122796)
- Crystal violet solution (0.1% crystal violet in 2% ethanol, Sigma-Aldrich; Cat. No.: V5265)
- NuncTM EasYFlaskTM cell culture flask in 25 and 75 cm2 (Thermo Fisher Scientific; Cat. No.: 156367 and 156499)
- Costar® 24-well clear TC-treated multiple well plates (Corning, New York, NY, USA; Cat. No.: 3524)
- 6.5 mm Transwell® with 8.0 μm pore polycarbonate membrane insert (Corning; Cat. No.: 3422)
- Sterile cotton swabs
2.2. Equipment
- CO2 incubator at 37 °C with 95% humidity and 5% CO2 (Sanyo Electric, Osaka, Japan; Cat. No.: MCO-20AIC)
- IVIS® Spectrum in vivo imaging system (PerkinElmer; Cat. No.: IVISSPE)
- Inverted Bright-field/fluorescence microscopy (Olympus Life Science, Center Valley, PE, USA; Cat. No.: IX71)
2.3. Software
- Living Image® 4.4 software (PerkinElmer, Waltham, MA, USA; Cat. No.: 128113)
- Image-Pro® Plus (Media Cybernetics, Rockville, MD, USA)
- GraphPad Prism 6 (GraphPad Software, San Diego, CA, USA)
3. Procedure for the Co-Incubation of Bioluminescent and Non-Bioluminescent Cell Lines
3.1. Insertion of Cells into Transwells (Time for Completion: 20–30 min Not Including Incubation Period)
- Prepare separately luciferase-transduced and nonluciferase-transduced cells (1.25–2.5 × 105 cells/mL of each cell line) in media.
- Add 600 μL of media to the lower well of the 24-transwell plate.
- Add 100 μL of each of the cell suspension solution (luciferase-transduced cell and nonluciferase-transduced cell, total 200 μL) into the interior of the transwell.
- Gently insert the transwell into the lower well and incubate the plate for 6–24 h in a cell culture incubator.
3.2. Measurement of Migrated Cells
3.2.1. Initiation of IVIS® Spectrum and Living Image® software
- Start ‘Living Image® 4.4 software’
- Click ‘Initialize’ on the IVIS acquisition control panel to start up the system and raise the temperature (Figure 3 No. 1).
- Click ‘Imaging Wizard’ on the control panel (Figure 3 No. 2).
- Select ‘Bioluminescence’ and ‘Next’ in the imaging mode (Figure 3 No. 3–4).
- Select ‘Open Filter’ and ‘Next’ in the imaging option (Figure 3 No. 5–6).
- Select ‘Well Plate’ in the imaging subject and ‘Next’ (Figure 3 No. 7–9).
3.2.2. Transwell Washing and Removal of Nonmigrated Cells (Time for Completion: 3–4 Min)
- Aspirate and discard the media containing nonmigrated cells from the inside of the transwell (Figure 2a).
- Wash the transwell twice in PBS (Figure 2b).
- Gently swab the interior of the transwell twice using water-soaked cotton swabs to remove nonmigrated cells attached to the interior of the transwell membrane (Figure 2c).
- Swab the interior of the transwell twice using dry cotton swabs to remove any residual moisture (Figure 2c).
3.2.3. Imaging the Transwells for Bioluminescence (Time for Completion: 1–2 min)
- Invert and place the transwell on the base of the IVIS® Spectrum imaging chamber (Figure 2d).
CRITICAL STEP Make sure the transwell is placed within the imaging chamber as soon as possible after cleaning to prevent migrated cells from drying out.- ii.
- Gently pipette 40 μL D-luciferin solution upon the exterior membrane of the transwell (Figure 2e).
CRITICAL STEP Ensure the transwell membrane is completely covered by the D-luciferin solution (Figure 2f and Figure A1a).- iii.
- Click on “Acquire” in the control panel (Figure 3 No. 9).
3.3. Analyzing the Images to Quantify Migrated Cells (Time for Completion: 3–4 Min)
- Open the imaging file in the Living Image® 4.4 software and select ‘Radiance (Photons)’ in the units box (Figure 3 No. 10–11).
- Click and open ‘ROI Tools’ in the tool palette (Figure 3 No. 12).
- Click the
button next to ‘Measurement ROIs’ and select ‘Auto All’ on the drop-down list (Figure 3 No. 12).
CRITICAL STEP The software automatically draws measurement regions of interest (ROIs) on all images. The ROI label shows the total intensity within the ROI and the threshold %.- iv.
- Use the threshold % slider and click ‘Measure ROIs’ button in the ROI tools to show the ROI measurements table (Figure 3 No. 12–13).
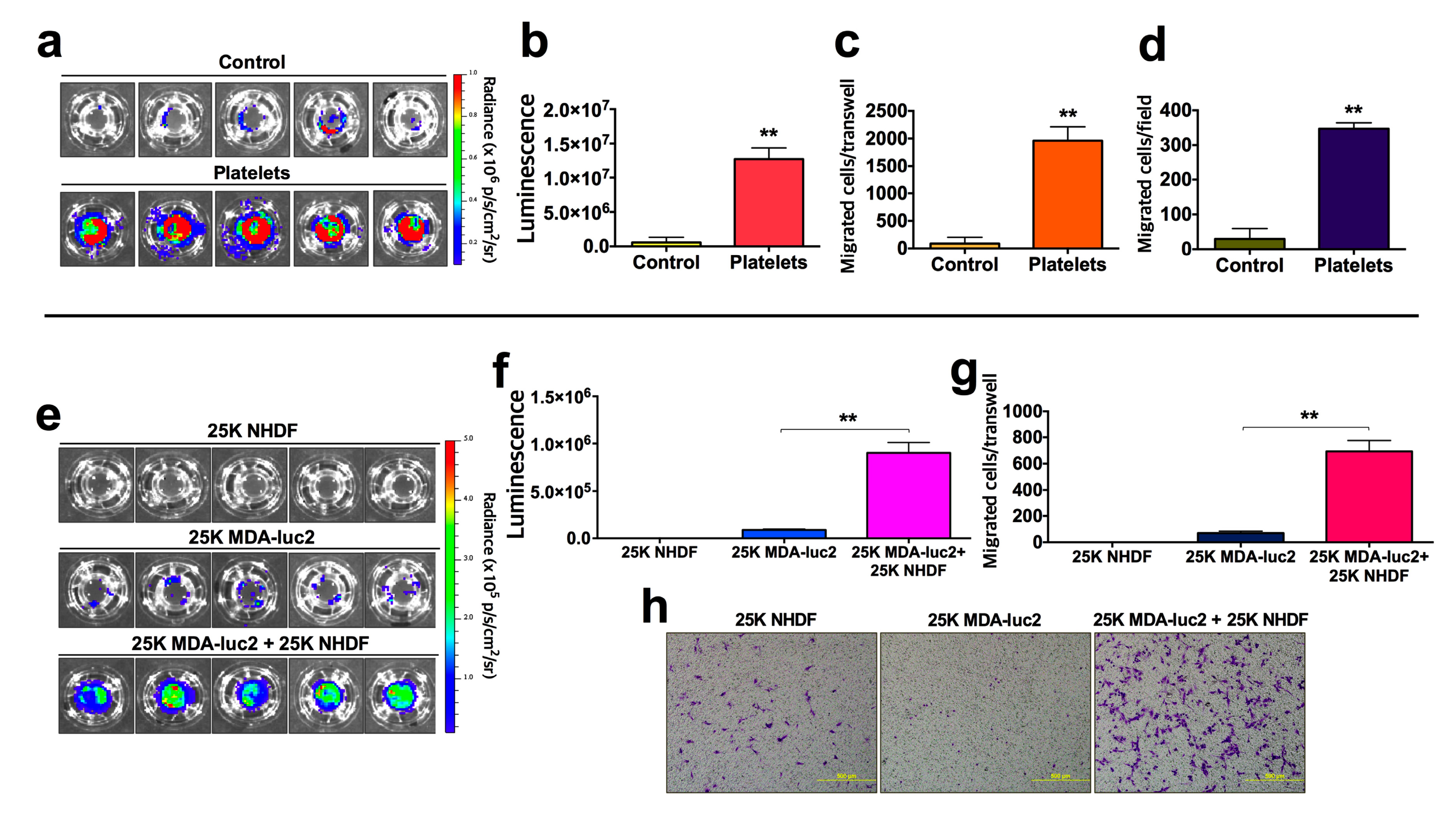
4. Expected Results
5. Reagents Setup
5.1. Establishment of Luciferase-Transduced 143B Cells
5.2. D-Luciferin Solution
5.3. Crystal Violet Staining
Author Contributions
Funding
Conflicts of Interest
Appendix A


| Processing Steps | Bioluminescence | Cell Count (Classical) | Colorimetry or Fluorometry |
|---|---|---|---|
| Wash | ✔ | ✔ | ✔ |
| Transwell Cleaning | ✔ | ✔ | ✔ |
| Cell Staining | ✕ | ✔ | ✔ |
| Cell Detachment | ✕ | ✕ | ✔ |
| Cell Lysis | ✕ | ✕ | ✔ |
| Cell Count | ✕ | ✔ | ✕ |
| Quantification Steps | |||
| Data Collection and Analysis | Low light imaging system and software | Light microscope with image software | Plate reader and software |
| Detection Reagent | Firefly luciferase with D-luciferin | Crystal violot Hematoxylin Toluidin blue | Crystal violot or Calcein AM |
| Assay Time | Less than 10 min | Approximately 1 h | Approximately 1 h |
| Problem | Possible reason | Solution |
|---|---|---|
| Absence of a bioluminescent signal |
|
|
| D-luciferin solution leaks down inside of transwell (Figure A1) |
|
|
References
- Boyden, S. The Chemotactic Effect Of Mixtures Of Antibody And Antigen On Polymorphonuclear Leucocytes. J. Exp. Med. 1962, 115, 453–466. [Google Scholar] [CrossRef] [PubMed]
- Kramer, N.; Walzl, A.; Unger, C.; Rosner, M.; Krupitza, G.; Hengstschläger, M.; Dolznig, H. In vitro cell migration and invasion assays. Mutat. Res. Mutat. Res. 2013, 752, 10–24. [Google Scholar] [CrossRef] [PubMed]
- Friedl, P.; Wolf, K. Plasticity of cell migration: a multiscale tuning model. J. Exp. Med. 2010, 207. [Google Scholar] [CrossRef]
- Shinde, R.; Perkins, J.; Contag, C.H. Luciferin Derivatives for Enhanced in Vitro and in Vivo Bioluminescence Assays†. Biochem. 2006, 45, 11103–11112. [Google Scholar] [CrossRef] [PubMed]





© 2020 by the authors. Licensee MDPI, Basel, Switzerland. This article is an open access article distributed under the terms and conditions of the Creative Commons Attribution (CC BY) license (http://creativecommons.org/licenses/by/4.0/).
Share and Cite
Yoon, J.; Parish, C.R.; Coupland, L.A. A Rapid and Accurate Bioluminescence-Based Migration Assay Permitting Analysis of Tumor Cell/Stromal Cell Interactions. Methods Protoc. 2020, 3, 10. https://doi.org/10.3390/mps3010010
Yoon J, Parish CR, Coupland LA. A Rapid and Accurate Bioluminescence-Based Migration Assay Permitting Analysis of Tumor Cell/Stromal Cell Interactions. Methods and Protocols. 2020; 3(1):10. https://doi.org/10.3390/mps3010010
Chicago/Turabian StyleYoon, Jinsoo, Christopher R. Parish, and Lucy A. Coupland. 2020. "A Rapid and Accurate Bioluminescence-Based Migration Assay Permitting Analysis of Tumor Cell/Stromal Cell Interactions" Methods and Protocols 3, no. 1: 10. https://doi.org/10.3390/mps3010010
APA StyleYoon, J., Parish, C. R., & Coupland, L. A. (2020). A Rapid and Accurate Bioluminescence-Based Migration Assay Permitting Analysis of Tumor Cell/Stromal Cell Interactions. Methods and Protocols, 3(1), 10. https://doi.org/10.3390/mps3010010


