Effects of Rewilding Aquaculture Time on Nutritional Quality and Flavor Characteristics of Grass Carp (Ctenopharyngodon idellus)
Abstract
1. Introduction
2. Materials and Methods
2.1. Materials
2.2. Sample Preparation
2.3. Sensory Analysis
2.4. Determination of Nutritional Components
2.5. Texture Analysis
2.6. Determination of Fatty Acids
2.7. Determination of Free Amino Acids
2.8. Volatile Component Analysis by GC-IMS
2.9. Statistical Analyses
3. Results and Discussion
3.1. Differences in Nutritional Indices and Texture Characteristics of Grass Carp with Different Rewilding Aquaculture Times
3.2. Fatty Acid Composition and Content Analysis
3.3. Free Amino Acid Composition and Content Analysis
3.4. Sensory Analysis
3.5. GC-IMS Analysis
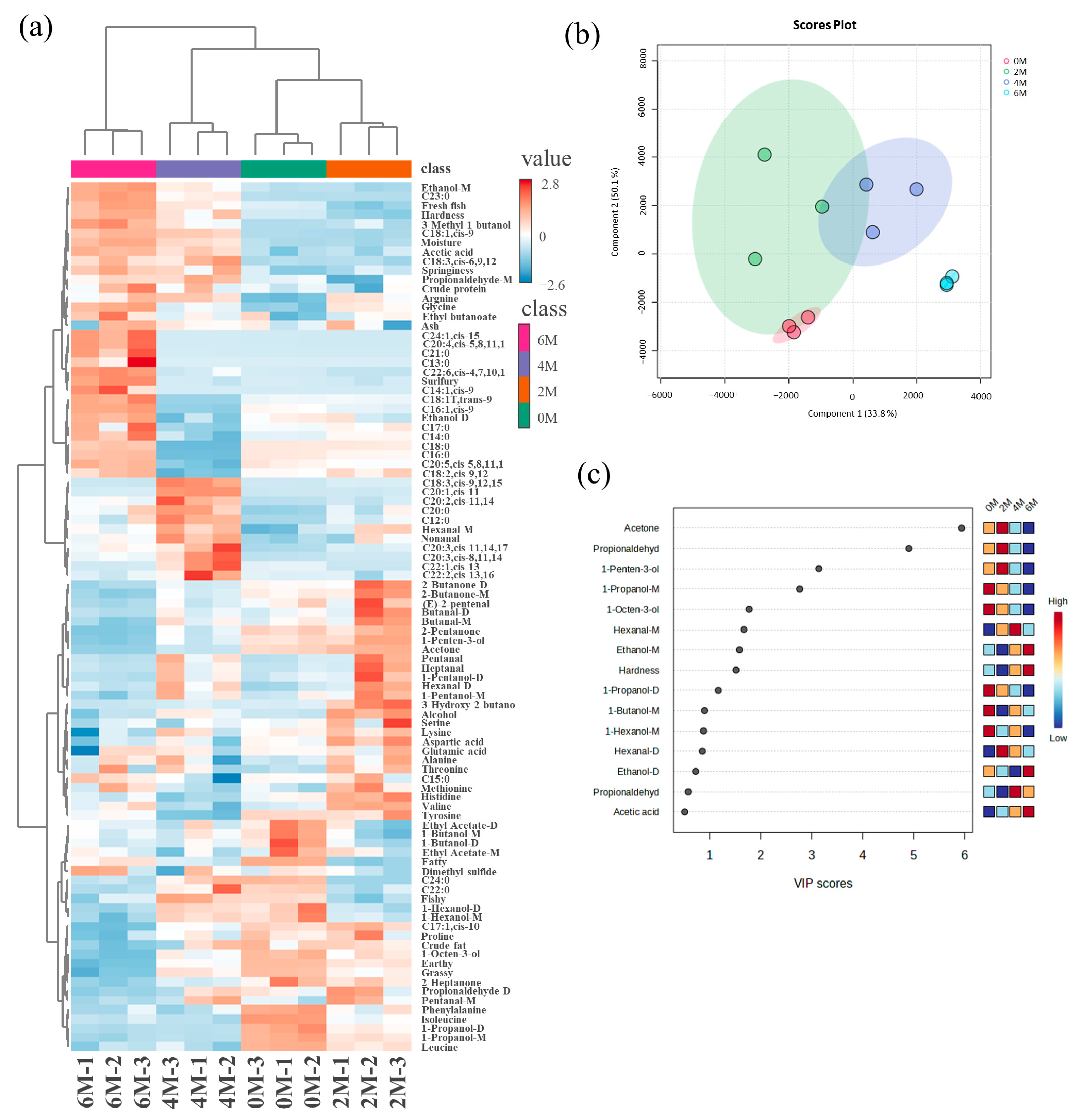
3.6. Correlation Analysis and PLS-DA
4. Conclusions
Author Contributions
Funding
Institutional Review Board Statement
Data Availability Statement
Conflicts of Interest
References
- Zhou, L.; Wei, J.-F.; Lin, K.-T.; Gan, L.; Wang, J.-J.; Sun, J.-J.; Xu, X.-P.; Liu, L.; Huang, X.-D. Intestinal microbial profiling of grass carp (Ctenopharyngodon idellus) challenged with Aeromonas hydrophila. Aquaculture 2020, 524, 735292. [Google Scholar] [CrossRef]
- Wang, B.; Liu, Y.; Feng, L.; Jiang, W.-D.; Kuang, S.-Y.; Jiang, J.; Li, S.-H.; Tang, L.; Zhou, X.-Q. Effects of dietary arginine supplementation on growth performance, flesh quality, muscle antioxidant capacity and antioxidant-related signalling molecule expression in young grass carp (Ctenopharyngodon idella). Food Chem. 2015, 167, 91–99. [Google Scholar] [CrossRef] [PubMed]
- Wang, Q.; Cheng, L.; Liu, J.; Li, Z.; Xie, S.; De Silva, S.S. Freshwater aquaculture in PR China: Trends and prospects. Rev. Aquac. 2015, 7, 283–302. [Google Scholar] [CrossRef]
- Damsgård, B.; Bjørklund, F.; Johnsen, H.K.; Toften, H. Short- and long-term effects of fish density and specific water flow on the welfare of Atlantic cod, Gadus morhua. Aquaculture 2011, 322–323, 184–190. [Google Scholar] [CrossRef]
- Munni, M.A.; Fardus, Z.; Mia, M.; Afrin, R. Assessment of Pond Water Quality for Fish Culture: A Case Study of Santosh Region in Tangail, Bangladesh. J. Environ. Sci. Nat. Resour. 2015, 6, 157–162. [Google Scholar] [CrossRef]
- Wang, Y.; Yu, S.; Ma, G.; Chen, S.; Shi, Y.; Yang, Y. Comparative study of proximate composition and amino acid in farmed and wild Pseudobagrus ussuriensis muscles. Int. J. Food Sci. Technol. 2014, 49, 983–989. [Google Scholar] [CrossRef]
- Zhou, Y.; Zhang, Y.; Liang, J.; Hong, H.; Luo, Y.; Li, B.; Tan, Y. From formation to solutions: Off-flavors and innovative removal strategies for farmed freshwater fish. Trends Food Sci. Technol. 2024, 144, 104318. [Google Scholar] [CrossRef]
- Cahu, C.; Salen, P.; de Lorgeril, M. Farmed and wild fish in the prevention of cardiovascular diseases: Assessing possible differences in lipid nutritional values. Nutr. Metab. Cardiovasc. Dis. 2004, 14, 34–41. [Google Scholar] [CrossRef]
- Fuentes, A.; Fernández-Segovia, I.; Serra, J.A.; Barat, J.M. Comparison of wild and cultured sea bass (Dicentrarchus labrax) quality. Food Chem. 2010, 119, 1514–1518. [Google Scholar] [CrossRef]
- Du, H.; Xiong, S.; Lv, H.; Zhao, S.; Manyande, A. Comprehensive analysis of transcriptomics and metabolomics to understand the flesh quality regulation of crucian carp (Carassius auratus) treated with short term micro-flowing water system. Food Res. Int. 2021, 147, 110519. [Google Scholar] [CrossRef]
- Nguyen Duy, H.; Coman, G.J.; Wille, M.; Wouters, R.; Nguyen Quoc, H.; Vu, T.; Tran Kim, D.; Nguyen Van, H.; Sorgeloos, P. Effect of water exchange, salinity regime, stocking density and diets on growth and survival of domesticated black tiger shrimp Penaeus monodon (Fabricius, 1798) reared in sand-based recirculating systems. Aquaculture 2012, 338–341, 253–259. [Google Scholar] [CrossRef]
- Harimana, Y.; Tang, X.; Xu, P.; Xu, G.; Karangwa, E.; Zhang, K.; Sun, Y.; Li, Y.; Ma, S.; Uriho, A.; et al. Effect of long-term moderate exercise on muscle cellularity and texture, antioxidant activities, tissue composition, freshness indicators and flavor characteristics in largemouth bass (Micropterus salmoides). Aquaculture 2019, 510, 100–108. [Google Scholar] [CrossRef]
- Li, X.-M.; Yuan, J.-M.; Fu, S.-J.; Zhang, Y.-G. The effect of sustained swimming exercise on the growth performance, muscle cellularity and flesh quality of juvenile qingbo (Spinibarbus sinensis). Aquaculture 2016, 465, 287–295. [Google Scholar] [CrossRef]
- Ma, F.; Wang, L.; Huang, J.; Chen, Y.; Zhang, L.; Zhang, M.; Yu, M.; Jiang, H.; Qiao, Z. Comparative study on nutritional quality and serum biochemical indices of common carp (Cyprinus carpio) aged 11 to 13 months aged cultured in traditional ponds and land-based container aquaculture systems. Food Res. Int. 2023, 169, 112869. [Google Scholar] [CrossRef] [PubMed]
- Yueqi, A.; Qiufeng, R.; Li, W.; Xuezhen, Z.; Shanbai, X. Comparison of volatile aroma compounds in commercial surimi and their products from freshwater fish and marine fish and aroma fingerprints establishment based on metabolomics analysis methods. Food Chem. 2024, 433, 137308. [Google Scholar] [CrossRef] [PubMed]
- ISO 10399; 2017 Sensory Analysis—Methodology Duo-Trio Test. ISO: Geneva, Switzerland, 2017.
- GB 5009.4-2016; National Standard for Food Safety, the Determination of Ash in Foods. The National Health and Family Planning Commission of the People’s Republic of China: Beijing, China; The China Food and Drug Administration, and the Standardization Administration of the People’s Republic of China. China Standards Press: Beijing, China, 2016.
- GB 5009.6-2016; National Standard for Food Safety, the Determination of Fat in Foods. The National Health and Family Planning Commission of the People’s Republic of China: Beijing, China; The China Food and Drug Administration, and the Standardization Administration of the People’s Republic of China. China Standards Press: Beijing, China, 2016.
- GB 5009.5-2016; National Standard for Food Safety, the Determination of Protein in Foods. The National Health and Family Planning Commission of the People’s Republic of China: Beijing, China; The China Food and Drug Administration, and the Standardization Administration of the People’s Republic of China. China Standards Press: Beijing, China, 2016.
- Cheng, H.; Bian, C.; Yu, H.; Mei, J.; Xie, J. Effect of ultrasound-assisted freezing combined with potassium alginate on the quality attributes and myofibril structure of large yellow croaker (Pseudosciaena crocea). LWT 2022, 167, 113869. [Google Scholar] [CrossRef]
- Yu, D.; Xu, Y.; Regenstein, J.M.; Xia, W.; Yang, F.; Jiang, Q.; Wang, B. The effects of edible chitosan-based coatings on flavor quality of raw grass carp (Ctenopharyngodon idellus) fillets during refrigerated storage. Food Chem. 2018, 242, 412–420. [Google Scholar] [CrossRef] [PubMed]
- Xu, W.; Yang, Q.; Wang, Y.; Tang, R.; Li, D. The growth performance, antioxidative status and muscle quality of grass carp (Ctenopharyngodon idellus) cultured in the recirculating pond aquaculture system (RPAS). Aquaculture 2023, 562, 738829. [Google Scholar] [CrossRef]
- Refaey, M.M.; Li, D.; Tian, X.; Zhang, Z.; Zhang, X.; Li, L.; Tang, R. High stocking density alters growth performance, blood biochemistry, intestinal histology, and muscle quality of channel catfish Ictalurus punctatus. Aquaculture 2018, 492, 73–81. [Google Scholar] [CrossRef]
- Li, L.; Balto, G.; Xu, X.; Shen, Y.; Li, J. The feeding ecology of grass carp: A review. Rev. Aquac. 2023, 15, 1335–1354. [Google Scholar] [CrossRef]
- Cai, W.; Liu, H.; He, L.; Fu, L.; Han, D.; Zhu, X.; Jin, J.; Yang, Y.; Xie, S. Exercise training combined with a high-fat diet improves the flesh flavour, texture and nutrition of gibel carp (Carassius auratus gibelio). Food Chem. X 2023, 17, 100612. [Google Scholar] [CrossRef] [PubMed]
- Chen, L.; Zeng, W.; Rong, Y.; Lou, B. Compositions, nutritional and texture quality of wild-caught andcage-cultured small yellow croaker. J. Food Compos. Anal. 2022, 107, 104370. [Google Scholar] [CrossRef]
- Xia, B.; Hao, Q.; Xue, S.; Bing, H.; Yu, J.; Zhao, D.; Gao, C.; Ge, Y.; Liu, C. Geographical region traceability of wild topmouth culter (Culter alburnus) from Xingkai Lake based on muscle quality and aroma profiles. Food Chem. 2024, 438, 137979. [Google Scholar] [CrossRef] [PubMed]
- Larsson, T.; Koppang, E.O.; Espe, M.; Terjesen, B.F.; Krasnov, A.; Moreno, H.M.; Rørvik, K.-A.; Thomassen, M.; Mørkøre, T. Fillet quality and health of Atlantic salmon (Salmo salar L.) fed a diet supplemented with glutamate. Aquaculture 2014, 426–427, 288–295. [Google Scholar] [CrossRef]
- Arechavala-Lopez, P.; Fernandez-Jover, D.; Black, K.D.; Ladoukakis, E.; Bayle-Sempere, J.T.; Sanchez-Jerez, P.; Dempster, T. Differentiating the wild or farmed origin of Mediterranean fish: A review of tools for sea bream and sea bass. Rev. Aquac. 2013, 5, 137–157. [Google Scholar] [CrossRef]
- Wang, C.-L.; Wang, Z.-Y.; Song, C.-W.; Luo, S.; Yuan, X.-Y.; Huang, Y.-y.; Desouky, H.E. A comparative study on growth, muscle cellularity and flesh quality of farmed and imitative ecological farming loach, Misgurnus anguillicaudatus. Aquaculture 2021, 543, 736933. [Google Scholar] [CrossRef]
- Zhang, X.; Wang, J.; Tang, R.; He, X.; Li, L.; Takagi, Y.; Li, D. Improvement of Muscle Quality of Grass Carp (Ctenopharyngodon idellus) With a Bio-Floating Bed in Culture Ponds. Front. Physiol. 2019, 10, 683. [Google Scholar] [CrossRef]
- Wang, L.; Jia, S.-p.; Zhang, L.; Ma, F.-r.; Zhang, M.; Yu, M.; Jiang, H.-x.; Qiao, Z.-g.; Li, X.-j. Comparative study on nutritional quality and volatile flavor compounds of muscle in Cyprinus carpio haematopterus under wild, traditional pond and in-pond raceway system culture. Aquac. Rep. 2022, 25, 101194. [Google Scholar] [CrossRef]
- Zhang, L.; Yin, M.; Wang, X. Meat texture, muscle histochemistry and protein composition of Eriocheir sinensis with different size traits. Food Chem. 2021, 338, 127632. [Google Scholar] [CrossRef]
- Tan, K.; Lim, L.; Peng, Y.; Cheong, K.-L. Effects of food processing on the lipid nutritional quality of commercially important fish and shellfish. Food Chem. 2023, 20, 101034. [Google Scholar] [CrossRef]
- Crona, B.I.; Wassénius, E.; Jonell, M.; Koehn, J.Z.; Short, R.; Tigchelaar, M.; Daw, T.M.; Golden, C.D.; Gephart, J.A.; Allison, E.H.; et al. Four ways blue foods can help achieve food system ambitions across nations. Nature 2023, 616, 104–112. [Google Scholar] [CrossRef] [PubMed]
- Wang, L.; Xiong, J.; Xu, C.; Qin, C.; Zhang, Y.; Yang, L.; Zhi, S.; Feng, J.; Nie, G. Comparison of muscle nutritional composition, texture quality, carotenoid metabolites and transcriptome to underling muscle quality difference between wild-caught and pond-cultured Yellow River carp (Cyprinus carpio haematopterus). Aquaculture 2024, 581, 740392. [Google Scholar] [CrossRef]
- Khalili Tilami, S.; Sampels, S. Nutritional Value of Fish: Lipids, Proteins, Vitamins, and Minerals. Rev. Fish. Sci. Aquac. 2017, 26, 243–253. [Google Scholar] [CrossRef]
- WHO. Protein and Amino Acid Requirements in Human Nutrition; World Health Organization Technical Report Series; World Health Organization: Geneva, Switzerland, 2007; pp. 1–265. [Google Scholar]
- Jiang, W.-D.; Wu, P.; Tang, R.-J.; Liu, Y.; Kuang, S.-Y.; Jiang, J.; Tang, L.; Tang, W.-N.; Zhang, Y.-A.; Zhou, X.-Q.; et al. Nutritive values, flavor amino acids, healthcare fatty acids and flesh quality improved by manganese referring to up-regulating the antioxidant capacity and signaling molecules TOR and Nrf2 in the muscle of fish. Food Res. Int. 2016, 89, 670–678. [Google Scholar] [CrossRef] [PubMed]
- Vasilaki, A.; Panagiotopoulou, E.; Koupantsis, T.; Katsanidis, E.; Mourtzinos, I. Recent insights in flavor-enhancers: Definition, mechanism of action, taste-enhancing ingredients, analytical techniques and the potential of utilization. Crit. Rev. Food Sci. Nutr. 2022, 62, 9036–9052. [Google Scholar] [CrossRef] [PubMed]
- Gao, R.; Liu, H.; Li, Y.; Liu, H.; Zhou, Y.; Yuan, L. Correlation between dominant bacterial community and non-volatile organic compounds during the fermentation of shrimp sauces. Food Sci. Hum. Wellness 2023, 12, 233–241. [Google Scholar] [CrossRef]
- Bai, H.; Li, L.; Wu, Y.; Chen, S.; Zhao, Y.; Cai, Q.; Wang, Y. Ultrasound improves the low-sodium salt curing of sea bass: Insights into the effects of ultrasound on texture, microstructure, and flavor characteristics. Ultrason. Sonochem. 2023, 100, 106597. [Google Scholar] [CrossRef] [PubMed]
- Wang, S.; He, Y.; Wang, Y.; Tao, N.; Wu, X.; Wang, X.; Qiu, W.; Ma, M. Comparison of flavour qualities of three sourced Eriocheir sinensis. Food Chem. 2016, 200, 24–31. [Google Scholar] [CrossRef] [PubMed]
- Wang, C.; Liu, T.; Jia, Z.; Su, M.; Dong, Y.; Guo, Q.; Yang, M.; Yu, J. Unraveling the source-water fishy odor occurrence during low-temperature periods: Odorants identification, typical algae species and odor-producing potential. Sci. Total Environ. 2023, 905, 166998. [Google Scholar] [CrossRef]
- Meng, Y.; Liu, X.; Guan, L.; Bao, S.; Zhuo, L.; Tian, H.; Li, C.; Ma, R. Does Dietary Lipid Level Affect the Quality of Triploid Rainbow Trout and How Should It Be Assessed? Foods 2023, 12, 15. [Google Scholar] [CrossRef]
- Chaiyapechara, S.; Casten, M.T.; Hardy, R.W.; Dong, F.M. Fish performance, fillet characteristics, and health assessment index of rainbow trout (Oncorhynchus mykiss) fed diets containing adequate and high concentrations of lipid and vitamin E. Aquaculture 2003, 219, 715–738. [Google Scholar] [CrossRef]
- Zhang, Q.; Ding, Y.; Gu, S.; Zhu, S.; Zhou, X.; Ding, Y. Identification of changes in volatile compounds in dry-cured fish during storage using HS-GC-IMS. Food Res. Int. 2020, 137, 109339. [Google Scholar] [CrossRef] [PubMed]
- Wang, L.; Zhu, L.; Zheng, F.; Zhang, F.; Shen, C.; Gao, X.; Sun, B.; Huang, M.; Li, H.; Chen, F. Determination and comparison of flavor (retronasal) threshold values of 19 flavor compounds in Baijiu. J. Food Sci. 2021, 86, 2061–2074. [Google Scholar] [CrossRef] [PubMed]
- Xiao, N.; Xu, H.; Jiang, X.; Sun, T.; Luo, Y.; Shi, W. Evaluation of aroma characteristics in grass carp mince as affected by different washing processes using an E-nose, HS-SPME-GC-MS, HS-GC-IMS, and sensory analysis. Food Res. Int. 2022, 158, 111584. [Google Scholar] [CrossRef] [PubMed]
- Pan, W.; Benjakul, S.; Sanmartin, C.; Guidi, A.; Ying, X.; Ma, L.; Weng, X.; Yu, J.; Deng, S. Characterization of the Flavor Profile of Bigeye Tuna Slices Treated by Cold Plasma Using E-Nose and GC-IMS. Fishes 2022, 7, 13. [Google Scholar] [CrossRef]
- Zhu, W.; Luan, H.; Bu, Y.; Li, X.; Li, J.; Ji, G. Flavor characteristics of shrimp sauces with different fermentation and storage time. LWT 2019, 110, 142–151. [Google Scholar] [CrossRef]
- Chen, W.; Wang, Z.; Gu, S.; Wang, J.; Wang, Y.; Wei, Z. Detection of hexanal and 1-octen-3-ol in refrigerated grass carp fillets using a QCM gas sensor based on hydrophobic Cu(I)-Cys nanocomposite. Sens. Actuators B Chem. 2020, 305, 127476. [Google Scholar] [CrossRef]
- Moretti, V.M.; Vasconi, M.; Caprino, F.; Bellagamba, F. Fatty Acid Profiles and Volatile Compounds Formation During Processing and Ripening of a Traditional Salted Dry Fish Product. J. Food Process. Preserv. 2017, 41, e13133. [Google Scholar] [CrossRef]
- Ren, S.; Li, P.; Geng, Z.; Sun, C.; Song, H.; Wang, D.; Zhang, M.; Liu, F.; Xu, W. Lipolysis and Lipid Oxidation during Processing of Chinese Traditional Dry-Cured White Amur Bream (Parabramis pekinensis). J. Aquat. Food Prod. Technol. 2017, 26, 719–730. [Google Scholar] [CrossRef]
- Feng, Y.; Su, G.; Zhao, H.; Cai, Y.; Cui, C.; Sun-Waterhouse, D.; Zhao, M. Characterisation of aroma profiles of commercial soy sauce by odour activity value and omission test. Food Chem. 2015, 167, 220–228. [Google Scholar] [CrossRef]
- Zhao, D.; Hu, J.; Chen, W. Analysis of the relationship between microorganisms and flavour development in dry-cured grass carp by high-throughput sequencing, volatile flavour analysis and metabolomics. Food Chem. 2022, 368, 130889. [Google Scholar] [CrossRef]
- Liu, M.; Zhao, X.; Zhao, M.; Liu, X.; Pang, Y.; Zhang, M. Characterization of the Key Aroma Constituents in Fried Tilapia through the Sensorics Concept. Foods 2022, 11, 494. [Google Scholar] [CrossRef] [PubMed]
- Wu, T.; Wang, M.; Wang, P.; Tian, H.; Zhan, P. Advances in the Formation and Control Methods of Undesirable Flavors in Fish. Foods 2022, 11, 2504. [Google Scholar] [CrossRef] [PubMed]
- He, X.; Yangming, H.; Górska-Horczyczak, E.; Wierzbicka, A.; Jeleń, H.H. Rapid analysis of Baijiu volatile compounds fingerprint for their aroma and regional origin authenticity assessment. Food Chem. 2021, 337, 128002. [Google Scholar] [CrossRef] [PubMed]
- Wang, S.; Zhao, F.; Wu, W.; Wang, P.; Ye, N. Comparison of Volatiles in Different Jasmine Tea Grade Samples Using Electronic Nose and Automatic Thermal Desorption-Gas Chromatography-Mass Spectrometry Followed by Multivariate Statistical Analysis. Molecules 2020, 25, 380. [Google Scholar] [CrossRef]
- Xu, J.; Tu, Z.; Wang, H.; Hu, Y.; Wen, P.; Huang, X.; Wang, S. Discrimination and characterization of different ultrafine grinding times on the flavor characteristic of fish gelatin using E-nose, HS-SPME-GC-MS and HS-GC-IMS. Food Chem. 2024, 433, 137299. [Google Scholar] [CrossRef]



| Items | 0M | 2M | 4M | 6M |
|---|---|---|---|---|
| Moisture content (%) | 81.125 ± 0.61 b | 81.478 ± 0.04 b | 82.277 ± 0.18 a | 82.464 ± 0.02 a |
| Ash content (%) | 0.914 ± 0.076 a | 0.909 ± 0.252 a | 0.890 ± 0.020 a | 0.866 ± 0.193 a |
| Crude protein content (%) | 14.459 ± 0.246 a | 14.176 ± 0.705 a | 13.604 ± 0.544 a | 13.462 ± 0.574 a |
| Crude fat content (%) | 7.344 ± 1.353 a | 7.171 ± 0.551 a | 5.864 ± 2.031 a | 3.016 ± 0.396 b |
| Hardness (g) | 635.46 ± 5.05 c | 380.64 ± 51.23 d | 931.04 ± 207.32 b | 1150.16 ± 50.69 a |
| Springiness (mm) | 0.54 ± 0.05 b | 0.56 ± 0.04 ab | 0.62 ± 0.07 a | 0.62 ± 0.25 a |
| Fatty Acids (g/100 g) | 0M | 2M | 4M | 6M |
|---|---|---|---|---|
| C12:0 | 0 ± 0 c | 0.044 ± 0.015 b | 0.140 ± 0.021 a | 0.049 ± 0.038 b |
| C13:0 | 0 ± 0 b | 0 ± 0 b | 0 ± 0 b | 0.027 ± 0.019 a |
| C14:0 | 1.064 ± 0.002 a | 1.154 ± 0.007 a | 0.838 ± 0.083 b | 1.180 ± 0.093 a |
| C15:0 | 0.221 ± 0.002 a | 0.237 ± 0.037 a | 0.16 ± 0.044 b | 0.210 ± 0.014 ab |
| C16:0 | 16.420 ± 0.019 a | 15.761 ± 0.186 c | 9.066 ± 0.057 d | 16.115 ± 0.096 b |
| C17:0 | 0.157 ± 0.002 a | 0.173 ± 0.010 a | 0.095 ± 0.006 b | 0.186 ± 0.053 a |
| C18:0 | 4.061 ± 0.003 a | 4.070 ± 0.063 a | 2.256 ± 0.016 c | 3.872 ± 0.032 b |
| C20:0 | 0.187 ± 0.005 c | 0.248 ± 0.041 b | 0.332 ± 0.031 a | 0.246 ± 0.036 b |
| C21:0 | 0 ± 0 | 0 ± 0 | 0 ± 0 | 0.020 ± 0.007 a |
| C22:0 | 0.192 ± 0.006 a | 0.053 ± 0.032 b | 0.186 ± 0.099 a | 0.034 ± 0.008 b |
| C23:0 | 0.867 ± 0.012 a | 0.872 ± 0.010 a | 1.288 ± 0.076 b | 1.757 ± 0.041 a |
| C24:0 | 0.189 ± 0.007 a | 0 ± 0 c | 0.144 ± 0.044 b | 0.026 ± 0.011 c |
| ∑SFA | 23.357 | 22.606 | 14.457 | 23.712 |
| C14:1, cis-9 | 0 ± 0 b | 0 ± 0 b | 0 ± 0 b | 0.025 ± 0.011 a |
| C16:1, cis-9 | 2.960 ± 0.047 b | 2.696 ± 0.06 c | 1.892 ± 0.014 d | 3.374 ± 0.052 a |
| C17:1, cis-10 | 0.143 ± 0.008 a | 0.163 ± 0.023 a | 0.090 ± 0.007 b | 0.012 ± 0.003 c |
| C18:1T, trans-9 | 0.117 ± 0.005 b | 0.119 ± 0.005 b | 0 ± 0 c | 0.251 ± 0.028 a |
| C18:1, cis-9 | 34.963 ± 0.003 b | 35.022 ± 0.131 b | 36.099 ± 0.006 a | 35.089 ± 0.019 b |
| C20:1, cis-11 | 0.747 ± 0.007 bc | 0.772 ± 0.011 b | 2.137 ± 0.034 a | 0.716 ± 0.006 c |
| C22:1, cis-13 | 0.116 ± 0.012 b | 0 ± 0 b | 0.669 ± 0.299 a | 0.032 ± 0.010 b |
| C24:1, cis-15 | 0 ± 0 | 0 ± 0 | 0 ± 0 | 0.051 ± 0.010 a |
| ∑MUFA | 39.056 | 38.779 | 40.968 | 39.524 |
| C18:2, cis-9,12 | 28.564 ± 0.007 b | 29.244 ± 0.070 a | 24.627 ± 0.321 d | 25.44 ± 0.088 c |
| C18:3, cis-6,9,12 | 0.380 ± 0.004 b | 0.382 ± 0.011 b | 0.458 ± 0.041 a | 0.419 ± 0.021 ab |
| C18:3, cis-9,12,15 | 1.790 ± 0.003 b | 1.951 ± 0.005 b | 3.685 ± 0.204 a | 1.532 ± 0.035 c |
| C20:2, cis-11,14 | 0.672 ± 0.008 b | 0.729 ± 0.035 b | 1.174 ± 0.171 a | 0.748 ± 0.041 b |
| C20:3, cis-8,11,14 | 0.732 ± 0.012 b | 0.808 ± 0.004 b | 1.611 ± 0.374 a | 0.853 ± 0.033 b |
| C20:3, cis-11,14,17 | 0.069 ± 0.004 b | 0.119 ± 0.007 b | 0.266 ± 0.103 a | 0.143 ± 0.017 b |
| C20:4, cis-5,8,11,14 | 0 ± 0 | 0 ± 0 | 0 ± 0 | 0.011 ± 0.002 a |
| C22:2, cis-13,16 | 0.166 ± 0.003 b | 0.152 ± 0.033 b | 0.271 ± 0.084 a | 0.140 ± 0.013 b |
| EPA | 0.254 ± 0.015 b | 0.221 ± 0.004 c | 0.059 ± 0.022 d | 0.303 ± 0.017 a |
| DHA | 0.490 ± 0.010 b | 0.384 ± 0.012 b | 0.493 ± 0.141 b | 1.440 ± 0.048 a |
| ∑PUFA | 33.117 | 34.029 | 32.727 | 31.086 |
| ∑UFA | 72.173 | 72.808 | 73.695 | 70.610 |
| Amino Acids (g/100 g) | 0M | 2M | 4M | 6M |
|---|---|---|---|---|
| Aspartic Acid ☆ | 1.432 ± 0.003 b | 1.484 ± 0.004 a | 1.289 ± 0.012 c | 1.219 ± 0.002 d |
| Threonine ★ | 0.594 ± 0.002 b | 0.624 ± 0.004 a | 0.551 ± 0.009 c | 0.525 ± 0.017 d |
| Serine | 0.600 ± 0.003 b | 0.618 ± 0.015 a | 0.540 ± 0.01 c | 0.514 ± 0.002 d |
| Glutamic Acid ☆ | 2.292 ± 0.003 b | 2.316 ± 0.007 a | 2.081 ± 0.007 c | 1.978 ± 0.003 d |
| Glycine ☆ | 0.694 ± 0.004 b | 0.744 ± 0.010 a | 0.656 ± 0.008 c | 0.664 ± 0.004 c |
| Alanine ☆ | 0.878 ± 0.005 b | 0.913 ± 0.010 a | 0.802 ± 0.025 c | 0.774 ± 0.004 d |
| Valine ★ | 0.689 ± 0.004 b | 0.728 ± 0.007 a | 0.615 ± 0.004 c | 0.607 ± 0.005 c |
| Methionine ★ | 0.409 ± 0.006 b | 0.434 ± 0.014 a | 0.370 ± 0.002 c | 0.367 ± 0.007 c |
| Isoleucine ★ | 0.828 ± 0.002 a | 0.707 ± 0.005 b | 0.588 ± 0.005 c | 0.573 ± 0.013 d |
| Leucine ★ | 1.291 ± 0.006 a | 1.253 ± 0.002 b | 1.064 ± 0.02 c | 1.010 ± 0.006 d |
| Tyrosine | 0.549 ± 0.002 a | 0.567 ± 0.038 a | 0.390 ± 0.002 d | 0.441 ± 0.005 c |
| Phenylalanine ★ | 0.618 ± 0.004 a | 0.594 ± 0.007 b | 0.521 ± 0.015 c | 0.496 ± 0.008 d |
| Lysine ★ | 1.333 ± 0.004 b | 1.356 ± 0.002 a | 1.213 ± 0.006 c | 1.129 ± 0.006 d |
| Histidine | 0.380 ± 0.007 b | 0.425 ± 0.007 a | 0.315 ± 0.008 c | 0.318 ± 0.010 c |
| Arginine | 0.874 ± 0.003 b | 0.910 ± 0.012 a | 0.828 ± 0.004 c | 0.784 ± 0.007 d |
| Proline | 0.199 ± 0.005 a | 0.203 ± 0.017 a | 0.173 ± 0.004 b | 0.152 ± 0.006 c |
| ΣTAA | 13.649 | 13.850 | 11.998 | 11.574 |
| ΣEAA | 10.483 | 5.695 | 4.917 | 4.719 |
| ΣHEAA | 0.547 | 0.547 | 0.391 | 0.441 |
| ΣNEAA | 7.339 | 7.608 | 6.689 | 6.414 |
| ΣDAA | 5.296 | 5.457 | 4.828 | 4.635 |
| ΣEAA/ΣTAA | 0.77 | 0.41 | 0.41 | 0.41 |
| ΣEAA/ΣNEAA | 1.43 | 0.75 | 0.74 | 0.74 |
| Compound | Molecular Formula | MW | RI | Rt | Dt | Signal Intensities | |||
|---|---|---|---|---|---|---|---|---|---|
| 0M | 2M | 4M | 6M | ||||||
| Alcohols | |||||||||
| 1-Octen-3-ol | C8H16O | 128.2 | 1498.1 | 1283.302 | 1.15605 | 1382.78 ± 63.76 a | 1085.95 ± 141.86 b | 853.09 ± 104.40 c | 316.85 ± 41.47 d |
| 1-Hexanol-M | C6H14O | 102.2 | 1365.2 | 981.52 | 1.33065 | 2429.49 ± 212.05 a | 1993.45 ± 71.72 b | 2103.19 ± 47.79 b | 1554.20 ± 102.52 c |
| 1-Hexanol-D | C6H14O | 102.2 | 1364.6 | 980.125 | 1.64674 | 371.42 ± 39.24 a | 288.26 ± 14.24 b | 320.59 ± 4.38 b | 237.77 ± 8.48 c |
| 1-Pentanol-M | C5H12O | 88.1 | 1262.1 | 768.914 | 1.25311 | 802.26 ± 91.90 ab | 1036.59 ± 190.05 a | 861.38 ± 125.36 a | 587.47 ± 49.46 b |
| 1-Pentanol-D | C5H12O | 88.1 | 1261.9 | 768.521 | 1.5114 | 153.00 ± 8.61 ab | 203.33 ± 46.28 a | 163.35 ± 20.98 ab | 122.44 ± 2.75 b |
| 1-Penten-3-ol | C5H10O | 86.1 | 1168.1 | 611.873 | 0.9379 | 2665.00 ± 123.55 b | 3211.32 ± 422.18 a | 1775.14 ± 258.83 c | 1028.33 ± 55.81 d |
| 1-Butanol-M | C4H10O | 74.1 | 1150.9 | 580.36 | 1.18255 | 1895.23 ± 314.98 a | 959.46 ± 373.23 b | 1186.03 ± 210.31 b | 1076.76 ± 128.07 b |
| 1-Butanol-D | C4H10O | 74.1 | 1150 | 578.772 | 1.37691 | 419.53 ± 148.62 a | 115.53 ± 72.98 b | 161.32 ± 47.06 b | 138.10 ± 34.63 b |
| 1-Propanol-M | C3H8O | 60.1 | 1045.1 | 418.168 | 1.10968 | 2367.64 ± 105.59 a | 1845.03 ± 75.99 b | 980.01 ± 21.34 c | 828.68 ± 76.36 c |
| 1-Propanol-D | C3H8O | 60.1 | 1045.1 | 418.168 | 1.24992 | 728.93 ± 70.69 a | 408.49 ± 38.80 b | 129.24 ± 6.45 c | 101.09 ± 15.01 c |
| Ethanol-M | C2H6O | 46.1 | 940.9 | 323.073 | 1.03762 | 4839.06 ± 39.65 ab | 4807.94 ± 47.79 b | 4715.16 ± 37.44 c | 4897.15 ± 29.86 a |
| Ethanol-D | C2H6O | 46.1 | 933.9 | 318.602 | 1.141 | 7476.58 ± 115.57 a | 7287.85 ± 368.22 a | 6085.47 ± 258.81 b | 7009.38 ± 129.29 a |
| 3-Methyl-1-Butanol | C5H12O | 88.1 | 1216.3 | 694.811 | 1.24861 | 165.95 ± 1.10 c | 180.05 ± 22.65 bc | 202.20 ± 16.71 b | 264.29 ± 17.39 a |
| Aldehydes | |||||||||
| Nonanal | C9H18O | 142.2 | 1404.8 | 1071.504 | 1.47433 | 354.85 ± 16.14 b | 420.44 ± 71.81 ab | 485.14 ± 29.46 a | 371.34 ± 10.18 b |
| Heptanal | C7H14O | 114.2 | 1195.8 | 661.699 | 1.33301 | 107.47 ± 24.62 b | 371.16 ± 225.02 a | 231.53 ± 99.69 ab | 81.34 ± 12.15 b |
| Hexanal-M | C6H12O | 100.2 | 1097.2 | 482.246 | 1.25629 | 3642.56 ± 438.01 b | 4841.43 ± 524.84 a | 4815.22 ± 265.20 a | 3883.35 ± 193.12 b |
| Hexanal-D | C6H12O | 100.2 | 1096.9 | 481.752 | 1.55964 | 2331.44 ± 818.13 b | 7471.46 ± 3337.54 a | 6205.57 ± 1818.63 ab | 2633.25 ± 390.54 b |
| Pentanal-M | C5H10O | 86.1 | 999.4 | 362.071 | 1.18291 | 1033.97 ± 190.78 ab | 1709.89 ± 421.85 a | 1403.93 ± 478.06 ab | 721.11 ± 52.01 b |
| Pentanal-D | C5H10O | 86.1 | 999 | 361.568 | 1.42223 | 210.46 ± 83.28 b | 898.01 ± 544.47 a | 669.87 ± 289.84 ab | 149.88 ± 34.66 b |
| Butanal-M | C4H8O | 72.1 | 881.7 | 285.594 | 1.11961 | 464.42 ± 79.11 ab | 669.19 ± 217.26 a | 449.43 ± 83.51 ab | 213.07 ± 40.92 b |
| Butanal-D | C4H8O | 72.1 | 881.9 | 285.727 | 1.27889 | 67.86 ± 25.05 ab | 178.48 ± 108.17 a | 66.43 ± 25.73 ab | 17.57 ± 6.14 b |
| Propionaldehyde-M | C3H6O | 58.1 | 820.9 | 247.103 | 1.0656 | 2701.09 ± 40.82 a | 2512.64 ± 219.46 a | 2726.97 ± 90.07 a | 2492.46 ± 27.79 a |
| Propionaldehyde-D | C3H6O | 58.1 | 821.3 | 247.349 | 1.14575 | 4686.86 ± 679.98 ab | 6154.97 ± 2184.53 a | 4225.05 ± 1536.28 ab | 1923.52 ± 154.88 b |
| (E)-2-Pentenal | C5H8O | 84.1 | 1141.4 | 563.038 | 1.10782 | 220.45 ± 61.62 ab | 312.55 ± 179.58 a | 120.56 ± 44.88 ab | 46.70 ± 8.56 b |
| Ketones | |||||||||
| 3-Hydroxy-2-Butanone | C4H8O2 | 88.1 | 1297.7 | 828.149 | 1.06426 | 762.50 ± 17.37 b | 1420.65 ± 229.05 a | 685.60 ± 29.77 b | 602.44 ± 10.85 b |
| 2-Pentanone | C5H10O | 86.1 | 998.1 | 360.491 | 1.11251 | 518.47 ± 18.20 a | 548.79 ± 61.45 a | 357.81 ± 41.91 b | 232.22 ± 5.97 c |
| 2-Butanone-M | C4H8O | 72.1 | 905.2 | 300.446 | 1.06015 | 475.14 ± 10.00 b | 551.09 ± 65.37 a | 393.04 ± 17.93 c | 322.50 ± 12.18 d |
| 2-Butanone-D | C4H8O | 72.1 | 905.8 | 300.854 | 1.24654 | 52.87 ± 1.53 ab | 81.41 ± 28.31 a | 36.11 ± 4.56 bc | 22.80 ± 2.49 c |
| Acetone | C3H6O | 58.1 | 836.1 | 256.702 | 1.11256 | 4365.96 ± 127.87 b | 5191.17 ± 181.72 a | 2236.26 ± 65.53 c | 1460.32 ± 34.62 d |
| 2-Heptanone | C7H14O | 114.2 | 1186.9 | 646.253 | 1.26604 | 245.48 ± 69.21 a | 208.03 ± 27.61 a | 116.53 ± 7.88 b | 61.64 ± 10.00 b |
| Others | |||||||||
| Acetic acid | C2H4O2 | 60.1 | 1519 | 1330.64 | 1.06104 | 1032.58 ± 43.45 b | 1065.23 ± 32.60 ab | 1109.97 ± 22.74 a | 1110.45 ± 23.99 a |
| Ethyl Acetate-M | C4H8O2 | 88.1 | 887.9 | 289.507 | 1.09924 | 338.93 ± 45.89 a | 307.20 ± 28.30 ab | 252.29 ± 25.57 b | 260.70 ± 14.73 b |
| Ethyl Acetate-D | C4H8O2 | 88.1 | 887.1 | 288.969 | 1.33669 | 69.10 ± 11.87 a | 41.97 ± 14.16 b | 44.07 ± 11.17 b | 42.19 ± 2.82 b |
| Dimethyl Sulfide | C2H6S | 62.1 | 804 | 236.427 | 0.96324 | 2688.76 ± 145.35 a | 2536.77 ± 153.52 a | 2371.17 ± 377.49 a | 2482.21 ± 278.89 a |
| Ethyl Butanoate | C6H12O2 | 116.2 | 1030 | 399.621 | 1.18816 | 377.81 ± 26.37 ab | 395.83 ± 9.22 a | 355.88 ± 5.72 b | 361.32 ± 14.22 b |
Disclaimer/Publisher’s Note: The statements, opinions and data contained in all publications are solely those of the individual author(s) and contributor(s) and not of MDPI and/or the editor(s). MDPI and/or the editor(s) disclaim responsibility for any injury to people or property resulting from any ideas, methods, instructions or products referred to in the content. |
© 2024 by the authors. Licensee MDPI, Basel, Switzerland. This article is an open access article distributed under the terms and conditions of the Creative Commons Attribution (CC BY) license (https://creativecommons.org/licenses/by/4.0/).
Share and Cite
Han, Q.; Hu, J.; Pan, W.; Yu, J.; Ying, X.; Weng, J.; Li, W.; Weng, X. Effects of Rewilding Aquaculture Time on Nutritional Quality and Flavor Characteristics of Grass Carp (Ctenopharyngodon idellus). Fishes 2024, 9, 275. https://doi.org/10.3390/fishes9070275
Han Q, Hu J, Pan W, Yu J, Ying X, Weng J, Li W, Weng X. Effects of Rewilding Aquaculture Time on Nutritional Quality and Flavor Characteristics of Grass Carp (Ctenopharyngodon idellus). Fishes. 2024; 9(7):275. https://doi.org/10.3390/fishes9070275
Chicago/Turabian StyleHan, Qianyun, Jiajie Hu, Weicong Pan, Jin Yu, Xiaoguo Ying, Jinpeng Weng, Weiye Li, and Xudong Weng. 2024. "Effects of Rewilding Aquaculture Time on Nutritional Quality and Flavor Characteristics of Grass Carp (Ctenopharyngodon idellus)" Fishes 9, no. 7: 275. https://doi.org/10.3390/fishes9070275
APA StyleHan, Q., Hu, J., Pan, W., Yu, J., Ying, X., Weng, J., Li, W., & Weng, X. (2024). Effects of Rewilding Aquaculture Time on Nutritional Quality and Flavor Characteristics of Grass Carp (Ctenopharyngodon idellus). Fishes, 9(7), 275. https://doi.org/10.3390/fishes9070275

