Exploring Behavioral Intentions and Sustainability Perspectives for the China–Laos High-Speed Rail Service Among Thai People: A Comparative Study of Urban and Rural Zones
Abstract
1. Introduction
1.1. Research Background
1.2. Problem Statement
2. Literature Review
2.1. Belt and Road Initiative in Southeast Asia
2.2. Transportation Infrastructure Development and Theoretical Framework
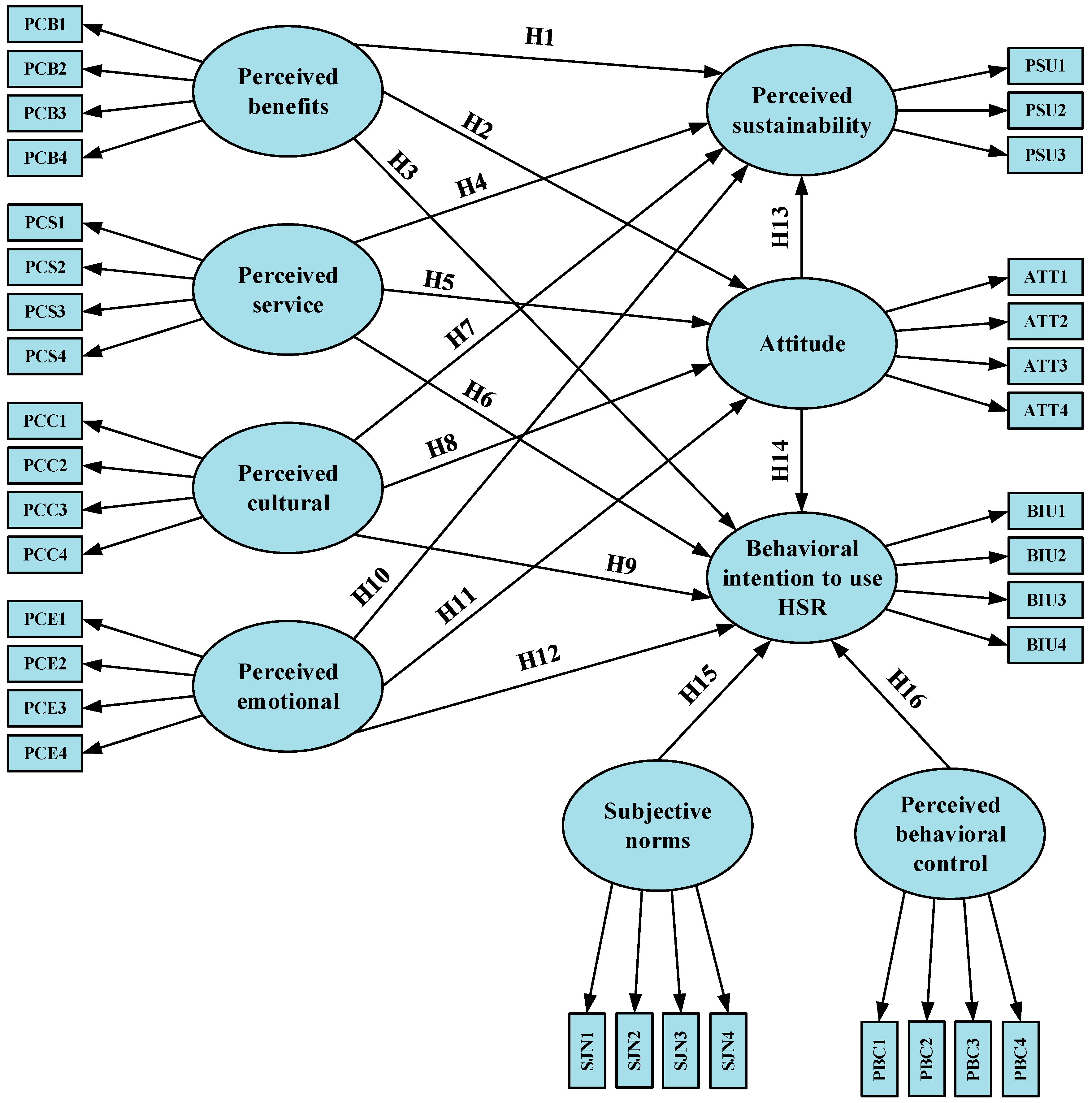
2.3. Hypothesis Formulation
3. Research Methodology
3.1. Research Design
3.2. Data Collection
3.3. Analysis Methods
4. Results
4.1. Descriptive Statistics
4.2. Hypothesis Testing
5. Discussion
5.1. Theoretical Implications
5.2. Policy Recommendations
6. Conclusions
Author Contributions
Funding
Institutional Review Board Statement
Data Availability Statement
Conflicts of Interest
Appendix A
| Part 1: Demographic and Travel Behavior | ||||||||
|---|---|---|---|---|---|---|---|---|
| Characteristics | Category | |||||||
| Gender | ▢ Male ▢ Female | |||||||
| Age | ▢ 18–25 years old ▢ 26–43 years old | |||||||
| ▢ 44–58 years ▢ 59–77 years old | ||||||||
| Status | ▢ Single ▢ Married ▢ Widowed/divorced/separated | |||||||
| Education | ▢ Primary education ▢ High school education ▢ Vocational education | |||||||
| ▢ Associate degree ▢ Bachelor’s degree ▢ Master’s degree | ||||||||
| ▢ Doctoral degree | ||||||||
| Occupation | ▢ Agriculturist/agricultural organization ▢ Entrepreneur | |||||||
| ▢ Private employee ▢ Government employee | ||||||||
| ▢ Student ▢ Others | ||||||||
| Income | ▢ <=10,000 THB ▢ >10,001 THB−15,000 THB | |||||||
| ▢ >15,000 THB−20,000 THB ▢ >20,000 THB | ||||||||
| Modes of travel used | ▢ Private vehicle (car/motorbike) ▢ Bus ▢ Railway ▢ Other (airplane and boat) | |||||||
| Residential zone | ▢ Urban ▢ Rural | |||||||
| Part 2: Thai People’s Perception of the Benefits of the Belt and Road Initiative | Opinion Level | |||||||
| 7 = “Strongly Agree” to 1 = “Strongly Disagree” | ||||||||
| Perceived Benefits | ||||||||
| I believe the China–Laos High-Speed Railway brings positive benefits to Thailand (e.g., trade and tourism) | 7 | 6 | 5 | 7 | 3 | 2 | 1 | |
| I believe the China–Laos High-Speed Railway helps make travel safer | 7 | 6 | 5 | 7 | 3 | 2 | 1 | |
| I believe the China–Laos High-Speed Railway helps reduce costs | 7 | 6 | 5 | 7 | 3 | 2 | 1 | |
| I believe the China–Laos High-Speed Railway helps save time | 7 | 6 | 5 | 7 | 3 | 2 | 1 | |
| Perceived Service | ||||||||
| I believe the China–Laos High-Speed Railway provides a good experience and creates special value in travel | 7 | 6 | 5 | 7 | 3 | 2 | 1 | |
| I believe the China–Laos High-Speed Railway offers good value for money | 7 | 6 | 5 | 7 | 3 | 2 | 1 | |
| I believe the China–Laos High-Speed Railway provides impressive service | 7 | 6 | 5 | 7 | 3 | 2 | 1 | |
| I believe the China–Laos High-Speed Railway makes travel and cargo transportation more convenient and faster | 7 | 6 | 5 | 7 | 3 | 2 | 1 | |
| Perceived Cultural | ||||||||
| I believe the China–Laos High-Speed Railway helps me learn about neighboring countries’ cultures (e.g., Laos) | 7 | 6 | 5 | 7 | 3 | 2 | 1 | |
| I believe the China–Laos High-Speed Railway contributes to cultural transmission (e.g., Thai products) | 7 | 6 | 5 | 7 | 3 | 2 | 1 | |
| I believe the China–Laos High-Speed Railway influences positive cultural exchange between countries | 7 | 6 | 5 | 7 | 3 | 2 | 1 | |
| I believe the China–Laos High-Speed Railway can create positive values for travel | 7 | 6 | 5 | 7 | 3 | 2 | 1 | |
| Perceived Emotional | ||||||||
| I believe the China–Laos High-Speed Railway can create enjoyment for passengers (e.g., beautiful natural scenery along the route) | 7 | 6 | 5 | 7 | 3 | 2 | 1 | |
| I believe the China–Laos High-Speed Railway is interesting | 7 | 6 | 5 | 7 | 3 | 2 | 1 | |
| I believe the China–Laos High-Speed Railway can build confidence in travel | 7 | 6 | 5 | 7 | 3 | 2 | 1 | |
| I believe the China–Laos High-Speed Railway can meet people’s travel needs | 7 | 6 | 5 | 7 | 3 | 2 | 1 | |
| Attitude | ||||||||
| I feel the China–Laos High-Speed Railway will help develop Thailand’s economy | 7 | 6 | 5 | 7 | 3 | 2 | 1 | |
| I feel the China–Laos High-Speed Railway will promote Thailand’s tourism | 7 | 6 | 5 | 7 | 3 | 2 | 1 | |
| I feel the China–Laos High-Speed Railway will benefit people in Thai society | 7 | 6 | 5 | 7 | 3 | 2 | 1 | |
| I feel the China–Laos High-Speed Railway will create trade advantages for Thailand | 7 | 6 | 5 | 7 | 3 | 2 | 1 | |
| Subjective Norm | ||||||||
| I think family and people around me influence my decision to use high-speed rail services | 7 | 6 | 5 | 7 | 3 | 2 | 1 | |
| If friends recommend trying the China–Laos High-Speed Railway, I think this recommendation would increase my likelihood of using it | 7 | 6 | 5 | 7 | 3 | 2 | 1 | |
| If celebrities (e.g., actors, YouTubers, influencers) use the China–Laos High-Speed Railway, it would make me want to try it | 7 | 6 | 5 | 7 | 3 | 2 | 1 | |
| Advertising/publicity about the China–Laos High-Speed Railway through various media makes me interested in using the service | 7 | 6 | 5 | 7 | 3 | 2 | 1 | |
| Perceived Behavioral Control | ||||||||
| The booking/ticket purchasing process for the China–Laos High-Speed Railway is not beyond my capabilities | 7 | 6 | 5 | 7 | 3 | 2 | 1 | |
| I think the China–Laos High-Speed Railway is as easy to use as regular trains | 7 | 6 | 5 | 7 | 3 | 2 | 1 | |
| I think the China–Laos High-Speed Railway is not complicated to use | 7 | 6 | 5 | 7 | 3 | 2 | 1 | |
| I think even though I have never used the China–Laos High-Speed Railway before, it would be easy to use and accessible to everyone | 7 | 6 | 5 | 7 | 3 | 2 | 1 | |
| Perceived Sustainability | ||||||||
| The China–Laos High-Speed Railway helps improve the well-being and society of Thailand | 7 | 6 | 5 | 7 | 3 | 2 | 1 | |
| The China–Laos High-Speed Railway helps improve Thailand’s infrastructure development (e.g., road networks) | 7 | 6 | 5 | 7 | 3 | 2 | 1 | |
| The China–Laos High-Speed Railway helps reduce air pollution and contributes to environmental protection | 7 | 6 | 5 | 7 | 3 | 2 | 1 | |
| Behavioral Intention | ||||||||
| I intend to use the China–Laos High-Speed Railway for travel | 7 | 6 | 5 | 7 | 3 | 2 | 1 | |
| I will recommend my family members use the China–Laos High-Speed Railway for travel | 7 | 6 | 5 | 7 | 3 | 2 | 1 | |
| I will recommend people around me use the China–Laos High-Speed Railway for travel | 7 | 6 | 5 | 7 | 3 | 2 | 1 | |
| I plan to use the China–Laos High-Speed Railway if I have access to the service | 7 | 6 | 5 | 7 | 3 | 2 | 1 | |
References
- Li, B.; Hu, J.; Chen, G.; Xiao, D.; Cheng, S. The environmental effects of regional economic cooperation: Evidence from the Belt and Road Initiative. Front. Environ. Sci. 2022, 10, 1020502. [Google Scholar] [CrossRef]
- Heiduk, F.; Sakaki, A. Introduction to the Special Issue—China’s Belt and Road Initiative: The View from East Asia. East Asia 2019, 36, 93–113. [Google Scholar] [CrossRef]
- Liang, Y.; Zhou, K.; Li, X.; Zhou, Z.; Sun, W.; Zeng, J. Effectiveness of high-speed railway on regional economic growth for less developed areas. J. Transp. Geogr. 2020, 82, 102621. [Google Scholar] [CrossRef]
- Shi, D.; Wang, L.; Zhang, X.; Yu, T. Borrowed size and borrowed administrative power: Effects of high-speed rail network on industrial upgrading and variegated externalities in the Yangtze River Delta, China. J. Transp. Geogr. 2025, 123, 104113. [Google Scholar] [CrossRef]
- Zhou, L.; Mao, Y.; Fu, Q.; Xu, D.; Zhou, J.; Zeng, S. A study on the belt and road initiative’s trade and its influencing factors: Evidence of China-South Asia’s panel data. PLoS ONE 2023, 18, e0282167. [Google Scholar] [CrossRef]
- Khamphengvong, V.; Zhang, H.; Wu, Q.; Thavisay, T. Examine the Economic and Social Effects on Lao People’s Perceived Benefit Attitudes towards BRI. Sustainability 2022, 14, 5088. [Google Scholar] [CrossRef]
- Liu, M.; Ma, H. Untangling the effects of the Belt and Road Initiative on carbon dioxide emissions. J. Environ. Manag. 2023, 325, 116628. [Google Scholar] [CrossRef]
- Aiyara, T. The Long and Winding Railway: Domestic Politics and the Realization of China-Initiated High-Speed Railway Projects in Thailand. Chin. Politics Sci. Rev. 2019, 4, 327–348. [Google Scholar] [CrossRef]
- Champahom, T.; Chonsalasin, D.; Theerathitichaipa, K.; Jomnonkwao, S.; Watcharamaisakul, F.; Kasemsri, R.; Ratanavaraha, V. Measuring Belt and Road Initiative Perceptions: A Comparative Analysis of Thai Border and Non-Border Regions. Civ. Eng. J. 2024, 10, 3966–3985. [Google Scholar] [CrossRef]
- Zhang, G.; Liu, Y.; Jing, Y.; Chen, H.; Wang, Y.; Wang, Z. Unraveling the supply-service relationship between high-speed railway and conventional railway: A temporal perspective. Front. Environ. Sci. 2023, 11, 1057812. [Google Scholar] [CrossRef]
- Punyaratabandhu, P.; Swaspitchayaskun, J. Thailand’s Perception and Strategy toward China’s BRI Expansion: Hedging with Cooperating. Chin. Econ. 2021, 54, 69–77. [Google Scholar] [CrossRef]
- Cao, Y.; Jiang, A.; Cao, Z.; Fayyaz, A.; Li, J.; Chen, W.; Guo, W. Impact of the Belt and Road Initiative on Economic-Social-Natural Ecological Niches and Their Coupling Coordination: Evidence From 11 Countries Along the Route. Front. Environ. Sci. 2022, 10, 913928. [Google Scholar] [CrossRef]
- Hung, J. Transitioning to Greener Sino-Thai Belt and Road Initiative: How China Finance Thailand’s Environmental Sustainability. Environ. Health Insights 2024, 18, 11786302241258348. [Google Scholar] [CrossRef]
- Ahmed, N.; Khan, M.W.A.; Pattal, M.M.I.; Rana, F.; Khan, A. National economic benefits through high-speed train services: The role of service quality and quality pursuer on client satisfaction. J. Infrastruct. Policy Dev. 2024, 8, 3112. [Google Scholar] [CrossRef]
- Leng, T. Underlying Factors of Cambodia’s Bandwagoning with China’s Belt and Road Initiative. East Asia 2019, 36, 243–253. [Google Scholar] [CrossRef]
- Punyaratabandhu, P.; Swaspitchayaskun, J. The Political Economy of China–Thailand Development Under the One Belt One Road Initiative: Challenges and Opportunities. Chin. Econ. 2018, 51, 333–341. [Google Scholar] [CrossRef]
- Wang, Y.; Zhang, Z.; Zhu, M.; Wang, H. The Impact of Service Quality and Customer Satisfaction on Reuse Intention in Urban Rail Transit in Tianjin, China. SAGE Open 2020, 10, 2158244019898803. [Google Scholar] [CrossRef]
- Kuik, C.-C.; Rosli, Z. Laos-China infrastructure cooperation: Legitimation and the limits of host-country agency. J. Contem. East Asia Stud. 2023, 12, 32–58. [Google Scholar] [CrossRef]
- Qin, B.; Zeng, D.; Gao, A. Convergence effect of the Belt and Road Initiative on income disparity: Evidence from China. Humanit. Soci. Sci. Commun. 2022, 9, 307. [Google Scholar] [CrossRef]
- Foggin, J.M.; Lechner, A.M.; Emslie-Smith, M.; Hughes, A.C.; Sternberg, T.; Dossani, R. Belt and Road Initiative in Central Asia: Anticipating socioecological challenges from large-scale infrastructure in a global biodiversity hotspot. Converv. Lett. 2021, 14, e12819. [Google Scholar] [CrossRef]
- Ali, M.; Faqir, K.; Haider, B.; Shahzad, K.; Nosheen, N. Belt and Road Environmental Implications for South Asia. Front. Public Health 2022, 10, 876606. [Google Scholar] [CrossRef]
- Yu, X.; Zhou, L.; Huo, M.; Yu, X.; Roanes Lozano, E. Research on High-Speed Railway Freight Train Organization Method considering Different Transportation Product Demands. Math. Probl. Eng. 2021, 2021, 5520867. [Google Scholar] [CrossRef]
- Jia, Y.; Wang, Y.; Li, P.; Gao, S. Economic Communication: The Influence of High-Speed Rail on Urban-Rural Income Inequality in China. Soc. Indic. Res. 2024, 174, 47–73. [Google Scholar] [CrossRef]
- Theerathitichaipa, K.; Wisutwattanasak, P.; Banyong, C.; Seefong, M.; Jomnonkwao, S.; Champahom, T.; Ratanavaraha, V.; Kasemsri, R. Measurement Model for Determining the Disparity Factors of Intercity Railway Transportation. Civ. Eng. J. 2024, 10, 668–688. [Google Scholar] [CrossRef]
- Li, J.; Qian, G.; Zhou, K.Z.; Lu, J.; Liu, B. Belt and Road Initiative, globalization and institutional changes: Implications for firms in Asia. Asia Pac. J. Manag. 2021, 39, 843–856. [Google Scholar] [CrossRef]
- Nokkaew, M.; Nongpong, K.; Yeophantong, T.; Ploykitikoon, P.; Arjharn, W.; Phonak, D.; Siritaratiwat, A.; Surawanitkun, C. Hidden emotional trends on social media regarding the Thailand–China high-speed railway project: A deep learning approach with ChatGPT integration. Soc. Netw. Anal. Min. 2024, 14, 175. [Google Scholar] [CrossRef]
- Lindberg, J.; Biddulph, R. China’s belt and road initiative: The need for livelihood-inclusive stories. Geoforum 2021, 121, 138–141. [Google Scholar] [CrossRef]
- Ullah, A.; Pinglu, C.; Ullah, S.; Hashmi, S.H. The dynamic impact of financial, technological, and natural resources on sustainable development in Belt and Road countries. Environ. Sci. Pollut. Res. 2022, 29, 4616–4631. [Google Scholar] [CrossRef]
- Jin, F.; Yao, Z.; Chen, Z. Development characteristics and construction prospects for a multi-integrated economic zone in the South China Sea Region. J. Geogr. Sci. 2021, 31, 403–422. [Google Scholar] [CrossRef]
- Fu, Y.; Eboli, L.; Mazzulla, G.; Zhang, Y. Railway service quality in northern Italy: A multilevel synthetic assessment. Adv. Mech. Eng. 2017, 9, 1687814016686317. [Google Scholar] [CrossRef]
- Wang, C.; Lim, M.K.; Zhang, X.; Zhao, L.; Lee, P.T.-W. Railway and road infrastructure in the Belt and Road Initiative countries: Estimating the impact of transport infrastructure on economic growth. Transp. Res. Part A 2020, 134, 288–307. [Google Scholar] [CrossRef]
- Ou, Y.; Zheng, J.; Li, S.; Chen, K.; Bao, Z. High-speed rail development and economic performance: A perspective on urban-rural disparities in the treatment and spillover effects. Res. Transp. Bus. Manag. 2025, 59, 101287. [Google Scholar] [CrossRef]
- Chanthavong, S. Laos-China Railway: Legal, Social, Economic and Environmental Perspectives. In The Reality and Myth of BRI’s Debt Trap: Evidences from Asia and Africa; Peng, N., Cheng, M.Y., Eds.; Springer Nature: Singapore, 2024; pp. 91–108. [Google Scholar]
- Zhang, X.; Zhang, N.; Zhao, C.; Yu, H.; Deng, X.; Severino, A. Identification of Influencing Variables on Improving Resilience of High-Speed Railway System. J. Adv. Transp. 2022, 2022, 3013243. [Google Scholar] [CrossRef]
- Ullah, A.; Pinglu, C.; Ullah, S.; Hashmi, S.H. Nexus of regional integration, socioeconomic determinants and sustainable development in belt and road initiative countries. PLoS ONE 2021, 16, e0254298. [Google Scholar] [CrossRef]
- Champahom, T.; Wisutwattanasak, P.; Jomnonkwao, S.; Laphrom, W.; Khampirat, B.; Ratanavaraha, V. Gender-specific insights into intercity railway service quality: Navigating the new normal for enhanced equity. Res. Transp. Econ. 2025, 109, 101499. [Google Scholar] [CrossRef]
- Meesit, R. Factors affecting the future utilisation of high-speed train services in Eastern Economic Corridor (EEC). Transp. Res. Interdiscip. Perspect. 2024, 26, 101162. [Google Scholar] [CrossRef]
- Bunnak, P.; Song, N.; Chen, X.; Thomson, R. A governance perspective on China’s belt and road initiative: A case study of the Sino-Thai railway project. J. Asian Public Policy 2024, 1–20. [Google Scholar] [CrossRef]
- Yang, J.; Guo, A.; Li, X.; Huang, T. Study of the Impact of a High-Speed Railway Opening on China’s Accessibility Pattern and Spatial Equality. Sustainability 2018, 10, 2943. [Google Scholar] [CrossRef]
- Bouraima, M.B.; Alimo, P.K.; Agyeman, S.; Sumo, P.D.; Lartey-Young, G.; Ehebrecht, D.; Qiu, Y. Africa’s railway renaissance and sustainability: Current knowledge, challenges, and prospects. J. Transp. Geogr. 2023, 106, 103487. [Google Scholar] [CrossRef]
- Shen, Q.; Pan, Y.; Feng, Y. The impacts of high-speed railway on environmental sustainability: Quasi-experimental evidence from China. Humanit. Soci. Sci. Commun. 2023, 10, 719. [Google Scholar] [CrossRef]
- Zheng, Q.Y.; Law, T.H.; Wong, S.V.; Ng, C.P. Relative improvements between roads and railways and economic performance: A panel data analysis. Transp. Policy 2024, 153, 87–96. [Google Scholar] [CrossRef]
- Carranza, G.; Garcia, M.; Sanchez, B. Activating inclusive growth in railway SMEs by workplace innovation. Transp. Res. Interdiscip. Perspect. 2020, 7, 100193. [Google Scholar] [CrossRef]
- Pan, J.Y. Understanding high-speed rail users in the US—Environmental and sustainability perspectives. Travel Behav. Soc. 2024, 34, 100670. [Google Scholar] [CrossRef]
- Hou, Z.; Liang, L.J.; Meng, B.; Choi, H.C. The Role of Perceived Quality on High-Speed Railway Tourists’ Behavioral Intention: An Application of the Extended Theory of Planned Behavior. Sustainability 2021, 13, 12386. [Google Scholar] [CrossRef]
- Dangbut, A.; Watcharamaisakul, F.; Champahom, T.; Jomnonkwao, S.; Wisutwattanasak, P.; Phojaem, T.; Ratanavaraha, V. The Impact of Attitude on High-Speed Rail Technology Acceptance among Elderly Passengers in Urban and Rural Areas: A Multigroup SEM Analysis. Infrastructures 2024, 9, 174. [Google Scholar] [CrossRef]
- Lieophairot, C.; Rojniruttikul, N. Factors affecting state railway of Thailand (SRT) passenger train service use decision: A structural equation model. Heliyon 2023, 9, e15660. [Google Scholar] [CrossRef]
- Champahom, T.; Chonsalasin, D.; Dangbut, A.; Watcharamaisakul, F.; Jomnonkwao, S.; Ratanavaraha, V. Elderly travelers’ expectations of high-speed railway services in Thailand: A comparative study of leisure and other purposes. Travel Behav. Soc. 2025, 39, 100984. [Google Scholar] [CrossRef]
- Wen, Y.; Liu, Y.; Sheng, L.; Yu, Z. The impacts of high-speed rail networks on urban green innovation. Transp. Policy 2025, 163, 168–184. [Google Scholar] [CrossRef]
- Limpasirisuwan, N.; Champahom, T.; Jomnonkwao, S.; Ratanavaraha, V. Promoting Sustainable Transportation: Factors Influencing Battery Electric Vehicle Adoption Across Age Groups in Thailand. Sustainability 2024, 16, 9273. [Google Scholar] [CrossRef]
- Nokkaew, M.; Nongpong, K.; Yeophantong, T.; Ploykitikoon, P.; Arjharn, W.; Siritaratiwat, A.; Narkglom, S.; Wongsinlatam, W.; Remsungnen, T.; Namvong, A.; et al. Analyzing online public opinion on Thailand-China high-speed train and Laos-China railway mega-projects using advanced machine learning for sentiment analysis. Soc. Netw. Anal. Min. 2023, 14, 15. [Google Scholar] [CrossRef]
- Dobruszkes, F.; Chen, C.-L.; Moyano, A.; Pagliara, F.; Endemann, P. Is high-speed rail socially exclusive? An evidence-based worldwide analysis. Travel Behav. Soc. 2022, 26, 96–107. [Google Scholar] [CrossRef]
- Ortega, E.; López, E.; Monzón, A. Territorial cohesion impacts of high-speed rail under different zoning systems. J. Transp. Geogr. 2014, 34, 16–24. [Google Scholar] [CrossRef]
- Mahardika, M.D.; Irawan, M.Z.; Bastarianto, F.F. Exploring the potential demand for Jakarta–Bandung high-speed rail. Transp. Res. Interdiscip. Perspect. 2022, 15, 100658. [Google Scholar] [CrossRef]
- Cheng, Y.-H.; Huang, T.-Y. High speed rail passenger segmentation and ticketing channel preference. Transp. Res. Part A 2014, 66, 127–143. [Google Scholar] [CrossRef]
- Kuo, C.W.; Tang, M.L. Relationships among service quality, corporate image, customer satisfaction, and behavioral intention for the elderly in high speed rail services. J. Adv. Transp. 2013, 47, 512–525. [Google Scholar] [CrossRef]
- Wisutwattanasak, P.; Champahom, T.; Jomnonkwao, S.; Seefong, M.; Theerathitichaipa, K.; Kasemsri, R.; Ratanavaraha, V. Modeling Extended Service Quality for Public Transportation in the Post-Pandemic Period: Differentiating between Urban and Rural Areas: A Case Study of Intercity Railway, Thailand. Logistics 2023, 7, 93. [Google Scholar] [CrossRef]
- Muthén, L.K.; Muthén, B. Mplus User’s Guide: Statistical Analysis with Latent Variables, User’s Guide; Muthén & Muthén: Los Angeles, CA, USA, 2017. [Google Scholar]
- Hair, J.; Black, B.; Babin, B.; Anderson, R. Multivariate Data Analysis, 7th ed.; Pearson Prentice Hall: Upper Saddle River, NJ, USA, 2010. [Google Scholar]
- Kline, R.B. Principles and Practice of Structural Equation Modeling; Guilford Publications: New York, NY, USA, 2015. [Google Scholar]
- Karl, L.W. An Introduction to Structural Equation Modeling (SEM); Department of Psychology, East Carilina University: Greenville, NC, USA, 2014. [Google Scholar]
- Feng, J. The influence of built environment on travel behavior of the elderly in urban China. Transp. Res. Part D 2017, 52, 619–633. [Google Scholar] [CrossRef]
- Kuo, K.-C.; Yu, H.-Y.; Lu, W.-M.; Le, T.-T. Sustainability and Corporate Performance: Moderating Role of Environmental, Social, and Governance Investments in the Transportation Sector. Sustainability 2022, 14, 4095. [Google Scholar] [CrossRef]
- Keanjoom, R.; Toyoda, P.; Nakamura, K. Geographical variation, demographic and socioeconomic disparities in Active Ageing: The situation in Thailand. Public Health Pract. 2024, 7, 100509. [Google Scholar] [CrossRef]



| Research | Research Summary | Supported Hypothesis |
|---|---|---|
| Li et al. [25] | Examined how firms in Asia strategically respond to BRI initiatives, highlighting the importance of examining organizational heterogeneity and stakeholder perceptions. Found that perceived benefits and service quality significantly influence acceptance and adoption. | H1, H2, H3, H4, H5, H6: Research supports the relationship between perceived benefits/service quality and stakeholder attitudes, sustainability perceptions, and behavioral intentions. |
| Jin et al. [29] | Analyzed the development characteristics of multi-integrated economic zones, finding that cultural and emotional factors significantly impact regional cooperation and development sustainability. | H7, H8, H9, H10, H11, H12: Study validates the importance of cultural and emotional factors in shaping sustainability perceptions, attitudes, and behavioral intentions toward BRI projects. |
| Wang et al. [31] | Investigated railway infrastructure impact on economic growth in BRI countries, demonstrating positive correlations between perceived service quality and user intentions. | H4, H5, H6: Research confirms the relationship between service perceptions and behavioral outcomes. |
| Lindberg et al. [27] | Studied stakeholder perceptions of BRI initiatives, finding that attitudes significantly influence sustainability perceptions and behavioral intentions. | H13, H14: Supports the relationship between attitudes and both sustainability perceptions and behavioral intentions. |
| Zhang et al. [34] | Examined environmental implications and social acceptance of BRI projects, highlighting the role of subjective norms and perceived behavioral control in adoption decisions. | H15, H16: Validates the influence of subjective norms and perceived behavioral control on behavioral intentions. |
| Qin et al. [19] | Analyzed convergence effects of BRI on regional development, demonstrating how perceived benefits and cultural factors influence sustainability perceptions. | H1, H7, H13: Confirms relationships between benefits, cultural factors, sustainability perceptions, and attitudes. |
| Zhou et al. [5] | Investigated China–South Asia trade relationships under BRI, finding that cultural factors and perceived benefits significantly influence cooperation intentions. | H2, H3, H7, H8, H9: Supports the impact of cultural factors and perceived benefits on attitudes and intentions. |
| Ali et al. [21] | Studied environmental implications of BRI in South Asia, highlighting how perceived sustainability influences behavioral intentions and attitudes. | H13, H14: Validates the relationship between sustainability perceptions and behavioral outcomes. |
| Foggin et al. [20] | Analyzed socio-ecological challenges in BRI implementation, demonstrating the importance of perceived benefits and emotional connections in stakeholder acceptance. | H1, H2, H3, H10, H11, H12: Confirms the role of perceived benefits and emotional factors. |
| Yu et al. [22] | Examined regional financial integration in BRI countries, showing how subjective norms and perceived control influence participation intentions. | H15, H16: Supports the influence of subjective norms and behavioral control on intentions. |
| Punyaratabandhu et al. [11] | Analyzed Thailand’s perception of BRI, finding strong relationships between cultural factors, emotional connections, and behavioral intentions. | H7, H8, H9, H10, H11, H12: Validates cultural and emotional factors’ influence on intentions. |
| Ullah et al. [35] | Studied socioeconomic determinants in BRI countries, demonstrating how perceived benefits and service quality affect sustainable development perceptions. | H1, H4, H13: Confirms relationships between benefits, service quality, and sustainability perceptions. |
| Characteristics | Category | Urban (n = 1301) | Rural (n = 1565) | ||
|---|---|---|---|---|---|
| Frequency | Percentage | Frequency | Percentage | ||
| Gender | Male | 564 | 43.4% | 669 | 42.7% |
| Female | 737 | 56.6% | 896 | 57.3% | |
| Age | 18–25 years old (Gen Alpha) | 220 | 16.9% | 225 | 14.4% |
| 26–43 years old (Gen Y) | 751 | 57.7% | 807 | 51.6% | |
| 44–58 years old (Gen X) | 262 | 20.2% | 406 | 25.9% | |
| 59–77 years old (baby boomer) | 68 | 5.2% | 127 | 8.1% | |
| Status | Single | 609 | 46.8% | 593 | 37.9% |
| Married | 631 | 48.5% | 803 | 51.3% | |
| Widowed/divorced/separated | 61 | 4.7% | 169 | 10.8% | |
| Education | Primary education | 72 | 5.5% | 160 | 10.2% |
| High school education | 204 | 15.7% | 377 | 24.1% | |
| Vocational education | 150 | 11.5% | 222 | 14.2% | |
| Associate degree | 205 | 15.8% | 227 | 14.5% | |
| Bachelor’s degree | 604 | 46.4% | 523 | 33.4% | |
| Master’s degree | 60 | 4.6% | 56 | 3.6% | |
| Doctoral degree | 6 | 0.5% | 0 | 0.0% | |
| Occupation | Agriculturist/agricultural organization | 121 | 9.3% | 335 | 21.4% |
| Entrepreneur | 251 | 19.3% | 348 | 22.2% | |
| Private employee | 477 | 36.7% | 408 | 26.1% | |
| Government employee | 174 | 13.4% | 164 | 10.5% | |
| Student | 159 | 12.2% | 136 | 8.7% | |
| Others | 119 | 9.1% | 174 | 11.1% | |
| Income | ≤10,000 THB | 279 | 21.4% | 529 | 33.8% |
| >10,001 THB−15,000 THB | 251 | 19.3% | 322 | 20.6% | |
| >15,000 THB−20,000 THB | 363 | 27.9% | 356 | 22.7% | |
| >20,000 THB | 408 | 31.4% | 358 | 22.9% | |
| Modes of travel used | Private vehicle (Car/motorbike) | 957 | 73.6% | 1204 | 76.9% |
| Bus | 205 | 15.8% | 223 | 14.2% | |
| Railway | 93 | 7.1% | 73 | 4.7% | |
| Other (airplane and boat) | 46 | 3.5% | 65 | 4.2% | |
| Item | Measures | Urban (n = 1301) | Rural (n = 1565) | ||||||
|---|---|---|---|---|---|---|---|---|---|
| M | SD | SK | KU | M | SD | SK | KU | ||
| Perceived benefits (Cronbach’s α = 0.904) | |||||||||
| PCB1 | I believe the China–Laos High-Speed Railway brings positive benefits to Thailand (e.g., trade and tourism) | 5.002 | 1.179 | −0.072 | −0.393 | 5.047 | 1.156 | −0.126 | −0.383 |
| PCB2 | I believe the China–Laos High-Speed Railway helps make travel safer | 4.934 | 1.192 | −0.274 | −0.451 | 5.002 | 1.152 | −0.207 | −0.427 |
| PCB3 | I believe the China–Laos High-Speed Railway helps reduce costs | 4.824 | 1.170 | −0.133 | −0.369 | 5.001 | 1.195 | −0.031 | −0.689 |
| PCB4 | I believe the China–Laos High-Speed Railway helps save time | 5.189 | 1.211 | −0.197 | −0.568 | 5.286 | 1.176 | −0.098 | −0.846 |
| Perceived service (Cronbach’s α = 0.918) | |||||||||
| PCS1 | I believe the China–Laos High-Speed Railway provides a good experience and creates special value in travel | 4.905 | 1.086 | −0.117 | −0.039 | 4.952 | 1.140 | −0.077 | −0.319 |
| PCS2 | I believe the China–Laos High-Speed Railway offers good value for money | 4.965 | 1.131 | −0.132 | −0.179 | 4.996 | 1.158 | −0.135 | −0.438 |
| PCS3 | I believe the China–Laos High-Speed Railway provides impressive service | 4.821 | 1.182 | −0.053 | −0.473 | 4.857 | 1.221 | −0.109 | −0.725 |
| PCS4 | I believe the China–Laos High-Speed Railway makes travel and cargo transportation more convenient and faster | 4.942 | 1.166 | −0.118 | −0.576 | 4.953 | 1.205 | −0.016 | −0.762 |
| Perceived cultural (Cronbach’s α = 0.907) | |||||||||
| PCC1 | I believe the China–Laos High-Speed Railway helps me learn about neighboring countries’ cultures (e.g., Laos) | 4.801 | 1.207 | −0.145 | −0.522 | 4.751 | 1.117 | −0.138 | −0.361 |
| PCC2 | I believe the China–Laos High-Speed Railway contributes to cultural transmission (e.g., Thai products) | 4.816 | 1.169 | −0.142 | −0.389 | 4.773 | 1.109 | −0.192 | −0.333 |
| PCC3 | I believe the China–Laos High-Speed Railway influences positive cultural exchange between countries | 4.798 | 1.150 | −0.180 | −0.329 | 4.796 | 1.074 | −0.087 | −0.276 |
| PCC4 | I believe the China–Laos High-Speed Railway can create positive values for travel | 4.909 | 1.115 | −0.086 | −0.414 | 4.885 | 1.072 | −0.269 | −0.161 |
| Perceived emotional (Cronbach’s α = 0.914) | |||||||||
| PCE1 | I believe the China–Laos High-Speed Railway can create enjoyment for passengers (e.g., beautiful natural scenery along the route) | 4.980 | 1.058 | −0.136 | 0.001 | 4.993 | 1.077 | −0.051 | −0.278 |
| PCE2 | I believe the China–Laos High-Speed Railway is interesting | 5.037 | 1.158 | −0.191 | −0.302 | 5.027 | 1.146 | −0.128 | −0.499 |
| PCE3 | I believe the China–Laos High-Speed Railway can build confidence in travel | 4.964 | 1.128 | −0.103 | −0.372 | 4.973 | 1.146 | −0.087 | −0.506 |
| PCE4 | I believe the China–Laos High-Speed Railway can meet people’s travel needs | 5.166 | 1.182 | −0.268 | −0.408 | 5.203 | 1.184 | −0.221 | −0.625 |
| Attitude (Cronbach’s α = 0.909) | |||||||||
| ATT1 | I feel the China–Laos High-Speed Railway will help develop Thailand’s economy | 4.769 | 1.230 | −0.216 | −0.401 | 4.795 | 1.128 | −0.225 | −0.298 |
| ATT2 | I feel the China–Laos High-Speed Railway will promote Thailand’s tourism | 4.986 | 1.240 | −0.250 | −0.323 | 5.045 | 1.212 | −0.201 | −0.434 |
| ATT3 | I feel the China–Laos High-Speed Railway will benefit people in Thai society | 4.849 | 1.132 | −0.339 | 0.087 | 4.921 | 1.134 | −0.066 | −0.264 |
| ATT4 | I feel the China–Laos High-Speed Railway will create trade advantages for Thailand | 4.831 | 1.200 | −0.204 | −0.185 | 4.873 | 1.157 | −0.139 | −0.208 |
| Subjective norm (Cronbach’s α = 0.901) | |||||||||
| SJN1 | I think family and people around me influence my decision to use high-speed rail services | 4.772 | 1.141 | −0.140 | 0.153 | 4.809 | 1.085 | −0.093 | −0.065 |
| SJN2 | If friends recommend trying the China–Laos High-Speed Railway, I think this recommendation would increase my likelihood of using it | 4.846 | 1.147 | −0.173 | −0.053 | 4.888 | 1.098 | −0.165 | −0.093 |
| SJN3 | If celebrities (e.g., actors, YouTubers, influencers) use the China–Laos High-Speed Railway, it would make me want to try it | 4.851 | 1.239 | −0.067 | −0.141 | 4.842 | 1.206 | −0.084 | −0.110 |
| SJN4 | Advertising/publicity about the China–Laos High-Speed Railway through various media makes me interested in using the service | 4.894 | 1.200 | −0.065 | −0.298 | 4.915 | 1.166 | −0.106 | −0.108 |
| Perceived behavioral control (Cronbach’s α = 0.912) | |||||||||
| PBC1 | The booking/ticket purchasing process for the China–Laos High-Speed Railway is not beyond my capabilities | 4.605 | 1.242 | −0.289 | −0.018 | 4.668 | 1.169 | −0.351 | −0.155 |
| PBC2 | I think the China–Laos High-Speed Railway is as easy to use as regular trains | 4.729 | 1.178 | −0.284 | −0.007 | 4.762 | 1.122 | −0.319 | −0.050 |
| PBC3 | I think the China–Laos High-Speed Railway is not complicated to use | 4.680 | 1.141 | −0.300 | 0.185 | 4.692 | 1.130 | −0.293 | −0.135 |
| PBC4 | I think even though I have never used the China–Laos High-Speed Railway before, it would be easy to use and accessible to everyone | 4.750 | 1.188 | −0.264 | −0.070 | 4.794 | 1.217 | −0.217 | −0.339 |
| Perceived sustainability (Cronbach’s α = 0.825) | |||||||||
| PSU1 | The China–Laos High-Speed Railway helps improve the well-being and society of Thailand | 4.699 | 1.028 | −0.080 | 0.166 | 4.698 | 1.004 | −0.296 | 0.535 |
| PSU2 | The China–Laos High-Speed Railway helps improve Thailand’s infrastructure development (e.g., road networks) | 4.717 | 1.144 | −0.164 | −0.335 | 4.720 | 1.084 | −0.307 | 0.055 |
| PSU3 | The China–Laos High-Speed Railway helps reduce air pollution and contributes to environmental protection | 4.726 | 1.103 | −0.166 | −0.114 | 4.735 | 1.049 | −0.024 | −0.025 |
| Behavioral intention (Cronbach’s α = 0.922) | |||||||||
| BIU1 | I intend to use the China–Laos High-Speed Railway for travel | 5.101 | 1.140 | −0.497 | 0.689 | 5.137 | 1.105 | −0.571 | 0.522 |
| BIU2 | I will recommend my family members use the China–Laos High-Speed Railway for travel | 4.988 | 1.123 | −0.478 | 0.519 | 5.041 | 1.157 | −0.623 | 0.539 |
| BIU3 | I will recommend people around me use the China–Laos High-Speed Railway for travel | 4.902 | 1.185 | −0.273 | −0.053 | 4.927 | 1.223 | −0.403 | 0.005 |
| BIU4 | I plan to use the China–Laos High-Speed Railway if I have access to the service | 5.002 | 1.304 | −0.303 | −0.352 | 5.069 | 1.264 | −0.198 | −0.627 |
| Description | χ2 | df | χ2/df | CFI | TLI | SRMR | RMSEA (90% CI) | Δχ2 | Δdf | p |
|---|---|---|---|---|---|---|---|---|---|---|
| Individual groups: | ||||||||||
| Model 1: Urban | 2054.736 | 524 | 3.921 | 0.964 | 0.959 | 0.067 | 0.047 (0.045–0.050) | |||
| Model 2: Rural | 2556.754 | 519 | 4.926 | 0.959 | 0.953 | 0.072 | 0.050 (0.048–0.052) | |||
| Measurement of invariance: | ||||||||||
| Model 3: Simultaneous model | 4089.393 | 996 | 4.106 | 0.966 | 0.959 | 0.079 | 0.047 (0.045–0.048) | |||
| Model 4: Factor loading, intercepts, structural paths held equal across groups | 5315.644 | 1117 | 4.759 | 0.954 | 0.951 | 0.075 | 0.051 (0.050–0.053) | 1226.251 | 121 | <0.001 |
| Urban | |||||||||
|---|---|---|---|---|---|---|---|---|---|
| PCBs | PCS | PCC | PCE | ATT | SJN | PBC | PSU | BIU | |
| PCBs | 0.812 | 0.695 | 0.650 | 0.722 | 0.710 | 0.602 | 0.617 | 0.709 | 0.586 |
| PCS | 0.847 | 0.759 | 0.769 | 0.745 | 0.663 | 0.744 | 0.706 | 0.749 | |
| PCC | 0.845 | 0.709 | 0.735 | 0.633 | 0.660 | 0.699 | 0.719 | ||
| PCE | 0.846 | 0.730 | 0.630 | 0.667 | 0.707 | 0.725 | |||
| ATT | 0.844 | 0.605 | 0.642 | 0.701 | 0.694 | ||||
| SJN | 0.826 | 0.648 | 0.581 | 0.666 | |||||
| PBC | 0.844 | 0.612 | 0.695 | ||||||
| PSU | 0.750 | 0.619 | |||||||
| BIU | 0.887 | ||||||||
| Rural | |||||||||
| PCBs | PCS | PCC | PCE | ATT | SJN | PBC | PSU | BIU | |
| PCBs | 0.837 | 0.660 | 0.579 | 0.678 | 0.642 | 0.537 | 0.572 | 0.648 | 0.530 |
| PCS | 0.854 | 0.694 | 0.723 | 0.708 | 0.596 | 0.714 | 0.658 | 0.725 | |
| PCC | 0.820 | 0.654 | 0.708 | 0.598 | 0.646 | 0.660 | 0.689 | ||
| PCE | 0.848 | 0.692 | 0.593 | 0.654 | 0.650 | 0.704 | |||
| ATT | 0.829 | 0.556 | 0.617 | 0.651 | 0.673 | ||||
| SJN | 0.823 | 0.567 | 0.525 | 0.626 | |||||
| PBC | 0.852 | 0.576 | 0.674 | ||||||
| PSU | 0.756 | 0.597 | |||||||
| BIU | 0.872 | ||||||||
| Hypothesis Path | Urban | Rural | ||||
|---|---|---|---|---|---|---|
| Standardized Estimates (β) | t-Value | Result | Standardized Estimates (β) | t-Value | Result | |
| H1: Perceived benefits product → perceived sustainability | 0.308 | 6.501 ** | Accepted | 0.278 | 7.260 ** | Accepted |
| H2: Perceived benefits product → attitude | 0.260 | 8.056 ** | Accepted | 0.170 | 5.999 ** | Accepted |
| H3: Perceived benefits product → behavioral intention | 0.128 | 37.371 ** | Accepted | 0.134 | 40.168 ** | Accepted |
| H4: Perceived service → perceived sustainability | 0.113 | 27.158 ** | Accepted | 0.122 | 28.429 ** | Accepted |
| H5: Perceived service → attitude | 0.224 | 4.875 ** | Accepted | 0.226 | 5.985 ** | Accepted |
| H6: Perceived service → behavioral intention | 0.138 | 47.227 ** | Accepted | 0.154 | 50.398 ** | Accepted |
| H7: Perceived cultural → perceived sustainability | 0.237 | 5.379 ** | Accepted | 0.289 | 7.951 ** | Accepted |
| H8: Perceived cultural → attitude | 0.309 | 7.567 ** | Accepted | 0.365 | 11.429 ** | Accepted |
| H9: Perceived cultural → behavioral intention | 0.152 | 44.137 ** | Accepted | 0.143 | 42.296 ** | Accepted |
| H10: Perceived emotional → perceived sustainability | 0.161 | 2.903 ** | Accepted | 0.124 | 2.683 ** | Accepted |
| H11: Perceived emotional → attitude | 0.171 | 30.248 ** | Accepted | 0.196 | 31.156 ** | Accepted |
| H12: Perceived emotional → behavioral intention | 0.130 | 43.009 ** | Accepted | 0.141 | 46.383 ** | Accepted |
| H13: Attitude → perceived sustainability | 0.124 | 26.491 ** | Accepted | 0.114 | 26.868 ** | Accepted |
| H14: Attitude → behavioral intention | 0.152 | 43.909 ** | Accepted | 0.143 | 42.956 ** | Accepted |
| H15: Subjective norm → behavioral intention | 0.145 | 40.881 ** | Accepted | 0.144 | 41.428 ** | Accepted |
| H16: Perceived behavioral control → behavioral intention | 0.150 | 39.519 ** | Accepted | 0.148 | 42.198 ** | Accepted |
| Constructs and Indicators | Urban (n = 1301) | Rural (n = 1565) | ||||
|---|---|---|---|---|---|---|
| Standardized Estimates (λ) | t-Value | R2 | Standardized Estimates (λ) | t-Value | R2 | |
| Perceived benefits | (AVE = 0.659, CR = 0.885) | (AVE = 0.701, CR = 0.903) | ||||
| PCB1 | 0.741 | 52.975 ** | 0.549 | 0.749 | 58.346 ** | 0.560 |
| PCB2 | 0.881 | 109.863 ** | 0.776 | 0.872 | 120.966 ** | 0.761 |
| PCB3 | 0.793 | 69.202 ** | 0.629 | 0.860 | 106.013 ** | 0.740 |
| PCB4 | 0.826 | 80.965 ** | 0.683 | 0.861 | 111.114 ** | 0.741 |
| Perceived service | (AVE = 0.718, CR = 0.910) | (AVE = 0.730, CR = 0.915) | ||||
| PCS1 | 0.836 | 85.638 ** | 0.700 | 0.840 | 94.182 ** | 0.705 |
| PCS2 | 0.881 | 116.702 ** | 0.776 | 0.878 | 123.420 ** | 0.770 |
| PCS3 | 0.860 | 100.956 ** | 0.739 | 0.861 | 107.957 ** | 0.741 |
| PCS4 | 0.810 | 74.339 ** | 0.656 | 0.837 | 93.277 ** | 0.701 |
| Perceived cultural | (AVE = 0.714, CR = 0.909) | (AVE = 0.672, CR = 0.891) | ||||
| PCC1 | 0.830 | 77.816 ** | 0.689 | 0.792 | 67.648 ** | 0.627 |
| PCC2 | 0.825 | 77.210 ** | 0.681 | 0.817 | 77.505 ** | 0.667 |
| PCC3 | 0.872 | 105.197 ** | 0.761 | 0.849 | 94.814 ** | 0.721 |
| PCC4 | 0.851 | 92.382 ** | 0.724 | 0.820 | 81.479 ** | 0.673 |
| Perceived emotional | (AVE = 0.715, CR = 0.909) | (AVE = 0.719, CR = 0.911) | ||||
| PCE1 | 0.812 | 73.766 ** | 0.659 | 0.813 | 80.678 ** | 0.661 |
| PCE2 | 0.884 | 119.263 ** | 0.782 | 0.901 | 144.998 ** | 0.813 |
| PCE3 | 0.873 | 110.063 ** | 0.762 | 0.889 | 130.723 ** | 0.790 |
| PCE4 | 0.811 | 75.571 ** | 0.658 | 0.783 | 69.735 ** | 0.612 |
| Attitude | (AVE = 0.713, CR = 0.908) | (AVE = 0.688, CR = 0.898) | ||||
| ATT1 | 0.817 | 74.160 ** | 0.667 | 0.785 | 67.631 ** | 0.617 |
| ATT2 | 0.835 | 83.023 ** | 0.697 | 0.848 | 95.056 ** | 0.720 |
| ATT3 | 0.856 | 96.207 ** | 0.732 | 0.854 | 100.232 ** | 0.729 |
| ATT4 | 0.868 | 103.101 ** | 0.753 | 0.830 | 88.480 ** | 0.689 |
| Subjective norm | (AVE = 0.682, CR = 0.895) | (AVE = 0.677, CR = 0.893) | ||||
| SJN1 | 0.831 | 75.270 ** | 0.691 | 0.818 | 72.932 ** | 0.668 |
| SJN2 | 0.883 | 102.798 ** | 0.779 | 0.896 | 109.485 ** | 0.803 |
| SJN3 | 0.792 | 64.414 ** | 0.627 | 0.747 | 57.540 ** | 0.558 |
| SJN4 | 0.793 | 64.715 ** | 0.629 | 0.823 | 72.142 ** | 0.678 |
| Perceived behavioral control | (AVE = 0.712, CR = 0.908) | (AVE = 0.726, CR = 0.914) | ||||
| PBC1 | 0.793 | 63.813 ** | 0.629 | 0.783 | 70.395 ** | 0.613 |
| PBC2 | 0.836 | 81.881 ** | 0.699 | 0.873 | 105.349 ** | 0.761 |
| PBC3 | 0.867 | 101.527 ** | 0.752 | 0.855 | 106.117 ** | 0.730 |
| PBC4 | 0.876 | 107.015 ** | 0.768 | 0.893 | 120.129 ** | 0.798 |
| Perceived sustainability | (AVE = 0.563, CR = 0.794) | (AVE = 0.572, CR = 0.800) | ||||
| PSU1 | 0.779 | 48.880 ** | 0.607 | 0.763 | 49.852 ** | 0.582 |
| PSU2 | 0.752 | 45.595 ** | 0.565 | 0.783 | 52.007 ** | 0.614 |
| PSU3 | 0.719 | 44.334 ** | 0.517 | 0.722 | 47.224 ** | 0.521 |
| Behavioral intention | (AVE = 0.786, CR = 0.936) | (AVE = 0.761, CR = 0.927) | ||||
| BIU1 | 0.901 | 145.947 ** | 0.812 | 0.870 | 130.831 ** | 0.757 |
| BIU2 | 0.872 | 108.074 ** | 0.761 | 0.855 | 106.210 ** | 0.731 |
| BIU3 | 0.869 | 102.439 ** | 0.755 | 0.872 | 112.511 ** | 0.761 |
| BIU4 | 0.903 | 127.911 ** | 0.815 | 0.892 | 120.575 ** | 0.795 |
Disclaimer/Publisher’s Note: The statements, opinions and data contained in all publications are solely those of the individual author(s) and contributor(s) and not of MDPI and/or the editor(s). MDPI and/or the editor(s) disclaim responsibility for any injury to people or property resulting from any ideas, methods, instructions or products referred to in the content. |
© 2025 by the authors. Licensee MDPI, Basel, Switzerland. This article is an open access article distributed under the terms and conditions of the Creative Commons Attribution (CC BY) license (https://creativecommons.org/licenses/by/4.0/).
Share and Cite
Champahom, T.; Chonsalasin, D.; Theerathitichaipa, K.; Watcharamaisakul, F.; Jomnonkwao, S.; Ratanavaraha, V.; Kasemsri, R. Exploring Behavioral Intentions and Sustainability Perspectives for the China–Laos High-Speed Rail Service Among Thai People: A Comparative Study of Urban and Rural Zones. Infrastructures 2025, 10, 116. https://doi.org/10.3390/infrastructures10050116
Champahom T, Chonsalasin D, Theerathitichaipa K, Watcharamaisakul F, Jomnonkwao S, Ratanavaraha V, Kasemsri R. Exploring Behavioral Intentions and Sustainability Perspectives for the China–Laos High-Speed Rail Service Among Thai People: A Comparative Study of Urban and Rural Zones. Infrastructures. 2025; 10(5):116. https://doi.org/10.3390/infrastructures10050116
Chicago/Turabian StyleChampahom, Thanapong, Dissakoon Chonsalasin, Kestsirin Theerathitichaipa, Fareeda Watcharamaisakul, Sajjakaj Jomnonkwao, Vatanavongs Ratanavaraha, and Rattanaporn Kasemsri. 2025. "Exploring Behavioral Intentions and Sustainability Perspectives for the China–Laos High-Speed Rail Service Among Thai People: A Comparative Study of Urban and Rural Zones" Infrastructures 10, no. 5: 116. https://doi.org/10.3390/infrastructures10050116
APA StyleChampahom, T., Chonsalasin, D., Theerathitichaipa, K., Watcharamaisakul, F., Jomnonkwao, S., Ratanavaraha, V., & Kasemsri, R. (2025). Exploring Behavioral Intentions and Sustainability Perspectives for the China–Laos High-Speed Rail Service Among Thai People: A Comparative Study of Urban and Rural Zones. Infrastructures, 10(5), 116. https://doi.org/10.3390/infrastructures10050116

