Maintenance Management Model for Nonurban Road Network
Abstract
:1. Introduction
1.1. Management and Road Infrastructure Maintenance Management
1.2. Decision Making and Road Infrastructure Maintenance Management
1.3. Multicriteria Methods and Road Infrastructure Maintenance Management
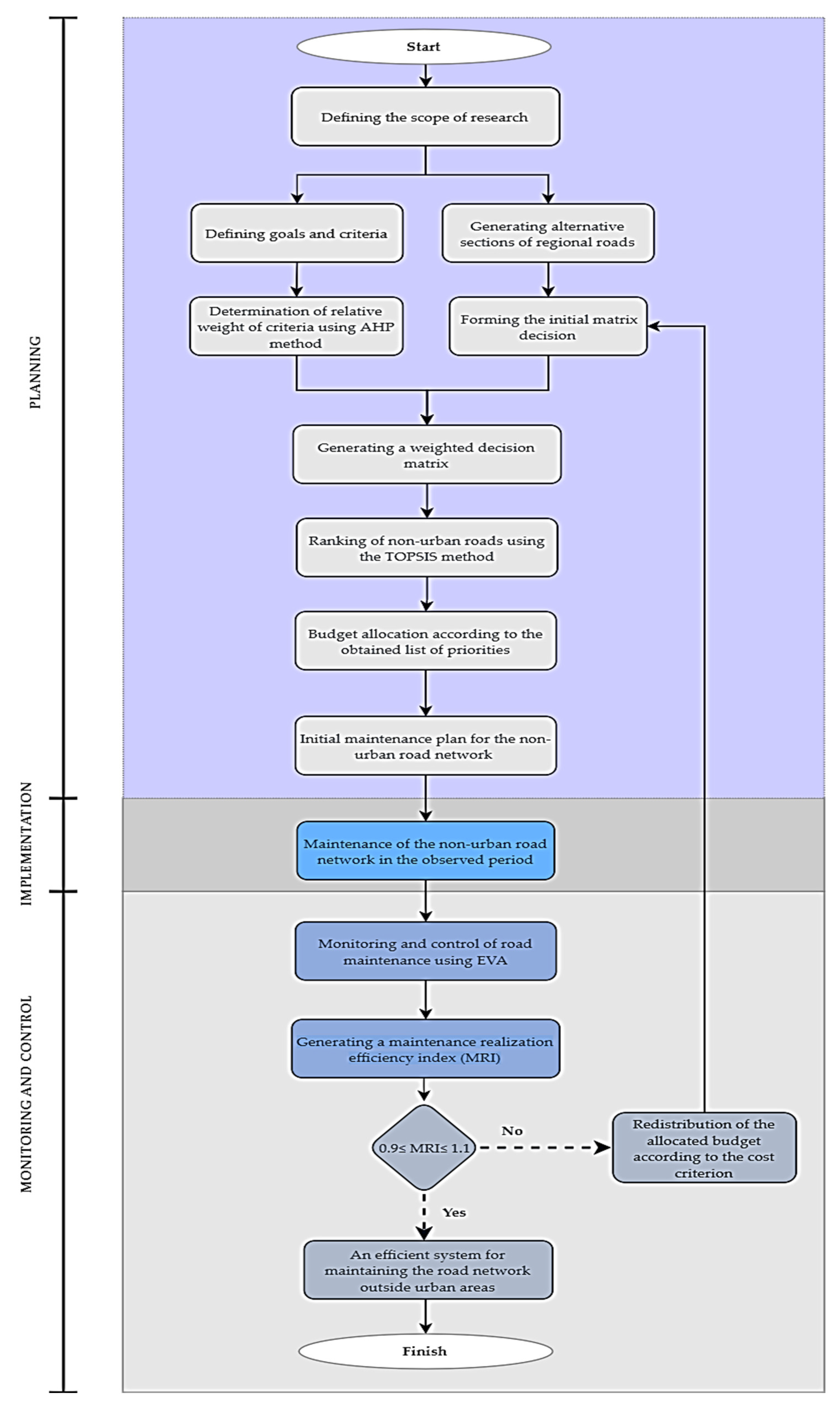
2. Proposed Nonurban Road Network Maintenance Management Model
2.1. Defining the Scope of Research
2.2. A Model for Establishing a Hierarchical Structure of Goals
2.3. Determination of Weight Criteria by AHP Method
2.4. Priority Nonurban Road Maintenance Plan Based on the TOPSIS Method
2.5. Results of AHP and TOPSIS Methods in Planning Function
2.6. Monitoring and Control of the Plan for Priority Maintenance of the Road Network in Nonurban Areas
- PV shows the budget cost of work performed, and it is calculated as the value of money that is planned to be spent in order to complete a task in its entirety.
- AC curve shows actual cost of work performance, and that value is calculated as financial resources spent on the percentage of work actually performed.
- EV shows budgeted cost of work performed and it is calculated as the planned cost for the percentage of work performed
- Schedule Variance—SV shows the time deviation from the plan and is calculated as the difference between EV and PV
- Cost Variance—CV shows the cost deviation from the budget and is calculated as the difference between EV and AC
- Time Variance—TV) defines the amount of time the project is ahead or behind by translating SV to time units.
3. Discussion
4. Conclusions
Author Contributions
Funding
Institutional Review Board Statement
Informed Consent Statement
Data Availability Statement
Conflicts of Interest
References
- Marović, I.; Androjić, I.; Jajac, N.; Hanak, T. Urban Road Infrastructure Maintenance Planning with Application of Neural Networks. Complexity 2018, 2018, 5160417. [Google Scholar] [CrossRef]
- Jajac, N.; Marović, I.; Hanak, T. Decision support for management of urban transport projects. Građevinar 2015, 67, 131–141. [Google Scholar]
- Jovanović, P. Project Management, 5th ed.; Grafoslog: Beograd, Serbia, 2002. [Google Scholar]
- Simon, H.A. The New Sciences of Management Decisions; Harper and Row: New York, NY, USA, 1960. [Google Scholar]
- Novak, M. Problems of decision making in organizations of associated labor. In Problems of Economic Development and the Economic System of Yugoslavia; Faculty of Economics: Zagreb, Croatia, 1977. [Google Scholar]
- Gorupić, D. Business Policy of the Company; Ekonomski Institut: Zagreb, Croatia, 1963. [Google Scholar]
- Deluka-Tibljaš, A.; Karleuša, B.; Dragičević, N. Review of multicriteria-analysis methods application in decision making about transport infrastructure. Građevinar 2013, 65, 619–631. [Google Scholar]
- Kalibatas, D.; Kovaitis, V. Selecting the most effective alternative of waterproof membranes for multifunctional inverted flat roofs. J. Civ. Eng. Manag. 2017, 23, 650–660. [Google Scholar] [CrossRef] [Green Version]
- Govindan, K.; Jepsen, M.B. ELECTRE: A comprehensive literature review on methodologies and applications. Eur. J. Oper. Res. 2016, 250, 1–29. [Google Scholar] [CrossRef]
- Hwang, C.L.; Yoon, K. Multiple Attribute Decision Making. Methods and Applications. A State-of-the-Art-Survey; Lecture Notes in Economics and Mathematical Systems; Springer: Berlin, Germany, 1981; Volume 186. [Google Scholar]
- Keeney, R.L.; Raiffa, H. Decision with Multiple Objectives; Willey: New York, NY, USA, 1976. [Google Scholar]
- Bezhadian, M.; Kazemzadeh, R.B.; Albadvi, A.; Aghdasi, M. PROMETHEE: A comprehensive literature review on methodologies and application. Eur. J. Oper. Res. 2010, 200, 198–215. [Google Scholar] [CrossRef]
- Saaty, T.L. Decision making with the Analytic Hierarchy Process. Int. J. Serv. Sci. 2008, 1, 83–98. [Google Scholar] [CrossRef] [Green Version]
- Opricovic, S. Multicriteria Optimization in Civil Engineering; Faculty of Civil Engineering: Belgrade, Serbia, 1998. [Google Scholar]
- Hajkowicz, S. A comparision of multiple criteria analysis and unaided approaches to environmental decision making. Environ. Sci. Policy 2007, 10, 177–184. [Google Scholar] [CrossRef]
- Kilić Pamuković, J.; Rogulj, K.; Dumanić, D.; Jajac, N. A Sustainable Approach for the Maintenance of Asphalt Pavement Construction. Sustainability 2021, 13, 109. [Google Scholar] [CrossRef]
- Zyound, S.H.; Fuchs-Hanusch, D. Comparision of Several Decision-Making Techniques: A Case of Water Losses Management in Developing Countries. Int. J. Inf. Technol. Decis. Mak. 2019, 18, 1551–1578. [Google Scholar]
- Razi, P.Z.; Ali, M.I.; Ramli, N.I. Overview of analytical hierarchy process decision making method for construction risk management. In Proceedings of the IOP Conference Series-Earth and Environmental Science, Kuantan, Malaysia, 17–18 August 2018. [Google Scholar]
- Eshtehardian, F.; Ghodousi, P.; Bejanpour, A. Using ANP and AHP for the supplier selection in the construction and civil engineering companies; Case study of Iranian company. KSCE J. Civ. Eng. 2013, 17, 262–270. [Google Scholar] [CrossRef]
- Khan, U.; Verma, R.; Kumar Singh, B.; Yadav, V. Application of Multi Criteria Decision Making tools in Selection of Concrete Mix. J. Sci. Ind. Res. 2021, 80, 304–309. [Google Scholar]
- Choi, J.H.; Yoon, T.H.; Kim, J.S.; Moon, Y.I. Rehabilitation Assessment Using the Delphi-AHP Method for Adapting to Climate Change. J. Water Resour. Plan. Manag. 2018, 144, 06017007. [Google Scholar] [CrossRef]
- Stanojević, A.D.; Milošević, M.R.; Milošević, D.M.; Turnšek, B.; Jevremović, L.J. Developing multi-criteria model for the protection of built heritage from the aspect of energy retrofitting. Energy Build. 2021, 250, 111285. [Google Scholar] [CrossRef]
- Szafranko, E. Possibilities of application of multi-criteria analysis methods to evaluate material and technological solutions in the design of building structures. In Proceedings of the International Conference on Modern Trends in Manufacturing Technologies and Equipment (ICMTMTE), Sevastopol, Russia, 7–11 September 2020. [Google Scholar]
- Vodopivec, B.; Selih, J.; Zarnic, R. Interdisciplinary determination of architectural heritage restoration priorities on the case of castles, Annales—Anali za Istrske in Mediteranske Studije. Ser. Hist. Sociol. 2015, 25, 1–18. [Google Scholar]
- Darban, S.; Tehrani, H.G.; Karballaeezadeh, N.; Mosavi, A. Appliction of Analytical Hierarchy Process for Structural Health Monitoring and Prioritizing Concrete Bridges in Iran. Appl. Sci. 2021, 11, 8060. [Google Scholar] [CrossRef]
- Mokhatar, M.R.; Abdullah, M.P.; Massan, M.Y.; Hussin, F. Combination of AHP-PROMETHEE and TOPSIS for Selecting the Best Demand Side Management (DSM) Options. In Proceedings of the IEEE Student Conference on Research and Development, Kuala Lumpur, Malaysia, 13–14 December 2015. [Google Scholar]
- Alptekin, O.; Alptekin, N. Analysis of Criteria Influencing Contractior Selection using TOPSIS Method. IOP Conf. Ser. Mater. Sci. Eng. 2017, 245, 6. [Google Scholar] [CrossRef] [Green Version]
- Erdogan, S.A.; Šaparauskas, J.; Turskis, Z. A Multi-Criteria Decision-Making Model to choose the best option for sustainable construction management. Sustainability 2019, 11, 2239. [Google Scholar] [CrossRef] [Green Version]
- Yahya, M.N.; Gokcekus, H.; Ozsahin, D.U.; Uzun, B. Evaluation of wastewater treatment technologies using TOPSIS. In Proceedings of the 2nd International Conference on Water Problems in the Mediterranean Countries (WPMC), Lefkosa, Cyprus, 6–10 May 2019. [Google Scholar]
- Wu, H.; Liu, S.; Wang, J.W.; Yang, T.Y. Construction Safety Risk Assessment of Bridges in the Marine Environment Based on CRITIC and TOPSIS Models. J. Coast. Res. 2020, 108, 206–210. [Google Scholar] [CrossRef]
- Meng, Q.Y.; Thang, C.L.; Song, T.; Li, N.L. The Application of the Improved TOPSIS Method in Bid Evaluation of Highway Construction. In Proceedings of the 2nd International Conference on Civil Engineering, Architecture and Building Materials (CEABM), Yantai, China, 25 May 2012. [Google Scholar]
- Widiantha, M.M.d.; Rizaldi, T.; Setyohadi, D.P.S.; Riskiawan, H.Y. Comparision of Multi-Criteria Decision Support Methods (AHP, TOPSIS, SAW & PROMETHEE) for Employee Placement. In Proceedings of the 2nd International Joint Conference on Science and Technology (IJCST), Bali, Indonesia, 27–28 September 2017. [Google Scholar]
- Sirin, O.; Gunduz, M.; Shamiyeh, M.E. Application of Analytic Hierarchy Process (AHP) for sustainable pavement performance management in Qatar. Eng. Constr. Archit. Manag. 2020, 28, 3106–3122. [Google Scholar] [CrossRef]
- Khademi, N.; Sheikholeslami, A. Multicriteria Group Decision-Making Technique for a Low-Class Road Maintenance Program. J. Infrastruct. Syst. 2010, 16, 188–198. [Google Scholar] [CrossRef]
- Sayadinia, S.; Beheshtinia, M.A. Proposing a new hybrid multi-criteria decision-making approach for road maintenance prioritization. Int. J. Qual. Reliab. Manag. 2021, 38, 1661–1679. [Google Scholar] [CrossRef]
- Bhandari, B.; Nalmpantis, D. Application of Various Multiple Criteria Analysis Methods for the Evaluation of Rural Road Projects. Open Transp. J. 2018, 12, 57–76. [Google Scholar] [CrossRef]
- Jajac, N.; Knezić, S.; Babić, Z. Integration of Multicriteria Analysis into Decision Support Concept for Urban Road Infrastructure Management. Croat. Oper. Res. Rev. (CRORR) 2010, 1, 74–92. [Google Scholar]
- Jajac, N.; Rogulj, K.; Radnić, J. Selection of the Method fo Rehabilitation of Historic Bridges—A Decision Support Concept for the Planning of Rehabilitation Projects. Int. J. Archit. Herit. 2017, 11, 261–277. [Google Scholar] [CrossRef]
- Jajac, N.; Bilić, I.; Ajduk, A. Decision Support Concept to Management of Construction Projects—Problem of Construction Site Selection. Croat. Oper. Res. Rev. CRORR 2013, 1, 74–92. [Google Scholar]
- Jajac, N.; Bilić, I.; Mladineo, M. Application of Multicriteria Methods to Planning of Investment Project in Field of Civil Engineering. Croat. Oper. Res. Rev. CRORR 2012, 3, 113–124. [Google Scholar]
- Rogulj, K.; Kilić–Pamuković, J.; Jajac, N. Knowledge-Based Fuzzy Expert System to the Condition Assessment of Historic Road Bridges. Appl. Sci. 2021, 11, 1021. [Google Scholar] [CrossRef]
- Jajac, N.; Marović, I.; Baučić, M. Decision Support Concept for Managing the Maintenance of City Parking Facilities. E-GFOS 2014, 9, 60–69. [Google Scholar] [CrossRef]
- Nodrat, F.; Kang, D. Developing a Simplified Maintenance & Rehabilitation Activity Prioritization Tool for Afghanistan Roads. In Proceedings of the International Conference on Intelligent Informatics and Biomedical Sciences (ICIIBMS), Okinawa, Japan, 24–26 November 2017; pp. 154–158. [Google Scholar]
- Francello, G.; Carta, M.; Fadda, P. Road intersections ranking for road safety improvement: Comparative analysis of multi-criteria decision making methods. Transp. Policy 2018, 80, 188–196. [Google Scholar] [CrossRef]
- Ministry of Transport and Communications. Development Strategy of Public Roads in the Herzegovina-Neretva Canton for Period 2020–2030; Ministry of Transport and Communications: Mostar, Bosnia and Herzegovina, 2020.
- Šećkanović, N. Ordinance on the Maintenance of Public Roads. Official Newspaper of the Bosnia and Herzegovina, 13 October 2010. [Google Scholar]
- Saaty, T.L.; Vargas, L.G. Models, Methods, Concepts & Applications of the Analytic Hierarchy Process, 2nd ed.; Springer Science & Business Media: London, UK, 2012. [Google Scholar]
- Saaty, R.W. The Analytical Hierarchy Process—What it is and how it is used. Math. Model 1987, 9, 161–176. [Google Scholar] [CrossRef] [Green Version]
- Saaty, T.L. The Analytical Hierarchy Process: Planning, Priority Setting, Resource Allocation; McGraw-Hill: New York, NY, USA, 1980. [Google Scholar]
- Panda, M.; Jagadev, A.K. TOPSIS in Multi-Criteria Decision Making: A Survey. In Proceedings of the 2nd International Conference on Data Science and Business Analytics (ICDSBA), Changsa, China, 21–23 September 2018. [Google Scholar]
- Certo, S.C.; Certo, S.T. Modern Management: Concept and Skills, 14th ed.; Pearson: London, UK, 2016. [Google Scholar]
- Radujković, M.; Car-Pušić, D.; Škomrlj Ostojić, N.; Vukomanović, M.; Burcar Dunović, I.; Delić, D.; Meštrović, H. Project Monitoring and Control; University of Zagreb: Zagreb, Croatia, 2012. [Google Scholar]
- Araszkiewicz, K.; Bochenek, M. Control of Construction Projects using the Earned Value Method-Case Study. Open Eng. 2019, 9, 186–195. [Google Scholar] [CrossRef]





| No. | Label | Name of the Section | Length of the Section (km) | Share in the Network of Regional Roads (%) | Share of the Asphalt (km) | Share of the Macadam (km) |
|---|---|---|---|---|---|---|
| 1 | R-418 | Prozor–Mokronoge | 24.67 | 6.77% | 24.67 | 0.00 |
| 2 | R-418b | Prozor—Konjic | 62.61 | 17.17% | 30.31 | 31.30 |
| 3 | R-419 | Blidinje—Jablanica | 30.67 | 8.41% | 29.63 | 1.04 |
| 4 | R-425 | Žitomislići—Hamzići | 23.56 | 6.46% | 23.56 | 0.00 |
| 5 | R-425a | Tromeđa—Gabela | 18.95 | 5.19% | 18.95 | 0.00 |
| 6 | R-426 | Dračevo—Zavala | 43.93 | 12.05% | 43.93 | 0.00 |
| 7 | R-427 | Stolac—Berkovići | 6.52 | 1.79% | 6.52 | 0.00 |
| 8 | R-428 | Ravno—Zavala | 17.68 | 4.85% | 17.68 | 0.00 |
| 9 | R-435 | Konjic—Borci | 33.55 | 9.20% | 17.68 | 15.87 |
| 10 | R-435a | Ćesim—Potoci | 24.00 | 6.58% | 13.71 | 10.29 |
| 11 | R-436 | Borci—Glavatičevo—Argud | 45.66 | 12.52% | 35.27 | 10.39 |
| 12 | R-437 | Fojnica—Ostrožac | 32.81 | 8.99% | 16.07 | 16.74 |
| Criteria Label | Index | Type of Criteria | Method of Measuring Criteria | Min/Max |
|---|---|---|---|---|
| C1 | Traffic intensity | Technical/Quantitative | Average daily turnover in year (traffic/day) | Max |
| C2 | Road length | Technical/Quantitative | Segment length in km | Max |
| C3 | Road level | Technical/Quantitative | Number of lanes in one direction (1,2,3) | Max |
| C4 | The social significance of the road | Social/Qualitative | Population | Max |
| C5 | The economic importance of the road | Social/Qualitative | Strategic position of the road (Satty’s scale) | Max |
| C6 | California Bearing Ration(CBR) of placenta | Technical/Quantitative | Bearing capacity of placenta (%) which is determined on the basis of testing the geotechnical properties of the material | Min |
| C7 | Maintenance cost | Economic/Quantitative | Issuance of financial resources for summer and winter road maintenance | Max |
| C8 | Construction time | Technical/Quantitative | Year of road construction or last reconstruction | Min |
| C9 | Road width | Technical/Quantitative | Road width in meters | Max |
| C10 | Pavement type | Technical/Quantitative | Share of asphalt and macadam | Max |
| C11 | Movement of inappropriately heavy vehicles | Technical/Quantitative | Road deterioration index | Max |
| Intensity of Importance | Definition | Explanation |
|---|---|---|
| 1 | Equal important | Two activities contribute equally to the objective. |
| 2 | Weak or slight | |
| 3 | Moderate importance | Experience and judgment slightly favor one activity over another. |
| 4 | Moderate plus | |
| 5 | Strong importance | Experience and judgment strongly favor one activity over another. |
| 6 | Strong plus | |
| 7 | Very strong or demonstrated importance | An activity is favored very strongly over another; its dominance demonstrated in practice. |
| 8 | Very, very strong | |
| 9 | Extreme importance | The evidence favoring one activity over another is of the highest possible order of affirmation. |
| Reciprocals of above | If activity i has one of the above non-zero numbers assigned to it when compared with activity j, then j has the reciprocal value when compared with | A reasonable assumption. |
| 1.1–1.9 | If the activities are very close | May be difficult to assign the best value but when compared with other contrasting activities the size of the small numbers would not be too noticeable, yet they can still indicate the relative importance of the activities. |
| n | 1 | 2 | 3 | 4 | 5 | 6 | 7 | 8 | 9 | 10 | 11 | 12 | 13 | 14 |
|---|---|---|---|---|---|---|---|---|---|---|---|---|---|---|
| 0.00 | 0.00 | 0.58 | 0.90 | 1.12 | 1.24 | 1.32 | 1.41 | 1.45 | 1.49 | 1.51 | 1.54 | 1.56 | 1.58 |
| C1 | C2 | C3 | C4 | C5 | C6 | C7 | C8 | C9 | C10 | C11 | w | IC | |
|---|---|---|---|---|---|---|---|---|---|---|---|---|---|
| C1 | 0.145 | 0.148 | 0.176 | 0.105 | 0.167 | 0.076 | 0.189 | 0.246 | 0.094 | 0.159 | 0.464 | 0.179 | 0.091 |
| C2 | 0.036 | 0.037 | 0.059 | 0.012 | 0.021 | 0.057 | 0.126 | 0.031 | 0.047 | 0.013 | 0.039 | 0.043 | |
| C3 | 0.024 | 0.019 | 0.029 | 0.012 | 0.042 | 0.057 | 0.021 | 0.015 | 0.047 | 0.018 | 0.023 | 0.028 | |
| C4 | 0.048 | 0.111 | 0.088 | 0.035 | 0.021 | 0.046 | 0.032 | 0.031 | 0.016 | 0.013 | 0.029 | 0.043 | |
| C5 | 0.072 | 0.148 | 0.059 | 0.140 | 0.083 | 0.076 | 0.063 | 0.062 | 0.094 | 0.106 | 0.058 | 0.087 | |
| C6 | 0.434 | 0.148 | 0.118 | 0.174 | 0.250 | 0.229 | 0.189 | 0.246 | 0.281 | 0.212 | 0.116 | 0.218 | |
| C7 | 0.048 | 0.019 | 0.088 | 0.070 | 0.083 | 0.076 | 0.063 | 0.062 | 0.094 | 0.106 | 0.039 | 0.068 | |
| C8 | 0.036 | 0.074 | 0.118 | 0.070 | 0.083 | 0.057 | 0.063 | 0.062 | 0.094 | 0.106 | 0.039 | 0.073 | |
| C9 | 0.072 | 0.037 | 0.029 | 0.105 | 0.042 | 0.038 | 0.032 | 0.031 | 0.047 | 0.053 | 0.039 | 0.048 | |
| C10 | 0.048 | 0.148 | 0.088 | 0.140 | 0.042 | 0.057 | 0.032 | 0.031 | 0.047 | 0.053 | 0.039 | 0.066 | |
| C11 | 0.036 | 0.111 | 0.147 | 0.140 | 0.167 | 0.229 | 0.189 | 0.185 | 0.141 | 0.159 | 0.116 | 0.147 |
| Index | C1 | C2 | C3 | C4 | C5 | C6 | C7 | C8 | C9 | C10 | C11 |
|---|---|---|---|---|---|---|---|---|---|---|---|
| Type | Max | Max | Max | Max | Max | Max | Max | Max | Max | Min | Min |
| Weight | 0.179 | 0.043 | 0.028 | 0.043 | 0.087 | 0.218 | 0.068 | 0.073 | 0.048 | 0.066 | 0.147 |
| R1 | 0.093 | 0.017 | 0.028 | 0.042 | 0.051 | 0.185 | 0.023 | 0.073 | 0.048 | 0.066 | 0.096 |
| R2 | 0.029 | 0.017 | 0.028 | 0.043 | 0.058 | 0.161 | 0.019 | 0.073 | 0.041 | 0.000 | 0.034 |
| R3 | 0.007 | 0.008 | 0.028 | 0.024 | 0.044 | 0.159 | 0.004 | 0.072 | 0.041 | 0.000 | 0.021 |
| R4 | 0.067 | 0.003 | 0.028 | 0.020 | 0.087 | 0.108 | 0.009 | 0.071 | 0.037 | 0.066 | 0.013 |
| R5 | 0.029 | 0.001 | 0.028 | 0.016 | 0.080 | 0.108 | 0.007 | 0.070 | 0.033 | 0.066 | 0.007 |
| R6 | 0.020 | 0.001 | 0.028 | 0.000 | 0.073 | 0.093 | 0.016 | 0.070 | 0.016 | 0.066 | 0.002 |
| R7 | 0.008 | 0.005 | 0.028 | 0.042 | 0.029 | 0.088 | 0.002 | 0.070 | 0.008 | 0.066 | 0.001 |
| R8 | 0.007 | 0.012 | 0.028 | 0.009 | 0.066 | 0.074 | 0.007 | 0.070 | 0.006 | 0.066 | 0.001 |
| R9 | 0.056 | 0.009 | 0.028 | 0.023 | 0.036 | 0.059 | 0.068 | 0.069 | 0.004 | 0.066 | 0.000 |
| R10 | 0.017 | 0.007 | 0.028 | 0.005 | 0.022 | 0.054 | 0.010 | 0.069 | 0.003 | 0.000 | 0.000 |
| R11 | 0.004 | 0.006 | 0.028 | 0.031 | 0.007 | 0.044 | 0.019 | 0.068 | 0.002 | 0.000 | 0.036 |
| R12 | 0.004 | 0.002 | 0.028 | 0.029 | 0.015 | 0.039 | 0.010 | 0.068 | 0.001 | 0.000 | 0.051 |
| ID | Label | Si+ | Si– | Qi | Rank |
|---|---|---|---|---|---|
| R1 | R-418 | 0.162 | 0.466 | 0.742 | 1 |
| R2 | R-418b | 0.375 | 0.224 | 0.374 | 8 |
| R3 | R-419 | 0.439 | 0.178 | 0.289 | 9 |
| R4 | R-425 | 0.247 | 0.396 | 0.616 | 2 |
| R5 | R-425a | 0.260 | 0.377 | 0.592 | 4 |
| R6 | R-426 | 0.268 | 0.354 | 0.569 | 5 |
| R7 | R-427 | 0.310 | 0.307 | 0.497 | 7 |
| R8 | R-428 | 0.291 | 0.327 | 0.529 | 6 |
| R9 | R-435 | 0.250 | 0.398 | 0.614 | 3 |
| R10 | R-435a | 0.512 | 0.046 | 0.083 | 12 |
| R11 | R-436 | 0.485 | 0.109 | 0.184 | 11 |
| R12 | R-437 | 0.485 | 0.115 | 0.192 | 10 |
| A | B | C | D | E | F | G | H | I | J |
|---|---|---|---|---|---|---|---|---|---|
| R-418 | 0.74 | 14.05 | 210,752.32 | 15 | 31,612.85 | 60,884.93 | 0.52 | 179,139.47 | 345,014.58 |
| R-425 | 0.62 | 11.66 | 174,867.29 | 10 | 17,486.73 | 20,154.83 | 0.87 | 157,380.56 | 181,393.47 |
| R-435 | 0.61 | 11.63 | 174,443.16 | 25 | 43,610.79 | 44,057.63 | 0.99 | The end of iteration | |
| R-425a | 0.59 | 11.20 | 168,010.57 | 37.5 | 63,003.96 | 60,329.70 | 1.04 | The end of iteration | |
| R-426 | 0.57 | 10.78 | 161,713.99 | 40 | 64,685.60 | 35,707.00 | 1.81 | 97,028.40 | 53,560.50 |
| R-428 | 0.53 | 10.02 | 150,366.65 | 50 | 75,183.32 | 74,846.15 | 1.00 | The end of iteration | |
| R-427 | 0.50 | 9.42 | 141,270.55 | 15.2 | 17,658.82 | 19,361.38 | 0.91 | 123,611.73 | 135,529.63 |
| R-418b | 0.37 | 7.09 | 106,321.49 | 7.5 | 7974.11 | 4463.14 | 1.79 | 98,347.38 | 55,045.40 |
| R-419 | 0.29 | 5.47 | 81,986.42 | 35 | 28,695.25 | 214,513.16 | 0.13 | 53,291.17 | 398,381.57 |
| R-437 | 0.19 | 3.63 | 54,426.00 | 45 | 24,491.70 | 26,597.52 | 0.92 | The end of iteration | |
| R-436 | 0.18 | 3.49 | 52,286.68 | 12.5 | 6535.83 | 21,193.72 | 0.31 | 45,750.84 | 148,356.03 |
| R-435a | 0.08 | 1.57 | 23,554.88 | 15 | 3533.23 | 4279.80 | 0.83 | 20,021.65 | 24,252.20 |
Publisher’s Note: MDPI stays neutral with regard to jurisdictional claims in published maps and institutional affiliations. |
© 2022 by the authors. Licensee MDPI, Basel, Switzerland. This article is an open access article distributed under the terms and conditions of the Creative Commons Attribution (CC BY) license (https://creativecommons.org/licenses/by/4.0/).
Share and Cite
Majstorović, A.; Jajac, N. Maintenance Management Model for Nonurban Road Network. Infrastructures 2022, 7, 80. https://doi.org/10.3390/infrastructures7060080
Majstorović A, Jajac N. Maintenance Management Model for Nonurban Road Network. Infrastructures. 2022; 7(6):80. https://doi.org/10.3390/infrastructures7060080
Chicago/Turabian StyleMajstorović, Ana, and Nikša Jajac. 2022. "Maintenance Management Model for Nonurban Road Network" Infrastructures 7, no. 6: 80. https://doi.org/10.3390/infrastructures7060080
APA StyleMajstorović, A., & Jajac, N. (2022). Maintenance Management Model for Nonurban Road Network. Infrastructures, 7(6), 80. https://doi.org/10.3390/infrastructures7060080
