The Impact of Attitude on High-Speed Rail Technology Acceptance among Elderly Passengers in Urban and Rural Areas: A Multigroup SEM Analysis
Abstract
1. Introduction
2. Materials and Methods
2.1. Technology Readiness Index
2.1.1. Optimism
2.1.2. Innovativeness
2.1.3. Discomfort
2.1.4. Insecurity
2.2. Technology Acceptance Model
2.2.1. Perceived Ease of Use
2.2.2. Perceived Usefulness
2.2.3. Attitude toward Using
3. Research Methodology
3.1. Data
3.2. Measurements and Structural Models
4. Results
4.1. Respondents’ Personal Information
4.2. Descriptive Statistics
4.3. Results of the Confirmatory Factor Analysis
4.4. Model of Fit of the Statistical Multigroup Analysis Validation
4.5. Model Estimation Analysis Results
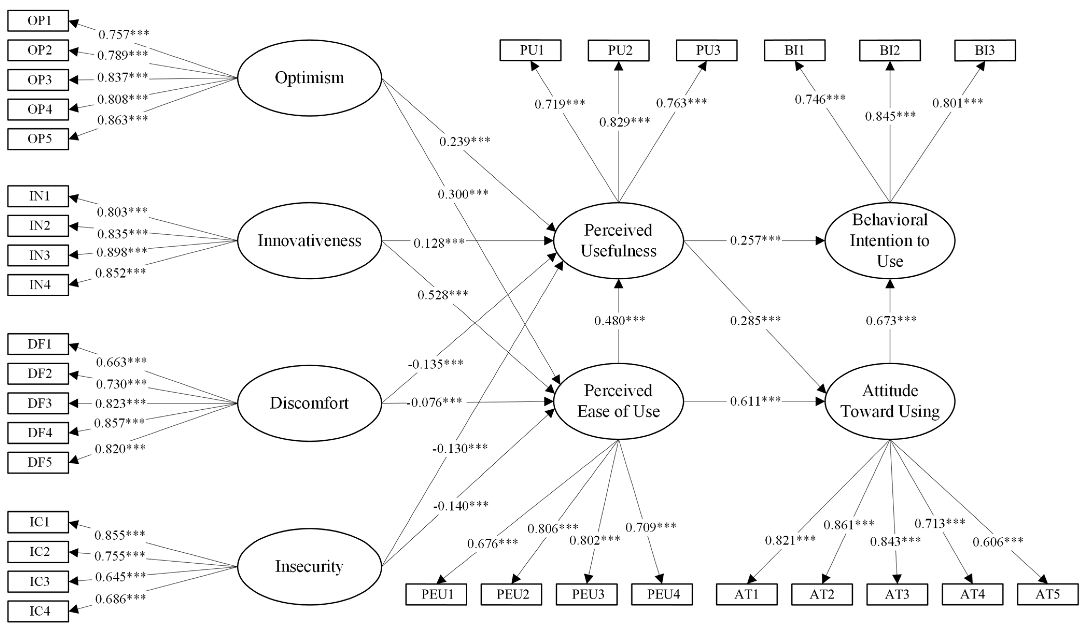
4.5.1. Urban Model
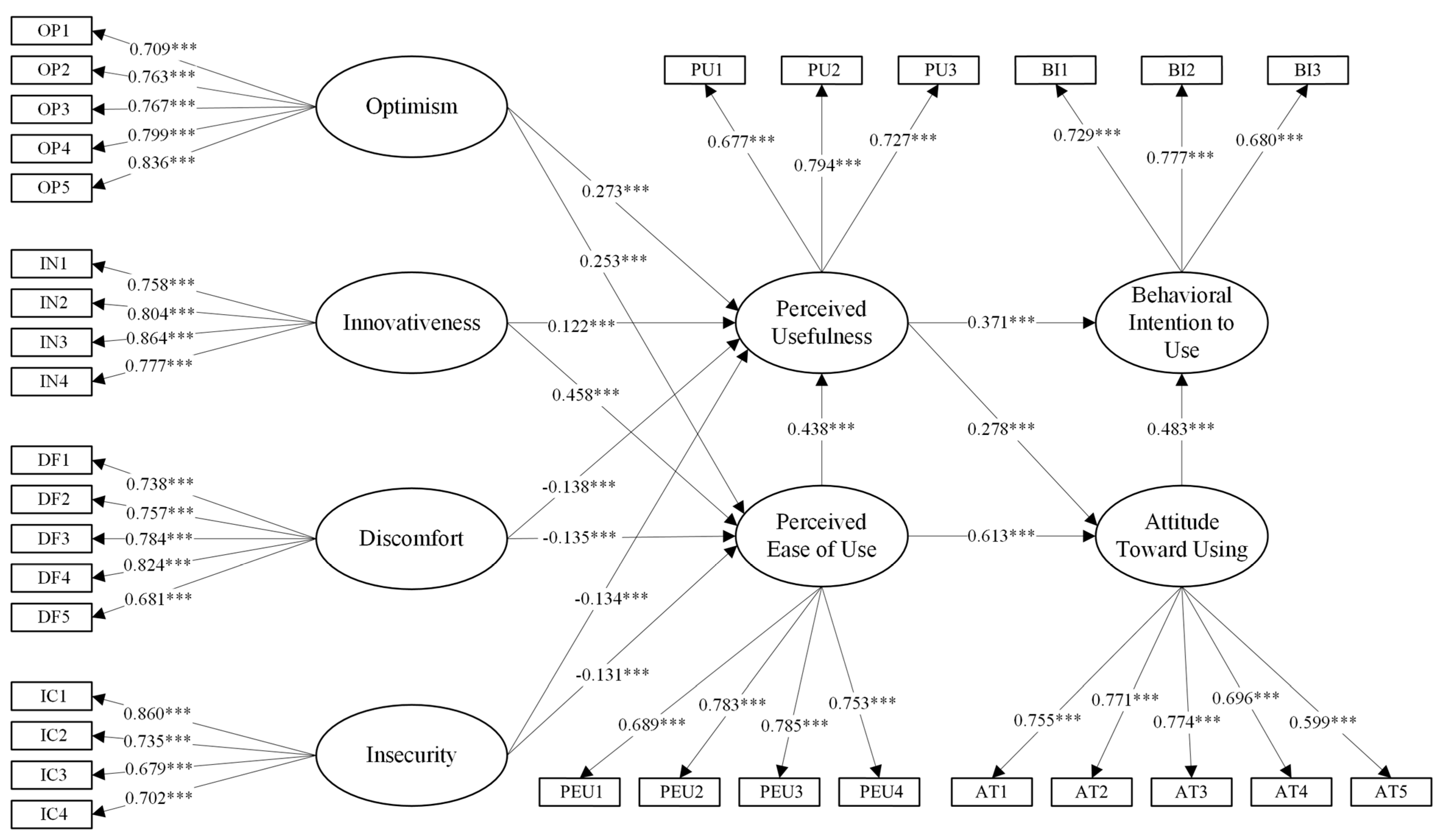
4.5.2. Rural Model
5. Discussion
5.1. Theory
5.2. Urban and Rural Society
6. Conclusions and Implementations
7. Limitations and Future Research
Author Contributions
Funding
Informed Consent Statement
Data Availability Statement
Acknowledgments
Conflicts of Interest
References
- Department of Older Persons (Department of Older Persons-Ministry of Social Development and Human Security). Current Aging Society and Economy in Thailand; Department of Older Persons-Ministry of Social Development and Human Security: Bangkok, Thailand, 2024. [Google Scholar]
- Department of Provincial Administration (Department of Provincial Administration-Ministry of Interior). Elderly Statistics Report April 2024; Department of Provincial Administration-Ministry of Interior: Bangkok, Thailand, 2024. [Google Scholar]
- Ministry of Social Development and Human Security (Social Policy Development and Innovation Division-Ministry of Social Development and Human Security). Office of the National Economic and Social Development Council. Population Estimates for Thailand, Revised Edition 2010—2040.; Social Policy Development and Innovation Division-Ministry of Social Development and Human Security: Bangkok, Thailand, 2020. [Google Scholar]
- Office of the Council of State. Elderly Act 2003 Amended Version; Office of the Council of State: Bangkok, Thailand, 2003. [Google Scholar]
- Royal Thai Government (Economic Aspect-Royal Thai Government). 31st Meeting of the Joint Committee for Railway Cooperation between Thailand and China; Economic Aspect-Royal Thai Government: Bangkok, Thailand, 2024. [Google Scholar]
- Ministry of Transport (Ministry of Transport). 20-Year Strategy for Developing Thailand’s Transportation System (2018–2037); Ministry of Transport: Singapore, 2019. [Google Scholar]
- The Office of Transport and Traffic Policy and Planning (The Office of Transport and Traffic Policy and Planning). Master Plan Document for Railway Network Development Support Special Economic Zones Travel and Area Development; The Office of Transport and Traffic Policy and Planning: Bangkok, Thailand, 2018. [Google Scholar]
- Tang, J.; Zhen, F.; Cao, J.; Mokhtarian, P.L. How do passengers use travel time? A case study of Shanghai–Nanjing high speed rail. Transportation 2018, 45, 451–477. [Google Scholar] [CrossRef]
- Lee, W.-H.; Yen, L.-H.; Chou, C.-M. A delay root cause discovery and timetable adjustment model for enhancing the punctuality of railway services. Transp. Res. Part C Emerg. Technol. 2016, 73, 49–64. [Google Scholar] [CrossRef]
- Kamga, C. Emerging travel trends, high-speed rail, and the public reinvention of US transportation. Transp. Policy 2015, 37, 111–120. [Google Scholar] [CrossRef]
- Dobruszkes, F.; Chen, C.-L.; Moyano, A.; Pagliara, F.; Endemann, P. Is high-speed rail socially exclusive? An evidence-based worldwide analysis. Travel Behav. Soc. 2022, 26, 96–107. [Google Scholar] [CrossRef]
- Saeidi, S.; Enjedani, S.; Behineh, E.A.; Tehranian, K.; Jazayerifar, S. Factors affecting public transportation use during pandemic: An integrated approach of technology acceptance model and theory of planned behavior. Teh. Glas. 2023, 18, 342–353. [Google Scholar] [CrossRef]
- JEN, W.; LU, M.L.; WANG, W.-T.; CHANG, Y.-T. Effects of perceived benefits and perceived costs on passenger’s intention to use self-ticketing kiosk of Taiwan high speed rail corporation. J. East. Asia Soc. Transp. Stud. 2013, 10, 215–230. [Google Scholar]
- Borhan, M.N.; Ibrahim, A.N.H.; Miskeen, M.A.A. Extending the theory of planned behaviour to predict the intention to take the new high-speed rail for intercity travel in Libya: Assessment of the influence of novelty seeking, trust and external influence. Transp. Res. Part A Policy Pract. 2019, 130, 373–384. [Google Scholar] [CrossRef]
- Rahimi, B.; Nadri, H.; Afshar, H.L.; Timpka, T. A systematic review of the technology acceptance model in health informatics. Appl. Clin. Inform. 2018, 9, 604–634. [Google Scholar] [CrossRef]
- Xie, J.; Zhan, S.; Wong, S.; Wen, K.; Qiang, L.; Lo, S. High-speed rail services for elderly passengers: Ticket-booking patterns and policy implications. Transp. Policy 2022, 125, 96–106. [Google Scholar] [CrossRef]
- Kuo, C.W.; Tang, M.L. Relationships among service quality, corporate image, customer satisfaction, and behavioral intention for the elderly in high speed rail services. J. Adv. Transp. 2013, 47, 512–525. [Google Scholar] [CrossRef]
- Mitzner, T.L.; Boron, J.B.; Fausset, C.B.; Adams, A.E.; Charness, N.; Czaja, S.J.; Dijkstra, K.; Fisk, A.D.; Rogers, W.A.; Sharit, J. Older adults talk technology: Technology usage and attitudes. Comput. Hum. Behav. 2010, 26, 1710–1721. [Google Scholar] [CrossRef] [PubMed]
- Rebsamen, S.; Knols, R.H.; Pfister, P.B.; De Bruin, E.D. Exergame-driven high-intensity interval training in untrained community dwelling older adults: A formative one group quasi-experimental feasibility trial. Front. Physiol. 2019, 10, 449529. [Google Scholar] [CrossRef]
- Dash, A.; Mohanty, S.K. Technology readiness and the older citizen’s acceptance of m-health services in India. Digit. Policy Regul. Gov. 2023, 25, 169–183. [Google Scholar] [CrossRef]
- Kim, S.; Chow, B.C.; Park, S.; Liu, H. The usage of digital health technology among older adults in Hong Kong and the role of technology readiness and eHealth literacy: Path analysis. J. Med. Internet Res. 2023, 25, e41915. [Google Scholar] [CrossRef] [PubMed]
- Parasuraman, A. Technology Readiness Index (TRI) a multiple-item scale to measure readiness to embrace new technologies. J. Serv. Res. 2000, 2, 307–320. [Google Scholar] [CrossRef]
- Parasuraman, A.; Colby, C.L. An updated and streamlined technology readiness index: TRI 2.0. J. Serv. Res. 2015, 18, 59–74. [Google Scholar] [CrossRef]
- Davis, F.D. Technology acceptance model: TAM. Al-Suqri MN Al-Aufi AS Inf. Seek. Behav. Technol. Adopt. 1989, 205, 219. [Google Scholar]
- Marangunić, N.; Granić, A. Technology acceptance model: A literature review from 1986 to 2013. Univers. Access Inf. Soc. 2015, 14, 81–95. [Google Scholar] [CrossRef]
- de Gómez, W.; Bullock, R. Civil society in Canada: A case study of rural and urban planning contexts. Soc. Sci. J. 2012, 49, 202–209. [Google Scholar] [CrossRef]
- Champahom, T.; Jomnonkwao, S.; Satiennam, T.; Suesat, N.; Ratanavaraha, V. Modeling of safety helmet use intention among students in urban and rural Thailand based on the theory of planned behavior and Locus of Control. Soc. Sci. J. 2020, 57, 508–529. [Google Scholar] [CrossRef]
- Zhang, B.; Li, Z.; Jiang, L. The intentions to wear face masks and the differences in preventive behaviors between urban and rural areas during COVID-19: An analysis based on the technology acceptance model. Int. J. Environ. Res. Public Health 2021, 18, 9988. [Google Scholar] [CrossRef] [PubMed]
- Mutmainah, L.l.; Berakon, I.; Yusfiarto, R. Does financial technology improve intention to pay zakat during national economic recovery? A multi-group analysis. J. Islam. Mark. 2024, 15, 1583–1607. [Google Scholar] [CrossRef]
- Institute for Population and Social Research (Mahidol University). Situation of The Thai Older Persons 2021; Mahidol University: Nakhon Pathom, Thailand, 2022. [Google Scholar]
- Mattson, J. Transportation, distance, and health care utilization for older adults in rural and small urban areas. Transp. Res. Rec. 2011, 2265, 192–199. [Google Scholar] [CrossRef]
- Erdoğmuş, N.; Esen, M. An investigation of the effects of technology readiness on technology acceptance in e-HRM. Procedia-Soc. Behav. Sci. 2011, 24, 487–495. [Google Scholar] [CrossRef]
- Sinha, M.; Majra, H.; Hutchins, J.; Saxena, R. Mobile payments in India: The privacy factor. Int. J. Bank Mark. 2019, 37, 192–209. [Google Scholar] [CrossRef]
- Classen, S.; Mason, J.R.; Hwangbo, S.W.; Sisiopiku, V. Predicting autonomous shuttle acceptance in older drivers based on technology readiness/use/barriers, life space, driving habits, and cognition. Front. Neurol. 2021, 12, 798762. [Google Scholar] [CrossRef]
- Blut, M.; Wang, C. Technology readiness: A meta-analysis of conceptualizations of the construct and its impact on technology usage. J. Acad. Mark. Sci. 2020, 48, 649–669. [Google Scholar] [CrossRef]
- Makkonen, M.; Frank, L.; Koivisto, K. Age differences in technology readiness and its effects on information system acceptance and use: The case of online electricity services in Finland. In Proceedings of the Bled eConference, Bled, Slovenia, 18–21 June 2017; University of Maribor Press: Maribor, Slovenia, 2017. [Google Scholar]
- Moxley, J.; Czaja, S. The factors influencing older adults’ decisions surrounding adoption of technology: Quantitative experimental study. Jmir Aging 2022, 5, e39890. [Google Scholar] [CrossRef]
- Fishbein, M.; Ajzen, I. Belief, Attitude, Intentions and Behaviour: An Introduction to Theory and Research; Addison-Wesley: Boston, MA, USA, 1975. [Google Scholar]
- Davis, F.D.; Bagozzi, R.P.; Warshaw, P.R. User acceptance of computer technology: A comparison of two theoretical models. Manag. Sci. 1989, 35, 982–1003. [Google Scholar] [CrossRef]
- Li, Y.; Qi, J.; Shu, H. Review of Relationships Among Variables in TAM. Tsinghua Sci. Technol. 2008, 13, 273–278. [Google Scholar] [CrossRef]
- Ammenwerth, E. Technology acceptance models in health informatics: TAM and UTAUT. Stud. Health Technol. Inf. 2019, 263, 64–71. [Google Scholar]
- Guner, H.; Acarturk, C. The use and acceptance of ICT by senior citizens: A comparison of technology acceptance model (TAM) for elderly and young adults. Univers. Access Inf. Soc. 2020, 19, 311–330. [Google Scholar] [CrossRef]
- Akritidi, D.; Gallos, P.; Koufi, V.; Malamateniou, F. Using an Extended Technology Acceptance Model to Evaluate Digital Health Services. Stud. Health Technol. Inf. 2022, 295, 530–533. [Google Scholar]
- Davis, F.D. Perceived usefulness, perceived ease of use, and user acceptance of information technology. MIS Q. 1989, 13, 319–340. [Google Scholar] [CrossRef]
- Kim, S.D. Application and Challenges of the Technology Acceptance Model in Elderly Healthcare: Insights from ChatGPT. Technologies 2024, 12, 68. [Google Scholar] [CrossRef]
- Puri, A.; Kim, B.; Nguyen, O.; Stolee, P.; Tung, J.; Lee, J. User acceptance of wrist-worn activity trackers among community-dwelling older adults: Mixed method study. JMIR Mhealth Uhealth 2017, 5, e8211. [Google Scholar] [CrossRef] [PubMed]
- Chen, K.; Chan, A.H.S. Gerontechnology acceptance by elderly Hong Kong Chinese: A senior technology acceptance model (STAM). Ergonomics 2014, 57, 635–652. [Google Scholar] [CrossRef]
- Gilbert, C.N.; Ricketts, K.G. Children’s attitudes toward older adults and aging: A synthesis of research. Educ. Gerontol. 2008, 34, 570–586. [Google Scholar] [CrossRef]
- De Oña, J.; Mujalli, R.O.; Calvo, F.J. Analysis of traffic accident injury severity on Spanish rural highways using Bayesian networks. Accid. Anal. Prev. 2011, 43, 402–411. [Google Scholar] [CrossRef]
- Ministry of Interior (National and Regional Planning Bureau-Department of Public Works and Town & Country Planning-Ministry of Interior). National and Regional Policy Planning—Draft Urban and Rural Development Policies; National and Regional Planning Bureau-Department of Public Works and Town & Country Planning-Ministry of Interior: Bangkok, Thailand, 2023. [Google Scholar]
- Hair, J.F.; Black, W.C.; Babin, B.J.; Anderson, R.E. Multivariate Data Analysis, 7th ed.; Prentice Hall: Hoboken, NJ, USA, 2010; Volume 7, pp. 77–95. [Google Scholar]
- Sarmento, R.P.; Costa, V. Confirmatory factor analysis—A case study. arXiv 2019, arXiv:1905.05598. [Google Scholar]
- Awang, Z.; Afthanorhan, A.; Mohamad, M.; Asri, M. An evaluation of measurement model for medical tourism research: The confirmatory factor analysis approach. Int. J. Tour. Policy 2015, 6, 29–45. [Google Scholar] [CrossRef]
- Hooper, D.; Coughlan, J.; Mullen, M.; Hooper, D. Structural equation modelling: Guidelines for determining model fit. Electron. J. Bus. Res. Methods 2008, 6, 53–60. [Google Scholar]
- Tabachnick, B.G.; Fidell, L.S. Using Multivariate Statistics: International Edition; Pearson Education: Bangkok, Thailand, 2013. [Google Scholar]
- Hu, L.; Bentler, P.M. Structural Equation Modeling: A Multidisciplinary Journal Cutoff criteria for fit indexes in covariance structure analysis: Conventional criteria versus new alternatives. Struct. Equ. Model. 1999, 6, 37–41. [Google Scholar] [CrossRef]
- Kim, H.; Ku, B.; Kim, J.Y.; Park, Y.-J.; Park, Y.-B. Confirmatory and exploratory factor analysis for validating the phlegm pattern questionnaire for healthy subjects. Evid.-Based Complement. Altern. Med. 2016, 2016, 2696019. [Google Scholar] [CrossRef]
- Fornell, C.; Larcker, D.F. Evaluating structural equation models with unobservable variables and measurement error. J. Mark. Res. 1981, 18, 39–50. [Google Scholar] [CrossRef]
- Meredith, W. Measurement invariance, factor analysis and factorial invariance. Psychometrika 1993, 58, 525–543. [Google Scholar] [CrossRef]
- Hair, J.F.; Black, W.C.; Babin, B.J.; Anderson, R.E. Multivariate Data Analysis: Global Edition; Pearson Higher Education: Upper Saddle River, NJ, USA, 2010. [Google Scholar]
- Champahom, T.; Jomnonkwao, S.; Thotongkam, W.; Jongkol, P.; Rodpon, P.; Ratanavaraha, V. Investigating Parents’ Attitudes towards the Use of Child Restraint Systems by Comparing Non-Users and User Parents. Sustainability 2023, 15, 2896. [Google Scholar] [CrossRef]
- Hoyle, R.H. The structural equation modeling approach: Basic concepts and fundamental issues. In Structural Equation Modeling: Concepts, Issues, and Application/Sage; SAGE Publication, Inc.: Thousand Oaks, CA, USA, 1995. [Google Scholar]
- Kline, R.B. Principles and Practice of Structural Equation Modeling; Guilford Publications: New York, NY, USA, 2023. [Google Scholar]
- Ryu, E. Effects of skewness and kurtosis on normal-theory based maximum likelihood test statistic in multilevel structural equation modeling. Behav. Res. Methods 2011, 43, 1066–1074. [Google Scholar] [CrossRef]
- Curran, P.J.; West, S.G.; Finch, J.F. The robustness of test statistics to nonnormality and specification error in confirmatory factor analysis. Psychol. Methods 1996, 1, 16. [Google Scholar] [CrossRef]
- Shelby, L.B. Beyond Cronbach’s alpha: Considering confirmatory factor analysis and segmentation. Hum. Dimens. Wildl. 2011, 16, 142–148. [Google Scholar] [CrossRef]
- Department of Older Persons (News from the Department of Elderly Affairs-Department of Older Persons). News from the Department of Elderly Affairs; News from the Department of Elderly Affairs-Department of Older Persons: Bangkok, Thailand, 2024. [Google Scholar]
- Department of Older Persons (Citizen’s Guide-Department of Older Persons). Citizen’s Guide; Citizen’s Guide-Department of Older Persons: Bangkok, Thailand, 2024. [Google Scholar]
- Department of Older Persons (Innovation news for the elderly-Department of Older Persons). Innovation News for the Elderly; Innovation News for the Elderly-Department of Older Persons: Bangkok, Thailand, 2024. [Google Scholar]



| Variable/Questionnaire | Urban | Rural | |||
|---|---|---|---|---|---|
| Frequency | Percentage | Frequency | Percentage | ||
| Gender | |||||
| Male | 896 | 56.0 | 851 | 53.2 | |
| Female | 704 | 44.0 | 750 | 46.8 | |
| Education level | |||||
| Below bachelor’s degree | 1295 | 80.9 | 1295 | 80.9 | |
| Bachelor’s degree | 238 | 14.9 | 255 | 15.9 | |
| More than a bachelor’s degree | 67 | 4.2 | 51 | 3.2 | |
| Occupation | |||||
| Housewife | 213 | 13.3 | 208 | 13.0 | |
| Government/state enterprise | 81 | 5.1 | 77 | 4.8 | |
| Private company employee | 137 | 8.6 | 106 | 6.6 | |
| Private business/trading | 521 | 32.6 | 491 | 30.7 | |
| Farmer | 253 | 15.8 | 369 | 23.0 | |
| General employee | 395 | 24.7 | 350 | 21.9 | |
| How often do you travel long distances? | |||||
| 3–7 times a week | 123 | 7.7 | 102 | 6.4 | |
| 1–2 times a week | 166 | 10.4 | 130 | 8.1 | |
| 1–2 times a month or less | 1311 | 81.9 | 1369 | 85.5 | |
| Most long-distance travel purposes | |||||
| To work | 146 | 9.1 | 108 | 6.7 | |
| To travel/sports activities/find friends | 700 | 43.8 | 697 | 43.5 | |
| To travel to buy things | 190 | 11.9 | 231 | 14.4 | |
| To the doctor/hospital | 564 | 35.3 | 565 | 35.3 | |
| How do you normally travel from your home to the bus or train station? | |||||
| By yourself | 569 | 35.6 | 550 | 34.4 | |
| People at home sent | 749 | 46.8 | 840 | 52.5 | |
| Motorcycle for hire/taxi | 282 | 17.6 | 211 | 13.2 | |
| Age | 67.9 years | 67.2 years | |||
| Average personal income | 13,908 THB | 12,874 THB | |||
| Item | Latent Variable/Questionnaire | Urban | Rural | ||||||
|---|---|---|---|---|---|---|---|---|---|
| M | SD | SK | KU | M | SD | SK | KU | ||
| Optimism (Cronbach’s Urban = 0.910, Rural = 0.889) | |||||||||
| OP1 | He believes that high-speed rail can improve transportation in Thailand. | 5.820 | 1.075 | −0.576 | −0.345 | 5.490 | 1.106 | −0.448 | −0.044 |
| OP2 | He believes that high-speed rail can meet the demand for long-distance travel. | 5.810 | 1.046 | −0.595 | 0.007 | 5.530 | 1.070 | −0.543 | 0.353 |
| OP3 | Do you believe that traveling by high-speed rail is safer than other types of transportation? | 5.700 | 1.094 | −0.610 | 0.018 | 5.410 | 1.099 | −0.611 | 0.462 |
| OP4 | He believes that traveling by high-speed rail is a worthwhile journey. | 5.790 | 1.078 | −0.699 | 0.031 | 5.390 | 1.096 | −0.493 | 0.206 |
| OP5 | Do you believe that the high-speed rail will make transportation for you more efficient? | 5.770 | 1.153 | −0.915 | 0.881 | 5.490 | 1.145 | −0.515 | 0.083 |
| Innovativeness (Cronbach’s Urban = 0.918, Rural = 0.886) | |||||||||
| IN1 | He is not worried about adapting to new technology. in using high-speed rail. | 5.080 | 1.294 | −0.460 | −0.162 | 5.030 | 1.158 | −0.205 | −0.273 |
| IN2 | You are willing to learn about new technology related to daily life, such as the use of high-speed rail. online ticket booking | 5.050 | 1.268 | −0.494 | 0.031 | 5.120 | 1.141 | −0.518 | 0.333 |
| IN3 | You always follow new news related to technological developments. | 4.960 | 1.377 | −0.539 | −0.074 | 4.930 | 1.200 | −0.287 | −0.063 |
| IN4 | You believe that today’s technology was created to support your use. | 5.040 | 1.360 | −0.611 | 0.324 | 5.020 | 1.185 | −0.299 | −0.099 |
| Discomfort (Cronbach’s Urban = 0.896, Rural = 0.877) | |||||||||
| DF1 | Do you think that high-speed electric rail can respond to long-distance travel for specific groups of people? | 4.610 | 1.491 | −0.198 | −0.725 | 4.330 | 1.393 | −0.066 | −0.608 |
| DF2 | Are you concerned that the fare for the high-speed rail may be higher than other types of transportation? | 4.750 | 1.522 | −0.225 | −0.837 | 4.470 | 1.404 | −0.065 | −0.868 |
| DF3 | Are you worried that the amenities for you may not be covered throughout the trip, such as the bathroom being far away? There is a small handrail. | 4.680 | 1.476 | −0.175 | −0.795 | 4.430 | 1.424 | −0.180 | −0.672 |
| DF4 | Are you worried about traveling to the station? For you it is difficult. | 4.620 | 1.515 | −0.228 | −0.696 | 4.400 | 1.433 | −0.167 | −0.627 |
| DF5 | You are concerned that there may not be many public vehicles to access the station. or have to travel many times | 4.690 | 1.454 | −0.178 | −0.845 | 4.370 | 1.506 | −0.045 | −0.809 |
| Insecurity (Cronbach’s Urban = 0.888, Rural = 0.900) | |||||||||
| IC1 | Do you feel unsure about the process of traveling by high-speed rail, such as accessing the platform or purchasing tickets? | 4.520 | 1.391 | −0.050 | −0.738 | 4.430 | 1.407 | −0.128 | −0.611 |
| IC2 | Are you worried that if an emergency occurs while traveling on the train? Will not be able to help in time, such as having a seizure or robbery. | 4.380 | 1.679 | −0.156 | −0.855 | 4.390 | 1.575 | −0.224 | −0.697 |
| IC3 | Do you think you cannot travel on the high-speed rail without an accompanying person? | 4.190 | 1.641 | −0.072 | −0.759 | 4.210 | 1.572 | −0.127 | −0.809 |
| IC4 | Are you hesitant about using technology for travel? | 4.260 | 1.551 | −0.066 | −0.631 | 4.260 | 1.494 | −0.187 | −0.534 |
| Item | Latent Variable/Questionnaire | Urban | Rural | ||||||
|---|---|---|---|---|---|---|---|---|---|
| M | SD | SK | KU | M | SD | SK | KU | ||
| Perceived Usefulness (Cronbach’s Urban = 0.811, Rural = 0.793) | |||||||||
| PU1 | You believe that using the high-speed rail will make your travel time more time-efficient compared to other forms of travel. | 5.740 | 1.006 | −0.727 | 0.759 | 5.700 | 1.010 | −0.555 | 0.137 |
| PU2 | Using high-speed rail will increase your ability to travel long distances. | 5.690 | 1.123 | −0.930 | 1.014 | 5.740 | 1.007 | −0.774 | 0.881 |
| PU3 | The benefits of high-speed rail affect efforts to access the service, such as travel convenience. The steps for using the service are simple. | 5.770 | 1.035 | −0.737 | 0.764 | 5.740 | 1.074 | −0.834 | 0.963 |
| Perceived Ease of Use (Cronbach’s Urban = 0.830, Rural = 0.831) | |||||||||
| PEU1 | Do you think that using the high-speed rail will make it easier for you to reach your destination on time? | 5.870 | 1.012 | −0.780 | 0.469 | 5.660 | 1.014 | −0.464 | 0.055 |
| PEU2 | Do you think learning to use the high-speed rail to travel is easy? | 5.620 | 1.195 | −0.808 | 0.374 | 5.560 | 1.078 | −0.629 | 0.563 |
| PEU3 | Do you think that the station and train have facilities for you? | 5.750 | 1.110 | −0.976 | 1.237 | 5.650 | 1.077 | −0.789 | 0.976 |
| PEU4 | Providing adequate knowledge about their use will help increase the convenience of using high-speed rail for elderly passengers. | 5.820 | 1.066 | −0.872 | 0.805 | 5.760 | 1.069 | −0.832 | 0.858 |
| Attitude Toward Using (Cronbach’s Urban = 0.877, Rural = 0.838) | |||||||||
| AT1 | Do you think that the high-speed rail can support your travel needs? | 5.560 | 1.239 | −1.040 | 1.503 | 5.560 | 1.078 | −0.535 | 0.369 |
| AT2 | Do you think that high-speed rail is a suitable and attractive travel option for you? | 5.510 | 1.270 | −1.071 | 1.427 | 5.490 | 1.093 | −0.521 | 0.215 |
| AT3 | Do you think that using the high-speed rail will reduce your travel problems? | 5.450 | 1.256 | −1.040 | 1.580 | 5.500 | 1.060 | −0.491 | 0.213 |
| AT4 | Using the high-speed rail has no effect on your other forms of travel. | 5.590 | 1.183 | −0.858 | 0.902 | 5.460 | 1.156 | −0.482 | −0.132 |
| AT5 | Do you think that using the high-speed rail is worthwhile and time—saving? | 5.620 | 1.170 | −0.761 | 0.365 | 5.600 | 1.140 | −0.686 | 0.203 |
| Behavioral Intention to Use (Cronbach’s Urban = 0.835, Rural = 0.763) | |||||||||
| BI1 | Do you think that using the high-speed rail makes you feel safe and reduces the risk of accidents? | 5.450 | 1.186 | −0.964 | 1.445 | 5.430 | 1.148 | −0.772 | 1.074 |
| BI2 | Do you intend to try using the high-speed rail service in the future? | 5.620 | 1.342 | −1.183 | 1.534 | 5.710 | 1.125 | −0.851 | 1.052 |
| BI3 | Do you think that using the high-speed rail makes you feel more comfortable than traveling with other types of transportation over long distances? | 5.530 | 1.196 | −1.004 | 1.394 | 5.530 | 1.039 | −0.539 | 0.215 |
| Item/Measurement Model | Urban | Rural | ||||||||
|---|---|---|---|---|---|---|---|---|---|---|
| Loading | p-Value | Error Variance | CR | AVE | Loading | p-Value | Error Variance | CR | AVE | |
| Optimism | 0.997 | 0.670 | 0.996 | 0.616 | ||||||
| OP1 | 0.787 | <0.001 | 0.011 | 0.746 | <0.001 | 0.013 | ||||
| OP2 | 0.844 | <0.001 | 0.009 | 0.815 | <0.001 | 0.010 | ||||
| OP3 | 0.810 | <0.001 | 0.010 | 0.765 | <0.001 | 0.012 | ||||
| OP4 | 0.821 | <0.001 | 0.010 | 0.785 | <0.001 | 0.012 | ||||
| OP5 | 0.829 | <0.001 | 0.009 | 0.812 | <0.001 | 0.011 | ||||
| Innovativeness | 0.997 | 0.740 | 0.996 | 0.664 | ||||||
| IN1 | 0.848 | <0.001 | 0.008 | 0.803 | <0.001 | 0.011 | ||||
| IN2 | 0.876 | <0.001 | 0.007 | 0.845 | <0.001 | 0.010 | ||||
| IN3 | 0.881 | <0.001 | 0.007 | 0.844 | <0.001 | 0.010 | ||||
| IN4 | 0.836 | <0.001 | 0.009 | 0.765 | <0.001 | 0.012 | ||||
| Discomfort | 0.997 | 0.633 | 0.996 | 0.652 | ||||||
| DF1 | 0.685 | <0.001 | 0.015 | 0.745 | <0.001 | 0.013 | ||||
| DF2 | 0.789 | <0.001 | 0.011 | 0.803 | <0.001 | 0.011 | ||||
| DF3 | 0.850 | <0.001 | 0.009 | 0.846 | <0.001 | 0.009 | ||||
| DF4 | 0.847 | <0.001 | 0.009 | 0.831 | <0.001 | 0.010 | ||||
| DF5 | 0.798 | <0.001 | 0.011 | 0.635 | <0.001 | 0.016 | ||||
| Insecurity | 0.996 | 0.673 | 0.997 | 0.703 | ||||||
| IC1 | 0.762 | <0.001 | 0.013 | 0.733 | <0.001 | 0.013 | ||||
| IC2 | 0.851 | <0.001 | 0.009 | 0.874 | <0.001 | 0.008 | ||||
| IC3 | 0.820 | <0.001 | 0.010 | 0.854 | <0.001 | 0.008 | ||||
| IC4 | 0.845 | <0.001 | 0.010 | 0.884 | <0.001 | 0.007 | ||||
| Item/Measurement Model | Urban | Rural | ||||||||
|---|---|---|---|---|---|---|---|---|---|---|
| Loading | p-Value | Error Variance | CR | AVE | Loading | p-Value | Error Variance | CR | AVE | |
| Perceived Usefulness | 0.993 | 0.590 | 0.992 | 0.568 | ||||||
| PU1 | 0.726 | <0.001 | 0.014 | 0.731 | <0.001 | 0.015 | ||||
| PU2 | 0.799 | <0.001 | 0.012 | 0.802 | <0.001 | 0.013 | ||||
| PU3 | 0.777 | <0.001 | 0.013 | 0.725 | <0.001 | 0.015 | ||||
| Perceived Ease of Use | 0.994 | 0.557 | 0.994 | 0.553 | ||||||
| PEU1 | 0.699 | <0.001 | 0.015 | 0.706 | <0.001 | 0.015 | ||||
| PEU2 | 0.767 | <0.001 | 0.013 | 0.748 | <0.001 | 0.014 | ||||
| PEU3 | 0.817 | <0.001 | 0.011 | 0.784 | <0.001 | 0.012 | ||||
| PEU4 | 0.695 | <0.001 | 0.015 | 0.734 | <0.001 | 0.014 | ||||
| Attitude Toward Using | 0.996 | 0.600 | 0.995 | 0.520 | ||||||
| AT1 | 0.827 | <0.001 | 0.009 | 0.753 | <0.001 | 0.013 | ||||
| AT2 | 0.859 | <0.001 | 0.008 | 0.769 | <0.001 | 0.012 | ||||
| AT3 | 0.846 | <0.001 | 0.009 | 0.780 | <0.001 | 0.012 | ||||
| AT4 | 0.709 | <0.001 | 0.014 | 0.693 | <0.001 | 0.015 | ||||
| AT5 | 0.600 | <0.001 | 0.017 | 0.593 | <0.001 | 0.018 | ||||
| Behavioral Intention to Use | 0.994 | 0.633 | 0.990 | 0.521 | ||||||
| BI1 | 0.743 | <0.001 | 0.013 | 0.712 | <0.001 | 0.016 | ||||
| BI2 | 0.837 | <0.001 | 0.010 | 0.766 | <0.001 | 0.015 | ||||
| BI3 | 0.804 | <0.001 | 0.011 | 0.685 | <0.001 | 0.017 | ||||
| Description | df | /df | CFI | TLI | RMSEA | SRMR | Delta-df | p-Value | ||
|---|---|---|---|---|---|---|---|---|---|---|
| Measurement invariance | ||||||||||
| Model 1: Simultaneous | 4210.897 | 876 | 4.807 | 0.951 | 0.941 | 0.049 | 0.048 | |||
| Model 2: Factor loading, intercept, and structural path held equal across the groups | 4339.858 | 901 | 4.817 | 0.950 | 0.941 | 0.049 | 0.051 | 128.961 | 25 | <0.001 |
| Individual group | ||||||||||
| Model 1: Urban | 2097.765 | 436 | 4.811 | 0.956 | 0.946 | 0.049 | 0.051 | |||
| Model 2: Rural | 2118.077 | 437 | 4.847 | 0.946 | 0.935 | 0.049 | 0.061 | |||
| Latent Variable/Observed Variables | Urban | Rural | ||||||
|---|---|---|---|---|---|---|---|---|
| Standardized Estimate | Standard Error | p-Value | Standardized Estimate | Standard Error | p-Value | |||
| Optimism by | ||||||||
| OP1 | 0.757 | 0.012 | <0.001 | 0.574 | 0.709 | 0.015 | <0.001 | 0.503 |
| OP2 | 0.789 | 0.013 | <0.001 | 0.623 | 0.763 | 0.015 | <0.001 | 0.582 |
| OP3 | 0.837 | 0.011 | <0.001 | 0.700 | 0.767 | 0.014 | <0.001 | 0.588 |
| OP4 | 0.808 | 0.011 | <0.001 | 0.652 | 0.799 | 0.012 | <0.001 | 0.639 |
| OP5 | 0.863 | 0.010 | <0.001 | 0.744 | 0.836 | 0.012 | <0.001 | 0.698 |
| Innovativeness by | ||||||||
| IN1 | 0.803 | 0.011 | <0.001 | 0.645 | 0.758 | 0.013 | <0.001 | 0.575 |
| IN2 | 0.835 | 0.009 | <0.001 | 0.697 | 0.804 | 0.012 | <0.001 | 0.646 |
| IN3 | 0.898 | 0.007 | <0.001 | 0.807 | 0.864 | 0.01 | <0.001 | 0.747 |
| IN4 | 0.852 | 0.009 | <0.001 | 0.726 | 0.777 | 0.012 | <0.001 | 0.603 |
| Discomfort by | ||||||||
| DF1 | 0.663 | 0.016 | <0.001 | 0.440 | 0.738 | 0.014 | <0.001 | 0.545 |
| DF2 | 0.730 | 0.013 | <0.001 | 0.533 | 0.757 | 0.013 | <0.001 | 0.573 |
| DF3 | 0.823 | 0.011 | <0.001 | 0.678 | 0.784 | 0.013 | <0.001 | 0.615 |
| DF4 | 0.857 | 0.009 | <0.001 | 0.734 | 0.824 | 0.011 | <0.001 | 0.679 |
| DF5 | 0.820 | 0.010 | <0.001 | 0.673 | 0.681 | 0.016 | <0.001 | 0.464 |
| Insecurity by | ||||||||
| IC1 | 0.855 | 0.010 | <0.001 | 0.731 | 0.860 | 0.012 | <0.001 | 0.740 |
| IC2 | 0.755 | 0.013 | <0.001 | 0.569 | 0.735 | 0.015 | <0.001 | 0.540 |
| IC3 | 0.645 | 0.017 | <0.001 | 0.416 | 0.679 | 0.017 | <0.001 | 0.461 |
| IC4 | 0.686 | 0.016 | <0.001 | 0.470 | 0.702 | 0.016 | <0.001 | 0.493 |
| Latent Variable/Observed Variables | Urban | Rural | ||||||
|---|---|---|---|---|---|---|---|---|
| Standardized Estimate | Standard Error | p-Value | Standardized Estimate | Standard Error | p-Value | |||
| Perceived Usefulness by | ||||||||
| PU1 | 0.719 | 0.017 | <0.001 | 0.517 | 0.677 | 0.019 | <0.001 | 0.459 |
| PU2 | 0.829 | 0.012 | <0.001 | 0.687 | 0.794 | 0.014 | <0.001 | 0.630 |
| PU3 | 0.763 | 0.013 | <0.001 | 0.582 | 0.727 | 0.016 | <0.001 | 0.529 |
| Perceived Ease of Use by | ||||||||
| PEU1 | 0.676 | 0.015 | <0.001 | 0.457 | 0.689 | 0.015 | <0.001 | 0.474 |
| PEU2 | 0.806 | 0.011 | <0.001 | 0.650 | 0.783 | 0.013 | <0.001 | 0.613 |
| PEU3 | 0.802 | 0.011 | <0.001 | 0.644 | 0.785 | 0.011 | <0.001 | 0.616 |
| PEU4 | 0.709 | 0.015 | <0.001 | 0.502 | 0.753 | 0.014 | <0.001 | 0.567 |
| Attitude Toward Using by | ||||||||
| AT1 | 0.821 | 0.009 | <0.001 | 0.673 | 0.755 | 0.013 | <0.001 | 0.570 |
| AT2 | 0.861 | 0.008 | <0.001 | 0.741 | 0.771 | 0.012 | <0.001 | 0.595 |
| AT3 | 0.843 | 0.009 | <0.001 | 0.711 | 0.774 | 0.012 | <0.001 | 0.600 |
| AT4 | 0.713 | 0.014 | <0.001 | 0.508 | 0.696 | 0.015 | <0.001 | 0.485 |
| AT5 | 0.606 | 0.017 | <0.001 | 0.368 | 0.599 | 0.018 | <0.001 | 0.359 |
| Behavioral Intention to Use by | ||||||||
| BI1 | 0.746 | 0.013 | <0.001 | 0.557 | 0.729 | 0.015 | <0.001 | 0.532 |
| BI2 | 0.845 | 0.010 | <0.001 | 0.714 | 0.777 | 0.014 | <0.001 | 0.604 |
| BI3 | 0.801 | 0.011 | <0.001 | 0.642 | 0.680 | 0.017 | <0.001 | 0.463 |
Disclaimer/Publisher’s Note: The statements, opinions and data contained in all publications are solely those of the individual author(s) and contributor(s) and not of MDPI and/or the editor(s). MDPI and/or the editor(s) disclaim responsibility for any injury to people or property resulting from any ideas, methods, instructions or products referred to in the content. |
© 2024 by the authors. Licensee MDPI, Basel, Switzerland. This article is an open access article distributed under the terms and conditions of the Creative Commons Attribution (CC BY) license (https://creativecommons.org/licenses/by/4.0/).
Share and Cite
Dangbut, A.; Watcharamaisakul, F.; Champahom, T.; Jomnonkwao, S.; Wisutwattanasak, P.; Phojaem, T.; Ratanavaraha, V. The Impact of Attitude on High-Speed Rail Technology Acceptance among Elderly Passengers in Urban and Rural Areas: A Multigroup SEM Analysis. Infrastructures 2024, 9, 174. https://doi.org/10.3390/infrastructures9100174
Dangbut A, Watcharamaisakul F, Champahom T, Jomnonkwao S, Wisutwattanasak P, Phojaem T, Ratanavaraha V. The Impact of Attitude on High-Speed Rail Technology Acceptance among Elderly Passengers in Urban and Rural Areas: A Multigroup SEM Analysis. Infrastructures. 2024; 9(10):174. https://doi.org/10.3390/infrastructures9100174
Chicago/Turabian StyleDangbut, Adisorn, Fareeda Watcharamaisakul, Thanapong Champahom, Sajjakaj Jomnonkwao, Panuwat Wisutwattanasak, Thanakorn Phojaem, and Vatanavongs Ratanavaraha. 2024. "The Impact of Attitude on High-Speed Rail Technology Acceptance among Elderly Passengers in Urban and Rural Areas: A Multigroup SEM Analysis" Infrastructures 9, no. 10: 174. https://doi.org/10.3390/infrastructures9100174
APA StyleDangbut, A., Watcharamaisakul, F., Champahom, T., Jomnonkwao, S., Wisutwattanasak, P., Phojaem, T., & Ratanavaraha, V. (2024). The Impact of Attitude on High-Speed Rail Technology Acceptance among Elderly Passengers in Urban and Rural Areas: A Multigroup SEM Analysis. Infrastructures, 9(10), 174. https://doi.org/10.3390/infrastructures9100174

