CRISP-NET: Integration of the CRISP-DM Model with Network Analysis
Abstract
1. Introduction
2. Theoretical Background
2.1. CRISP-DM
2.2. Network Analysis
2.3. Situational Method Engineering
3. Methodology
4. Results
4.1. Context Analysis
4.2. Selection of Methodological Components
4.3. Component Adaptation
4.4. Method Assembly
4.4.1. Integration Strategy Design
4.4.2. Integration Plan Development
4.4.3. Documentation Specification and Process Refinement
4.5. Method Evaluation
4.5.1. Knowledge Profile
4.5.2. Method Application
Case Study with ENSANUT 2021

Critical Analysis of Results
4.5.3. Method Perception
5. Conclusions
Author Contributions
Funding
Institutional Review Board Statement
Informed Consent Statement
Data Availability Statement
Acknowledgments
Conflicts of Interest
Correction Statement
References
- IBM. Conceptos básicos de Ayuda de CRISP-DM. 2021. Available online: https://www.ibm.com/docs/es/spss-modeler/saas?topic=dm-crisp-help-overview (accessed on 16 April 2025).
- Espinosa-Zuñiga, J.J. Aplicación de metodología CRISP-DM para segmentación geográfica de una base de datos pública. Ing. Investig. Tecnol. 2020, 21, 1–17. [Google Scholar] [CrossRef]
- Malik, M.; Sharma, R.; Singh, A.; Kumar, V. Advancing educational data mining for enhanced student outcomes. Sci. Rep. 2025, 15, 11245. [Google Scholar] [CrossRef]
- Staneviciene, E.; Gudoniene, D.; Punys, V.; Kukstys, A. A Case Study on the Data Mining-Based Prediction of Students’ Performance for Effective and Sustainable E-Learning. Sustainability 2024, 16, 10442. [Google Scholar] [CrossRef]
- Kuz, A.; Falco, M.; Giandini, R. Análisis de redes sociales: Un caso práctico. Comput. Sist. 2016, 20, 89–106. [Google Scholar] [CrossRef]
- Cárdenas, J. El análisis de redes: Qué es, orígenes, crecimiento y futuro. Pensando Psicol. 2016, 12, 5–10. [Google Scholar] [CrossRef]
- Paradowski, M.B.; Whitby, N.; Czuba, M.; Bródka, P. Peer interaction dynamics and second language learning trajectories during Study Abroad: A longitudinal investigation using dynamic computational Social Network Analysis. Lang. Learn. 2024, 74, 58–115. [Google Scholar] [CrossRef]
- Saqr, M.; Viberg, O.; Nouri, J. Transition Network Analysis (TNA): A Novel Framework for Modeling Learning as a Stochastic Process in Networked Environments. arXiv 2025, arXiv:2411.15486. [Google Scholar]
- Henderson-Sellers, B.; Ralyté, J.; Ågerfalk, P.J.; Rossi, M. Situational Method Engineering; Springer: Berlin/Heidelberg, Germany, 2014. [Google Scholar] [CrossRef]
- IEEE Xplore. Resultados de Búsqueda Para “CRISP DM”. 2025. Available online: https://ieeexplore.ieee.org/search/searchresult.jsp?newsearch=true&queryText=crisp%20dm (accessed on 12 February 2025).
- Elsevier. Scopus: Análisis de Términos—CRISP-DM. 2025. Available online: https://www.scopus.com/term/analyzer.uri?sort=plf-f&src=s&sid=f4510fb76e9f31fe108ecbcc80defeb8&sot=a&sdt=a&sl=23&s=TITLE-ABS-KEY(CRISP-DM)&origin=resultslist&count=10&analyzeResults=Analyze+results (accessed on 16 April 2025).
- Flores-Villamil, C.A.; Luna-García, H.; Ramírez-Villegas, M.; Espino-Salinas, C.H.; Mauricio-González, A.; Arceo-Olague, J.G. School Clustering Through Machine Learning and Geospatial Analysis. In Geographical Information Systems. GIS-LATAM 2024; Mata-Rivera, M.F., Zagal-Flores, R., Elisabeth Ballari, D., León-Borges, J.A., Eds.; Communications in Computer and Information Science; Springer: Cham, Switzerland, 2025; Volume 2298. [Google Scholar] [CrossRef]
- Dursun, M.; Sabyrzhan, M. CRISP-DM Process in Smart Building Management. In Proceedings of the 2024 11th International Conference on Electrical and Electronics Engineering (ICEEE), Marmaris, Turkey, 22–24 April 2024; pp. 310–315. [Google Scholar] [CrossRef]
- Torres, J.; Carpio, D.; Parasi, V. Model to Predict Inventory Demand in Retail SMEs Using CRISP-DM and Machine Learning. In Proceedings of the 2024 IEEE XXXI International Conference on Electronics, Electrical Engineering and Computing (INTERCON), Lima, Peru, 6–8 November 2024; pp. 1–7. [Google Scholar] [CrossRef]
- Gill, M.S.; Westermann, T.; Steindl, G.; Gehlhoff, F.; Fay, A. Integrating Ontology Design with the CRISP-DM in the Context of Cyber-Physical Systems Maintenance. In Proceedings of the 2024 IEEE 29th International Conference on Emerging Technologies and Factory Automation (ETFA), Padova, Italy, 10–13 September 2024; pp. 1–8. [Google Scholar] [CrossRef]
- Vásquez, J.; Ojeda, P.; Wong, L. Model to Predict Incoming Tech Support Demand in a Banking Company Applying CRISP-DM and Machine Learning. In Proceedings of the 2024 14th International Conference on Cloud Computing, Data Science & Engineering (Confluence), Noida, India, 18–19 January 2024; pp. 768–774. [Google Scholar] [CrossRef]
- Acuña-Cid, H.A.; González, A.M.; Solis-Robles, R.; Acuña-Ruiz, A.; Reveles-Gómez, L.C. Análisis predictivo del riesgo de hipertensión en adultos mexicanos basado en indicadores nutricionales y calóricos. Rev. Ingenio 2024, 22, 24–32. [Google Scholar] [CrossRef]
- Saltz, J.; Shamshurin, I.; Connors, C. Predicting data science sociotechnical execution challenges by categorizing data science projects. J. Assoc. Inf. Sci. Technol. 2017, 68, 2720–2728. [Google Scholar] [CrossRef]
- Quiroz Zamora, J.; Arias Novelo, M.D. Nota de Investigación: Análisis de Redes del Comercio Mundial. 2019. Available online: https://www.monex.com.mx/portal/download/reportes/190808%20Nota%20de%20Investigación.pdf (accessed on 16 April 2025).
- Opsahl, T.; Agneessens, F.; Skvoretz, J. Node centrality in weighted networks: Generalizing degree and shortest paths. Soc. Netw. 2010, 32, 245–251. [Google Scholar] [CrossRef]
- Kim, M.; Leskovec, J. Modeling Social Networks with Node Attributes using the Multiplicative Attribute Graph Model. arXiv 2011, arXiv:1106.5053. [Google Scholar]
- Goyal, P.; Hosseinmardi, H.; Ferrara, E.; Galstyan, A. Capturing Edge Attributes via Network Embedding. arXiv 2018, arXiv:1805.03280. [Google Scholar]
- IEEE Xplore. Resultados de Búsqueda para “Social Network Analysis” and “Methodology”. 2025. Available online: https://ieeexplore.ieee.org/search/searchresult.jsp?action=search&newsearch=true&matchBoolean=true&queryText=(%22All%20Metadata%22:%22Social%20Network%20Analysis%22)%20AND%20(%22All%20Metadata%22:Methodology) (accessed on 12 February 2025).
- Satopaa, V.; Albrecht, J.; Irwin, D.; Raghavan, B. Finding a “kneedle” in a haystack: Detecting knee points in system behavior. In Proceedings of the 2011 31st International Conference on Distributed Computing Systems Workshops (ICDCSW), Minneapolis, MN, USA, 20–24 June 2011; pp. 166–171. [Google Scholar] [CrossRef]
- Rajaraman, A.; Ullman, J.D. Mining of Massive Datasets; Cambridge University Press: Cambridge, UK, 2011. [Google Scholar] [CrossRef]
- Kamalzadeh, M.; Haghighat, A.T. Applying the Approach Based on Several Social Network Analysis Metrics to Identify Influential Users of a Brand. In Proceedings of the 2021 Eighth International Conference on Social Network Analysis, Management and Security (SNAMS), Gandia, Spain, 6–9 December 2021; pp. 01–08. [Google Scholar] [CrossRef]
- Jiang, C.; Hu, J.; Chen, J.; Ge, X. Research on the Spatial Association Characteristics of Financial Agglomeration in Beijing-Tianjin-Hebei City Cluster Based on Social Network Analysis Method. In Proceedings of the 2022 International Conference on Computer Engineering and Artificial Intelligence (ICCEAI), Shijiazhuang, China, 22–24 July 2022; pp. 353–357. [Google Scholar] [CrossRef]
- Qian, L.; Li, W. Research Status and Trends of Panoramic Video in Education: Based on Social Network Analysis and Co-word Analysis Method. In Proceedings of the 2022 10th International Conference on Information and Education Technology (ICIET), Matsue, Japan, 9–11 April 2022; pp. 74–78. [Google Scholar] [CrossRef]
- Medina Nogueira, Y.E.; El Assafiri Ojeda, Y.; Nogueira Rivera, D.; Medina León, A.; Medina Nogueira, D. Procedimiento de análisis redes sociales: Herramienta de auditoría de gestión del conocimiento. Ing. Ind. 2020, XLI, e4102. [Google Scholar]
- Valente, T.W.; Palinkas, L.A.; Czaja, S.; Chu, K.H.; Brown, C.H. Social network analysis for program implementation. PLoS ONE 2015, 10, e0131712. [Google Scholar] [CrossRef] [PubMed]
- Jerneck, A.; Olsson, L. More than the obvious: Exploring social networks and future studies. Eur. J. Futur. Res. 2013, 1, 25. [Google Scholar] [CrossRef]
- Tsai, C.H.; Zdravkovic, J.; Söder, F. A method for digital business ecosystem design: Situational method engineering in an action research project. Softw. Syst. Model. 2023, 22, 573–598. [Google Scholar] [CrossRef]
- Harmsen, F. Situational Method Engineering. Ph.D. Thesis, University of Twente, Enschede, The Netherlands, 1997. Available online: https://research.utwente.nl/en/publications/situational-method-engineering (accessed on 16 April 2025).
- Brinkkemper, S.; Saeki, M.; Harmsen, F. Meta-modelling based assembly techniques for situational method engineering. Inf. Syst. 1999, 24, 209–228. [Google Scholar] [CrossRef]
- Fahmideh, M.; Sharifi, M.; Jamshidi, P. Enhancing the OPEN Process Framework with Service-Oriented Method Fragments. arXiv 2020, arXiv:2004.10136. [Google Scholar]
- Ralyté, J.; Deneckère, R.; Rolland, C. Towards a generic model for situational method engineering. In Advanced Information Systems Engineering; Springer: Berlin/Heidelberg, Germany, 2003; pp. 95–110. [Google Scholar] [CrossRef]
- Mirbel, I.; Ralyte, J. Situational method engineering: Combining assembly-based and roadmap-driven approaches. Requir. Eng. 2006, 11, 58–78. [Google Scholar] [CrossRef]
- Ogbuachi, M.C.; Podder, I.; Bub, U.; Huseynli, M. A framework for quantifiable process improvement through method fragments in situational method engineering. In Proceedings of the 3rd International Conference on Advanced Information Science and System (AISS ’21), Sanya, China, 26–28 November 2022; pp. 1–7. [Google Scholar] [CrossRef]
- Shapour, S.; Kamandi, A. An aspect-oriented methodology for e-readiness assessment. In Proceedings of the 2021 5th National Conference on Advances in Enterprise Architecture (NCAEA), Mashhad, Iran, 1–2 December 2021; pp. 29–34. [Google Scholar] [CrossRef]
- Nuar, A.N.A.; Rozan, M.Z.A.; Bahari, M. Computational Thinking Work System Method: A problem-solving method for small and medium enterprises. In Proceedings of the 2021 International Congress of Advanced Technology and Engineering (ICOTEN), Taiz, Yemen, 4–5 July 2021; pp. 1–8. [Google Scholar] [CrossRef]
- Franch, X.; Henriksson, A.; Ralyté, J.; Zdravkovic, J. Data-driven agile requirements elicitation through the lenses of Situational Method Engineering. In Proceedings of the 2021 IEEE 29th International Requirements Engineering Conference (RE), Notre Dame, IN, USA, 20–24 September 2021; pp. 402–407. [Google Scholar] [CrossRef]
- Dehghani, R.; Ramsin, R. Software Process Improvement by Managing Situational Method Engineering Knowledge. J. Univers. Comput. Sci. 2024, 30, 645–673. [Google Scholar] [CrossRef]
- Yustin, A.; Widyani, Y.; Rusmawati, Y. Scrum modification for small-scale web application. In Proceedings of the 2021 International Conference on Data and Software Engineering (ICoDSE), Bandung, Indonesia, 3–4 November 2021; pp. 1–6. [Google Scholar] [CrossRef]
- Guba, E.G.; Lincoln, Y.S. Fourth Generation Evaluation; Sage Publications: Thousand Oaks, CA, USA, 1989. [Google Scholar]
- Comisión Económica para América Latina y el Caribe (CEPAL). El Enfoque del Marco Lógico: 10 Casos Prácticos. 2005. Available online: https://repositorio.cepal.org/bitstream/handle/11362/5607/S057518_es.pdf (accessed on 16 April 2025).






























| Phase | Description |
|---|---|
| Business Understanding | Involves understanding the problem or business to be solved, as well as identifying the project’s requirements, assumptions, constraints, and benefits. |
| Data Understanding | Relevant data is collected and explored to become familiar with its content, quality, and structure. |
| Data Preparation | Necessary activities are carried out to prepare the data for modeling, which may include cleaning, transformation, and selection of data. |
| Modeling | In this stage, appropriate modeling techniques are selected and applied to the prepared data, adjusting parameters as needed. |
| Model Evaluation | The created model is evaluated to ensure it meets the business objectives, and results are reviewed to determine if adjustments are needed. |
| Model Deployment | The model is implemented in a real environment, using the acquired knowledge to make decisions or take concrete actions. |
| Element | Description |
|---|---|
| Nodes | These are individual points within the network that represent the elements that comprise it [19]. |
| Links | Represent the connections between nodes within the network [19]. |
| Network Structures | Refers to the set of nodes and links and the way they are organized within the network [19]. |
| Directionality | Some network links have a direction, which indicates the flow of elements; it also shows where elements originate and where they go [19]. |
| Weighting | Refers to the value assigned to each link, indicating the intensity, frequency, or strength of the relationship between nodes [20]. |
| Nodes with Attributes | These are nodes that contain additional information, such as category, age, or role, allowing for a more detailed analysis of their function in the network [21]. |
| Links with Attributes | These are relationships between nodes that include specific characteristics, such as type of connection, context, or duration, enriching the analysis of interactions [22]. |
| Sub-networks | These are groups of interconnected nodes within a larger network that share particular characteristics or relationships [19]. |
| Phase | Stage | Description |
|---|---|---|
| Analysis Preparation | Knowledge Domain Delimitation | The area, process, or unit where the analysis will be applied is defined. |
| Interview Design | The data to be collected is established: functions, tasks, relationships, and communication channels of the actors. | |
| Procedure Design | Tools, steps, and resources required to carry out the analysis are planned. | |
| Actor Identification | Initial Identification | Key actors are identified through interviews and documents. |
| Network Growth | The network is expanded through references provided by identified actors, until saturation is reached. | |
| Social Network Analysis | Structural Analysis | The adjacency matrix is built according to the intensity of relationships, and the sociogram is generated. |
| Quantitative Analysis | Metrics such as degree centrality, betweenness, and closeness are interpreted, along with the identification of clusters and key nodes. |
| SME Stage | Description |
|---|---|
| Context Analysis | The specific characteristics of the environment or project in which the method will be applied are identified. This includes the type of problem to solve, objectives, constraints, available resources, and organizational context [32,33]. |
| Selection of Method Components | Libraries of existing method fragments or components are consulted. These fragments may include activities, models, techniques, or guidelines that match the requirements identified in the previous stage [34,35]. |
| Component Adaptation | The selected components are adjusted to better suit the project’s conditions. This stage may involve modifying their sequence, structure, terminology, or level of detail [33,36]. |
| Method Assembly | The adapted components are integrated to form a cohesive method. This method must be consistent, complete, and applicable to the specific situation, ensuring continuity and coherence between components [35,37]. |
| Method Evaluation | The assembled method is applied and its results evaluated in a real context. Based on this feedback, components are adjusted or improvements documented for future use [9,32]. |
| Article | Purpose of SME Use | Integrated Methods or Models | Methodological Product | Advantages | Limitations |
|---|---|---|---|---|---|
| Enhancing the OPEN Process Framework with Service-Oriented Method Fragments [35] | Customization of SOSD processes through reusable method fragments | OPEN Process Framework with service-oriented SDMs | Set of reusable method fragments incorporated into OPF | Enhances process customization for SOSD, supports reuse, and aligns with a recognized standard | Limited empirical validation, focused on a specific domain (SOSD) |
| A Framework for Quantifiable Process Improvement through Method Fragments in Situational Method Engineering [38] | Improve processes through quantifiable method fragments, optimized by network diagrams and linear programming | SME, BPM, CPM, LP | Framework with RFDs and ARFDs, plus a process scheme (PS) for quantifiable improvement | Visualization, evaluation, and prior optimization of processes, integration of metrics | High technical complexity, requires knowledge in LP and process theory |
| An aspect-oriented methodology for e-readiness assessment [39] | Design a customized assessment methodology according to each organization’s specific requirements | SME, e-readiness assessment models | E-readiness assessment model adaptable to organizational aspects | Allows reuse of existing components and model adaptation to specific contexts | No empirical validation or implementation results reported |
| Computational Thinking Work System Method: A problem-solving method for small and medium enterprises [40] | Design a method to help SMEs structure and solve problems using computational thinking | Computational Thinking (CT), Work System Method (WSM) | Methodological artifact composed of six activities structured in a manual | Facilitates problem self-exploration and improves operational efficiency in SMEs | Requires additional confirmatory validation; focused on a specific sector |
| Data-Driven Agile Requirements Elicitation through the Lenses of Situational Method Engineering [41] | Design an adaptable method for requirements elicitation from digital sources, complementing traditional agile approaches | SME, DDRE, Agile RE | Modular process composed of intentions, strategies, and method chunks adapted to specific contexts | Enables the construction of data-driven elicitation methods tailored to the situation, combining heterogeneous sources with contextual criteria | Lacks full empirical evaluation; requires technical expertise for modeling and applying the approach |
| Software Process Improvement by Managing Situational Method Engineering Knowledge [42] | Evaluate and improve existing SME methods through knowledge management criteria and knowledge flows | SME, KM, CMMI | Evaluation framework and improvement model based on KM applied to 8 methods and 4 case studies | Enhances SME methods’ capacity to capture, reuse, and share critical knowledge, alignment with continuous improvement practices | Requires high implementation effort; validated in limited contexts (Iranian companies only) |
| A method for digital business ecosystem design: situational method engineering in an action research project [32] | Develop a modular and adaptable methodology to design DBEs from a holistic perspective based on empirical requirements | SME, DBE, Map Approach | Method composed of 11 modular design maps for building adaptive DBEs | Flexible, goal-oriented module, adaptable to dynamic scenarios, tested in a real context (Digital Vaccine) | Complexity in implementation, requires technical knowledge in Map-based and SME design |
| Scrum Modification for Small-scale Web Application [43] | Adapt Scrum to small-scale contexts using SME and Essence, creating a simplified version suited for small teams | SME, Scrum, Essence | MiniScrum, a reduced method with new activities and essential products for limited environments | Facilitates agile development with less documentation load and roles tailored to single-person or small projects | Requires experience in contextualization with Essence; limited generalization beyond small projects |
| SME Phase | Integration of the Models (CRISP-DM and Network Analysis) | Generated Outputs | Methodological Purpose of the Phase |
|---|---|---|---|
| Context Analysis | Analyze the compatibility between the CRISP-DM model and network analysis to determine their complementarity. | Context analysis and justification for the integration. | Justify the feasibility of the methodological integration. |
| Selection of Methodological Components | Identify key activities from network analysis (such as the construction of adjacency matrices and the use of centrality metrics) that can be incorporated into specific CRISP-DM phases, especially data preparation and modeling. | Mapping table between CRISP-DM phases and network activities. | Determine which specific components will be useful. |
| Component Adaptation | Adjust the selected network analysis activities to the CRISP-DM workflow, defining integration criteria based on the type of data, nodes, and links involved. | Task adaptation scheme and adjustment criteria. | Ensure that network analysis tasks structurally fit. |
| Method Assembly | Integrate the adapted activities into the overall CRISP-DM sequence, maintaining its structural logic and ensuring a smooth transition between phases. | Methodological flow diagram and narrative synthesis of the proposal. | Consolidate a coherent and applicable sequence. |
| Method Evaluation | Establish criteria to review the internal consistency of the method and define guidelines for its future evaluation in real-world contexts. | Methodological reflection and future evaluation proposal. | Validate the design and prepare it for real-world use. |
| Phase: Context Analysis | |
|---|---|
| Purpose: | To identify whether it is possible to integrate the CRISP-DM model with network analysis from a methodological perspective, considering their structure, workflow logic, and data types. |
| Actors Involved: | Method designer. |
| Management Artifacts: | Document review, comparative table between models, and a list of criteria to assess their compatibility. |
| Analytical Artifacts: | Convergence and divergence matrix built from the above criteria and interpretative notes on points of connection. |
| Generated Output: | Narrative document justifying the methodological integration, used as the foundation for the following phases of the process. |
| Criterion | CRISP-DM | Network Analysis | Compatibility Assessment | Observation |
|---|---|---|---|---|
| Purpose | Guide data analysis and mining projects through a structured sequence of phases. | Analyze relationships between entities (nodes) to identify structures, influences, or behaviors within complex systems. | Compatible | Both models pursue different analytical goals but can be applied within the same project. |
| Structure | Composed of six sequential phases: business understanding, data understanding, data preparation, modeling, evaluation, and deployment. Can be iterative. | Based on nodes, links, and network metrics such as centrality, density, and modularity; allows for directed and weighted structures. | Complementary with adjustments | The sequential structure of CRISP-DM can be complemented by the relational logic of network analysis if a connection stage is defined. |
| Type of Data | Structured data from organized records such as databases, spreadsheets, or time series. | Relational data describing interactions between nodes: people, institutions, symptoms, etc. | Compatible | CRISP-DM uses tabular data, and network analysis uses relational data; they can be integrated with a conversion phase. |
| Questions Addressed | What patterns exist in the data? What models are most suitable for predicting or classifying behaviors? | What connections exist between elements? Which nodes are the most influential or central? How are relationships organized? | Complementary | The questions each model addresses are different but mutually enriching in a combined analysis. |
| Generated Outputs | Predictive models, evaluation reports, recommendations for solution implementation, visualizations of results. | Graphs, sociograms, centrality metrics, relationship clusters, structural visualizations. | Complementary | Both models generate different but useful outputs for different stages of analysis. |
| Phase: Selection of Methodological Components | |
|---|---|
| Purpose: | To determine which network analysis activities can be incorporated into the CRISP-DM model, based on their methodological usefulness and compatibility with the process phases. |
| Actors Involved: | Method designer and process analyst. |
| Management Artifacts: | Structured review of CRISP-DM phases and network analysis techniques. |
| Analytical Artifacts: | Correspondence table between CRISP-DM phases and applicable network analysis tasks. |
| Generated Output: | Technical scheme identifying key network analysis components selected for integration into specific stages of CRISP-DM. |
| CRISP-DM Phases | Network Analysis Activities |
|---|---|
| Business Understanding: | Define whether the problem involves relationships between entities (nodes and links). |
| Data Understanding: | Explore whether the data contain relational attributes; identify nodes and possible connections. |
| Data Preparation: | Build an adjacency matrix; define attributes of nodes and links. |
| Modeling: | Apply centrality metrics; generate sociograms. |
| Model Evaluation: | Interpret metrics and validate detected relational patterns. |
| Deployment: | Use network analysis results to support decision-making or visualize key interactions. |
| Phase: Component Adaptation | |
|---|---|
| Purpose: | Technically adjust the previously identified network analysis activities to incorporate them functionally into the phases of the CRISP-DM model. |
| Actors Involved: | Method designer, data analyst, and network analysis specialist. |
| Management Artifacts: | Initial correspondence table, adaptation criteria, and record of methodological decisions. |
| Analytical Artifacts: | Explanatory diagrams of the sequential incorporation of activities, detailed technical notes on the definition and integration of nodes, links, attributes, and metrics in each CRISP-DM phase. |
| Generated Output: | Adapted integration proposal with specific network analysis components assigned to each phase of the model. |
| CRISP-DM Phase | Selected Network Analysis Task | Adaptation Criteria |
|---|---|---|
| Business Understanding | Define relationships between nodes and links | Incorporated to anticipate whether the phenomenon under study includes interconnected entities, allowing a relational structure to be considered from the beginning. |
| Data Understanding | Identify connections and attribute nodes | Added to explore attributes with relational potential, facilitating the transition from tabular data to network structures later in the process. |
| Data Preparation | Define attributes of nodes and links | This activity prepares the data in a format compatible with networks, converting records into relational elements that can later be represented as graphs. |
| Modeling | Identify key nodes and represent the network | Proposed to graphically represent detected relationships and apply metrics such as centrality, which help identify relevant patterns for the model. |
| Model Evaluation | Analyze and interpret metrics to validate relational patterns | Incorporated to verify whether the detected structures (such as central nodes or communities) align with the analysis objectives and provide actionable insights. |
| Phase: Method Assembly | |
|---|---|
| Purpose: | To operationally integrate the adapted network analysis tasks into the CRISP-DM model workflow. |
| Actors Involved: | Method designer, data analyst, and network analysis specialist. |
| Management Artifacts: | Integrated diagram of the methodological flow, technical integration notes. |
| Analytical Artifacts: | Final table and diagram of integrated and sequenced activities within CRISP-DM. |
| Generated Output: | Integrated CRISP-DM method enriched with network analysis activities. |
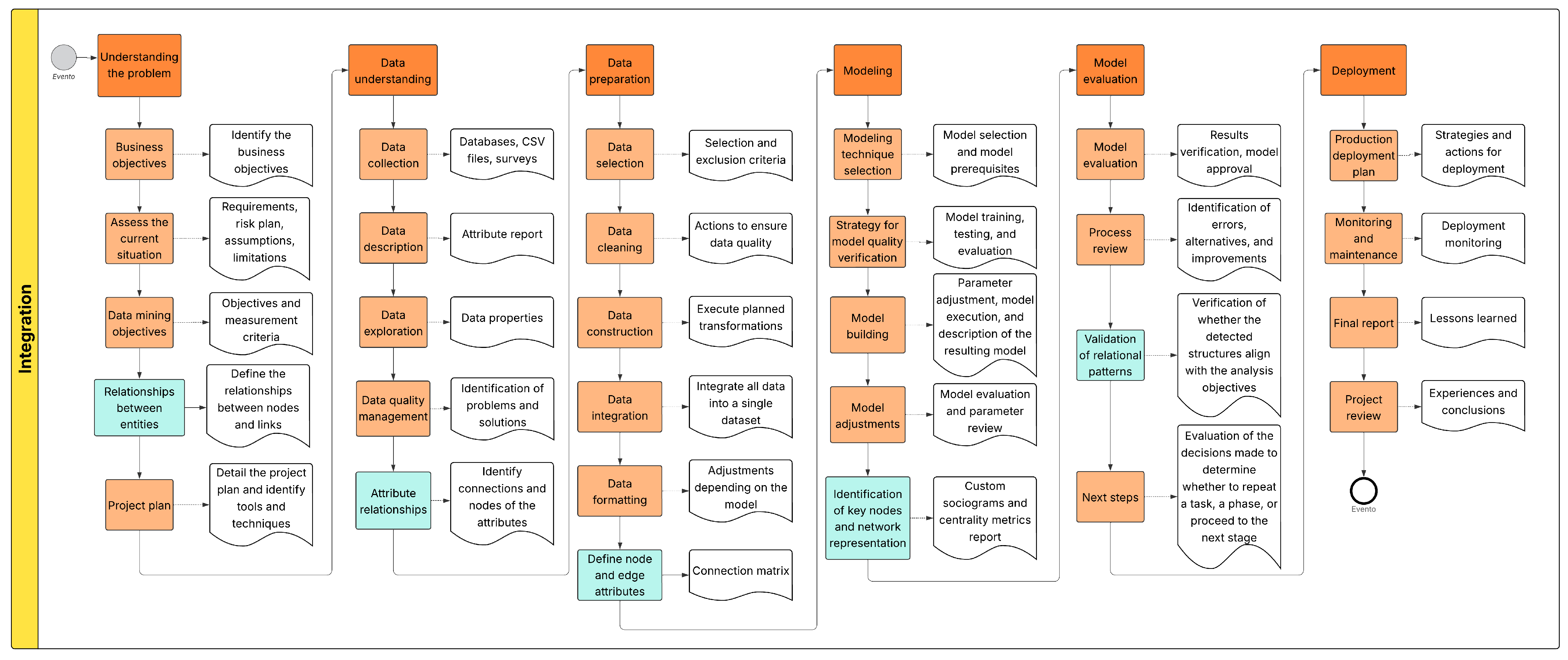
| CRISP-DM Stages | CRISP-DM Model Activities | Network Analysis Activities | Integrated Process Activities | Integrated Process Stages | Integrated Process Outputs | |
|---|---|---|---|---|---|---|
| Problem understanding | Business objectives Assess the current situation Data mining objectives Project plan | Define whether the problem involves relationships between entities (nodes and links) | Business objectives Assess the current situation Data mining objectives Relationship between entity Project plan | Problem understanding | Definition of objectives, requirements, criteria, project plan, and node relationships | Iteration |
| Data understanding | Data collection Data description Data exploration Data quality management | Explore whether the data contain relational attributes; identify nodes and possible connections | Data collection Data description Data exploration Attribute relationships Data quality management | Data understanding | Data sources, attributes, properties, issues, and connections between nodes | Iteration |
| Data preparation | Data selection Data cleaning Data construction Data integration Data formatting | Adjacency matrix construction; defining node and edge attributes | Data selection Data cleaning Data construction Data integration Define node and edge attributes Data formatting | Data preparation | Data selection, quality control, transformation, integration, model fitting, and connection matrix | Iteration |
| Modeling | Modeling technique selection Strategy for model quality verification Model building Model adjustment | Application of centrality metrics; generation of sociograms | Modeling technique selection Strategy for model quality verification Model building Identification of key nodes and network representation Model adjustments | Modeling | Model selection and prerequisites, training and testing, parameter tuning, final evaluation, and sociogram analysis | Iteration |
| Modeling evaluation | Modeling technique selection Process review Next steps | Interpretation of metrics and validation of detected relational patterns | Modeling technique selection Process review Validation of relational patterns Next steps | Modeling evaluation | Results verification, error detection, relational validation, and decision evaluation | Iteration |
| Deployment | Production deployment plan Monitoring and maintenance Final report Project review | Use of network analysis results to support decision-making or visualize key interactions | Production deployment plan Monitoring and maintenance Final report Project review | Deployment | Deployment strategies, monitoring, lessons learned, and conclusions | Iteration |
| Outputs | Phase |
|---|---|
| Understanding the problem |
| Data understanding |
| Data preparation |
| Modeling |
| Model evaluation |
| Deployment |
| Phase: Method Evaluation | |
|---|---|
| Purpose: | To validate the integrated CRISP-DM and Network Analysis process through its practical application in a real academic context. |
| Actors Involved: | Computer Engineering students, facilitating instructor, method designer. |
| Management Artifacts: | Diagnostic survey, process application rubric, exit survey. |
| Analytical Artifacts: | Comparative results between teams, perception analysis, process observations. |
| Generated Output: | Contextual evaluation report of the method with improvement suggestions. |
| Institution | Surveyed Students |
|---|---|
| UPIIZ–IPN (Unidad Profesional Interdisciplinaria de Ingeniería Campus Zacatecas) | 35 (34.7%) |
| UAZ (Universidad Autónoma de Zacatecas) | 39 (38.6%) |
| UTZAC (Universidad Tecnológica del Estado de Zacatecas) | 13 (12.9%) |
| ITZ (Instituto Tecnológico de Zacatecas) | 14 (13.9%) |
Disclaimer/Publisher’s Note: The statements, opinions and data contained in all publications are solely those of the individual author(s) and contributor(s) and not of MDPI and/or the editor(s). MDPI and/or the editor(s) disclaim responsibility for any injury to people or property resulting from any ideas, methods, instructions or products referred to in the content. |
© 2025 by the authors. Licensee MDPI, Basel, Switzerland. This article is an open access article distributed under the terms and conditions of the Creative Commons Attribution (CC BY) license (https://creativecommons.org/licenses/by/4.0/).
Share and Cite
Acuña-Cid, H.A.; Ahumada-Tello, E.; Ovalle-Osuna, Ó.O.; Evans, R.; Hernández-Ríos, J.E.; Zambrano-Soto, M.A. CRISP-NET: Integration of the CRISP-DM Model with Network Analysis. Mach. Learn. Knowl. Extr. 2025, 7, 101. https://doi.org/10.3390/make7030101
Acuña-Cid HA, Ahumada-Tello E, Ovalle-Osuna ÓO, Evans R, Hernández-Ríos JE, Zambrano-Soto MA. CRISP-NET: Integration of the CRISP-DM Model with Network Analysis. Machine Learning and Knowledge Extraction. 2025; 7(3):101. https://doi.org/10.3390/make7030101
Chicago/Turabian StyleAcuña-Cid, Héctor Alejandro, Eduardo Ahumada-Tello, Óscar Omar Ovalle-Osuna, Richard Evans, Julia Elena Hernández-Ríos, and Miriam Alondra Zambrano-Soto. 2025. "CRISP-NET: Integration of the CRISP-DM Model with Network Analysis" Machine Learning and Knowledge Extraction 7, no. 3: 101. https://doi.org/10.3390/make7030101
APA StyleAcuña-Cid, H. A., Ahumada-Tello, E., Ovalle-Osuna, Ó. O., Evans, R., Hernández-Ríos, J. E., & Zambrano-Soto, M. A. (2025). CRISP-NET: Integration of the CRISP-DM Model with Network Analysis. Machine Learning and Knowledge Extraction, 7(3), 101. https://doi.org/10.3390/make7030101

