Business Models Used in Smart Cities—Theoretical Approach with Examples of Smart Cities
Abstract
1. Introduction
- What business models are implemented in smart cities?
- How are business models implemented in most developed European smart cities?
- What are the advantages of implementation of particular business models in the analyzed smart cities?
2. Methodology
- What business models are implemented in smart cities?
- How are business models implemented in most developed European smart cities?
- What are the advantages of implementation of particular business models in the analyzed smart cities?
- Formulating the research objective and defining research questions.
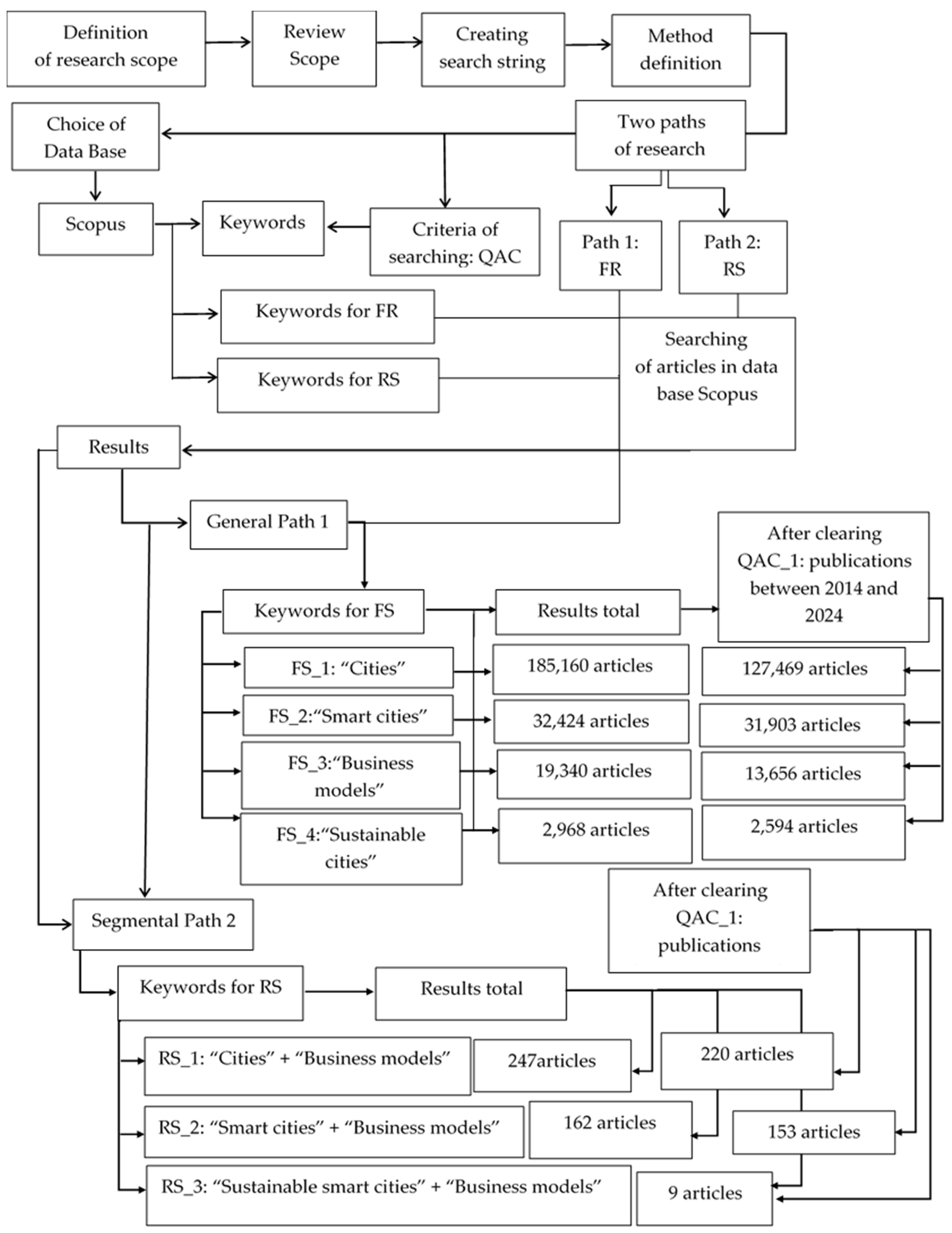
- Identifying the literature set. At this stage, relevant research/studies related to the research objective and questions were located, selected, and accessed. The identification of the literature involved choosing a database (Scopus) and a set of purposefully selected scientific publications, serving as a source of knowledge in the key research area: “smart cities” and “business models”.
- Selection and preliminary assessment of the dataset. This stage involved a thorough content analysis of entire publications. At this stage, the authors made decisions regarding the presentation structure of the key research area “smart cities” and “business models” in sections: (1) Innovation in smart cities; (2) ICTs in smart cities; (3) Sustainable smart cities model; and (4) Business models implemented in smart cities.
- Data analysis and synthesis. At this stage, the publications—the final literature base—were fragmented into component parts to identify common, distinct, and complementary aspects, aiming to identify threads of connection between “smart cities” and “business models”. The research area, encompassing 153 papers (Table 1), was expanded to include publications cited by the authors of the analyzed papers and repeated in multiple papers.
- Reporting the results. Our reporting went beyond the usual publication description by introducing a case study analysis. In Section 4, the authors presented the application of previously selected business models used in smart cities for the cities of London, Amsterdam, and Berlin.
3. Literature Review
3.1. Innovation in Smart Cities
3.2. ICT in Smart Cities
3.3. Sustainable Smart Cities Models
3.4. Business Models Implemented in Smart Cities
4. Case Studies Analysis
4.1. London
4.2. Amsterdam
4.3. Berlin
5. Discussion—Comparison of the Case Studies
6. Conclusions
6.1. Main Results of the Study
6.2. Main Scientific Value of the Study
6.3. Limitations of the Study
6.4. Future Research
6.5. Theoretical Contribution
6.6. Managerial Contribution
Author Contributions
Funding
Informed Consent Statement
Data Availability Statement
Conflicts of Interest
References
- Florida, R. The Historic Link between Cities and Innovation. 2015. CityLab.com. Available online: http://www.citylab.com/design/2015/12/the-historic-link-between-cities-and-innovation/422226 (accessed on 10 June 2024).
- Yang, S.; Jahanger, A.; Usman, M. Examining the influence of green innovations in industrial enterprises on China’s smart city development. Technol. Forecast. Soc. Chang. 2024, 199, 123031. [Google Scholar] [CrossRef]
- Zamfiroiu, A.; Sharma, R.C.; Ciupercă, E.M. Educational Innovations Based on Metaverse in the Development of Smart Cities, Smart Innovation. Syst. Technol. 2023, 367, 85–96. [Google Scholar]
- Han, J. Open innovation in a smart city context: The case of Sejong smart city initiative. Eur. J. Innov. Manag. 2024; ahead-of-print. [Google Scholar]
- Polese, F.; Megaro, A. Overcoming the Tipping Point through Service Innovation. An Overview of the Smart City; Springer Proceedings in Complexity; Springer International Publishing: Cham, Switzerland, 2024; pp. 185–192. [Google Scholar]
- Guo, C.; Wang, Y.; Hu, Y.; Wu, Y.; Lai, X. Does smart city policy improve corporate green technology innovation? Evidence from Chinese listed companies. J. Environ. Plan. Manag. 2024, 67, 1182–1211. [Google Scholar] [CrossRef]
- Al-Kaff, A. Navigating the Future: AI Innovations for Intelligent Mobility in Smart Cities. SAE Tech. Pap. 2023, 23, 011901. [Google Scholar]
- Ayfantopoulou, G.; Touloumidis, D.; Mallidis, I.; Xenou, E. A Quantitative Model of Innovation Readiness in Urban Mobility: A Comparative Study of Smart Cities in the EU, Eastern Asia, and USA Regions. Smart Cities 2023, 6, 3337–3358. [Google Scholar] [CrossRef]
- Mohammadzadeh, Z.; Saeidnia, H.R.; Lotfata, A.; Hassanzadeh, M.; Ghiasi, N. Smart city healthcare delivery innovations: A systematic review of essential technologies and indicators for developing nations. BMC Health Serv. Res. 2023, 23, 1180. [Google Scholar] [CrossRef]
- Dolmans, S.A.M.; van Galen, W.P.L.; Walrave, B.; Ouden, E.D.; Valkenburg, R.; Romme, A.G.L. A Dynamic Perspective on Collaborative Innovation for Smart City Development: The role of uncertainty, governance, and institutional logics. Organ. Stud. 2023, 44, 1577–1601. [Google Scholar] [CrossRef]
- Zhang, Z.; Zheng, C.; Lan, L. Smart city pilots, marketization processes, and substantive green innovation: A quasi-natural experiment from China. PLoS ONE 2023, 18, e0286572. [Google Scholar] [CrossRef]
- Tang, Y.; Qi, Y.; Bai, T.; Zhang, C. Smart city construction and green technology innovation: Evidence at China’s city level. Environ. Sci. Pollut. Res. 2023, 30, 97233–97252. [Google Scholar] [CrossRef]
- Deena Divya Nayomi, B.; Mallika, S.S.; Sowmya, T.; Laxmikanth, P.; Bhavsingh, M. A Cloud-Assisted Framework Utilizing Blockchain, Machine Learning, and Artificial Intelligence to Countermeasure Phishing Attacks in Smart Cities. Int. J. Intell. Syst. Appl. Eng. 2024, 12, 313–327. [Google Scholar]
- Jyothi, V.; Sreelatha, T.; Thiyagu, T.M.; Sowndharya, R.; Arvinth, N. A Data Management System for Smart Cities Leveraging Artificial Intelligence Modeling Techniques to Enhance Privacy and Security. J. Internet Serv. Inf. Secur. 2024, 14, 37–51. [Google Scholar] [CrossRef]
- Schnieder, M. Using Explainable Artificial Intelligence (XAI) to Predict the Influence of Weather on the Thermal Soaring Capabilities of Sailplanes for Smart City Applications. Smart Cities 2024, 7, 163–178. [Google Scholar] [CrossRef]
- Bahrepour, D.; Maleki, R. Benefit and limitation of using blockchain in smart cities to improve citizen services. GeoJournal 2024, 89, 57. [Google Scholar] [CrossRef]
- Mishra, S.; Chaurasiya, V.K. Hybrid deep learning algorithm for smart cities security enhancement through blockchain and internet of things. Multimed. Tools Appl. 2024, 83, 22609–22637. [Google Scholar] [CrossRef]
- Eltamaly, A.M. A novel energy storage and demand side management for entire green smart grid system for NEOM city in Saudi Arabia. Energy Storage 2024, 6, e515. [Google Scholar] [CrossRef]
- Haque, A.; Bharath, K.V.S.; Mateen, S. Smart grid concept and technologies for smart cities. In Smart Cities: Power Electronics, Renewable Energy, and Internet of Things; CRC Press: Boca Raton, FL, USA, 2024; pp. 96–129. [Google Scholar]
- Rajkumar, Y.; Santhosh Kumar, S.V.N. A comprehensive survey on communication techniques for the realization of intelligent transportation systems in IoT based smart cities. Peer-Peer Netw. Appl. 2024, 17, 1263–1308. [Google Scholar] [CrossRef]
- Vohra, S.K.; Kumar, V.S.; Krishnamoorthy, R.; Soni, N.; Gupta, S.K. The 5G revolution: Tackling challenges in smart cities and intelligent transportation systems. J. Auton. Intell. 2023, 7, 1342. [Google Scholar] [CrossRef]
- Gubareva, R.; Lopes, R.P. Literature Review on the Smart City Resources Analysis with Big Data Methodologies. SN Comput. Sci. 2024, 5, 152. [Google Scholar]
- Topcu, A.E.; Alzoubi, Y.I.; Karacabey, H.A. Text Analysis of Smart Cities: A Big Data-based Model. Int. J. Intell. Syst. Appl. Eng. 2023, 11, 724–733. [Google Scholar]
- Sun, K.; Liu, N.; Sun, X.; Zhang, Y. Design and implementation of big data analysis and visualisation platform for the smart city. Int. J. Inf. Technol. Manag. 2023, 22, 373–385. [Google Scholar] [CrossRef]
- Cong, W.; Yang, L. Big Data Analysis on Complex Network—With the example of smart city. J. Phys. Conf. Ser. 2022, 2425, 012030. [Google Scholar] [CrossRef]
- Manual, S. Using Information and Communication Technologies for Smart and Connected Cities. A Guide for Sustainable Urban Development in the 21st Century. 2012. Available online: http://www.un.org/esa/dsd/susdevtopics/sdt_pdfs/shanghaimanual/Chapter%208%20-%20ICT%20for%20smart%20cities.pdf (accessed on 10 June 2024).
- Cardullo, P.; Kitchin, R. Smart urbanism and smart citizenship: The neoliberal logic of ‘citizen-focused’ smart cities in Europe. Environ. Plann. C Politics Space 2018, 37, 813–830. [Google Scholar] [CrossRef]
- Deakin, M.; Al Waer, H. From intelligent to smart cities. Intell. Build. Int. 2011, 3, 133–139. [Google Scholar] [CrossRef]
- Giffinger, R. European Smart City Model (2007–2015), Vienna University of Technology. Available online: https://www.smart-cities.eu (accessed on 10 June 2024).
- Harrison, C.; Donnelly, I.A. A Theory of Smart Cities. In Proceedings of the 55th Annual Meeting of the ISSS; Curran Associates Inc.: Nice, France, 2011; pp. 521–535. Available online: http://journals.isss.org/index.php/proceedings55th/article/viewFile/1703/572 (accessed on 10 June 2024).
- Dhingra, M.; Chattopadhyay, S. Advancing smartness of traditional settlement-case analysis of Indian and Arab old cities. Int. J. Sustain. Built Environ. 2016, 5, 549–563. [Google Scholar] [CrossRef]
- Lara, A.; Costa, E.; Furtlani, T.; Yugutcanlar, T. Smartness that matters: Comprehensive and human-cered characterization of smart cities. J. Open Innov. 2016, 2, 1–13. [Google Scholar]
- Dameri, R.P. Searching for smart city definition: A comprehensive proposal. Int. J. Comput. Technol. 2013, 11, 2544–2551. [Google Scholar] [CrossRef]
- Winslow, J.; Mont, O. Bicycle Sharing: Sustainable Value Creation and Institutionalisation Strategies in Barcelona. Sustainability 2019, 11, 728. [Google Scholar] [CrossRef]
- Guo, Y.; Yang, L.; Lu, Y.; Zhao, R. Dockless bike-sharing as a feeder mode of metro commute? The role of the feeder-related built environment: Analytical framework and empirical evidence. Sustain. Cities Soc. 2021, 65, 102594. [Google Scholar] [CrossRef]
- Komninos, N. Intelligent cities: Variable geometries of spatial intelligence. Intell. Build Int. 2011, 3, 172–188. [Google Scholar] [CrossRef]
- Embarak, O. Smart Cities New Paradigm Applications and Challenges. In Immersive Technology in Smart Cities; EAI/Springer Innovations in Communication and Computing; Aurelia, S., Paiva, S., Eds.; Springer: Cham, Switzerland, 2022. [Google Scholar] [CrossRef]
- Resis, J.; Marques, P.A.; Marques, P.C. Where Are Smart Cities Heading? A Meta-Review and Guidelines for Future Research. Appl. Sci. 2022, 12, 8328. [Google Scholar] [CrossRef]
- Esashika, D.; Masiero, G.; Mauger, Y. An investigation into the elusive concept of smart cities: A systematic review and meta-synthesis. Technol. Anal. Strateg. Manag. 2021, 33, 957–969. [Google Scholar] [CrossRef]
- Qi, Y.; Tang, Y.; Bai, T. Impact of smart city pilot policy on heterogeneous green innovation: Micro-evidence from Chinese listed enterprises. Econ. Chang. Restruct. 2024, 57, 67. [Google Scholar] [CrossRef]
- Chatti, W.; Khan, Z. Towards smart sustainable cities: Does technological innovation mitigate G7 CO2 emissions? Fresh evidence from CS-ARDL. Sci. Total Environ. 2024, 913, 169723. [Google Scholar] [CrossRef] [PubMed]
- José, R.; Rodrigues, H. A Review on Key Innovation Challenges for Smart City Initiatives. Smart Cities 2024, 7, 141–162. [Google Scholar] [CrossRef]
- Li, Z.; Xie, S.; Wei, Z. The Impact of China’s New Infrastructure Development on Urban Innovation Quality—A Quasi-Natural Experiment of Smart City Pilots. Buildings 2024, 14, 548. [Google Scholar] [CrossRef]
- United Nations. 17 Sustainable Development Goals (SDGs). 2015. Available online: https://sdgs.un.org/goals (accessed on 7 January 2023).
- Valencia-Arias, A.; Urrego-Marín, M.L.; Bran-Piedrahita, L. A Methodological Model to Evaluate Smart City Sustainability. Sustainability 2021, 13, 11214. [Google Scholar] [CrossRef]
- Kourtit, K.; Nijkamp, P. Smart cities in the innovation age. Innov. Eur. J. Soc. Sci. 2012, 25, 93–95. [Google Scholar] [CrossRef]
- Trindade, E.P.; Hinnig, M.P.F.; da Costa, E.M.; Marques, J.S.; Bastos, R.C.; Yigitcanlar, T. Sustainable development of smart cities: A systematic review of the literature. J. Open Innov. Technol. Mark. Complex. 2017, 3, 11. [Google Scholar] [CrossRef]
- Gajdzik, B.; Grabowska, S.; Saniuk, S.; Wieczorek, T. Sustainable Development and Industry 4.0: A Bibliometric Analysis Identifying Key Scientific Problems of the Sustainable Industry 4.0. Energies 2020, 13, 4254. [Google Scholar] [CrossRef]
- Gajdzik, B.; Jaciow, M.; Wolniak, R.; Wolny, R.; Grebski, W.W. Diagnosis of the Development of Energy Cooperatives in Poland—A Case Study of a Renewable Energy Cooperative in the Upper Silesian Region. Energies 2024, 17, 647. [Google Scholar] [CrossRef]
- Gajdzik, B.; Jaciow, M.; Wolniak, R.; Wolny, R.; Grebski, W.W. Energy Behaviors of Prosumers in Example of Polish Households. Energies 2023, 16, 3186. [Google Scholar] [CrossRef]
- Kunzmann, K.R. Smart cities: A new paradigm of urban development. Crios 2014, 4, 9–20. [Google Scholar]
- Shelton, T.; Zook, M.; Wiig, A. The ‘actually existing smart city’. Camb. J. Reg. Econ. Soc. 2014, 8, 13–25. [Google Scholar] [CrossRef]
- Yigitcanlar, T.; Dizdaroglu, D. Ecological approaches in planning for sustainable cities: A review of the literature. Glob. J. Environ. Sci. Manag. 2015, 1, 71–94. [Google Scholar]
- Yigitcanlar, T.; Kamruzzaman, M.D. Does smart city policy lead to sustainability of cities? Land Use Policy 2018, 73, 49–58. [Google Scholar] [CrossRef]
- Chen, C.-W. Can smart cities bring happiness to promote sustainable development? Contexts and clues of subjective well-being and urban livability. Dev. Built Environ. 2023, 13, 100108. [Google Scholar] [CrossRef]
- Girardi, P.; Temporelli, A. Smartainability: A methodology for assessing the sustainability of the smart city. Energy Procedia 2017, 111, 810–816. [Google Scholar] [CrossRef]
- Albino, V.; Berardi, U.; Dangelico, R.M. Smart cities: Definitions, dimensions, performance, and initiatives. J. Urban Technol. 2015, 22, 3–21. [Google Scholar] [CrossRef]
- Sharifi, A. A critical review of selected smart city assessment tools and indicator sets. J. Clean. Prod. 2019, 233, 1269–1283. [Google Scholar] [CrossRef]
- Vinod Kumar, T.M. (Ed.) Smart living for smart cities. In Smart Living for Smart Cities: Community Study, Ways and Means; Springer: Singapore, 2020; pp. 3–70. [Google Scholar] [CrossRef]
- Giffinger, R.; Gudrun, H. Smart cities ranking: An effective instrument for the positioning of the cities? ACE—Archit. City Environ. 2010, 4, 7–25. [Google Scholar] [CrossRef]
- Lee, J.H.; Phaal, R.; Lee, S. An integrated servicedevice-technology roadmap for smart city development. Technol. Forecast. Soc. Chang. 2013, 80, 286–306. [Google Scholar] [CrossRef]
- Kumar, T.M. Smart Economy in Smart Cities; International Collaborative Research: Ottawa, ON, Canada; St Louis, MO, USA; New Delhi/Varanasi/Vijayawada, India; Kozhiode: Hong Kong; Springer: Singapore, 2017. [Google Scholar]
- Lee, J.H.; Hancock, M.; Hu, M.-C. Towards an Effective Framework for Building Smart Cities: Lessons from Seoul and San Francisco; Elsevier: Amsterdam, The Netherlands, 2014. [Google Scholar]
- Bifulco, F.; Tregua, M. Service Innovation and Smart Cities: Linking the Perspectives. In Innovating in Practice. Perspectives and Experiences; Russo-Spena, T., Mele, C., Nuutinen, M., Eds.; SpringerLink: New York, NY, USA, 2016; pp. 261–287. [Google Scholar]
- Anttiroiko, A.-V.; Valkama, P.; Bailey, S.J. Smart Cities in the New Service Economy: Building Platforms for Smart Services. AI Soc. 2014, 29, 323–334. [Google Scholar] [CrossRef]
- Lombardi, P.; Giordano, S.; Farouh, H.; Yousef, W. Modelling the smart city performance. Innov.—Eur. J. Soc. Sci. Res. 2012, 25, 137–145. [Google Scholar] [CrossRef]
- Van der Meer, A.; Van Vinden, W. E-governance in Cities: A Comparison of Urban Information and Communication Technology Policies. Reg. Stud. 2003, 37, 407–419. [Google Scholar] [CrossRef]
- Nam, T.; Pardo, T.A. Smart City as Urban Innovation: Focusing on Management, Policy and Context. In Proceedings of the 5th International Conference on Theory and Practice of Electronic Governance, Tallinn, Estonia, 26–29 September 2011. [Google Scholar]
- Crosby, B.C.; Hart, P.T.; Torfing, J. Public Value Creation through Collaborative Innovation. Public Manag. Rev. 2017, 19, 655–669. [Google Scholar] [CrossRef]
- Gajdzik, B.; Wolniak, R.; Grebski, M.; Danel, R. Smart Cities with Smart Energy Systems; Key Development Directions, Silesian University of Technology: Gliwice, Poland, 2024; Available online: https://delibra.bg.polsl.pl/dlibra/publication/87660/edition/77887?language=en (accessed on 10 June 2024).
- Zhang, H.; Feng, X. Reliability improvement and landscape planning for renewable energy integration in smart Cities: A case study by digital twin. Sustain. Energy Technol. Assess. 2024, 64, 103714. [Google Scholar] [CrossRef]
- Wang, H.; Wang, Y. Smart Cities Net Zero Planning considering renewable energy landscape design in Digital Twin. Sustain. Energy Technol. Assess. 2024, 63, 103629. [Google Scholar]
- Haque, A.; Bharath, K.V.S.; Amir, M.; Khan, Z. Role and applications of power electronics, renewable energy and IoT in smart cities. In Smart Cities: Power Electronics, Renewable Energy, and Internet of Things; CRC Press: Boca Raton, FL, USA, 2024; pp. 66–95. [Google Scholar]
- Sharma, H.; Haque, A. Integration of power electronics in renewable energy for smart cities. In Smart Cities: Power Electronics, Renewable Energy, and Internet of Things; CRC Press: Boca Raton, FL, USA, 2014; pp. 177–198. [Google Scholar]
- Hussain, D.I.; Elomri, D.A.; Kerbache, D.L.; Omri, D.A.E. Smart city solutions: Comparative analysis of waste management models in IoT-enabled environments using multiagent simulation. Sustain. Cities Soc. 2024, 103, 105247. [Google Scholar] [CrossRef]
- Thakur, V.; Parida, D.J.; Raj, V. Sustainable municipal solid waste management (MSWM) in the smart cities in Indian context. Int. J. Product. Perform. Manag. 2024, 73, 361–384. [Google Scholar] [CrossRef]
- Saptadi, N.S.T.; Suyuti, A.; Ilham, A.A.; Nurtanio, I. Literature Study on the Role of Artificial Intelligence Waste Management into Biomass Briquettes Toward Smart City Governance. AIP Conf. Proc. 2023, 2680, 020048. [Google Scholar]
- Wang, M.; Mao, J.; Zhao, W.; Sun, H.; Wang, K. Smart City Transportation: A VANET Edge Computing Model to Minimize Latency and Delay Utilizing 5G Network. J. Grid Comput. 2024, 22, 25. [Google Scholar] [CrossRef]
- Walia, V.; Mahmood, M.R.; Maheshwari, V. Sustainable spectrum sharing 5G network antenna design for smart city. J. Auton. Intell. 2024, 7, 1115. [Google Scholar] [CrossRef]
- Xicotencatl-Pérez, J.M.; Ramos-Fernández, J.C.; Marquez-Vera, M.A.; Díaz-Parra, O. Using the smart cities infrastructure for urban farming and z-farming. In Management, Technology, and Economic Growth in Smart and Sustainable Cities; IGI Global: Hershey, PA, USA, 2023; pp. 146–155. [Google Scholar]
- Moghayedi, A.; Richter, I.; Owoade, F.M.; Francis, S.; Ekpo, C. Effects of Urban Smart Farming on Local Economy and Food Production in Urban Areas in African Cities. Sustainability 2022, 14, 10836. [Google Scholar] [CrossRef]
- Kretz, D.; Teich, T.; Franke, D.; Kraus, M.; Scharf, O.; Junghans, S.; Neumann, T. Interconnection of smart homes and smart buildings as a building block of smart cities. In Innovations and Challenges of the Energy Transition in Smart City Districts; De Gruyter: Berlin, Germany, 2023; pp. 595–609. [Google Scholar]
- Apanavičienė, R.; Shahrabani, M.M.N. Key Factors Affecting Smart Building Integration into Smart City: Technological Aspects. Smart Cities 2023, 6, 1832–1857. [Google Scholar] [CrossRef]
- Fatemi, S.; Ketabi, A.; Mansouri, S.A. A four-stage stochastic framework for managing electricity market by participating smart buildings and electric vehicles: Towards smart cities with active end-users. Sustain. Cities Soc. 2023, 93, 104535. [Google Scholar] [CrossRef]
- Li, Z. Virtual and Augmented Reality-Based Environmental Pollution Analysis in Smart City Using Wireless Sensor Network Enabled Hypertext System. Comput. Aided Des. Appl. 2024, 21, 250–269. [Google Scholar] [CrossRef]
- Kaliappan, S.; Maranan, R. Implementation of cyber physical systems in smart cities through augmented reality networks in the mobility decade. In Cyber-Physical Systems and Supporting Technologies for Industrial Automation; IGI Global: Hershey, PA, USA, 2023; pp. 215–228. [Google Scholar]
- Stecuła, K.; Wolniak, R.; Grebski, W.W. AI-Driven Urban Energy Solutions—From Individuals to Society: A Review. Energies 2023, 16, 7988. [Google Scholar] [CrossRef]
- Stecuła, K. Virtual Reality Applications Market Analysis—On the Example of Steam Digital Platform. Informatics 2022, 9, 100. [Google Scholar] [CrossRef]
- Chaudhary, D.; Soni, T.; Singh, S.; Gupta, S.M.C. A Construction of Secure and Efficient Authenticated Key Exchange Protocol for Deploying Internet of Drones in Smart Cit. Commun. Comput. Inf. Sci. 2024, 1929, 136–150. [Google Scholar]
- Maguluri, L.P.; Arularasan, A.N.; Boopathi, S. Assessing security concerns for ai-based drones in smart cities. In Effective AI, Blockchain, and E-Governance Applications for Knowledge Discovery and Management; IGI Global: Hershey, PA, USA, 2023; pp. 27–47. [Google Scholar]
- Bouramdane, A.-A. Optimal Water Management Strategies: Paving the Way for Sustainability in Smart Cities. Smart Cities 2023, 6, 2849–2882. [Google Scholar] [CrossRef]
- Davydenko, L.; Davydenko, N.; Deja, A.; Wiśnicki, B.; Dzhuguryan, T. Efficient Energy Management for the Smart Sustainable City Multifloor Manufacturing Clusters: A Formalization of the Water Supply System Operation Conditions Based on Monitoring Water Consumption Profiles. Energies 2023, 16, 4519. [Google Scholar] [CrossRef]
- Ghosh, A. Time Series Transformer for Long Term Rainfall Forecasting Towards Water Distribution Management in Smart Cities. In Proceedings of the 2023 IEEE International Conference on Big Data, BigData, Sorrento, Italy, 15–18 December 2023; pp. 3380–3386. [Google Scholar]
- Gharehbaghi, K.; McManus, K.; Hurst, N.; Robson, K.; Pagliara, F.; Eves, C. Advanced rail transportation infrastructure as the basis of improved urban mobility: Research into Sydney as a smart city. Aust. Plan. 2023, 59, 101–116. [Google Scholar] [CrossRef]
- Yan, S.; Wang, Y.; Mai, X.; Gao, S.; Zhang, W. Empower smart cities with sampling-wise dynamic facial expression recognition via frame-sequence contrastive learning. Comput. Commun. 2024, 216, 130–139. [Google Scholar] [CrossRef]
- Yan, L.; Sheng, M.; Wang, C.; Gao, R.; Yu, H. Hybrid neural networks based facial expression recognition for smart city. Multimed. Tools Appl. 2022, 81, 319–342. [Google Scholar] [CrossRef]
- Bhoi, S.K.; Mallick, C.; Mohanty, C.R.; Nayak, R.S. Analysis of Noise Pollution during Dussehra Festival in Bhubaneswar Smart City in India: A Study Using Machine Intelligence Models. Appl. Comput. Intell. Soft Comput. 2022, 2022, 6095265. [Google Scholar] [CrossRef]
- Awan, F.M.; Minerva, R.; Crespi, N. Using Noise Pollution Data for Traffic Prediction in Smart Cities: Experiments Based on LSTM Recurrent Neural Networks. IEEE Sens. J. 2021, 21, 20722–20729. [Google Scholar] [CrossRef]
- Saeed, R.H. Improved System for Smart City Street-Lighting Controlling based on Web Technology Principles. Int. J. Intell. Syst. Appl. Eng. 2024, 12, 100–114. [Google Scholar]
- Babu, C.V.S.; Monika, R.; Dhanusha, T.; Vishnuvaradhanan, K.; Harish, A. Smart street lighting system for smart cities using IoT (LoRa). In Effective AI, Blockchain, and E-Governance Applications for Knowledge Discovery and Management; IGI Global: Hershey, PA, USA, 2023; pp. 78–96. [Google Scholar]
- Mathaba, T.N.D.; Manyake, M.K. Assessing the Implementation of Smart Energy Efficient Street Lighting Projects Within Cities. Lect. Notes Netw. Syst. 2023, 629, 206–213. [Google Scholar]
- Anthony, B.; Anthony, B. Data enabling digital ecosystem for sustainable shared electric mobility-as-a-service in smart cities-an innovative business model perspective. Res. Transp. Bus. Manag. 2023, 51, 101043. [Google Scholar] [CrossRef]
- Van Oijstaeijen, W.; Silva, M.F.E.; Back, P.; Cools, J.; Van Passel, S. The Nature Smart Cities business model: A rapid decision-support and scenario analysis tool to reveal the multi-benefits of green infrastructure investments. Urban For. Urban Green. 2023, 84, 127923. [Google Scholar] [CrossRef]
- Wolniak, R.; Jonek-Kowalska, I. The Creative Services Sector in Polish Cities. J. Open Innov. Technol. Mark. Complex. 2022, 8, 17. [Google Scholar] [CrossRef]
- Bleja, J.; Kruger, T.; Neumann, S.; Engelmann, L.; Grossmann, U. Development of a Holistic Care Platform in the Smart City Environment: Implications for Business Models and Data Usage Concepts. In Proceedings of the 2022 IEEE European Technology and Engineering Management Summit, E-TEMS 2022—Conference Proceedings, Bilbao, Spain, 9–11 March 2022; pp. 24–29. [Google Scholar]
- Kim, J.; Yang, B. A smart city service business model: Focusing on transportation services. Sustainability 2021, 13, 10832. [Google Scholar] [CrossRef]
- Uden, L.; Kumaresan, A. Sustainable Smart City Business Model Framework. In Proceedings of the 2021 5th International Conference on Vision, Image and Signal Processing, ICVISP 2021, Kuala Lumpur, Malaysia, 18–20 December 2021; pp. 181–187. [Google Scholar]
- Kühne, B.; Muschkiet, M. Analyzing Actor Engagement in Data-Driven Business Models Innovation in the Context of Smart Cities by Creating a Common Understanding. Lect. Notes Netw. Syst. 2021, 266, 257–264. [Google Scholar]
- D‘Hauwers, R.; Walravens, N.; Ballon, P.; Borghys, K. Business model scenarios for engendering trust in smart city data collaborations. In Proceedings of the 18th International Conference on e-Business, ICE-B 2021, Online, 7–9 July 2021; pp. 67–75. [Google Scholar]
- McLoughlin, S.; Maccani, G.; Puvvala, A.; Donnellan, B. An Urban Data Business Model Framework for Identifying Value Capture in the Smart City: The Case of OrganiCity. Public Adm. Inf. Technol. 2021, 37, 189–215. [Google Scholar]
- Valter, P.; Lindgren, P.; Prasad, R. The Future Role of Multi-business Model Innovation in a World with Digitalization and Global Connected Smart Cities. Wirel. Pers. Commun. 2020, 113, 1651–1659. [Google Scholar] [CrossRef]
- Lindgren, P. Multi Business Model Innovation in a World of Smart Cities with Future Wireless Technologies. Wirel. Pers. Commun. 2020, 113, 1423–1435. [Google Scholar] [CrossRef]
- Timeus, K.; Vinaixa, J.; Pardo-Bosch, F. Creating business models for smart cities: A practical framework. Public Manag. Rev. 2020, 22, 726–745. [Google Scholar] [CrossRef]
- Gutiérrez-Leefmans, M. The role of business in the innovation ecosystem: The Case of smart cities as business models. In Handbook of Research on Smart Territories and Entrepreneurial Ecosystems for Social Innovation and Sustainable Growth; IGI Global: Hershey, PA, USA, 2019; pp. 19–36. [Google Scholar]
- Giourka, P.; Sanders, M.W.J.L.; Angelakoglou, K.; Tryferidis, A.; Tzovaras, D. The smart city business model canvas—A smart city business modeling framework and practical tool. Energies 2019, 12, 4798. [Google Scholar] [CrossRef]
- Abbate, T.; Cesaroni, F.; Cinici, M.C.; Villari, M. Business models for developing smart cities. A fuzzy set qualitative comparative analysis of an IoT platform. Technol. Forecast. Soc. Chang. 2019, 142, 183–193. [Google Scholar] [CrossRef]
- Tanda, A.; De Marco, A. Business Model Framework for Smart City Mobility Projects. IOP Conf. Ser. Mater. Sci. Eng. 2019, 471, 092082. [Google Scholar] [CrossRef]
- Han, J.; Jin, H.-D. Smart city and business model with a focus on platform and circular economy. Lect. Notes Electr. Eng. 2019, 502, 199–203. [Google Scholar]
- Popova, Y. Economic or financial substantiation for smart city solutions: A literature study. Econ. Ann.-XXI 2020, 183, 125–133. [Google Scholar] [CrossRef]
- Haase, M.; Konstantinou, T. Current Business Model Practices in Energy Master Planning for Regions, Cities and Districts. In Green Energy and Technology; Springer: Cham, Switzerland, 2024; pp. 1–14. [Google Scholar]
- Ampa, A.T.; Widjaja, S.U.M.; Wahyono, H.; Utomo, S.H. Structural Model Effect of Entrepreneurship Education and Entrepreneurial Motivation on Business Success for Mompreneurs in the City of Makassar. J. High. Educ. Theory Pract. 2023, 3, 83–99. [Google Scholar]
- Santos, A.R. Critical success factors toward a safe city as perceived by selected medium enterprises in the province of Nueva Ecija: A crafted business development policy model. Asian Dev. Policy Rev. 2023, 11, 53–66. [Google Scholar] [CrossRef]
- Kowalska, I.J.; Wolniak, R. Sharing Economies’ Initiatives in Municipal Authorities’ Perspective: Research Evidence from Poland in the Context of Smart Cities’ Development. Sustainability 2011, 14, 2064. [Google Scholar] [CrossRef]
- Bencsik, B.; Palmié, M.; Parida, V.; Wincent, J.; Gassmann, O. Business models for digital sustainability: Framework, microfoundations of value capture, and empirical evidence from 130 smart city services. J. Bus. Res. 2023, 160, 113757. [Google Scholar] [CrossRef]
- Perätalo, S.; Ahokangas, P.; Iivari, M. Smart city business model approach: The role of opportunities, values, and advantages. Innov. Eur. J. Soc. Sci. Res. 2023, 2023, 1–25. [Google Scholar] [CrossRef]
- Haroon, N.H.; Saadon, H.B.; Abed, A.M.; Mohammed, M.Q.; Bafjaish, S.S. Developing a Smart Economy Using Statistical Framework-Based Business Models in Smart Cities. J. Intell. Syst. Internet Things 2023, 9, 194–205. [Google Scholar]
- Loia, F.; Basile, V.; Capobianco, N.; Vona, R. How About Value Chain in Smart Cities? Addressing Urban Business Model Innovation to Circularity. Springer Proc. Complex. 2023, 2023, 243–250. [Google Scholar]
- Kowalski, A.M.; Karaś, J. Smart cities through innovation clusters: Insights from Seoul, South Korea. In Smart Cities in Europe and Asia: Urban Planning and Management for a Sustainable Future; Routledge: London, UK, 2023; pp. 124–135. [Google Scholar]
- Gore, S.; Dutt, I.; Dahake, R.P.; Dange, B.J.; Gore, S. Innovations in Smart City Water Supply Systems. Int. J. Intell. Syst. Appl. Eng. 2023, 11, 277–281. [Google Scholar]
- Senior, C.; Salaj, A.T.; Johansen, A. Students’ innovation for age-ready smart cities. IFAC-PapersOnLine 2023, 56, 9552–9557. [Google Scholar] [CrossRef]
- Jonek-Kowalska, I.; Wolniak, R. Smart Cities in Poland: Towards Sustainability and a Better Quality of Life? Smart Cities in Poland: Towards Sustainability and a Better Quality of Life? Taylor & Francis: New York, NY, USA, 2023; pp. 1–199. [Google Scholar]
- Wolniak, R. European Union Smart Mobility–Aspects Connected with Bike Road System’s Extension and Dissemination. Smart Cities 2023, 6, 1009–1042. [Google Scholar] [CrossRef]
- Wolniak, R. Analysis of the Bicycle Roads System as an Element of a Smart Mobility on the Example of Poland Provinces. Smart Cities 2023, 6, 368–391. [Google Scholar] [CrossRef]
- Anthopoulos, L.G.; Janssen, M. Business Model Canvas for Big and Open Linked Data in Smart and Circular Cities: Findings from Europe. Computer 2022, 55, 119–133. [Google Scholar] [CrossRef]
- Parodos, L.; Tsolakis, O.; Tsoukos, G.; Xenou, E.; Ayfantopoulou, G. Business Model Analysis of Smart City Logistics Solutions Using the Business Model Canvas: The Case of an On-Demand Warehousing E-Marketplace. Future Transp. 2022, 2, 467–481. [Google Scholar] [CrossRef]
- Turoń, K.; Tóth, J. Innovations in Shared Mobility—Review of Scientific Works. Smart Cities 2023, 6, 1545–1559. [Google Scholar] [CrossRef]
- Turoń, K. Factors Affecting Car-Sharing Services. Smart Cities 2023, 6, 1185–1201. [Google Scholar] [CrossRef]
- Bleja, J.; Neumann, S.; Krueger, T.; Grossmann, U. A Human-Centered Design Approach for the Development of a Digital Care Platform in a Smart City Environment: Implications for Business Models. In Proceedings of the WWW 2022—Companion Proceedings of the Web Conference 2022, Lyon, France, 25–29 April 2022; pp. 1237–1244. [Google Scholar]
- Karam, E. General contractor business model for smart cities: Fundamentals and techniques. In General Contractor Business Model for Smart Cities: Fundamentals and Techniques; Wiley-ISTE: London, UK, 2022; pp. 1–288. [Google Scholar]
- Ma, Z.; Pu, D.; Liang, H. Financing net-zero energy integration in smart cities with green bonds and public-private partnerships. Sustain. Energy Technol. Assess. 2024, 64, 103708. [Google Scholar] [CrossRef]
- Milenković, M.; Rašić, M.; Vojković, G. Using Public Private Partnership models in smart cities—proposal for Croatia. In Proceedings of the 2017 40th International Convention on Information and Communication Technology, Electronics and Microelectronics (MIPRO), Opatija, Croatia, 22–26 May 2017. [Google Scholar] [CrossRef]
- Kim, J.-H.; Kim, J.; Shin, S.; Lee, S.-y. Public-Private Partnership Infrastructure Projects: Case Studies from the Republic of Korea, in Institutional Arrangements and Performance, Asian Development Bank, vol. 1, pp. XIX–XXI. 2011. Available online: https://www.adb.org/sites/default/files/publication/29032/ppp-kor-v1.pdf (accessed on 24 June 2024).
- Zhan, J.; Dong, S.; Hu, W. IoE-supported smart logistics network communication with optimization and security. Sustain. Energy Technol. Assess. 2022, 52, 102052. [Google Scholar] [CrossRef]
- Mousavi, P.; Ghazizadeh, M.S.; Vahidinasab, V. Optimal plug-in hybrid electric vehicle performance management using decentralized multichannel network design. IET Gener. Transm. Distrib. 2024, 18, 999–1013. [Google Scholar] [CrossRef]
- Yang, P.; You, G. Secure application-centric service authentication with regression learning for security systems in smart city applications. Int. J. Glob. Energy Issues 2024, 46, 208–230. [Google Scholar] [CrossRef]
- He, Y.; Tan, F.; Leong, C.; Huang, J.; Junio, D.R.O. Realizing innovation and sustainability: A case study of Macau SAR’s smart city development capabilities. J. Urban Aff. 2023, 46, 208–230. [Google Scholar] [CrossRef]
- Maalsen, S.; Wolifson, P.; Dowling, R. Gender in the Australian innovation ecosystem: Planning smart cities for men. Gend. Place Cult. 2023, 30, 299–320. [Google Scholar] [CrossRef]
- Kamolov, S.; Teteryatnikov, K.; Podolskiy, V. High technologies for smart city development. In Post-Industrial Society: The Choice Between Innovation and Tradition; Springer: New York, NY, USA, 2021; pp. 43–52. [Google Scholar]
- Correia, D.; Teixeira, L.; Marques, J.L. Last-mile-as-a-service (LMaaS): An innovative concept for the disruption of the supply chain. Sustain. Cities Soc. 2021, 75, 103310. [Google Scholar]
- Razin, Y.; Feigh, K. Toward interactional trust for humans and automation: Extending interdependence. In Proceedings of the 2019 IEEE SmartWorld, Ubiquitous Intelligence and Computing, Advanced and Trusted Computing, Scalable Computing and Communications, Internet of People and Smart City Innovation, SmartWorld/UIC/ATC/SCALCOM/IOP/SCI, Leicester, UK, 19–23 August 2019; pp. 1348–1355. [Google Scholar]
- Fan, Z.; Jiang, R.; Shibasaki, R. Metropolitan-scale Mobility Digital Twin. In Proceedings of the WSDM 2023—Proceedings of the 16th ACM International Conference on Web Search and Data Mining, Singapore, 27 February–3 March 2023; pp. 1301–1302. [Google Scholar]
- Pahuja, N. Partnering with technology firms to train smart city workforces. Smart Cities Policies Financ. Approaches Solut. 2022, 2022, 169–180. [Google Scholar]
- Sánchez-Muñoz, D.; Domínguez-García, J.L.; Martínez-Gomariz, E.; Stevens, J.; Pardo, M. Electrical grid risk assessment against flooding in Barcelona and Bristol cities. Sustainability 2020, 12, 1527. [Google Scholar] [CrossRef]
- Gajdzik, B.; Wolniak, R. Framework for R&D&I Activities in the Steel Industry in Popularizing the Idea of Industry 4.0. J. Open Innov. Technol. Mark. Complex. 2022, 8, 133. [Google Scholar] [CrossRef]
- Europe’s Top 10 Cities Prepared for a ‘Smart City’ Future, 2023, Europe’s Top 10 Cities Prepared for a ‘Smart City’ Future. Available online: https://www.iotinsider.com/industries/smart-cities/europes-top-10-cities-prepared-for-a-smart-city-future/ (accessed on 19 March 2024).
- Glaister, S. Lessons from London Underground Public Private Partnership and UK High-speed Rail. J. Transp. Econ. Policy 2023, 57, 379–401. [Google Scholar]
- Nicolopoulou, K.; Karataş-Özkan, M.; Vas, C.; Nouman, M. An incubation perspective on social innovation: The London Hub—A social incubator. R D Manag. 2017, 47, 368–384. [Google Scholar] [CrossRef]
- Bibri, S.E.; Krogstie, J. The emerging data–driven Smart City and its innovative applied solutions for sustainability: The cases of London and Barcelona. Energy Inform. 2020, 3, 5. [Google Scholar] [CrossRef]
- Shamsuzzoha, A.; Niemi, J.; Piya, S.; Rutledge, K. Smart city for sustainable environment: A comparison of participatory strategies from Helsinki, Singapore and London. Cities 2021, 114, 103194. [Google Scholar] [CrossRef]
- Šulyová, D.; Vodák, J. The impact of cultural aspects on building the smart city approach: Managing diversity in Europe (London), North America (New York) and Asia (Singapore). Sustainability 2020, 12, 9463. [Google Scholar] [CrossRef]
- Anisetti, M.; Ardagna, C.; Bellandi, V.; Cremonini, M.; Frati, F.; Damiani, E. Privacy-aware Big Data Analytics as a service for public health policies in smart cities. Sustain. Cities Soc. 2018, 39, 68–77. [Google Scholar] [CrossRef]
- Zygiaris, S. Smart city reference model: Assisting planners to conceptualize the building of smart city innovation ecosystems. J. Knowl. Econ. 2013, 4, 217–231. [Google Scholar] [CrossRef]
- Robinson, J.; Harrison, P.; Shen, J.; Wu, F. Financing urban development, three business models: Johannesburg, Shanghai and London. Prog. Plan. 2021, 154, 100513. [Google Scholar] [CrossRef]
- Pozdniakova, A.M. Smart city strategies “London-Stockholm-Vienna-Kyiv”: In search of common ground and best practices. Acta Innov. 2018, 27, 31–45. [Google Scholar]
- Chu, T. A comparative study on smart city construction paths of London and Shanghai. World Reg. Stud. 2021, 30, 1163–1174. [Google Scholar]
- Voorwinden, A.; van Bueren, E.; Verhoef, L. Experimenting with collaboration in the Smart City: Legal and governance structures of Urban Living Labs. Gov. Inf. Q. 2023, 40, 101875. [Google Scholar] [CrossRef]
- Pintossi, N.; Ikiz Kaya, D.; van Wesemael, P.; Pereira Roders, A. Challenges of cultural heritage adaptive reuse: A stakeholders-based comparative study in three European cities. Habitat Int. 2023, 136, 102807. [Google Scholar] [CrossRef]
- Veenstra, T. The Amsterdam model for control of tattoo parlours and businesses. Curr. Probl. Dermatol. 2015, 48, 218–222. [Google Scholar]
- Ma, Z.; Augustijn, K.D.; De Esch, I.J.P.; Bossink, B.A.G. Micro-foundations of dynamic capabilities to facilitate university technology transfer. PLoS ONE 2023, 18, e0283777. [Google Scholar] [CrossRef]
- Mulder, M.; Oude Aarninkhof, C. Designing Productive Urban Landscapes. In Contemporary Urban Design Thinking, Part F1266; Springer: Cham, Switzerland, 2023; pp. 227–238. [Google Scholar]
- Mello Rose, F.; Thiel, J.; Grabher, G. Selective inclusion: Civil society involvement in the smart city ecology of Amsterdam. Eur. Urban Reg. Stud. 2022, 29, 369–382. [Google Scholar] [CrossRef]
- D’Amico, A.; Marozzo, V.; Schifilliti, V. How to Improve Universal Accessibility of Smart Tourism Destinations: The Case of Amsterdam City, Tourism on the Verge; Part F1052; Springer Science and Business Media LLC: New York, NY, USA, 2022; pp. 89–102. [Google Scholar]
- Voorwinden, A. Regulating the Smart City in European Municipalities: A Case Study of Amsterdam. Eur. Public Law 2022, 28, 155–180. [Google Scholar] [CrossRef]
- Mello Rose, F. Activity types, thematic domains, and stakeholder constellations: Explaining civil society involvement in Amsterdam’s smart city. Eur. Plan. Stud. 2022, 30, 975–993. [Google Scholar] [CrossRef]
- Noori, N.; Hoppe, T.; de Jong, M. Classifying pathways for smart city development: Comparing design, governance and implementation in Amsterdam, Barcelona, Dubai, and Abu Dhabi. Sustainability 2020, 12, 4030. [Google Scholar] [CrossRef]
- Monachesi, P. Shaping an alternative smart city discourse through Twitter: Amsterdam and the role of creative migrants. Cities 2020, 100, 102664. [Google Scholar] [CrossRef]
- Mancebo, F. Smart city strategies: Time to involve people. Comparing Amsterdam, Barcelona and Paris. J. Urban. 2020, 13, 133–152. [Google Scholar] [CrossRef]
- Vasilenko, I.A.; Mikhailova, E.V. European experience forming a socio-political concept of a smart city (Comparative analysis of the smart strategy of Amsterdam, London and Barcelona). World Econ. Int. Relat. 2020, 64, 83–95. [Google Scholar]
- Faber, S. Exploring modern urbanity through the public-private dichotomy. The case of a divided Berlin. Balt. Worlds 2021, 14, 73–75. [Google Scholar]
- Bank, N.; Fichter, K.; Klofsten, M. Sustainability-profiled incubators and securing the inflow of tenants—The case of Green Garage Berlin. J. Clean. Prod. 2017, 157, 76–83. [Google Scholar] [CrossRef]
- Corbo, L. In search of business model configurations that work: Lessons from the hybridization of Air Berlin and JetBlue. J. Air Transp. Manag. 2017, 64, 139–150. [Google Scholar] [CrossRef]
- Barquet, A.P.; Seidel, J.; Buchert, T.; Rozenfeld, H.; Seliger, G. Sustainable Product Service Systems—From Concept Creation to the Detailing of a Business Model for a Bicycle Sharing System in Berlin. Procedia CIRP 2016, 40, 524–529. [Google Scholar] [CrossRef]
- Sydow, J.; Schmidt, T.; Braun, T. Business model change and network creation: Evidence from Berlin start-ups, 75th Annual Meeting of the Academy of Management. Acad. Manag. Proc. 2015, 2015, 17548. [Google Scholar] [CrossRef]
- Gorelova, I.; Savastano, M.; Spremic, M.; Dedova, M. Region-specific institutional context for citizen-driven entrepreneurship in smart cities: Evidence from Rome and Berlin. In Proceedings of the 2021 IEEE Technology and Engineering Management Conference—Europe, TEMSCON-EUR, Dubrovnik, Croatia, 17–20 May 2021; p. 9488635. [Google Scholar]
- Zvolska, L.; Lehner, M.; Voytenko Palgan, Y.; Mont, O.; Plepys, A. Urban sharing in smart cities: The cases of Berlin and London. Local Environ. 2019, 24, 628–645. [Google Scholar] [CrossRef]
- Mikucki, J. Media w smart city: Berlin i Warszawa; ASPRA-JR: Warsow, Poland, 2021. [Google Scholar]
- Pollak, A.; Gupta, A.; Gohlich, D. Optimized Operation Management With Predicted Filling Levels of the Litter Bins for a Fleet of Autonomous Urban Service Robots. IEEE Access 2024, 12, 7689–7703. [Google Scholar] [CrossRef]
- Harrison, A.L. Feral Surfaces: Building Envelopes as Intelligent Multi-species Habitats. Archit. Des. 2024, 94, 38–45. [Google Scholar] [CrossRef]
- Osipova, M.; Hornecker, E. Exploring the potential for Smart City technology for Women’s Safety. In Proceedings of the ACM International Conference Proceeding Series, Tampere, Finland, 3–6 October 2023; pp. 245–256. [Google Scholar]
- Gajdzik, B.; Grabowska, S.; Saniuk, S. Key socio-economic megatrends and trends in the context of the Industry 4.0 framework. Forum Sci. Oeconomia 2021, 9, 5–21. [Google Scholar] [CrossRef]
- Gajdzik, B.; Grabowska, S.; Saniuk, S. A Theoretical Framework for Industry 4.0 and Its Implementation with Selected Practical Schedules. Energies 2021, 14, 940. [Google Scholar] [CrossRef]
- Gajdzik, B.; Wolniak, R. Influence of Industry 4.0 Projects on Business Operations: Literature and Empirical Pilot Studies Based on Case Studies in Poland. J. Open Innov. Technol. Mark. Complex. 2022, 8, 44. [Google Scholar] [CrossRef]
- Nagaj, R.; Gajdzik, B.; Wolniak, R.; Grebski, W.W. The Impact of Deep Decarbonization Policy on the Level of Greenhouse Gas Emissions in the European Union. Energies 2024, 17, 1245. [Google Scholar] [CrossRef]
- Paraschiv, L.S.; Paraschiv, S. Contribution of renewable energy (hydro, wind, solar and biomass) to decarbonization and transformation of the electricity generation sector for sustainable development. Energy Rep. 2023, 9, 535–544. [Google Scholar] [CrossRef]
- Yan, C.; Murshed, M.; Ozturk, I.; Ghardallou, W.; Khudoykulov, K. Decarbonization blueprints for developing countries: The role of energy productivity, renewable energy, and financial development in environmental improvement. Resour. Policy 2023, 83, 103674. [Google Scholar] [CrossRef]
- Gajdzik, B.; Wolniak, R.; Nagaj, R.; Grebski, W.W.; Romanyshyn, T. Barriers to Renewable Energy Source (RES) Installations as Determinants of Energy Consumption in EU Countries. Energies 2023, 16, 7364. [Google Scholar] [CrossRef]
- Gajdzik, B.; Wolniak, R.; Nagaj, R.; Žuromskaitė-Nagaj, B.; Grebski, W.W. The Influence of the Global Energy Crisis on Energy Efficiency: A Comprehensive Analysis. Energies 2024, 17, 947. [Google Scholar] [CrossRef]
- Przeybilovicz, E.; Cunha, M.A.; Macaya, J.F.M.; de Albuquerque, J.P. A tale of two “smart cities”: Investigating the echoes of new public management and governance discourses in smart city projects in Brazil. In Proceedings of the Annual Hawaii International Conference on System Sciences, Honolulu, HI, USA, 3 January 2018; pp. 2486–2495. [Google Scholar]
- Utomo, R.G.; Andrian, R.; Wills, G. An overview on information assurance framework for smart government in Indonesia. AIP Conf. Proc. 2023, 2654, 020023. [Google Scholar]
- Elbashir, M.Z.; Sutton, S.G.; Arnold, V.; Collier, P.A. Leveraging business intelligence systems to enhance management control and business process performance in the public sector. Meditari Account. Res. 2022, 30, 914–940. [Google Scholar] [CrossRef]
- Berardi, M.; Ziruolo, A. A Lack of Smart Governance in the Public Sector: The Italian Case Study. Lect. Notes Inf. Syst. Organ. 2021, 50, 219–232. [Google Scholar]
- Leroux, E.; Pupion, P.-C. Smart territories and IoT adoption by local authorities: A question of trust, efficiency, and relationship with the citizen-user-taxpayer. Technol. Forecast. Soc. Chang. 2022, 174, 121195. [Google Scholar] [CrossRef]
- Briedienė, S. The perspectives of small and medium-sized enterprises on participation in public procurement of innovation. Public Policy Adm. 2021, 20, 271–283. [Google Scholar]
- Xu, J.; XU, W. Financing sustainable smart city Projects: Public-Private partnerships and green Bonds. Sustain. Energy Technol. Assess. 2024, 64, 103699. [Google Scholar] [CrossRef]
- Abdel-Basset, M.; Gamal, A.; Hezam, I.M.; Sallam, K.M. Sustainability assessment of optimal location of electric vehicle charge stations: A conceptual framework for green energy into smart cities. Environ. Dev. Sustain. 2024, 26, 11475–11513. [Google Scholar] [CrossRef]
- Nguyen, T.; Hallo, L.; Gunawan, I. Investigating risk of public–private partnerships (PPPs) for smart transportation infrastructure project development. Uilt Environ. Proj. Asset Manag. 2024, 14, 74–91. [Google Scholar] [CrossRef]
- Nelischer, K. Evaluating Collaborative Public–Private Partnerships: The Case of Toronto’s Smart City. J. Am. Plan. Assoc. 2024, 90, 261–273. [Google Scholar] [CrossRef]
- Pianezzi, D.; Mori, Y.; Uddin, S. Public–private partnership in a smart city: A curious case in Japan. Int. Rev. Adm. Sci. 2023, 89, 632–647. [Google Scholar] [CrossRef]
- Almarri, K. The value for money factors and their interrelationships for smart city public–private partnerships projects. Constr. Innov. 2023, 23, 815–832. [Google Scholar] [CrossRef]
- Laine, J.; Minkkinen, M.; Mäntymäki, M. Ethics-based AI auditing: A systematic literature review on conceptualizations of ethical principles and knowledge contributions to stakeholders. Inf. Manag. 2024, 61, 103969. [Google Scholar] [CrossRef]
- Amegavi, G.B.; Nursey-Bray, M.; Suh, J. Exploring the realities of urban resilience: Practitioners’ perspectives. Int. J. Disaster Risk Reduct. 2024, 103, 104313. [Google Scholar] [CrossRef]
- Carr Kelman, C.; Brady, U.; Raschke, B.A.; Schoon, M.L. A Systematic Review of Key Factors of Effective Collaborative Governance of Social-Ecological Systems. Soc. Nat. Resour. 2023, 36, 1452–1470. [Google Scholar] [CrossRef]
- French, M.; Hesselgreaves, H.; Wilson, R.; Hawkins, M.; Lowe, T. Harnessing Complexity for Better Outcomes in Public and Non-profit Services. In Harnessing Complexity for Better Outcomes in Public and Non-Profit Services; Policy Press: Bristol, UK, 2023; pp. 1–132. [Google Scholar]
- Gancarczyk, M.; Rodil-Marzábal, Ó. Fintech framing financial ecologiesConceptual and policy-related implications, Journal of Entrepreneurship. Manag. Innov. 2022, 18, 7–44. [Google Scholar]
- Green, B.N.; Johnson, C.D.; Adams, A. Writing narrative literature reviews for peer-reviewed journals: Secrets of the trade. J. Chiropr. Med. 2006, 5, 101–117. [Google Scholar] [CrossRef]
- Ferrari, R. Writing narrative style literature reviews. Med. Writ. 2015, 24, 230–235. [Google Scholar] [CrossRef]
- Dehkordi, A.H.; Mazaheri, E.; Ibrahim, H.A.; Dalvand, S.; Gheshlagh, R.G. How to write a systematic review: A narrative review. Int. J. Prev. Med. 2021, 12, 27. [Google Scholar] [PubMed]
- Díaz-Díaz, R.; Muñoz, L.; Pérez-González, D. Business model analysis of public services operating in the smart city ecosystem: The case of SmartSantander. Future Gener. Comput. Syst. 2017, 76, 198–214. [Google Scholar] [CrossRef]
- Kruhlov, V.; Dvorak, J.; Moroz, V.; Tereshchenko, D. Revitalizing Ukrainian Cities: The Role of Public-Private Partnerships in Smart Urban Development. Cent. Eur. Public Adm. Rev. 2024, 22, 85–107. [Google Scholar] [CrossRef]
- Cifuentes-Faura, J. Ukraine’s post-war reconstruction: Building smart cities and governments through a sustainability-based reconstruction plan. J. Clean. Prod. 2023, 419, 138323. [Google Scholar] [CrossRef]
- Azkuna, I. Smart Cities Study: International study on the situation of ICT, innovation and Knowledge in cities. In Proceedings of the Committee of Digital and Knowledge Based Cities of UCLG, Bilbao, Spain, 3 January 2012. [Google Scholar]
- Cocchia, A. Smart and Digital City: A Systematic Literature Review. In Smart City, Progress in IS; Dameri, R.P., Rosenthal-Sabroux, C., Eds.; Springer International Publishing Switzerland: London, UK, 2014; pp. 13–43. [Google Scholar]
- Zeemering, E.S. Sustainability Management, Strategy and Reform in Local Government. Public Manag. Rev. 2018, 20, 136–153. [Google Scholar] [CrossRef]
- Perera, C.; Zaslavsky, A.; Christen, P.; Georgakopoulos, D. Sensing as a service model for smart cities supported by internet of things. Eur. Trans. Telecommun. 2014, 1–12. [Google Scholar] [CrossRef]
- Komninos, N. Intelligent Cities and Globalisation of Innovation Networks. 2008. Available online: https://stellenboschheritage.co.za/wp-content/uploads/Intelligent-Cities-and-Globalisation-of-Innovation-Networks.pdf (accessed on 10 June 2024).
- Gajdzik, B.; Wolniak, R.; Grebski, W. Process of Transformation to Net Zero Steelmaking: Decarbonisation Scenarios Based on the Analysis of the Polish Steel Industry. Energies 2023, 16, 3384. [Google Scholar] [CrossRef]
- Drożdż, W.; Kinelski, G.; Czarnecka, M.; Wójcik-Jurkiewicz, M.; Maroušková, A.; Zych, G. Determinants of decarbonization—How to realize sustainable and low carbon cities? Energies 2021, 14, 2640. [Google Scholar] [CrossRef]
- Khan, H.H.; Malik, M.N.; Zafar, R.; Goni, F.A.; Chofreh, A.G.; Klemeš, J.J.; Alotaibi, Y. Challenges for sustainable smart city development: A conceptual framework. Sustain. Dev. 2020, 28, 1507–1518. [Google Scholar] [CrossRef]
- Haughton, G.; Hunter, C. Sustainable Cities; Routledge: Abingdon/Oxon, UK, 2004. [Google Scholar]
- Prata, J.; Arsenio, E.; Pontes, J.P. Moving towards the sustainable city: The role of electric vehicles, renewable energy and energy efficiency. Trans. Ecol. Environ. 2014, 179, 871–883. [Google Scholar]
- UN-Habitat. Ericsson the Role of ICT in the Proposed Urban Sustainable Development Goal and the New Urban Agenda 2015. Available online: http://unhabitat.org/the-role-of-ict-in-the-proposed-urban-sustainable-development-goal-and-the-new-urban-agenda/ (accessed on 10 June 2024).
- Drapalova, E.; Wegrich, K. Who governs 4.0? Varieties of smart cities. Public Manag. Rev. 2020, 22, 668–686. [Google Scholar] [CrossRef]
- Pevcin, P. Smart city label: Past, present, and future. Zb. Rad. Ekon. Fak. U Rij. 2019, 37, 801–822. [Google Scholar]
- Kagermann, H.; Lukas, W.-D.; Wahlster, W. Industrie 4.0: Mit dem Internet der Dinge auf dem Weg zur 4. Industriellen Revolution. VDI Nachrichten. 3 May 2011, p. 2. Available online: https://www.dfki.de/fileadmin/user_upload/DFKI/Medien/News_Media/Presse/Presse-Highlights/vdinach2011a13-ind4.0-Internet-Dinge.pdf (accessed on 26 April 2022).
- Kagermann, H.; Wahlster, W.; Helbig, J. Recommendations for Implementing the Strategic Initiative Industrie 4.0: Final Report of the Industrie 4.0 Working Group; Research Union of the German Government: Berlin, Germany, 2012. [Google Scholar]
- Schwab, K. The Fourth Industrial Revolution; Crown Publishing Group: New York, NY, USA, 2017. [Google Scholar]
- Popescu, A.I. Long-term city innovation trajectories and quality of urban life. Sustainability 2020, 12, 10587. [Google Scholar] [CrossRef]
- Toppeta, D. The Smart City Vision: How Innovation and ICT Can Build Smart, “Liveable”, Sustainable Cities; THINK! REPORT 005/2010; The Innovation Knowledge Foundation: Milano, Italy, 2010. [Google Scholar]
- Hollands, R.G. Will the Real Smart City Please Stand Up? City 2008, 12, 303–320. [Google Scholar] [CrossRef]
- Arun, M. Smart Cities: The Singapore Case. Cities 1999, 16, 13–18. [Google Scholar]
- Benevolo, C.; Dameri, R.; D’Auria, B. Smart mobility in Smart City. In Action Taxonomy, ICT Intensity and Public Benefits; Torre, T., Braccini, A.M., Spinelli, R., Eds.; Empowering Organizations, Springer: Berlin/Heidelberg, Germany, 2015; pp. 13–28. [Google Scholar]
- Meijer, A.; Bolívar, M.P.R. Governing the Smart City: A Review of the Literature on Smart Urban Governance. Int. Rev. Adm. Sci. 2016, 82, 392–408. [Google Scholar] [CrossRef]
- Barań, M.; Kłos, M.; Marchlewska-Patyk, K. Adaptacja miasta warszawa do koncepcji smart city w oparciu o model odporności (resiliency model). Przegląd Organ. 2022, 4, 20–30. [Google Scholar] [CrossRef]
- Dashkevych, O.; Portnov, B.A. How can generative AI help in different parts of research? An experiment study on smart cities’ definitions and characteristics. Technol. Soc. 2024, 77, 102555. [Google Scholar] [CrossRef]
- Caragliu, A.; Del Bo, C.; Nijkamp, P. Smart Cities in Europe. J. Urban Technol. 2001, 18, 1–38. [Google Scholar] [CrossRef]
- Mergel, I. Open Innovation in the Public Sector: Drivers and Barriers for the Adoption of Challenge.gov. Public Manag. Rev. 2018, 20, 726–745. [Google Scholar] [CrossRef]
- Kitchin, R. The Real-Time City? Big Data and Smart Urbanism. Geo J. 2014, 79, 1–14. [Google Scholar] [CrossRef]
- Gotlibowska, K. An attempt to create a smart city model. The role of information and communication technologies in the city’s development. Rozw. Reg. I Polityka Reg. 2018, 42, 67–80. [Google Scholar]
- Komninos, N. Intelligent Cities: Innovation, Knowledge Systems and Digital Space; Spon Press: London, UK, 2002. [Google Scholar]
- Hall, P. Creative Cities and Economic Development. Urban Stud. 2000, 37, 639–649. [Google Scholar] [CrossRef]
- Marsal-Llacuna, M.-L. City indicators on social sustainability as standardization technologies for smarter (citizen–centered) governance of cities. Soc. Indic. Res. 2016, 128, 1193–1216. [Google Scholar] [CrossRef]
- Tatiana, B. Risks of Smart City Projects: Definition, Typology, Management. AIP Conf. Proc. 2023, 2791, 050043. [Google Scholar]
- Ferrara, R. The smart city and the green economy in Europe: A critical approach. Energies 2015, 8, 4724–4734. [Google Scholar] [CrossRef]
- Baran, M.; Kłos, M.; Chodorek, M.; Marchlewska-Patyk, M. The Resilient Smart City Model—Proposal for Polish Cities. Energies 2022, 15, 1818. [Google Scholar] [CrossRef]
- Khatibi, H.; Wilkinson, S.; Baghersad, M.; Dianat, H. The Resilient—Smart City Development: A Literature Review and Novel Frameworks Exploration. Built Environ. Proj. Asset Manag. 2021, 11, 493–510. [Google Scholar] [CrossRef]
- Hancke, G.P.; de Carvalho e Silva, B.; Hancke, G.P., Jr. The Role of Advanced Sensing in Smart Cities. Sensors 2013, 13, 393–425. [Google Scholar] [CrossRef] [PubMed]
- Meijer, A.J.; Gil-Garcia, J.R.; Bolívar, M.P.R. Smart city research: Contextual conditions, governance models, and public value assessment. Soc. Sci. Comput. Rev. 2016, 34, 647–656. [Google Scholar] [CrossRef]
- Hejduk, S. Smart City Model and Urban Spatial Management. Pol. J. Econ. 2020, 2, 123–139. [Google Scholar] [CrossRef]
- Stawasz, D.; Sikora-Fernandez, D. Koncepcja Smart City na tle Procesów i Uwarunkowań Rozwoju Współczesnych Miast; Wydawnictwo Uniwersytetu Łódzkiego: Łódź, Poland, 2016. [Google Scholar]
- Ju, Z.; Wang, H.; Luo, J.; Sun, F. Enhancing human–robot communication with a comprehensive language-conditioned imitation policy for embodied robots in smart cities. Comput. Commun. 2024, 222, 177–187. [Google Scholar] [CrossRef]
- Chiu, K.T.; Vasant, P.; Liu, R.W. Smart city is a safe city: Information and communication technology–enhanced urban space monitoring and surveillance systems: The promise and limitations. Chapter 7. In Smart Cities: Issues and Challenges Mapping Political, Social and Economic Risks and Threats; Elsevier: Amsterdam, The Netherlands, 2019; pp. 111–124. [Google Scholar] [CrossRef]
- Sroka, W.; Cygler, J.; Gajdzik, B. The Transfer of Knowledge in Intra-Organizational Networks: A Case Study Analysis. Organ. Feb. 2014, 47, 24–34. [Google Scholar] [CrossRef]
- Cygler, J.; Gajdzik, B.; Sroka, W. Coopetition as a development stimulator of enterprises in the networked steel sector. Metalurgija 2014, 53, 383–386. [Google Scholar]
- Gajdzik, B.; Wolniak, R. Smart Production Workers in Terms of Creativity and Innovation: The Implication for Open Innovation. J. Open Innov. Technol. Mark. Complex. 2022, 8, 68. [Google Scholar] [CrossRef]
- Ma, Y.; Peng, Y. Design of Intelligent City Communication Network Based on Internet of Things. Appl. Math. Nonlinear Sci. 2024, 9, 1–15. [Google Scholar]
- Schaffers, H.; Komninos, N.; Pallot, M.; Trousse, B.; Nilsson, M.; Oliveira, A. Smart Cities and the Future Internet: Towards Cooperation Frameworks for Open Innovation. In The Future Internet Assembly; Springer: Berlin/Heidelberg, Germany, 2016; pp. 432–435. Available online: https://link.springer.com/content/pdf/10.1007%2F978-3-642-20898-0_31.pdf (accessed on 10 June 2024).
- Vanli, T. Ranking of Global Smart Cities Using Dynamic Factor Analysis. Soc. Indic. Res. 2024, 171, 405–437. [Google Scholar] [CrossRef]
- Glasmeier, A.; Christopherson, S. Thinking about smart cities. Camb. J. Reg. Econ. Soc. 2015, 8, 3–12. [Google Scholar] [CrossRef]
- Gajdzik, B.; Wolniak, R. Digitalisation and Innovation in the Steel Industry in Poland-Selected Tools of ICT in an Analysis of Statistical Data and a Case Study. Energies 2021, 14, 3034. [Google Scholar] [CrossRef]
- Gajdzik, B.; Sroka, W.; Vveinhardt, J. Energy Intensity of Steel Manufactured Utilising EAF Technology as a Function of Investments Made: The Case of the Steel Industry in Poland. Energies 2021, 14, 5152. [Google Scholar] [CrossRef]
- Gajdzik, B.; Sroka, W. Resource Intensity vs. Investment in Production Installations—The Case of the Steel Industry in Poland. Energies 2021, 14, 443. [Google Scholar] [CrossRef]
- Gajdzik, B. Environmental aspects, strategies and waste logistic system based on the example of metallurgical company. Metalurgija 2009, 48, 63–67. [Google Scholar]
- Meyer, W.B. The Environmental Advantages of Cities: Countering Commonsense Antiurbanism; MIT Press: London, UK, 2013. [Google Scholar]
- Gascó, M. What Makes a City Smart? Lessons from Barcelona. In Proceedings of the Hawaii International Conference on System Science, Kauau, HI, USA, 5–8 January 2016. [Google Scholar] [CrossRef]
- Höjer, M.; Wangel, J. Smart Sustainable Cities: Definition and Challenges. In ICT Innovations for Sustainability, Advances in Intelligent Systems and Computing 310; Hilty, L.M., Aebischer, B., Eds.; Springer International Publishing: Zurich, Switzerland, 2014; pp. 333–350. [Google Scholar]
- ECE/INF/2020/3; UNEP People-Smart Sustainable Cities. United Nations: Geneva, Switzerland, 2020.
- Thornbush, M.; Golubchikov, O. Sustainable Urbanism in Digital Transitions. In From Low Carbon to Smart Sustainable Cities; Springer: Cham, Switzerland, 2020. [Google Scholar]
- Yigitcanlar, T.; Kamruzzaman, M.; Foth, M.; Sabatini-Marques, J.; Da-Costa, E.; Ioppolo, G. Can cities become smart without being sustainable? A systematic review of the literature. Sustain. Cities Soc. 2019, 45, 348–365. [Google Scholar] [CrossRef]
- Kanter, R.M.; Litow, S.S. Informed and Interconnected: A Manifesto for Smarter Cities, Harvard Business School General Management Unit Working Paper 2009, 9–141. Available online: https://www.hbs.edu/faculty/Publication%20Files/09-141.pdf (accessed on 10 June 2024).
- Khansari, N.; Mostashari, A.; Mansouri, M. Impacting Sustainable Behaviour and Planning in Smart City. Int. J. Sustain. Land Use Urban Plan. 2013, 1, 46–61. Available online: https://www.sciencetarget.com/Journal/index.php/IJSLUP/article/viewFile/365/104 (accessed on 10 June 2024).
- Castelnovo, W.; Misuraca, G.; Savoldelli, A. Smart Cities Governance: The Need for a Holistic Approach to Assessing Urban Participatory Policy Making. Soc. Sci. Comput. Rev. 2016, 34, 1–16. Available online: https://www.researchgate.net/publication/284859012_Smart_Cities_Governance_The_Need_for_a_Holistic_Approach_to_Assessing_Urban_Participatory_Policy_Making (accessed on 10 June 2024). [CrossRef]
- Rodriguez Garzon, S.; Küpper, A. Pay-Per-Pollution: Towards an Air Pollution-Aware Toll System for Smart Cities. In Proceedings of the 2019 IEEE International Conference on Smart Internet of Things (SmartIoT), Wuhan, China, 31 May–2 June 2019; pp. 361–366. Available online: http://www.doi.org/10.1109/SmartIoT.2019.00063 (accessed on 10 June 2024).
- Rutherford, J.; Coutard, O. Urban Energy Transitions: Places, Processus and Politics of Socio-technical Change. Urban Stud. 2014, 51, 1353–1377. [Google Scholar] [CrossRef]
- Toli, A.M.; Murtagh, N. The Concept of Sustainability in Smart City Definitions. Front. Built Environ. 2020, 6, 77. [Google Scholar] [CrossRef]
- Gao, C.; Wang, F.; Hu, X.; Martinez, J. Research on Sustainable Design of Smart Cities Based on the Internet of Things and Ecosystems. Sustainability 2023, 15, 6546. [Google Scholar] [CrossRef]
- Lapinskaitė, I.; Stasytytė, V.; Skvarciany, V. Assessing the European Union capitals in the context of smart sustainable cities. Open House Int. 2022, 47, 763–785. [Google Scholar] [CrossRef]
- Kim, J. Smart city trends: A focus on 5 countries and 15 companies. Cities 2022, 123, 103551. [Google Scholar] [CrossRef]
- United Nations. Available online: https://www.un.org/development/desa/en/ (accessed on 25 March 2023).
- Smart London Together. 2018. Available online: https://www.london.gov.uk/sites/default/files/smarter_london_together_v1.66_-_published.pdf (accessed on 15 March 2024).
- London for Smart Cities. 2024. Available online: https://www.grow.london/set-up-in-london/sectors/urban (accessed on 15 March 2024).
- London’s Future as a Smart City. 2022. Available online: https://centreforlondon.org/blog/londons-future-as-a-smart-city/ (accessed on 15 March 2024).
- Hi-Tech London, or the Making of a Smart City. 2024. Available online: https://www.webuildvalue.com/en/megatrends/smart-city-london.html (accessed on 15 March 2024).
- How London’s Smart City Credentials Boost Its Tech Prowess. 2023. Available online: https://www.uktech.news/partnership/london-smart-cities-20231106 (accessed on 15 March 2024).
- London the Best City in the World. 2016. Available online: https://smartnet.niua.org/sites/default/files/resources/gla_smartlondon_report_web_4.pdf (accessed on 15 March 2024).
- Tekin, H.; Dimken, I. Inclusive Smart Cities: An Exploratory Study on the London Smart City Strategy. Buildings 2024, 14, 485. [Google Scholar] [CrossRef]
- Mora, L.; Bolici, R. How to Become a Smart City: Learning from Amsterdam; Springer: Cham, Switzerland, 2017. [Google Scholar] [CrossRef]
- Amsterdam Smart City: A World Leader in Smart City Development. 2022. Available online: https://www.beesmart.city/en/smart-city-blog/smart-city-portrait-amsterdam (accessed on 10 June 2024).
- Amsterdam Smart City. 2024. Available online: https://amsterdamsmartcity.com/ (accessed on 10 June 2024).
- Transforming Amsterdam into a Smart City. 2023. Available online: https://www.iamsterdam.com/en/business/transforming-amsterdam-into-a-smart-city (accessed on 10 June 2024).
- Cities as Living Laboratories: The Smart City Projects of Amsterdam, Singapore, and Barcelona. 2023. Available online: https://www.archdaily.com/1001628/cities-as-living-laboratories-the-smart-city-projects-of-amsterdam-singapore-and-barcelona (accessed on 10 June 2024).
- Amsterdam Smart City: The Creation of New Partnerships for a Smart City. 2014. Available online: https://www.citego.org/bdf_fiche-document-883_en.html (accessed on 10 June 2024).
- Organising Smart City Projects, Lessopns, from Amsterdam. 2016. Available online: https://www.hva.nl/binaries/content/assets/subsites/kc-be-carem/assets_11/organising_smart_city_projects.pdf (accessed on 10 June 2024).
- Smart City Berlin. 2024. Available online: https://smart-city-berlin.de/en/ (accessed on 10 June 2024).
- Berlin’s Roadmap to Becoming a Smart City. 2024. Available online: https://citylab-berlin.org/en/projects/smart_city/ (accessed on 10 June 2024).
- Smart City Projects in Berlin. 2024. Available online: https://smart-city-berlin.de/en/competencies-solutions/projects (accessed on 10 June 2024).
- Smart City Berlin. 2023. Available online: https://www.businesslocationcenter.de/en/business-location/business-location/smart-city-berlin (accessed on 10 June 2024).
- Partnerships for Smart City Berlin. Available online: https://www.stromnetz.berlin/en/for-berlin/smart-city/ (accessed on 10 June 2024).
- Spil, T.A.M.; Effing, R.; Kwast, J. Smart City Participation: Dream or Reality? A Comparison of Participatory Strategies from Hamburg, Berlin & Enschede. In Digital Nations—Smart Cities, Innovation, and Sustainability; Kar, A.K., Ilavarasan, P.V., Gupta, M.P., Dwivedi, Y.K., Mäntymäki, M., Janssen, M., Simintiras, A., Al-Sharhan, S., Eds.; I3E 2017; Lecture Notes in Computer Science; Springer: Cham, Switzerland, 2017; Volume 10595. [Google Scholar] [CrossRef]
- Joyce, A.; Javidroozi, V. Smart city development: Data sharing vs. data protection legislations. Cities 2024, 148, 104859. [Google Scholar] [CrossRef]
- Grasselt, N.; Sölle, M. Market development strategies for Smart Cities: How can an open innovation policy make Berlin a testbed for automated, connected and electrified passenger transport? In Proceedings of the EVS 2017—30th International Electric Vehicle Symposium and Exhibition, Sttutgart, Germany, 9–11 October 2017. [Google Scholar]

| Keywords | Number of Papers—Scopus | Number of Papers—Scopus from 2014 | ||
|---|---|---|---|---|
| “smart cities” | 32,424 | 31,903 | ||
| “business models” | 19,340 | 13,656 | ||
| “smart cities” and “business models” | 162 | 153 | ||
| “sustainable cities” | 2968 | 2594 | ||
| “sustainable smart cities” and “business models” | 9 | 9 | ||
| “cities” | 185,160 | 127,469 | ||
| “cities” + “business models” | 247 | 220 | ||
| Keywords and field scope (FS_1) | ||||
| Scope | Keywords | Results/QAC_1 | ||
| FS_1 | “cities” | 127,469 | ||
| FS_2 | “smart cities” | 31,903 articles were selected | ||
| FS_3 | “business models” | 13,656 articles were selected | ||
| FS_4 | “sustainable cities” | 2594 articles were selected | ||
| Keywords and research segments (RSs) | ||||
| Segment | Keywords | Results/QAC_1 | ||
| RS_1 | “cities” + “business models” | 220 articles were selected | ||
| RS_2 | “smart cities” and “business models” | 153 articles were selected | ||
| RS_3 | “sustainable smart cities” and “business models” | 9 articles were selected | ||
| Quality assessment criteria (QACs) | ||||
| QAC_1 | Filter in data base | Filter looking for period of 10 years, 2014 to 2024 | ||
| QAC_2 | Manual | Remove papers that do not use the search terms (publications with narrow, specialized areas of research have been removed) | ||
| Technology | Description of Usage in Smart City |
|---|---|
| Internet of Things (IoT) [38,39] | IoT sensors collect real-time data on traffic flow, air quality, waste management, and energy consumption for optimized city operations. |
| Artificial Intelligence (AI) [40,41,42] | AI algorithms analyze IoT data for predictive analytics in city planning, traffic management, emergency response, and resource allocation, enhancing safety and quality of life. |
| Blockchain Technology [43,44] | Blockchain ensures secure and transparent transactions in city services like voting, property records, and financial transactions, reducing fraud and improving trust between citizens and the government. |
| Smart Grids [45,46] | Smart grids integrate renewable energy sources and optimize power usage to reduce energy wastage, lower emissions, and ensure reliable energy supply. |
| Intelligent Transportation Systems (ITS) [47,48] | ITS manages traffic flow, reduces congestion, and improves public transportation with GPS, traffic sensors, smart parking, and autonomous vehicle integration. |
| Big Data Analytics [49,50,51,52] | Big data analytics processes structured and unstructured data for urban planning, public health management, and disaster response, facilitating evidence-based decision-making. |
| Renewable Energy [53,54,55,56] | Renewable energy sources like solar and wind power are integrated into city grids to mitigate environmental impact and achieve sustainability goals. |
| Smart Waste Management [57,58,59] | IoT-enabled waste bins monitor fill levels and optimize collection routes, while waste segregation technologies automate sorting for efficient recycling and reduced landfill waste. |
| 5G Networks [60,61] | 5G networks provide high-speed, low-latency connectivity for smart city applications such as autonomous vehicles, remote healthcare, augmented reality, and infrastructure monitoring. |
| Urban Farming [62,63] | Urban farming technologies like vertical farming promote food security, reduce emissions from transportation, and create green spaces within cities, fostering sustainable community practices. |
| Smart Buildings [64,65,66] | Smart building systems optimize energy usage, enhance occupant comfort, and improve maintenance through IoT sensors, automation, and data analytics. |
| Augmented Reality (AR) [67,68,69,70] | AR applications provide immersive experiences for urban planning, tourism, and education, enhancing citizen engagement and understanding of city infrastructure and services. |
| Drones [71,72] | Drones are used for surveillance, infrastructure inspection, emergency response, and delivery services, improving efficiency and safety in various city operations. |
| Smart Water Management [73,74,75] | IoT sensors monitor water quality, detect leaks, and optimize distribution, reducing water wastage, ensuring supply resilience, and preserving natural resources. |
| Advanced Mobility Solutions [76] | Mobility-as-a-Service (MaaS) platforms integrate different transport modes for seamless and sustainable urban mobility, reducing congestion and air pollution while enhancing accessibility. |
| Facial Recognition [77,78] | Facial recognition technology is employed for security, access control, and personalized services in smart city environments, enhancing safety and convenience in public spaces. |
| Noise Pollution Monitoring [79,80] | IoT sensors monitor noise levels in urban areas, enabling authorities to implement noise abatement measures and improve overall quality of life for residents. |
| Smart Street Lighting [81,82,83] | Smart streetlights equipped with sensors and automation adjust lighting levels based on traffic flow and environmental conditions, conserving energy and enhancing safety in cities. |
| Dimensions | Fields | Solutions/Examples |
|---|---|---|
| Smart living | Cultural activities, healthcare systems and safety (ensuring the safety of residents and the health of citizens) equality, housing quality, accessible public spaces, etc. |
|
| Smart environment | Natural conditions (e.g., green spaces and climate), pollution control and monitoring (monitoring environmental quality parameters), resource and energy conservation, RESs, biodiversity, resource management system (i.e., flexible energy, water, heat system), etc. |
|
| Smart mobility | Transportation, logistics management, ICT infrastructure, ICT accessibility, transportation ecosystem, etc. |
|
| Smart economy | Innovation, employment, and job creation, knowledge economy, sharing economy, flexibility in the labor market, intelligently managed infrastructure, smart construction, etc. |
|
| Smart people | Education (digital and other aspects), ICT skills (supporting opportunities for skill enhancement), flexible labor market, life-long learning, citizen engagement in social life, etc. |
|
| Smart governance | E-governance, e-democracy and participatory democracy, co-management of the city by citizens, public services and pro-citizen policy, sustainable management multi-level city management system, local development strategies, spatially related investments, e-services and e-administration, open data networks, tools for city promotion and information, open information policy ensuring communication and transparency, etc. |
|
| Business Model | Description |
|---|---|
| Public–Private Partnerships (PPP) [206,207,208,209] | PPPs involve collaboration between government entities and private sector organizations to finance, develop, and operate smart city projects. Through PPPs, governments can leverage private sector expertise, funding, and innovation while sharing risks and responsibilities. |
| Build–Operate–Transfer (BOT) [210] | BOT arrangements involve private sector entities designing, constructing, and operating infrastructure projects for a specified period before transferring ownership to the public sector. This model enables governments to access private sector capital and expertise while ensuring eventual public ownership. |
| Performance-Based Contracts [211] | Performance-based contracts establish specific performance metrics or outcomes that contractors must achieve, tying payment to successful project delivery. By incentivizing efficiency and accountability, these contracts promote the effective implementation of smart city initiatives. |
| Community-Centric Models [212,213] | Community-centric models prioritize the engagement and involvement of local communities in the design, implementation, and governance of smart city projects. By fostering inclusivity and co-creation, these models ensure that initiatives address the diverse needs and preferences of urban residents. |
| Innovation Hubs and Incubators [214,215] | Innovation hubs and incubators serve as ecosystems for startups, entrepreneurs, and researchers to develop and scale innovative solutions for smart cities. These entities provide resources, mentorship, and networking opportunities, fostering entrepreneurship and technological advancement. |
| Revenue-Sharing Models [216] | Revenue-sharing models involve sharing revenue generated from smart city projects or services between public and private sector partners. This incentivizes private sector investment and innovation while providing governments with sustainable funding sources for ongoing maintenance and development. |
| Outcome-Based Financing [217,218] | Outcome-based financing structures tie repayment of project costs to the achievement of predefined outcomes or performance metrics. This aligns incentives between project stakeholders and encourages the delivery of measurable benefits, such as energy savings or reduced congestion. |
| Asset Monetization [219,220] | Asset monetization involves leveraging underutilized public assets, such as land or infrastructure, to generate revenue for smart city projects. By unlocking the value of these assets through leases, concessions, or public offerings, governments can fund urban development initiatives without relying solely on taxpayer funding. |
| Business Model | Advantages | Disadvantages |
|---|---|---|
| Public–Private Partnerships (PPP) | - Access to private sector expertise, innovation, and funding. - Shared risk and responsibility between government and private entities. - Accelerated project delivery through streamlined procurement processes. - Potential for long-term revenue generation for private sector partners. | - Complex governance and contractual arrangements may lead to delays and disputes. - Risk of cost overruns or failure to meet performance targets. - Potential for conflicts of interest between public and private sector objectives. |
| Build–Operate–Transfer (BOT) | - Access to private sector capital for infrastructure development. - Transfer of operational risk to private sector during concession period. - Efficiency gains through private sector management and innovation. - Eventual ownership transfer to public sector after concession period. | - High upfront costs for governments to secure private investment. - Risk of revenue shortfalls or insufficient returns for private investors. - Challenges in defining and enforcing contract terms, especially during transfer phase. |
| Performance-Based Contracts | - Clear alignment of incentives between contractors and project objectives. - Encourages innovation and efficiency in project delivery. - Flexibility to adapt to changing project requirements or performance metrics. - Potential for cost savings through improved project management and outcomes. | - Complexity in defining and measuring performance metrics objectively. - Challenges in monitoring and enforcing contract compliance. - Potential for disputes over performance targets or interpretation of contract terms. |
| Community-Centric Models | - Enhances community engagement and trust in smart city initiatives. - Incorporates local knowledge and preferences into project design and implementation. - Fosters social cohesion and empowerment within communities. - Reduces risk of opposition or resistance to projects through participatory processes. | - Time-consuming and resource-intensive to facilitate community involvement. - Potential for conflicts or disagreements among diverse community stakeholders. - Difficulty in scaling community-centric approaches to larger urban populations. |
| Innovation Hubs and Incubators | - Catalyzes entrepreneurship and innovation in smart city development. - Provides resources, mentorship, and networking opportunities for startups. - Fosters collaboration and knowledge sharing among diverse stakeholders. - Accelerates the pace of technological advancement and solution deployment. | - Limited scalability of solutions developed within innovation hubs. - Challenges in sustaining funding and support for long-term operation. - Risk of intellectual property theft or competition among startups and stakeholders. |
| Revenue-Sharing Models | - Provides sustainable funding for ongoing maintenance and development of smart city projects. - Aligns financial interests between public and private sector partners. - Encourages private sector investment and innovation in revenue-generating projects. - Enhances financial transparency and accountability through revenue-sharing agreements. | - Complexity in negotiating revenue-sharing arrangements and determining fair distribution. - Potential for revenue volatility or uncertainty due to market fluctuations. - Risk of conflicts or disputes over revenue allocation and distribution. |
| Outcome-Based Financing | - Aligns project financing with achievement of measurable outcomes or performance metrics. - Shifts risk of project failure or underperformance to project stakeholders. - Encourages innovation and efficiency in achieving desired project results. - Improves accountability and transparency in project management and delivery. | - Challenges in defining and quantifying outcome metrics objectively. - Complexity in structuring financing agreements and determining repayment terms. - Potential for disputes over attribution of outcomes or measurement methodologies. |
| Asset Monetization | - Generates revenue for smart city projects without additional taxpayer funding. - Maximizes value of underutilized public assets for urban development. - Provides ongoing funding source for maintenance and improvement of assets. - Stimulates economic growth and investment through asset utilization and development. | - Risks associated with long-term lease or concession agreements, such as revenue shortfalls or disputes. - Potential backlash from community or stakeholders over privatization of public assets. - Challenges in valuing and monetizing diverse types of public assets effectively. |
| Business Model | Description of Implementation |
|---|---|
| Public–Private Partnerships (PPP) | PPPs in London are commonly used for infrastructure projects such as transportation systems, water treatment facilities, and public buildings. For instance, the construction and operation of the Thames Tideway Tunnel involved a PPP between the government and private sector entities. |
| Build–Operate–Transfer (BOT) | BOT arrangements have been employed in London for various projects like toll roads, bridges, and airports. One notable example is the Heathrow Airport Terminal 5, where a private consortium financed, built, and operated the terminal before transferring ownership to Heathrow Airport Holdings. |
| Performance-Based Contracts | Performance-based contracts are utilized in London for services like waste management, where private companies are contracted based on their ability to achieve specified performance targets such as recycling rates or waste diversion goals. |
| Community-Centric Models | Community-centric models are implemented in various sectors in London, including housing and urban regeneration projects. Community land trusts (CLTs) and cooperatives often play a significant role in providing affordable housing and fostering community involvement in development initiatives. |
| Innovation Hubs and Incubators | London hosts numerous innovation hubs and incubators supporting startups and fostering entrepreneurship. Locations like Tech City (also known as Silicon Roundabout) and accelerators like Techstars provide spaces and resources for startups to grow and collaborate with investors and mentors. |
| Revenue-Sharing Models | Revenue-sharing models are seen in London’s transportation system, where private companies operate services like buses and trains under contracts that include revenue-sharing arrangements with Transport for London (TfL). This incentivizes operators to maximize ridership and efficiency while sharing revenues with the public sector. |
| Outcome-Based Financing | Outcome-based financing mechanisms are employed in various social impact projects in London, particularly in sectors like healthcare and education. For instance, social impact bonds have been used to fund programs aimed at reducing homelessness and improving educational outcomes for disadvantaged youth. |
| Asset Monetization | Asset monetization strategies are applied in London through initiatives such as the sale or lease of public assets like real estate and land parcels. This can generate revenue for the government while also facilitating private sector investment in urban development and infrastructure projects. |
| Business Model | Description of Implementation |
|---|---|
| Public–Private Partnerships (PPP) | PPPs in Amsterdam are frequently employed in urban redevelopment projects, such as the Zuidas development, where public and private entities collaborate to create a mixed-use business district integrating sustainable infrastructure and public amenities. |
| Build–Operate–Transfer (BOT) | BOT arrangements have been utilized in Amsterdam for infrastructure projects like the construction and operation of the North/South metro line. Private consortia finance, build, and operate the infrastructure before transferring ownership back to the government. |
| Performance-Based Contracts | Performance-based contracts are commonly used in Amsterdam for services like waste management, where private companies are contracted based on their ability to meet environmental targets such as recycling rates and waste reduction goals. |
| Community-Centric Models | Community-centric models are evident in Amsterdam’s approach to urban planning and housing, with initiatives like community land trusts (CLTs) and co-housing projects fostering social cohesion and affordable living options in neighborhoods such as Buiksloterham. |
| Innovation Hubs and Incubators | Amsterdam hosts numerous innovation hubs and incubators like the Amsterdam Science Park and Startup Village, which provide spaces and resources for startups and entrepreneurs to collaborate, innovate, and access mentorship and funding opportunities. |
| Revenue-Sharing Models | Revenue-sharing models are utilized in Amsterdam’s transportation system, where private companies operate services such as ferries and bicycle rental schemes under contracts that include revenue-sharing agreements with the city government. |
| Outcome-Based Financing | Outcome-based financing mechanisms are applied in Amsterdam for social impact projects like homelessness reduction initiatives, where government agencies collaborate with investors to fund programs that deliver measurable outcomes such as housing stability and employment. |
| Asset Monetization | Asset monetization strategies in Amsterdam involve initiatives such as the sale or lease of public properties and land parcels, generating revenue for the city while facilitating private sector investment in urban development projects like the transformation of former industrial areas into vibrant mixed-use districts such as the Houthavens. |
| Business Model | Description of Implementation |
|---|---|
| Public–Private Partnerships (PPP) | PPPs in Berlin are evident in infrastructure projects like the BER Airport, where the government collaborates with private entities to finance, build, and operate essential infrastructure. Additionally, PPPs are utilized for the development of urban regeneration projects such as the Berlin TXL—The Urban Tech Republic, transforming former airport sites into sustainable urban districts. |
| Build–Operate–Transfer (BOT) | Berlin has employed BOT models for transportation projects like the operation of the city’s S-Bahn and U-Bahn networks. Private companies finance, construct, and operate the transportation infrastructure under long-term contracts before transferring ownership back to the city. |
| Performance-Based Contracts | Performance-based contracts are utilized in Berlin for services such as waste management, where private companies are contracted based on their ability to achieve specific waste reduction and recycling targets, promoting sustainability and efficiency in waste disposal practices. |
| Community-Centric Models | Berlin embraces community-centric models in urban development projects, exemplified by initiatives like Baugruppen, where groups of individuals collaborate to design and develop housing projects tailored to their needs, fostering community engagement and promoting diverse and inclusive neighborhoods. |
| Innovation Hubs and Incubators | Berlin is renowned for its vibrant innovation ecosystem, with numerous innovation hubs and incubators like Factory Berlin and the Berlin Technology Park providing spaces and resources for startups and entrepreneurs to collaborate, innovate, and access mentorship and funding opportunities. |
| Revenue-Sharing Models | Revenue-sharing models are employed in Berlin’s bike-sharing programs, where private companies operate bike-sharing services under contracts that include revenue-sharing arrangements with the city, encouraging the expansion of sustainable transportation options while generating revenue for public coffers. |
| Outcome-Based Financing | Outcome-based financing mechanisms are applied in Berlin for social impact projects such as affordable housing initiatives, where investors fund housing projects with returns tied to outcomes such as tenant satisfaction and community integration, ensuring investments align with social objectives and deliver tangible benefits to residents. |
| Asset Monetization | Asset monetization strategies in Berlin involve initiatives such as the sale or lease of public properties and land parcels, generating revenue for the city while facilitating private sector investment in urban development projects such as the redevelopment of former industrial sites like the Tempelhofer Feld into mixed-use urban spaces. |
| Business Model | London | Amsterdam | Berlin |
|---|---|---|---|
| Public–Private Partnerships (PPP) | - Efficient delivery of large-scale infrastructure projects through collaboration between government and private sector entities. - Shared financial risks between public and private sectors. - Long-term viability of infrastructure projects ensured through private sector involvement. | -Facilitates urban redevelopment projects, fostering sustainable development. - Integration of public and private resources for mixed-use business districts. - Creation of essential infrastructure with government and private investors’ collaboration. | - Crucial for the development of essential infrastructure like airports. - Efficient project delivery and operation through government-private sector collaboration. - Ensures the long-term viability of infrastructure projects. |
| Build–Operate–Transfer (BOT) | - Accelerated deployment of transportation solutions through private sector investment. - Financial risks shared between private companies and the government. - Long-term ownership transferred back to the city after infrastructure development. | - Enables the operation of extensive transportation networks like metro lines. - Private companies finance, construct, and operate transportation infrastructure. - Transfers ownership back to the city after the contract term. | - Facilitates the operation of transportation networks like metro lines. - Accelerates the deployment of transportation solutions. - Transfers ownership back to the city after the contract term. |
| Performance-Based Contracts | - Promotes efficiency and accountability in service delivery across various sectors. - Waste management services optimized through measurable performance targets. - Ensures effective resource utilization and sustainability goals achievement. | - Waste management services optimized through specific performance targets. - Promotes resource efficiency and sustainability objectives. - Ensures effective utilization of resources. | - Drives efficiency and accountability in service delivery across various sectors. - Waste management services optimized through measurable performance targets. - Ensures the achievement of sustainability goals and effective resource utilization. |
| Community-Centric Models | - Fosters social cohesion and inclusivity in urban development projects. - Provides affordable housing options and engages residents in decision making. - Creates diverse and vibrant neighborhoods. | - Promotes social cohesion and inclusivity in urban planning and housing initiatives. - Provides affordable housing options and fosters community involvement. - Creates diverse and vibrant neighborhoods like Buiksloterham. | - Underpins inclusive and sustainable urban development. - Fosters social cohesion and creates diverse neighborhoods. - Engages residents in decision-making processes and promotes affordability in housing projects. |
| Innovation Hubs and Incubators | - Stimulates entrepreneurship and technological advancement. - Provides spaces and resources for startups to grow and collaborate. - Provides access to mentorship and funding opportunities. | - Drives technological innovation and entrepreneurship. - Provides spaces and resources for startups to collaborate and access mentorship. - Stimulates economic growth and positions the city as a global leader in innovation. | - Crucial for driving technological advancement and entrepreneurship. - Provides resources for startups to collaborate and access mentorship. - Stimulates economic growth and innovation leadership. |
| Revenue-Sharing Models | - Optimizes operation and maintenance of transportation systems. - Incentivizes private operators to maximize efficiency and ridership. - Generates revenue for public coffers. | - Encourages expansion of sustainable transportation options. - Generates revenue for public coffers. - Optimizes operation and maintenance of smart city infrastructure. | - Facilitates transportation systems’ operation, generating revenue and optimizing efficiency. - Encourages sustainable transportation options. - Generates revenue for public coffers, optimizing smart city infrastructure operation. |
| Outcome-Based Financing | - Mobilizes private capital for social impact projects. - Investments tied to measurable outcomes like homelessness reduction. - Aligns financial returns with social objectives. | - Ensures investments in social impact projects deliver tangible benefits. - Aligns financial returns with social objectives. - Mobilizes private capital for affordable housing initiatives. | - Drives innovation and social impact in smart city projects. - Investments tied to measurable outcomes like housing stability. - Aligns financial returns with social objectives and delivers tangible benefits to residents. |
| Asset Monetization | - Generates revenue for the government through the sale or lease of public assets. - Facilitates private sector investment in urban development projects. - Optimizes utilization of public resources. | - Generates revenue for the city through asset sale or lease. - Facilitates private sector investment in urban development projects. - Transforms former industrial areas into vibrant mixed-use districts. | - Stimulates economic growth through asset sale or lease. - Generates revenue for further development initiatives. - Facilitates private sector investment in smart city projects and drives sustainable urban regeneration. |
Disclaimer/Publisher’s Note: The statements, opinions and data contained in all publications are solely those of the individual author(s) and contributor(s) and not of MDPI and/or the editor(s). MDPI and/or the editor(s) disclaim responsibility for any injury to people or property resulting from any ideas, methods, instructions or products referred to in the content. |
© 2024 by the authors. Licensee MDPI, Basel, Switzerland. This article is an open access article distributed under the terms and conditions of the Creative Commons Attribution (CC BY) license (https://creativecommons.org/licenses/by/4.0/).
Share and Cite
Wolniak, R.; Gajdzik, B.; Grebski, M.; Danel, R.; Grebski, W.W. Business Models Used in Smart Cities—Theoretical Approach with Examples of Smart Cities. Smart Cities 2024, 7, 1626-1669. https://doi.org/10.3390/smartcities7040065
Wolniak R, Gajdzik B, Grebski M, Danel R, Grebski WW. Business Models Used in Smart Cities—Theoretical Approach with Examples of Smart Cities. Smart Cities. 2024; 7(4):1626-1669. https://doi.org/10.3390/smartcities7040065
Chicago/Turabian StyleWolniak, Radosław, Bożena Gajdzik, Michaline Grebski, Roman Danel, and Wiesław Wes Grebski. 2024. "Business Models Used in Smart Cities—Theoretical Approach with Examples of Smart Cities" Smart Cities 7, no. 4: 1626-1669. https://doi.org/10.3390/smartcities7040065
APA StyleWolniak, R., Gajdzik, B., Grebski, M., Danel, R., & Grebski, W. W. (2024). Business Models Used in Smart Cities—Theoretical Approach with Examples of Smart Cities. Smart Cities, 7(4), 1626-1669. https://doi.org/10.3390/smartcities7040065

