Control–Value Appraisals and Achievement Emotions: A Moderation Analysis
Abstract
:1. Introduction
1.1. Anxiety in SLA
1.2. Enjoyment in SLA
1.3. Boredom in SLA
1.4. Control–Value Theory of Achievement Emotions
1.5. Control–Value Appraisals
1.6. CVT as a Theoretical Underpinning in the Context of SLA
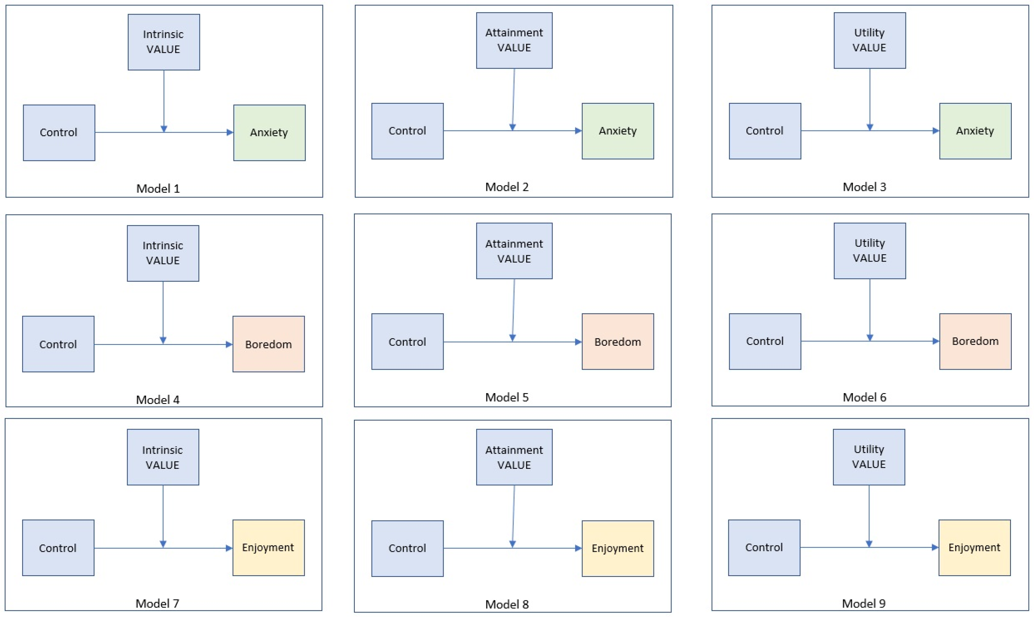
1.7. Research Questions and Hypotheses
2. Materials and Methods
2.1. Research Design
2.2. Participants and Procedure
2.3. Data Collection Tools
2.4. Research Procedures
2.5. Data Analysis
3. Results
3.1. Data Cleaning and Preliminary Analysis
3.2. Hypothesis Testing
4. Discussion
Implications and Limitations
Author Contributions
Funding
Institutional Review Board Statement
Informed Consent Statement
Data Availability Statement
Conflicts of Interest
References
- Gass, S.M.; Behney, J.; Plonsky, L. Second Language Acquisition, 5th ed.; Routledge: New York, NY, USA, 2020. [Google Scholar]
- Larsen-Freeman, D. Looking ahead: Future directions in, and future research into, second language acquisition. Foreign Lang. Ann. 2018, 51, 55–72. [Google Scholar] [CrossRef]
- Dewaele, J.M.; MacIntyre, P.D. Foreign Language Enjoyment and Foreign Language Classroom Anxiety: The Right and Left Feet of the Language Learner. In Positive Psychology in SLA; Multilingual Matters: Bristol, UK, 2016; pp. 215–236. [Google Scholar] [CrossRef]
- Teimouri, Y.; Goetze, J.; Plonsky, L. Second language anxiety and achievement. Stud. Second Lang. Acquis. 2019, 41, 363–387. [Google Scholar] [CrossRef]
- Macintyre, P.D.; Vincze, L. Positive and negative emotions underlie motivation for L2 learning. Stud. Second Lang. Learn. Teach. 2017, 7, 61–88. [Google Scholar] [CrossRef]
- Li, C.; Dewaele, J.M.; Hu, Y. Foreign language learning boredom: Conceptualization and measurement. Appl. Linguist. Rev. 2021, 14, 223–249. [Google Scholar] [CrossRef]
- Pawlak, M.; Zawodniak, J.; Kruk, M. Boredom in the Foreign Language Classroom; Springer International Publishing: Cham, Switzerland, 2020. [Google Scholar]
- Macintyre, P.D.; Wang, L. Anxiety. In The Routledge Handbook of Second Language Acquisition and Individual Differences; Li, S., Hiver, P., Papi, M., Eds.; Routledge: New York, NY, USA, 2022; p. 546. [Google Scholar]
- Dewaele, J.-M.; MacIntyre, P.D. The two faces of Janus? Anxiety and enjoyment in the foreign language classroom. Stud. Second Lang. Learn. Teach. 2014, 4, 237–274. [Google Scholar] [CrossRef]
- Kruk, M.; Pawlak, M.; Shirvan, M.E.; Taherian, T.; Yazdanmehr, E. Potential sources of foreign language learning boredom: A Q methodology study. Stud. Second Lang. Learn. Teach. 2022, 12, 37–58. [Google Scholar] [CrossRef]
- Horwitz, E.K.; Horwitz, M.B.; Cope, J. Foreign Language Classroom Anxiety. Mod. Lang. J. 1986, 70, 125–132. [Google Scholar] [CrossRef]
- Dewaele, J.M.; Alfawzan, M. Does the effect of enjoyment outweigh that of anxiety in foreign language performance? Stud. Second Lang. Learn. Teach. 2018, 8, 21–45. [Google Scholar] [CrossRef]
- Horwitz, E.K. On the Misreading of Horwitz, Horwitz and Cope (1986) and the Need to Balance Anxiety Research and the Experiences of Anxious Language Learners. In New Insights into Language Anxiety; Multilingual Matters: Bristol, UK, 2017; pp. 31–48. [Google Scholar] [CrossRef]
- Shao, K.; Pekrun, R.; Nicholson, L.J. Emotions in classroom language learning: What can we learn from achievement emotion research? System 2019, 86, 102121. [Google Scholar] [CrossRef]
- Fredrickson, B.L. The Broaden-and-Build Theory of Positive Emotions. In The Science of Well-Being; Oxford University Press: Oxford, UK, 2005; pp. 216–239. [Google Scholar]
- Fredrickson, B.L. The role of positive emotions in positive psychology: The broaden-and-build theory of positive emotions. Am. Psychol. 2001, 56, 218–226. [Google Scholar] [CrossRef]
- Dewaele, J.-M.; Li, C. Emotions in Second Language Acquisition: A critical review and research agenda. Foreign Lang. World 2020, 196, 34–49. [Google Scholar]
- Su, H. Foreign Language Enjoyment and Classroom Anxiety of Chinese EFL Learners With Intermediate and Low English Proficiency. J. Lang. Teach. Res. 2022, 13, 101–109. [Google Scholar] [CrossRef]
- Chen, Z.; Zhang, P.; Lin, Y.; Li, Y. Interactions of trait emotional intelligence, foreign language anxiety, and foreign language enjoyment in the foreign language speaking classroom. J. Multiling. Multicult. Dev. 2021, 1–21. [Google Scholar] [CrossRef]
- MacIntyre, P.; Gregersen, T. Emotions that facilitate language learning: The positive-broadening power of the imagination. Stud. Second Lang. Learn. Teach. 2012, 2, 193. [Google Scholar] [CrossRef]
- Dewaele, J.-M. The Interplay between Learner-Internal Variables and Levels of Anxiety and Enjoyment among Spanish EFL Learners. In Understanding Variability in Second Language Acquisition, Bilingualism, and Cognition: A Multi-Layered Perspective; Kersten, K., Winsler, A., Eds.; Routledge: New York, NY, USA, 2022; p. 374. [Google Scholar]
- Li, C. A Control–Value Theory Approach to Boredom in English Classes Among University Students in China. Mod. Lang. J. 2021, 105, 317–334. [Google Scholar] [CrossRef]
- Piniel, K.; Albert, Á. Advanced learners’ foreign language-related emotions across the four skills. Stud. Second Lang. Learn. Teach. 2018, 8, 127–147. [Google Scholar] [CrossRef]
- Dewaele, J.; MacIntyre, P. “You can’t start a fire without a spark”. Enjoyment, anxiety, and the emergence of flow in foreign language classrooms. Appl. Linguist. Rev. 2022, 13, 242. [Google Scholar] [CrossRef]
- Botes, E.; Dewaele, J.-M.; Greiff, S. Taking stock: A meta-analysis of the effects of foreign language enjoyment. Stud. Second Lang. Learn. Teach. 2022, 12, 205–232. [Google Scholar] [CrossRef]
- Pavelescu, L.M. Motivation and emotion in the EF L learning experience of Romanian adolescent students: Two contrasting cases. Stud. Second Lang. Learn. Teach. 2019, 9, 55–82. [Google Scholar] [CrossRef]
- Saito, K.; Dewaele, J.-M.; Abe, M.; In’nami, Y. Motivation, Emotion, Learning Experience, and Second Language Comprehensibility Development in Classroom Settings: A Cross-Sectional and Longitudinal Study. Lang. Learn. 2018, 68, 709–743. [Google Scholar] [CrossRef]
- Kruk, M.; Zawodniak, J. Boredom in Practical English Language Classes: Insights from Interview Data. In Interdisciplinary Views on the English Language, Literature and Culture; Szymański, L., Zawodniak, J., Łobodziec, A., Smoluk, M., Eds.; Uniwersytet Zielonogórsk: Zielona Góra, Poland, 2018; pp. 177–191. [Google Scholar]
- Dewaele, J.M.; Li, C. Teacher enthusiasm and students’ social-behavioral learning engagement: The mediating role of student enjoyment and boredom in Chinese EFL classes. Lang. Teach. Res. 2021, 25, 922–945. [Google Scholar] [CrossRef]
- Zawodniak, J.; Kruk, M.; Chumas, J. Towards conceptualizing boredom as an emotion in the EFL academic context. Konińskie Stud. Językowe 2017, 5, 425–441. [Google Scholar] [CrossRef]
- Pawlak, M.; Kruk, M.; Zawodniak, J. Investigating individual trajectories in experiencing boredom in the language classroom: The case of 11 Polish students of English. Lang. Teach. Res. 2022, 26, 598–616. [Google Scholar] [CrossRef]
- Pekrun, R. The control-value theory of achievement emotions: Assumptions, corollaries, and implications for educational research and practice. Educ. Psychol. Rev. 2006, 18, 315–341. [Google Scholar] [CrossRef]
- Li, C.; Wei, L. Anxiety, enjoyment, and boredom in language learning amongst junior secondary students in rural China: How do they contribute to L2 achievement? Stud. Second Lang. Acquis. 2023, 45, 93–108. [Google Scholar] [CrossRef]
- Kruk, M.; Pawlak, M.; Shirvan, M.E.; Taherian, T.; Yazdanmehr, E. A longitudinal study of foreign language enjoyment and boredom: A latent growth curve modeling. Lang. Teach. Res. 2022, 12, 720326. [Google Scholar] [CrossRef]
- Alrabai, F. Modeling the relationship between classroom emotions, motivation, and learner willingness to communicate in EFL: Applying a holistic approach of positive psychology in SLA research. J. Multiling. Multicult. Dev. 2022, 1–19. [Google Scholar] [CrossRef]
- Pekrun, R. Emotion and Achievement During Adolescence. Child Dev. Perspect. 2017, 11, 215–221. [Google Scholar] [CrossRef]
- Eccles, J.S. Subjective Task Value and the Eccles et al. Model of Achievement-Related Choices. In Handbook of Competence and Motivation; Elliot, A.J., Dweck, C.S., Eds.; Guilford Publications: New York, NY, USA, 2005; pp. 105–121. [Google Scholar]
- Eccles, J.S.; Wigfield, A. Motivational Beliefs, Values, and Goals. Annu. Rev. Psychol. 2002, 53, 109–132. [Google Scholar] [CrossRef]
- Pekrun, R.; Goetz, T.; Frenzel, A.C.; Barchfeld, P.; Perry, R.P. Measuring emotions in students’ learning and performance: The Achievement Emotions Questionnaire (AEQ). Contemp. Educ. Psychol. 2011, 36, 36–48. [Google Scholar] [CrossRef]
- Simonton, K.L.; Garn, A.C. Control–value theory of achievement emotions: A closer look at student value appraisals and enjoyment. Learn. Individ. Differ. 2020, 81, 101910. [Google Scholar] [CrossRef]
- Pekrun, R.; Frenzel, A.C.; Goetz, T.; Perry, R.P. The Control-Value Theory of Achievement Emotions. In Emotion in Education; Elsevier: Amsterdam, The Netherlands, 2007; pp. 13–36. [Google Scholar]
- Putwain, D.W.; Schmitz, E.A.; Wood, P.; Pekrun, R. The role of achievement emotions in primary school mathematics: Control–value antecedents and achievement outcomes. Br. J. Educ. Psychol. 2021, 91, 347–367. [Google Scholar] [CrossRef] [PubMed]
- Shao, K.; Pekrun, R.; Marsh, H.W.; Loderer, K. Control-value appraisals, achievement emotions, and foreign language performance: A latent interaction analysis. Learn. Instr. 2020, 69, 101356. [Google Scholar] [CrossRef]
- Held, T.; Hascher, T. Testing effects of promoting antecedents of mathematics achievement emotions: A change-change model. Learn. Individ. Differ. 2022, 93, 102112. [Google Scholar] [CrossRef]
- Pekrun, R.; Perry, R.P. Control-Value Theory of Achievement Emotions. In International Handbook of Emotions in Education; Pekrun, R., Linnenbrink-Garcia, L., Eds.; Routledge/Taylor & Francis Group: London, UK, 2014; pp. 120–141. [Google Scholar]
- Putwain, D.W.; Pekrun, R.; Nicholson, L.J.; Symes, W.; Becker, S.; Marsh, H.W. Control-Value Appraisals, Enjoyment, and Boredom in Mathematics: A Longitudinal Latent Interaction Analysis. Am. Educ. Res. J. 2018, 55, 1339–1368. [Google Scholar] [CrossRef]
- Forsblom, L.; Pekrun, R.; Loderer, K.; Peixoto, F. Cognitive appraisals, achievement emotions, and students’ math achievement: A longitudinal analysis. J. Educ. Psychol. 2021, 114, 346–367. [Google Scholar] [CrossRef]
- Dewaele, J.; Li, C. Foreign Language Enjoyment and Anxiety: Associations With General and Domain- Specific English Achievement. Chinese J. Appl. Linguist. 2022, 45, 32–48. [Google Scholar] [CrossRef]
- Lau, F.L. Methods for Correlational Studies. In Handbook of eHealth Evaluation: An Evidence-Based Approach; Lau, F., Kuziemsky, C., Eds.; University of Victoria: Victoria, BC, Canada, 2017. [Google Scholar]
- Taber, K.S. The Use of Cronbach’s Alpha When Developing and Reporting Research Instruments in Science Education. Res. Sci. Educ. 2018, 48, 1273–1296. [Google Scholar] [CrossRef]
- Perry, R.P.; Hladkyj, S.; Pelletier, S.T.; Pekrun, R.H. Academic control and action control in the achievement of college students: A longitudinal field study. J. Educ. Psychol. 2001, 93, 776–789. [Google Scholar] [CrossRef]
- Bieleke, M.; Gogol, K.; Goetz, T.; Daniels, L.; Pekrun, R. The AEQ-S: A short version of the Achievement Emotions Questionnaire. Contemp. Educ. Psychol. 2021, 65, 101940. [Google Scholar] [CrossRef]
- Leary, M.R. Introduction to Behavioral Research Methods, 4th ed.; Pearson Education New Zealand: Auckland, New Zealand, 2004. [Google Scholar]
- Hayes, A.F. Introduction to Mediation, Moderation and Conditional Process Analysis, 3rd ed.; Giulford Press: New York, NY, USA, 2022. [Google Scholar]
- Blanca, M.J.; Arnau, J.; López-Montiel, D.; Bono, R.; Bendayan, R. Skewness and kurtosis in real data samples. Methodology 2013, 9, 78–84. [Google Scholar] [CrossRef]
- Cohen, J. Statistical Power Analysis for the Behavioral Sciences, 2nd ed.; Routledge: New York, NY, USA, 1988. [Google Scholar]
- Frenzel, A.C.; Pekrun, R.; Goetz, T. Girls and mathematics—A “hopeless” issue? A control-value approach to gender differences in emotions towards mathematics. Eur. J. Psychol. Educ. 2007, 22, 497–514. [Google Scholar] [CrossRef]
- Miceli, M.; Castelfranchi, C. Anxiety as an “epistemic” emotion: An uncertainty theory of anxiety. Anxiety Stress Coping 2005, 18, 291–319. [Google Scholar] [CrossRef]
- Dewaele, J.-M.; Al-Saraj, T.M. Foreign Language Classroom Anxiety of Arab learners of English: The effect of personality, linguistic and sociobiographical variables. Stud. Second Lang. Learn. Teach. 2015, 5, 205–228. [Google Scholar] [CrossRef]
- Linnenbrink-Garcia, L.; Patall, E.A.; Pekrun, R. Adaptive Motivation and Emotion in Education: Research and Principles for Instructional Design. Policy Insights Behav. Brain Sci. 2016, 3, 228–236. [Google Scholar] [CrossRef]
- Pekrun, R.; Marsh, H.W.; Elliot, A.J.; Stockinger, K.; Perry, R.P.; Vogl, E.; Goetz, T.; van Tilburg, W.A.P.; Lüdtke, O.; Vispoel, W.P. A three-dimensional taxonomy of achievement emotions. J. Pers. Soc. Psychol. 2023, 124, 145–178. [Google Scholar] [CrossRef] [PubMed]
- Goetz, T.; Frenzel, A.C.; Stockinger, K.; Lipnevich, A.A.; Stempfer, L.; Pekrun, R. Emotions in Education. In International Encyclopedia of Education; Tierney, R.J., Rizvi, F., Ercikan, K., Eds.; Elsevier Science: Amsterdam, The Netherlands, 2023; pp. 149–161. [Google Scholar]
- Daher, W.; Anabousy, A.; Jabarin, R. Metacognition, Positioning and Emotions in Mathematical Activities. Int. J. Res. Educ. Sci. 2018, 4, 292–303. [Google Scholar] [CrossRef]
- Daher, W. Students’ positioning and emotions in learning geometric definition. J. Math. Educ. 2020, 11, 111–134. [Google Scholar] [CrossRef]
- Daher, W. Discursive positionings and emotions in modelling activities. Int. J. Math. Educ. Sci. Technol. 2015, 46, 1149–1164. [Google Scholar] [CrossRef]
- Daher, W.; Swidan, O. Positioning–emotions association of young students using digital technology. Mathematics 2021, 9, 1617. [Google Scholar] [CrossRef]
- Daher, W.; Gierdien, F.; Anabousy, A. Self-efficacy in creativity and curiosity as predicting creative emotions. J. Res. Adv. Math. Educ. 2021, 6, 86–99. [Google Scholar] [CrossRef]
- Shimizu, Y. The Content Specificity and Generality of the Relationship between Mathematical Problem Solving and Affective Factors. Psych 2022, 4, 574–588. [Google Scholar] [CrossRef]
- Konstantinov, V.; Gritsenko, V.; Zinurova, R.; Kulesh, E.; Osipenko, I.; Reznik, A.; Isralowitz, R. COVID 19 Fear Impact among Russian “Helping Profession” Students. Psych 2021, 3, 163–170. [Google Scholar] [CrossRef]
- Quansah, F.; Ankomah, F.; Hagan, J.E.; Srem-Sai, M.; Frimpong, J.B.; Sambah, F.; Schack, T. Development and Validation of an Inventory for Stressful Situations in University Students Involving Coping Mechanisms: An Interesting Cultural Mix in Ghana. Psych 2022, 4, 173–186. [Google Scholar] [CrossRef]




| M | SD | Range | Min | Max | Sum | Skewness | Kurtosis | |
|---|---|---|---|---|---|---|---|---|
| Intrinsic value | 4.16 | 0.60 | 2.75 | 2.25 | 5 | 2039.75 | −0.46 | −0.26 |
| Attainment value | 4.39 | 0.54 | 2.25 | 2.75 | 5 | 2153.75 | −0.65 | −0.40 |
| Utility value | 4.51 | 0.57 | 2.50 | 2.50 | 5 | 2212.75 | −1.14 | 0.80 |
| Control | 3.54 | 0.58 | 2.88 | 2.13 | 5 | 1738.25 | 0.23 | −0.52 |
| Anxiety | 2.46 | 1.10 | 4 | 1 | 5 | 1210.25 | 0.46 | −0.70 |
| Bored | 2.56 | 1.04 | 4 | 1 | 5 | 1255.00 | 0.39 | −0.55 |
| Enjoyment | 3.95 | 0.77 | 3 | 2 | 5 | 1936.25 | −0.33 | −0.55 |
| Variables | (1) | (2) | (3) | (4) | (5) | (6) | (7) |
|---|---|---|---|---|---|---|---|
| (1) Intrinsic value | -- | ||||||
| (2) Attainment value | 0.45 ** | ||||||
| (3) Utility value | 0.44 ** | 0.43 ** | |||||
| (4) Control | 0.51 ** | 0.38 ** | 0.29 ** | ||||
| (5) Anxiety | −0.43 ** | −0.21 ** | −0.18 ** | −0.65 ** | |||
| (6) Bored | −0.48 ** | −0.23 ** | −0.16 ** | −0.52 ** | 0.66 ** | ||
| (7) Enjoyment | 0.57 ** | 0.41 ** | 0.36 ** | 0.34 ** | −0.22 ** | −0.41 ** |
Disclaimer/Publisher’s Note: The statements, opinions and data contained in all publications are solely those of the individual author(s) and contributor(s) and not of MDPI and/or the editor(s). MDPI and/or the editor(s) disclaim responsibility for any injury to people or property resulting from any ideas, methods, instructions or products referred to in the content. |
© 2023 by the authors. Licensee MDPI, Basel, Switzerland. This article is an open access article distributed under the terms and conditions of the Creative Commons Attribution (CC BY) license (https://creativecommons.org/licenses/by/4.0/).
Share and Cite
Abuzant, M.; Daher, W.; Mahamid, F. Control–Value Appraisals and Achievement Emotions: A Moderation Analysis. Psych 2023, 5, 1207-1223. https://doi.org/10.3390/psych5040080
Abuzant M, Daher W, Mahamid F. Control–Value Appraisals and Achievement Emotions: A Moderation Analysis. Psych. 2023; 5(4):1207-1223. https://doi.org/10.3390/psych5040080
Chicago/Turabian StyleAbuzant, Maysa, Wajeeh Daher, and Fayez Mahamid. 2023. "Control–Value Appraisals and Achievement Emotions: A Moderation Analysis" Psych 5, no. 4: 1207-1223. https://doi.org/10.3390/psych5040080
APA StyleAbuzant, M., Daher, W., & Mahamid, F. (2023). Control–Value Appraisals and Achievement Emotions: A Moderation Analysis. Psych, 5(4), 1207-1223. https://doi.org/10.3390/psych5040080

