Design and Development of an Electric Remote-Controlled Road-Sweeper Vehicle †
Abstract
:1. Introduction
2. Previous Work
3. Methodology
3.1. Modeling the Structure of the Vehicle
- Antenna
- Power and Control Circuitry
- The see-through window for debris in the trash-can
- 36v Charging plug
- Brushless DC wheel hub motors
- Scrubber brush coupled with a DC-geared motor
- Caster wheels
3.2. Mechanical Structure
Power Consumption
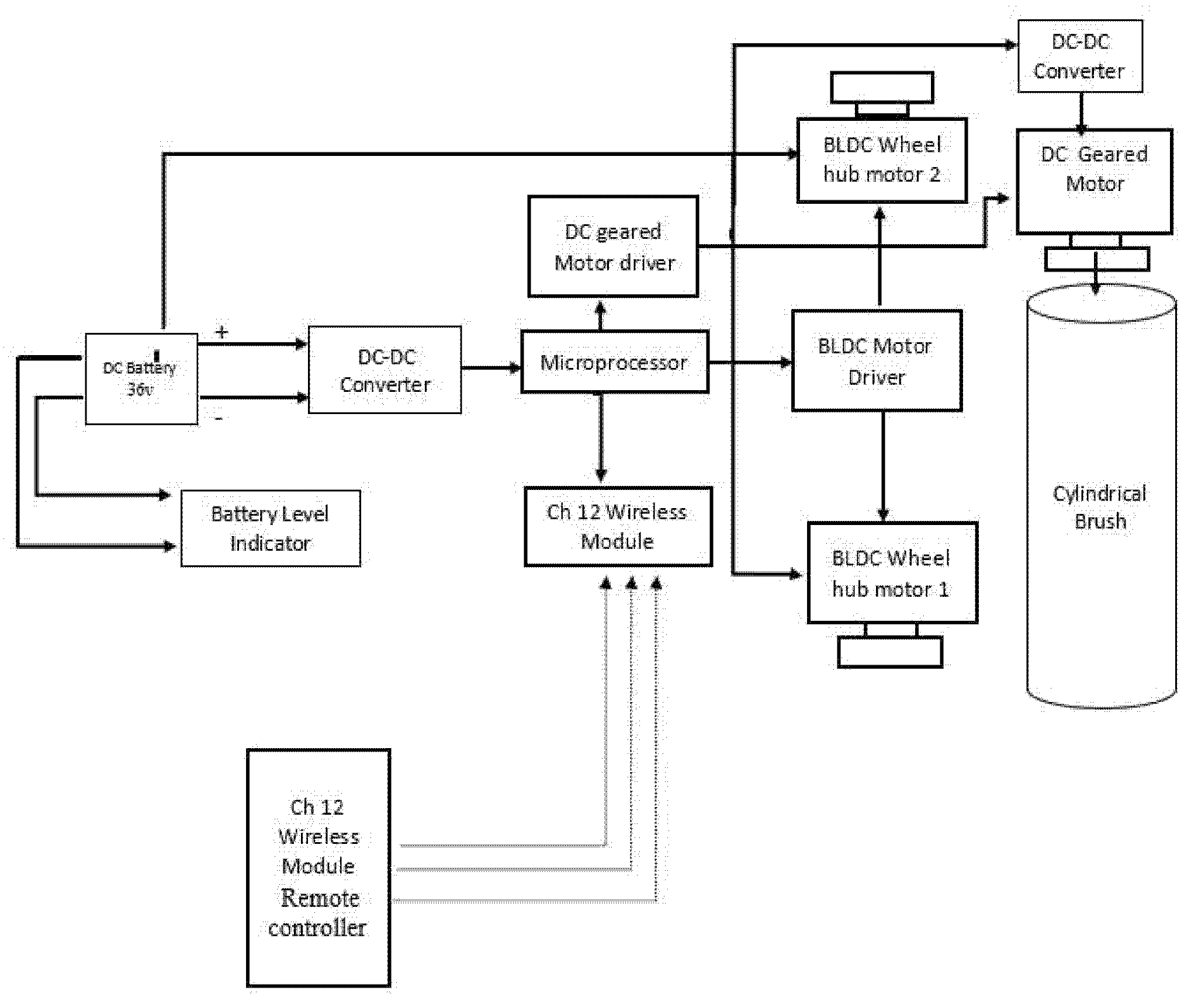
3.3. Block Diagram
3.4. Simulation
BLDC Transient Analysis
4. Results
5. Comparison
6. Conclusions
Funding
Institutional Review Board Statement
Informed Consent Statement
Data Availability Statement
Conflicts of Interest
References
- Mukesh, A.V.V.; Rao, M.V.; Chaitanya, M.S.R.K. Design and Development of Simplified Road Cleaning Machine with Modified Technology Suitable to Indian Environment. IJESR 2016, 4, 97. [Google Scholar]
- Avinash, P.; Kaushik, S.; Prakash, P.; Haridasan, H.; Balamurugan, S.; Vignesh, S. Design & construction of manually operated electric road cleaner. Int. J. Res. Appl. Sci. Eng. Technol. (IJRASET) 2014, 1, 113–121. [Google Scholar]
- Khan, A.; Pannase, A.; Sharnagat, A.; Gohan, G. Study of Multipurpose Road Cleaning Machine. Int. Res. J. Eng. Technol. (IRJET) 2017, 4, 1382–1386. [Google Scholar]
- Jeon, J.; Jung, B.; Koo, J.C.; Choi, H.R.; Moon, H. Autonomous Robotic Street Sweeping: Initial Attempt for Curbside Sweeping. In Proceedings of the 2017 IEEE International Conference on Consumer Electronics (ICCE), Las Vegas, NV, USA, 8–10 January 2017. [Google Scholar]
- Wang, C.; Parker, G. Analysis of Rotary Brush Control Characteristics for a Road Sweeping Robot Vehicle. In Proceedings of the 2014 International Conference on Mechatronics and Control (ICMC), Jinzhou, China, 3–5 July 2014. [Google Scholar]
- Adedeji, K.A. Design, and construction of a street sweeping machine. Int. J. Eng. Appl. Sci. Technol. 2020, 5, 626–630. [Google Scholar]





| Features/Parameters | Reference [1] | Reference [2] | Reference [3] | Reference [4] | Reference [5] | Reference [6] | Our Machine |
|---|---|---|---|---|---|---|---|
| Maneuverability | Good | Good | Satisfactory | Satisfactory | Satisfactory | Good | Good |
| Power source | Fuel | None | Electric | Electric | Electric | Fuel | Electric |
| Echo Friendly | NO | YES | YES | YES | YES | NO | YES |
| Vacuum/ brush | Both | Brush only | Brush only | Brush only | Brush only | Brushes | Brushes |
| Sweeping Ability | Good | Satisfactory | Satisfactory | Satisfactory | Good | Good | Good |
| Applicability | Urban roads Only | Streets and Parks | Streets and parks | Streets and parks | All | All | All |
| Maintenance | Often | Very less | Often | Often | Often | Very Less | Very Less |
| Auto/Manual | Manual | Manual | Manual | Autonomous | Semi-Auto | Manual | Manual |
Publisher’s Note: MDPI stays neutral with regard to jurisdictional claims in published maps and institutional affiliations. |
© 2022 by the authors. Licensee MDPI, Basel, Switzerland. This article is an open access article distributed under the terms and conditions of the Creative Commons Attribution (CC BY) license (https://creativecommons.org/licenses/by/4.0/).
Share and Cite
Jamil, S.; Mukhtar, T.; Ali, R.H.; Qaiser, I.; Ahmed, B. Design and Development of an Electric Remote-Controlled Road-Sweeper Vehicle. Eng. Proc. 2021, 12, 89. https://doi.org/10.3390/engproc2021012089
Jamil S, Mukhtar T, Ali RH, Qaiser I, Ahmed B. Design and Development of an Electric Remote-Controlled Road-Sweeper Vehicle. Engineering Proceedings. 2021; 12(1):89. https://doi.org/10.3390/engproc2021012089
Chicago/Turabian StyleJamil, Sunil, Talha Mukhtar, Rana Hamas Ali, Irfan Qaiser, and Burhan Ahmed. 2021. "Design and Development of an Electric Remote-Controlled Road-Sweeper Vehicle" Engineering Proceedings 12, no. 1: 89. https://doi.org/10.3390/engproc2021012089
APA StyleJamil, S., Mukhtar, T., Ali, R. H., Qaiser, I., & Ahmed, B. (2021). Design and Development of an Electric Remote-Controlled Road-Sweeper Vehicle. Engineering Proceedings, 12(1), 89. https://doi.org/10.3390/engproc2021012089

