An Integrated Modeling Framework to Estimate Time Series of Evapotranspiration on a Regional Scale Using MODIS Data and a Two-Source Energy Balance Model †
Abstract
:1. Introduction
2. Materials and Methods
2.1. Study Area
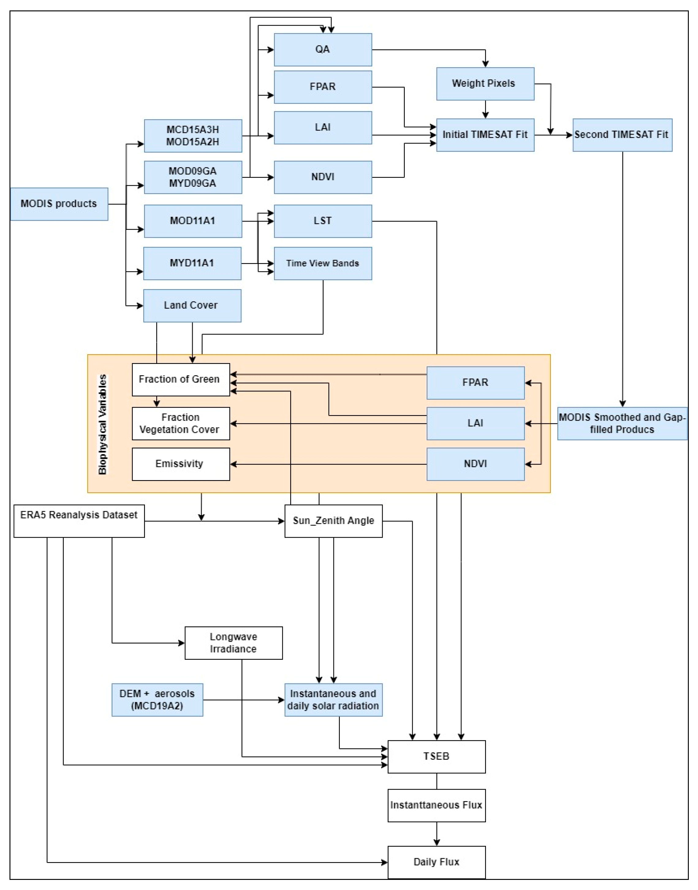
2.2. Brief Overview of the ET Modeling Framework
2.3. Remote Sensing and Meteorological TSEB Input Variables
2.4. Time Series of Vegetation Properties and Biophysical Data
3. Results
4. Discussion
5. Conclusions
Author Contributions
Funding
Data Availability Statement
Conflicts of Interest
References
- Mehdipour, S.; Nakhaee, N.; Khankeh, H.; Haghdoost, A.A. Impacts of Drought on Health: A Qualitative Case Study from Iran. Int. J. Disaster Risk Reduct. 2022, 76, 103007. [Google Scholar] [CrossRef]
- Wilhite, D.A.; Glantz, M.H. Understanding: The Drought Phenomenon: The Role of Definitions. Water Int. 1985, 10, 111–120. [Google Scholar] [CrossRef]
- Ha, T.V.; Uereyen, S.; Kuenzer, C. Agricultural Drought Conditions over Mainland Southeast Asia: Spatiotemporal Characteristics Revealed from MODIS-Based Vegetation Time-Series. Int. J. Appl. Earth Obs. Geoinf. 2023, 121, 103378. [Google Scholar] [CrossRef]
- Wilm, H.G.; Thornthwaite, C.W.; Colman, E.A.; Cummings, N.W.; Croft, A.R.; Gisborne, H.T.; Harding, S.T.; Hendrickson, A.H.; Houk, I.E.; Kittredge, J.; et al. Report of the Committee on Transpiration and Evaporation, 1942–1943. Eos Trans. Am. Geophys. Union 1943, 24, 401–403. [Google Scholar] [CrossRef]
- Wang, K.; Dickinson, R.E. A Review of Global Terrestrial Evapotranspiration: Observation, Modeling, Climatology, and Climatic Variability. Rev. Geophys. 2012, 50. [Google Scholar] [CrossRef]
- Jung, M.; Reichstein, M.; Ciais, P.; Seneviratne, S.I.; Sheffield, J.; Goulden, M.L.; Bonan, G.; Cescatti, A.; Chen, J.; de Jeu, R.; et al. Recent Decline in the Global Land Evapotranspiration Trend Due to Limited Moisture Supply. Nature 2010, 467, 951–954. [Google Scholar] [CrossRef] [PubMed]
- Irmak, S. Evapotranspiration. In Encyclopedia of Ecology; Jørgensen, S.E., Fath, B.D., Eds.; Academic Press: Oxford, UK, 2008; pp. 1432–1438. ISBN 978-0-08-045405-4. [Google Scholar]
- Babaeian, E.; Tuller, M. Proximal Sensing of Evapotranspiration. In Encyclopedia of Soils in the Environment, 2nd ed.; Goss, M.J., Oliver, M., Eds.; Academic Press: Oxford, UK, 2023; pp. 610–617. ISBN 978-0-323-95133-3. [Google Scholar]
- Noto, L.V.; Cipolla, G.; Pumo, D.; Francipane, A. Climate Change in the Mediterranean Basin (Part II): A Review of Challenges and Uncertainties in Climate Change Modeling and Impact Analyses. Water Resour. Manag. 2023, 37, 2307–2323. [Google Scholar] [CrossRef]
- Almendra-Martín, L.; Martínez-Fernández, J.; González-Zamora, Á.; Benito-Verdugo, P.; Herrero-Jiménez, C.M. Agricultural Drought Trends on the Iberian Peninsula: An Analysis Using Modeled and Reanalysis Soil Moisture Products. Atmosphere 2021, 12, 236. [Google Scholar] [CrossRef]
- Feng, J.; Wang, W.; Che, T.; Xu, F. Performance of the Improved Two-Source Energy Balance Model for Estimating Evapotranspiration over the Heterogeneous Surface. Agric. Water Manag. 2023, 278, 108159. [Google Scholar] [CrossRef]
- Song, L.; Kustas, W.P.; Liu, S.; Colaizzi, P.D.; Nieto, H.; Xu, Z.; Ma, Y.; Li, M.; Xu, T.; Agam, N.; et al. Applications of a Thermal-Based Two-Source Energy Balance Model Using Priestley-Taylor Approach for Surface Temperature Partitioning under Advective Conditions. J. Hydrol. 2016, 540, 574–587. [Google Scholar] [CrossRef]
- Kustas, W.P.; Norman, J.M. Evaluation of Soil and Vegetation Heat Flux Predictions Using a Simple Two-Source Model with Radiometric Temperatures for Partial Canopy Cover. Agric. For. Meteorol. 1999, 94, 13–29. [Google Scholar] [CrossRef]
- Aguilar, C.; Herrero, J.; Polo, M.J. Topographic Effects on Solar Radiation Distribution in Mountainous Watersheds and Their Influence on Reference Evapotranspiration Estimates at Watershed Scale. Hydrol. Earth Syst. Sci. 2010, 14, 2479–2494. [Google Scholar] [CrossRef]
- Eklundh, L.; Jönsson, P. TIMESAT 3.3 with Seasonal Trend Decomposition and Parallel Processing Software Manual; Lund and Malmo University: Lund, Sweden, 2017. [Google Scholar]
- Gao, F.; Morisette, J.T.; Wolfe, R.E.; Ederer, G.; Pedelty, J.; Masuoka, E.; Myneni, R.; Tan, B.; Nightingale, J. An Algorithm to Produce Temporally and Spatially Continuous MODIS-LAI Time Series. IEEE Geosci. Remote Sens. Lett. 2008, 5, 60–64. [Google Scholar] [CrossRef]





Disclaimer/Publisher’s Note: The statements, opinions and data contained in all publications are solely those of the individual author(s) and contributor(s) and not of MDPI and/or the editor(s). MDPI and/or the editor(s) disclaim responsibility for any injury to people or property resulting from any ideas, methods, instructions or products referred to in the content. |
© 2023 by the authors. Licensee MDPI, Basel, Switzerland. This article is an open access article distributed under the terms and conditions of the Creative Commons Attribution (CC BY) license (https://creativecommons.org/licenses/by/4.0/).
Share and Cite
Bozorgi, M.; Cristóbal, J. An Integrated Modeling Framework to Estimate Time Series of Evapotranspiration on a Regional Scale Using MODIS Data and a Two-Source Energy Balance Model. Environ. Sci. Proc. 2024, 29, 5. https://doi.org/10.3390/ECRS2023-15845
Bozorgi M, Cristóbal J. An Integrated Modeling Framework to Estimate Time Series of Evapotranspiration on a Regional Scale Using MODIS Data and a Two-Source Energy Balance Model. Environmental Sciences Proceedings. 2024; 29(1):5. https://doi.org/10.3390/ECRS2023-15845
Chicago/Turabian StyleBozorgi, Mahsa, and Jordi Cristóbal. 2024. "An Integrated Modeling Framework to Estimate Time Series of Evapotranspiration on a Regional Scale Using MODIS Data and a Two-Source Energy Balance Model" Environmental Sciences Proceedings 29, no. 1: 5. https://doi.org/10.3390/ECRS2023-15845
APA StyleBozorgi, M., & Cristóbal, J. (2024). An Integrated Modeling Framework to Estimate Time Series of Evapotranspiration on a Regional Scale Using MODIS Data and a Two-Source Energy Balance Model. Environmental Sciences Proceedings, 29(1), 5. https://doi.org/10.3390/ECRS2023-15845

