Representing and Quantifying Conformational Changes of Kinases and Phosphatases Using the TSR-Based Algorithm
Abstract
1. Introduction
2. Results
2.1. Extent of Structure Similarities Shared Among Kinases, Phosphatases and Kinases/Phosphatases Combined
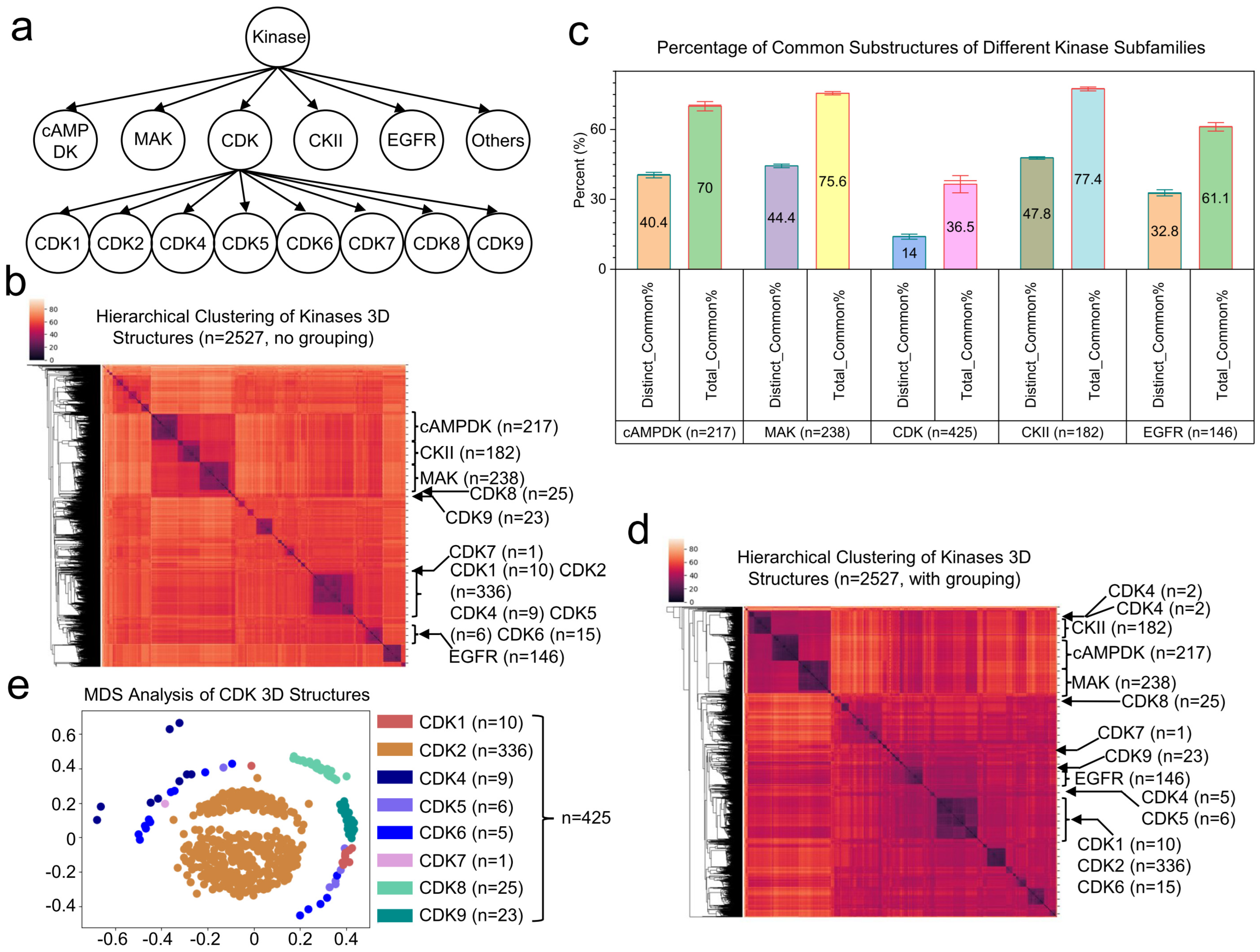
2.2. Certain Protein Kinase Families Have Their Own Structural Characteristics
2.3. Certain Protein Phosphatase Families Have Their Structural Characteristics
2.4. Structural Motifs Have Their Structural Characteristics
The DFG Motif
2.5. Quantify and Define the Conformational Changes upon the Binding of an Interacting Protein and Phosphorylation
3. Discussion
4. Methods
4.1. Key Generation
- : distance between and for triangle i;
- : distance between and for triangle i;
- : distance between and the midpoint of and for triangle i.
- m: the total number of distinct labels;
- the bin value for the class in which , the angle representative, falls; to achieve discretization we use the adaptive unsupervised iterative discretization algorithm;
- : the total number of distinct discretization levels (or bin number) for angle representative;
- d: the bin value for the class in which D, the length representative, falls; to achieve discretization we use the adaptive unsupervised iterative discretization algorithm;
- : the total number of distinct discretization levels (or number of bins) for length representative.
4.2. Protein Structural Similarity and Distance Calculation
4.3. Amino Acid Grouping
4.4. Dataset Preparation
4.5. Sequence Alignment
4.6. Terminology and Quantitative Analyses
4.6.1. Terminology
4.6.2. Quantitative Analysis
4.6.3. Percentage of Common Substructures
4.6.4. Identifying “Specific” Substructure Probabilities by Protein Subclasses
4.6.5. An Example for Understanding Terminology
4.7. Statistical Analyses
5. Conclusions
- (1)
- We introduce new hierarchically organized kinase and phosphatase large datasets and new DFG, WPD and CDK2 sub-datasets, with each containing meaningful annotations and labels. The python source code for this study is publicly available on GitHub.
- (2)
- Hierarchical clustering and MDS analyses reveal that hierarchically organized kinases and phosphatases have structural characteristics and diversities.
- (3)
- The interpretation of clustering results is achieved using “common” and “Specific” TSR keys. “Specific” keys represent the structural signatures of particular types of kinases or phosphatases.
- (4)
- TSR keys can meaningfully represent different conformations of the well-known DFG motif of kinases.
- (5)
- A significant number of phosphatases have a DFG motif. The TSR keys for DFG motifs from phosphatases agree with those from kinases.
- (6)
- TSR keys are successfully used to represent and quantify conformational changes of CDK2 upon binding of cyclin or phosphorylation.
Supplementary Materials
Author Contributions
Funding
Institutional Review Board Statement
Data Availability Statement
Acknowledgments
Conflicts of Interest
References
- Ardito, F.; Giuliani, M.; Perrone, D.; Troiano, G.; Lo Muzio, L. The crucial role of protein phosphorylation in cell signaling and its use as targeted therapy (Review). Int. J. Mol. Med. 2017, 40, 271–280. [Google Scholar] [CrossRef] [PubMed]
- Olsen, J.V.; Vermeulen, M.; Santamaria, A.; Kumar, C.; Miller, M.L.; Jensen, L.J.; Gnad, F.; Cox, J.; Jensen, T.S.; Nigg, E.A.; et al. Quantitative phosphoproteomics reveals widespread full phosphorylation site occupancy during mitosis. Sci. Signal 2010, 3, ra3. [Google Scholar] [CrossRef] [PubMed]
- Sebolt-Leopold, J.S.; Herrera, R. Targeting the mitogen-activated protein kinase cascade to treat cancer. Nat. Rev. Cancer 2004, 4, 937–947. [Google Scholar] [CrossRef] [PubMed]
- Berman, H.; Henrick, K.; Nakamura, H. Announcing the worldwide Protein Data Bank. Nat. Struct. Biol. 2003, 10, 980. [Google Scholar] [CrossRef]
- Bernstein, F.C.; Koetzle, T.F.; Williams, G.J.; Meyer, E.F., Jr.; Brice, M.D.; Rodgers, J.R.; Kennard, O.; Shimanouchi, T.; Tasumi, M. The Protein Data Bank: A computer-based archival file for macromolecular structures. J. Mol. Biol. 1977, 112, 535–542. [Google Scholar] [CrossRef]
- Zuckerkandl, E.; Pauling, L. Molecular disease, evolution, and genic diversity. In Horizons in Biochemistry; Kasha, M., Pullman, B., Eds.; Academic Press: New York, NY, USA, 1962; pp. 189–225. [Google Scholar]
- Kondra, S.; Sarkar, T.; Raghavan, V.; Xu, W. Development of a TSR-Based Method for Protein 3-D Structural Comparison With Its Applications to Protein Classification and Motif Discovery. Front. Chem. 2021, 8, 602291. [Google Scholar] [CrossRef]
- Chen, F.; Milon, I.T.; Khajouie, P.; Myers, A.; Xu, W. A Parallel Implementation for Large-Scale TSR-based 3D Structural Comparisons of Protein and Amino Acid. Curr. Bioinform. 2024, 19, 1–16. [Google Scholar] [CrossRef]
- Knighton, D.R.; Zheng, J.; Ten Eyck, L.F.; Ashford, V.A.; Xuong, N.-H.; Taylor, S.S.; Sowadski, J.M. Crystal Structure of the Catalytic Subunit of Cyclic Adenosine Monophosphate-Dependent Protein Kinase. Science 1991, 253, 407–414. [Google Scholar] [CrossRef]
- Knighton, D.R.; Zheng, J.; Ten Eyck, L.F.; Xuong, N.-H.; Taylor, S.S.; Sowadski, J.M. Structure of a Peptide Inhibitor Bound to the Catalytic Subunit of Cyclic Adenosine Monophosphate-Dependent Protein Kinase. Science 1991, 253, 414–420. [Google Scholar] [CrossRef]
- Soleymani, F.; Paquet, E.; Viktor, H.; Michalowski, W.; Spinello, D. Protein-protein interaction prediction with deep learning: A comprehensive review. Comput. Struct. Biotechnol. J. 2022, 20, 5316–5341. [Google Scholar] [CrossRef]
- Huang, B.; Kong, L.; Wang, C.; Ju, F.; Zhang, Q.; Zhu, J.; Gong, T.; Zhang, H.; Yu, C.; Zheng, W.M.; et al. Protein Structure Prediction: Challenges, Advances, and the Shift of Research Paradigms. Genom. Proteom. Bioinform. 2023, 21, 913–925. [Google Scholar] [CrossRef] [PubMed]
- Pazos, F.; Valencia, A. Similarity of phylogenetic trees as indicator of protein-protein interaction. Protein Eng. 2001, 14, 609–614. [Google Scholar] [CrossRef]
- Sprinzak, E.; Margalit, H. Correlated sequence-signatures as markers of protein-protein interaction. J. Mol. Biol. 2001, 311, 681–692. [Google Scholar] [CrossRef] [PubMed]
- Fields, S.; Song, O. A novel genetic system to detect protein-protein interactions. Nature 1989, 340, 245–246. [Google Scholar] [CrossRef] [PubMed]
- Ho, Y.; Gruhler, A.; Heilbut, A.; Bader, G.D.; Moore, L.; Adams, S.L.; Millar, A.; Taylor, P.; Bennett, K.; Boutilier, K.; et al. Systematic identification of protein complexes in Saccharomyces cerevisiae by mass spectrometry. Nature 2002, 415, 180–183. [Google Scholar] [CrossRef]
- Zhu, H.; Bilgin, M.; Bangham, R.; Hall, D.; Casamayor, A.; Bertone, P.; Lan, N.; Jansen, R.; Bidlingmaier, S.; Houfek, T.; et al. Global analysis of protein activities using proteome chips. Science 2001, 293, 2101–2105. [Google Scholar] [CrossRef]
- Bock, J.R.; Gough, D.A. Whole-proteome interaction mining. Bioinformatics 2003, 19, 125–134. [Google Scholar] [CrossRef]
- Merrill, R.A.; Strack, S. Protein Kinases and Phosphatases. In Molecular Pain; Zhuo, M., Ed.; Springer: New York, NY, USA, 2007; pp. 187–205. [Google Scholar] [CrossRef]
- Huse, M.; Kuriyan, J. The conformational plasticity of protein kinases. Cell 2002, 109, 275–282. [Google Scholar] [CrossRef]
- Seok, S.H. Structural Insights into Protein Regulation by Phosphorylation and Substrate Recognition of Protein Kinases/Phosphatases. Life 2021, 11, 957. [Google Scholar] [CrossRef]
- Sarkar, T.; Raghavan, V.V.; Chen, F.; Riley, A.; Zhou, S.; Xu, W. Exploring the effectiveness of the TSR-based protein 3-D structural comparison method for protein clustering, and structural motif identification and discovery of protein kinases, hydrolase, and SARS-CoV-2’s protein via the application of amino acid grouping. Comput. Biol. Chem. 2021, 92, 107479. [Google Scholar] [CrossRef]
- Duran-Frigola, M.; Mosca, R.; Aloy, P. Structural Systems Pharmacology: The Role of 3D Structures in Next-Generation Drug Development. Chem. Biol. 2013, 20, 674–684. [Google Scholar] [CrossRef] [PubMed]
- Schneider, G.; Fechner, U. Computer-based de novo design of drug-like molecules. Nat. Rev. Drug Discov. 2005, 4, 649–663. [Google Scholar] [CrossRef] [PubMed]
- Fitch, W.M.; Margoliash, E. Construction of phylogenetic trees. Science 1967, 155, 279–284. [Google Scholar] [CrossRef]
- Scheeff, E.D.; Bourne, P.E. Structural evolution of the protein kinase-like superfamily. PLoS Comput. Biol. 2005, 1, e49. [Google Scholar] [CrossRef]
- Łukasik, P.; Załuski, M.; Gutowska, I. Cyclin-Dependent Kinases (CDK) and Their Role in Diseases Development-Review. Int. J. Mol. Sci. 2021, 22, 2935. [Google Scholar] [CrossRef] [PubMed]
- Ekholm, S.V.; Reed, S.I. Regulation of G(1) cyclin-dependent kinases in the mammalian cell cycle. Curr. Opin. Cell Biol. 2000, 12, 676–684. [Google Scholar] [CrossRef]
- Chang, F.; Steelman, L.S.; Shelton, J.G.; Lee, J.T.; Navolanic, P.M.; Blalock, W.L.; Franklin, R.; McCubrey, J.A. Regulation of cell cycle progression and apoptosis by the Ras/Raf/MEK/ERK pathway (Review). Int. J. Oncol. 2003, 22, 469–480. [Google Scholar]
- Arter, C.; Trask, L.; Ward, S.; Yeoh, S.; Bayliss, R. Structural features of the protein kinase domain and targeted binding by small-molecule inhibitors. J. Biol. Chem. 2022, 298, 102247. [Google Scholar] [CrossRef]
- Schubert, A.F.; Gladkova, C.; Pardon, E.; Wagstaff, J.L.; Freund, S.M.V.; Steyaert, J.; Maslen, S.L.; Komander, D. Structure of PINK1 in complex with its substrate ubiquitin. Nature 2017, 552, 51–56. [Google Scholar] [CrossRef]
- Jura, N.; Zhang, X.; Endres, N.F.; Seeliger, M.A.; Schindler, T.; Kuriyan, J. Catalytic control in the EGF receptor and its connection to general kinase regulatory mechanisms. Mol. Cell 2011, 42, 9–22. [Google Scholar] [CrossRef]
- Taylor, S.S.; Kornev, A.P. Protein kinases: Evolution of dynamic regulatory proteins. Trends Biochem. Sci. 2011, 36, 65–77. [Google Scholar] [CrossRef] [PubMed]
- Johnson, L.N.; Lewis, R.J. Structural Basis for Control by Phosphorylation. Chem. Rev. 2001, 101, 2209–2242. [Google Scholar] [CrossRef] [PubMed]
- Baker, Z.D.; Rasmussen, D.M.; Levinson, N.M. Exploring the conformational landscapes of protein kinases: Perspectives from FRET and DEER. Biochem. Soc. Trans. 2024, 52, 1071–1083. [Google Scholar] [CrossRef] [PubMed]
- Nolen, B.; Taylor, S.; Ghosh, G. Regulation of protein kinases; controlling activity through activation segment conformation. Mol. Cell 2004, 15, 661–675. [Google Scholar] [CrossRef]
- Dodson, C.A.; Kosmopoulou, M.; Richards, M.W.; Atrash, B.; Bavetsias, V.; Blagg, J.; Bayliss, R. Crystal structure of an Aurora-A mutant that mimics Aurora-B bound to MLN8054: Insights into selectivity and drug design. Biochem. J. 2010, 427, 19–28. [Google Scholar] [CrossRef]
- Hubbard, S.R.; Wei, L.; Hendrickson, W.A. Crystal structure of the tyrosine kinase domain of the human insulin receptor. Nature 1994, 372, 746–754. [Google Scholar] [CrossRef]
- Kondra, S.; Chen, F.; Chen, Y.; Chen, Y.; Collette, C.J.; Xu, W. A study of a hierarchical structure of proteins and ligand binding sites of receptors using the triangular spatial relationship-based structure comparison method and development of a size-filtering feature designed for comparing different sizes of protein structures. Proteins 2022, 90, 239–257. [Google Scholar] [CrossRef]
- Pannifer, A.D.B.; Flint, A.J.; Tonks, N.K.; Barford, D. Visualization of the Cysteinyl-phosphate Intermediate of a Protein-tyrosine Phosphatase by X-ray Crystallography. J. Biol. Chem. 1998, 273, 10454–10462. [Google Scholar] [CrossRef]
- Shen, R.; Crean, R.M.; Olsen, K.J.; Corbella, M.; Calixto, A.R.; Richan, T.; Brandão, T.A.S.; Berry, R.D.; Tolman, A.; Loria, J.P.; et al. Insights into the importance of WPD-loop sequence for activity and structure in protein tyrosine phosphatases. Chem. Sci. 2022, 13, 13524–13540. [Google Scholar] [CrossRef]
- De Bondt, H.L.; Rosenblatt, J.; Jancarik, J.; Jones, H.D.; Morgan, D.O.; Kim, S.H. Crystal structure of cyclin-dependent kinase 2. Nature 1993, 363, 595–602. [Google Scholar] [CrossRef]
- Jeffrey, P.D.; Russo, A.A.; Polyak, K.; Gibbs, E.; Hurwitz, J.; Massagué, J.; Pavletich, N.P. Mechanism of CDK activation revealed by the structure of a cyclinA-CDK2 complex. Nature 1995, 376, 313–320. [Google Scholar] [CrossRef] [PubMed]
- Miller, M.L.; Reznik, E.; Gauthier, N.P.; Aksoy, B.A.; Korkut, A.; Gao, J.; Ciriello, G.; Schultz, N.; Sander, C. Pan-Cancer Analysis of Mutation Hotspots in Protein Domains. Cell Syst. 2015, 1, 197–209. [Google Scholar] [CrossRef] [PubMed]
- Stivala, A.D.; Stuckey, P.J.; Wirth, A.I. Fast and accurate protein substructure searching with simulated annealing and GPUs. BMC Bioinform. 2010, 11, 446. [Google Scholar] [CrossRef]
- Mecha, M.F.; Hutchinson, R.B.; Lee, J.H.; Cavagnero, S. Protein folding in vitro and in the cell: From a solitary journey to a team effort. Biophys. Chem. 2022, 287, 106821. [Google Scholar] [CrossRef] [PubMed]
- Speed, M.A.; Wang, D.I.; King, J. Specific aggregation of partially folded polypeptide chains: The molecular basis of inclusion body composition. Nat. Biotechnol. 1996, 14, 1283–1287. [Google Scholar] [CrossRef]
- Tycko, R. Amyloid polymorphism: Structural basis and neurobiological relevance. Neuron 2015, 86, 632–645. [Google Scholar] [CrossRef] [PubMed]
- Chothia, C. Hydrophobic bonding and accessible surface area in proteins. Nature 1974, 248, 338–339. [Google Scholar] [CrossRef]
- Chothia, C. The nature of the accessible and buried surfaces in proteins. J. Mol. Biol. 1976, 105, 1–12. [Google Scholar] [CrossRef]
- Kuhlman, B.; Bradley, P. Advances in protein structure prediction and design. Nat. Rev. Mol. Cell Biol. 2019, 20, 681–697. [Google Scholar] [CrossRef]
- Wu, S.; Zhang, Y. Recognizing Protein Substructure Similarity Using Segmental Threading. Structure 2010, 18, 858–867. [Google Scholar] [CrossRef]
- Bonetta, L. Protein-protein interactions: Interactome under construction. Nature 2010, 468, 851–854. [Google Scholar] [CrossRef]
- Vidal, M.; Cusick, M.E.; Barabási, A.L. Interactome networks and human disease. Cell 2011, 144, 986–998. [Google Scholar] [CrossRef]
- Shirvanyants, D.; Alexandrova, A.N.; Dokholyan, N.V. Rigid substructure search. Bioinformatics 2011, 27, 1327–1329. [Google Scholar] [CrossRef]
- Zhang, Q.C.; Petrey, D.; Deng, L.; Qiang, L.; Shi, Y.; Thu, C.A.; Bisikirska, B.; Lefebvre, C.; Accili, D.; Hunter, T.; et al. Structure-based prediction of protein-protein interactions on a genome-wide scale. Nature 2012, 490, 556–560. [Google Scholar] [CrossRef]
- Guru, D.S.; Nagabhushan, P. Triangular spatial relationship: A new approach for spatial knowledge representation. Pattern Recognit. Lett. 2001, 22, 999–1006. [Google Scholar] [CrossRef]
- Jaccard, P. Etude comparative de la distribution florale dans une portion des Alpes et des Jura. Bull. Soc. Vaudoise Sci. Nat. 1901, 37, 547–579. [Google Scholar]
- Ackerman, M.; Ben-David, S. A characterization of linkage-based hierarchical clustering. J. Mach. Learn. Res. 2016, 17, 8182–8198. [Google Scholar]
- Humphrey, W.; Dalke, A.; Schulten, K. VMD: Visual molecular dynamics. J. Mol. Graph. 1996, 14, 33–38. [Google Scholar] [CrossRef] [PubMed]
- Krupa, A.; Preethi, G.; Srinivasan, N. Structural Modes of Stabilization of Permissive Phosphorylation Sites in Protein Kinases: Distinct Strategies in Ser/Thr and Tyr Kinases. J. Mol. Biol. 2004, 339, 1025–1039. [Google Scholar] [CrossRef] [PubMed]
- Bossemeyer, D. Protein kinases—Structure and function. FEBS Lett. 1995, 369, 57–61. [Google Scholar] [CrossRef]
- Fuhs, S.R.; Hunter, T. pHisphorylation: The emergence of histidine phosphorylation as a reversible regulatory modification. Curr. Opin. Cell Biol. 2017, 45, 8–16. [Google Scholar] [CrossRef] [PubMed]
- Swanson, R.V.; Alex, L.A.; Simon, M.I. Histidine and aspartate phosphorylation: Two-component systems and the limits of homology. Trends Biochem. Sci. 1994, 19, 485–490. [Google Scholar] [CrossRef] [PubMed]
- Dhanasekaran, N.; Premkumar Reddy, E. Signaling by dual specificity kinases. Oncogene 1998, 17, 1447–1455. [Google Scholar] [CrossRef] [PubMed]
- Russo, A.A.; Jeffrey, P.D.; Pavletich, N.P. Structural basis of cyclin-dependent kinase activation by phosphorylation. Nat. Struct. Biol. 1996, 3, 696–700. [Google Scholar] [CrossRef]
- Wada, T.; Penninger, J.M. Mitogen-activated protein kinases in apoptosis regulation. Oncogene 2004, 23, 2838–2849. [Google Scholar] [CrossRef]
- Taylor, S.S.; Buechler, J.A.; Yonemoto, W. cAMP-dependent protein kinase: Framework for a diverse family of regulatory enzymes. Annu. Rev. Biochem. 1990, 59, 971–1005. [Google Scholar] [CrossRef]
- Knippschild, U.; Gocht, A.; Wolff, S.; Huber, N.; Löhler, J.; Stöter, M. The casein kinase 1 family: Participation in multiple cellular processes in eukaryotes. Cell. Signal. 2005, 17, 675–689. [Google Scholar] [CrossRef]
- Robinson, D.R.; Wu, Y.-M.; Lin, S.-F. The protein tyrosine kinase family of the human genome. Oncogene 2000, 19, 5548–5557. [Google Scholar] [CrossRef]
- Hubbard, S.R.; Till, J.H. Protein tyrosine kinase structure and function. Annu. Rev. Biochem. 2000, 69, 373–398. [Google Scholar] [CrossRef]
- Siveen, K.S.; Prabhu, K.S.; Achkar, I.W.; Kuttikrishnan, S.; Shyam, S.; Khan, A.Q.; Merhi, M.; Dermime, S.; Uddin, S. Role of Non Receptor Tyrosine Kinases in Hematological Malignances and its Targeting by Natural Products. Mol. Cancer 2018, 17, 31. [Google Scholar] [CrossRef]
- Pendergast, A.M. Nuclear tyrosine kinases: From Abl to WEE1. Curr. Opin. Cell Biol. 1996, 8, 174–181. [Google Scholar] [CrossRef] [PubMed]
- Jin, J.; Pawson, T. Modular evolution of phosphorylation-based signalling systems. Philos. Trans. R. Soc. London. Ser. B Biol. Sci. 2012, 367, 2540–2555. [Google Scholar] [CrossRef] [PubMed]
- Sacco, F.; Perfetto, L.; Castagnoli, L.; Cesareni, G. The human phosphatase interactome: An intricate family portrait. FEBS Lett. 2012, 586, 2732–2739. [Google Scholar] [CrossRef] [PubMed]
- Barford, D.; Das, A.K.; Egloff, M.-P. The Structure and Mechanism of Protein Phosphatases: Insights into Catalysis and Regulation. Annu. Rev. Biophys. 1998, 27, 133–164. [Google Scholar] [CrossRef]
- Peti, W.; Nairn, A.C.; Page, R. Structural basis for protein phosphatase 1 regulation and specificity. FEBS J. 2013, 280, 596–611. [Google Scholar] [CrossRef] [PubMed]














Disclaimer/Publisher’s Note: The statements, opinions and data contained in all publications are solely those of the individual author(s) and contributor(s) and not of MDPI and/or the editor(s). MDPI and/or the editor(s) disclaim responsibility for any injury to people or property resulting from any ideas, methods, instructions or products referred to in the content. |
© 2024 by the authors. Licensee MDPI, Basel, Switzerland. This article is an open access article distributed under the terms and conditions of the Creative Commons Attribution (CC BY) license (https://creativecommons.org/licenses/by/4.0/).
Share and Cite
Milon, T.I.; Rauniyar, K.; Furman, S.; Orthi, K.H.; Wang, Y.; Raghavan, V.; Xu, W. Representing and Quantifying Conformational Changes of Kinases and Phosphatases Using the TSR-Based Algorithm. Kinases Phosphatases 2024, 2, 315-339. https://doi.org/10.3390/kinasesphosphatases2040021
Milon TI, Rauniyar K, Furman S, Orthi KH, Wang Y, Raghavan V, Xu W. Representing and Quantifying Conformational Changes of Kinases and Phosphatases Using the TSR-Based Algorithm. Kinases and Phosphatases. 2024; 2(4):315-339. https://doi.org/10.3390/kinasesphosphatases2040021
Chicago/Turabian StyleMilon, Tarikul I., Krishna Rauniyar, Sara Furman, Khairum H. Orthi, Yingchun Wang, Vijay Raghavan, and Wu Xu. 2024. "Representing and Quantifying Conformational Changes of Kinases and Phosphatases Using the TSR-Based Algorithm" Kinases and Phosphatases 2, no. 4: 315-339. https://doi.org/10.3390/kinasesphosphatases2040021
APA StyleMilon, T. I., Rauniyar, K., Furman, S., Orthi, K. H., Wang, Y., Raghavan, V., & Xu, W. (2024). Representing and Quantifying Conformational Changes of Kinases and Phosphatases Using the TSR-Based Algorithm. Kinases and Phosphatases, 2(4), 315-339. https://doi.org/10.3390/kinasesphosphatases2040021

