Allosteric Modulation of GCase Enhances Lysosomal Activity and Reduces ER Stress in GCase-Related Disorders
Abstract
1. Introduction
2. Results
2.1. Introduction to GT-02287 and GT-02329
2.2. GT-02287 and GT-02329 Bind to the GCase Protein in an Allosteric Pocket
2.3. GT-02287 and GT-02329 Increase GCase Activity in Fibroblast Lysates by Binding to a Site Distinct from the Active Site
2.4. GT-02287 and GT-02329 Enhance GCase Enzyme Activity in Primary Human Fibroblasts from Healthy Donors and GD Patients
2.5. GT-02287 and GT-02329 Treatment Reduces Endogenous Substrate Levels in Primary Human Fibroblasts
2.6. GT-02287 and GT-02329 Restore Lysosomal Transport of GCase
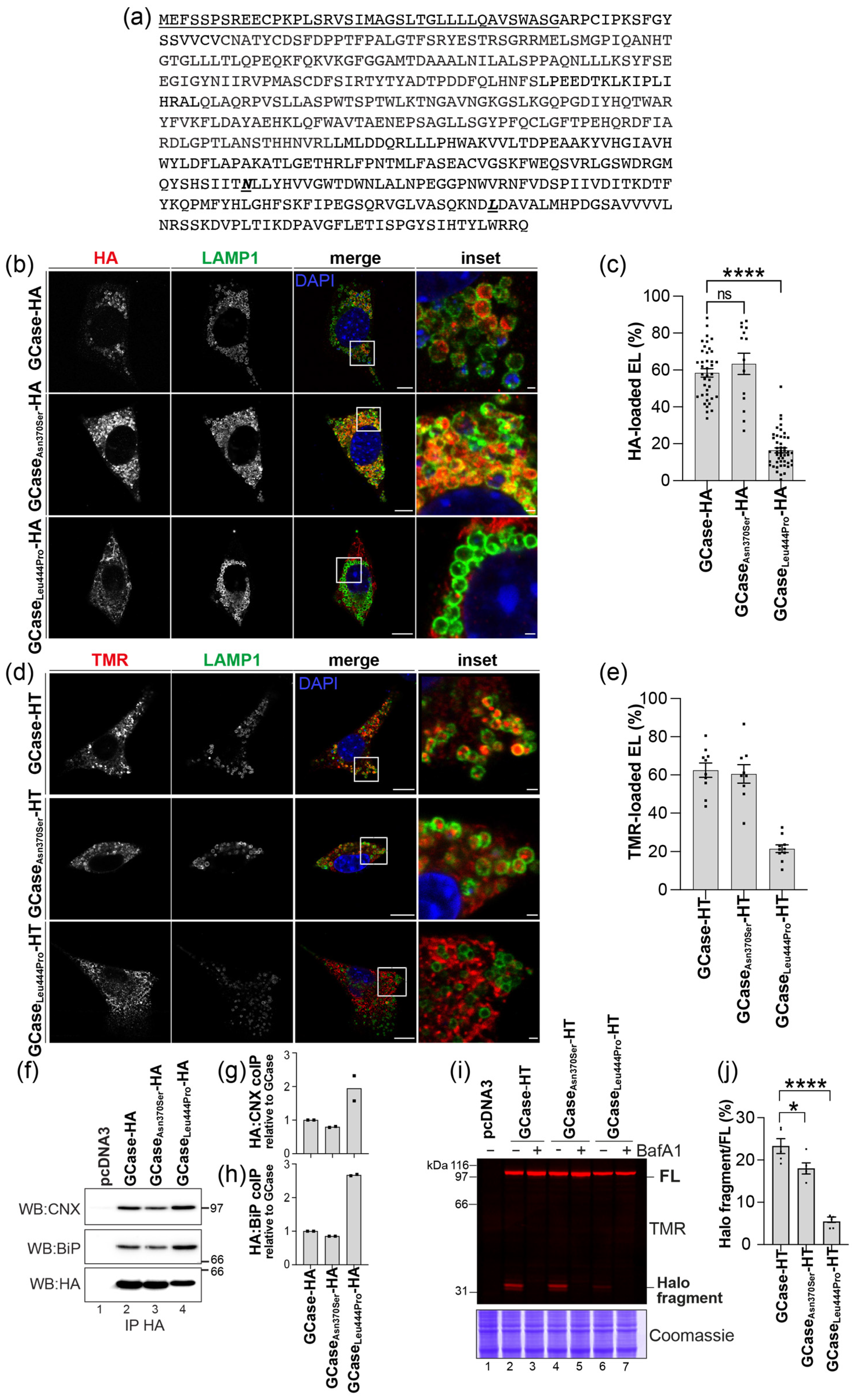
2.6.1. Development of HaloTag Chimeras to Monitor Defective Lysosomal Transport of Disease-Causing GCase Variants by Confocal Laser Scanning Microscopy
2.6.2. HaloTag Chimeras to Monitor Defective Lysosomal Transport of Disease-Causing GCase Variants by Gel Electrophoresis
2.6.3. GT-02287 and GT-02329 Treatment Restores Lysosomal Transport of GCaseLeu444Pro in Cellulo
2.7. GT-02287 and GT-02329 Promote GCaseLeu444Pro Release from ER-Resident Chaperones and Inhibit Its Proteasomal Clearance
2.8. GT-02287 and GT-02329 Alleviate ER Stress in p.L444p/p.L444P Patient-Derived Fibroblasts
3. Discussion
4. Materials and Methods
4.1. Virtual Screening Using SEE-Tx® Technology
4.2. Binding Studies by SPR
4.3. Binding Studies by nanoDSF
4.4. GCase Biochemical and Competition Assay in Wild-Type Lysates
4.5. Cell Culture, Transient Transfection, and Use of Compounds
4.6. Plasmids and Cloning
4.7. CLSM
4.8. SDS-PAGE, HaloTag Cleavage Assay, Co-Immunoprecipitation, and Western Blot
4.9. Radioactive Metabolic Labelling
4.10. RNA Extraction and Reverse Transcription-Quantitative Polymerase Chain Reaction
4.11. GCase Enzyme Enhancement Assay
4.12. GRP94 Quantification in Patient-Derived Fibroblasts
4.13. Statistical Analyses
5. Conclusions
Author Contributions
Funding
Institutional Review Board Statement
Informed Consent Statement
Data Availability Statement
Acknowledgments
Conflicts of Interest
Abbreviations
| ANOVA | Analysis of variance |
| BafA1 | Bafilomycin A1 |
| BiP | Binding immunoglobulin protein |
| CBE | Conduritol-β-epoxide |
| CNX | Calnexin |
| CLSM | Confocal laser scanning microscopy |
| CRELD2 | Cysteine-rich with EGF-like domains 2 |
| cDNA | Complementary DNA |
| CNS | Central nervous system |
| DMEM | Dulbecco’s modified eagle medium |
| DMSO | Dimethyl sulfoxide |
| DNA | Deoxyribonucleic acid |
| DLB | Dementia with Lewy Bodies |
| ΔTm | Change in melting temperature |
| EDTA | Ethylenediaminetetraacetic acid |
| ER | Endoplasmic reticulum |
| ERp72 | Protein disulfide isomerase A4 |
| ESI | Electrospray ionization |
| FBS | Fetal bovine serum |
| GD | Gaucher Disease |
| GCase | Glucocerebrosidase |
| GlcCer | Glucosylceramide |
| GRP94 | Glucose-regulated protein 94 |
| HA | Hemagglutinin tag |
| HEK293 | Human embryonic kidney 293 cells |
| HERP | Homocysteine-induced ER protein |
| HT | HaloTag |
| KD | Dissociation constant |
| LAMP1 | Lysosomal-associated membrane protein 1 |
| LysoQuant | Deep-learning fluorescence imaging tool |
| MEF | Mouse embryonic fibroblast |
| mRNA | Messenger RNA |
| NA | Not applicable |
| nanoDSF | Nano differential scanning fluorimetry |
| PDB | Protein Data Bank |
| PD | Parkinson’s Disease |
| PS341 | Bortezomib |
| qPCR | Quantitative polymerase chain reaction |
| rhGCase | Recombinant human glucocerebrosidase |
| SD | Standard deviation |
| SEE-Tx® | Site-directed enzyme enhancement therapy |
| SEM | Standard error of the mean |
| SDS-PAGE | Sodium dodecyl sulfate-polyacrylamide gel electrophoresis |
| SPR | Surface plasmon resonance |
| STAR | Structurally targeted allosteric regulator |
| TMR | Tetramethylrhodamine |
| UPR | Unfolded protein response |
| WB | Western blot |
Appendix A
| Antibody | Manufacturer | Catalog Number | Dilution |
|---|---|---|---|
| Rat anti-LAMP1 | DSHB | 1D4B | 1:50 (CLSM) |
| Rabbit anti-HA | Sigma | H6908 | 1:100 (CLSM) 1:3000 (IB) |
| Mouse anti-KDEL | Stressgen | SPA-827 | 1:1000 (IB) |
| Rabbit anti-CNX | Kind gift from A. Helenius | Not applicable | 1:3000 (IB) |
| Mouse anti-GAPDH | Merck | MAB374 | 1:30000 (IB) |
| Rabbit anti-GCase | Sigma | G4171 | 1:500 (IB) |
| Mouse anti-GCase | Abnova | H00002629-M01 | 1:500 (IB) |
| Protein A HRP-conjugated | Invitrogen | 101023 | 1:20,000 (IB) |
| Goat anti-mouse HRP-conjugated | Southern Biotech | 1031-05 | 1:20,000 (IB) |
| Goat anti-rabbit AlexaFluor488-conjugated | Thermo Fisher Scientific | A-21206 | 1:300 (CLSM) |
| Goat anti-rat AlexaFluor647-conjugated | Thermo Fisher Scientific | A-21247 | 1:300 (CLSM) |
| Transcript | Forward Primer (5′-3′) | Reverse Primer (5′-3′) |
|---|---|---|
| BiP | GAGTTCTTCAATGGCAAGGA | CCAGTCAGATCAAATGTACCC |
| GRP170 | GCAGACCTGTTGGCACTG | TCACGATCACCGGTGTTT |
| ERdj3 | GGTGATTGCCGGACGAGATT | GGATCATCAGGGTTCCGGTC |
| GRP94 | CTGGGTCAAGCAGAAAGGAG | TGCCAGACCATCCATACTGA |
| ERp72 | ATCGGGGTCTTTAAGGGGGA | CTCTCAGGTTGTTAGCGGCA |
| HERP | CCGGTTACACACCCTATGGG | TGAGGAGCAGCATTCTGATTG |
| MANF | ATCGGTTGTGCTACTATA | CTCGGAGCTTCTCAGGT |
| CRELD2 | ACAGCCTGTGACGAGTCCTGC | CTCGTCCACATCCACACAGGCG |
| GCase | TGCTGCTCTCAACATCCTTGCC | TAGGTGCGGATGGAGAAGTCAC |


References
- Fiedler, T.; Rabe, M.; Mundkowski, R.G.; Oehmcke-Hecht, S.; Peters, K. Adipose-derived mesenchymal stem cells release microvesicles with procoagulant activity. Int. J. Biochem. Cell Biol. 2018, 100, 49–53. [Google Scholar] [CrossRef] [PubMed]
- Ron, I.; Horowitz, M. ER retention and degradation as the molecular basis underlying Gaucher disease heterogeneity. Hum. Mol. Genet. 2005, 14, 2387–2398. [Google Scholar] [CrossRef] [PubMed]
- Jagadeeswaran, P.; Lin, S.; Weinstein, B.; Hutson, A.; Kim, S. Loss of GATA1 and gain of FLI1 expression during thrombocyte maturation. Blood Cells Mol. Dis. 2010, 44, 175–180. [Google Scholar] [CrossRef] [PubMed][Green Version]
- Suzuki, T.; Shimoda, M.; Ito, K.; Hanai, S.; Aizawa, H.; Kato, T.; Kawasaki, K.; Yamaguchi, T.; Ryoo, H.D.; Goto-Inoue, N.; et al. Expression of human Gaucher disease gene GBA generates neurodevelopmental defects and ER stress in Drosophila eye. PLoS ONE 2013, 8, e69147. [Google Scholar] [CrossRef]
- Sawkar, A.R.; Cheng, W.-C.; Beutler, E.; Wong, C.-H.; Balch, W.E.; Kelly, J.W. Chemical chaperones increase the cellular activity of N370S β-glucosidase: A therapeutic strategy for Gaucher disease. Proc. Natl. Acad. Sci. USA 2002, 99, 15428–15433. [Google Scholar] [CrossRef]
- Schmitz, M.; Alfalah, M.; Aerts, J.M.; Naim, H.Y.; Zimmer, K.P. Impaired trafficking of mutants of lysosomal glucocerebrosidase in Gaucher’s disease. Int. J. Biochem. Cell Biol. 2005, 37, 2310–2320. [Google Scholar] [CrossRef]
- Bendikov-Bar, I.; Ron, I.; Filocamo, M.; Horowitz, M. Characterization of the ERAD process of the L444P mutant glucocerebrosidase variant. Blood Cells Mol. Dis. 2011, 46, 4–10. [Google Scholar] [CrossRef]
- Maor, G.; Rencus-Lazar, S.; Filocamo, M.; Steller, H.; Segal, D.; Horowitz, M. Unfolded protein response in Gaucher disease: From human to Drosophila. Orphanet. J. Rare Dis. 2013, 8, 140. [Google Scholar] [CrossRef]
- Sanchez-Martinez, A.; Beavan, M.; Gegg, M.E.; Chau, K.Y.; Whitworth, A.J.; Schapira, A.H. Parkinson disease-linked GBA mutation effects reversed by molecular chaperones in human cell and fly models. Sci. Rep. 2016, 6, 31380. [Google Scholar] [CrossRef]
- Do, J.; McKinney, C.; Sharma, P.; Sidransky, E. Glucocerebrosidase and its relevance to Parkinson disease. Mol. Neurodegener. 2019, 14, 36. [Google Scholar] [CrossRef]
- Avenali, M.; Blandini, F.; Cerri, S. Glucocerebrosidase defects as a major risk factor for parkinson’s disease. Front. Aging Neurosci. 2020, 12, 97. [Google Scholar] [CrossRef] [PubMed]
- Maegawa, G.H.; Tropak, M.B.; Buttner, J.D.; Rigat, B.A.; Fuller, M.; Pandit, D.; Tang, L.; Kornhaber, G.J.; Hamuro, Y.; Clarke, J.T.; et al. Identification and characterization of ambroxol as an enzyme enhancement agent for Gaucher disease. J. Biol. Chem. 2009, 284, 23502–23516. [Google Scholar] [CrossRef]
- Fog, C.K.; Zago, P.; Malini, E.; Solanko, L.M.; Peruzzo, P.; Bornaes, C.; Magnoni, R.; Mehmedbasic, A.; Petersen, N.H.T.; Bembi, B.; et al. The heat shock protein amplifier arimoclomol improves refolding, maturation and lysosomal activity of glucocerebrosidase. EBioMedicine 2018, 38, 142–153. [Google Scholar] [CrossRef]
- Barroso, M.; Puchwein-Schwepcke, A.; Buettner, L.; Goebel, I.; Kuchler, K.; Muntau, A.C.; Delgado, A.; Garcia-Collazo, A.M.; Martinell, M.; Barril, X.; et al. Use of the novel site-directed enzyme enhancement therapy (SEE-Tx) drug discovery platform to identify pharmacological chaperones for glutaric acidemia type 1. J. Med. Chem. 2024, 67, 17087–17100. [Google Scholar] [CrossRef] [PubMed]
- Cubero, E.; Ruano, A.; Delgado, A.; Barril, X.; Morales, S.; Trapero, A.; Leoni, L.; Bellotto, M.; Maj, R.; Guzman, B.C.; et al. Discovery of allosteric regulators with clinical potential to stabilize alpha-L-iduronidase in mucopolysaccharidosis type I. PLoS ONE 2024, 19, e0303789. [Google Scholar] [CrossRef] [PubMed]
- Rudinskiy, M.; Pons-Vizcarra, M.; Solda, T.; Fregno, I.; Bergmann, T.J.; Ruano, A.; Delgado, A.; Morales, S.; Barril, X.; Bellotto, M.; et al. Validation of a highly sensitive HaloTag-based assay to evaluate the potency of a novel class of allosteric beta-Galactosidase correctors. PLoS ONE 2023, 18, e0294437. [Google Scholar] [CrossRef]
- Montpeyo, M.; Pérez-Carmona, N.; Cubero, E.; Delgado, A.; Ruano, A.; Carrillo, J.; Bellotto, M.; Martinez-Vicente, M.; Garcia-Collazo, A.M. Developing allosteric chaperones for gba1-associated disorders-an integrated computational and experimental approach. Int. J. Mol. Sci. 2025, 26, 9. [Google Scholar] [CrossRef]
- Rudinskiy, M.; Bergmann, T.J.; Molinari, M. Quantitative and time-resolved monitoring of organelle and protein delivery to the lysosome with a tandem fluorescent Halo-GFP reporter. Mol. Biol. Cell 2022, 33, ar57. [Google Scholar] [CrossRef]
- Rudinskiy, M.; Molinari, M. Tandem fluorescent Halo-GFP reporter for quantitative and time-resolved monitoring of organelle and protein delivery to lysosomes. Autophagy Rep. 2022, 1, 187–191. [Google Scholar] [CrossRef]
- Alonso, X.B.; Garcia, D.A.; Schmidtke, P. Method of Binding Site and Binding Energy Determination by Mixed Explicit Solvent Simulations. WIPO Patent WO2013092922A2, 27 June 2013. [Google Scholar]
- Alvarez-Garcia, D.; Barril, X. Molecular simulations with solvent competition quantify water displaceability and provide accurate interaction maps of protein binding sites. J. Med. Chem. 2014, 57, 8530–8539. [Google Scholar] [CrossRef]
- Alvarez-Garcia, D.; Schmidtke, P.; Cubero, E.; Barril, X. Extracting atomic contributions to binding free energy using molecular dynamics simulations with mixed solvents (mdmix). Curr. Drug Discov. Technol. 2022, 19, 62–68. [Google Scholar] [CrossRef] [PubMed]
- Shaaltiel, Y.; Bartfeld, D.; Hashmueli, S.; Baum, G.; Brill-Almon, E.; Galili, G.; Dym, O.; Boldin-Adamsky, S.A.; Silman, I.; Sussman, J.L.; et al. Production of glucocerebrosidase with terminal mannose glycans for enzyme replacement therapy of Gaucher’s disease using a plant cell system. Plant Biotechnol. J. 2007, 5, 579–590. [Google Scholar] [CrossRef] [PubMed]
- Ruiz-Carmona, S.; Alvarez-Garcia, D.; Foloppe, N.; Garmendia-Doval, A.B.; Juhos, S.; Schmidtke, P.; Barril, X.; Hubbard, R.E.; Morley, S.D. rDock: A fast, versatile and open source program for docking ligands to proteins and nucleic acids. PLoS Comput. Biol. 2014, 10, e1003571. [Google Scholar] [CrossRef] [PubMed]
- Schuck, P. Use of surface plasmon resonance to probe the equilibrium and dynamic aspects of interactions between biological macromolecules. Annu. Rev. Bioph. Biom. 1997, 26, 541–566. [Google Scholar] [CrossRef]
- Patching, S.G. Surface plasmon resonance spectroscopy for characterisation of membrane protein-ligand interactions and its potential for drug discovery. Biochim. Biophys. Acta 2014, 1838, 43–55. [Google Scholar] [CrossRef]
- Magnusson, A.O.; Szekrenyi, A.; Joosten, H.-J.; Finnigan, J.; Charnock, S.; Fessner, W.-D. nanoDSF as screening tool for enzyme libraries and biotechnology development. FEBS J. 2019, 286, 184–204. [Google Scholar] [CrossRef]
- Kornhaber, G.J.; Tropak, M.B.; Maegawa, G.H.; Tuske, S.J.; Coales, S.J.; Mahuran, D.J.; Hamuro, Y. Isofagomine induced stabilization of glucocerebrosidase. Chembiochem 2008, 9, 2643–2649. [Google Scholar] [CrossRef]
- Steet, R.A.; Chung, S.; Wustman, B.; Powe, A.; Do, H.; Kornfeld, S.A. The iminosugar isofagomine increases the activity of N370S mutant acid beta-glucosidase in Gaucher fibroblasts by several mechanisms. Proc. Natl. Acad. Sci. USA 2006, 103, 13813–13818. [Google Scholar] [CrossRef]
- Premkumar, L.; Sawkar, A.R.; Boldin-Adamsky, S.; Toker, L.; Silman, I.; Kelly, J.W.; Futerman, A.H.; Sussman, J.L. X-ray structure of human acid-beta-glucosidase covalently bound to conduritol-B-epoxide. Implications for Gaucher disease. J. Biol. Chem. 2005, 280, 23815–23819. [Google Scholar] [CrossRef]
- Kimple, M.E.; Brill, A.L.; Pasker, R.L. Overview of affinity tags for protein purification. Curr. Protoc. Protein Sci. 2013, 73, 9.9.1–9.9.23. [Google Scholar] [CrossRef]
- Morone, D.; Marazza, A.; Bergmann, T.J.; Molinari, M. Deep learning approach for quantification of organelles and misfolded polypeptide delivery within degradative compartments. Mol. Biol. Cell 2020, 31, 1512–1524. [Google Scholar] [CrossRef] [PubMed]
- Klionsky, D.J.; Zvulun, E.; Seglen, P.O.; Rubinsztein, D.C. Does bafilomycin A1 block the fusion of autophagosomes with lysosomes? Autophagy 2008, 4, 849–850. [Google Scholar] [CrossRef] [PubMed]
- Molinari, M. N-glycan structure dictates extension of protein folding or onset of disposal. Nat. Chem. Biol. 2007, 3, 313–320. [Google Scholar] [CrossRef] [PubMed]
- Fregno, I.; Fasana, E.; Bergmann, T.J.; Raimondi, A.; Loi, M.; Solda, T.; Galli, C.; D’Antuono, R.; Morone, D.; Danieli, A.; et al. ER-to-lysosome-associated degradation of proteasome-resistant ATZ polymers occurs via receptor-mediated vesicular transport. EMBO J. 2018, 37, e99259. [Google Scholar] [CrossRef]
- Fregno, I.; Fasana, E.; Solda, T.; Galli, C.; Molinari, M. N-glycan processing selects ERAD-resistant misfolded proteins for ER-to-lysosome-associated degradation. EMBO J. 2021, 40, e107240. [Google Scholar] [CrossRef]
- Fumagalli, F.; Noack, J.; Bergmann, T.J.; Presmanes, E.C.; Pisoni, G.B.; Fasana, E.; Fregno, I.; Galli, C.; Loi, M.; Soldà, T.; et al. Translocon component Sec62 acts in endoplasmic reticulum turnover during stress recovery. Nat. Cell Biol. 2016, 18, 1173–1184. [Google Scholar] [CrossRef]
- Loi, M.; Raimondi, A.; Morone, D.; Molinari, M. ESCRT-III-driven piecemeal micro-ER-phagy remodels the ER during recovery from ER stress. Nat. Commun. 2019, 10, 5058. [Google Scholar] [CrossRef]
- Adams, J.; Palombella, V.J.; Sausville, E.A.; Johnson, J.; Destree, A.; Lazarus, D.D.; Maas, J.; Pien, C.S.; Prakash, S.; Elliott, P.J. Proteasome inhibitors: A novel class of potent and effective antitumor agents. Cancer Res. 1999, 59, 2615–2622. [Google Scholar]
- Bergmann, T.J.; Fregno, I.; Fumagalli, F.; Rinaldi, A.; Bertoni, F.; Boersema, P.J.; Picotti, P.; Molinari, M. Chemical stresses fail to mimic the unfolded protein response resulting from luminal load with unfolded polypeptides. J. Biol. Chem. 2018, 293, 5600–5612. [Google Scholar] [CrossRef]
- Horowitz, M.; Braunstein, H.; Zimran, A.; Revel-Vilk, S.; Goker-Alpan, O. Lysosomal functions and dysfunctions: Molecular and cellular mechanisms underlying Gaucher disease and its association with Parkinson disease. Adv. Drug Deliv. Rev. 2022, 187, 114402. [Google Scholar] [CrossRef]
- Bergmann, T.J.; Molinari, M. Three branches to rule them all? UPR signalling in response to chemically versus misfolded proteins-induced ER stress. Biol. Cell 2018, 110, 197–204. [Google Scholar] [CrossRef]










| pH 7.4 | pH 5.0 | Competition with IFG | |||
|---|---|---|---|---|---|
| Compound | KD (µM) | KD (µM) + IFG | KD (µM) | KD (µM) + IFG | |
| IFG (control) | 0.03–0.06 | - | 0.10–0.11 | - | - |
| GT-02287 | 17–24 | 27–30 | 50–150 | 55–64 | No |
| GT-02329 | >90 | >90 | 39–40 | 30–31 | No |
| Sample | ΔTm at pH 7.0 and 25 µM (°C) | ΔTm at pH 7.0 and 100 µM (°C) | ΔTm at pH 5.0 and 100 µM (°C) |
|---|---|---|---|
| GT-02287 | 1.3 ± 0.1 | 1.5 ± 0.0 | 0.0 ± 0.0 |
| GT-02329 | 1.0 ± 0.1 | 2.4 ± 0.3 | 1.2 ± 0.0 |
| IFG (control) | 9.9 ± 0.2 | 11.5 ± 0.0 | 3.0 ± 0.0 |
Disclaimer/Publisher’s Note: The statements, opinions and data contained in all publications are solely those of the individual author(s) and contributor(s) and not of MDPI and/or the editor(s). MDPI and/or the editor(s) disclaim responsibility for any injury to people or property resulting from any ideas, methods, instructions or products referred to in the content. |
© 2025 by the authors. Licensee MDPI, Basel, Switzerland. This article is an open access article distributed under the terms and conditions of the Creative Commons Attribution (CC BY) license (https://creativecommons.org/licenses/by/4.0/).
Share and Cite
Fregno, I.; Pérez-Carmona, N.; Rudinskiy, M.; Soldà, T.; Bergmann, T.J.; Ruano, A.; Delgado, A.; Cubero, E.; Bellotto, M.; García-Collazo, A.M.; et al. Allosteric Modulation of GCase Enhances Lysosomal Activity and Reduces ER Stress in GCase-Related Disorders. Int. J. Mol. Sci. 2025, 26, 4392. https://doi.org/10.3390/ijms26094392
Fregno I, Pérez-Carmona N, Rudinskiy M, Soldà T, Bergmann TJ, Ruano A, Delgado A, Cubero E, Bellotto M, García-Collazo AM, et al. Allosteric Modulation of GCase Enhances Lysosomal Activity and Reduces ER Stress in GCase-Related Disorders. International Journal of Molecular Sciences. 2025; 26(9):4392. https://doi.org/10.3390/ijms26094392
Chicago/Turabian StyleFregno, Ilaria, Natalia Pérez-Carmona, Mikhail Rudinskiy, Tatiana Soldà, Timothy J. Bergmann, Ana Ruano, Aida Delgado, Elena Cubero, Manolo Bellotto, Ana María García-Collazo, and et al. 2025. "Allosteric Modulation of GCase Enhances Lysosomal Activity and Reduces ER Stress in GCase-Related Disorders" International Journal of Molecular Sciences 26, no. 9: 4392. https://doi.org/10.3390/ijms26094392
APA StyleFregno, I., Pérez-Carmona, N., Rudinskiy, M., Soldà, T., Bergmann, T. J., Ruano, A., Delgado, A., Cubero, E., Bellotto, M., García-Collazo, A. M., & Molinari, M. (2025). Allosteric Modulation of GCase Enhances Lysosomal Activity and Reduces ER Stress in GCase-Related Disorders. International Journal of Molecular Sciences, 26(9), 4392. https://doi.org/10.3390/ijms26094392

