-
Seed Germination Ecology and Dormancy Release in Some Native and Underutilized Plant Species with Agronomic Pote -
Manure Production Projections for Latvia: Challenges and Potential for Reducing Greenhouse Gas Emissions -
The European Charter for Sustainable Tourism (ECST) as a Tool for Development in Rural Areas: The Case of Vesuvius National Park (Italy) -
Nondestructive Quality Detection of Characteristic Fruits Based on Vis/NIR Spectroscopy: Principles, Systems, and Applications -
Native Grass Enhances Bird, Dragonfly, Butterfly and Plant Biodiversity Relative to Conventional Crops in Midwest, USA
Journal Description
Agriculture
Agriculture
is an international, peer-reviewed, open access journal published semimonthly online.
- Open Access— free for readers, with article processing charges (APC) paid by authors or their institutions.
- High Visibility: indexed within Scopus, SCIE (Web of Science), PubAg, AGRIS, RePEc, and other databases.
- Journal Rank: JCR - Q1 (Agronomy) / CiteScore - Q1 (Plant Science)
- Rapid Publication: manuscripts are peer-reviewed and a first decision is provided to authors approximately 18 days after submission; acceptance to publication is undertaken in 1.9 days (median values for papers published in this journal in the first half of 2025).
- Recognition of Reviewers: reviewers who provide timely, thorough peer-review reports receive vouchers entitling them to a discount on the APC of their next publication in any MDPI journal, in appreciation of the work done.
- Companion journals for Agriculture include: Poultry, Grasses, Crops and AIPA.
Impact Factor:
3.6 (2024);
5-Year Impact Factor:
3.8 (2024)
Latest Articles
Crop Row Line Detection for Rapeseed Seedlings in Complex Environments Based on Improved BiSeNetV2 and Dynamic Sliding Window Fitting
Agriculture 2026, 16(1), 23; https://doi.org/10.3390/agriculture16010023 (registering DOI) - 21 Dec 2025
Abstract
Crop row line detection is essential for precision agriculture, supporting autonomous navigation, field management, and growth monitoring. To address the low detection accuracy of rapeseed seedling rows under complex field conditions, this study proposes a detection framework that integrates an improved BiSeNetV2 with
[...] Read more.
Crop row line detection is essential for precision agriculture, supporting autonomous navigation, field management, and growth monitoring. To address the low detection accuracy of rapeseed seedling rows under complex field conditions, this study proposes a detection framework that integrates an improved BiSeNetV2 with a dynamic sliding-window fitting strategy. The improved BiSeNetV2 incorporates the Efficient Channel Attention (ECA) mechanism to strengthen crop-specific feature representation, an Atrous Spatial Pyramid Pooling (ASPP) decoder to improve multi-scale perception, and Depthwise Separable Convolutions (DS Conv) in the Detail Branch to reduce model complexity while preserving accuracy. After semantic segmentation, a Gaussian-filtered vertical projection method is applied to identify crop-row regions by locating density peaks. A dynamic sliding-window algorithm is then used to extract row trajectories, with the window size adaptively determined by the row width and the sliding process incorporating both a lateral inertial-drift strategy and a dynamically adjusted longitudinal step size. Finally, variable-order polynomial fitting is performed within each crop-row region to achieve precise extraction of the crop-row lines. Experimental results indicate that the improved BiSeNetV2 model achieved a Mean Pixel Accuracy (mPA) of 87.73% and a Mean Intersection over Union (MIoU) of 79.40% on the rapeseed seedling dataset, marking improvements of 9.98% and 8.56%, respectively, compared to the original BiSeNetV2. The crop row detection performance for rapeseed seedlings under different environmental conditions demonstrated that the Curve Fitting Coefficient (CFC), Root Mean Squared Error (RMSE), and Mean Absolute Error (MAE) were 0.85, 1.57, and 1.27 pixels on sunny days; 0.86, 2.05 and 1.63 pixels on cloudy days; 0.74, 2.89, and 2.22 pixels on foggy days; and 0.76, 1.38, and 1.11 pixels during the evening, respectively. The results reveal that the improved BiSeNetV2 can effectively identify rapeseed seedlings, and the detection algorithm can identify crop row lines in various complex environments. This research provides methodological support for crop row line detection in precision agriculture.
Full article
(This article belongs to the Section Artificial Intelligence and Digital Agriculture)
Open AccessArticle
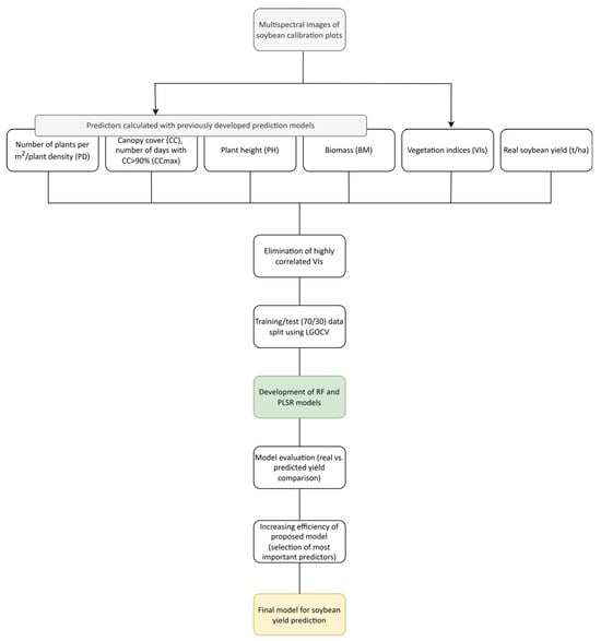
Soybean Yield Prediction with High-Throughput Phenotyping Data and Machine Learning
by
Predrag Ranđelović, Vuk Đorđević, Jegor Miladinović, Simona Bukonja, Marina Ćeran, Vojin Đukić and Marjana Vasiljević
Agriculture 2026, 16(1), 22; https://doi.org/10.3390/agriculture16010022 (registering DOI) - 21 Dec 2025
Abstract
The non-destructive estimation of grain yield could increase the efficiency of soybean breeding through early genotype testing, allowing for more precise selection of superior varieties. High-throughput phenotyping (HTPP) data can be combined with machine learning (ML) to develop accurate prediction models. In this
[...] Read more.
The non-destructive estimation of grain yield could increase the efficiency of soybean breeding through early genotype testing, allowing for more precise selection of superior varieties. High-throughput phenotyping (HTPP) data can be combined with machine learning (ML) to develop accurate prediction models. In this study, an unmanned aerial vehicle (UAV) equipped with a multispectral camera was utilized to collect data on plant density (PD), plant height (PH), canopy cover (CC), biomass (BM), and various vegetation indices (VIs) from different stages of soybean development. These traits were used within random forest (RF) and partial least squares regression (PLSR) algorithms to develop models for soybean yield estimation. The initial RF model produced more accurate results, as it had a smaller error between actual and predicted yield compared with the PLSR model. To increase the efficiency of the RF model and optimize the data collection process, the number of predictors was gradually decreased by eliminating highly correlated VIs and selecting the most important variables. The final prediction was based only on several VIs calculated from a few mid-soybean stages. Although the reduction in the number of predictors increased the yield estimation error to some extent, the R2 in the final model remained high (R2 = 0.79). Therefore, the proposed ML model based on specific HTPP variables represents an optimal balance between efficiency and prediction accuracy for in-season soybean yield estimation.
Full article
(This article belongs to the Section Artificial Intelligence and Digital Agriculture)
►▼
Show Figures

Figure 1
Open AccessReview
Recent Advances in Nematicides and Their Modes of Action
by
Dongdong Yan, Reza Ghaderi, Jizheng He, Aocheng Cao and Qiuxia Wang
Agriculture 2026, 16(1), 21; https://doi.org/10.3390/agriculture16010021 (registering DOI) - 21 Dec 2025
Abstract
Plant parasitic nematodes cause substantial economic losses in agricultural products worldwide. Chemical control remains the predominant strategy among available approaches for nematode management. In recent years, a new generation of synthetic nematicides with distinct biochemical targets and improved selectivity has emerged. However, our
[...] Read more.
Plant parasitic nematodes cause substantial economic losses in agricultural products worldwide. Chemical control remains the predominant strategy among available approaches for nematode management. In recent years, a new generation of synthetic nematicides with distinct biochemical targets and improved selectivity has emerged. However, our understanding of the mechanisms of action, activity spectra, and safety of these new agents remains fragmented and lacks systematic integration. Clarifying their modes of action is essential for both the rational development and effective application of these compounds. This article reviews the characteristics and modes of action of both traditional and innovative nematicides, including organophosphates, carbamates, avermectins, cyclobutrifluram, fluazaindolizine, tioxazafen, fluensulfone, and fluopyram, following the classification by the Insecticide and Fungicide Resistance. This review addresses this gap by critically examining modern nematicides currently in use or under development, highlighting their molecular targets, toxicological considerations, and potential roles in sustainable nematode management.
Full article
(This article belongs to the Section Crop Protection, Diseases, Pests and Weeds)
►▼
Show Figures

Figure 1
Open AccessArticle
Identification of Spatiotemporal Variations and Influencing Factors of Groundwater Drought Based on GRACE Satellite
by
Weiran Luo, Fei Wang, Jianzhong Guo, Ziwei Li, Ning Li, Mengting Du, Ruyi Men, Rong Li, Hexin Lai, Qian Xu, Kai Feng, Yanbin Li, Shengzhi Huang and Qingqing Tian
Agriculture 2026, 16(1), 20; https://doi.org/10.3390/agriculture16010020 (registering DOI) - 21 Dec 2025
Abstract
The Gravity Recovery and Climate Experiment (GRACE) tracks drought events by detecting changes in the global gravitational field and capturing abnormal information on the reserves of surface water, soil water, and groundwater, which makes it possible for a more comprehensive and unified global
[...] Read more.
The Gravity Recovery and Climate Experiment (GRACE) tracks drought events by detecting changes in the global gravitational field and capturing abnormal information on the reserves of surface water, soil water, and groundwater, which makes it possible for a more comprehensive and unified global and regional monitoring of groundwater drought. This study adopted the gravity satellite GRACE data and combined it with the hydrological model dataset. Additionally, we assessed the temporal evolution and spatial pattern of groundwater drought in the Yangtze River Basin (YRB) and its sub-basins from 2003 to 2022, determined the change points of the hidden seasonal and trend components in groundwater drought, and identified the direct/indirect driving contributions of the main climatic and circulation factors to groundwater drought. The results show that (1) as a normalized index, the groundwater drought index (GDI) can reflect direct evidence of any surplus and deficit in groundwater availability. During the study period, the minimum value (−1.66) of the GDI occurred in July 2020 (severe drought). (2) The average value of GDI in the entire basin ranged from −1.66 (severe drought) to 0.52 (no drought). (3) The average Zs values (Mann–Kendall Z-statistic) of GDI were −0.23, −0.16, −0.43, and 0.14, respectively, and the proportions of areas with aggravated drought reached 65.21%, 61.05%, 89.70% and 43.67%, respectively. (4) Partial wavelet coherence analysis can simultaneously reveal the local correlations of time series at different time scales and frequencies. Based on partial wavelet analysis, precipitation was the best factor for explaining the dynamic changes in groundwater drought. (5) The North Pacific Index (NPI), the Pacific/North American Index (PNA), and the Sunspot Index (SSI) can serve as the main predictors that can effectively capture the drought changes in groundwater in the YRB. The GRACE satellite can provide a new tool for monitoring, tracking, and assessing groundwater drought situations, which is of great significance for guiding the development of the drought early warning system in the YRB and effectively preventing and responding to drought disasters.
Full article
(This article belongs to the Section Artificial Intelligence and Digital Agriculture)
►▼
Show Figures

Figure 1
Open AccessArticle
Integrated Transcriptome and Metabolome Analysis Revealed the Molecular Mechanisms of Cold Stress in Japonica Rice at the Booting Stage
by
Wendong Ma, Zhenhua Guo, Peng Li, Hu Cao, Yongsheng Cai, Xirui Zhang, Xiao Han, Yanjiang Feng, Jinjie Li and Zichao Li
Agriculture 2026, 16(1), 19; https://doi.org/10.3390/agriculture16010019 (registering DOI) - 21 Dec 2025
Abstract
Japonica rice is susceptible to cold stress at the booting stage, yet the systematic molecular mechanisms underlying varietal disparities in cold tolerance at this stage remain poorly understood. To fill this research gap, cold-tolerant LG1934 (V3) and cold-sensitive KD8 (V6) were subjected to
[...] Read more.
Japonica rice is susceptible to cold stress at the booting stage, yet the systematic molecular mechanisms underlying varietal disparities in cold tolerance at this stage remain poorly understood. To fill this research gap, cold-tolerant LG1934 (V3) and cold-sensitive KD8 (V6) were subjected to low-temperature treatment (15 °C) for 0 h (T1), 72 h (T3), and 120 h (T5) at the booting stage, followed by analyses of agronomic traits, antioxidant physiology, metabolome, transcriptome, and weighted gene co-expression network analysis (WGCNA). Phenotypic results showed that low temperature was the main driver of differences in panicle length, seed setting rate, and grain weight between the two varieties, with V3 exhibiting significantly stronger cold tolerance. Under cold stress, V3 maintained higher activities of superoxide dismutase (SOD), peroxidase (POD), and catalase (CAT), accompanied by lower O2− accumulation and higher contents of malondialdehyde (MDA), H2O2, and proline compared to V6. Metabolomic analysis identified 56 differential accumulated metabolites (DAMs), with amino acids and their derivatives (notably L-aspartic acid) as key contributors. RNA-seq analysis identified 472 common differentially expressed genes (DEGs) that were enriched in alanine, aspartate, and glutamate metabolism, with 20 transcription factors (TFs) from TCP, WRKY, and bHLH families screened. The WGCNA revealed nine DEM-correlated modules, with orange and pink modules positively associated with L-aspartic acid. Eleven core TFs were identified, among which OsPCF5 acted as a hub regulator that activated OsASN1 transcription to promote L-aspartate biosynthesis, enhancing ROS scavenging and cold tolerance. This study systematically demonstrated the cold tolerance molecular network in japonica rice at the booting stage, highlighting the antioxidant system and L-aspartate-mediated pathway, and the core genes provided valuable resources for cold-tolerance breeding.
Full article
(This article belongs to the Section Crop Production)
►▼
Show Figures

Figure 1
Open AccessReview
Sodium Butyrate in Pig Nutrition: Applications and Benefits
by
Katerina P. Burlakova and Kiril K. Dimitrov
Agriculture 2026, 16(1), 18; https://doi.org/10.3390/agriculture16010018 (registering DOI) - 20 Dec 2025
Abstract
Efficient, cost-effective and sustainable pork production remains a primary objective in modern pig farming. However, the extensive use of antibiotics in animal nutrition has raised significant concerns regarding food safety and the emergence of antibiotic-resistant bacteria. These challenges have prompted the search for
[...] Read more.
Efficient, cost-effective and sustainable pork production remains a primary objective in modern pig farming. However, the extensive use of antibiotics in animal nutrition has raised significant concerns regarding food safety and the emergence of antibiotic-resistant bacteria. These challenges have prompted the search for safe and effective alternatives to antibiotic growth promoters. Sodium butyrate (SB), the sodium salt of butyric acid, has gained considerable attention as a functional feed additive in swine production. Its supplementation has been shown to improve intestinal morphology, regulate gut microbiota composition and enhance immune competence, resulting in better nutrient utilization and growth performance. Moreover, SB supplementation may support environmental sustainability in livestock production by mitigating the emission of harmful gases in swine housing facilities. Although current evidence is limited, in vitro studies have reported promising reductions in NH3, H2S and total gas production by 17.96%, 12.26% and 30.30%, respectively. Comparable effects have also been observed in laying hens, where NH3 emissions were reduced by 26.22%. This review summarizes current knowledge on the application of sodium butyrate in pig nutrition, focusing on its mechanisms of action, effects on health and productivity, and potential environmental benefits. The findings indicate that SB represents a promising and safe alternative to antibiotics, supporting both animal welfare and sustainable pork production within modern livestock systems.
Full article
(This article belongs to the Special Issue Impact of Novel Dietary Regimen on Growth Performance and Nutrient Utilization in Monogastric Animals)
►▼
Show Figures

Graphical abstract
Open AccessArticle
Are Andean Dairy Farms Losing Their Efficiency?
by
Carlos Santiago Torres-Inga, Ángel Javier Aguirre-de Juana, Raúl Victorino Guevara-Viera, Paola Gabriela Alvarado-Dávila and Guillermo Emilio Guevara-Viera
Agriculture 2026, 16(1), 17; https://doi.org/10.3390/agriculture16010017 (registering DOI) - 20 Dec 2025
Abstract
(1) Background: Ecuador is the fourth largest milk producer in Latin America, where ap-proximately 80% of production originates from small family farms located in the Andean region. Despite their socioeconomic importance, these farms face challenges related to low technical efficiency. While there are
[...] Read more.
(1) Background: Ecuador is the fourth largest milk producer in Latin America, where ap-proximately 80% of production originates from small family farms located in the Andean region. Despite their socioeconomic importance, these farms face challenges related to low technical efficiency. While there are specific studies on efficiency in dairy systems from other regions, a knowledge gap persists regarding the temporal evolution of technical efficiency (TE) in Ecuadorian Andean dairy farms, especially during crisis periods such as the COVID-19 pandemic. The objective of this study was to evaluate the evolution of TE of family dairy farms in the Ecuadorian Andean region during the period 2018–2024 and to analyze the impact of the pandemic on said efficiency. (2) Methods: Data Envelopment Analysis (DEA) with input orientation and bootstrap simulation was employed to estimate TE, using data from a representative sample that included between 2370 and 2987 farms per year (approximately 25% of the national database of the Ministry of Agriculture and Livestock). Farms were selected based on the availability of complete information on key variables: number of milking cows, area dedicated to forage, family and hired labor (annual hours), and total annual milk production. Statistical analysis included ANOVA to compare mean TE values between years, post-hoc tests to identify specific differences between periods, and the identification of factors related to the TE. (3) Results: The mean TE of Andean dairy farms increased significantly from 0.37 in 2018 to 0.44 in 2024 (p < 0.10), evidencing sustained improvement, although the mean is still distant from the efficiency frontier. The analysis revealed a notable decrease in TE during 2020–2021, coinciding with the period of greatest impact of the COVID-19 pandemic, followed by progressive recovery in subsequent years. The TE distribution showed that between 70% and 75% of farms remained below 0.50 throughout the analyzed period, while only 8–12% achieved levels above 0.70. The main sources of technical inefficiency identified were relative excesses of labor and forage area in relation to milk production obtained. When compared with international studies, Ecuadorian farms present TE levels substantially lower than those reported in the European Union (>0.80) and similar to or slightly lower than those found in Turkey (0.61–0.71). (4) Conclusions: Family dairy farms in the Ecuadorian Andean region operate with technical efficiency levels considerably below their potential and international standards, suggesting substantial scope for improvement through the optimization of productive resource use, particularly labor and land. The COVID-19 pandemic impacted the sector’s efficiency negatively but temporarily, demonstrating resilience and recovery capacity. These findings are relevant to the design of public policies and technical assistance programs aimed at sustainable intensification of family dairy production in the Andes, with an emphasis on improving labor productivity and the efficient use of forage area.
Full article
(This article belongs to the Section Farm Animal Production)
►▼
Show Figures

Figure 1
Open AccessArticle
Host Feeding by Jaliscoa hunteri Crawford (Hymenoptera: Pteromalidae) Suppresses Populations of Anthonomus testaceosquamosus Linell (Coleoptera: Curculionidae)
by
German Vargas, Yisell Velázquez-Hernández, Dakshina Seal, Nagamani Kanchupati and Alexandra M. Revynthi
Agriculture 2026, 16(1), 16; https://doi.org/10.3390/agriculture16010016 (registering DOI) - 20 Dec 2025
Abstract
The hibiscus bud weevil (Anthonomus testaceosquamosus, HBW) is an economically important pest of tropical hibiscus, Hibiscus rosa-sinensis. Although Jaliscoa hunteri parasitizes other Anthonomus species, its suitability as a biocontrol agent for HBW remains unknown. This study evaluated its potential under
[...] Read more.
The hibiscus bud weevil (Anthonomus testaceosquamosus, HBW) is an economically important pest of tropical hibiscus, Hibiscus rosa-sinensis. Although Jaliscoa hunteri parasitizes other Anthonomus species, its suitability as a biocontrol agent for HBW remains unknown. This study evaluated its potential under laboratory and greenhouse conditions. In laboratory assays, a couple of parasitoids were exposed to HBW at different developmental stages. Parasitism was rarely observed, but host feeding was evident, and eggs, first instar larvae, and pupae showed high mortality in comparison to controls with no parasitoids. Cage experiments compared three release rates (one, two, or three parasitoid pairs) on infested flower buds. Mortality was lowest in controls, but increasing parasitoid numbers did not enhance pest suppression. In greenhouse trials, hibiscus plants were infested and exposed to the same release rates. Mortality was higher in the one-pair treatment than in controls, whereas higher release rates produced intermediate mortality, suggesting possible disruption of female reproductive activity or other unknown limiting factors. Overall, J. hunteri showed promising potential as a natural enemy of HBW, functioning like a predator rather than a parasitoid. Additional research on its reproductive biology, host interactions, and release strategies is needed to improve its effectiveness for biological control in hibiscus nurseries.
Full article
(This article belongs to the Special Issue Advances in Biological Pest Control in Agroecosystems)
►▼
Show Figures

Figure 1
Open AccessArticle
The Spatiotemporal Characteristics and Prediction of Soil and Water Conservation as Carbon Sinks in Karst Areas Based on Machine Learning: A Case Study of Puding County, China
by
Man Li, Lijun Xie, Rui Dong, Shufen Huang, Qing Yang, Guangbin Yang, Ruidi Ma, Lin Liu, Tingyue Wang and Zhongfa Zhou
Agriculture 2026, 16(1), 15; https://doi.org/10.3390/agriculture16010015 (registering DOI) - 20 Dec 2025
Abstract
Carbon sequestration by vegetation and soil conservation are vital components in balancing greenhouse gas emissions and enhancing terrestrial ecosystem carbon sinks. They also represent an efficient pathway towards achieving carbon neutrality objectives and addressing numerous environmental challenges arising from global warming. Soil and
[...] Read more.
Carbon sequestration by vegetation and soil conservation are vital components in balancing greenhouse gas emissions and enhancing terrestrial ecosystem carbon sinks. They also represent an efficient pathway towards achieving carbon neutrality objectives and addressing numerous environmental challenges arising from global warming. Soil and water conservation, as crucial elements of ecological civilisation development, constitute a key link in realising carbon neutrality. This study systematically quantifies and forecasts the spatiotemporal characteristics of carbon sink capacity in soil and water conservation within the study area of Puding County, a typical karst region in Guizhou Province, China. Following a research approach of “mechanism elucidation–model construction–categorised estimation”, we established a carbon sink calculation system based on the dual mechanisms of vertical biomass carbon fixation via vegetative measures and horizontal soil organic carbon (SOC) retention using engineering measures. This system combines forestry, grassland, and engineering, with the aim of quantifying regional carbon sinks. Machine learning regression algorithms such as Random Forest, ExtraTrees, CatBoost, and XGBoost are used for backtracking estimation and optimisation modelling of soil and water conservation as carbon sinks from 2010 to 2022. The results show that the total carbon sink capacity of soil and water conservation in Puding County in 2017 was 34.53 × 104 t, while the contribution of engineering measures was 22.37 × 104 t. The spatial distribution shows a pattern of “higher in the north and lower in the south”. There are concentration hotspots in the central and western regions. Model comparison demonstrates that the Random Forest and extreme gradient boosting regression models are the best models for plantations/grasslands and engineering measures, respectively. The LSTM model was applied to predict carbon sink variables over the next ten years (2025–2034), showing that the overall situation is relatively stable, with only slight local fluctuations. This study solves the problem of the lack of quantitative data on soil and water conservation as carbon sinks in karst areas and provides a scientific basis for regional ecological governance and carbon sink management. Our findings demonstrate the practical significance of promoting the realisation of the “double carbon” goal.
Full article
(This article belongs to the Section Agricultural Soils)
►▼
Show Figures

Figure 1
Open AccessArticle
Load Dynamic Characteristics and Energy Consumption Model of Manipulator Joints for Picking Robots Based on Bond Graphs: Taking Joints V and VI as Examples
by
Jinzhi Xie, Yunfeng Zhang, Changpin Chun, Congbo Li, Gang Xu and Li Li
Agriculture 2026, 16(1), 14; https://doi.org/10.3390/agriculture16010014 (registering DOI) - 20 Dec 2025
Abstract
The manipulator is a key component for harvesting citrus and other fruit crops. A study of the dynamic characteristics and energy consumption modelling of its joints is the foundation for optimising the manipulator’s load parameters and achieving efficient operation. To address the issues
[...] Read more.
The manipulator is a key component for harvesting citrus and other fruit crops. A study of the dynamic characteristics and energy consumption modelling of its joints is the foundation for optimising the manipulator’s load parameters and achieving efficient operation. To address the issues of the 6-DOF citrus-picking manipulator’s high degrees of freedom and complex structure, which lead to complex dynamic characteristics and an unclear energy transfer and consumption mechanism, the electromechanical coupling dynamics and energy consumption of the joint system are systematically studied using bond graphs. Firstly, the bond graph model is constructed by combining it with the joint system’s physical structure. On this basis, the corresponding dynamic characteristic state equation and energy consumption model are established. Secondly, the dynamic response and energy consumption characteristics of the joint system are analysed, revealing the system’s energy consumption and dynamic characteristics under different working conditions. Finally, the effectiveness and precision of the proposed model in describing the dynamic behaviour of the joint system and energy consumption are verified through experiments. The model provides a theoretical basis and a new research perspective for optimizing joint parameters, load solutions, and energy efficiency of the harvesting manipulator.
Full article
(This article belongs to the Section Agricultural Technology)
►▼
Show Figures

Figure 1
Open AccessArticle
Experimental Study on the Effects of a Novel Intelligent Wet Feed System on Sow Feeding Behavior, Backfat Thickness, and Piglet Growth
by
Zhixiong Zeng, Qiangzong Deng, Guoxing Chen, Jingjing Xia, Weijia Lin, Zongci Ma and Enli Lyu
Agriculture 2026, 16(1), 13; https://doi.org/10.3390/agriculture16010013 (registering DOI) - 19 Dec 2025
Abstract
A novel intelligent wet feed system was designed to accurately match the dynamic nutritional requirements of lactating sows. An experimental study was conducted to compare the performance of this novel feeding system with the traditional manual feeding method. Twenty-two first-parity sows selected through
[...] Read more.
A novel intelligent wet feed system was designed to accurately match the dynamic nutritional requirements of lactating sows. An experimental study was conducted to compare the performance of this novel feeding system with the traditional manual feeding method. Twenty-two first-parity sows selected through screening were randomly divided into intelligent feeding and manual feeding groups. Feed intake and backfat thickness changes during lactation were monitored, and the growth performance of 30 piglets was assessed. The effects of feeding methods on feed intake, backfat thickness, and piglet growth were evaluated. Results showed that the intelligent group increased the feed intake under high feeding conditions, with feed conversion efficiency improved by 21.8%. A backfat conservation effect was observed, with backfat loss reduced by 82.5% and the daily loss rate being only 16.6% of that in the manual group. Piglet growth performance was improved, with the peak growth rate increased by 14.2% and the growth inflection point brought forward by 10.6%, both reaching medium to large effect sizes. The results indicate that the intelligent wet feeding system improved feed conversion efficiency in sows under high feeding conditions, reduced backfat loss, and enhanced piglet growth rates. These findings provide references for the application of intelligent feeding technology and offer technical pathways for intelligent and efficient pig farming.
Full article
(This article belongs to the Section Artificial Intelligence and Digital Agriculture)
►▼
Show Figures

Figure 1
Open AccessArticle
Agricultural Policies, Crop Type, Tillage Systems and Fertilization as Drivers of Soil Carbon Sequestration in Romania
by
Geta-Mirela Ispas, Oana Coca and Gavril Stefan
Agriculture 2026, 16(1), 12; https://doi.org/10.3390/agriculture16010012 (registering DOI) - 19 Dec 2025
Abstract
Soil carbon (C) sequestration is a key component of European climate change mitigation strategies, and it forms part of the Common Agricultural Policy (CAP) and Good Agricultural and Environmental Conditions (GAEC) standards. Using national data for Romania (2005–2024), this paper aims to quantify
[...] Read more.
Soil carbon (C) sequestration is a key component of European climate change mitigation strategies, and it forms part of the Common Agricultural Policy (CAP) and Good Agricultural and Environmental Conditions (GAEC) standards. Using national data for Romania (2005–2024), this paper aims to quantify how crop type, tillage system (conventional, minimum-till and no-till), and nitrogen fertilization influence soil humic carbon (Ch) in wheat, maize, sunflower and rapeseed cropping systems. Carbon inputs from residues, roots, and rhizodeposition were calculated in R based on Intergovernmental Panel on Climate Change (IPCC) coefficients, then tested in Statistical Package for the Social Sciences (SPSS) (factorial ANOVA, multiple regression, Pearson correlations). The results showed that both crop type and tillage systems significantly influence humic carbon values, with the highest values obtained in oilseed crops and in conservation systems (minimum-till and no-till). Among the quantitative factors, nitrogen fertilization had the most pronounced positive effect on carbon fluxes, while yield and precipitation had less influence. The conclusions indicate that the adoption of conservative soil management, in line with CAP objectives and GAEC standards, can support the increase of carbon stocks, with the need for contextual assessment of economic performance and pedoclimatic conditions.
Full article
(This article belongs to the Section Ecosystem, Environment and Climate Change in Agriculture)
►▼
Show Figures

Figure 1
Open AccessArticle
Sensitivity Analysis of N2O and CH4 Emissions in a Winter Wheat–Rice Double Cropping System
by
Chuang Liu, Jiabao Wang, Zhili Sun, Yixiang Sun, Yi Liu and Lianhai Wu
Agriculture 2026, 16(1), 11; https://doi.org/10.3390/agriculture16010011 (registering DOI) - 19 Dec 2025
Abstract
The sensitivity of model outputs to parameter variations is crucial for effective model calibration and application. This study assessed the sensitivity of N2O and CH4 emissions to varying weather conditions and fertilization practices in a winter wheat–rice cropping system. Using
[...] Read more.
The sensitivity of model outputs to parameter variations is crucial for effective model calibration and application. This study assessed the sensitivity of N2O and CH4 emissions to varying weather conditions and fertilization practices in a winter wheat–rice cropping system. Using the Sobol first-order sensitivity index within the SPACSYS model, key parameters and input variables influencing gas emissions were identified. The results showed that the index effectively detected highly sensitive parameters, particularly those related to soil water content, oxygen dynamics and microbial processes. Both N2O and CH4 emissions were sensitive to carbon availability and soil oxygen levels. For N2O emissions, microbial process parameters and soil water content had substantial impacts, whereas CH4 emissions were more responsive to methane consumption, oxygen levels, and carbon substrates. Fertilization, rainfall and temperature showed high sensitivity for N2O emissions, while temperature emerged as the dominant factor controlling CH4 emissions. The identified parameters offer valuable insights for improving model performance and informing strategies to mitigate greenhouse gas emissions.
Full article
(This article belongs to the Section Agricultural Soils)
►▼
Show Figures

Figure 1
Open AccessArticle
The V-Type H+-Transporting ATPase Gene PoVHA-a3 from Portulaca oleracea Confers Salt Tolerance in Arabidopsis thaliana Through the Modulation of BR-ABA Signaling Balance
by
Jincheng Xing, Guoli Sun, Sunan He, Jing Dong, Tingting He, Xiaomei Zhu, Lizhou Hong, Yexiong Qian and Zhenhua Zhang
Agriculture 2026, 16(1), 10; https://doi.org/10.3390/agriculture16010010 (registering DOI) - 19 Dec 2025
Abstract
Vacuolar H+-ATPases play crucial roles in plant ion homeostasis and stress adaptation, yet the functional characterization of their subunit genes in purslane remains limited. In this study, PoVHA-a3, encoding a tonoplast-localized V-ATPase a3 subunit, was identified as a key salt-responsive
[...] Read more.
Vacuolar H+-ATPases play crucial roles in plant ion homeostasis and stress adaptation, yet the functional characterization of their subunit genes in purslane remains limited. In this study, PoVHA-a3, encoding a tonoplast-localized V-ATPase a3 subunit, was identified as a key salt-responsive gene through transcriptomic analysis. Integrated bioinformatic analysis and molecular docking simulations predicted specific binding of NAC3, MYB1, and bHLH62 to the PoVHA-a3 promoter, suggesting their synergistic role in regulating PoVHA-a3 expression. Under salt stress, PoVHA-a3 transgenic Arabidopsis lines exhibited elevated endogenous abscisic acid levels and upregulation of signaling genes (AtNCED3, AtRD29A, AtCOR15A), while the brassinosteroid signaling pathway was suppressed, as indicated by the reduced expression of AtBZR1 and AtEXPA8. Meanwhile, the transgenic lines demonstrated enhanced ATP levels, respiratory rate, and V-ATPase activity. In addition, PoVHA-a3 expression led to greater accumulation of osmoprotectants (proline, soluble sugars and proteins), higher activities of antioxidant enzymes, and reduced levels of oxidative stress indices. Furthermore, a significantly lower shoot Na+/K+ ratio was observed in transgenic plants, indicating improved ion homeostasis. In conclusion, this study demonstrates that PoVHA-a3 acts as a pivotal positive regulator of salt tolerance in purslane, providing a valuable genetic resource for enhancing salt tolerance in crops through genetic engineering.
Full article
(This article belongs to the Section Crop Genetics, Genomics and Breeding)
►▼
Show Figures

Figure 1
Open AccessArticle
Application of Organic Fertilization and Chemical Fertilization Enhances the Coupled and Coordinated Degree of Soil Fertility and Economic Benefits in Corn Farmland
by
Fang Yang, Xiaoqiang Song, Ruda Yang and Xufeng Li
Agriculture 2026, 16(1), 9; https://doi.org/10.3390/agriculture16010009 - 19 Dec 2025
Abstract
Combined application of organic (M) and chemical fertilizer (C) is a significant measure to enhance soil fertility and ensure food security. In 2023 and 2024, we established six treatments: T1 (no fertilization), T2 (100% C), T3 (75% C + 25% M), T4 (50%
[...] Read more.
Combined application of organic (M) and chemical fertilizer (C) is a significant measure to enhance soil fertility and ensure food security. In 2023 and 2024, we established six treatments: T1 (no fertilization), T2 (100% C), T3 (75% C + 25% M), T4 (50% C + 50% M), T5 (25% C +75% M), and T6 (100% M), with three replicates for each treatment. The total amount of nitrogen applied to the soil for T2–T6 was the same, and the organic fertilizer was compost sourced from cow dung. The aims of this study were to explore the effects of organic fertilizer combined with chemical fertilizer on soil fertility, and apparent nutrient balance, to investigate its possible economic benefits. We also analyzed the influence of the combined application of organic and chemical fertilizers on the degree of coupling and coordination (D) between soil fertility and economic benefits. The total phosphorus, total potassium, available phosphorus, available potassium, and organic matter in the soil all showed an increasing trend with an increase in the proportion of organic fertilizer applied. T2 reduced the soil pH by 7.41–8.94% compared with T1, while applying organic fertilizers (T3–T6) increased the soil pH by 0.72–8.62% compared with T2. T4 is conducive to the balance of income and expenditure of nitrogen, phosphorus, and potassium elements. The corn yield, net income, and input–output ratio all showed an initial increase followed by a decrease with an increase in the proportion of organic fertilizer applied, and their values all reached the maximum under T4. Based on the CRITIC-TOPSIS method and the coupling coordination degree model, it was determined that the fertilization strategy with the highest comprehensive score and D under the conditions of this experiment was 50% C +50% M (T4), which not only improved soil fertility but also achieved the highest economic benefit. The research results were of great significance for promoting sustainable agricultural development.
Full article
(This article belongs to the Section Agricultural Systems and Management)
►▼
Show Figures

Figure 1
Open AccessArticle
TSE-YOLO: A Model for Tomato Ripeness Segmentation
by
Liangquan Jia, Xinhui Yuan, Ze Chen, Tao Wang, Lu Gao, Guosong Gu, Xuechun Wang and Yang Wang
Agriculture 2026, 16(1), 8; https://doi.org/10.3390/agriculture16010008 - 19 Dec 2025
Abstract
Accurate and efficient tomato ripeness estimation is crucial for robotic harvesting and supply chain grading in smart agriculture. However, manual visual inspection is subjective, slow and difficult to scale, while existing vision models often struggle with cluttered field backgrounds, small targets and limited
[...] Read more.
Accurate and efficient tomato ripeness estimation is crucial for robotic harvesting and supply chain grading in smart agriculture. However, manual visual inspection is subjective, slow and difficult to scale, while existing vision models often struggle with cluttered field backgrounds, small targets and limited throughput. To overcome these limitations, we introduce TSE-YOLO, an improved real-time detector tailored for tomato ripeness estimation with joint detection and segmentation. In the TSE-YOLO model, three key enhancements are introduced. The C2PSA module is improved with ConvGLU, adapted from TransNeXt, to strengthen feature extraction within tomato regions. A novel segmentation head is designed to accelerate ripeness-aware segmentation and improve recall. Additionally, the C3k2 module is augmented with partial and frequency-dynamic convolutions, enhancing feature representation under complex planting conditions. These components enable precise instance-level localization and pixel-wise segmentation of tomatoes at three ripeness stages: verde, semi-ripe (semi-maduro), and ripe. Experiments on a self-constructed tomato ripeness dataset demonstrate that TSE-YOLO achieves 92.5% mAP@0.5 for detection and 92.2% mAP@0.5 for segmentation with only 9.8 GFLOPs. Deployed on Android via Ncnn Convolutional Neural Network (NCNN), the model runs at 30 fps on Dimensity 9300, offering a practical solution for automated tomato harvesting and grading that accelerates smart agriculture’s industrial adoption.
Full article
(This article belongs to the Section Artificial Intelligence and Digital Agriculture)
►▼
Show Figures

Figure 1
Open AccessArticle
Investigation of Airflow Attenuation in Orchard Air-Assisted Spraying Based on Crown Characteristics
by
Chao Zhang, Hongping Zhou, Shuping Fang and Bo Cao
Agriculture 2026, 16(1), 7; https://doi.org/10.3390/agriculture16010007 - 19 Dec 2025
Abstract
Airflow regulation is essential for optimizing pesticide deposition in orchard spraying. This study developed an airflow attenuation model for a five-port air-assisted sprayer by integrating jet dynamics with crown resistance characteristics. The tree crown was modeled as a porous medium with calibrated resistance
[...] Read more.
Airflow regulation is essential for optimizing pesticide deposition in orchard spraying. This study developed an airflow attenuation model for a five-port air-assisted sprayer by integrating jet dynamics with crown resistance characteristics. The tree crown was modeled as a porous medium with calibrated resistance coefficients, and airflow attenuation was described using momentum conservation theorems, with initial conditions derived from jet decay profiles at the outlet. Validation included free-space airflow measurements and field trials in three fruit tree species. In free-space tests, the model showed a maximum relative error of 22.31% and a mean error of 12.26%. Field tests yielded a maximum error of 25.92%, with mean errors of 14.85% and 15.76% at 2300 and 2800 rpm, respectively. The model provides a theoretical basis for intelligent airflow control aimed at improving deposition and reducing drift.
Full article
(This article belongs to the Section Crop Protection, Diseases, Pests and Weeds)
►▼
Show Figures

Figure 1
Open AccessArticle
Terms of Trade and Structural Sustainability of the Agricultural Sector in Peru: A Cointegration Approach
by
Antonio Rafael Rodríguez Abraham
Agriculture 2026, 16(1), 6; https://doi.org/10.3390/agriculture16010006 - 19 Dec 2025
Abstract
In recent years, Peru’s agricultural sector has expanded steadily despite recurrent external shocks and persistent volatility in global commodity markets. This sustained performance reflects the sector’s exposure to international price dynamics, a connection with direct implications for structural sustainability in a small, open
[...] Read more.
In recent years, Peru’s agricultural sector has expanded steadily despite recurrent external shocks and persistent volatility in global commodity markets. This sustained performance reflects the sector’s exposure to international price dynamics, a connection with direct implications for structural sustainability in a small, open and commodity-dependent economy. In this context, the study examines whether the terms of trade (TOT) sustain a stable long-run relationship with Peru’s agricultural GDP and assesses how this linkage shapes structural sustainability. The analysis applies Johansen’s cointegration method combined with a bivariate Vector Error Correction Model (VECM), enabling the identification of common long-run trends and the estimation of adjustment speeds following external shocks. The results reveal a single cointegrating vector and a negative, highly significant error-correction term in the agricultural equation, indicating that the sector gradually corrects deviations from its long-run equilibrium. In contrast, the TOT display no meaningful adjustment mechanism, behaving as a weakly exogenous driver. Short-run effects of external shocks are small and statistically fragile, suggesting that quarterly disturbances are overshadowed by the longer-run correction process. Beyond quantifying these dynamics, the study offers a structural reading of how volatile imported inputs—fertilisers, fuels and agricultural machinery—influence agricultural performance, even when export prices are favourable. Overall, the findings underscore that long-term sustainability depends not only on global price trajectories but also on domestic productive capacities and gradual technological improvement, highlighting the need for adaptive strategies in an environment of persistent global volatility.
Full article
(This article belongs to the Section Agricultural Economics, Policies and Rural Management)
►▼
Show Figures

Figure A1
Open AccessArticle
Sustainable Tomato Production with Desalinated Water: Quality and Productivity Responses for Water Security Resilience to Climate Change in Mediterranean Regions
by
Carlos Galindo, Patricia Marín-Membrive, Juan Reca, Juan Martínez, Diego Luis Valera and María Teresa Lao
Agriculture 2026, 16(1), 5; https://doi.org/10.3390/agriculture16010005 - 19 Dec 2025
Abstract
Water scarcity in arid and semi-arid regions increasingly stresses groundwater resources, compromising their availability and quality. In this context, desalinated seawater (DSW) represents a sustainable alternative when combined with conventional water sources and efficient irrigation systems. This study assessed the effect of three
[...] Read more.
Water scarcity in arid and semi-arid regions increasingly stresses groundwater resources, compromising their availability and quality. In this context, desalinated seawater (DSW) represents a sustainable alternative when combined with conventional water sources and efficient irrigation systems. This study assessed the effect of three irrigation treatments on greenhouse-grown tomato crops in an open hydroponic system. The treatment T1 used only DSW, while T2 and T3 were mixtures of DSW and groundwater in different proportions to achieve electrical conductivities (EC) of 2.5 (T1), 3.5 (T2), and 5.5 dS·m−1 (T3), respectively. Each treatment received the same fertilization level through fertigation, adjusted to the crop’s nutritional needs. Experiments were conducted in duplicate in two greenhouse sectors (West and East). The data on yield, fruit quality, fertilizer use, and water consumption were analyzed. Results indicated that higher EC reduced marketable and total yield, decreased fertilizer use efficiency, and increased the combined cost of water and nutrients per unit of marketable fruit. Additionally, higher EC affected fruit weight and diameter, increased soluble solids, and altered dry matter content. These findings demonstrate that DSW can be an effective and environmentally sustainable irrigation strategy for greenhouse crops.
Full article
(This article belongs to the Section Crop Production)
►▼
Show Figures

Figure 1
Open AccessArticle
Lethal Effect of Pulsed Electric Fields on Tribolium castaneum: Optimization and Mechanistic Insight into Electro-Neurotoxicity
by
Shuo Jin, Quansheng Zhang, Binyang Tang, Xiangwei Zhu, Longfei Liu and Xiaoxing Zhang
Agriculture 2026, 16(1), 4; https://doi.org/10.3390/agriculture16010004 - 19 Dec 2025
Abstract
To address the issues of resistance and food safety stemming from the overuse of chemical fumigants in stored-grain pest control, this study aimed to systematically optimize the insecticidal process of pulsed electric field (PEF) treatment on Tribolium castaneum (T. castaneum) and
[...] Read more.
To address the issues of resistance and food safety stemming from the overuse of chemical fumigants in stored-grain pest control, this study aimed to systematically optimize the insecticidal process of pulsed electric field (PEF) treatment on Tribolium castaneum (T. castaneum) and to investigate its electro-neurotoxicity mechanism. Single-factor experiments were used to determine parameter ranges, and response surface methodology (RSM) was employed to analyze the effects of electric field strength, pulse frequency, and treatment time. The finite element method (FEM) was used to simulate the physical field distribution, and acetylcholinesterase (AChE) activity was measured to explore neurotoxicity. The results indicated that electric field strength, pulse frequency, and treatment time all had highly significant effects (p < 0.0001), with electric field strength being the primary factor. The optimal process parameters were determined to be: electric field strength of 26 kV/cm, pulse frequency of 20 kHz, and treatment time of 140 s. Under these conditions, the predicted and actual mortality rates were both 100%, and this efficacy was validated in rice samples. Simulation confirmed that PEF achieves physical targeting through a “tip effect” on the insect’s nerve endings; mechanism tests demonstrated that PEF treatment significantly inhibited AChE activity (p < 0.01). This study confirms the “electro-neurotoxicity” mechanism of PEF, providing theoretical support for this green physical control technology.
Full article
(This article belongs to the Section Agricultural Product Quality and Safety)
►▼
Show Figures

Figure 1
Journal Menu
► ▼ Journal Menu-
- Agriculture Home
- Aims & Scope
- Editorial Board
- Reviewer Board
- Topical Advisory Panel
- Instructions for Authors
- Special Issues
- Topics
- Sections
- Article Processing Charge
- Indexing & Archiving
- Editor’s Choice Articles
- Most Cited & Viewed
- Journal Statistics
- Journal History
- Journal Awards
- Conferences
- Editorial Office
Journal Browser
► ▼ Journal BrowserHighly Accessed Articles
Latest Books
E-Mail Alert
News
Topics
Topic in
Agriculture, Agronomy, Crops, IJPB, Plants
Crop Ecophysiology: From Lab to Field, 2nd Volume
Topic Editors: Hua Bai, Dimitra A. Loka, Wei HuDeadline: 31 December 2025
Topic in
Agriculture, Agronomy, Crops, Plants, IJMS, IJPB
Plant Responses and Tolerance to Salinity Stress, 2nd Edition
Topic Editors: Ricardo Aroca, Pablo CornejoDeadline: 15 January 2026
Topic in
Agriculture, Remote Sensing, Sustainability, Water, Hydrology, Limnological Review, Earth
Water Management in the Age of Climate Change
Topic Editors: Yun Yang, Chong Chen, Hao SunDeadline: 31 January 2026
Topic in
Agriculture, Agronomy, Crops, Horticulturae, Microorganisms, Plants, Agrochemicals
Applications of Biotechnology in Food and Agriculture
Topic Editors: Edgar Omar Rueda-Puente, Bernardo Murillo-AmadorDeadline: 1 February 2026
Conferences
Special Issues
Special Issue in
Agriculture
Water Quality and Pollution in Agriculture
Guest Editor: Judite VieiraDeadline: 25 December 2025
Special Issue in
Agriculture
Application of Biomass in Agricultural Circular Economy
Guest Editors: Luiza Ossowska, Dorota JaniszewskaDeadline: 25 December 2025
Special Issue in
Agriculture
Sustainable Beekeeping: Strategies for Enhancing Bee Stress Resistance
Guest Editors: Ying Wang, Xuepeng Chi, Hongfang Wang, Zhenguo LiuDeadline: 25 December 2025
Special Issue in
Agriculture
Physiological and Molecular Mechanisms of Stress Tolerance in Rice
Guest Editors: Banpu Ruan, Juan ZhaoDeadline: 25 December 2025





