Abstract
Chinese dwarf cherry (Cerasus humilis) is a wild fruit tree and medicinal plant endemic to China. Its fruits are rich in various bioactive compounds, such as flavonoids and carotenoids, which contribute greatly to their high antioxidant capacity. In this study, the contents of bioactive substances (chlorophyll, carotenoids, ascorbic acid, anthocyanin, total flavonoids, and total phenols), antioxidant capacities, 2,2-diphenyl-1-picrylhydrazyl (DPPH) and 2,2′-azino-bis (3-ethylbenzothiazoline-6-sulfonicacid) (ABTS+) scavenging ability, and ferric-reducing antioxidant power (FRAP)) in differentially pigmented C. humilis fruits of four varieties were determined and compared. The results revealed that anthocyanin, total flavonoids and total phenols were the three main components responsible for the antioxidant activity of C. humilis fruits. ‘Jinou No.1’ fruits with dark red peel and red flesh had the highest contents of anthocyanin, total flavonoids, and total phenols, as well as the highest antioxidant capacities; ‘Nongda No.5’ fruits with yellow-green peel and yellow flesh had the highest contents of carotenoids and chlorophyll, while ‘Nongda No.6’ fruit had the highest ascorbic acid content. To further reveal the molecular mechanism underlying differences in the accumulation of carotenoids and flavonoids among differentially pigmented C. humilis fruits, the expression patterns of structural genes involved in the biosynthesis of the two compounds were investigated. Correlation analysis results revealed that the content of carotenoids in C. humilis fruits was very significantly positively correlated with the expression of the ChCHYB, ChZEP, ChVDE, ChNSY, ChCCD1, ChCCD4, ChNCED1, and ChNCED5 genes (p < 0.01) and significantly negatively correlated with the expression of ChZDS (p < 0.05). The anthocyanin content was very significantly positively correlated with ChCHS, ChFLS, and ChUFGT expression (p < 0.01). The total flavonoid content was very significantly positively correlated with the expression of ChCHS, ChUFGT, and ChC4H (p < 0.01) and significantly positively correlated with ChFLS expression (p < 0.05). This study can provide a basis for understanding the differences in the accumulation of bioactive substances, and is helpful for clarifying the mechanisms underlying the accumulation of various carotenoids and flavonoids among differentially pigmented C. humilis fruits.
1. Introduction
Oxidative stress caused by free radical accumulation is very harmful to the human immune system [1]. Accumulated evidence has revealed that carotenoids (including α-carotene, β-carotene, α-cryptoxanthin, and β-cryptoxanthin), chlorophylls, ascorbic acid, total phenols, and total flavonoids (including flavones, isoflavones, flavanols and anthocyanin), as well as other bioactive substances, have strong antioxidant capacities [2,3,4,5]. Therefore, these bioactive substances are regarded as important sources of new green therapeutic natural compounds [6]. For example, carotenoids are natural pigments beneficial to the eyes and cardiovascular system [7], while phenols and flavonoids have been widely identified as free radical scavenging molecules [1,8]. Moreover, anthocyanin is a water-soluble flavonoid that has been considered a hotspot in health-beneficial compounds research in recent years [9].
The Chinese dwarf cherry (Cerasus humilis or Prunus humilis) is a China-endemic wild fruit tree and medicinal plant belonging to the Rosaceae family [10,11]. Its fruit kernel, known as ‘Yuliren’, has long been used in traditional Chinese medicine [12]. Its fruits can be eaten freshly or processed into dried fruits, vinegar, wine, juice, and jam. Moreover, they can be used as important raw materials in the production of healthcare products [13]. C. humilis fruits are rich in carotenoids, flavonoids, phenols, and other bioactive substances [14]. Due to their strong antioxidant capacity, C. humilis fruits have great potential to be applied in the healthcare industry. C. humilis polyphenols can reduce obesity and lower blood lipid and glucose levels by downregulating the expression of key transcription factors (PPARγ and C/EBPα), thereby inhibiting adipocyte differentiation and accelerating glucose and fat metabolism [11]. Fermented C. humilis fruit juice can increase the expression of immune protein-related genes, thereby regulating intestinal mucosal immune function and maintaining intestinal mucosal barrier homeostasis [15,16]. Additionally, fermented C. humilis fruits can activate the antioxidase system, ameliorate hyperlipidemia and cholesterol over-accumulation, and restore damage due to abnormalities in antioxidant and lipid metabolism caused by hyperlipidemia [17].
China is rich in C. humilis varieties and resources, with the main distribution and cultivation areas located in Shanxi, Shandong, Hebei, Inner Mongolia, Heilongjiang and Liaoning provinces [11]. In view of the functions and beneficial health effects of the bioactive substances in C. humilis fruits, it is necessary to carry out determination and comparative study of C. humilis germplasm resources. In this study, the contents of chlorophyll, carotenoids, ascorbic acid, anthocyanin, total flavonoids, and total phenols, as well as the antioxidant capacities of ABTS+, DPPH, and FRAP in differentially pigmented fruits of four main C. humilis varieties from Shanxi Province, China were determined and compared. Additionally, based on the expression analysis of biosynthetic structural genes, key factors affecting the accumulation of carotenoids and flavonoids in C. humilis fruits were uncovered. This study provides a foundation for revealing the bioactive substance contents and differences in antioxidant capacity among fruits of different C. humilis varieties and a scientific basis for the future utilization of differently pigmented C. humilis fruits.
2. Results
2.1. Fruit Appearance Quality Comparision Results of the Four C. humilis Varieties
The external fruit qualities of the four C. humilis varieties were first observed. The fruit of ‘Jinou No.1’ was the smallest among the four C. humilis varieties. Its fruit is oblate spheroidal with dark red peel. The fruit of ‘Nongda No.5’ is spheroidal and its peel is yellow-green. The fruit of ‘Nongda No.6’ is nearly spherical with red peel. The fruit of ‘Nongda No.7’ is oblate spheroidal and its peel is yellow with slight flush (Figure 1). With the exception of the flesh of ‘Jinou No.1’, which is red, the flesh colors of other C. humilis fruits are all yellow. The fruit color index is one an important index for fruit quality evaluation [18]. By measuring the fruit color index of mature fruits of all four varieties, it was found that the L* value of ‘Nongda No.5’ was the highest (suggesting that its fruit peel is the brightest), followed successively by ‘Nongda No.7’, ‘Nongda No.6’, and ‘Jinou No.1’. Among the four C. humilis fruits, the a* value of ‘Nongda No.5’ was less than 0. The b* value of ‘Nongda No.5’ was the highest (indicating that its fruit peel was the yellowest), followed by ‘Nongda No.7’, ‘Nongda No.6’, and ‘Jinou No.1’ (Table 1).
Figure 1.
Mature fruits of the four C. humilis varieties used in this study.
Table 1.
Fruit parameters of the four different C. humilis varieties used in this study. FW: fresh weight. Different letters (a–d) in each line indicate significant differences at the p < 0.05 level.
2.2. Determination Results of Bioactive Substance Contents in Fruits of Four C. humilis Varieties
The contents of bioactive substances in fruits of the four C. humilis varieties were measured. The results showed that the chlorophyll and carotenoid contents in ‘Nongda No. 5’ fruits were both the highest. The chlorophyll content in ‘Nongda No.5’ fruit was approximately 2.38-, 2.17-, and 2.66-fold higher than those of ‘Jinou No.1’, ‘Nongda No.6’, and ‘Nongda No.7’, respectively. Its content of carotenoids was 2.18-, 2.70-, and 2.98-fold higher than those of ‘Jinou No.1’, ‘Nongda No.6’, and ‘Nongda No.7’, respectively (Table 1).
The ascorbic acid content in ‘Nongda No.6’ fruit was the highest (76.10 ± 8.64 mg/100 g) among the four C. humilis verities (Table 1), at 1.07-, 1.20-, and 2.29-fold higher than those in ‘Nongda No.5’, ‘Nongda No.7’, and ‘Jinou No.1’ fruit, respectively. Moreover, the ascorbic acid content in ‘Jinou No.1’ fruits was significantly lower than in the other three varieties (p < 0.05), accounting for only 43.59%, 46.42%, and 52.36% of ‘Nongda No.6’, ‘Nongda No.5’, and ‘Nongda No.7’, respectively.
Among the fruits of the four C. humilis varieties, the contents of total phenols, total flavonoids, and anthocyanin in ‘Jinou No.1’ fruit were all the highest. Its total content of phenols (8.50 ± 0.38 mg/g) was 4.86-, 6.03-, and 6.49-fold higher than those of ‘Nongda No.7’, ‘Nongda No.6’, and ‘Nongda No.5’, respectively. Its total content of flavonoids (0.58 ± 0.04 mg/g) was 1.53-, 1.53-, and 6.44-fold higher than those of ‘Nongda No.6’ (0.38 ± 0.03 mg/g), ‘Nongda No.7’ (0.38 ± 0.06 mg/g), and ‘Nongda No.5’ (0.09 ± 0.02 mg/g), respectively. Its anthocyanin content (16.66 ± 0.29 mg/g) was 38.74-, 1.95-, and 5.85-fold higher than those of ‘Nongda No.5’, ‘Nongda No.6’, and ‘Nongda No.7’ fruit, respectively (Table 1).
2.3. Comparison of Antioxidant Capacities in Fruits of Four Different C. humilis Varieties
The FRAP, ABTS+, and DPPH free radical scavenging abilities of ‘Jinou No.1′ fruit were all significantly higher than fruits of the other three varieties (p < 0.05) (Table 1). The FRAP (2227.28 ± 277.55 mg TE/kg FW) of ‘Jinou No.1’ fruit was 1.82-, 2.1-, and 2.41-fold higher than those of ‘Nongda No.6’, ‘Nongda No.7’, and ‘Nongda No.5’, respectively. The ABTS+ free radical scavenging ability of ‘Jinou No.1’ fruit was 1.91-, 1.91-, and 2.03-fold higher than those of ‘Nongda No.7’, ‘Nongda No.6’, and ‘Nongda No.5’, respectively. The DPPH free radical scavenging ability of ‘Jinou No.1’ was significantly higher than those of ‘Nongda No.7’ and ‘Nongda No.6’ (p < 0.05) and slightly higher than that of ‘Nongda No.5’.
2.4. Correlation and Principal Component Analysis (PCA) of Bioactive Substance Contents and Antioxidant Capacities
PCA of the bioactive substance contents and antioxidant capacities of fruits of the four different C. humilis varieties was performed (Table 2). The anthocyanin content was found to be very significant positively correlated with the total flavonoid content, total phenol content, FRAP, and ABTS+ (p < 0.01). The total phenol content was very significantly positively correlated with DPPH (p < 0.01). There were significant correlations among other parameters as well (p < 0.05). For example, very significant positive correlations were found among the contents of chlorophyll, chlorophyll a, chlorophyll b, and carotenoids (p < 0.01); the ascorbic acid content was very significantly negatively correlated with anthocyanin content, total flavonoid content, total phenol content, FRAP, ABTS+, and DPPH (p < 0.01); and ABTS+ was very significantly positively correlated with FRAP and DPPH (p < 0.01).
Table 2.
Correlation analysis results of the fruit parameters of the four different C. humilis varieties. Chl: Chlorophyll; Chl a: chlorophyll a; Chl b: chlorophyll b; Car: carotenoids; ABA: abscisic acid; Ant: anthocyanin; TFC: total flavonoids; TPC: total phenols; AA: ascorbic acid; FRAP: ferric reducing antioxidant power; ABTS+: 2,2′-azino-bis (3-ethylbenzothiazoline-6-sulfonic acid) radical cation scavenging ability; DPPH: 2,2-diphenyl-1-picrylhydrazyl free radical scavenging ability. * and ** indicate significant correlation (p < 0.05) and very significant correlation (p < 0.01), respectively.
Our PCA results revealed that the contribution rates of the first and second principal components (PC1 and PC2) were 65.6 % and 29.0 % (Figure 2), respectively, indicating that they covered the comprehensive information of most parameters. ‘Jinou No.1’, with the highest contents of anthocyanin, total flavonoids, and total phenols as well as the strongest antioxidant capacities, scored the highest in PC1, while ‘Nongda No.5’, with the highest carotenoids and chlorophyll contents, scored the highest in PC2.
Figure 2.
PCA results for the fruit parameters of the four different C. humilis varieties. Chl: Chlorophyll; Chl a: chlorophyll a; Chl b: chlorophyll b; Car: carotenoids; ABA: abscisic acid; Ant: anthocyanin; TFC: total flavonoids; TPC: total phenols; AA: ascorbic acid; FRAP: ferric reducing antioxidant power; ABTS+: 2,2′-azino-bis (3-ethylbenzothiazoline-6-sulfonic acid) radical cation scavenging ability; DPPH: 2,2-diphenyl-1-picrylhydrazyl free radical scavenging ability.
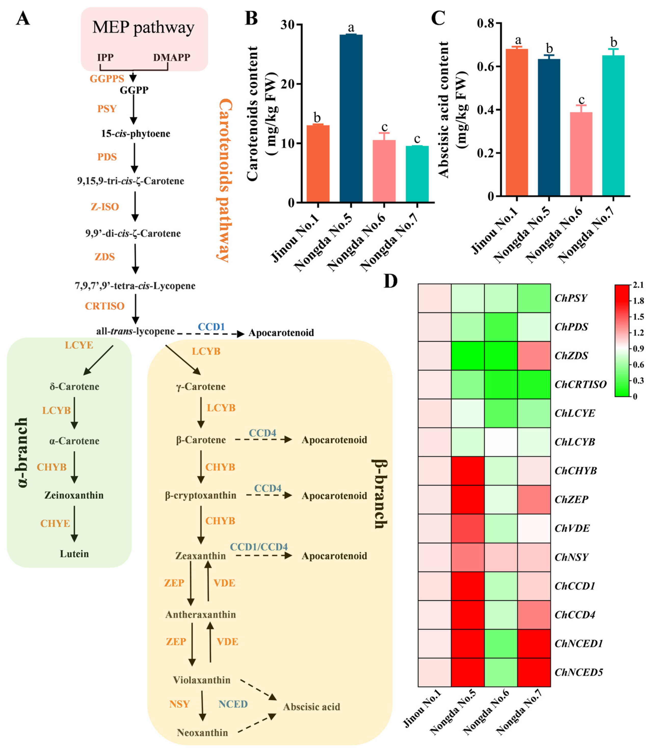
2.5. Expression Analysis of Carotenoid Biosynthesis-Related Genes in Fruits of Four C. humilis Varieties
To explore the mechanisms of the differentially accumulated carotenoids in fruits of different C. humilis varieties, quantitative real time PCR (qRT-PCR) was used to compare the expression of ten genes related to carotenoid biosynthesis (ChPSY, ChPDS, ChZDS, ChCRTISO, ChLCYE, ChLCYB, ChCHYB, ChZEP, ChVDE, and ChNSY) and four genes related to carotenoid degradation (ChCCD1, ChCCD4, ChNCED1, and ChNCED5). Meanwhile, the ABA contents in C. humilis fruits were determined as well (Figure 3A–C). The results showed that the expression levels of ChPSY, ChPDS, ChCRTISO, ChLCYE, and ChLCYB in ‘Jinou No.1’ fruit were the highest. ChZDS was expressed the highest in ‘Nongda No.7’. Except for ChPSY, ChLCYB, and ChNSY, the expression levels of other genes were the lowest in ‘Nongda No.6’. The expression levels of the ChCHYB, ChZEP, ChVDE, and ChNSY genes related to carotenoid biosynthesis were the highest in ‘Nongda No.5’, while the expression levels of the ChCCD1, ChCCD4, ChNCED1, and ChNCED5 genes related to carotenoid degradation were the highest in ‘Nongda No.5’ and the lowest in ‘Nongda No.6’ (Figure 3D).
Figure 3.
Carotenoid metabolism comparison in fruits of the four different C. humilis varieties: (A) carotenoid synthesis and metabolic pathways; (B) comparison of carotenoid contents in four different C. humilis varieties; (C) comparison of ABA content in four different C. humilis varieties; (D) expression heatmap for carotenoid biosynthesis-related structural genes. MEP: 2-C-methyl-D-erythritol-4-phosphate; IPP: isopentenyl diphosphate; DMAPP: dimethylallyl diphosphate; GGPP: geranylgeranyl diphosphate; PSY: phytoene synthase; PDS: phytoene desaturase; Z-ISO: ζ-carotene isomerase; ZDS: ζ-carotene desaturase; CRTISO: carotene isomerase; LCYB: Lycopene β-cyclase; LCYE: lycopene ε-cyclase; CHYB: β-carotene hydroxylase; CHYE: ε-carotene hydroxylase; ZEP: zeaxanthin epoxidase; VDE: violaxanthin de-epoxidase; NSY: neoxanthin synthase; CCD: carotenoid cleavage dioxygenase; NCED: 9-cis-epoxycarotenoid dioxygenase. The different letters above the columns in (B,C) indicate significant differences at the p < 0.05 level.
The correlations among carotenoid and ABA contents and the expression levels of carotenoid metabolism-related genes in fruits of different C. humilis varieties were further analyzed (Figure 4A). The results show that the content of carotenoids was very significantly positively correlated with ChCHYB, ChZEP, ChVDE, ChNSY, ChCCD1, ChCCD4, ChNCED1, and ChNCED5 (p < 0.01), significantly negatively correlated with ChZDS (p < 0.05), and positively correlated with ABA content. ABA content was very significantly positively correlated with ChPDS and ChLCYE (p < 0.01) and significantly positively correlated with ChZDS, ChCRTISO, and ChNCED5 (p < 0.05). In addition, although the correlation was not significant, ABA content was positively correlated with the expression levels of ChCCD1, ChCCD4, and ChNCED1.
Figure 4.
Correlation (A) and PCA (B) analysis results for the of carotenoid and ABA contents and the expression levels of carotenoid metabolism-related genes. Car: carotenoids; ABA: abscisic acid. * and ** indicate significant correlation (p < 0.05) and very significant correlation (p < 0.01), respectively.
PCA based on the contents of carotenoids and ABA and expression of carotenoid metabolism-related genes show that the four C. humilis varieties can be clearly separated; the biological replicates of each variety were closely clustered and located within the 95% confidence interval (Figure 4B). The contribution rates of PC1 and PC2 were 55.5% and 25.6%, respectively, and the cumulative contribution rate of the two principal components accounted for 81.1%. It is worth noting that ‘Nongda No.5’, with the highest carotenoid content, scored the highest in PC1, while ‘Jinou No.1’, with the highest ABA content and the highest expression of ChPSY, ChPDS, ChCRTISO, ChLCYE, and ChLCYB genes, scored the highest in PC2. ‘Nongda No.6’, with the lowest ABA content, scored the lowest in both PC1 and PC2.
2.6. Expression Analysis of Flavonoid Metabolism Related Genes in Fruits of Four C. humilis Varieties
In order to reveal the mechanism underlying the differences in flavonoid accumulation among fruits of the four C. humilis varieties, the expression of flavonoid metabolism-related genes was quantitatively verified (Figure 5). The expression levels of anthocyanin and flavonoid biosynthesis-related genes, especially ChFLS and ChUFGT were significantly higher in ‘Jinou No.1’ fruits than in the other three varieties. In fruits of ‘Nongda No.5’, all other genes except ChPAL were found to have low levels of expression. The expression levels of ChF3H, ChDFR, and ChANS in ‘Nongda No.6’ and ‘Nongda No.7’ were much higher than those in the other two varieties.
Figure 5.
Fruit flavonoid metabolism comparison of the four different C. humilis varieties. (A) Anthocyanin extract solution of C. humilis fruits. The color of anthocyanin extract of ‘Jinou No.1’ was the reddest, the anthocyanin extract of ‘Nongda No.5’ was yellow-green, the anthocyanin extract of ‘Nongda No.6’ and ‘Nongda No.7’ was orange, and the color of ‘Nongda No.6’ was slightly darker than that of ‘Nongda No.7’. (B) Anthocyanin contents in fruits of four C. humilis varieties: (C) total flavonoid content in fruits of four C. humilis varieties; (D) flavonoid biosynthesis pathway; (E) expression heatmap for flavonoid biosynthesis-related structural genes. PAL: phenylalanine ammonia lyase; C4H: cinnamate 4-hydroxylase; CHS: chalcone synthase; CHI: chalcone isomerase; FLS: flavonol synthase; F3H: flavanone 3-hydroxylase; DFR: dihydroflavonol 4-reductase; ANS: anthocyanin synthase; UFGT: UDP-glucose: flavonoid 3-O-glucosyltransferase. The different letters above the columns in (B,C) indicate significant differences at the p < 0.05 level.
By analyzing the correlations among anthocyanin content, total flavonoid content, and the expression of synthesis-related genes (Figure 6A), it was found that anthocyanin content in C. humilis fruits was very significantly positively correlated with total flavonoid content and expression levels of the ChCHS, ChFLS, and ChUFGT genes (p < 0.01). The total flavonoid content was very significantly positively correlated with the expression of ChC4H, ChCHS and ChUFGT (p < 0.01), and significantly positively correlated with the expression of ChFLS (p < 0.05). Interestingly, ChCHS and ChUFGT, which are positively correlated with the contents of both anthocyanin and total flavonoids, were all expressed the highest in ‘Jinou No.1’ fruit and the lowest in ‘Nongda No.5’ fruit.
Figure 6.
Correlation analysis (A) and PCA (B) results for the contents of anthocyanin and total flavonoids and expression levels of flavonoid metabolism-related genes. Ant: anthocyanin; TFC: total flavonoids. * and ** indicate significant correlation (p < 0.05) and very significant correlation (p < 0.01), respectively.
PCA analysis was performed based on anthocyanin and total flavonoid content and on flavonoid metabolism-related structural gene expression levels (Figure 6B). The results show that ‘Jinou No.1’, with the highest contents of anthocyanin and total flavonoids, and the highest expression levels of ChUFGT, ChFLS, and ChCHS, scored the highest in PC1, while ‘Nongda No.7’, with the highest expression levels of the ChC4H, ChCHI, ChF3H, ChDFR, and ChANS genes, scored the highest in PC2 and ‘Nongda No.5’, with the lowest anthocyanin and total flavonoids contents, scored the lowest in both PC1 and PC2.
3. Discussion
3.1. The Bioactive Substance Contents and Antioxidant Capacities of Differently Pigmented C. humilis Fruits Vary Greatly
In this study, significant differences in the bioactive substance contents and DPPH, ABTS+, and FRAP antioxidant capacities of four differentially pigmented C. humilis fruits were discovered. In onions, the contents of anthocyanin, total flavonoids and total phenols, and antioxidant capacity of red onions have been found to be higher than those of yellow and white onions, indicating that darker colors are related to higher contents of anthocyanin, total flavonoids, and total phenols as well as to stronger antioxidant capacity [19]. Consistently, in this study we found that ‘Jinou No.1’ fruit had the highest anthocyanin, total flavonoid, and total phenol contents and the strongest antioxidant capacity. Interestingly, the ascorbic acid content in fruits of ‘Nongda No.6’, ‘Nongda No.5’, and ‘Nongda No.7’ was significantly higher than in ‘Jinou No.1’ fruits, indicating that these are more suitable for use as a natural source of ascorbic acid [20]. Additionally, our correlation analysis results reveal that the ascorbic acid content in C. humilis fruits is very significantly negatively correlated with anthocyanin content, total flavonoid content, total phenol content, FRAP, ABTS+, and DPPH (p < 0.01).
Carotenoids and chlorophyll are important pigments, respectively conferring yellow and green colors on fruits. They both have strong antioxidant and healthcare values [21,22]. In this study, it was found that the contents of carotenoids and chlorophyll in ‘Nongda No.5’ fruits were more than twice of those of the other three varieties, indicating that this variety is rich in carotenoids and chlorophyll.
Phenols are highly beneficial in terms of their health values [23,24,25]. C. humilis fruits are rich in total flavonoids and phenols [13]. Among the four varieties, the highest amounts of total flavonoids and phenols and strongest antioxidant capacity were identified in ’Jinou No.1’ fruits, suggesting that this variety might have great potential for use as a raw material in producing bioactive substances for clinical researches.
3.2. Anthocyanin, Total Flavonoids, and Total Phenols Are the Three Main Components Affecting the Antioxidant Activity of C. humilis Fruits
The antioxidant activity of fruits is mainly dependent on the accumulation of bioactive substances such as anthocyanin, total flavonoids, and total phenols [26,27]. In fruits of most plants, the contents of total flavonoids and total phenols are reported to be positively correlated with the antioxidant capacity [28]. Anthocyanin has free radical scavenging activity and can reduce oxidative stress [29]. The total flavonoids, total phenols, and antioxidant capacities (DPPH, ABTS+, and FRAP) of thyme have been shown to be positively correlated [30]. The antioxidant capacity of pomegranate was shown to be significantly positively correlated with the contents of anthocyanin, total flavonoids and total phenols [31]. The of total flavonoid and total phenol contents in grapes have been positively correlated with antioxidant capacity (ABTS+ and FRAP) [32]. In this study, the contents of anthocyanin, total flavonoids, and total phenols in the fruit of ‘Jinou No.1’ were found to be higher than in the other three varieties, and its antioxidant capacity was the highest. Moreover, we found that the contents of anthocyanin, total flavonoids, and total phenols in C. humilis fruits were positively correlated with antioxidant capacities (DPPH, ABTS+, and FRAP), indicating that these three bioactive substances may synergistically regulate the antioxidant capacity of C. humilis fruits.
3.3. The Accumulation of Carotenoids in Fruits of Different C. humilis Varieties Are Closely Related to the Expression of Carotenoid Metabolism-Related Genes
Gene expression analysis revealed that the expression levels of carotenoid biosynthesis-related genes (ChCHYB, ChZEP, ChVDE, and ChNSY) and carotenoid degradation-related genes (ChCCD1, ChCCD4, ChNCED1, and ChNCED5) in ‘Nongda No.5’ fruits (with high carotenoid content) were significantly higher than other three varieties. The ABA content in fruits of ‘Nongda No.6’ was the lowest among the four C. humilis varieties. Consistently, except for ChPSY, ChLCYB, and ChNSY, the expression levels of other carotenoid metabolism-related genes in ‘Nongda No.6’ were all the lowest. Correlation analysis showed that carotenoid content was very significantly positively correlated with expression of ChCHYB, ChZEP, ChVDE, ChNSY, ChCCD1, ChCCD4, ChNCED1, and ChNCED5 (p < 0.01), significantly negatively correlated with ChZDS expression (p < 0.05), and positively correlated with ABA content.
PSY is the first key rate-limiting enzyme in the carotenoid biosynthesis pathway [33]. Overexpression of PSY in maize callus has been found to significantly increase the accumulation of carotenoids (p < 0.05) [34]. In our study, we found that the carotenoid content in C. humilis fruits was positively correlated with the expression level of ChPSY. Moreover, the expression level of ChPSY in ‘Nongda No.7’ (with the lowest carotenoid content among the four C. humilis varieties) was found to be the lowest.
ChCCD1 has been identified as playing a key role in the degradation of carotenoids [35]. In our study, we found that carotenoid content was significantly positively correlated with the expression levels of ChCCD1 and ChCCD4 (p < 0.05). Nine-cis-epoxycarotenoid dioxygenase (NCED) is a key enzyme connecting the carotenoid degradation and ABA biosynthesis pathways [36]. ABA content has consistently been found to be correlated to the expression level of NCED [37]. It has been reported that the expression level of IbNCED3 is positively correlated with the total content of carotenoids in the SS8 sweet potato variety [38]. In this study, the highest expression level of ChNCED and high ABA content were consistently found in ‘Nongda No.5’ (with the highest carotenoid content), while the lowest expression level of ChNCED and lowest ABA content was found in ‘Nongda No.6’ fruit, which has a low content of carotenoids.
3.4. The Expression of Flavonoid Biosynthesis-Related Genes Such as ChCHS, ChUFGT, and ChFLS Is Very Significantly or Significantly Positively Correlated with Flavonoid Content in C. humilis Fruits
Chalcone synthase (CHS) catalyzes the first step of flavonoid biosynthesis [39]. The expression of CHS has been shown to be very significantly positively correlated with of anthocyanin and flavonoid contents [40]. In strawberry, an increase in CHS expression level and the accumulation of anthocyanin and flavonoids were found to occur simultaneously [41]. Flavonol synthase (FLS) is a key enzyme in the biosynthesis of flavonols in the flavonoid pathway [42,43], while UFGT is a key enzyme catalyzing the final step of anthocyanin biosynthesis. The anthocyanin content of myrtle berries was found to be strongly positively correlated with the expression level of UFGT, and the expression level of UFGT was the highest in dark blue fruits with high anthocyanin content [44]. In this study, the expression levels of ChCHS, ChUFGT, and ChFLS were found to be very significantly (p < 0.01) or significantly (p < 0.05) correlated with the contents of anthocyanin and total flavonoids in C. humilis fruits. Moreover, consistently with the finding of the highest anthocyanin and total flavonoids contents in ‘Jinou No.1’ fruits and the lowest contents in ‘Nongda No.5’ fruits, the expression levels of ChCHS and ChUFGT were the highest in ‘Jinou No.1’ fruits and the lowest in ‘Nongda No.5’ fruits. This indicates that these three genes are closely related to the biosynthesis of anthocyanin and flavonoids in C. humilis fruits.
4. Materials and Methods
4.1. Plant Materials
‘Jinou No.1’, ‘Nongda No.5’, ‘Nongda No.6’, and ‘Nongda No.7’ mature fruits with relatively uniform size and color and no mechanical or pest damage were harvested from the same C. humilis germplasm nursery located in Shanxi Agricultural University, then stored on ice and taken back to the laboratory. Color parameters (L*, a*, and b* values) of twenty fruits from each variety were measured using a CR8 colorimeter (3nh, Guangzhou, China) [45]. After removing the seeds, the fruits were cut into small pieces, frozen in liquid nitrogen, and stored in a refrigerator at −80 °C for further use.
4.2. Determination of Carotenoid, Chlorophyll, Anthocyanin, and Ascorbic Acid Contents
Extraction of carotenoids and chlorophyll and determination of their contents was carried out according to the methods of Gao et al. [46] and Zhang et al. [38]. After grinding fruits into a fine powder in liquid nitrogen, 1 g of sample was added to 5 mL of acetone (containing 0.1% butyl hydroxytoluene) and ultrasonically extracted for 60 min. Then, the supernatant was collected by centrifugation at 10,000 rpm for 15 min. A spectrophotometer (UV-1800, Shanghai Meixi Instrument Co., Ltd., Shanghai, China) was used to measure the absorbance of the supernatant at 663 nm, 645 nm, and 450 nm. Carotenoid content was calculated using the following formula: content (mg/kg) = ABS (OD) × extract volume (mL) × dilution times/sample weight (kg)/2500 (the average absorbance of 1% carotenoids at the maximum absorption wavelength). Chlorophyll content was calculated using the following formula: content (mg/kg) = (20.21 × ABS (OD645) + 8.02 × ABS (OD663)) × extract volume (mL) × dilution times/sample weight (kg)/1000.
Anthocyanin content in C. humilis fruits was extracted and determined according to the method of Zhuang et al. [47]. Briefly, 2.5 g of fruit peel was homogenized with acidified ethanol containing 85 mL of 95% ethanol and 15 mL of 1.5 mol/L hydrochloric acid per 100 mL and diluted to 25 mL with acidified ethanol. After being placed in the dark at room temperature for 24 h, this solution was centrifuged at 10,000 rpm for 15 min. The supernatant was collected and subjected to absorbance value measurement at 535 nm using a spectrophotometer (UV-1800, Shanghai Meixi Instrument Co., Ltd.). Anthocyanin content was calculated using the following formula: content (OD mL/100 g FW) = ABS (OD) × extract volume (mL) × dilution times/sample weight (g)/extinction coefficient (98.2) × 100. The content of ascorbic acid was measured using the 2,6-dichloroindophenol titration method [48].
4.3. Determination of Total Flavonoids, Total Phenols, and Antioxidant Capacity
After grinding fruits into fine powder in liquid nitrogen, 2.5 g of fruit sample was added to 10 mL of 80% ethanol, mixed by whirlpool oscillation, extracted by ultrasound at 40 kHz for 15 min, and centrifuged at 5000 rpm for 10 min at 4 °C. The supernatant was collected, and after two rounds of extraction the collected supernatants were pooled, diluted to 25 mL with 80% ethanol, and used to determine the contents of total flavonoids and total phenols along with the antioxidant capacity. The total flavonoid content and ABTS+ free radical scavenging ability of the fruits were determined by reference to the method of Fu et al. [49]. The total phenol content, DPPH free radical scavenging ability, and ferric reducing antioxidant power (FRAP) of the fruits were determined according to the method described by Clarke et al. [50].
4.4. Determination of Abscisic Acid (ABA) Content
The ABA contents of the four varieties of C. humilis fruits were determined using a plant abscisic acid enzyme-linked immunosorbent assay kit (Jiankang Biological, Shanghai, China).
4.5. Gene Expression Analysis
The flavonoid and carotenoid metabolism-related protein sequences of Arabidopsis thaliana and Citrus sinensis were downloaded from the A. thaliana genome website (https://www.arabidopsis.org/, accessed on 5 March 2023.) and Phytozome13 (https://phytozome-next.jgi.doe.gov/, accessed on 5 March 2023.), respectively. Using these as queries, BLASTP searches against the C. humilis protein data were performed using TBtools to identify candidate flavonoid biosynthesis-related (ChPAL, ChC4H, ChCHS, ChCHI, ChFLS, ChF3H, ChDFR, ChANS, and ChUFGT) and carotenoid metabolism-related (ChPSY, ChPDS, ChZDS, ChCRTISO, ChLCYE, ChLCYB, ChCHYB, ChZEP, ChVDE, and ChNSY) proteins of C. humilis. According to their coding sequences, primers were designed using Primer 3.0; the primers of the ChCCD1, ChCCD4, ChNCED1, and ChNCED5 genes were synthesized according to Cheng et al. [35] (Table S1). A Trizol RNA Extraction Kit (TaKaRa, Dalian, China) was used to isolate the total RNA from the mature fruits of the four C. humilis cultivars. Then, high-quality RNA was used for cDNA synthesis using a PrimeScriptTM RT reagent Kit with a gDNA Eraser (Perfect Real Time) kit (TaKaRa, Dalian, China). qRT-PCR reactions were performed on a QuantStudio 3 (Applied Biosystems, Shanghai, China) real-time quantitative fluorescent PCR instrument using a TB Green® Premix Ex TaqTM II kit (Tli RNaseH Plus; TaKaRa, Dalian, China). With ChActin as the internal reference gene, the relative expression levels of the selected C. humilis genes in the fruits of the four cultivars were calculated using the 2−∆∆Ct method [35]. Three biological and three technical replications were made during qRT-PCR analysis of the selected genes.
4.6. Data Analysis
All data are presented as the mean ± standard deviation of at least three biological repetitions. OriginPro 9.0 was used for Pearson correlation analysis and principal component analysis (PCA). One-way analysis of variance (ANOVA) in SPSS 25.0 was used for statistical analysis of the data at p < 0.05 and/or p < 0.01 levels. Figures were created using GraphPad Prism 8.0.
5. Conclusions
In this study, we determined and compared the bioactive substance contents and antioxidant capacities of differentially pigmented C. humilis fruits from four different varieties and explored the molecular mechanisms underlying the differences in accumulation of carotenoids and flavonoids among them. Our results show that the bioactive substance contents and antioxidant capacities in fruits of the four C. humilis varied widely. ‘Jinou No.1’ fruits had the highest antioxidant capacity, which might be due to their having the highest contents of anthocyanin, total flavonoids, and total phenols; ‘Nongda No.5’ fruits had the highest of carotenoids and highest chlorophyll contents; and ‘Nongda No.6’ fruits had the highest content of ascorbic acid. Moreover, the carotenoid contents in C. humilis fruits were very significantly positively correlated with the expression levels of ChCHYB, ChZEP, ChVDE, ChNSY, and several other genes, and the total flavonoid and anthocyanin contents were very significantly or significantly positively correlated with the expression levels of ChCHS, ChUFGT, and ChFLS. This study can provide a basis for the healthcare-oriented application of differentially pigmented C. humilis fruits, and can be helpful for breeding C. humilis varieties with higher contents of flavonoids or carotenoids.
Supplementary Materials
The following supporting information can be downloaded at: https://www.mdpi.com/article/10.3390/molecules28176272/s1, Table S1: The C. humilis flavonoid and carotenoid metabolism-related structural genes and their homologous genes.
Author Contributions
Conceptualization, C.C. and J.Z.; methodology, R.Y. and P.X; software, R.Y.; validation, Y.Y., P.Q., L.Y., and Y.H.; formal analysis, R.Y.; investigation, R.Y. and Y.Y.; resources, P.W., S.Z., X.M., and J.Z.; data curation, R.Y and P.X.; writing—original draft preparation, R.Y. and C.C.; writing—review and editing, C.C. and J.Z.; visualization, R.Y.; supervision, C.C. and J.Z.; project administration, C.C. and J.Z.; funding acquisition, J.Z. All authors have read and agreed to the published version of the manuscript.
Funding
This work was funded by the Natural Science Basic Research Program of Shanxi Province (202203021211274) and the earmarked fund for Modern Agro-Industry Technology Research System of Shanxi Province (2023CYJSTX07).
Institutional Review Board Statement
Not applicable.
Informed Consent Statement
Not applicable.
Data Availability Statement
All data are available in this article and its Supplementary Materials.
Conflicts of Interest
The authors declare no conflict of interest.
Sample Availability
Not available.
References
- Neupane, P.; Lamichhane, J. Estimation of total phenolic content, total flavonoid content and antioxidant capacities of five medicinal plants from Nepal. Vegetos 2020, 33, 360–366. [Google Scholar] [CrossRef]
- Popova, M.P.; Bankova, V.S.; Bogdanov, S.; Tsvetkova, I.; Naydenski, C.; Marcazzan, G.L.; Sabatini, A.-G. Chemical characteristics of poplar type propolis of different geographic origin. Apidologie 2007, 38, 306–311. [Google Scholar] [CrossRef]
- Marinova, D.; Ribarova, F. HPLC determination of carotenoids in Bulgarian berries. J. Food Compos. Anal. 2007, 20, 370–374. [Google Scholar] [CrossRef]
- Khalid, W.; Iqra; Afzal, F.; Rahim, M.A.; Abdul Rehman, A.; Faiz ul Rasul, H.; Arshad, M.S.; Ambreen, S.; Zubair, M.; Safdar, S.; et al. Industrial applications of kale (Brassica oleracea var. sabellica) as a functional ingredient: A review. Int. J. Food Prop. 2023, 26, 489–501. [Google Scholar] [CrossRef]
- Bajalan, I.; Mohammadi, M.; Alaei, M.; Pirbalouti, A.G. Total phenolic and flavonoid contents and antioxidant activity of extracts from different populations of lavandin. Ind. Crops Prod. 2016, 87, 255–260. [Google Scholar] [CrossRef]
- Zhang, H.; Xu, Z.; Zhao, H.; Wang, X.; Pang, J.; Li, Q.; Yang, Y.; Ling, W. Anthocyanin supplementation improves anti-oxidative and anti-inflammatory capacity in a dose-response manner in subjects with dyslipidemia. Redox Biol. 2020, 32, 101474. [Google Scholar] [CrossRef]
- Eggersdorfer, M.; Wyss, A. Carotenoids in human nutrition and health. Arch. Biochem. Biophys. 2018, 652, 18–26. [Google Scholar] [CrossRef] [PubMed]
- Kiptiyah, S.Y.; Harmayani, E.; Santoso, U.; Supriyadi. The effect of blanching and extraction method on total phenolic content, total flavonoid content and antioxidant activity of Kencur (Kaempferia galanga. L) extract. IOP Conf. Ser. Earth Environ. Sci. 2021, 709, 012025. [Google Scholar] [CrossRef]
- Mattioli, R.; Francioso, A.; Mosca, L.; Silva, P. Anthocyanins: A comprehensive review of their chemical properties and health effects on cardiovascular and neurodegenerative diseases. Molecules 2020, 25, 3809. [Google Scholar] [CrossRef]
- Ren, J.; Sun, L.N.; Zhang, Q.Y.; Song, X.S. Drought tolerance is correlated with the activity of antioxidant enzymes in Cerasus humilis seedlings. Biomed. Res. Int. 2016, 2016, 9851095. [Google Scholar] [CrossRef]
- Liu, S.; Chang, X.; Yu, J.; Xu, W. Cerasus humilis cherry polyphenol reduces high-fat diet-induced obesity in C57BL/6 mice by mitigating fat deposition, inflammation, and oxidation. J. Agric. Food Chem. 2020, 68, 4424–4436. [Google Scholar] [CrossRef] [PubMed]
- Wu, Q.; Yuan, R.; Feng, C.; Li, S.; Wang, L. Analysis of polyphenols composition and antioxidant activity assessment of Chinese dwarf cherry (Cerasus humilis (Bge.) sok.). Nat. Prod. Commun. 2019, 14, 1934578X19856509. [Google Scholar] [CrossRef]
- Li, H.; Yue, J.; Xia, W.; Li, T.T.; Huang, X.; Zhang, Y.; Fu, X. Exploring the beneficial effects and mechanisms of Cerasus humilis (Bge.) Sok fruit for calcium supplementation and promotion. Food Biosci. 2023, 54, 102846. [Google Scholar] [CrossRef]
- Li, W.; Li, O.; Zhang, A.; Li, L.; Hao, J.; Jin, J.; Yin, S. Genotypic diversity of phenolic compounds and antioxidant capacity of Chinese dwarf cherry (Cerasus humilis (Bge.) Sok.) in China. Sci. Hortic. 2014, 175, 208–213. [Google Scholar] [CrossRef]
- Guo, C.; Cui, Q.; Cheng, J.; Chen, J.; Zhao, Z.; Guo, R.; Dai, X.; Wei, Z.; Li, W. Probiotic-fermented Chinese dwarf cherry [Cerasus humilis (Bge.) Sok.] juice modulates the intestinal mucosal barrier and increases the abundance of Akkermansia in the gut in association with polyphenols. J. Funct. Foods 2021, 80, 104424. [Google Scholar] [CrossRef]
- Ran, B.; Guo, C.-E.; Zhang, Y.; Han, C.; Cao, T.; Huang, H.; Geng, Z.; Li, W. Preventive effect of Chinese dwarf cherry [Cerasus humilis (Bge.) Sok.] fermentation juice on dextran sulfate sodium-induced ulcerative colitis rats through the regulation of IgA and the intestinal immune barrier. Food Funct. 2022, 13, 5766–5781. [Google Scholar] [CrossRef] [PubMed]
- Wang, Y.; Han, C.; Cheng, J.; Wang, Z.; Liu, L.; Huang, H.; Liang, Q.; Liu, R.; Ran, B.; Li, W. Fermented Cerasus humilis fruits protect against high-fat diet induced hyperlipidemia which is associated with alteration of gut microbiota. J. Sci. Food Agric. 2022, 103, 2554–2562. [Google Scholar] [CrossRef]
- Petriccione, M.; Mastrobuoni, F.; Pasquariello, M.S.; Zampella, L.; Nobis, E.; Capriolo, G.; Scortichini, M. Effect of chitosan coating on the postharvest quality and antioxidant enzyme system response of strawberry fruit during cold storage. Foods 2015, 4, 501–523. [Google Scholar] [CrossRef]
- Chernukha, I.; Kupaeva, N.; Kotenkova, E.; Khvostov, D. Differences in antioxidant potential of Allium cepa husk of red, yellow, and white varieties. Antioxidants 2022, 11, 1243. [Google Scholar] [CrossRef]
- Choi, M.H.; Kim, M.H.; Han, Y.S. Physicochemical properties and antioxidant activity of colored peppers (Capsicum annuum L.). Food Sci. Biotechnol. 2023, 32, 209–219. [Google Scholar] [CrossRef] [PubMed]
- Xi, W.; Zhang, L.; Liu, S.; Zhao, G. The genes of CYP, ZEP, and CCD1/4 play an important role in controlling carotenoid and aroma volatile apocarotenoid accumulation of apricot fruit. Front. Plant Sci. 2020, 11, 607715. [Google Scholar] [CrossRef]
- Li, Y.Y.; Han, M.; Wang, R.H.; Gao, M.G. Comparative transcriptome analysis identifies genes associated with chlorophyll levels and reveals photosynthesis in green flesh of radish taproot. PLoS ONE 2021, 16, e0252031. [Google Scholar] [CrossRef] [PubMed]
- Kou, X.; Han, L.; Li, X.; Xue, Z.; Zhou, F. Antioxidant and antitumor effects and immunomodulatory activities of crude and purified polyphenol extract from blueberries. Front. Chem. Sci. Eng. 2016, 10, 108–119. [Google Scholar] [CrossRef]
- Williams, A.R.; Krych, L.; Ahmad, H.F.; Nejsum, P.; Skovgaard, K.; Nielsen, D.S.; Thamsborg, S.M. A polyphenol-enriched diet and Ascaris suum infection modulate mucosal immune responses and gut microbiota composition in pigs. PLoS ONE 2017, 12, e0186546. [Google Scholar] [CrossRef]
- Ding, S.; Jiang, H.; Fang, J. Regulation of immune function by polyphenols. J. Immunol. Res. 2018, 2018, 1264074. [Google Scholar] [CrossRef]
- Kou, X.; Chen, Q.; Li, X.; Li, M.; Kan, C.; Chen, B.; Zhang, Y.; Xue, Z. Quantitative assessment of bioactive compounds and the antioxidant activity of 15 jujube cultivars. Food Chem. 2015, 173, 1037–1044. [Google Scholar] [CrossRef]
- Mditshwa, A.; Magwaza, L.S.; Tesfay, S.Z.; Mbili, N.C. Effect of ultraviolet irradiation on postharvest quality and composition of tomatoes: A review. J. Food Sci. Technol. 2017, 54, 3025–3035. [Google Scholar] [CrossRef]
- Huang, X.; Wu, Y.; Zhang, S.; Yang, H.; Wu, W.; Lyu, L.; Li, W. Variation in bioactive compounds and antioxidant activity of Rubus fruits at different developmental stages. Foods 2022, 11, 1169. [Google Scholar] [CrossRef] [PubMed]
- Romero-Gonzalez, J.; Shun Ah-Hen, K.; Lemus-Mondaca, R.; Munoz-Farina, O. Total phenolics, anthocyanin profile and antioxidant activity of maqui, Aristotelia chilensis (Mol.) Stuntz, berries extract in freeze-dried polysaccharides microcapsules. Food Chem. 2020, 313, 126115. [Google Scholar] [CrossRef]
- Yang, R.; Dong, Y.; Gao, F.; Li, J.; Stevanovic, Z.D.; Li, H.; Shi, L. Comprehensive analysis of secondary metabolites of four medicinal thyme species used in folk medicine and their antioxidant activities in vitro. Molecules 2023, 28, 2582. [Google Scholar] [CrossRef] [PubMed]
- More, P.R.; Arya, S.S. Intensification of bio-actives extraction from pomegranate peel using pulsed ultrasound: Effect of factors, correlation, optimization and antioxidant bioactivities. Ultrason. Sonochem. 2021, 72, 105423. [Google Scholar] [CrossRef]
- Liu, Q.; Tang, G.Y.; Zhao, C.N.; Feng, X.L.; Xu, X.Y.; Cao, S.Y.; Meng, X.; Li, S.; Gan, R.Y.; Li, H.B. Comparison of Antioxidant Activities of Different Grape Varieties. Molecules 2018, 23, 2432. [Google Scholar] [CrossRef]
- Lisboa, M.P.; Canal, D.; Filgueiras, J.P.C.; Turchetto-Zolet, A.C. Molecular evolution and diversification of phytoene synthase (PSY) gene family. Genet. Mol. Biol. 2022, 45, e20210411. [Google Scholar] [CrossRef]
- Paine, J.A.; Shipton, C.A.; Chaggar, S.; Howells, R.M.; Kennedy, M.J.; Vernon, G.; Wright, S.Y.; Hinchliffe, E.; Adams, J.L.; Silverstone, A.L.; et al. Improving the nutritional value of golden rice through increased pro-vitamin a content. Nat. Biotechnol. 2005, 23, 482–487. [Google Scholar] [CrossRef] [PubMed]
- Cheng, C.; Yang, R.; Yin, L.; Zhang, J.; Gao, L.; Lu, R.; Yang, Y.; Wang, P.; Mu, X.; Zhang, S.; et al. Characterization of carotenoid cleavage oxygenase genes in Cerasus humilis and functional analysis of ChCCD1. Plants 2023, 12, 2114. [Google Scholar] [CrossRef]
- Messing, S.A.J.; Gabelli, S.B.; Echeverria, I.; Vogel, J.T.; Guan, J.C.; Tan, B.C.; Klee, H.J.; McCarty, D.R.; Amzel, L.M. Structural insights into maize viviparous14, a key enzyme in the biosynthesis of the phytohormone abscisic acid. Plant Cell 2010, 22, 2970–2980. [Google Scholar] [CrossRef]
- Moya-Leon, M.A.; Stappung, Y.; Mattus-Araya, E.; Herrera, R. Insights into the genes involved in ABA biosynthesis and perception during development and ripening of the Chilean strawberry fruit. Int. J. Mol. Sci. 2023, 24, 8531. [Google Scholar] [CrossRef]
- Zhang, J.; He, L.; Dong, J.; Zhao, C.; Wang, Y.; Tang, R.; Wang, W.; Ji, Z.; Cao, Q.; Xie, H.; et al. Integrated metabolic and transcriptional analysis reveals the role of carotenoid cleavage dioxygenase 4 (IbCCD4) in carotenoid accumulation in sweetpotato tuberous roots. Biotechnol. Biofuels Bioprod. 2023, 16, 45. [Google Scholar] [CrossRef]
- Zhu, L.; Ding, Y.; Wang, S.; Wang, Z.; Dai, L. Genome-wide identification, characterization, and expression analysis of CHS gene family members in Chrysanthemum nankingense. Genes 2022, 13, 2145. [Google Scholar] [CrossRef]
- Li, M.; Cao, Y.T.; Ye, S.R.; Irshad, M.; Pan, T.F.; Qiu, D.L. Isolation of CHS gene from Brunfelsia acuminata flowers and its regulation in anthocyanin biosysthesis. Molecules 2016, 22, 44. [Google Scholar] [CrossRef]
- Mattus-Araya, E.; Guajardo, J.; Herrera, R.; Moya-Leon, M.A. ABA speeds up the progress of color in developing F. chiloensis fruit through the activation of PAL, CHS and ANS, key genes of the phenylpropanoid/flavonoid and anthocyanin pathways. Int. J. Mol. Sci. 2022, 23, 3854. [Google Scholar] [CrossRef]
- Wang, Y.; Shi, Y.; Li, K.; Yang, D.; Liu, N.; Zhang, L.; Zhao, L.; Zhang, X.; Liu, Y.; Gao, L.; et al. Roles of the 2-oxoglutarate-dependent dioxygenase superfamily in the flavonoid pathway: A review of the functional diversity of F3H, FNS I, FLS, and LDOX/ANS. Molecules 2021, 26, 6745. [Google Scholar] [CrossRef]
- Yuan, Y.; Zuo, J.; Zhang, H.; Zu, M.; Liu, S. Analysis of the different growth years accumulation of flavonoids in Dendrobium moniliforme (L.) Sw. by the integration of metabolomic and transcriptomic approaches. Front. Nutr. 2022, 9, 928074. [Google Scholar] [CrossRef]
- Medda, S.; Sanchez-Ballesta, M.T.; Romero, I.; Dessena, L.; Mulas, M. Expression of structural flavonoid biosynthesis genes in dark-blue and white myrtle berries (Myrtus communis L.). Plants 2021, 10, 316. [Google Scholar] [CrossRef]
- Rehman, M.; Singh, Z.; Khurshid, T. Pre-harvest spray application of abscisic acid (S-ABA) regulates fruit colour development and quality in early maturing M7 Navel orange. Sci. Hortic. 2018, 229, 1–9. [Google Scholar] [CrossRef]
- Gao, J.; Yang, S.; Tang, K.; Li, G.; Gao, X.; Liu, B.; Wang, S.; Feng, X. GmCCD4 controls carotenoid content in soybeans. Plant Biotechnol. J. 2021, 19, 801–813. [Google Scholar] [CrossRef]
- Zhuang, L.; Huang, G.; Li, X.; Xiao, J.; Guo, L. Effect of different LED lights on aliphatic glucosinolates metabolism and biochemical characteristics in broccoli sprouts. Food Res. Int. 2022, 154, 111015. [Google Scholar] [CrossRef]
- Liu, X.; Yang, Y.; Xu, C.; Rao, J. Characterization of food structures and functionalities. Int. J. Anal. Chem. 2018, 2018, 4818253. [Google Scholar] [CrossRef]
- Fu, H.; Mu, X.; Wang, P.; Zhang, J.; Fu, B.; Du, J. Fruit quality and antioxidant potential of Prunus humilis Bunge accessions. PLoS ONE 2020, 15, e0244445. [Google Scholar] [CrossRef]
- Clarke, G.; Ting, K.N.; Wiart, C.; Fry, J. High correlation of 2,2-diphenyl-1-picrylhydrazyl (DPPH) radical scavenging, ferric reducing activity potential and total phenolics content indicates redundancy in use of all three assays to screen for antioxidant activity of extracts of plants from the Malaysian rainforest. Antioxidants 2013, 2, 1–10. [Google Scholar]
Disclaimer/Publisher’s Note: The statements, opinions and data contained in all publications are solely those of the individual author(s) and contributor(s) and not of MDPI and/or the editor(s). MDPI and/or the editor(s) disclaim responsibility for any injury to people or property resulting from any ideas, methods, instructions or products referred to in the content. |
© 2023 by the authors. Licensee MDPI, Basel, Switzerland. This article is an open access article distributed under the terms and conditions of the Creative Commons Attribution (CC BY) license (https://creativecommons.org/licenses/by/4.0/).





