Organic Fluorescent Probes for Monitoring Micro-Environments in Living Cells and Tissues
Abstract
1. Introduction
2. Organic Fluorescent Probes for Monitoring Viscosity
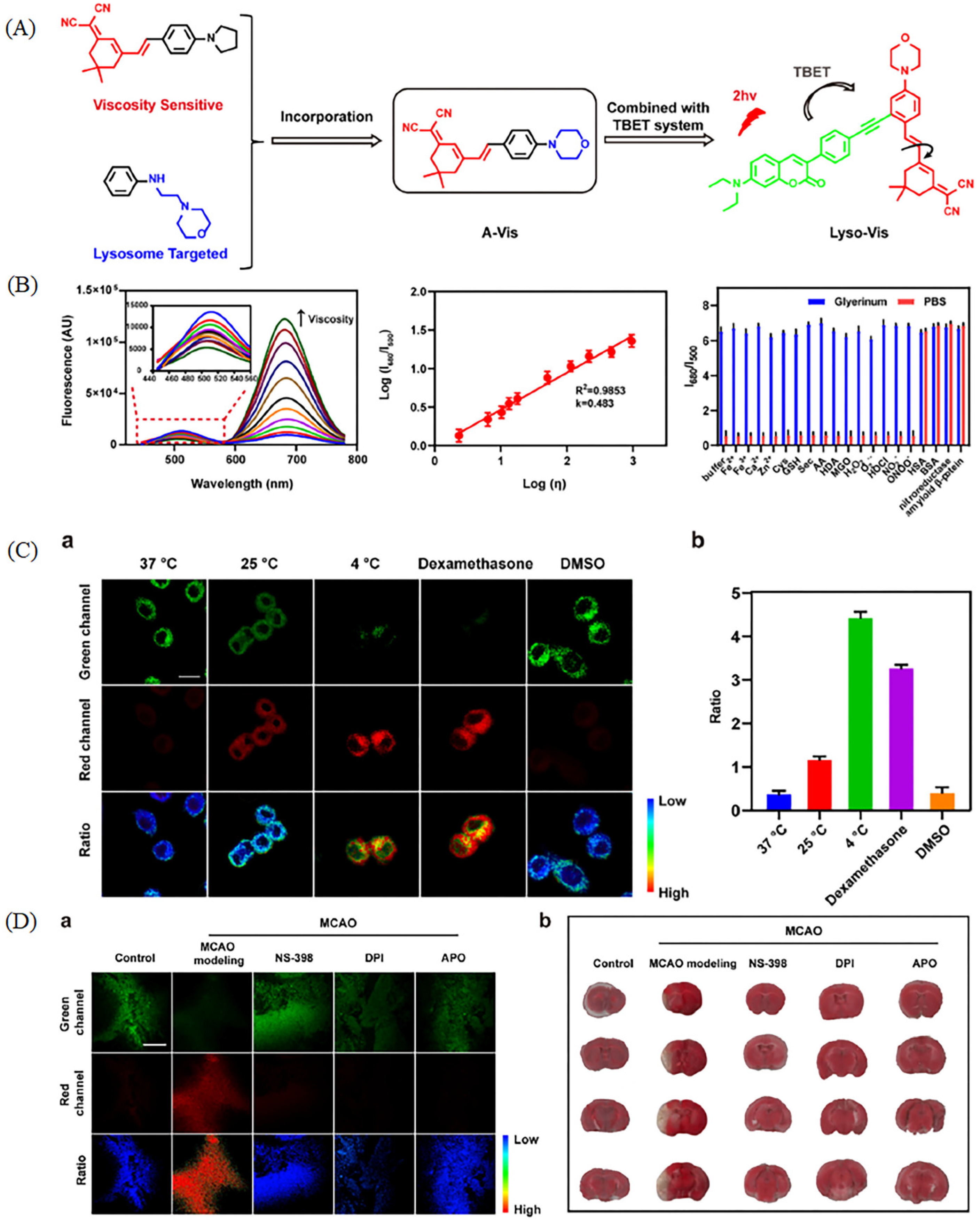
2.1. Organic Probes for Mitochondrial Viscosity
2.2. Organic Probes for Lysosomal Viscosity
2.3. Organic Probes for Cell Membrane Viscosity
2.4. Organic Probes for Endoplasmic Reticulum Viscosity
3. Organic Fluorescent Probes for Monitoring pH
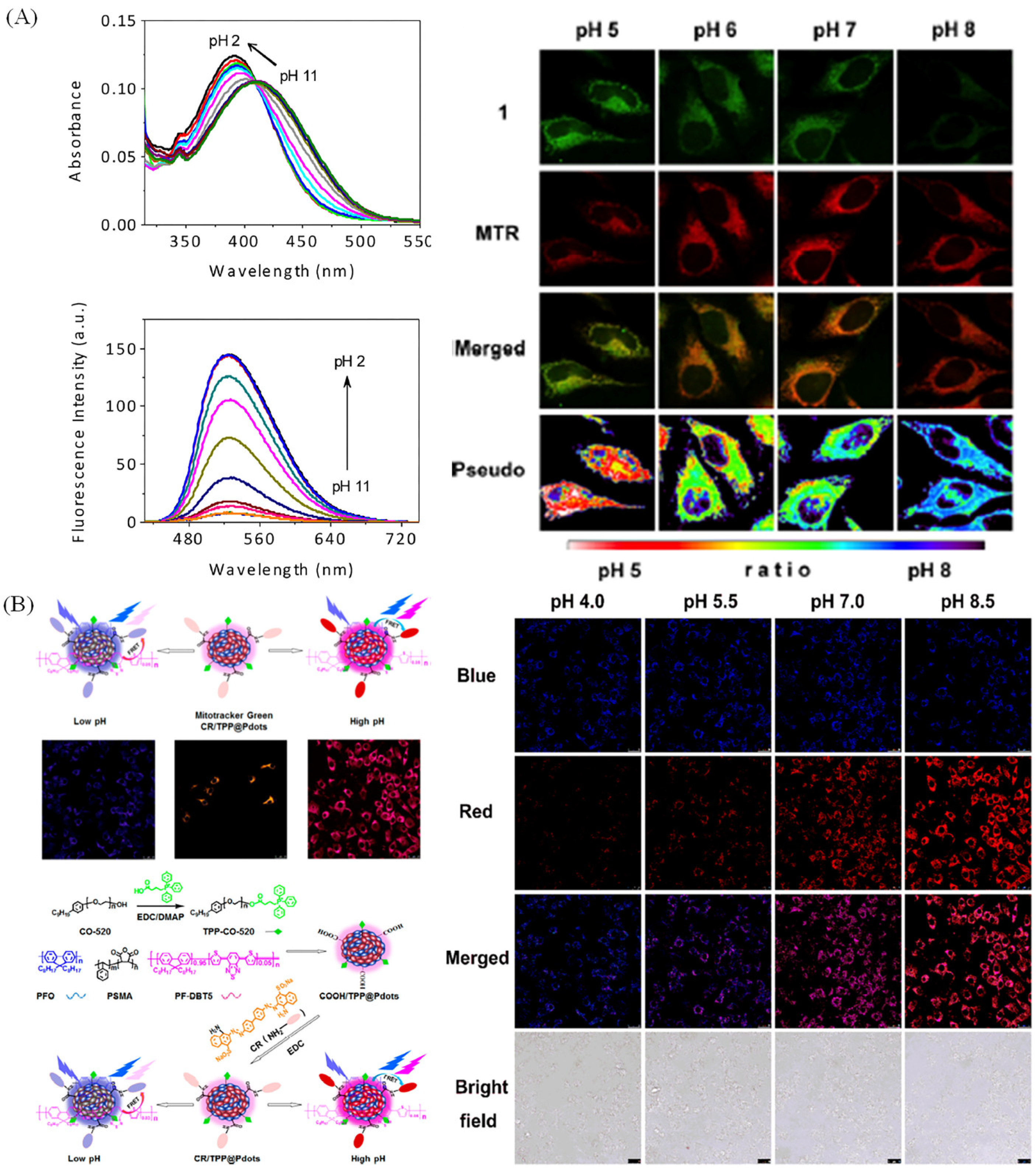
3.1. Organic Probes for Mitochondrial pH
3.2. Organic Probes for Lysosomal pH
3.3. Organic Probes for Monitoring pH around Cell Membrane Surface
3.4. Organic Probes for Endoplasmic Reticulum pH
4. Organic Fluorescent Probes for Monitoring Polarity
4.1. Organic Probes for Mitochondrial Polarity
4.2. Organic Probes for Lysosomal Polarity
4.3. Organic Probes for Cell Membrane Polarity
4.4. Organic Probes for Endoplasmic Reticulum Polarity
5. Organic Fluorescent Probes for Monitoring Temperature
5.1. Organic Probes for Mitochondrial Temperature
5.2. Organic Probes for Lysosomal Temperature
5.3. Organic Probes for Cell Membrane Temperature
5.4. Organic Probes for Endoplasmic Reticulum Temperature
6. Conclusions and Outlook
Funding
Institutional Review Board Statement
Informed Consent Statement
Data Availability Statement
Conflicts of Interest
References
- Gong, J.; Liu, C.; Jiao, X.; He, S.; Zhao, L.; Zeng, X. Novel mitochondria-targeted viscosity probe based on a fluorescent rotatable xanthene-hemicyanine dyad. Microchem. J. 2020, 158, 105191. [Google Scholar] [CrossRef]
- Elcock, A.H. Models of macromolecular crowding effects and the need for quantitative comparisons with experiment. Curr. Opin. Struct. Biol. 2010, 20, 196–206. [Google Scholar] [CrossRef] [PubMed]
- Kuimova, M.K.; Botchway, S.W.; Parker, A.W.; Balaz, M.; Collins, H.A.; Anderson, H.L.; Suhling, K.; Ogilby, P.R. Imaging intracellular viscosity of a single cell during photoinduced cell death. Nat. Chem. 2009, 1, 69–73. [Google Scholar] [CrossRef] [PubMed]
- Hou, J.T.; Ren, W.X.; Li, K.; Seo, J.; Sharma, A.; Yu, X.Q.; Kim, J.S. Fluorescent bioimaging of pH: From design to applications. Chem. Soc. Rev. 2017, 46, 2076–2090. [Google Scholar] [CrossRef] [PubMed]
- Gottlieb, R.A.; Nordberg, J.; Skowronski, E.; Babior, B.M. Apoptosis induced in Jurkat cells by several agents is preceded by intracellular acidification. Proc. Natl. Acad. Sci. USA 1996, 93, 654–658. [Google Scholar] [CrossRef] [PubMed]
- Danylchuk, D.I.; Jouard, P.H.; Klymchenko, A.S. Targeted Solvatochromic Fluorescent Probes for Imaging Lipid Order in Organelles under Oxidative and Mechanical Stress. J. Am. Chem. Soc. 2021, 143, 912–924. [Google Scholar] [CrossRef]
- Xiao, H.; Li, P.; Tang, B. Recent progresses in fluorescent probes for detection of polarity. Coord. Chem. Rev. 2021, 427, 213582. [Google Scholar] [CrossRef]
- Sezgin, E.; Levental, I.; Mayor, S.; Eggeling, C. The mystery of membrane organization: Composition, regulation and roles of lipid rafts. Nat. Rev. Mol. Cell Biol. 2017, 18, 361–374. [Google Scholar] [CrossRef] [PubMed]
- Mukherjee, S.; Maxfield, F.R. Membrane domains. Annu. Rev. Cell Dev. Biol. 2004, 20, 839–866. [Google Scholar] [CrossRef]
- Zhu, Q.; Sun, Y.; Fu, M.; Bian, M.; Zhu, X.; Wang, K.; Geng, H.; Zeng, W.; Shen, W.; Hu, Y. Ultrasensitive Small-Molecule Fluorescent Thermometer Reveals Hot Mitochondria in Surgically Resected Human Tumors. ACS Sens. 2023, 8, 51–60. [Google Scholar] [CrossRef] [PubMed]
- Ogle, M.M.; Smith McWilliams, A.D.; Jiang, B.; Martí, A.A. Latest Trends in Temperature Sensing by Molecular Probes. ChemPhotoChem 2020, 4, 255–270. [Google Scholar] [CrossRef]
- Mizushima, N. Autophagy: Process and function. Genes Dev. 2007, 21, 2861–2873. [Google Scholar] [CrossRef]
- Chiu, S.-m.; Xue, L.-y.; Lam, M.; Rodriguez, M.E.; Zhang, P.; Kenney, M.E.; Nieminen, A.-L.; Oleinick, N.L. A Requirement for Bid for Induction of Apoptosis by Photodynamic Therapy with a Lysosome- but Not a Mitochondrion-targeted Photosensitizer. Photochem. Photobiol. 2010, 86, 1161–1173. [Google Scholar] [CrossRef] [PubMed]
- Ellis, D.; Thomas, R.C. Microelectrode measurement of the intracellular pH of mammalian heart cells. Nature 1976, 262, 224–225. [Google Scholar] [CrossRef] [PubMed]
- Han, J.; Burgess, K. Fluorescent Indicators for Intracellular pH. Chem. Rev. 2010, 110, 2709–2728. [Google Scholar] [CrossRef] [PubMed]
- Fuladpanjeh-Hojaghan, B.; Elsutohy, M.M.; Kabanov, V.; Heyne, B.; Trifkovic, M.; Roberts, E.P.L. In-Operando Mapping of pH Distribution in Electrochemical Processes. Angew. Chem. Int. Ed. 2019, 58, 16815–16819. [Google Scholar] [CrossRef] [PubMed]
- Zhao, Q.; Yin, C.; Kang, J.; Wen, Y.; Huo, F. A viscosity sensitive azide-pyridine BODIPY-based fluorescent dye for imaging of hydrogen sulfide in living cells. Dyes Pigm. 2018, 159, 166–172. [Google Scholar] [CrossRef]
- Yang, Z.; Ma, Z.; Luo, Y.; Zhang, Y.; Guo, H.; Lin, W. A Measured Method for In Situ Viscosity of Fluid in Porous Media by Nuclear Magnetic Resonance. Geofluids 2018, 2018, 9542152. [Google Scholar] [CrossRef]
- Dong, B.; Song, X.; Wang, C.; Kong, X.; Tang, Y.; Lin, W. Dual Site-Controlled and Lysosome-Targeted Intramolecular Charge Transfer-Photoinduced Electron Transfer-Fluorescence Resonance Energy Transfer Fluorescent Probe for Monitoring pH Changes in Living Cells. Anal. Chem. 2016, 88, 4085–4091. [Google Scholar] [CrossRef] [PubMed]
- Gao, P.; Wang, J.; Zheng, M.; Xie, Z. Lysosome targeting carbon dots-based fluorescent probe for monitoring pH changes in vitro and in vivo. Chem. Eng. J. 2020, 381, 122665. [Google Scholar] [CrossRef]
- Yang, G.; Li, Y.; Liu, Y.; Xie, F.; Gu, Y.; Yang, X.; Wei, C.; Bian, B.; Zhang, X.; Lu, N. Surface Modification of AlGaN Solar-Blind Ultraviolet MSM Photodetectors with Octadecanethiol. IEEE Trans. Electron. Devices 2022, 69, 195–200. [Google Scholar] [CrossRef]
- Minton, A.P. The influence of macromolecular crowding and macromolecular confinement on biochemical reactions in physiological media. J. Biol. Chem. 2001, 276, 10577–10580. [Google Scholar] [CrossRef] [PubMed]
- Dix, J.A.; Verkman, A.S. Crowding effects on diffusion in solutions and cells. Annu. Rev. Biophys. 2008, 37, 247–263. [Google Scholar] [CrossRef] [PubMed]
- Lippincott-Schwartz, J.; Snapp, E.; Kenworthy, A. Studying protein dynamics in living cells. Nat. Rev. Mol. Cell Biol. 2001, 2, 444–456. [Google Scholar] [CrossRef]
- Mecocci, P.; Cherubini, A.; Beal, M.F.; Cecchetti, R.; Chionne, F.; Polidori, M.C.; Romano, G.; Senin, U. Altered mitochondrial membrane fluidity in AD brain. Neurosci. Lett. 1996, 207, 129–132. [Google Scholar] [CrossRef] [PubMed]
- García, J.J.; Piñol-Ripoll, G.; Martínez-Ballarín, E.; Fuentes-Broto, L.; Miana-Mena, F.J.; Venegas, C.; Caballero, B.; Escames, G.; Coto-Montes, A.; Acuña-Castroviejo, D. Melatonin reduces membrane rigidity and oxidative damage in the brain of SAMP8 mice. Neurobiol. Aging 2011, 32, 2045–2054. [Google Scholar]
- Nadiv, O.; Shinitzky, M.; Manu, H.; Hecht, D.; Roberts, C.T.; LeRoith, D.; Zick, Y. Elevated protein tyrosine phosphatase activity and increased membrane viscosity are associated with impaired activation of the insulin receptor kinase in old rats. Biochem. J. 1994, 298, 443–450. [Google Scholar] [CrossRef] [PubMed]
- Ma, C.; Sun, W.; Xu, L.; Qian, Y.; Dai, J.; Zhong, G.; Hou, Y.; Liu, J.; Shen, B. A minireview of viscosity-sensitive fluorescent probes: Design and biological applications. J. Mater. Chem. B 2020, 8, 9642–9651. [Google Scholar] [CrossRef]
- Robert, F.B.; Eric, F.M.; Moldovera, M.R. Viscosity ratio measurements with capillary viscometers. J. Chem. Eng. Data 2014, 59, 116–124. [Google Scholar]
- Leclerc, G.E.; Charleux, F.; Robert, L.; Ho Ba Tho, M.C.; Rhein, C.; Latrive, J.P.; Bensamoun, S.F. Analysis of liver viscosity behavior as a function of multifrequency magnetic resonance elastography (MMRE) postprocessing. J. Magn. Reson. Imaging 2013, 38, 422–428. [Google Scholar] [CrossRef] [PubMed]
- Casaretto, C.; Martínez Sarrasague, M.; Giuliano, S.; Rubin de Celis, E.; Gambarotta, M.; Carretero, I.; Miragaya, M. Evaluation of Lama glama semen viscosity with a cone-plate rotational viscometer. Andrologia 2012, 44 (Suppl. 1), 335–341. [Google Scholar] [CrossRef]
- Ling, L.; Renjie, D.; Hu, Y.-B.; Shan, H.; Hu, S.-A.; Jiao, H. Viscous multi-phase detonation of a pulse detonation engine with plasma jet ignition. Int. J. Appl. Mech. 2020, 62, 59–71. [Google Scholar]
- Zubenko, G.S.; Kopp, U.; Seto, T.; Firestone, L.L. Platelet membrane fluidity individuals at risk for Alzheimer’s disease: A comparison of results from fluorescence spectroscopy and electron spin resonance spectroscopy. Psychopharmacology 1999, 145, 175–180. [Google Scholar] [CrossRef] [PubMed]
- Baek, Y.; Park, S.J.; Zhou, X.; Kim, G.; Kim, H.M.; Yoon, J. A viscosity sensitive fluorescent dye for real-time monitoring of mitochondria transport in neurons. Biosens. Bioelectron. 2016, 86, 885–891. [Google Scholar] [CrossRef] [PubMed]
- Yin, J.; Huang, L.; Wu, L.; Li, J.; James, T.D.; Lin, W. Small molecule based fluorescent chemosensors for imaging the microenvironment within specific cellular regions. Chem. Soc. Rev. 2021, 50, 12098–12150. [Google Scholar] [CrossRef] [PubMed]
- Vyšniauskas, A.; Kuimova, M.K. A twisted tale: Measuring viscosity and temperature of microenvironments using molecular rotors. Int. Rev. Phys. Chem. 2018, 37, 259–285. [Google Scholar] [CrossRef]
- Goh, W.L.; Lee, M.Y.; Joseph, T.L.; Quah, S.T.; Brown, C.J.; Verma, C.; Brenner, S.; Ghadessy, F.J.; Teo, Y.N. Molecular rotors as conditionally fluorescent labels for rapid detection of biomolecular interactions. J. Am. Chem. Soc. 2014, 136, 6159–6162. [Google Scholar] [CrossRef]
- Zhang, G.; Sun, Y.; He, X.; Zhang, W.; Tian, M.; Feng, R.; Zhang, R.; Li, X.; Guo, L.; Yu, X.; et al. Red-Emitting Mitochondrial Probe with Ultrahigh Signal-to-Noise Ratio Enables High-Fidelity Fluorescent Images in Two-Photon Microscopy. Anal. Chem. 2015, 87, 12088–12095. [Google Scholar] [CrossRef]
- Park, S.J.; Shin, B.K.; Lee, H.W.; Song, J.M.; Je, J.T.; Kim, H.M. Asymmetric cyanine as a far-red fluorescence probe for mitochondrial viscosity. Dyes Pigm. 2020, 174, 108080. [Google Scholar] [CrossRef]
- Zhang, L.; Guo, R.; Hu, Q.; Lin, W. A novel near-infrared probe with large Stokes shift for the detection of viscosity changes in living cells. J. Lumin. 2021, 233, 117883. [Google Scholar] [CrossRef]
- Zhou, K.; Ren, M.; Deng, B.; Lin, W.J.N.J.o.C. Development of a viscosity sensitive fluorescent probe for real-time monitoring of mitochondria viscosity. New J. Chem. 2017, 41, 11507–11511. [Google Scholar] [CrossRef]
- Sui, B.; Tang, S.; Woodward, A.W.; Kim, B.; Belfield, K.D. A BODIPY-Based Water-Soluble Fluorescent Probe for Mitochondria Targeting. Eur. J. Org. Chem. 2016, 2016, 2851–2857. [Google Scholar] [CrossRef]
- Chakraborty, S.; Nandi, S.; Bhattacharyya, K.; Mukherjee, S. Probing Viscosity of Co-Polymer Hydrogel and HeLa Cell Using Fluorescent Gold Nanoclusters: Fluorescence Correlation Spectroscopy and Anisotropy Decay. Chemphyschem 2020, 21, 406–414. [Google Scholar] [CrossRef]
- Chen, H.; Zhao, J.; Lin, J.; Dong, B.; Li, H.; Geng, B.; Yan, M. Amphiphilic copolymer fluorescent probe for mitochondrial viscosity detection and its application in living cells. Spectrochim. Acta A Mol. Biomol. Spectrosc. 2021, 252, 119499. [Google Scholar] [CrossRef]
- Wang, Z.; Detomasi, T.C.; Chang, C.J. A dual-fluorophore sensor approach for ratiometric fluorescence imaging of potassium in living cells. Chem. Sci. 2020, 12, 1720–1729. [Google Scholar] [CrossRef]
- Liu, F.; Luo, Y.; Xu, M. Viscosity measurements using a two-photon ratiometric fluorescent sensor with two rotors. Tetrahedron Lett. 2018, 59, 4540–4544. [Google Scholar] [CrossRef]
- Ren, M.; Zhou, K.; Wang, L.; Liu, K.; Lin, W. Construction of a ratiometric two-photon fluorescent probe to monitor the changes of mitochondrial viscosity. Sens. Actuators B Chem. 2018, 262, 452–459. [Google Scholar] [CrossRef]
- Fan, L.; Zan, Q.; Wang, X.; Yu, X.; Wang, S.; Zhang, Y.; Yang, Q.; Lu, W.; Shuang, S.; Dong, C. A mitochondria-targeted and viscosity-sensitive near-infrared fluorescent probe for visualization of fatty liver, inflammation and photodynamic cancer therapy. Chem. Eng. J. 2022, 449, 137762. [Google Scholar] [CrossRef]
- Chen, B.; Mao, S.; Sun, Y.; Sun, L.; Ding, N.; Li, C.; Zhou, J. A mitochondria-targeted near-infrared fluorescent probe for imaging viscosity in living cells and a diabetic mice model. Chem. Commun. 2021, 57, 4376–4379. [Google Scholar] [CrossRef]
- Huizing, M.; Helip-Wooley, A.; Westbroek, W.; Gunay-Aygun, M.; Gahl, W.A. Disorders of lysosome-related organelle biogenesis: Clinical and molecular genetics. Annu. Rev. Genomics Hum. Genet. 2008, 9, 359–386. [Google Scholar] [CrossRef]
- Guan, X.; Hong, J.; Li, Q.; Feng, G. High-fidelity imaging probe for lysosomes and selective visualization of cancer cells and tissues. Sens. Actuators B Chem. 2022, 369, 132325. [Google Scholar] [CrossRef]
- Wang, L.; Xiao, Y.; Tian, W.; Deng, L. Activatable rotor for quantifying lysosomal viscosity in living cells. J. Am. Chem. Soc. 2013, 135, 2903–2906. [Google Scholar] [CrossRef] [PubMed]
- Zhai, S.; Hu, W.; Wang, W.; Chai, L.; An, Q.; Li, C.; Liu, Z. Tracking autophagy process with a through bond energy transfer-based ratiometric two-photon viscosity probe. Biosens. Bioelectron. 2022, 213, 114484. [Google Scholar] [CrossRef] [PubMed]
- Collot, M.; Pfister, S.; Klymchenko, A.S. Advanced functional fluorescent probes for cell plasma membranes. Curr. Opin. Chem. Biol. 2022, 69, 102161. [Google Scholar] [CrossRef] [PubMed]
- Suhling, K. Twist and Probe-Fluorescent Molecular Rotors Image Escherichia coli Cell Membrane Viscosity. Biophys. J. 2016, 111, 1337–1338. [Google Scholar] [CrossRef] [PubMed]
- Magni, A.; Bondelli, G.; Paternò, G.M.; Sardar, S.; Sesti, V.; D’Andrea, C.; Bertarelli, C.; Lanzani, G. Azobenzene photoisomerization probes cell membrane viscosity. Phys. Chem. Chem. Phys. 2022, 24, 8716–8723. [Google Scholar] [CrossRef]
- Haidekker, M.A.; Ling, T.; Anglo, M.; Stevens, H.Y.; Frangos, J.A.; Theodorakis, E.A. New fluorescent probes for the measurement of cell membrane viscosity. Chem. Biol. 2001, 8, 123–131. [Google Scholar] [CrossRef]
- Kuimova, M.K. Mapping viscosity in cells using molecular rotors. Phys. Chem. Chem. Phys. 2012, 14, 12671–12686. [Google Scholar] [CrossRef] [PubMed]
- Yang, R.; Hao, Q.; Lu, Q.; Meng, F.; Niu, J.; Liu, Z.; Niu, G.; Yu, X. Fabrication of small-structure red-emissive fluorescent probes for plasma membrane enables quantification of nuclear to cytoplasmic ratio in live cells and tissues. Spectrochim. Acta A Mol. Biomol. Spectrosc. 2021, 249, 119338. [Google Scholar] [CrossRef] [PubMed]
- Liu, Y.; Li, X.; Shi, W.; Ma, H. New cell-membrane-anchored near-infrared fluorescent probes for viscosity monitoring. Chem. Commun. 2022, 58, 12815–12818. [Google Scholar] [CrossRef]
- Hetz, C.; Axten, J.M.; Patterson, J.B. Pharmacological targeting of the unfolded protein response for disease intervention. Nat. Chem. Biol. 2019, 15, 764–775. [Google Scholar] [CrossRef] [PubMed]
- Lee, H.; Yang, Z.; Wi, Y.; Kim, T.W.; Verwilst, P.; Lee, Y.H.; Han, G.I.; Kang, C.; Kim, J.S. BODIPY-Coumarin Conjugate as an Endoplasmic Reticulum Membrane Fluidity Sensor and Its Application to ER Stress Models. Bioconjug. Chem. 2015, 26, 2474–2480. [Google Scholar] [CrossRef] [PubMed]
- Yang, R.; Meng, F.; Niu, G.; Niu, J.; Hao, Q.; Zong, C.; Gao, P.; Yu, X. Long-term tracking of endoplasmic reticulum autophagy by a fluorescent probe with a long alkyl chain. Sens. Actuators B Chem. 2022, 372, 132639. [Google Scholar] [CrossRef]
- Liu, X.; Li, K.; Shi, L.; Zhang, H.; Liu, Y.H.; Wang, H.Y.; Wang, N.; Yu, X.Q. Purine-based Ir(iii) complexes for sensing viscosity of endo-plasmic reticulum with fluorescence lifetime imaging microscopy. Chem. Commun. 2021, 57, 2265–2268. [Google Scholar] [CrossRef] [PubMed]
- Liu, C.; Zhou, L.; Xie, L.; Zheng, Y.; Man, H.; Xiao, Y. Forthrightly monitoring ferroptosis induced by endoplasmic reticulum stresses through fluorescence lifetime imaging of microviscosity increases with a specific rotor. Chin. Chem. Lett. 2022, 33, 2537–2540. [Google Scholar] [CrossRef]
- Yang, Z.; He, Y.; Lee, J.H.; Chae, W.S.; Ren, W.X.; Lee, J.H.; Kang, C.; Kim, J.S. A Nile Red/BODIPY-based bimodal probe sensitive to changes in the micropolarity and microviscosity of the endoplasmic reticulum. Chem. Commun. 2014, 50, 11672–11675. [Google Scholar] [CrossRef] [PubMed]
- Song, W.; Zhang, W.; Yue, L.; Lin, W. Revealing the Effects of Endoplasmic Reticulum Stress on Ferroptosis by Two-Channel Real-Time Imaging of pH and Viscosity. Anal. Chem. 2022, 94, 6557–6565. [Google Scholar] [CrossRef] [PubMed]
- Li, D.; Tian, X.; Wang, A.; Guan, L.; Zheng, J.; Li, F.; Li, S.; Zhou, H.; Wu, J.; Tian, Y. Nucleic acid-selective light-up fluorescent biosensors for ratiometric two-photon imaging of the viscosity of live cells and tissues. Chem. Sci. 2016, 7, 2257–2263. [Google Scholar] [CrossRef] [PubMed]
- Yang, X.; Zhang, D.; Ye, Y.; Zhao, Y. Recent advances in multifunctional fluorescent probes for viscosity and analytes. Coord. Chem. Rev. 2022, 453, 214336. [Google Scholar] [CrossRef]
- Ohkuma, S.; Poole, B. Fluorescence probe measurement of the intralysosomal pH in living cells and the perturbation of pH by various agents. Proc. Natl. Acad. Sci. USA 1978, 75, 3327–3331. [Google Scholar] [CrossRef]
- Rossignol, R.; Gilkerson, R.; Aggeler, R.; Yamagata, K.; Remington, S.J.; Capaldi, R.A. Energy substrate modulates mitochondrial structure and oxidative capacity in cancer cells. Cancer Res. 2004, 64, 985–993. [Google Scholar] [CrossRef] [PubMed]
- Winklhofer, K.F.; Haass, C. Mitochondrial dysfunction in Parkinson’s disease. Biochim. Biophys. Acta Mol. Basis Dis. 2010, 1802, 29–44. [Google Scholar] [CrossRef]
- Moreira, P.I.; Carvalho, C.; Zhu, X.; Smith, M.A.; Perry, G. Mitochondrial dysfunction is a trigger of Alzheimer’s disease pathophysiology. Biochim. Biophys. Acta Mol. Basis Dis. 2010, 1802, 2–10. [Google Scholar] [CrossRef] [PubMed]
- Pérez-Sala, D.; Collado-Escobar, D.; Mollinedo, F. Intracellular alkalinization suppresses lovastatin-induced apoptosis in HL-60 cells through the inactivation of a pH-dependent endonuclease. J. Biol. Chem. 1995, 270, 6235–6242. [Google Scholar] [CrossRef] [PubMed]
- Liu, K.; Li, Z.; Wu, X.; Fang, Y.; Zhou, W.; Yang, J.; Sun, Y.; Niu, R.; Shao, Z.; Chen, L.; et al. Impact of aluminum doping on nonlinear absorption and ultrafast carriers dynamics of Al:CdO thin films. Opt. Laser Technol. 2023, 157, 108675. [Google Scholar] [CrossRef]
- Li, Z.; Gao, F.; Xiao, Z.; Wu, X.; Zuo, J.; Song, Y. Nonlinear optical properties and excited state dynamics of sandwich-type mixed (phthalocyaninato)(Schiff-base) triple-decker complexes: Effect of rare earth atom. Opt. Laser Technol. 2018, 103, 42–47. [Google Scholar] [CrossRef]
- Li, Z.; He, C.; Song, W.; Wu, Y.; Liu, Y.; Feng, J.; Yang, J.; Song, Y. Optical limiting properties of hybrid nickel naphthalocyanine-titania nanoparticals thin films. Opt. Laser Technol. 2019, 112, 413–419. [Google Scholar] [CrossRef]
- Lee, M.H.; Park, N.; Yi, C.; Han, J.H.; Hong, J.H.; Kim, K.P.; Kang, D.H.; Sessler, J.L.; Kang, C.; Kim, J.S. Mitochondria-immobilized pH-sensitive off-on fluorescent probe. J. Am. Chem. Soc. 2014, 136, 14136–14142. [Google Scholar] [CrossRef] [PubMed]
- Sun, J.; Ling, P.; Gao, F. A Mitochondria-Targeted Ratiometric Biosensor for pH Monitoring and Imaging in Living Cells with Congo-Red-Functionalized Dual-Emission Semiconducting Polymer Dots. Anal. Chem. 2017, 89, 11703–11710. [Google Scholar] [CrossRef]
- Chen, Y.; Zhu, C.; Cen, J.; Bai, Y.; He, W.; Guo, Z. Ratiometric detection of pH fluctuation in mitochondria with a new fluorescein/cyanine hybrid sensor. Chem. Sci. 2015, 6, 3187–3194. [Google Scholar] [CrossRef]
- Niu, L.-Q.; Huang, J.; Yan, Z.-J.; Men, Y.-H.; Luo, Y.; Zhou, X.-M.; Wang, J.-M.; Wang, J.-H. Fluorescence detection of intracellular pH changes in the mitochondria-associated process of mitophagy using a hemicyanine-based fluorescent probe. Spectrochim. Acta A Mol. Biomol. Spectrosc. 2019, 207, 123–131. [Google Scholar] [CrossRef]
- Qiu, K.; Ke, L.; Zhang, X.; Liu, Y.; Rees, T.W.; Ji, L.; Diao, J.; Chao, H. Tracking mitochondrial pH fluctuation during cell apoptosis with two-photon phosphorescent iridium(iii) complexes. Chem. Commun. 2018, 54, 2421–2424. [Google Scholar] [CrossRef] [PubMed]
- Piao, S.; Amaravadi, R.K. Targeting the lysosome in cancer. Ann. N. Y. Acad. Sci. 2016, 1371, 45–54. [Google Scholar] [CrossRef]
- Niu, G.; Zhang, P.; Liu, W.; Wang, M.; Zhang, H.; Wu, J.; Zhang, L.; Wang, P. Near-Infrared Probe Based on Rhodamine Derivative for Highly Sensitive and Selective Lysosomal pH Tracking. Anal. Chem. 2017, 89, 1922–1929. [Google Scholar] [CrossRef] [PubMed]
- Zhou, L.; Lu, D.-Q.; Wang, Q.; Hu, S.; Wang, H.; Sun, H.; Zhang, X. An efficient two-photon ratiometric fluorescent probe platform for dual-channel imaging of lysosomes in living cells and tissues. Sens. Actuators B Chem. 2017, 238, 274–280. [Google Scholar] [CrossRef]
- Mentlein, R. Cell-Surface Peptidases. Int. Rev. Cytol. 2004, 235, 165–213. [Google Scholar]
- Jia, H.R.; Zhu, Y.X.; Duan, Q.Y.; Wu, F.G. Cell surface-localized imaging and sensing. Chem. Soc. Rev. 2021, 50, 6240–6277. [Google Scholar] [CrossRef] [PubMed]
- Ying, L.; Xie, N.; Yang, Y.; Yang, X.; Zhou, Q.; Yin, B.; Huang, J.; Wang, K. A cell-surface-anchored ratiometric i-motif sensor for extracellular pH detection. Chem. Commun. 2016, 52, 7818–7821. [Google Scholar] [CrossRef]
- Michelis, S.; Danglot, L.; Vauchelles, R.; Klymchenko, A.S.; Collot, M. Imaging and Measuring Vesicular Acidification with a Plasma Membrane-Targeted Ratiometric pH Probe. Anal. Chem. 2022, 94, 5996–6003. [Google Scholar] [CrossRef]
- Wu, M.M.; Llopis, J.; Adams, S.; McCaffery, J.M.; Kulomaa, M.S.; Machen, T.E.; Moore, H.-P.H.; Tsien, R.Y. Organelle pH studies using targeted avidin and fluorescein–biotin. Chem. Biol. 2000, 7, 197–209. [Google Scholar] [CrossRef]
- Yoshida, H. ER stress and diseases. FEBS J. 2007, 274, 630–658. [Google Scholar] [CrossRef]
- Kim, J.H.; Johannes, L.; Goud, B.; Antony, C.; Lingwood, C.A.; Daneman, R.; Grinstein, S. Noninvasive measurement of the pH of the endoplasmic reticulum at rest and during calcium release. Proc. Natl. Acad. Sci. USA 1998, 95, 2997–3002. [Google Scholar] [CrossRef]
- Xiao, H.; Zhang, R.; Wu, C.; Li, P.; Zhang, W.; Tang, B. A new pH-sensitive fluorescent probe for visualization of endoplasmic reticulum acidification during stress. Sens. Actuators B Chem. 2018, 273, 1754–1761. [Google Scholar] [CrossRef]
- Dong, B.; Song, W.; Lu, Y.; Kong, X.; Mehmood, A.H.; Lin, W. An ultrasensitive ratiometric fluorescent probe based on the ICT-PET-FRET mechanism for the quantitative measurement of pH values in the endoplasmic reticulum (ER). Chem. Commun. 2019, 55, 10776–10779. [Google Scholar] [CrossRef] [PubMed]
- Tian, M.; Sun, J.; Dong, B.; Lin, W. Unique pH-Sensitive RNA Binder for Ratiometric Visualization of Cell Apoptosis. Anal. Chem. 2019, 91, 10056–10063. [Google Scholar] [CrossRef] [PubMed]
- Yang, R.; He, X.; Niu, G.; Meng, F.; Lu, Q.; Liu, Z.; Yu, X. A Single Fluorescent pH Probe for Simultaneous Two-Color Visualization of Nuclei and Mitochondria and Monitoring Cell Apoptosis. ACS Sens. 2021, 6, 1552–1559. [Google Scholar] [CrossRef] [PubMed]
- Anderson, R.G.; Jacobson, K. A role for lipid shells in targeting proteins to caveolae, rafts, and other lipid domains. Science 2002, 296, 1821–1825. [Google Scholar] [CrossRef]
- Berns, M.W.; Krasieva, T.; Sun, C.H.; Dvornikov, A.; Rentzepis, P.M. A polarity dependent fluorescence “switch” in live cells. J. Photochem. Photobiol. B Biol. 2004, 75, 51–56. [Google Scholar] [CrossRef] [PubMed]
- Zhang, T.; Huo, F.; Zhang, W.; Cheng, F.; Yin, C. Development of near-infrared mitochondrial polarity fluorescent probe for evaluating mitophagy in mice heart and potential cancer diagnosis. Chem. Eng. J. 2022, 437, 135397. [Google Scholar] [CrossRef]
- Jiang, N.; Fan, J.; Xu, F.; Peng, X.; Mu, H.; Wang, J.; Xiong, X. Ratiometric Fluorescence Imaging of Cellular Polarity: Decrease in Mitochondrial Polarity in Cancer Cells. Angew. Chem. Int. Ed. 2015, 54, 2510–2514. [Google Scholar] [CrossRef] [PubMed]
- Pal, K.; Kumar, P.; Koner, A.L. Deciphering interior polarity of lysosome in live cancer and normal cells using spectral scanning microscopy. J. Photochem. Photobiol. B Biol. 2020, 206, 111848. [Google Scholar] [CrossRef] [PubMed]
- Fan, L.; Wang, X.; Ge, J.; Li, F.; Wang, X.; Wang, J.; Shuang, S.; Dong, C. A lysosome-targeting and polarity-specific fluorescent probe for cancer diagnosis. Chem. Commun. 2019, 55, 4703–4706. [Google Scholar] [CrossRef] [PubMed]
- Li, M.; Fan, J.; Li, H.; Du, J.; Long, S.; Peng, X. A ratiometric fluorescence probe for lysosomal polarity. Biomaterials 2018, 164, 98–105. [Google Scholar] [CrossRef] [PubMed]
- Wu, S.; Yan, Y.; Hou, H.; Huang, Z.; Li, D.; Zhang, X.; Xiao, Y. Polarity-Sensitive and Membrane-Specific Probe Quantitatively Monitoring Ferroptosis through Fluorescence Lifetime Imaging. Anal. Chem. 2022, 94, 11238–11247. [Google Scholar] [CrossRef] [PubMed]
- Li, Q.; Hong, J.; Feng, S.; Gong, S.; Feng, G. Polarity-Sensitive Cell Membrane Probe Reveals Lower Polarity of Tumor Cell Membrane and Its Application for Tumor Diagnosis. Anal. Chem. 2022, 94, 11089–11095. [Google Scholar] [CrossRef] [PubMed]
- Xu, H.; Zhang, H.; Liu, G.; Kong, L.; Zhu, X.; Tian, X.; Zhang, Z.; Zhang, R.; Wu, Z.; Tian, Y.; et al. Coumarin-Based Fluorescent Probes for Super-resolution and Dynamic Tracking of Lipid Droplets. Anal. Chem. 2019, 91, 977–982. [Google Scholar] [CrossRef] [PubMed]
- Xiao, H.; Wu, C.; Li, P.; Tang, B. Simultaneous Fluorescence Visualization of Endoplasmic Reticulum Superoxide Anion and Polarity in Myocardial Cells and Tissue. Anal. Chem. 2018, 90, 6081–6088. [Google Scholar] [CrossRef]
- Pinney, M.M.; Mokhtari, D.A.; Akiva, E.; Yabukarski, F.; Sanchez, D.M.; Liang, R.; Doukov, T.; Martinez, T.J.; Babbitt, P.C.; Herschlag, D. Parallel molecular mechanisms for enzyme temperature adaptation. Science 2021, 371, 2784. [Google Scholar] [CrossRef]
- Persson, L.B.; Ambati, V.S.; Brandman, O. Cellular Control of Viscosity Counters Changes in Temperature and Energy Availability. Cell 2020, 183, 1572–1585. [Google Scholar] [CrossRef]
- Yang, G.; Leitão, C.; Li, Y.; Pinto, J.; Jiang, X. Real-time temperature measurement with fiber Bragg sensors in lithium batteries for safety usage. Measurement 2013, 46, 3166–3172. [Google Scholar] [CrossRef]
- Shen, Z.; Geng, F.; Fan, X.; Shen, Z.; Wang, H. Effect of preparation process on elevated temperature tribological properties of composite polyurea grease. Ind. Lubr. Tribol. 2016, 68, 611–616. [Google Scholar] [CrossRef]
- Jiang, Y.-C.; Li, F.-Z. Study on thermo-optic Mech-Zehnder switches with buried heater by image charge method. Opt. Laser Technol. 2022, 152, 108088. [Google Scholar] [CrossRef]
- Ruan, L.; Chen, J.; Du, C.; Lu, H.; Zhang, J.; Cai, X.; Dou, R.; Lin, W.; Chai, Z.; Nie, G.; et al. Mitochondrial temperature-responsive drug delivery reverses drug resistance in lung cancer. Bioact. Mater. 2022, 13, 191–199. [Google Scholar] [CrossRef] [PubMed]
- Arai, S.; Suzuki, M.; Park, S.-J.; Yoo, J.S.; Wang, L.; Kang, N.-Y.; Ha, H.-H.; Chang, Y.-T. Mitochondria-targeted fluorescent thermometer monitors intracellular temperature gradient. Chem. Commun. 2015, 51, 8044–8047. [Google Scholar] [CrossRef]
- Wang, H.; Wu, Y.; Shi, Y.; Tao, P.; Fan, X.; Su, X.; Kuang, G.-C. BODIPY-Based Fluorescent Thermometer as a Lysosome-Targetable Probe: How the Oligo (ethylene glycols) Compete Photoinduced Electron Transfer. Chem. Eur. J. 2015, 21, 3219–3223. [Google Scholar] [CrossRef] [PubMed]
- Zhang, W.; Abou El-Reash, Y.G.; Ding, L.; Lin, Z.; Lian, Y.; Song, B.; Yuan, J.; Wang, X.D. A lysosome-targeting nanosensor for simultaneous fluorometric imaging of intracellular pH values and temperature. Mikrochim. Acta 2018, 185, 533. [Google Scholar] [CrossRef]
- Quinn, P.J. Effects of temperature on cell membranes. Symp. Soc. Exp. Biol. 1988, 42, 237–258. [Google Scholar] [PubMed]
- Jin, A.J.; Edidin, M.; Nossal, R.; Gershfeld, N.L. A singular state of membrane lipids at cell growth temperatures. Biochemistry 1999, 38, 13275–13278. [Google Scholar] [CrossRef]
- Schroeder, F.; Holland, J.F.; Vagelos, P.R. Use of beta-parinaric acid, a novel fouorimetric probe, to determine characteristic temperatures of membranes and membrane lipids from cultured animal cells. J. Biol. Chem. 1976, 251, 6739–6746. [Google Scholar] [CrossRef]
- Arai, S.; Lee, S.C.; Zhai, D.; Suzuki, M.; Chang, Y.T. A molecular fluorescent probe for targeted visualization of temperature at the endoplasmic reticulum. Sci. Rep. 2014, 4, 6701. [Google Scholar] [CrossRef]

























Disclaimer/Publisher’s Note: The statements, opinions and data contained in all publications are solely those of the individual author(s) and contributor(s) and not of MDPI and/or the editor(s). MDPI and/or the editor(s) disclaim responsibility for any injury to people or property resulting from any ideas, methods, instructions or products referred to in the content. |
© 2023 by the authors. Licensee MDPI, Basel, Switzerland. This article is an open access article distributed under the terms and conditions of the Creative Commons Attribution (CC BY) license (https://creativecommons.org/licenses/by/4.0/).
Share and Cite
Yang, R.; Zhu, T.; Xu, J.; Zhao, Y.; Kuang, Y.; Sun, M.; Chen, Y.; He, W.; Wang, Z.; Jiang, T.; et al. Organic Fluorescent Probes for Monitoring Micro-Environments in Living Cells and Tissues. Molecules 2023, 28, 3455. https://doi.org/10.3390/molecules28083455
Yang R, Zhu T, Xu J, Zhao Y, Kuang Y, Sun M, Chen Y, He W, Wang Z, Jiang T, et al. Organic Fluorescent Probes for Monitoring Micro-Environments in Living Cells and Tissues. Molecules. 2023; 28(8):3455. https://doi.org/10.3390/molecules28083455
Chicago/Turabian StyleYang, Rui, Tao Zhu, Jingyang Xu, Yuang Zhao, Yawei Kuang, Mengni Sun, Yuqi Chen, Wei He, Zixing Wang, Tingwang Jiang, and et al. 2023. "Organic Fluorescent Probes for Monitoring Micro-Environments in Living Cells and Tissues" Molecules 28, no. 8: 3455. https://doi.org/10.3390/molecules28083455
APA StyleYang, R., Zhu, T., Xu, J., Zhao, Y., Kuang, Y., Sun, M., Chen, Y., He, W., Wang, Z., Jiang, T., Zhang, H., & Wei, M. (2023). Organic Fluorescent Probes for Monitoring Micro-Environments in Living Cells and Tissues. Molecules, 28(8), 3455. https://doi.org/10.3390/molecules28083455

