Polygonum orientale L. Alleviates Myocardial Ischemia-Induced Injury via Activation of MAPK/ERK Signaling Pathway
Abstract
1. Introduction
2. Results
2.1. Chemical Profile of PO Extract
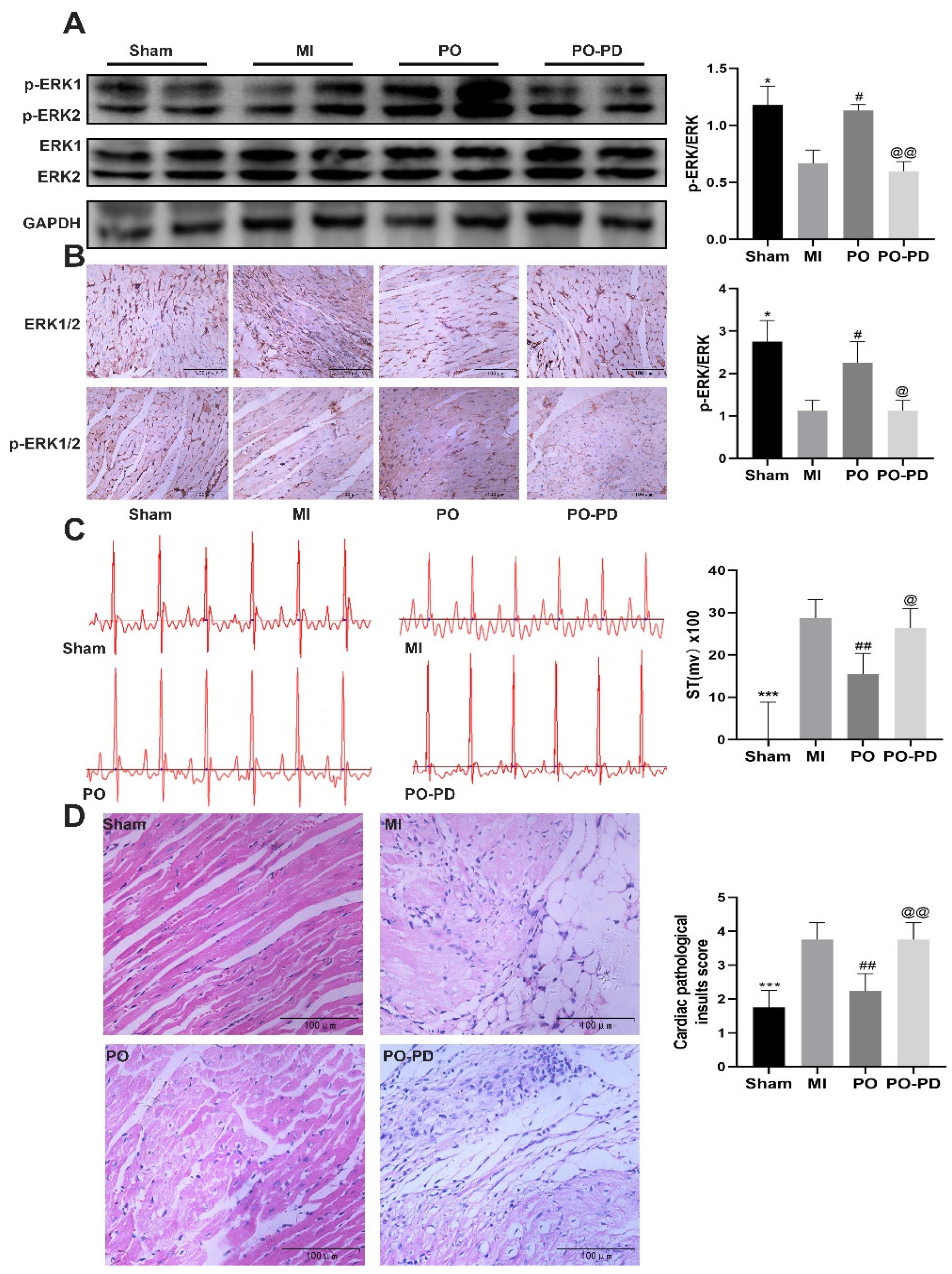
2.2. Effect of PO on Electrocardiogram (ECG) in MI Mice
2.3. Effect of PO on MI Injury and Inflammatory Response
2.4. Effects of PO on Apoptosis in MI Mice
2.5. Effects of PO on MAPK Signaling Pathways in MI Mice
2.6. Involvement of ERK Signaling Pathway in the Cardioprotective Effect of PO on MI Mice
2.7. Effect of PO on Apoptosis-Related Proteins through Activating ERK Signaling Pathway
3. Discussion
4. Materials and Methods
4.1. Animals
4.2. Chemicals and Reagents
4.3. Preparation of PO Extract
4.4. Preparation of Standard Solutions
4.5. UHPLC–Q-Exactive Orbitrap Plus HRMS Analysis Conditions
4.6. Establishment of MI Model
4.7. Experimental Protocol
4.8. ECG
4.9. Pathological Evaluation of Myocardial Tissue
4.10. Detection of Myocardial Enzyme
4.11. ELISA Assay
4.12. Western Blot Analysis
4.13. Immunohistochemistry Analysis
4.14. Statistical Analysis
5. Conclusions
Author Contributions
Funding
Institutional Review Board Statement
Informed Consent Statement
Data Availability Statement
Conflicts of Interest
Sample Availability
Abbreviations
| BPC | base peak chromatogram |
| CMC-Na | sodium carboxymethylcellulose |
| cNOS | constitutive NOS |
| CAD | coronary artery disease |
| ECG | electrocardiogram |
| ELISA | enzyme-linked immunosorbent assay |
| ERK1/2 | extracellular signal-regulated kinase 1 and 2 |
| JNK | c-jun N-terminal kinase |
| MAPK | mitogen-activated protein kinase |
| MI | myocardial ischemia |
| iNOS | inducible NOS |
| NO | nitric oxide |
| NOS | nitric oxide synthase |
| PO | Polygonum orientale L. |
| TCM | traditional Chinese medicine |
References
- Buja, L.M. Myocardial ischemia and reperfusion injury. Cardiovasc. Pathol. 2005, 14, 170–175. [Google Scholar] [CrossRef]
- Ong, S.B.; Hernández-Reséndiz, S.; Crespo-Avilan, G.E.; Mukhametshina, R.T.; Kwek, X.Y.; Cabrera-Fuentes, H.A.; Hausenloy, D.J. Inflammation following acute myocardial infarction: Multiple players, dynamic roles, and novel therapeutic opportunities. Pharmacol. Ther. 2018, 186, 73–87. [Google Scholar] [CrossRef] [PubMed]
- Lu, Y.; Yang, M.; Peng, M.; Xie, L.; Shen, A.; Lin, S.; Huang, B.; Chu, J.; Peng, J. Kuanxiong aerosol inhibits apoptosis and attenuates isoproterenol-induced myocardial injury through the mitogen-activated protein kinase pathway. J. Ethnopharmacol. 2021, 269, 113757. [Google Scholar] [CrossRef] [PubMed]
- Choi, D.; Hwang, K.C.; Lee, K.Y.; Kim, Y.H. Ischemic heart diseases: Current treatments and future. J. Control Release 2009, 140, 194–202. [Google Scholar] [CrossRef] [PubMed]
- Jia, Q.; Wang, L.; Zhang, X.; Ding, Y.; Li, H.; Yang, Y.; Zhang, A.; Li, Y.; Lv, S.; Zhang, J. Prevention and treatment of chronic heart failure through traditional Chinese medicine: Role of the gut microbiota. Pharmacol. Res. 2020, 151, 104552. [Google Scholar] [CrossRef] [PubMed]
- Liao, S.G.; Li, Y.T.; Zhang, L.J.; Wang, Z.; Chen, T.X.; Huang, Y.; Li, J.; Wang, A.M.; Li, Y.J.; Lan, Y.Y.; et al. UPLC-PDA-ESI-MS/MS analysis of compounds extracted by cardiac h9c2 cell from Polygonum orientale. Phytochem. Anal. 2013, 24, 25–35. [Google Scholar] [CrossRef]
- Huang, Y.; Zhang, P.; He, F.; Zheng, L.; Wang, Y.L.; Wu, J.Z. Simultaneous determination of four bioactive flavonoids from Polygonum orientale L. in dog plasma by UPLC-ESI-MS/MS and application of the technique to pharmacokinetic studies. J. Chromatogr. B Analyt. Technol. Biomed. Life Sci. 2014, 957, 96–104. [Google Scholar] [CrossRef]
- Lu, Y.; Li, N.; Lyu, T.; Wang, Y.L.; Pan, J.; Sun, J.; Li, Y.J.; Liu, C.H. Pharmacokinetic study of Polygonum orientale extract in H9c2 cells by UPLC-MS/MS. China J. Chin. Mater. Med. 2021, 46, 4833–4840. [Google Scholar]
- Lu, Y.; Li, N.; Zhu, X.; Pan, J.; Wang, Y.; Lan, Y.; Li, Y.; Wang, A.; Sun, J.; Liu, C. Comparative analysis of excretion of six major compounds of Polygonum orientale L. extract in urine, feces and bile under physiological and myocardial ischemia conditions in rats using UPLC-MS/MS. Biomed. Chromatogr. 2021, 35, 24. [Google Scholar] [CrossRef]
- Hepworth, E.M.W.; Hinton, S.D. Pseudophosphatases as Regulators of MAPK Signaling. Int. J. Mol. Sci. 2021, 22, 12595. [Google Scholar] [CrossRef]
- Muslin, A.J. MAPK signalling in cardiovascular health and disease: Molecular mechanisms and therapeutic targets. Clin. Sci. (Lond.) 2008, 115, 203–218. [Google Scholar] [CrossRef]
- Li, D.Y.; Tao, L.; Liu, H.; Christopher, T.A.; Lopez, B.L.; Ma, X.L. Role of ERK1/2 in the anti-apoptotic and cardioprotective effects of nitric oxide after myocardial ischemia and reperfusion. Apoptosis: Int. J. Program. Cell Death 2006, 11, 923–930. [Google Scholar] [CrossRef]
- Shimada, K.; Nakamura, M.; Ishida, E.; Kishi, M.; Konishi, N. Roles of p38- and c-jun NH2-terminal kinase-mediated pathways in 2-methoxyestradiol-induced p53 induction and apoptosis. Carcinogenesis 2003, 24, 1067–1075. [Google Scholar] [CrossRef]
- Javadov, S.; Jang, S.; Agostini, B. Crosstalk between mitogen-activated protein kinases and mitochondria in cardiac diseases: Therapeutic perspectives. Pharmacol. Ther. 2014, 144, 202–225. [Google Scholar] [CrossRef]
- Romero-Becerra, R.; Santamans, A.M.; Folgueira, C.; Sabio, G. p38 MAPK Pathway in the Heart: New Insights in Health and Disease. Int. J. Mol. Sci. 2020, 21, 7412. [Google Scholar] [CrossRef] [PubMed]
- Rose, B.A.; Force, T.; Wang, Y. Mitogen-activated protein kinase signaling in the heart: Angels versus demons in a heart-breaking tale. Physiol. Rev. 2010, 90, 1507–1546. [Google Scholar] [CrossRef]
- Zhu, H.; Jin, Q.; Li, Y.; Ma, Q.; Wang, J.; Li, D.; Zhou, H.; Chen, Y. Melatonin protected cardiac microvascular endothelial cells against oxidative stress injury via suppression of IP3R-[Ca(2+)]c/VDAC-[Ca(2+)]m axis by activation of MAPK/ERK signaling pathway. Cell Stress Chaperones 2018, 23, 101–113. [Google Scholar] [CrossRef] [PubMed]
- Suchal, K.; Malik, S.; Gamad, N.; Malhotra, R.K.; Goyal, S.N.; Chaudhary, U.; Bhatia, J.; Ojha, S.; Arya, D.S. Kaempferol Attenuates Myocardial Ischemic Injury via Inhibition of MAPK Signaling Pathway in Experimental Model of Myocardial Ischemia-Reperfusion Injury. Oxid. Med. Cell. Longev. 2016, 2016, 7580731. [Google Scholar] [CrossRef]
- Li, C.; Wan, W.; Ye, T.; Sun, Y.; Chen, X.; Liu, X.; Shi, S.; Zhang, Y.; Qu, C.; Yang, B.; et al. Pinocembrin alleviates lipopolysaccharide-induced myocardial injury and cardiac dysfunction in rats by inhibiting p38/JNK MAPK pathway. Life Sci. 2021, 277, 119418. [Google Scholar] [CrossRef]
- Xu, Z.; Sun, J.; Tong, Q.; Lin, Q.; Qian, L.; Park, Y.; Zheng, Y. The Role of ERK1/2 in the Development of Diabetic Cardiomyopathy. Int. J. Mol. Sci. 2016, 17, 2001. [Google Scholar] [CrossRef] [PubMed]
- Chen, H.T.; Yang, C.X.; Li, H.; Zhang, C.J.; Wen, X.J.; Zhou, J.; Fan, Y.L.; Huang, T.; Zeng, Y.M. Cardioprotection of sevoflurane postconditioning by activating extracellular signal-regulated kinase 1/2 in isolated rat hearts. Acta Pharmacol. Sin. 2008, 29, 931–941. [Google Scholar] [CrossRef] [PubMed]
- Lambert, J.P.; Nicholson, C.K.; Amin, H.; Amin, S.; Calvert, J.W. Hydrogen sulfide provides cardioprotection against myocardial/ischemia reperfusion injury in the diabetic state through the activation of the RISK pathway. Med. Gas Res. 2014, 4, 20. [Google Scholar] [CrossRef] [PubMed]
- Yu, D.; Li, M.; Tian, Y.; Liu, J.; Shang, J. Luteolin inhibits ROS-activated MAPK pathway in myocardial ischemia/reperfusion injury. Life Sci. 2015, 122, 15–25. [Google Scholar] [CrossRef]
- Belch, J.J.; Bridges, A.B.; Scott, N.; Chopra, M. Oxygen free radicals and congestive heart failure. Br. Heart J. 1991, 65, 245–248. [Google Scholar] [CrossRef] [PubMed]
- Möllmann, H.; Nef, H.M.; Kostin, S.; Dragu, A.; Maack, C.; Weber, M.; Troidl, C.; Rolf, A.; Elsässer, A.; Böhm, M.; et al. Ischemia triggers BNP expression in the human myocardium independent from mechanical stress. Int. J. Cardiol. 2010, 143, 289–297. [Google Scholar] [CrossRef] [PubMed]
- Palazzuoli, A.; Gallotta, M.; Quatrini, I.; Nuti, R. Natriuretic peptides (BNP and NT-proBNP): Measurement and relevance in heart failure. Vasc. Health Risk Manag. 2010, 6, 411–418. [Google Scholar] [CrossRef]
- Tian, J.; Zhao, Y.; Liu, Y.; Liu, Y.; Chen, K.; Lyu, S. Roles and Mechanisms of Herbal Medicine for Diabetic Cardiomyopathy: Current Status and Perspective. Oxid. Med. Cell. Longev. 2017, 2017, 8214541. [Google Scholar] [CrossRef]
- Li, H.; Sun, K.; Zhao, R.; Hu, J.; Hao, Z.; Wang, F.; Lu, Y.; Liu, F.; Zhang, Y. Inflammatory biomarkers of coronary heart disease. Front. Biosci. (Schol. Ed) 2018, 10, 185–196. [Google Scholar]
- Kleinbongard, P.; Schulz, R.; Heusch, G. TNFα in myocardial ischemia/reperfusion, remodeling and heart failure. Heart Fail. Rev. 2011, 16, 49–69. [Google Scholar] [CrossRef]
- Wang, M.; Li, J.; Cai, J.; Cheng, L.; Wang, X.; Xu, P.; Li, G.; Liang, X. Overexpression of MicroRNA-16 Alleviates Atherosclerosis by Inhibition of Inflammatory Pathways. Biomed Res. Int. 2020, 2020, 8504238. [Google Scholar] [CrossRef]
- Razavi, H.M.; Hamilton, J.A.; Feng, Q. Modulation of apoptosis by nitric oxide: Implications in myocardial ischemia and heart failure. Pharmacol. Ther. 2005, 106, 147–162. [Google Scholar] [CrossRef] [PubMed]
- Cotton, J.M.; Kearney, M.T.; MacCarthy, P.A.; Grocott-Mason, R.M.; McClean, D.R.; Heymes, C.; Richardson, P.J.; Shah, A.M. Effects of nitric oxide synthase inhibition on Basal function and the force-frequency relationship in the normal and failing human heart in vivo. Circulation 2001, 104, 2318–2323. [Google Scholar] [CrossRef] [PubMed]
- Shah, A.M.; Prendergast, B.D.; Grocott-Mason, R.; Lewis, M.J.; Paulus, W.J. The influence of endothelium-derived nitric oxide on myocardial contractile function. Int. J. Cardiol. 1995, 50, 225–231. [Google Scholar] [CrossRef] [PubMed]
- Hare, J.M.; Colucci, W.S. Role of nitric oxide in the regulation of myocardial function. Prog. Cardiovasc. Dis. 1995, 38, 155–166. [Google Scholar] [CrossRef] [PubMed]
- Riquelme, J.A.; Westermeier, F.; Hall, A.R.; Vicencio, J.M.; Pedrozo, Z.; Ibacache, M.; Fuenzalida, B.; Sobrevia, L.; Davidson, S.M.; Yellon, D.M.; et al. Dexmedetomidine protects the heart against ischemia-reperfusion injury by an endothelial eNOS/NO dependent mechanism. Pharmacol. Res. 2016, 103, 318–327. [Google Scholar] [CrossRef]
- Kingery, J.R.; Hamid, T.; Lewis, R.K.; Ismahil, M.A.; Bansal, S.S.; Rokosh, G.; Townes, T.M.; Ildstad, S.T.; Jones, S.P.; Prabhu, S.D. Leukocyte iNOS is required for inflammation and pathological remodeling in ischemic heart failure. Basic Res. Cardiol. 2017, 112, 19. [Google Scholar] [CrossRef]
- Speranza, L.; Franceschelli, S.; Riccioni, G.; Di Nicola, M.; Ruggeri, B.; Gallina, S.; Felaco, M.; Grilli, A. BNP and iNOS in decompensated chronic heart failure: A linear correlation. Front. Biosci. (Elite Ed.) 2012, 4, 1255–1262. [Google Scholar] [CrossRef]
- Feng, L.; Ren, J.; Li, Y.; Yang, G.; Kang, L.; Zhang, S.; Ma, C.; Li, J.; Liu, J.; Yang, L.; et al. Resveratrol protects against isoproterenol induced myocardial infarction in rats through VEGF-B/AMPK/eNOS/NO signalling pathway. Free Radic. Res. 2019, 53, 82–93. [Google Scholar] [CrossRef]
- Zhu, Z.; Ling, X.; Zhou, H.; Zhang, C.; Yan, W. Dexmedetomidine Attenuates Cellular Injury and Apoptosis in H9c2 Cardiomyocytes by Regulating p-38MAPK and Endoplasmic Reticulum Stress. Drug Des. Devel. Ther. 2020, 14, 4231–4243. [Google Scholar] [CrossRef]
- Pahlavani, H.A. Exercise-induced signaling pathways to counteracting cardiac apoptotic processes. Front. Cell Dev. Biol. 2022, 10, 950927. [Google Scholar] [CrossRef]
- Yang, B.; Ye, D.; Wang, Y. Caspase-3 as a therapeutic target for heart failure. Expert Opin. Ther. Targets 2013, 17, 255–263. [Google Scholar] [CrossRef] [PubMed]
- Yueting, L.; Ting, L.; Qiong, W.; Dingyan, L.; Mingjin, W.; Yonglin, W.; Yongjun, L.; Meng, Z.; Chunhua, L. Study on Improvement Effect of polygonum orientale Flower Extract on hypoxia-reoxygenation injury of H9c2 cardiomyocytes. China Pharmacy 2021, 32, 1304–1312. [Google Scholar]
- Ting, L.; Qiong, W.; Xiang-xiang, L.; Ding-Yan, L.; Wen-Xuan, H.; Yue-Ting, L.; Yong-Jun, L. Protective Effect of Flowers of Polygonum orientale Flower Ethanol Extract on H2O2-induced Oxidative Stress Injury in H9c2 Cells. Nat. Prod. Res. 2018, 30, 299–303. [Google Scholar]
- Chun-hua, L.; Ming-jin, W.; Shu-ting, Y.; Na, L.; Yuan, L.; Jie, P.; Yong-jun, L.; Yong-lin, W.; Jia, S. Intestinal absorption characteristics of Polygonum orientale extract in normal and isoproterenol-induced myocardial ischemia model rats via everted intestinal sac models. Chin. Med. J. 2021, 46, 196–205. [Google Scholar]
- Yu, X.; Chen, X.; Amrute-Nayak, M.; Allgeyer, E.; Zhao, A.; Chenoweth, H.; Clement, M.; Harrison, J.; Doreth, C.; Sirinakis, G.; et al. MARK4 controls ischaemic heart failure through microtubule detyrosination. Nature 2021, 594, 560–565. [Google Scholar] [CrossRef]
- Rui-qing, Q. Clinical Analysis of Compound Danshen Dripping Pills for Treating Community Coronary Heart Disease. Chin. Community Dr. 2022, 38, 99–101. [Google Scholar]
- Jia, S.; Jie, P.; Lan, Q.; Shuting, Y.; Chunhua, L.; Xinglian, X.; Yonglin, W.; Yuan, L. Effect and mechanism of Polygonum orientale L.extract on isoproterenol-induced acute myocardial ischemia in rats. J. Guizhou Med. Univ. 2021, 46, 275–280. [Google Scholar]
- Qi, J.Y.; Yu, J.; Huang, D.H.; Guo, L.H.; Wang, L.; Huang, X.; Huang, H.D.; Zhou, M.; Zhang, M.Z.; Wu, J. Salvianolate reduces murine myocardial ischemia and reperfusion injury via ERK1/2 signaling pathways in vivo. Chin. J. Integr. Med. 2017, 23, 40–47. [Google Scholar] [CrossRef]
- Rezkalla, S.; Kloner, R.A.; Khatib, G.; Smith, F.E.; Khatib, R. Effect of metoprolol in acute coxsackievirus B3 murine myocarditis. J. Am. Coll. Cardiol. 1988, 12, 412–414. [Google Scholar] [CrossRef]








Disclaimer/Publisher’s Note: The statements, opinions and data contained in all publications are solely those of the individual author(s) and contributor(s) and not of MDPI and/or the editor(s). MDPI and/or the editor(s) disclaim responsibility for any injury to people or property resulting from any ideas, methods, instructions or products referred to in the content. |
© 2023 by the authors. Licensee MDPI, Basel, Switzerland. This article is an open access article distributed under the terms and conditions of the Creative Commons Attribution (CC BY) license (https://creativecommons.org/licenses/by/4.0/).
Share and Cite
Fu, C.; Wang, M.; Lu, Y.; Pan, J.; Li, Y.; Li, Y.; Wang, Y.; Wang, A.; Huang, Y.; Sun, J.; et al. Polygonum orientale L. Alleviates Myocardial Ischemia-Induced Injury via Activation of MAPK/ERK Signaling Pathway. Molecules 2023, 28, 3687. https://doi.org/10.3390/molecules28093687
Fu C, Wang M, Lu Y, Pan J, Li Y, Li Y, Wang Y, Wang A, Huang Y, Sun J, et al. Polygonum orientale L. Alleviates Myocardial Ischemia-Induced Injury via Activation of MAPK/ERK Signaling Pathway. Molecules. 2023; 28(9):3687. https://doi.org/10.3390/molecules28093687
Chicago/Turabian StyleFu, Changli, Mingjin Wang, Yuan Lu, Jie Pan, Yueting Li, Yongjun Li, Yonglin Wang, Aimin Wang, Yong Huang, Jia Sun, and et al. 2023. "Polygonum orientale L. Alleviates Myocardial Ischemia-Induced Injury via Activation of MAPK/ERK Signaling Pathway" Molecules 28, no. 9: 3687. https://doi.org/10.3390/molecules28093687
APA StyleFu, C., Wang, M., Lu, Y., Pan, J., Li, Y., Li, Y., Wang, Y., Wang, A., Huang, Y., Sun, J., & Liu, C. (2023). Polygonum orientale L. Alleviates Myocardial Ischemia-Induced Injury via Activation of MAPK/ERK Signaling Pathway. Molecules, 28(9), 3687. https://doi.org/10.3390/molecules28093687

