Next Article in Journal
Anti-Diabetic Effect of Portulaca oleracea L. Polysaccharideandits Mechanism in Diabetic Rats
Next Article in Special Issue
Oleuropein Prevents Neuronal Death, Mitigates Mitochondrial Superoxide Production and Modulates Autophagy in a Dopaminergic Cellular Model
Previous Article in Journal
Role of Lipids in the Onset, Progression and Treatment of Periodontal Disease. A Systematic Review of Studies in Humans
Previous Article in Special Issue
Control of Appetite and Food Preference by NMDA Receptor and Its Co-Agonist d-Serine
 
 
Font Type:
Arial Georgia Verdana
Font Size:
Aa Aa Aa
Line Spacing:
Column Width:
Background:
Article

Moracin C, A Phenolic Compound Isolated from Artocarpus heterophyllus, Suppresses Lipopolysaccharide-Activated Inflammatory Responses in Murine Raw264.7 Macrophages

1
Shanghai Key Laboratory of New Drug Design, School of Pharmacy, East China University of Science and Technology, 130 Mei Long Road, Shanghai 200237, China
2
Shanghai Key Laboratory of Regulatory Biology, Institute of Biomedical Sciences and School of Life Sciences, East China Normal University, 500 Dongchuan Road, Shanghai 200241, China
*
Authors to whom correspondence should be addressed.
These authors contributed equally to this manuscript.
Int. J. Mol. Sci. 2016, 17(8), 1199; https://doi.org/10.3390/ijms17081199
Submission received: 4 May 2016 / Revised: 13 July 2016 / Accepted: 18 July 2016 / Published: 25 July 2016
(This article belongs to the Special Issue The Mechanism of Action of Food Components in Disease Prevention)

Abstract

:
Artocarpus heterophyllus, a popular tropical fruit commonly known as the jackfruit tree, is normally planted in subtropical or tropical areas. Since a variety of phytochemicals isolated from A. heterophyllus have been found to possess potently anti-inflammatory, antiviral and antimalarial activities, researchers have devoted much interest to its potential pharmaceutical value. However, the exact mechanism underlying its anti-inflammatory activity is not well characterized. In this study, seven natural products isolated from A. heterophyllus, including 25-Hydroxycycloart-23-en-3-one (HY), Artocarpin (AR), Dadahol A (DA), Morachalcone A (MA), Artoheterophyllin B (AB), Cycloheterophyllin (CY) and Moracin C (MC) were collected. Lipopolysaccharide (LPS)-stimulated inflammatory response in RAW264.7 macrophages were used in this study. Among these compounds, MC significantly inhibited LPS-activated reactive oxygen species (ROS) and nitric oxide (NO) release without marked cytotoxicity. Furthermore, MC effectively reduced LPS stimulated up-regulation of mRNA and protein expression of inducible nitric oxide synthase (iNOS), cyclooxygenase-2 (COX-2), and serval pro-inflammatory cytokines (interleukin-1β (IL-1β), interleukin-6 (IL-6) and tumor necrosis factor α (TNF-α)). Mechanistic studies revealed that the anti-inflammatory effect of MC was associated with the activation of the mitogen activated protein kinases (MAPKs) (including p38, ERK and JNK) and nuclear factor-κB (NF-κB) pathways, especially reducing the nuclear translocation of NF-κB p65 subunit as revealed by nuclear separation experiment and confocal microscopy.

Graphical Abstract

1. Introduction

Inflammation is a complex and highly orchestrated network of immunological, physiological, and behavioral events that takes place following exposure to various harmful stimuli from intrinsic and extrinsic sources including tissue injury, extreme temperature, stimulant, infection of pathogens, and metabolic disorder [1,2]. The primary function of inflammation is to eliminate underlying disturbance and restore tissue homeostasis [3]. However, inappropriate inflammatory response can become an inherent risk and a pivotal driver of countless major diseases such as rheumatoid arthritis, chronic inflammatory bowel diseases, type II diabetes mellitus, and psoriasis [1,4]. Overproduction of the multiple pro-inflammatory mediators, which are released by various immune cells, may contribute to the excessive inflammation in the body [5].
Releasing of inflammatory mediators during chronic inflammatory diseases is controlled by activation of intracellular signaling cascades. Toll-like receptors complex (TLRs) signal pathway is activated by the binding of LPS, which triggers downstream of nuclear factor κB (NF-κB) and the mitogen activated protein kinases (MAPKs) pathways [6,7]. NF-κB, representing a five-member collection of transcription factors, has been involved in both physiological and pathophysiological inflammatory responses [1]. Normally, NF-κB as an inactivated dimer composed of its p65 and p50 subunits stays in the cytoplasm [8]. Once the encountered inflammatory stimuli such as LPS, IκB is phosphorylated and degraded, NF-κB is released and transferred from the cytoplasm to the nucleus, which leads to the overexpression of several inflammatory mediators, including cyclooxygenase-2 (COX-2), inducible nitric oxide synthase (iNOS), tumor necrosis factor α (TNF-α), interleukin-1β (IL-1β), and interleukin-6 (IL-6) [7,9]. On the other hand, it has been recognized that MAPKs, consisting of p38 MAPK, extracellular signal-regulated kinase (ERK) and c-Jun N-terminal kinase (JNK), play a pivotal role in the pathogenesis of many inflammatory disorders [10]. The MAPKs signal pathway can activate the NF-κB pathway and work together with NF-κB pathway to aggravate the inflammatory diseases [10,11]. Therefore, the NF-κB pathway, as well as MAPKs, are emerging as potential therapeutic targets for the remedy of inflammatory diseases [12].
Natural products, especially polyphenolic compounds, have provided considerable value to chemical diversity for anti-inflammatory molecules over the past century [13,14,15]. A. heterophyllus is an important genus of Moraceae, which is known to be a rich resource of various beneficial polyphenols and is commonly used as a traditional medicine for malaria and fever in China [16]. A. heterophyllus, because of the nutritive value of its fruits and their biopharmaceutical activities, has attracted much research interest for decades. Extracts of this species, the chemical constituents of which are mainly flavonoids, especially flavones, isoflavones, chalcones, xanthones and prenylated stilbenes, have been reported to possess several positive effects, such as anti-inflammatory [17], antioxidant, anti-hyperglycemic, antiviral [18], and antimalarial activities [19]. However, the exact molecular mechanisms of those compounds are still unknown.
In this study, we used an LPS-induced RAW 264.7 cell as an inflammatory model to investigate the anti-inflammatory effects of multiple natural phenols isolated from A. heterophyllus and we discovered that only MC significantly restrained the production of NO and was in a positive relationship with the dosage, indicating that MC may possess an anti-inflammatory property. Additionally, our study further showed that MC may exert this anti-inflammatory activity by interfering with NF-κB and MAPKs pathways. Our findings implied that MC might represent a potential therapy for treatment of inflammatory diseases.

2. Results

2.1. Cytotoxicity on Macrophage

Seven compounds isolated from A. heterophyllus were collected as shown in Figure 1. In addition to HY were the cycloartane derivatives [20]. All other compounds are polyphenolic compounds. Compound AR, AB and CY were proposed for the structure of prenylflavonoids [21,22,23]. Firstly, the cytotoxicity of all seven compounds were measured using RAW 264.7 cells. As shown in Figure 2, of these compounds, only AR exerted a significant cytotoxicity on RAW 264.7 cells after treatment at 48 or 72 h with or without LPS.

2.2. Effect of Natural Products on the Generation of NO

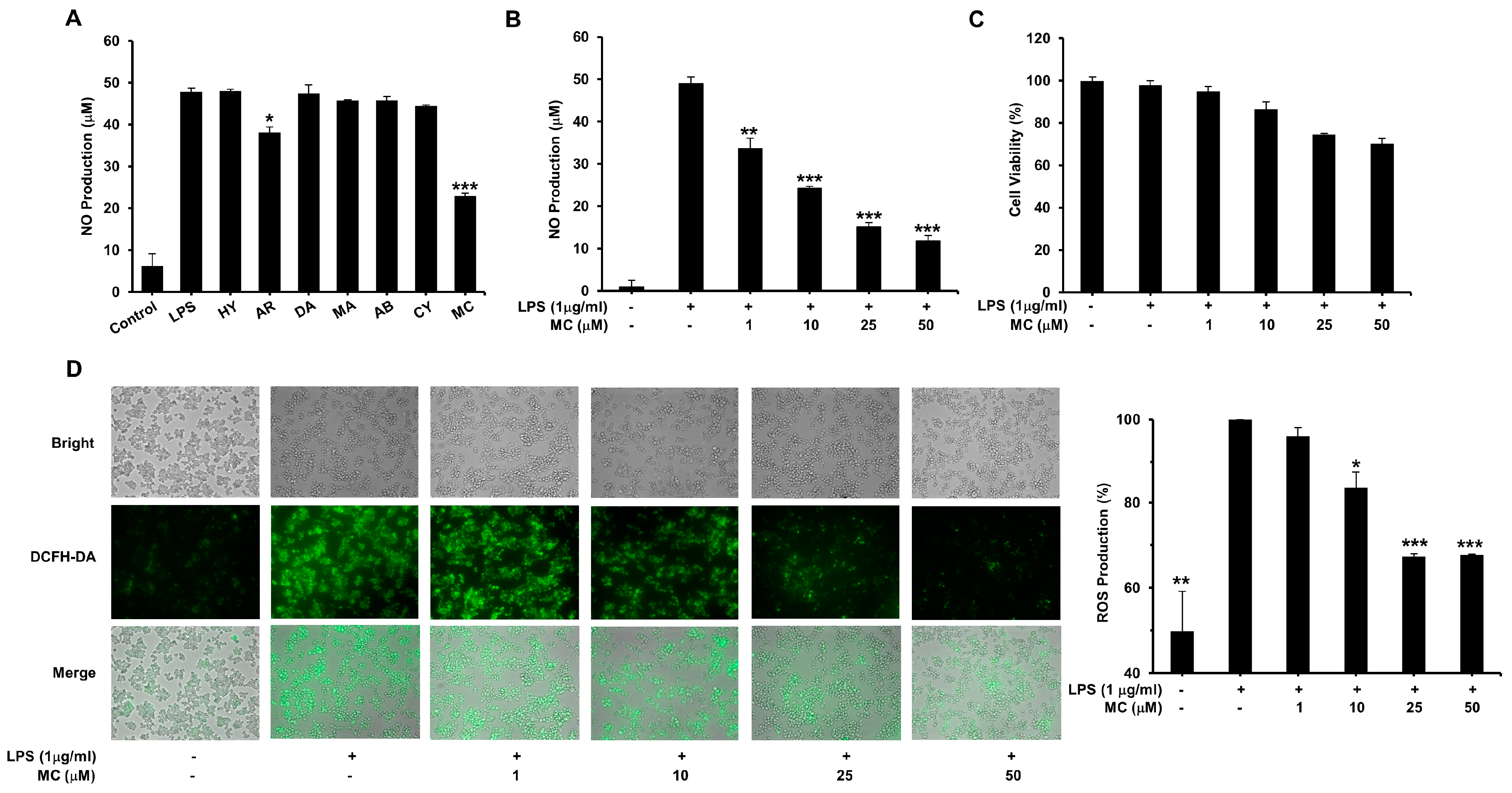
To determine the effect of HY, AR, DA, MA, AB, CY and MC on NO generation, Griess reaction was performed. As shown in Figure 3A, the NO generation, measured as nitrite, rose observably from 6.2 µM of the vehicle to 47.8 µM when RAW 264.7 cells were treated with 1 µg/mL LPS. Among all tested compounds, only MC significantly suppressed the production of NO (IC50 = 7.70 µM) as shown in Figure 3B. Given that MC (50 µM) exhibited minor damage on the viability of RAW 264.7 cells in Figure 3C, the inhibitory action on NO production may not be attributable to cytotoxic effects. Taken together, MC was selected for subsequent anti-inflammatory activity and mechanism studies.

2.3. MC Reduces LPS-Induced ROS Production

We next determined whether MC could inhibit ROS production using the oxidation-sensitive probe DCFH-DA. The effect of MC on ROS generation induced by LPS in RAW 264.7 macrophages was demonstrated in Figure 3D. Treatment of cells with MC at 25 and 50 µM significantly inhibited LPS induced ROS generation, indicating that MC could significantly affect the ROS production in LPS-stimulated cells (Figure 3D), and act as an anti-oxidative compound to scavenge reactive radicals.

2.4. MC Inhibits LPS-Induced mRNA and Protein Expression of iNOS and COX-2

In order to further explore the molecular mechanism by which MC inhibits inflammatory reaction in response to LPS, we measured the mRNA and protein expression levels of iNOS and COX-2 through RT-PCR and western blotting assay, respectively. As shown in Figure 4, stimulation of RAW264.7 cells with 1 µg/mL LPS resulted in a dramatic increasing in mRNA and protein production level of iNOS and COX-2. Importantly, pretreatment with 1, 10, 25, and 50 µM MC respectively, could restrain the mRNA expression of both iNOS and COX-2 stimulated by LPS (Figure 4A,B), which revealed that MC may inhibit LPS-induced transcription of iNOS and COX-2. Additionally, the results of our Western blotting demonstrated that pretreatment with 10, 25, and 50 µM MC could affect the protein expression of both COX-2 and iNOS mediated by LPS (Figure 4C,D). In summary, these results demonstrated that MC was capable of reducing LPS stimulated mRNA and protein expression of both iNOS and COX-2.

2.5. MC Suppresses LPS-Induced Pro-Inflammatory Cytokines Expression

The release of pro-inflammatory cytokines is one of the most important features of the LPS-induced inflammatory response, such as IL-1β, IL-6 and TNF-α. To clarify whether MC affect cytokine production, we conducted the ELISAs assay. As expected, LPS significantly induced the expression of IL-1β (5.7-fold, p < 0.005), IL-6 (253.0-fold, p < 0.005), and TNF-α (9.7-fold, p < 0.005). Pretreatment with 25 µM MC could reduce the secretion of IL-1β and IL-6 induced by LPS (Figure 5A,B) while LPS-mediated up-regulation of TNF-α was significantly reduced by 50 µM MC by 70.6% (Figure 5C).
We simultaneously determined the function of MC on the mRNA expression of IL-1β, IL-6 and TNF-α in LPS-induced RAW 264.7 cells by RT-PCR. As shown in Figure 5D–F, LPS up-regulated the mRNA expression of pro-inflammatory cytokines over that vehicle-treated cells while the mRNA levels of IL-1β, IL-6 and TNF-α were dramatically down-regulated in a dose-dependent manner when treated with MC.

2.6. MC Inhibits LPS-Induced TLR4 Expression and NF-κB Activation

Toll-like receptors (TLRs), particularly TLR4, play a crucial role in the well-known LPS-induced inflammatory pathways [24]. It has been reported TLR4 recognizes the lipid A component of LPS and induces the initiation of the activation of downstream signaling pathways like transcription factor NF-κB [25]. NF-κB is inactive when it was in the cytosol because of its inhibitor IκB, which was phosphorylated on LPS induction to release NF-κB, and IKK can phosphorylates IκB, as the upstream kinases of IκB in the NF-κB signal pathway [26].
To further investigate the mechanism of MC-induced inhibition of iNOS, COX-2 and pro-inflammatory cytokines expression, in our study, western blotting was utilized to measure the expression of TLR4 and phosphorylation of IκB and IKK. As shown in Figure 6A, MC treatment for 24 h evidently blocked the LPS-mediated TLR4 expression, which may suggest that MC inhibits the expression of cell surface receptors TLR4 on RAW 264.7 macrophages. Figure 6B manifested that LPS markedly aroused the phosphorylation of IκB and IKK when exposing RAW 264.7 cells with 1 µg/mL LPS for 30 min. MC pretreating effectively suppressed these processes in a dose dependent manner. All of these results indicated that MC could effectively inhibit the activation of NF-κB and reduce TLR4 expression in LPS-induced RAW 264.7 macrophages (Figure 6A,B).
Furthermore, p65 subunits of NF-κB activated by LPS can be transferred into the nucleus and bind to the NF-κB binding site so as to enhance transcriptional activity of NF-κB [27]. Hence, pNF-κB-Luc reporter gene was used in the following study to determine whether MC affected the transcriptional activity of NF-κB. As we expected, NF-κB activity in LPS-stimulated RAW264.7 cells and 293T cells were 2.7-fold and 11.0-fold, respectively, as compared to the control group. Treatment with MC could repress the NF-κB-driven transcriptional activity both in RAW264.7 and 293T cells in a dose-dependent manner (Figure 6B).
In addition, given that releasing of NF-κB from the restraint of IκBα and the transsituation of NF-κB p65 into the nucleus is the most important process for the pro-inflammatory gene transcription, we determined the influence of MC on LPS-induced translocation of NF-κB p65 subunit. Western blotting revealed that MC dose-dependently attenuated p65 levels in nuclear fractions (Figure 7A). Confocal microscopy was used to disclose that in the control group without LPS stimulation, NF-κB p65 (red) mainly appeared in the cytoplasm. As shown by strong NF-κB p65 staining in the nucleus (Figure 7B), LPS treatment resulted in the translocation of p65 subunit from the cytoplasm to the nucleus (blue). The expression of p65 in the nucleus was distinctly inhibited by MC (50 µM). Our findings indicated that through preventing the LPS-induced nuclear translocation of p65, MC inhibited activation of NF-κB.

2.7. MC Inhibits LPS-Induced MAPKs Pathways Activation

Accumulated evidence indicated that the MAPKs havebeen involved in the expression of a great deal of pro-inflammatory cytokines and the activation of NF-κB in response to LPS [28,29]. Therefore, we investigated the activation of the distinct MAPKs pathways to assess their potential involvement in the anti-inflammatory activities of MC by Western blotting analyses. As expected, the levels of activated p38, ERK and JNK were very low in the control group, but dramatically improved in cells following LPS stimulation. Pretreatment with MC markedly reduced phosphorylated p38, ERK and JNK levels in a dose-dependent manner as shown in Figure 8, implying that inhibitory effect of MC on activation of p38, ERK and JNK pathway was associated with the suppression of MC on LPS-initiated inflammatory responses.

3. Discussion

Chronic inflammation, a pivotal factor of pathogenesis of multiple diseases, has attracted wide concerns about public health and medical finance [30]. A continual increase in the incidence of inflammatory diseases has been observed worldwide, and great interest has been focused on identifying alternative approaches to regulate the inflammatory response. Natural products, especially dietary products, provide a promising future to the cure of chronic inflammatory diseases. In this study, we have screened the anti-inflammatory activity of seven natural products extracted from A. heterophyllus, and investigated the mechanism of action of MC. Our study demonstrated that MC markedly restrained inflammatory responses induced by LPS in RAW 264.7 cells through down-regulation of NF-κB and MAPKs pathways.
A. heterophyllus, (also known as the jackfruit tree), is popular in South-East Asian regions as a kind of tropical fruit. It has drawn much interest form researchers because of its potential pharmaceutical value as crude extracts and varied phytochemicals isolated from A. heterophyllus have been found to possess anti-inflammatory activity, which can be explained by the phenolic compounds including flavonoids, stilbenoids, and arylbenzofurons [31]. In this study, seven natural products HY, AR, DA, MA, AB, CY and MC, extracted from A. heterophyllus by BioBioPha (unpublished data), were collected to investigate their anti-inflammatory property using LPS-stimulated RAW264.7 macrophages. AR, MA, and MC have been reported to have inhibitory effects on NO production in LPS induced RAW 264.7 cells with the IC50 values of 18.7, 16.4 and 8.0 µM, respectively [23,32]. However, further investigation of the anti-inflammatory property and the specific mechanism of action have not been explained. In the present study, among all of the seven compounds, only MC, a phenolic compound, dramatically inhibited the overproduction of NO induced by LPS with an IC50 value of 7.70 µM with minor cytotoxicity (Figure 2) which was in accordance with the literature data (IC50 = 8.0 µM) [32]. Hence, we selected MC, as a potential agent, to further investigate the potential mechanism of the anti-inflammatory activity.
An abundance of researches have confirmed that NF-κB can regulate the expression of cytokines, growth factors, effector enzymes and genes, which is an indispensable process in the pathogenesis of inflammatory response [28,33]. As a consequence, to evaluate the specific mechanism of MC on NF-κB pathway, we detected the phosphorylation of IκB and IKK, which are two vital events of NF-κB activation. We found that LPS induction dramatically improved the phosphorylation levels of IκB and IKK, which was significantly blocked by pretreatment of MC (Figure 6A,B). Luciferase reporter assay was conducted to investigate the transcriptional activity and we found that MC significantly inhibited TNF-α-induced and LPS-induced NF-κB expression (Figure 6C). Moreover, as shown in Figure 7, LPS could markedly promote the translocation of p65 subunit of NF-κB and MC greatly blocked this effect of LPS. The TLR family are essential in the process of pathogen recognition and initiation of innate immunity. Moreover, signal transduction events induced by LPS are also involved with this receptor. We discovered that pretreatment of MC can clearly reduce the protein content of TLR4 in RAW264.7 macrophages. These findings suggested that MC could inhibit the expression of the membrane receptor TLR4, and suppress LPS-induced the activation of NF-κB pathway, especially the translocation of p65 subunit.
MAPKs are a highly conserved family of serine/threonine protein kinases that regulate basic physiological processes and cellular responses to extrinsic forces [34]. Much attention has been focused on development of MAPKs’ inhibitors since they can adjust the generation of various pro-inflammatory cytokines (for instance IL-1, IL-6, and TNF-α). Additionally, they play crucial roles in TLR, IL-1, IL-17 and TNF-α receptors-mediated signaling pathways, too. Moreover, LPS-induced iNOS and COX-2 production has been reported to be partly controlled by MAPKs [35]. Thus, we estimated the effect of MC on LPS-stimulated phosphorylation of p38, JNK and ERK to further explain the potential anti-inflammatory mechanism of MC. Figure 8 showed that MC inhibited the activation of p38, JNK and ERK in LPS-activated RAW 264.7, which suggests that p38, JNK and ERK are associated with the inhibition of LPS-mediated inflammation by MC.
Inhibition of NF-κB and MAPKs pathways has been proposed as the two major mechanisms to explain the restraint of LPS-initiated inflammatory cytokine production including the encoding cytokines of IL-1β, IL-6 and TNF-α, as well as inflammation associated enzymes including COX-2 and iNOS [36,37]. It has been reported that cytokines, especially TNF-α, can play a necessary synergistic role with LPS in induction of NO synthesis in macrophages. Suppression of inflammatory cytokines such as IL-1β, IL-6 and TNF-α are regarded as a treatment strategy on inflammatory diseases [38]. In our results, MC restrained overproduction of LPS induced NO related to the down-regulation of iNOS mRNA expression, as well as pro-inflammatory cytokines expression (IL-1β, IL-6 and TNF-α), in a dose dependent manner, which was in accordance with our results that MC inhibited the activation of NF-κB and MAPKs pathways.
In this study, we also measured the effect of MC on the generation of ROS using LPS-induced RAW264.7 macrophages and found that MC down-regulated the content of ROS in a dose-dependent manner. ROS is generated by inflammatory cells and accumulated in both allergic and non-allergic inflammation to kill the invading agents. However, overproduction of ROS in cells can also lead to inflammation and unavoidable tissue injury, which is crucial for the mechanism of inflammation [39,40,41]. Hence, suppression of ROS was helpful for the therapy of inflammatory diseases, especially for alleviation of tissue damages [42]. It has been reported that various pro-inflammatory mediators (IL-1β, IL-6, and TNF-α) regulated by NF-κB, can result in a massive generation of ROS. In turn, overproduction of ROS can lead to the activation of complex inflammatory regulating pathways (NF-κB pathways) [43]. Our study simply checked the effect of MC on the total production of ROS. We still need further studies to determine the detailed mechanism of the antioxidant activity as well as the relation between the antioxidant and anti-inflammatory activities of MC.
Our findings clearly demonstrate that MC modulates the inflammatory response of macrophages potently via signaling pathways involved with the NF-κB and MAPKs pathways. Considering that there are, unfortunately, often differences between the therapeutic effect in vitro and in vivo, the current evidence is limited to in vitro data, and more investigations are therefore needed to elucidate the in vivo relevance of our findings. In conclusion, we found MC, a natural phenolic product isolated from A. heterophyllus, exhibited a potent protective effect against LPS-induced inflammation response through reducing iNOS, COX-2, IL-1β, IL-6 and TNF-α protein production by suppressing the NF-κB and MAPKs activation. Hence, the findings from the current study support further investigations of MC for its anti-inflammatory potential.

4. Experimental Section

4.1. Materials and Reagents

All compounds isolated from A. heterophyllus were purchased from Yunnan BioBioPha (Kunming, China). Before use, all of the compounds were stored at −20 °C with a solvent of DMSO. LPS (from Escherichia coli, 055:B5), MTT, DCFH-DA and Griess reagent were obtained from Sigma-Aldrich (St. Louis, MO, USA). 5× mix RT master and AceQ qPCR SYBR Green Master Mix were purchased from TOYOBO (Wako, Osaka, Japan). TRIZOL reagent and lipofectamine 2000 were purchased from Invitrogen (Carlsbad, CA, USA). Primary antibody of iNOS and GAPDH were purchased from Santa Cruz (Santa Cruz, CA, USA). Antibodies against COX-2, p-IKK, p-IκB, ERK, p-ERK, JNK, p-JNK, p38, p-p38 were obtained from Bioworld (Nanjing, China). Primary antibodies of TLR4, NF-κB p65 were donated from Abway (Shanghai, China). Alexa Fluor 555-conjugated secondary anti-rabbit IgG antibody and Hoechst 33342 were obtained from Beyotime Biotechnology (Wuhan, China). Dual-Glo Luciferase Assay System was purchased from Promega (Madison, CA, USA).

4.2. Cell Culture

RAW 264.7 cells and HEK293T cells were purchased from the Institute of Biochemistry and Cell Biochemistry and Cell Biology (Shanghai, China) and were cultured in Dulbecco’s modified Eagle’s medium, supplemented with 2 mM l-glutamine, and 10% FBS, and maintained at 37 °C under 5% CO2 atmosphere.

4.3. Nitrite Assay

RAW 264.7 macrophages were seeded at a density of 1 × 105 cells/well with 500 µL of DMEM plus 10% FBS in 24-well plates before incubation for 6 h. Then the cells were firstly incubated with tested compounds for 2 h and then stimulated with 1 µg/mL LPS for 18 h. Griess reaction was used to measure the NO concentration in the medium [33]. In details, 100 µL of cell culture supernant was added into equal volume of Griess reagent (0.1% naphthylethylenediamine dihydrochloride and 1% sulphanilamide in 5% phosphoric acid) in 96-well plates, and using a Synergy 2 Multi-Mode Microplate Reader (BioTek, Winooski, VT, USA), the absorbance at 540 nm was detected. By comparison with the OD540 values of a standard solution of sodium nitrite prepared in culture medium. Concentrations of nitrite in tested wells were calculated.

4.4. Cell Viability Assay

Cell viability was accessed by MTT assay. Detailed, RAW 264.7 cells were seeded in a 96-well plate (8 × 103 per well) and incubated at 37 °C overnight. Then these RAW264.7 cells were treated with 10 µM of tested compounds or vehicle alone. After a serial time (12, 24, 48, and 72 h) of incubation at 37 °C, 20 µL of the MTT solution dissolved in PBS at 5 mg/mL was added to each well and incubated. Discarding the medium after 4 h and adding 100 µL DMSO into every well to dissolve the formazan precipitate [4], the absorption at the wavelength of 570 nm of the plates were measured on a Synergy 2 Multi-Mode Microplate Reader (BioTek, Winooski, VT, USA).

4.5. Measurement of the Content of ROS

The intracellular ROS generation was measured using a well-established probe, the oxidant-sensitive probe 2’,7’-dichlorofluorescein diacetate (DCFH-DA), to determine and quantify intracellular produced hydrogen peroxide [39,44]. RAW 264.7 cells were incubated with MC for 2 h and stimulated with LPS (1 µg/mL) for another 30 min. Then the cells were incubated with 10 µM DCFH-DA for 30 min, and washed twice with PBS solution. The fluorescence of DCF was observed using an inverted fluorescence microscope (Nikon, Tokyo, Japan) with a digital camera.

4.6. Cytokine Quantification

RAW 264.7 mouse macrophages were seeded in 24-well plates (at a density of 1 × 105 cells per well) and incubated for 6 h. Before stimulated with 1 µg/mL LPS for 24 h, the cells were treated with MC for 2 h. The concentration of IL-1β, IL-6 and TNF-α in supernatants were determined using commercially available ELISA kits (Neobioscience Technology, Shenzhen, China) according to the manufacturer’s instructions.

4.7. RNA Extraction and Reverse Transcriptase (RT-PCR)

Total RNA were extracted using TRIZOL reagent in accordance to the manufacturer’s instruction. Then the total RNA was reverse-transcribed into cDNA using 5 × mix RT master (FSQ-201) under the following conditions: 37 °C for 15 min, 50 °C for 5 min, 98 °C for 5 min and 4 °C forever. The sense and antisense primers for iNOS were 5′-CCTGGTACGGGCATTGCT-3′ and 5′-GCTCATGCGGCCTCCTTT-3′, respectively. The sense and antisense primers for COX-2 were 5′-ATGCTCCTGCTTGAGTATGT-3′ and 5′-CACTACATCCTGACCCACTT-3′, respectively. The sense and antisense primers for TNF-α were 5′-CTGTAGCCCACGTCGTAGC-3′ and 5′-TTGAGATCCATGCCGTTG-3′, respectively. The sense and antisense primers for IL-6 were 5′-TGGAGTCACAGAAGAAGTGGCTAAG-3′ and 5′-TCTGACCACAGTGAGGAATGTCCAC-3′, respectively. The sense and antisense primers for IL-1β were 5′-ACTCCTTAGTCCTCGGCCA-3′ and 5′-CCATCAGAGGCAAGGAGGAA-3′, respectively. The sense and antisense primers for GAPDH were 5′-TGAAGCAGGCATCTGAGGG-3′ and 5′-CGAAGG TGGAAGAGTGGGAG-3′, respectively [45]. Q-PCR was performed using the AceQ qPCR SYBR Green Master Mix in accordance with the manufacturer’s protocol. GAPDH was used in this experiment to normalize the PCR amounts of every group.

4.8. Extraction of Total, Cytosol, and Nuclear Proteins

RAW 264.7 cells were pretreated with MC for 2 h. After induced by 1 µg/mL LPS for 60 min, the protein of cytosol and nuclear were harvested. Using a nuclear protein extraction kit (Beyotime Biotechnology, Wuhan, China), we isolated the cytoplasmic component from nuclear one form RAW 264.7 cells. All above procedures should be performed on ice. In addition, total proteins were also extracted from RAW 264.7 cells with RIPA buffer (Beyotime Biotechnology, Wuhan, China) and the bicinchoninic acid assay (BCA) was used to determine the protein concentration.

4.9. Western Blot Analysis

Protein samples after being quantified, were loaded, and separated by 10% sodium dodecylsulfate polyacrylamide gel electrophoresis (SDS-PAGE), then transferred to a PVDF membrane (GE Healthcare, Buckinghamshire, UK). After transfer, 5% BSA (in TBST buffer) was used to block the membrane at room temperature for 1 h [4]. Then the membranes were pre-incubated with primary antibody at 4 °C overnight and then incubated with secondary antibody following washing with TBST three times. Blots were visualized and quantified using Bio-Imaging System (BioTek, Winooski, VT, USA). The equivalent loading of proteins in each well was confirmed by GAPDH or histone control. The Image J software version 1.43u (National Institutes of Health, Bethesda, MD, USA) was used to quantified the gels.

4.10. NF-κB Luciferase Reporter Assay

The luciferase assay was performed as described with some modifications [46]. Mouse macrophages RAW 264.7 and HEK293T cells were used in our experiment and when we observed the confluence of the cells, transiently transfected was performed with the mouse pNF-κB-luc reporter plasmid using lipofectamine 2000 reagents. After another 6 h, we trypsinized the cells and equal numbers of cells (1.2 × 104) were seeded in 96-well plates for 18 h. Different concentrations (1, 10, 25, and 50 µM, respectively) of MC or DMSO were added to the cells, and followed by stimulation with 1 µg/mL LPS for 6 h. Cells in each well were then washed twice with cold PBS and harvested in 150 µL of passive lysis buffer (0.5 M HEPES pH 7.8, 1% Triton N-101, 1 mM CaCl2, and 1 mM MgCl2) for luciferase assays (Promega, Madison, WI, USA). Transfection experiments were performed in triplicate and repeated at least three times.

4.11. Immunofluorescence Analysis

To examine nuclear location of NF-κB p65 subunit, we cultured RAW 264.7 cells onto glass coverslips in 6-well plates for 24 h. Before being treated with 1 µg/mL LPS for 1 h, the cells were pre-incubated with 50 µM of MC for 2 h. After that, we fixed the cells with 4.0% (w/v) paraformaldehyde for 15 min at room temperature. 0.5% (v/v) Triton X-100 was used to permeabilize the cells prior to blocking in 1% (w/v) goat serum in PBS for 1h. The cells were then treated with anti-NF-κB p65 antibody (1:400 in 1% goat serum/PBS) overnight at 4 °C following three washings with PBS. After Alexa Fluor 555-conjugated secondary anti-rabbit antibody (1:500) treatment for 2 h at room temperature, we stained the nuclei with 10 µg/mL Hoechst 33342 (Beyotime Biotechnology, Wuhan, China). The immunofluorescence analysis was performed using an A1R Confocal Microscope (Nikon, Tokyo, Japan).

4.12. Statistical Analysis

Data were expressed as the mean ± S.E.M from at least three independent experiments. One-way ANOVA and two-tailed Student’s t-test were performed. p values less than 0.05 were considered as statistically significant. All statistical tests were carried out using GraphPad Prism software (GraphPad Inc., San Diego, CA, USA).

5. Conclusions

In this study, we found that MC, a natural phenolic product isolated from A. heterophyllus, possess a potent protective effect against LPS-induced inflammatory responses in RAW264.7 macrophages, through suppressing the NF-κB and MAPKs activation. This may bring hope to the treatment of various inflammatory diseases.

Acknowledgments

This work was supported by grants from the National Natural Science Foundation of China (grants 81402482), the Shanghai Committee of Science and Technology (grants 14ZR1411100, 15431902000), China Postdoctoral Science Foundation grant (2014M551361, 2015T80415).

Author Contributions

Jin Huang conceived and directed the project. Weiqiang Lu and Jin Huang designed the study. Xue Yao, Ningning Dong, Dang Wu and Jiaqian Pu, Ping Ouyang, Qian Hu and Jingyuan Wang collected the materials and carried out the experiments. Xue Yao analyzed the data. Xue Yao, Ningning Dong, Dang Wu, Weiqiang Lu and Jin Huang interpreted the results and wrote the manuscript. All authors read and approved the finalized manuscript.

Conflicts of Interest

The authors have declared that no conflict of interest exists.

Abbreviations

ABArtoheterophyllin B
ARArtocarpin
COX-2cyclooxygenase-2
CYCycloheterophyllin
DADadahol A
ERKextracellular signal-regulated kinase
FBSfetal bovine serum
HY25-Hydroxycycloart-23-en-3-one
IL-1βinterleukin-1β
IL-6interleukin-6
iNOSinducible nitric oxide synthase
JNKc-Jun N-terminal kinase
LPSlipopolysaccharide
MAMorachalcone A
MAPKsmitogen activated protein kinases
MCMoracin C
NOnitric oxide
NF-κBNuclear Factor-κB
ROSreactive oxygen species
TLRsToll-like receptors
TNF-αtumor necrosis factor α

References

  1. Killeen, M.J.; Linder, M.; Pontoniere, P.; Crea, R. NF-κβ signaling and chronic inflammatory diseases: Exploring the potential of natural products to drive new therapeutic opportunities. Drug Discov. Today 2014, 19, 373–378. [Google Scholar] [CrossRef] [PubMed]
  2. Jayasooriya, R.G.P.T.; Lee, K.-T.; Lee, H.-J.; Choi, Y.H.; Jeong, J.-W.; Kim, G.-Y. Anti-inflammatory effects of β-hydroxyisovalerylshikonin in BV2 microglia are mediated through suppression of the PI3K/Akt/NF-κB pathway and activation of the Nrf2/HO-1 pathway. Food Chem. Toxicol. 2014, 65, 82–89. [Google Scholar] [CrossRef] [PubMed]
  3. Nathan, C. Points of control in inflammation. Nature 2002, 420, 846–852. [Google Scholar] [CrossRef] [PubMed]
  4. Wang, Q.-S.; Xiang, Y.; Cui, Y.-L.; Lin, K.-M.; Zhang, X.-F. Dietary blue pigments derived from genipin, attenuate inflammation by inhibiting LPS-induced iNOS and COX-2 expression via the NF-κB inactivation. PLoS ONE 2012, 7, e34122. [Google Scholar] [CrossRef] [PubMed]
  5. Pan, M.H.; Hong, H.M.; Lin, C.L.; Jhang, A.Z.; Tsai, J.H.; Badmaev, V.; Nagabhushanam, K.; Ho, C.T.; Chen, W.J. Se-methylselenocysteine inhibits lipopolysaccharide-induced NF-κB activation and iNOS induction in RAW 264.7 murine macrophages. Mol. Nutr. Food Res. 2011, 55, 723–732. [Google Scholar] [CrossRef] [PubMed]
  6. McInturff, J.E.; Modlin, R.L.; Kim, J. The role of toll-like receptors in the pathogenesis and treatment of dermatological disease. J. Investig. Dermatol. 2005, 125, 1–8. [Google Scholar] [CrossRef] [PubMed]
  7. Tak, P.P.; Firestein, G.S. NF-κB: A key role in inflammatory diseases. J. Clin. Investig. 2001, 107, 7. [Google Scholar] [CrossRef] [PubMed]
  8. Viatour, P.; Merville, M.-P.; Bours, V.; Chariot, A. Phosphorylation of NF-κB and IκB proteins: Implications in cancer and inflammation. Trends Biochem. Sci. 2005, 30, 43–52. [Google Scholar] [CrossRef] [PubMed]
  9. Lawrence, T.; Fong, C. The resolution of inflammation: Anti-inflammatory roles for NF-κB. Int. J. Biochem. Cell Biol. 2010, 42, 519–523. [Google Scholar] [CrossRef] [PubMed]
  10. Thalhamer, T.; McGrath, M.; Harnett, M. MAPKs and their relevance to arthritis and inflammation. Rheumatology 2008, 47, 409–414. [Google Scholar] [CrossRef] [PubMed]
  11. DebRoy, A.; Vogel, S.M.; Soni, D.; Sundivakkam, P.C.; Malik, A.B.; Tiruppathi, C. Endotoxin-induced STIM1 expression in endothelial cells requires cooperative signaling of transcription factors NF-κB and AP1/c-Fos and mediates lung vascular hyper-permeability. J. Biol. Chem. 2014, 289, 24188–24201. [Google Scholar] [CrossRef] [PubMed]
  12. Hwang, P.-A.; Chien, S.-Y.; Chan, Y.-L.; Lu, M.-K.; Wu, C.-H.; Kong, Z.-L.; Wu, C.-J. Inhibition of lipopolysaccharide (LPS)-induced inflammatory responses by sargassum hemiphyllum sulfated polysaccharide extract in RAW 264.7 macrophage cells. J. Agric. Food Chem. 2011, 59, 2062–2068. [Google Scholar] [CrossRef] [PubMed]
  13. Baker, D.D.; Chu, M.; Oza, U.; Rajgarhia, V. The value of natural products to future pharmaceutical discovery. Nat. Prod. Rep. 2007, 24, 1225–1244. [Google Scholar] [CrossRef] [PubMed]
  14. Li, J.W.-H.; Vederas, J.C. Drug discovery and natural products: End of an era or an endless frontier? Science 2009, 325, 161–165. [Google Scholar] [CrossRef] [PubMed]
  15. Shanmugam, K.; Holmquist, L.; Steele, M.; Stuchbury, G.; Berbaum, K.; Schulz, O.; Benavente García, O.; Castillo, J.; Burnell, J.; Garcia Rivas, V. Plant-derived polyphenols attenuate lipopolysaccharide-induced nitric oxide and tumour necrosis factor production in murine microglia and macrophages. Mol. Nutr. Food Res. 2008, 52, 427–438. [Google Scholar] [CrossRef] [PubMed]
  16. Baliga, M.S.; Shivashankara, A.R.; Haniadka, R.; Dsouza, J.; Bhat, H.P. Phytochemistry, nutritional and pharmacological properties of Artocarpus heterophyllus Lam (jackfruit): A review. Food Res. Int. 2011, 44, 1800–1811. [Google Scholar] [CrossRef]
  17. Wei, B.-L.; Weng, J.-R.; Chiu, P.-H.; Hung, C.-F.; Wang, J.-P.; Lin, C.-N. Antiinflammatory flavonoids from artocarpus heterophyllus and artocarpus communis. J. Agric. Food Chem. 2005, 53, 3867–3871. [Google Scholar] [CrossRef] [PubMed]
  18. Likhitwitayawuid, K.; Sritularak, B.; Benchanak, K.; Lipipun, V.; Mathew, J.; Schinazi, R.F. Phenolics with antiviral activity from Millettia erythrocalyx and Artocarpus lakoocha. Nat. Prod. Res. 2005, 19, 177–182. [Google Scholar] [CrossRef] [PubMed]
  19. Widyawaruyanti, A.; Kalauni, S.K.; Awale, S.; Nindatu, M.; Zaini, N.C.; Syafruddin, D.; Asih, P.B.S.; Tezuka, Y.; Kadota, S. New prenylated flavones from Artocarpus champeden, and their antimalarial activity in vitro. J. Nat. Med. 2007, 61, 410–413. [Google Scholar] [CrossRef]
  20. Furlan, M.; Roque, N.F.; Wolter Filho, W. Cycloartane derivatives from guarea trichilioides. Phytochemistry 1993, 32, 1519–1522. [Google Scholar] [CrossRef]
  21. Ko, F.N.; Cheng, Z.J.; Lin, C.N.; Teng, C.M. Scavenger and antioxidant properties of prenylflavones isolated from artocarpus heterophyllus. Free Radic. Biol. Med. 1998, 25, 160–168. [Google Scholar] [CrossRef]
  22. Zheng, Z.-P.; Chen, S.; Wang, S.; Wang, X.-C.; Cheng, K.-W.; Wu, J.-J.; Yang, D.; Wang, M. Chemical components and tyrosinase inhibitors from the twigs of artocarpus heterophyllus. J. Agric. Food Chem. 2009, 57, 6649–6655. [Google Scholar] [CrossRef] [PubMed]
  23. Han, A.-R.; Kang, Y.-J.; Windono, T.; Lee, S.K.; Seo, E.-K. Prenylated Flavonoids from the Heartwood of artocarpus c ommunis with Inhibitory Activity on Lipopolysaccharide-Induced Nitric Oxide Production. J. Nat. Prod. 2006, 69, 719–721. [Google Scholar] [CrossRef] [PubMed]
  24. Lucas, K.; Maes, M. Role of the Toll Like receptor (TLR) radical cycle in chronic inflammation: Possible treatments targeting the TLR4 pathway. Mol. Neurobiol. 2013, 48, 190–204. [Google Scholar] [CrossRef] [PubMed]
  25. Xie, Q.-W.; Nathan, C. The high-output nitric oxide pathway: Role and regulation. J. Leukoc. Biol. 1994, 56, 576–582. [Google Scholar] [PubMed]
  26. Ghosh, S.; Karin, M. Missing pieces in the NF-κB puzzle. Cell 2002, 109, 81–96. [Google Scholar] [CrossRef]
  27. Kim, K.-S.; Cui, X.; Lee, D.-S.; Ko, W.; Sohn, J.H.; Yim, J.H.; An, R.-B.; Kim, Y.-C.; Oh, H. Inhibitory effects of benzaldehyde derivatives from the marine fungus Eurotium sp. SF-5989 on inflammatory mediators via the induction of heme oxygenase-1 in lipopolysaccharide-stimulated RAW264. 7 macrophages. Int. J. Mol. Sci. 2014, 15, 23749–23765. [Google Scholar] [CrossRef] [PubMed]
  28. You, R.; Long, W.; Lai, Z.; Sha, L.; Wu, K.; Yu, X.; Lai, Y.; Ji, H.; Huang, Z.; Zhang, Y. Discovery of a potential anti-inflammatory agent: 3-oxo-29-noroleana-1, 9 (11), 12-trien-2, 20-dicarbonitrile. J. Med. Chem. 2013, 56, 1984–1995. [Google Scholar] [CrossRef] [PubMed]
  29. Carter, A.B.; Knudtson, K.L.; Monick, M.M.; Hunninghake, G.W. The p38 mitogen-activated protein kinase is required for NF-κB-dependent gene expression THE ROLE OF TATA-BINDING PROTEIN (TBP). J. Biol. Chem. 1999, 274, 30858–30863. [Google Scholar] [CrossRef] [PubMed]
  30. Franceschi, C.; Campisi, J. Chronic inflammation (inflammaging) and its potential contribution to age-associated diseases. J. Gerontol. A Biol. Sci. Med. Sci. 2014, 69, S4–S9. [Google Scholar] [CrossRef] [PubMed]
  31. Jagtap, U.; Bapat, V. Artocarpus: A review of its traditional uses, phytochemistry and pharmacology. J. Ethnopharmacol. 2010, 129, 142–166. [Google Scholar] [CrossRef] [PubMed]
  32. Yang, Z.-G.; Matsuzaki, K.; Takamatsu, S.; Kitanaka, S. Inhibitory effects of constituents from morus alba var. multicaulis on differentiation of 3T3-L1 cells and nitric oxide production in RAW264. 7 cells. Molecules 2011, 16, 6010–6022. [Google Scholar] [CrossRef] [PubMed]
  33. Baeuerle, P.A.; Baltimore, D. NF-κB: Ten years after. Cell 1996, 87, 13–20. [Google Scholar] [CrossRef]
  34. Kaminska, B. MAPK signalling pathways as molecular targets for anti-inflammatory therapy—From molecular mechanisms to therapeutic benefits. BBA-Proteins Proteom. 2005, 1754, 253–262. [Google Scholar] [CrossRef] [PubMed]
  35. Rajapakse, N.; Kim, M.M.; Mendis, E.; Kim, S.K. Inhibition of inducible nitric oxide synthase and cyclooxygenase-2 in lipopolysaccharide-stimulated RAW264. 7 cells by carboxybutyrylated glucosamine takes place via down-regulation of mitogen-activated protein kinase-mediated nuclear factor-κB signaling. Immunology 2008, 123, 348–357. [Google Scholar] [CrossRef] [PubMed]
  36. Bhaskar, S.; Shalini, V.; Helen, A. Quercetin regulates oxidized LDL induced inflammatory changes in human PBMCs by modulating the TLR-NF-κB signaling pathway. Immunobiology 2011, 216, 367–373. [Google Scholar] [CrossRef] [PubMed]
  37. Qureshi, A.A.; Guan, X.Q.; Reis, J.C.; Papasian, C.J.; Jabre, S.; Morrison, D.C.; Qureshi, N. Inhibition of nitric oxide and inflammatory cytokines in LPS-stimulated murine macrophages by resveratrol, a potent proteasome inhibitor. Lipids Health Dis. 2012, 11, 1–17. [Google Scholar] [CrossRef] [PubMed]
  38. Bone, R.C. Toward a theory regarding the pathogenesis of the systemic inflammatory response syndrome: What we do and do not know about cytokine regulation. Crit. Care Med. 1996, 24, 163–172. [Google Scholar] [CrossRef] [PubMed]
  39. Chow, C.-W.; Herrera Abreu, M.T.; Suzuki, T.; Downey, G.P. Oxidative stress and acute lung injury. Am. J. Respir. Cell Mol. Biol. 2003, 29, 427–431. [Google Scholar] [CrossRef] [PubMed]
  40. Seifert, U.; Bialy, L.P.; Ebstein, F.; Bech-Otschir, D.; Voigt, A.; Schröter, F.; Prozorovski, T.; Lange, N.; Steffen, J.; Rieger, M. Immunoproteasomes preserve protein homeostasis upon interferon-induced oxidative stress. Cell 2010, 142, 613–624. [Google Scholar] [CrossRef] [PubMed]
  41. Medzhitov, R. Origin and physiological roles of inflammation. Nature 2008, 454, 428–435. [Google Scholar] [CrossRef] [PubMed]
  42. Di, A.; Gao, X.-P.; Qian, F.; Kawamura, T.; Han, J.; Hecquet, C.; Richard, D.Y.; Vogel, S.M.; Malik, A.B. The redox-sensitive cation channel TRPM2 modulates phagocyte ROS production and inflammation. Nat. Immunol. 2012, 13, 29–34. [Google Scholar] [CrossRef] [PubMed]
  43. Bayr, H. Reactive oxygen species. Crit. Care Med. 2005, 33, 498–501. [Google Scholar] [CrossRef]
  44. LeBel, C.P.; Ischiropoulos, H.; Bondy, S.C. Evaluation of the probe 2′,7′-dichlorofluorescin as an indicator of reactive oxygen species formation and oxidative stress. Chem. Res. Toxicol. 1992, 5, 227–231. [Google Scholar] [CrossRef] [PubMed]
  45. Wang, H.; Khor, T.O.; Saw, C.L.L.; Lin, W.; Wu, T.; Huang, Y.; Kong, A.-N.T. Role of Nrf2 in suppressing LPS-induced inflammation in mouse peritoneal macrophages by polyunsaturated fatty acids docosahexaenoic acid and eicosapentaenoic acid. Mol. Pharm. 2010, 7, 2185–2193. [Google Scholar] [CrossRef] [PubMed]
  46. Trompouki, E.; Hatzivassiliou, E.; Tsichritzis, T.; Farmer, H.; Ashworth, A.; Mosialos, G. CYLD is a deubiquitinating enzyme that negatively regulates NF-κB activation by TNFR family members. Nature 2003, 424, 793–796. [Google Scholar] [CrossRef] [PubMed]
Figure 1. Chemical structure of compounds isolated from A. heterophyllus.
Figure 1. Chemical structure of compounds isolated from A. heterophyllus.
Ijms 17 01199 g001
Figure 2. Effects of the seven compounds on the cell viability of RAW 264.7 cells. (AD) RAW 264.7 cells incubated with 10 µM compounds for different times (12, 24, 48, and 72 h), with or without LPS treatment (1 µg/mL), respectively. The cell viability was measured using a MTT assay. Mean ± SEM, * p < 0.05, ** p < 0.01, *** p < 0.001.
Figure 2. Effects of the seven compounds on the cell viability of RAW 264.7 cells. (AD) RAW 264.7 cells incubated with 10 µM compounds for different times (12, 24, 48, and 72 h), with or without LPS treatment (1 µg/mL), respectively. The cell viability was measured using a MTT assay. Mean ± SEM, * p < 0.05, ** p < 0.01, *** p < 0.001.
Ijms 17 01199 g002
Figure 3. Effects of compounds on nitric oxide (NO) and reactive oxygen species (ROS) production in lipopolysaccharide (LPS)-activated RAW264.7 cells. (A,B) Cells were treated with 1 µg/mL LPS for 18 h. The nitrite concentration in the culture supernatant was detected to indicate NO production; (C) Cells incubated with 1, 10, 25 and 50 µM MC for 24 h. The cell viability was measured using a MTT assay; (D) Cells were treated with 1 µg/mL LPS for 1 h. The ROS content in the cell was detected using an oxidant-sensing fluorescent probe 2’,7’-dichlorofluorescein diacetate (DCFH-DA). Left: the images were observed using an inverted fluorescence microscope (Scale bar: 100 µm); Right: The quantitative data of fluorescent signal. Mean ± SEM, * p < 0.05, ** p < 0.01, *** p < 0.001.
Figure 3. Effects of compounds on nitric oxide (NO) and reactive oxygen species (ROS) production in lipopolysaccharide (LPS)-activated RAW264.7 cells. (A,B) Cells were treated with 1 µg/mL LPS for 18 h. The nitrite concentration in the culture supernatant was detected to indicate NO production; (C) Cells incubated with 1, 10, 25 and 50 µM MC for 24 h. The cell viability was measured using a MTT assay; (D) Cells were treated with 1 µg/mL LPS for 1 h. The ROS content in the cell was detected using an oxidant-sensing fluorescent probe 2’,7’-dichlorofluorescein diacetate (DCFH-DA). Left: the images were observed using an inverted fluorescence microscope (Scale bar: 100 µm); Right: The quantitative data of fluorescent signal. Mean ± SEM, * p < 0.05, ** p < 0.01, *** p < 0.001.
Ijms 17 01199 g003
Figure 4. Effects of MC on mRNA and protein expression of iNOS and COX-2 in LPS-activated RAW 264.7 cells. Cells preincubated with 1, 10, 25 and 50 µM MC for 2 h were exposed to 1 µg/mL LPS for 24 h. Whole RNA was extracted for RT-PCR. Relative inducible nitric oxide synthase (iNOS) (A) and cyclooxygenase-2 (COX-2) (B) mRNA levels were calculated with reference to the LPS-treated group. The expressions of iNOS, COX-2, and GAPDH proteins were detected by Western blotting analysis. Relative iNOS (C) and COX-2 (D) protein levels were calculated with reference to the LPS-treated group. Mean ± SEM, * p < 0.05, ** p < 0.01, *** p < 0.001.
Figure 4. Effects of MC on mRNA and protein expression of iNOS and COX-2 in LPS-activated RAW 264.7 cells. Cells preincubated with 1, 10, 25 and 50 µM MC for 2 h were exposed to 1 µg/mL LPS for 24 h. Whole RNA was extracted for RT-PCR. Relative inducible nitric oxide synthase (iNOS) (A) and cyclooxygenase-2 (COX-2) (B) mRNA levels were calculated with reference to the LPS-treated group. The expressions of iNOS, COX-2, and GAPDH proteins were detected by Western blotting analysis. Relative iNOS (C) and COX-2 (D) protein levels were calculated with reference to the LPS-treated group. Mean ± SEM, * p < 0.05, ** p < 0.01, *** p < 0.001.
Ijms 17 01199 g004
Figure 5. Effects of MC on pro-inflammatory cytokine productions in LPS-activated RAW 264.7 cells. Cells were treated with 1 µg/mL LPS for 24 h. IL-1β (A); IL-6 (B); and TNF-α (C) in the supernatant were detected by ELISA kits. Whole RNA was extracted for RT-PCR. Relative interleukin-1β (IL-1β) (D); interleukin-6 (IL-6) (E); and tumor necrosis factor α (TNF-α) (F) mRNA levels were calculated with reference to the LPS-treated group. Mean ± SEM, * p < 0.05, ** p < 0.01, *** p < 0.001.
Figure 5. Effects of MC on pro-inflammatory cytokine productions in LPS-activated RAW 264.7 cells. Cells were treated with 1 µg/mL LPS for 24 h. IL-1β (A); IL-6 (B); and TNF-α (C) in the supernatant were detected by ELISA kits. Whole RNA was extracted for RT-PCR. Relative interleukin-1β (IL-1β) (D); interleukin-6 (IL-6) (E); and tumor necrosis factor α (TNF-α) (F) mRNA levels were calculated with reference to the LPS-treated group. Mean ± SEM, * p < 0.05, ** p < 0.01, *** p < 0.001.
Ijms 17 01199 g005
Figure 6. Effects of MC on LPS-induced activation of NF-κB pathway. (A) Western blotting analysis of the expression of TLR4 induced by LPS. Cells were treated with 1 µg/mL LPS for 24 h and total cell lysates were extracted and measured by Western blotting analysis; (B) Western blotting analysis of the phosphorylation of IκB and IKK expression induced by LPS. Cells were treated with 1 µg/mL LPS for 30 min and total cell lysates were extracted and measured by Western blotting analysis; (C) pNF-κB-luc were transfected into RAW 264.7 macrophages (upper) and HEK293T cells (bottom). Twenty-four hours after transfection, cells pretreated with MC for 2 h were treated with 1 µg/mL LPS for 6 h, the luciferase activity was determined. Mean ± SEM, * p < 0.05, ** p < 0.01, *** p < 0.001.
Figure 6. Effects of MC on LPS-induced activation of NF-κB pathway. (A) Western blotting analysis of the expression of TLR4 induced by LPS. Cells were treated with 1 µg/mL LPS for 24 h and total cell lysates were extracted and measured by Western blotting analysis; (B) Western blotting analysis of the phosphorylation of IκB and IKK expression induced by LPS. Cells were treated with 1 µg/mL LPS for 30 min and total cell lysates were extracted and measured by Western blotting analysis; (C) pNF-κB-luc were transfected into RAW 264.7 macrophages (upper) and HEK293T cells (bottom). Twenty-four hours after transfection, cells pretreated with MC for 2 h were treated with 1 µg/mL LPS for 6 h, the luciferase activity was determined. Mean ± SEM, * p < 0.05, ** p < 0.01, *** p < 0.001.
Ijms 17 01199 g006
Figure 7. Effects of MC on LPS-induced translocation of NF-κB subunit p65. Cells preincubated with 50 µM MC for 2 h, were treated with 1 µg/mL LPS for 1 h. (A) Expression of NF-κB p65 protein was detected by Western blotting analysis; (B) The immunofluorescence analysis was performed with rabbit anti-NF-κB p65 antibody and an Alexa Fluor 555-conjugated anti-rabbit IgG antibody (red). Hoechst 33342 was used to label the nuclei (blue). The images were captured by confocal microscopy (Scale bar = 10 µm). The translocation of NF-κB p65 was marked by the arrows. The representative images from three independent experiments are shown here. Mean ± SEM, * p < 0.05, ** p < 0.01, *** p < 0.001.
Figure 7. Effects of MC on LPS-induced translocation of NF-κB subunit p65. Cells preincubated with 50 µM MC for 2 h, were treated with 1 µg/mL LPS for 1 h. (A) Expression of NF-κB p65 protein was detected by Western blotting analysis; (B) The immunofluorescence analysis was performed with rabbit anti-NF-κB p65 antibody and an Alexa Fluor 555-conjugated anti-rabbit IgG antibody (red). Hoechst 33342 was used to label the nuclei (blue). The images were captured by confocal microscopy (Scale bar = 10 µm). The translocation of NF-κB p65 was marked by the arrows. The representative images from three independent experiments are shown here. Mean ± SEM, * p < 0.05, ** p < 0.01, *** p < 0.001.
Ijms 17 01199 g007
Figure 8. Effects of MC on the phosphorylation of MAPKs. (A) Cells preincubated with 1, 10, 25 and 50 µM MC for 2 h were exposed to 1 µg/mL LPS for 30 min, for the detection of phosphorylated and total p38, ERK and JNK, cell lysates were extracted and measured by Western blotting analysis; (B) The ratio of the phosphorylation and the non-phosphorylation of MAPKs. The representative Western blotting bands from three independent experiments are shown here. Mean ± SEM, ** p < 0.01, *** p < 0.001.
Figure 8. Effects of MC on the phosphorylation of MAPKs. (A) Cells preincubated with 1, 10, 25 and 50 µM MC for 2 h were exposed to 1 µg/mL LPS for 30 min, for the detection of phosphorylated and total p38, ERK and JNK, cell lysates were extracted and measured by Western blotting analysis; (B) The ratio of the phosphorylation and the non-phosphorylation of MAPKs. The representative Western blotting bands from three independent experiments are shown here. Mean ± SEM, ** p < 0.01, *** p < 0.001.
Ijms 17 01199 g008

Share and Cite

MDPI and ACS Style

Yao, X.; Wu, D.; Dong, N.; Ouyang, P.; Pu, J.; Hu, Q.; Wang, J.; Lu, W.; Huang, J. Moracin C, A Phenolic Compound Isolated from Artocarpus heterophyllus, Suppresses Lipopolysaccharide-Activated Inflammatory Responses in Murine Raw264.7 Macrophages. Int. J. Mol. Sci. 2016, 17, 1199. https://doi.org/10.3390/ijms17081199

AMA Style

Yao X, Wu D, Dong N, Ouyang P, Pu J, Hu Q, Wang J, Lu W, Huang J. Moracin C, A Phenolic Compound Isolated from Artocarpus heterophyllus, Suppresses Lipopolysaccharide-Activated Inflammatory Responses in Murine Raw264.7 Macrophages. International Journal of Molecular Sciences. 2016; 17(8):1199. https://doi.org/10.3390/ijms17081199

Chicago/Turabian Style

Yao, Xue, Dang Wu, Ningning Dong, Ping Ouyang, Jiaqian Pu, Qian Hu, Jingyuan Wang, Weiqiang Lu, and Jin Huang. 2016. "Moracin C, A Phenolic Compound Isolated from Artocarpus heterophyllus, Suppresses Lipopolysaccharide-Activated Inflammatory Responses in Murine Raw264.7 Macrophages" International Journal of Molecular Sciences 17, no. 8: 1199. https://doi.org/10.3390/ijms17081199

APA Style

Yao, X., Wu, D., Dong, N., Ouyang, P., Pu, J., Hu, Q., Wang, J., Lu, W., & Huang, J. (2016). Moracin C, A Phenolic Compound Isolated from Artocarpus heterophyllus, Suppresses Lipopolysaccharide-Activated Inflammatory Responses in Murine Raw264.7 Macrophages. International Journal of Molecular Sciences, 17(8), 1199. https://doi.org/10.3390/ijms17081199

Note that from the first issue of 2016, this journal uses article numbers instead of page numbers. See further details here.

Article Metrics

Back to TopTop