Abstract
The gasotransmitters are a family of gaseous signaling molecules which are produced endogenously and act at specific receptors to play imperative roles in physiologic and pathophysiologic processes. As a well-known gasotransmitter along with hydrogen sulfide and carbon monoxide, nitric oxide (NO) has earned repute as a potent vasodilator also known as endothelium-derived vasorelaxant factor (EDRF). NO has been studied in greater detail, from its synthesis and mechanism of action to its physiologic, pathologic, and pharmacologic roles in different disease states. Different animal models have been applied to investigate the beneficial effects of NO as an antihypertensive, renoprotective, and antihypertrophic agent. NO and its interaction with different systems like the renin–angiotensin system, sympathetic nervous system, and other gaseous transmitters like hydrogen sulfide are also well studied. However, links that appear to exist between the endocannabinoid (EC) and NO systems remain to be fully explored. Experimental approaches using modulators of its synthesis including substrate, donors, and inhibitors of the synthesis of NO will be useful for establishing the relationship between the NO and EC systems in the cardiovascular and renal systems. Being a potent vasodilator, NO may be unique among therapeutic options for management of hypertension and resulting renal disease and left ventricular hypertrophy. Inclusion of NO modulators in clinical practice may be useful not only as curatives for particular diseases but also for arresting disease prognoses through its interactions with other systems.
1. Nitric Oxide Background and Production
Nitric oxide is produced from l-arginine and oxygen in a reaction catalyzed by the enzyme nitric oxide synthase (NOS). There are three isoforms of NOS, endothelial (eNOS), neuronal (nNOS), and an inducible NOS isoform (iNOS) [1]. Both eNOS and nNOS are reported to be present in left ventricular myocytes, while nNOS is the myocardial constitutive isoform responsible for the NO-mediated myocardial inotropy and relaxation [2]. Literature-reported differences between eNOS and nNOS [3,4,5] in the subcellular localization (sarcoplasmic reticulum vs. caveolar membrane), mode of activation (via phosphorylation and Ca2+ for eNOS and Ca2+ for nNOS), and rate of NO production (in nmol of NO min−1: 16 for eNOS vs. 96 for nNOS) between eNOS and nNOS may account for their diverse effects on the myocardium. NO exerts its main physiological and pharmacological effect, smooth muscle relaxation, by activating the NO/cGMP pathway. Inhibition of NOS has been shown to result in reduced blood flow in humans [6,7,8] and increased blood pressure and vasoconstriction in animals [9]. This indicates that resistance vessels are under the tonic influence of the vasodilator effect of NO. Nitric oxide is usually measured as the sum total of nitrate (NO3−) and nitrite (NO2) content in the plasma [10,11]. The mechanism of NO production depends on the action of eNOS on l-arginine in endothelial cells.
This enzymatic conversion of arginine to NO by eNOS requires oxygen and the reduced cofactors, tetrahydrobiopterin (BH4) and nicotinamide adenine dinucleotide phosphate (NADPH) [12]. Increased intracellular calcium in response to vasodilator agonists such as acetylcholine and bradykinin leads to activation of eNOS and increased production of NO in endothelial cells. NO diffuses into vascular smooth muscle cells where it activates soluble guanylyl cyclase (sGC), in turn forming cyclic guanosine monophosphate (cGMP) to elicit vasorelaxation, as shown in Figure 1. This NO/sGC/cGMP pathway has shown a spatial distribution in the kidney, and its importance in this organ is supported by many studies [10,13]. The level of cGMP is determined by the balance between the synthesizing enzyme soluble guanylyl cyclase (sGC) and catabolizing enzyme (PDE), which metabolizes cGMP to its biologically inactive metabolite, 5′-GMP, as shown in Figure 1. In most cells, the rate of synthesis of cGMP is 10-fold lower than its rate of hydrolysis by phosphodiestrase (PDE) [14]. Therefore, inhibition of PDE is considered a therapeutic target in many pathological conditions such as erectile dysfunction [15], in which an elevated levels of NO is desired. Another interaction of cGMP is with protein kinase G (PKG), which is activated upon CGMP stimulation to phosphorylate different target proteins upon cGMP stimulation. These proteins are involved in vasodilation, neutrophil activation, smooth muscle tone modulator, and matrix expansion [13] as shown in Figure 1.
Figure 1.
Synthesis of nitric oxide from precursor l-arginine in endothelial cells and mechanism of vasodilation in vascular smooth muscle.
It is also clear that sGC enzyme represents an attractive target for therapeutic intervention in renal diseases featuring NO insufficiency. Any agent capable of activating sGC in a selective manner may have therapeutic potential for such diseases. Among known sGC activators, YC-1 (3-(5′-hydroxymethyl-2′-furyl)-1-benzylindazole) was identified as a moderate NO-independent stimulator of sGC activity by a factor of up to 10-fold [16] that works synergistically with NO via PDE inhibition [17].
In 1994, Stasch and colleagues screened nearly 20,000 compounds and discovered the 5-substituted-2-furaldehyde-hydrazone, a subclass of high-affinity analogues of YC-1. These derivatives are considerably more potent in sGC stimulation and do not appear to inhibit PDE activity, thus offering significantly greater efficacy and selectivity [18]. The heme-dependent sGC stimulators, exemplified by Bay 41-2272 and Bay 41-8543, activate purified enzymes in a fashion synergistic with NO and require the presence of reduced prosthetic heme. Bay 41-2272 (5-cyclopropyl-2-[1-(2-fluorobenzyl)-1H-pyrazolo (3, 4-b) pyridin-3-yl]-pyrimidin-4-ylamine) stimulated sGC up to a 25-fold in an NO-independent and heme-dependent manner by interacting with cysteines 238 or 243 of the α1 subunit [18]. In 2002, using a Chinese hamster ovary cell line, BAY W 1449 was identified after screening more than 900,000 compounds [19]. The first NO and heme-independent sGC activator, Bay 58-2667, was selected from about 800 BAY W 1449 analogues, indicating a novel mechanism of enzyme activation [19].
These sGC activators have some advantages over NO precursors, like l-arginine, in clinical practice: (1) they do not lead to the endogenous formation of harmful products (l-arginine: peroxynitrite involving inducible NOS and NO donor: superanion); (2) they show no tolerance like NO donors; (3) they increase sGC activity at low NO concentrations and thus would be very effective with insufficient NO production [13]; and (4) they amplify the cGMP signal exactly at that subcellular location where it is naturally generated and the further cGMP effector pathways are already lined up, thus avoiding the potentially deleterious actions of the effector pathway of NO and the side effects of nitration and nitrosation of the NO donor. S-nitrosation/denitrosation of NO produced by exogenous precursors [20,21] is the major issue in clinical practice. Cardiovascular diseases like hypertension, atherosclerosis, cardiomyopathy, thrombosis, and metabolic diseases have oxidative stress in their pathogenesis. RSNO as a new therapeutic class aimed at improving vascular dysfunctions and overcoming many drawbacks associated with actual NO donors. This is demonstrated by (i) the actual intense investigation on (S-nitrosthiol) RSNO interaction with proteins leading to S-nitrosation, a translational pathway of main importance in cell signaling leading to physiological action such as vasorelaxation and (ii) by many clinical trials based on the administration of S-nitrosoglutathione (GSNO), a physiological RSNO [20].
2. Role of Nitric Oxide in Hypertension
A large body of evidence supports that the NO system plays a critical role in blood pressure regulation. The data obtained in the cardiovascular system are consistent, and the literature has described in detail the role of l-arginine (NO donor) in hypertension [22,23]. Reduced concentrations of NO in plasma have been observed in patients with essential hypertension [24], and endothelium dependent vasodilation is impaired in patients with essential hypertension [24,25]. NO bioavailability can be improved by both nonpharmacological and pharmacological approaches. Physical exercise is a nonpharmacological approach to enhance NO bioavailability and improve endothelial function in hypertensive patients [26]. Restoration of eNOS function through augmentation of its substrate, l-arginine, or cofactors for its synthesis has been demonstrated to have beneficial effects. For example, chronic oral supplementation of tetrahydrobiopterin prevented the blood pressure increase in rats with 5/6 nephrectomy [27] and arterial stiffness in fructose-fed insulin-resistant rats [28]. The critical role of eNOS and nitric oxide in the prevention of hypertension is supported by the finding that mice lacking a functional eNOS gene develop hypertension [29]. NG-monomethyl-l-arginine (l-NMMA) has been frequently employed to block the NO production pathway to study the importance of this mechanism in hypertension. Intra-arterial infusion of this inhibitor in untreated hypertensive patients resulted in an abnormal basal nitric oxide-induced vasodilation in the forearm arteriolar bed [30]. Intravenous injection of a low dose of l-NMMA in Sprague-Dawley rats affected the renal excretions of sodium and water without altering blood pressure, but at a high dose it induced hypertension [31].
Supplementation with l-arginine has been a common approach for testing the effect of NO enhancement on hypertension. By providing a source of nitrogen for synthesis of NO by NOS, l-arginine is thought to lower pressure by enhancing vasodilation of resistance vessels indirectly by augmenting the production of NO from NOS. This vasodilator action of NO (endothelium-derived relaxing factor; EDRF) depends on activation of sGC which converts guanosine triphosphate to its product, cyclic 3′, 5′-guanosine monophosphate (cGMP). It has been reported that the impaired nitric oxide production pathway may lead to the onset of essential hypertension [32]. l-arginine and l-citrulline, which is converted to l-arginine, increased the production of NO and prevented the development of salt-sensitive hypertension in Dahl/Rapp rats [33]. In patients with hypertension, the oral administration of l-arginine was an effective therapeutic option [34]. In some studies, vasorelaxation in response to nitroglycerin was also blunted [35], indicating associated changes in responsiveness to NO either supplied exogenously or produced endogenously. Despite several lines of evidence, demonstrating antihypertensive actions of l-arginine, there is a paucity of evidence regarding the role of l-arginine in hypertension. It has been reported that newly diagnosed, mild to moderate hypertensive patients given l-arginine (2 g three times per day) had reduced blood pressure and improved vascular function after one week of treatment [36]. Similarly in patients with mild hypertension, the infusion of l-arginine (500 mg/kg for 30 min) lowered the mean blood pressure by 8% and reduced the renovascular resistance [37]. l-arginine reduced serum endothelin-1 and angiotensin II levels [38] which may be contributory factors in the lowering of blood pressure. Overall, these data support the idea that the endothelium plays an important role in the modulation of blood pressure and that NO is a key component responsible for this modulation and is generally known as EDRF. It may be possible to pharmacologically modulate the endogenous production of NO by exogenous agents to reduce blood pressure.
The upregulation of the NO/sGC/cGMP pathway in arterial hypertension has been identified as a promising therapeutic goal for lowering blood pressure and reducing associated complications related to heart and kidney function based on experimental models of hypertension and NOS-inhibition without causing tolerance [18,19,39].
3. Role of Nitric Oxide in Left Ventricular Hypertrophy (LVH)
Although nitric oxide has been a gasotransmitter of great interest for hypertension, investigations of its role in the pathophysiology or treatment of left ventricular hypertrophy (LVH) have lagged. However, findings resulting from aggressive research in hypertension may be relevant for the treatment of LVH. LVH is one of the major consequences or comorbidities of hypertension [40,41,42]. Some evidence supports an antihypertrophic role for nitric oxide in LVH as a result of essential hypertension [43]. In rats with hypertension induced by the NO synthase inhibitor, NG-nitro-l-arginine methyl ester (l-NAME), l-arginine treatment reversed several markers associated with LVH [44]. Several investigations have studied LVH in combination with essential hypertension [45,46,47,48], but the results regarding the regression of LVH were not encouraging. However, in spontaneously hypertensive rats (SHR), a 12-week treatment with l-arginine ameliorated LVH without affecting arterial blood pressure [46]. In contrast, another study showed that treatment of salt-sensitive Dahl-Rapp hypertensive rats with l-arginine reduced blood pressure to almost normotensive levels [33]. Few studies, however, have accounted for the fact that attenuation of LVH may be time-dependent as there was no regression of LVH either in SHR or in stroke-prone SHR by chronic administration of l-arginine for 6 weeks and one month, respectively [47,48].
l-arginine has been investigated extensively in animal models and humans for its effects on hemodynamic and metabolic changes, and other cardiovascular complications of hypertension [44,49,50,51]. In the cited study showing reversal of LVH in rats with l-NAME-induced hypertension and LVH, it was noted that the effects were dependent on blood pressure reduction but independent of restoration of NOS activity [44]. A large amount of evidence has shown that NO has antihypertrophic effects in the heart of SHR after chronic treatment with l-arginine [46], but these effects were independent of blood pressure-lowering. A similar response was observed in eNOS-overexpressing mice, which exhibited an attenuated cardiac hypertrophic response to chronically administered isoproterenol [52]. These studies confirmed NO as a negative modulator of heart hypertrophy in different models.
As l-arginine may enhance the production of NO by either eNOS or nNOS [1], it cannot be assumed that eNOS is the mediator of the beneficial effects of l-arginine in LVH. It is documented that mice with deficiency of either nNOS and eNOS developed spontaneous cardiac hypertrophy, and that animals with absence of both nNOS and eNOS developed more severe hypertrophy [53].
Currently, few studies have investigated the role of NO in dedicated models of LVH, although previously the role of the NO donor, l-arginine in the hypertensive model of LVH has been investigated [54,55]. There are contradictory findings in the LVH in SHR data where chronic treatment with l-arginine attenuated the LVH in SHR independent of blood pressure [46], but in salt-sensitive SHR, chronic treatment with l-arginine decreased the blood pressure to a normotensive level [33]. In studies using SHR and stroke-prone SHR [48], no LVH attenuation was observed after chronic administration of l-arginine intraperitoneally for 6 weeks or in drinking water for one month. While enhancement of the eNOS/NO pathway in myocardium by l-arginine treatment undoubtedly contributed to the mechanism of amelioration of LVH in Wistar-Kyoto rats [56], its enhancement at other sites is most likely beneficial. Notable in this regard is the kidney, where l-arginine treatment also improved renal cortical blood flow and sensitized α1 adrenergic receptors [56]. It may be speculated that upregulation of eNOS/NO/cGMP was important to maintain heart architecture and physiology which will not only control the mortality but also prognosis of the disease.
In summary, NO is a well-known and established antihypertrophic agent which arrests the progression of LVH by lowering blood pressure and interacting with other systems like renin angiotensin aldosterone system (RAAS) and sympathetic nervous system (SNS), which will be addressed further below in this review.
Alteration of Expression of Endothelial Nitric Oxide Synthase (eNOS) in LVH
Endothelial nitric oxide synthase (eNOS) is considered the most physiologically relevant NOS isoenzyme in the heart and is constitutively expressed in both the endocardium and in the cardiomyocytes of the myocardium [1,57]. Significant work has been done to investigate the role of eNOS in the pathophysiology underlying LVH using different model systems. In mice with LVH induced by transverse aortic constriction (TAC), eNOS deficiency resulted in enhanced LVH and fibrosis compared to wild type (WT) mice [58]. Early observations showed cardiomyocyte-restricted restoration of eNOS activity blunted LVH and dysfunction induced by transverse aortic constriction (TAC) mice [59]. Another study demonstrated that the presence of NOS3 (eNOS) limited LV dysfunction and remodeling in a murine model of MI by an afterload-independent mechanism [60].
The beneficial role of eNOS expression in cardiomyocytes remains to be a topic of debate. It was observed that sustained pressure overload induced by constriction of the thoracic or abdominal aorta resulted in greater LV dysfunction in eNOS−/− mice than in wild type mice [61,62]. In contrast to these findings, it was reported that eNOS deficiency preserved the morphology and function of LV after the transverse aortic constriction (TAC) procedure as compared to wild type mice [63], whereas other studies have reported that eNOS of bone marrow plays a beneficial role in amelioration of cardiac hypertrophy [58].
While the above highlighted literature clearly supports roles for NO in LVH and cardiac remodeling, after more than 25 years of research on NO, the story for NO and its role in cardiac pathophysiology seems to be multifolded. Whether this relates to the complexity of the NO system in the heart or the presence of multiple NOS isoforms in multiple cell types remains to be determined. Further research is clearly required to unfold the dual-faced nature of eNOS in cardiac hypertrophy and dysfunction.
4. Roles of Nitric Oxide in the Kidney
Nitric oxide, being a vasodilator, is considered to play a significant role in the homeostatic regulation of renal hemodynamics in both normotensive and hypertensive states [31]. NO mainly produces vasodilation by the eNOS/NO/cGMP pathway. In glomeruli, eNOS is located in endothelial cells, whereas nNOS is found in macula densa. NO deficiency is considered critical for the production of matrix and its accumulation in the kidney [64,65] and documented in various experimental renal disease model such as diabetic and hypertensive nephropathy, obstructive nephropathy, glomerulosclerosis, and renal diseases due to cyclosporine A and radiocontrast [66,67,68,69,70]. It is clear from this literature that NO deficiency and downregulation of the NO/sGC/cGMP pathway are commonly observed in renal diseases. In addition, a deficiency of renal NO production has been proposed as a main mechanism of development of systemic hypertension, which may be attributed to attenuation of its beneficial effects on renal sodium and fluid excretion and resistance of the renal vasculature [31]. Existing evidence that deficiency in NO interferes with the reabsorptive and excretory functions of the kidney opens windows for investigations of the underlying mechanisms for these processes. It is reported that in chronic renal failure, there is an accumulation of NG,NG-dimethylarginine (asymmetric dimethylarginine, ADMA) which leads to impaired NO production, hypertension, and immune system dysfunction [71]. Existing data suggest that NO regulates many aspects of normal renal homeostasis, and any abnormality in endogenous NO production may lead to nephropathy. Exogenous supplementation of l-arginine ameliorated the progression of renal disease in rats with subtotal nephrectomy [72]. An inhibitor of NO, N-methyl-l-arginine, increased the renal sympathetic nerve activity in rats [73]. It supports the contention that augmentation of the endogenous NO supply dampens renal sympathetic nerve activity, leading to increased blood flow to the kidney. In chronic renal failure, the NO concentration in plasma was reduced and exogenously supplied l-arginine reversed the conditions. It is reported that captopril administered in combination with l-arginine prevented chronic renal failure by an l-arginine-NO dependent pathway [74]. These evidences collectively strengthen the hypothesis that NO is protective against different injuries to the kidney. In ischemia, kidney function was sustained by EDRF/NO and inhibition of NO synthase increased sensitivity to damage [75]. It has been reported that greater vulnerability to ischemia of diabetic kidney is associated with decreased production of and response to NO [76]. The production of NO in the kidney appears to be important for regulation and protection of many kidney functions. For example, NO is reported to control the functions of the proximal convoluted tubule, an important segment for reabsorbing 65–70% of Na+ and water reabsorption and play a fundamental role in their physiology and pathology [77].
5. Interaction with Alpha Adrenergic Receptors of the Kidney
Renal α1-Adrenergic Receptors Subtypes
Both the α1-adrenoceptors and NO are operated by G-proteins, and it can be assumed that modulation of one can translate similar changes to the other. There is extensive literature regarding the roles of NO in the heart and kidneys and in hypertension, but few studies conducted so far have explored the role of NO on α1-adrenoceptors. In many diseases like renal failure [78], in fructose-fed animals [79] and diabetic hypertensive rats [80], α1-adrenoceptors were reported to show reduced responsiveness to an adrenergic agonist, but none of the studies attempted to modulate this responsiveness or resensitize α1-adrenoceptors using NO. The regional distribution of α1-adrenoceptors in the rat kidney has been reported [81], with the highest density in the cortex, decreasing towards the papilla. Furthermore, α1A and α1B are present in equal density in the cortex and medulla, whereas in proximal convoluted tubules, three subtypes (α1A, α1B, and α1D) appear equally distributed. Studies support that α1A adrenoreceptors are functionally dominant in adrenergic-mediated vasoconstriction in undiseased conditions [82,83,84] as well as in pathologic states such as two-kidney, one-clip Goldblatt hypertension, deoxycorticosterone acetate (DOCA)-salt hypertensive rats [85], diabetic one-clip Gold blatt hypertensive rats [86], and fructose-fed Sprague-Dawley rats [87]. Whether shifts in the functional behavior or composition of α1-adrenoreceptor subtypes occur in the kidney vasculature under pathological conditions has been of interest. One study found that the adrenoreceptor subtype composition in the renal vasculature of spontaneously hypertensive rats was unaffected by diabetic nephropathy in the presence of hypertension [80]. Another study, however, found that induction of renal failure in hypertensive rats led to a greater functional role of α1B adrenoreceptors [78]. Vasoconstriction induced in the failed kidney was mediated by α1B-adrenoreceptor and appeared independent of the hypertension. Similarly, the long term consumption of a high salt diet in Wistar-Kyoto rats also shifted the vasoconstriction responses toward α1B adrenoreceptor mediation [88]. Collectively, it can be speculated that α1B is functionally dominant in maintaining the renal vasoconstriction in response to adrenergic agonist as compared to α1A adrenoreceptor. In vivo and in vitro studies have reported that α1D adrenoreceptors are involved in mediating renal vasoconstriction in resistance vessels along with α1A adrenoreceptor in normal states [83,84,88], essential hypertension along with cardiac failure [89], essential hypertension with diabetic nephropathy [80], essential hypertension with renal failure [78], one clipped Gold blatt hypertension [86], fructose fed rats [79], and in LVH induced by isoprenaline and caffeine [90].
The first piece of evidence for interaction of α1 adrenoreceptors and NO precursor was reported only recently [10]. The findings suggested that exogenous NO precursor upregulated the renal eNOS/NO/cGMP pathway in LVH rats and resulted in augmented responsiveness of α1A, α1B, and α1D adrenoreceptors to adrenergic agonists. Previous reviews have described the importance of this pathway in the kidney [10,13]. This NO/sGC/cGMP pathway has been found to exhibit a specific spatial distribution. In glomeruli, eNOS is located in endothelial cells, whereas nNOS is found in macula densa. NO diffuses to sGC in glomerular arterial walls and mesangial cells [91]. The activated sGC increases the levels of cGMP which increases its downstream effects via PKG. In glomeruli, protein kinase G (PKG) is present in smooth muscle and mesangial cells [92]. Heterogeneous distribution of eNOS and sGC and uniform distribution of sGC and PKG suggests that NO acts through elevation of cGMP, a second messenger of the G-protein pathway. It is reported that hyperactivation of sympathetic nervous system in LVH [93] down regulated α1-adrenoreceptors [91]. The α1-adrenoreceptors and NO both are operated by G-proteins makes it fair to speculate that NO precursor upregulated eNOS/NO/cGMP pathway and increased the responsiveness of α1-adrenoreceptors by modulation of G-protein.
Another role played by NO in modulation of α1-adrenoreceptor sensitization to adrenergic agonists is by S-nitrosylation of β-arrestin [94] which is responsible for signaling from G-protein coupled receptors and is involved in receptor desensitization and downregulation via internalization [95]. Beta-arrestin binds to activated G protein-coupled receptor kinase-phosphorylated receptors, which leads to their desensitization with respect to G proteins [95,96]. S-nitrosylation of β-arrestin is also considered to control the β adrenergic signal trafficking [97]. The literature supports a strong connection between β-arrestin and α1-adrenoreceptors [94,96], while at the same time literature showed connection between NO, β-arrestin, and α1-adrenoreceptors [94,97].
Further studies are required to understand the action of NO precursor on the sensitization of α1-adrenoreceptors in different pathological conditions dependent on either G-protein coupled receptors or β-arrestin. Whether upregulation of the renal eNOS/NO/cGMP pathway in LVH rats results in augmented α1A, α1B, and α1D adrenoreceptors responsiveness is another area of interest that needs to be addressed.
6. Interaction of Nitric Oxide with Other Systems
6.1. Nitric Oxide with Angiotensin II
Angiotensin (Ang) II is a potent vasoconstrictor [98] that plays a significant role in the pathogenesis of cardiovascular diseases including hypertension [99], cardiac hypertrophy [100], and acute kidney injury [101]. Depending upon the spectrum of Ang II-induced pathologies, it became an obvious therapeutic goal either to reduce the elevated levels of Ang II or counteract the effects produced by Ang II to treat diseases of cardiovascular and renovascular system. The counteracting effects of endogenous NO on Ang II in the cardiovascular system have been important points of interest for researchers. The balance between endogenous levels of NO and Ang II appears to be a key factor in the various pathologies of the cardiovascular system. It has been observed in vivo that intravenous administration of subpressor doses of Ang II in anesthetized rats increased the tissue concentration of NO in the renal medulla as compared to renal cortex, while l-NAME infusion in the medulla blocked Ang II-induced NO in the medulla but not cortex [102]. It appears from published data that pressor doses of Ang II cause vasoconstriction in the kidney, and that a compensatory mechanism releases NO to buffer the action produced by Ang II. Similarly, NO has been reported to play a renoprotective role in the chronic angiotensin-induced model of hypertension [103]. Ang II levels were found to be elevated in LVH [104], while administration of exogenous l-arginine inhibited the progression of LVH by increasing plasma and myocardium levels of NO [56]. It is known that Ang II levels are increased while NO levels are reduced in LVH, and LVH resulted in decreased responsiveness of α-adrenergic receptors to adrenergic agonists [90,105]. Administration of the exogenous NO precursor upregulated the renal eNOS/NO/cGMP pathway in LVH rats and reduces the levels of Ang II which resulted in augmented responsiveness of the α1A, α1B, and α1D adrenoreceptors to the adrenergic agonists [10]. This augmented responsiveness of the α1A, α1B, and α1D adrenoreceptors to the adrenergic agonists may be multifaceted but one of the factors is counteraction of NO to the effects produced by Ang II in LVH on adrenoreceptors. The equation of NO and Ang II is well balanced, and inhibiting or suppressing one heightens the activity of the other. In the renovascular system, it has been reported that renal vasodilator response to l-arginine was abolished in untreated essential hypertension, while the same responses were restored when the hypertension was treated with angiotensin converting enzyme (ACE) inhibitors [106].
Both NO and Ang II play a crucial and surrogate role in the pathogenesis of hypertension. It is reported that chronic inhibition of NO synthesis resulted in a severe form of hypertension which may lead to the activation of renin–angiotensin vasoconstrictor system [107]. In conscious rats, chronic inhibition of NO by l-NAME resulted in sustained hypertension while blockade of AT1 receptor produced little effect on blood pressure (BP), blockade of α adrenergic receptors resulted in moderate fall in BP while combined blockade of AT1, and α adrenergic receptors produced profound drop in pressure indicate that chronic inhibition of NO, hypertension is due to combined stimulation of AT1 and α adrenergic receptors [108]. Literature provides evidence that NO is not only involved in modulation of Ang II activation, but there is supporting evidence that NO counterbalances the vasoconstriction produced by Ang II by increasing vasodilator tone [109]. The absence of vasodilator tone may be a reason for Ang II induced hypertension as NO has been reported to oppose the Ang II induced arterial pressure in treadmill running among normal rats and rats with heart failure [110]. Elevated levels of Ang II in plasma and tissue are not considered as beneficial for human physiology. Increased Ang II indicates an underlying cause which needs to be diagnosed. This condition could be alleviated by using NO donors which can offset the effects produced by Ang II. This scenario is explained in Figure 2. Several transmembrane-spanning receptors and their downstream signaling molecules could be modified by NO, including β arrestin [97] and Ang II receptors (AT1R), regulate β-arrestin bindings to β adrenergic receptors by heterodimerization [111] and calcium channels activation [112]. It could be speculated that exogenous administration of a NO donor modulates β-arrestin which in turn downregulates AT1R and antagonizes Ang II effects. AT1R regulates desensitization of β-adrenergic receptors by facilitating binding of β-arrestin to β-adrenergic receptors [111]. Another direct pathway for antagonizing the Ang II action by NO is direct effects on AT1R. It is reported that excessive exposure of NO downregulates Ang II receptors [113]. The above-mentioned literature emphasizes the pharmacological and physiological interaction of NO with Ang II not only in the activation of Ang II, but also in counterbalancing the effects produced by Ang II in cardiovascular and renovascular system either blocking β-arrestin or direct action on AT1R.
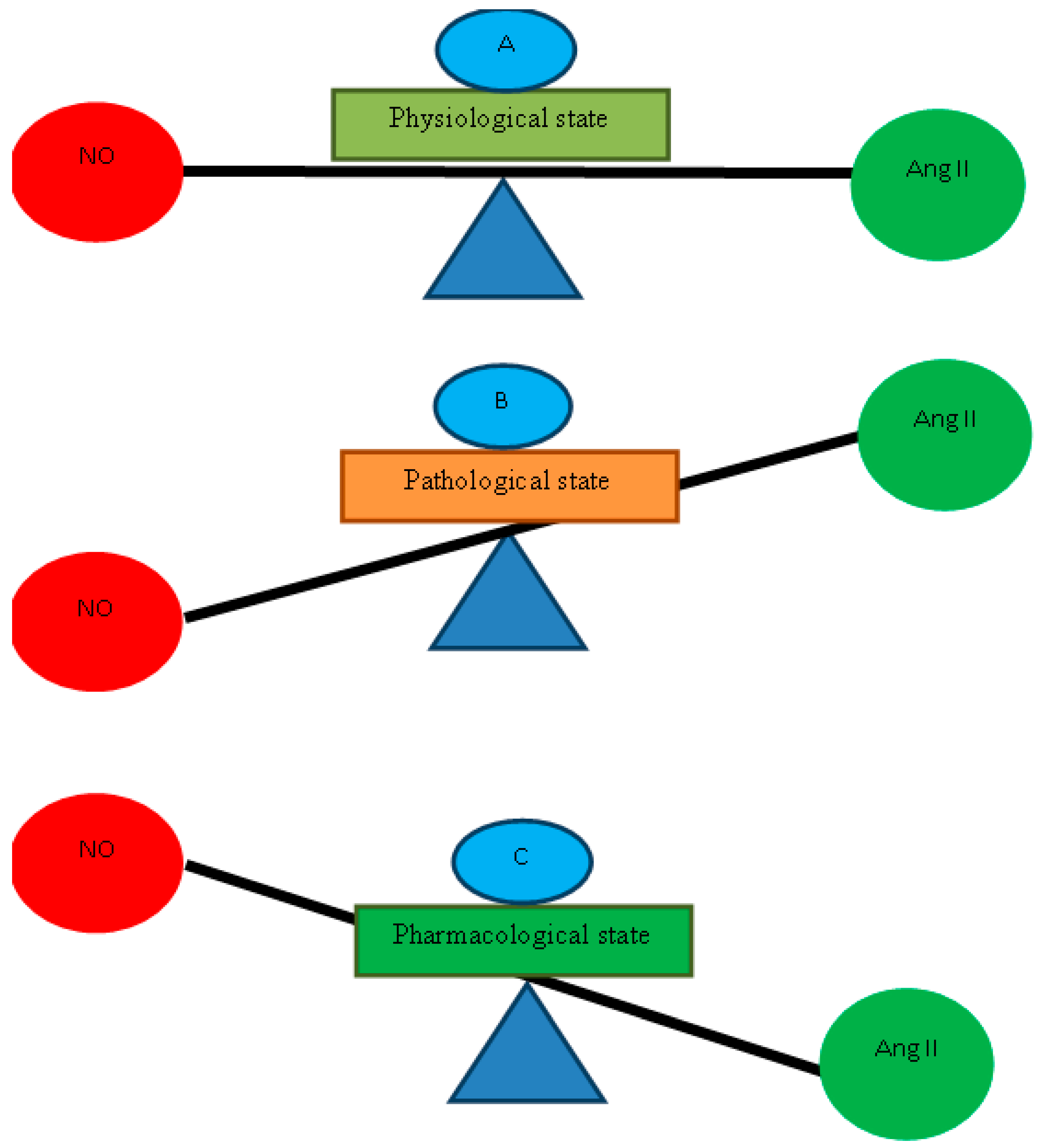
Figure 2.
Different levels of NO and Ang II depicting different states of the body. (A) shows normal levels of NO and Ang II in normal physiological conditions. (B) represents that levels of Ang II increased while that of NO is reduced in plasma and tissue in pathological states like hypertension and LVH, while (C) indicates that pharmacological treatment with NO donors or Ang II inhibitors increases the NO and reduced the levels of Ang II to offset the pathological state.
6.2. Nitric Oxide with Gaseous Transmitters Like Hydrogen Sulfide
The family of endogenous gaseous mediators is comprised of nitric oxide (NO), hydrogen sulfide (H2S), and carbon monoxide (CO) [114]. H2S [115] has attracted great interest, especially with regard to its interplay with NO [116,117,118,119] (Figure 3). These two mediators produce vasodilation by a mechanism resulting in increased cyclic guanosine monophosphate (cGMP). The dependence of the effects of H2S on CGMP has been a matter of great debate and several studies have conflicting results. Early studies using functional approaches to test the contribution of cGMP to the relaxing effects of H2S which produced mixed results. It was reported that relaxation of the aorta by H2S was independent of cGMP [120]. Relaxation to H2S in the mouse gastric fundus and inhibition of platelet aggregation were reported to occur independently of cGMP [121]. In contrast to this finding, effects of sodium hydrogen sulfide on Mercenaria gills brachial muscles were reduced by sGC/PKG inhibition [122], which suggest the relaxation of H2S is dependent on the sGC/PKG pathway. These mixed findings concerning hydrogen sulfide′s dependence on CGMP are explained in a review article [123].
Figure 3.
Overall summary of interactions described between H2S and NO in living system.
In this section, this review article focuses on the interaction of H2S and NO. Each has been observed to stimulate the synthesis of the other and proposed as a surrogate marker for production of the other. Discrepancies in some interaction studies suggest the formation of an intermediate molecule, although this has remained a contentious issue [118,124,125]. There are two different schools of thought regarding the interchangeable production of H2S and NO. In 1997, it was shown that low concentrations of H2S (<30 μM) greatly enhanced the NO-induced relaxation of smooth muscle by 13-fold [126]. This finding was significant because a synergistic response between H2S and NO may be a desirable and beneficial therapeutic outcome for treatment of hypertension. This group further elaborated that the enhancement of NO-induced vasorelaxation was specific for H2S, but that NO could not potentiate the vasorelaxant effect of H2S. In contrast, another study [127] suggested that NO dose-dependently (1–100 μM) upregulated the production of H2S in rats. Two potential mechanisms of upregulated production of H2S by NO were suggested by the authors: (i) NO increases cystathione γ lyase (CSE) activity which ultimately leads to the production of H2S, and (ii) NO increases the activity of a protein kinase that is dependent on cGMP and leads to increased CSE protein.
Another growing body of evidence supports a role of H2S as a cofactor required for the generation of NO from nitrite [128]. Grossi et al. [129] documented that interaction between hydrogen sulfide and nitric oxide resulted in the formation of the intermediate compound, S-nitrosothiol, which released NO (via hemolysis) (Figure 3). Later, a mechanism of NO production from sodium nitroprusside (SNP) was proposed [130]. In 2006, Whiteman et al. [125] proved that the interaction between the two gasotransmitters resulted in the formation of nitrosthiol and a small portion of NO.
During the debate regarding this interchangeable production of H2S and NO, another study illustrated that H2S was responsible for the direct inhibition of eNOS [131] (Figure 3) and that it was responsible for the production of NO in endothelial cells. In later work, Kubo et al. [131] elaborated that H2S was not only responsible for inhibition of eNOS but also iNOS and nNOS.
It was reported that the intermediate complex formed due to interaction between H2S and NO does not have a vasorelaxant effect [124]. Another area of interest is the chemical interaction between two gasotransmitters, H2S and NO, resulting in formation of the intermediate, S-nitrosothiol [125,126], which is responsible for its vasorelaxant effect on the blood vessels. The presence of this intermediate molecule has not been fully confirmed and considered as possible molecule for said action. It has been previously [124] stated that the intermediate molecule is indeed S-nitrosothiol, but that has no vasorelaxant effect in vivo and in vitro. One school of thought reported that the interaction between NO and H2S leads to the formation of the nitroxyl group [132], as shown in Figure 3, and this nitroxyl molecule had positive inotropic and vasodilation activities [133]. These results strengthen the evidence that nitroxyl/NO produce positive inotropic and lusitropic effects (independent of β-adrenergic stimulation) in the failing heart [134].
6.3. Nitric Oxide with Noradrenaline
Similar to its interaction with angiotensin, nitric oxide may be expected to interact with noradrenalin (NA), another major vasoconstrictor system in the body. The sympathetic nervous system (SNS) modulates the tone of arteries, vascular beds, and adrenergic receptors to control blood pressure. NA levels in the plasma are usually taken as a marker of the SNS activity [90,135]. NA is a sympathomimetic neurotransmitter which effects to increase blood pressure are ascribed to its agonist activity at adrenergic receptor [136]. LVH is associated with reduced levels of NO and elevated levels of NA [56] similar to Ang II. l-arginine, the precursor NOS substrate, reversed endpoints associated with LVH by increasing NO and lowering plasma levels of NA and Ang II [56], indicating the buffering role of NO against NA and Ang II. Although a direct relationship between NA and NO has not been studied, arguments can be made that the absence of a vasodilator like NO either in plasma or tissue allows a counteracting vasoconstrictor substance to dominate and this can be true vice versa. It can be explained that inhibition of NO synthesis by l-NAME has a dual effect on perfusion pressure in that vasodilation (direct effect of NO) is reduced and at the same time vasoconstriction is increased (effect of increased norepinephrine) [137]. Essential hypertension [138] and LVH [139] are each associated with higher sympathetic activity and elevated NA levels and reduced NO levels, while NO donor treatment reversed these changes in hypertension [140] and LVH [56]. In addition to being a direct vasodilator, NO also alters vascular reactivity at sympathetic neuroeffector junctions, such as the rat mesenteric bed, by deactivating the vasoconstrictor, norepinephrine [137]. This association between NO and NA argue that responses produced by NA are antagonized by NO while their effect on each other’s production was still unfolded. Interrelated production can be explained by a study that depicted the mutual modulation between NE and NO during the immune response of scallop hemocytes against lipopolysaccharides (LPS) [141]. In this study, NE was involved in the modulation of NO generation, while in reverse, NO might also play a role in feedback regulation of NE concentration. As mentioned earlier, the absence of NO can heighten the vasoconstriction phenomenon by increasing the levels of vasoconstrictors like NA and Ang II. This point could be explained by a prolonged blockade of nitric oxide synthesis that causes arterial hypertension (associated with an activation of the sympathoadrenal system) [142]. Nitric oxide is not only involved in functional antagonism of NA, but also affects the production of NA. Some studies have reported that NO plays a crucial role in the modulation of catecholamine release at peripheral sympathetic nerve terminals [143,144]. Nitric oxide may also modulate the release of NA at some blood vessels [145] and exert negative control over the evoked NE release from sympathetic nerve fibers innervating the rat heart [146]. Functional antagonism by NO on NA is demonstrated in Figure 4. The eNOS-derived NO may alter the sympathetic nerve release of NE, as research investigating the profound interaction between NO and NE could demonstrate that eNOS-derived NO inhibits the NE release in neural/vascular tissues, thereby effectively diminishing sympathetic tone [146,147], as shown in Figure 4.
Figure 4.
Interactions of NO with different systems and modulation of their functions in cardiovascular and renovascular systems.
It may be concluded from the above literature that the net balance between circulating levels of NO and NA defines the contraction and relaxation of arteries and vessels to maintain normal physiological functioning. The imbalance between NO and NA yields to a pathological state in cardiovascular and renovascular systems which needs further pharmacological intervention.
6.4. Nitric Oxide with Endocannabinoids
The EC system consists of the two main endogenous cannabinoid receptor agonists, anandamide (AEA) and 2-arachidonylglycerol (2-AG), their respective hydrolyzing enzymes, fatty acyl amide hydrolase (FAAH) and monoacylglycerol lipase (MAGL), and the cannabinoid receptors, CB1 and CB2. AEA is synthesized mostly by release from N-arachidonoyl phosphatidylethanolamine mediated by N-arachidonoyl phosphatidylethanolamine-specific phospholipase D, and its agonist effect on CB receptors is controlled by FAAH-mediated metabolism to inactive arachidonic acid and ethanolamine [148]. In contrast, 2-AG is synthesized from membrane phospholipids by phospholipase C beta and diacylglycerol lipase (DAGL), and it undergoes hydrolysis by MAGL to form arachidonic acid and glycerol [149]. Both EC agonists, AEA and 2-AG, have been a subject of great interest due to their capacities to activate cannabinoid receptors [150]. Proposed relationships and interactions of ECs with NO are shown in Figure 4.
ECs and the prototype cannabinoid and well known drug of abuse, tetrahydrocannabinol (THC), share the ability to elicit a drop in blood pressure and heart rate [151]. Interestingly, hypotension induced by AEA was absent in normotensive rats [152,153] but present in spontaneously hypertensive rats [154], suggesting a sympathoinhibitory action of AEA. This effect may be explained by inhibition of peripheral NA release mediated by AEA-induced NO release [147,155], thereby offsetting the pharmacological responses of NA (Figure 4). AEA can exert an autoregulatory function in vascular endothelial cells by stimulating eNOS and subsequent NO generation via the CB1 receptor [147]. The link between AEA and NO formation has been described in other systems [156]. The previously discussed interaction of NO and NA together with evidence that AEA elicits sympatho-inhibition activity by inhibiting NA release [157,158] clearly supports the triangular connection between AEA/NO/NA pathways shown in Figure 4. This linkage whereby ECs offset the responses of NA by releasing NO is supported by studies in rats [147] and anesthetized dogs [159]. CB1 receptors mediate their responses by releasing NO, and it can be speculated that CB1 agonists increase NO activity. Though the EC system has not been studied as extensively in the kidney as compared to the brain, our laboratory showed exogenous intramedullary administration of AEA produced diuretic and natriuretic effects without impacting medullary blood flow or blood pressure [160]. It may be hypothesized that AEA or other EC ligands for the CB1 receptor mediate their actions in kidney via an NO-dependent mechanism.
In summary, autoregulatory pathways by which ECs modulate blood pressure are present in higher animals including humans, and these pathways involve complex interactions between NA, NO, and other vasoconstrictor and vasodilator systems [161].
7. Conclusions
A large body of evidence supports roles of the vasodilator, NO, as an antihypertensive, antihypertrophic, and renoprotective agent. The linkage of a single molecule with such a diverse number of physiological systems in the human body underscores its promising therapeutic potential in cardiovascular and renovascular complications. As a sympatholytic agent, NO not only contributes to the regulation of blood pressure, but also plays a renoprotective role in hypertensive patients by antagonizing the deleterious effects of NA and angiotensin and by mediating the release of another promising gasotransmitter, H2S. This review not only highlighted the beneficial roles of NO in the cardiovascular system and kidney, but also emphasized the link between NO and different physiological systems whose effects are either mediated by NO or antagonized by NO.
Author Contributions
A.A., Writing—Original Draft Preparation, contributed to concept generation; S.K.D., M.A. Literature—Review & Editing; Z.D., N.L, Visualization; J.K.R., Supervision, data interpretation, critical revision of the manuscript, and P.-L.L., approval of the article.
Funding
GRANTS. This work was supported by the National Institute of Diabetes and Digestive and Kidney Disorders grant, DK102539.
Conflicts of Interest
All authors declare no conflicts of interest.
Abbreviations
| NO | Nitric oxide |
| NADPH | Nicotinamide adenine dinucleotide phosphate |
| EDRF | Endothelial derived vasorelaxant factor |
| ECs | Endocannabinoid system |
| eNOS | Endothelial nitric oxide synthase |
| nNOS | Neuronal nitric oxide synthase |
| iNOS | Inducible nitric oxide synthase |
| cGMP | Cyclic 3′,5′-guanosine monophosphate |
| GC | Guanylate cyclase |
| l-NMMA | NG-monomethyl-l-arginine |
| l-NAME | Nw-nitro-l-arginine methyl ester |
| sGC | Soluble guanylyl cyclase |
| PDE | phosphodiesterase |
| SHR | Spontaneously hypertensive rats |
| LVH | Left ventricular hypertrophy |
| TAC | Transverse aortic constriction |
| ADMA | NG,NG-dimethylarginine |
| PCT | Proximal convoluted tubules |
| LPS | Lipopolysaccharide |
| H2S | Hydrogen sulfide |
| BH4 | Tetrahydrobiopterin |
| NE | Norepinephrine |
| NA | Noradrenaline |
| SNP | Sodium nitroprusside |
| AEA | Arachidonoyl ethanolamine (Anandamide) |
| 2-AG | 2-arachidonoylglycerol |
| FAAH | Fatty acid amide hydrolase |
| MAGL | Monoacylglycerol lipase |
| CB1 | Cannabinoid receptor type 1 |
| CB2 | Cannabinoid receptor type 2 |
| DAG | Diacylglycerol lipase |
| THC | Tetrahydrocannabinol |
References
- Llorens, S.; Jordan, J.; Nava, E. The nitric oxide pathway in the cardiovascular system. J. Physiol. Biochem. 2002, 58, 179–188. [Google Scholar] [CrossRef] [PubMed]
- Martin, S.R.; Emanuel, K.; Sears, C.E.; Zhang, Y.H.; Casadei, B. Are myocardial eNOS and nNOS involved in the beta-adrenergic and muscarinic regulation of inotropy? A systematic investigation. Cardiovasc. Res. 2006, 70, 97–106. [Google Scholar] [CrossRef] [PubMed]
- Sears, C.E.; Ashley, E.A.; Casadei, B. Nitric oxide control of cardiac function: Is neuronal nitric oxide synthase a key component? Philos. Trans. R. Soc. Lond. B Biol. Sci. 2004, 359, 1021–1044. [Google Scholar] [CrossRef] [PubMed]
- Massion, P.B.; Feron, O.; Dessy, C.; Balligand, J.L. Nitric oxide and cardiac function: Ten years after, and continuing. Circ. Res. 2003, 93, 388–398. [Google Scholar] [CrossRef] [PubMed]
- Casadei, B.; Sears, C.E. Nitric-oxide-mediated regulation of cardiac contractility and stretch responses. Prog. Biophys. Mol. Biol. 2003, 82, 67–80. [Google Scholar] [CrossRef]
- Haynes, W.G.; Noon, J.P.; Walker, B.R.; Webb, D.J. Inhibition of nitric oxide synthesis increases blood pressure in healthy humans. J. Hypertens. 1993, 11, 1375–1380. [Google Scholar] [CrossRef] [PubMed]
- Lepori, M.; Sartori, C.; Trueb, L.; Owlya, R.; Nicod, P.; Scherrer, U. Haemodynamic and sympathetic effects of inhibition of nitric oxide synthase by systemic infusion of NG-monomethyl-L-arginine into humans are dose dependent. J. Hypertens. 1998, 16, 519–523. [Google Scholar] [CrossRef] [PubMed]
- Vallance, P.; Collier, J.; Moncada, S. Effects of endothelium-derived nitric oxide on peripheral arteriolar tone in man. Lancet 1989, 334, 997–1000. [Google Scholar] [CrossRef]
- Pucci, M.; Lin, L.; Nasjletti, A. Pressor and renal vasoconstrictor effects of NG-nitro-L-arginine as affected by blockade of pressor mechanisms mediated by the sympathetic nervous system, angiotensin, prostanoids and vasopressin. J. Pharmacol. Exp. Ther. 1992, 261, 240–245. [Google Scholar] [PubMed]
- Ahmad, A.; Sattar, M.A.; Azam, M.; Khan, S.A.; Bhatt, O.; Johns, E.J. Interaction between nitric oxide and renal α(1)-adrenoreceptors mediated vasoconstriction in rats with left ventricular hypertrophyin Wistar Kyoto rats. PLoS ONE 2018, 13, e0189386. [Google Scholar] [CrossRef] [PubMed]
- Bradford, M.M. A rapid and sensitive method for the quantitation of microgram quantities of protein utilizing the principle of protein-dye binding. Anal. Biochem. 1976, 72, 248–254. [Google Scholar] [CrossRef]
- Alkaitis, M.S.; Crabtree, M.J. Recoupling the cardiac nitric oxide synthases: Tetrahydrobiopterin synthesis and recycling. Curr. Heart Fail. Rep. 2012, 9, 200–210. [Google Scholar] [CrossRef] [PubMed]
- Wang-Rosenke, Y.; Neumayer, H.H.; Peters, H. NO signaling through cGMP in renal tissue fibrosis and beyond: Key pathway and novel therapeutic target. Curr. Med. Chem. 2008, 15, 1396–1406. [Google Scholar] [CrossRef] [PubMed]
- Sonnenburg, W.K.; Beavo, J.A. Cyclic GMP and regulation of cyclic nucleotide hydrolysis. Adv. Pharmacol. 1994, 26, 87–114. [Google Scholar] [PubMed]
- Santillo, M.F.; Mapa, M.S.T. Phosphodiesterase (PDE5) inhibition assay for rapid detection of erectile dysfunction drugs and analogs in sexual enhancement products. Drug Test. Anal. 2018. [Google Scholar] [CrossRef] [PubMed]
- Ko, F.N.; Wu, C.C.; Kuo, S.C.; Lee, F.Y.; Teng, C.M. YC-1, a novel activator of platelet guanylate cyclase. Blood 1994, 84, 4226–4233. [Google Scholar] [PubMed]
- Friebe, A.; Koesling, D. Mechanism of YC-1-induced activation of soluble guanylyl cyclase. Mol. Pharmacol. 1998, 53, 123–127. [Google Scholar] [CrossRef] [PubMed]
- Stasch, J.P.; Becker, E.M.; Alonso-Alija, C.; Apeler, H.; Dembowsky, K.; Feurer, A.; Gerzer, R.; Minuth, T.; Perzborn, E.; Pleiss, U.; et al. NO-independent regulatory site on soluble guanylate cyclase. Nature 2001, 410, 212–215. [Google Scholar] [CrossRef] [PubMed]
- Stasch, J.P.; Schmidt, P.; Alonso-Alija, C.; Apeler, H.; Dembowsky, K.; Haerter, M.; Heil, M.; Minuth, T.; Perzborn, E.; Pleiss, U.; et al. NO- and haem-independent activation of soluble guanylyl cyclase: Molecular basis and cardiovascular implications of a new pharmacological principle. Br. J. Pharmacol. 2002, 136, 773–783. [Google Scholar] [CrossRef] [PubMed]
- Gaucher, C.; Boudier, A.; Dahboul, F.; Parent, M.; Leroy, P. S-nitrosation/denitrosation in cardiovascular pathologies: Facts and concepts for the rational design of S-nitrosothiols. Curr. Pharm. Des. 2013, 19, 458–472. [Google Scholar] [CrossRef] [PubMed]
- Wynia-Smith, S.L.; Smith, B.C. Nitrosothiol formation and S-nitrosation signaling through nitric oxide synthases. Nitric Oxide 2017, 63, 52–60. [Google Scholar] [CrossRef] [PubMed]
- Gokce, N. L-arginine and hypertension. J. Nutr. 2004, 134, 2807S–2811S. [Google Scholar] [CrossRef] [PubMed]
- Grandvuillemin, I.; Buffat, C.; Boubred, F.; Lamy, E.; Fromonot, J.; Charpiot, P.; Simoncini, S.; Sabatier, F.; Dignat-George, F.; Peyter, A.C.; et al. Arginase up-regulation and eNOS uncoupling contribute to impaired endothelium-dependent vasodilation in a rat model of intrauterine growth restriction. Am. J. Physiol. Regul. Integr. Comp. Physiol. 2018. [Google Scholar] [CrossRef] [PubMed]
- Node, K.; Kitakaze, M.; Yoshikawa, H.; Kosaka, H.; Hori, M. Reduced plasma concentrations of nitrogen oxide in individuals with essential hypertension. Hypertension 1997, 30, 405–408. [Google Scholar] [CrossRef] [PubMed]
- Panza, J.A.; Quyyumi, A.A.; Brushm, J.E., Jr.; Epstein, S.E. Abnormal endothelium-dependent vascular relaxation in patients with essential hypertension. N. Engl. J. Med. 1990, 323, 22–27. [Google Scholar] [CrossRef] [PubMed]
- Higashi, Y.; Sasaki, S.; Kurisu, S.; Yoshimizu, A.; Sasaki, N.; Matsuura, H.; Kajiyama, G.; Oshima, T. Regular aerobic exercise augments endothelium-dependent vascular relaxation in normotensive as well as hypertensive subjects role of endothelium-derived nitric oxide. Circulation 1999, 100, 1194–1202. [Google Scholar] [CrossRef] [PubMed]
- Podjarny, E.; Hasdan, G.; Bernheim, J.; Rashid, G.; Green, J.; Korzets, Z.; Bernheim, J. Effect of chronic tetrahydrobiopterin supplementation on blood pressure and proteinuria in 5/6 nephrectomized rats. Nephrol. Dial. Transplant. 2004, 19, 2223–2227. [Google Scholar] [CrossRef] [PubMed]
- Shinozaki, K.; Nishio, Y.; Okamura, T.; Yoshida, Y.; Maegawa, H.; Kojima, H.; Masada, M.; Toda, N.; Kikkawa, R.; Kashiwagi, A. Oral administration of tetrahydrobiopterin prevents endothelial dysfunction and vascular oxidative stress in the aortas of insulin-resistant rats. Circ. Res. 2000, 87, 566–573. [Google Scholar] [CrossRef] [PubMed]
- Huang, P.L.; Huang, Z.; Mashimo, H.; Bloch, K.D.; Moskowitz, M.A.; Bevan, J.A.; Fishman, M.C. Hypertension in mice lacking the gene for endothelial nitric oxide synthase. Nature 1995, 377, 239–242. [Google Scholar] [CrossRef] [PubMed]
- Calver, A.; Collier, J.; Moncada, S.; Vallance, P. Effect of local intra-arterial NG-monomethyl-L-arginine in patients with hypertension: The nitric oxide dilator mechanism appears abnormal. J. Hypertens. 1992, 10, 1025–1032. [Google Scholar] [CrossRef] [PubMed]
- Lahera, V.; Salom, M.G.; Miranda-Guardiola, F.; Moncada, S.; Romero, J.C. Effects of NG-nitro-L-arginine methyl ester on renal function and blood pressure. Am. J. Physiol. 1991, 261, F1033–F1037. [Google Scholar] [CrossRef] [PubMed]
- Taddei, S.; Virdis, A.; Mattei, P.; Ghiadoni, L.; Sudano, I.; Salvetti, A. Defective L-arginine–nitric oxide pathway in offspring of essential hypertensive patients. Circulation 1996, 94, 1298–1303. [Google Scholar] [CrossRef] [PubMed]
- Chen, P.Y.; Sanders, P.W. L-arginine abrogates salt-sensitive hypertension in Dahl/Rapp rats. J. Clin. Investig. 1991, 88, 1559–1567. [Google Scholar] [CrossRef] [PubMed]
- Palloshi, A.; Fragasso, G.; Piatti, P.; Monti, L.D.; Setola, E.; Valsecchi, G.; Galluccio, E.; Chierchia, S.L.; Margonato, A. Effect of oral l-arginine on blood pressure and symptoms and endothelial function in patients with systemic hypertension, positive exercise tests, and normal coronary arteries. Am. J. Cardiol. 2004, 93, 933–935. [Google Scholar] [CrossRef] [PubMed]
- Gokce, N.; Holbrook, M.; Duffy, S.J.; Demissie, S.; Cupples, L.A.; Biegelsen, E.; Keaney, J.F.; Loscalzo, J.; Vita, J.A. Effects of race and hypertension on flow-mediated and nitroglycerin-mediated dilation of the brachial artery. Hypertension 2001, 38, 1349–1354. [Google Scholar] [CrossRef] [PubMed]
- Miller, A.L. The effects of sustained-release-L-arginine formulation on blood pressure and vascular compliance in 29 healthy individuals. Altern. Med. Rev. 2006, 11, 23–29. [Google Scholar] [PubMed]
- Higashi, Y.; Oshima, T.; Ozono, R.; Watanabe, M.; Matsuura, H.; Kajiyama, G. Effects of L-arginine infusion on renal hemodynamics in patients with mild essential hypertension. Hypertension 1995, 25, 898–902. [Google Scholar] [CrossRef] [PubMed]
- Higashi, Y.; Oshima, T.; Ono, N.; Hiraga, H.; Yoshimura, M.; Watanabe, M.; Matsuura, H.; Kambe, M.; Kajiyama, G. Intravenous administration of L-arginine inhibits angiotensin-converting enzyme in humans. J. Clin. Endocrinol. Metab. 1995, 80, 2198–2202. [Google Scholar] [PubMed]
- Zanfolin, M.; Faro, R.; Araujo, E.G.; Guaraldo, A.M.; Antunes, E.; De Nucci, G. Protective effects of BAY 41-2272 (sGC stimulator) on hypertension, heart, and cardiomyocyte hypertrophy induced by chronic L-NAME treatment in rats. J. Cardiovasc. Pharmacol. 2006, 47, 391–395. [Google Scholar] [PubMed]
- Hayakawa, H.; Raij, L. The Link Among Nitric Oxide Synthase Activity, Endothelial Function, and Aortic and Ventricular Hypertrophy in Hypertension. Hypertension 1997, 29, 235–241. [Google Scholar] [CrossRef] [PubMed]
- Rizzoni, D.; Muiesan, M.L.; Porteri, E.; Castellano, M.; Zulli, R.; Bettoni, G.; Salvetti, M.; Monteduro, C.; Agabiti-Rosei, E. Effects of long-term antihypertensive treatment with lisinopril on resistance arteries in hypertensive patients with left ventricular hypertrophy. J. Hypertens. 1997, 15, 197–204. [Google Scholar] [CrossRef] [PubMed]
- Bernatova, I.; Pechanova, O.; Simko, F. Captopril prevents NO-deficient hypertension and left ventricular hypertrophy without affecting nitric oxide synthase activity in rats. Physiol. Res. Acad. Sci. Bohemoslov. 1995, 45, 311–316. [Google Scholar]
- Simko, F.; Simko, J. The potential role of nitric oxide in the hypertrophic growth of the left ventricle. Physiol. Res. 2000, 49, 37–46. [Google Scholar] [PubMed]
- Paulis, L.; Matuskova, J.; Adamcova, M.; Pelouch, V.; Simko, J.; Krajcirovicova, K.; Potacova, A.; Hulin, I.; Janega, P.; Pechanova, O. Regression of left ventricular hypertrophy and aortic remodelling in NO-deficient hypertensive rats: Effect of l-arginine and spironolactone. Acta Physiol. 2008, 194, 45–55. [Google Scholar] [CrossRef] [PubMed]
- Crabos, M.; Coste, P.; Paccalin, M.; Tariosse, L.; Daret, D.; Besse, P.; Bonoron-Adèle, S. Reduced basal NO-mediated dilation and decreased endothelial NO-synthase expression in coronary vessels of spontaneously hypertensive rats. J. Mol. Cell. Cardiol. 1997, 29, 55–65. [Google Scholar] [CrossRef] [PubMed]
- Matsuoka, H.; Nakata, M.; Kohno, K.; Koga, Y.; Nomura, G.; Toshima, H.; Imaizumi, T. Chronic L-Arginine Administration Attenuates Cardiac Hypertrophy in Spontaneously Hypertensive Rats. Hypertension 1996, 27, 14–18. [Google Scholar] [CrossRef] [PubMed]
- Kristek, F. Long-term administration of L-arginine did not influence blood pressure, heart rate, cardiac hypertrophy or arterial wall thickness of spontaneously hypertensive rats. Exp. Physiol. 1998, 83, 595–603. [Google Scholar] [CrossRef] [PubMed]
- Stier, C.T., Jr.; Sim, G.J.; Levine, S. Dietary arginine fails to protect against cerebrovascular damage in stroke-prone hypertensive rats. Brain Res. 1991, 549, 354–356. [Google Scholar] [CrossRef]
- Siani, A.; Pagano, E.; Iacone, R.; Iacoviello, L.; Scopacasa, F.; Strazzullo, P. Blood pressure and metabolic changes during dietary L-arginine supplementation in humans. Am. J. Hypertens. 2000, 13, 547–551. [Google Scholar] [CrossRef]
- Miyata, N.; Cowley, A.W. Renal intramedullary infusion of L-arginine prevents reduction of medullary blood flow and hypertension in Dahl salt-sensitive rats. Hypertension 1999, 33, 446–450. [Google Scholar] [CrossRef] [PubMed]
- Patel, A.; Granger, J.P.; Kirchner, K.A. L-arginine improves transmission of perfusion pressure to the renal interstitium in Dahl salt-sensitive rats. Am. J. Physiol. 1994, 266, R1730–R1735. [Google Scholar] [CrossRef] [PubMed]
- Ozaki, M.; Kawashima, S.; Yamashita, T.; Hirase, T.; Ohashi, Y.; Inoue, N.; Hirata, K.-I.; Yokoyama, M. Overexpression of endothelial nitric oxide synthase attenuates cardiac hypertrophy induced by chronic isoproterenol infusion. Circ. J. 2002, 66, 851–856. [Google Scholar] [CrossRef] [PubMed]
- Barouch, L.A.; Cappola, T.P.; Harrison, R.W.; Crone, J.K.; Rodriguez, E.R.; Burnett, A.L.; Hare, J.M. Combined loss of neuronal and endothelial nitric oxide synthase causes premature mortality and age-related hypertrophic cardiac remodeling in mice. J. Mol. Cell. Cardiol. 2003, 35, 637–644. [Google Scholar] [CrossRef]
- Raij, L. Nitric Oxide in Hypertension: Relationship With Renal Injury and Left Ventricular Hypertrophy. Hypertension 1998, 31, 189–193. [Google Scholar] [CrossRef] [PubMed]
- Hua, L.; Li, C.; Xia, D.; Qu, P.; Li, Z.; Zhang, W.; Feng, X. Relationship between hypertensive left ventricular hypertrophy and levels of endothelin and nitric oxide. Hypertens. Res. 2000, 23, 377–380. [Google Scholar] [CrossRef] [PubMed]
- Ahmad, A.; Sattar, M.A.; Rathore, H.A.; Abdulla, M.H.; Khan, S.A.; Abdullah, N.A.; Johns, E.J. Enhanced expression of endothelial nitric oxide synthase in the myocardium ameliorates the progression of left ventricular hypertrophy in L-arginine treated Wistar-Kyoto rats. J. Physiol. Pharmacol. 2016, 67, 31–44. [Google Scholar] [PubMed]
- Barouch, L.A.; Harrison, R.W.; Skaf, M.W.; Rosas, G.O.; Cappola, T.P.; Kobeissi, Z.A.; Hobai, I.A.; Lemmon, C.A.; Burnett, A.L.; O’Rourke, B. Nitric oxide regulates the heart by spatial confinement of nitric oxide synthase isoforms. Nature 2002, 416, 337–339. [Google Scholar] [CrossRef] [PubMed]
- Kazakov, A.; Müller, P.; Jagoda, P.; Semenov, A.; Böhm, M.; Laufs, U. Endothelial nitric oxide synthase of the bone marrow regulates myocardial hypertrophy, fibrosis, and angiogenesis. Cardiovasc. Res. 2012, 93, 397–405. [Google Scholar] [CrossRef] [PubMed]
- Buys, E.S.; Raher, M.J.; Blake, S.L.; Neilan, T.G.; Graveline, A.R.; Passeri, J.J.; Llano, M.; Perez-Sanz, T.M.; Ichinose, F.; Janssens, S.; et al. Cardiomyocyte-restricted restoration of nitric oxide synthase 3 attenuates left ventricular remodeling after chronic pressure overload. Am. J. Physiol. Heart Circ. Physiol. 2007, 293, H620–H627. [Google Scholar] [CrossRef] [PubMed]
- Scherrer-Crosbie, M.; Ullrich, R.; Bloch, K.D.; Nakajima, H.; Nasseri, B.; Aretz, H.T.; Lindsey, M.L.; Vançon, A.C.; Huang, P.L.; Lee, R.T.; et al. Endothelial Nitric Oxide Synthase Limits Left Ventricular Remodeling After Myocardial Infarction in Mice. Circulation 2001, 104, 1286–1291. [Google Scholar] [CrossRef] [PubMed]
- Ichinose, F.; Bloch, K.D.; Wu, J.C.; Hataishi, R.; Aretz, H.T.; Picard, M.H.; Scherrer-Crosbie, M. Pressure overload-induced LV hypertrophy and dysfunction in mice are exacerbated by congenital NOS3 deficiency. Am. J. Physiol. Heart Circ. Physiol. 2004, 286, H1070–H1075. [Google Scholar] [CrossRef] [PubMed]
- Ruetten, H.; Dimmeler, S.; Gehring, D.; Ihling, C.; Zeiher, A.M. Concentric left ventricular remodeling in endothelial nitric oxide synthase knockout mice by chronic pressure overload. Cardiovasc. Res. 2005, 66, 444–453. [Google Scholar] [CrossRef] [PubMed]
- Takimoto, E.; Champion, H.C.; Li, M.; Ren, S.; Rodriguez, E.R.; Tavazzi, B.; Lazzarino, G.; Paolocci, N.; Gabrielson, K.L.; Wang, Y. Oxidant stress from nitric oxide synthase–3 uncoupling stimulates cardiac pathologic remodeling from chronic pressure load. J. Clin. Investig. 2005, 115, 1221–1231. [Google Scholar] [CrossRef] [PubMed]
- Lee, D.Y.; Wauquier, F.; Eid, A.A.; Roman, L.J.; Ghosh-Choudhury, G.; Khazim, K.; Block, K.; Gorin, Y. Nox4 NADPH oxidase mediates peroxynitrite-dependent uncoupling of endothelial nitric-oxide synthase and fibronectin expression in response to angiotensin II: Role of mitochondrial reactive oxygen species. J. Biol. Chem. 2013, 288, 28668–28686. [Google Scholar] [CrossRef] [PubMed]
- Galougahi, K.K.; Liu, C.C.; Gentile, C.; Kok, C.; Nunez, A.; Garcia, A.; Fry, N.A.; Davies, M.J.; Hawkins, C.L.; Rasmussen, H.H.; et al. Glutathionylation mediates angiotensin II-induced eNOS uncoupling, amplifying NADPH oxidase-dependent endothelial dysfunction. J. Am. Heart Assoc. 2014, 3, e000731. [Google Scholar] [CrossRef] [PubMed]
- Ito, K.; Chen, J.; Seshan, S.V.; Khodadadian, J.J.; Gallagher, R.; El Chaar, M.; Vaughan, E.D., Jr.; Poppas, D.P.; Felsen, D. Dietary arginine supplementation attenuates renal damage after relief of unilateral ureteral obstruction in rats. Kidney Int. 2005, 68, 515–528. [Google Scholar] [CrossRef] [PubMed]
- Reis, F.; Rocha-Pereira, P.; Teixeira de Lemos, E.; Parada, B.; Baptista, S.; Figueiredo, A.; Santos-Silva, A.; Costa-Almeida, C.; Mota, A.; Teixeira, F. Oxidative stress in cyclosporine-induced hypertension: Evidence of beneficial effects or tolerance development with nitrate therapy. Transplant. Proc. 2007, 39, 2494–2500. [Google Scholar] [CrossRef] [PubMed]
- Singh, R.R.; Easton, L.K.; Booth, L.C.; Schlaich, M.P.; Head, G.A.; Moritz, K.M.; Denton, K.M. Renal Nitric Oxide Deficiency and Chronic Kidney Disease in Young Sheep Born with a Solitary Functioning Kidney. Sci. Rep. 2016, 6, 26777. [Google Scholar] [CrossRef] [PubMed]
- Lankadeva, Y.R.; Singh, R.R.; Moritz, K.M.; Parkington, H.C.; Denton, K.M.; Tare, M. Renal dysfunction is associated with a reduced contribution of nitric oxide and enhanced vasoconstriction after a congenital renal mass reduction in sheep. Circulation 2015, 131, 280–288. [Google Scholar] [CrossRef] [PubMed]
- Abd El Motteleb, D.M.; Elshazly, S.M. Renoprotective effect of sitagliptin against hypertensive nephropathy induced by chronic administration of L-NAME in rats: Role of GLP-1 and GLP-1 receptor. Eur. J. Pharmacol. 2013, 720, 158–165. [Google Scholar] [CrossRef] [PubMed]
- Leone, A.; Moncada, S.; Vallance, P.; Calver, A.; Collier, J. Accumulation of an endogenous inhibitor of nitric oxide synthesis in chronic renal failure. Lancet 1992, 339, 572–575. [Google Scholar] [CrossRef]
- Reyes, A.A.; Purkerson, M.L.; Karl, I.; Klahr, S. Dietary Supplementation With l-Arginine Ameliorates the Progression of Renal Disease in Rats With Subtotal Nephrectomy. Am. J. Kidney Dis. 1992, 20, 168–176. [Google Scholar] [CrossRef]
- Sakuma, I.; Togashi, H.; Yoshioka, M.; Saito, H.; Yanagida, M.; Tamura, M.; Kobayashi, T.; Yasuda, H.; Gross, S.S.; Levi, R. NG-methyl-L-arginine, an inhibitor of L-arginine-derived nitric oxide synthesis, stimulates renal sympathetic nerve activity in vivo. A role for nitric oxide in the central regulation of sympathetic tone? Circ. Res. 1992, 70, 607–611. [Google Scholar] [CrossRef] [PubMed]
- Ashab, I.; Peer, G.; Blum, M.; Wollman, Y.; Chernihovsky, T.; Hassner, A.; Schwartz, D.; Cabili, S.; Silverberg, D.; Iaina, A. Oral administration of L-arginine and captopril in rats prevents chronic renal failure by nitric oxide production. Kidney Int. 1995, 47, 1515–1521. [Google Scholar] [CrossRef] [PubMed]
- Chintala, M.; Chin, P.S.; Vemulapalli, S.; Watkins, R.; Sybertz, E. Inhibition of endothelial derived relaxing factor (EDRF) aggravates ischemic acute renal failure in anesthetized rats. Naunyn-Schmiedebergs Arch. Pharmacol. 1993, 348, 305–310. [Google Scholar] [CrossRef] [PubMed]
- Goor, Y.; Peer, G.; Iaina, A.; Blum, M.; Wollman, Y.; Chernihovsky, T.; Silverberg, D.; Cabili, S. Nitric oxide in ischaemic acute renal failure of streptozotocin diabetic rats. Diabetologia 1996, 39, 1036–1040. [Google Scholar] [CrossRef] [PubMed]
- Liang, M.; Knox, F.G. Production and functional roles of nitric oxide in the proximal tubule. Am. J. Physiol. Regul. Integr. Comp. Physiol. 2000, 278, R1117–R1124. [Google Scholar] [CrossRef] [PubMed]
- Hye Khan, M.A.; Sattar, M.A.; Abdullah, N.A.; Johns, E.J. Influence of combined hypertension and renal failure on functional α(1)-adrenoceptor subtypes in the rat kidney. Br. J. Pharmacol. 2008, 153, 1232–1241. [Google Scholar] [CrossRef] [PubMed]
- Abdulla, M.H.; Sattar, M.A.; Johns, E.J.; Abdullah, N.A.; Hye Khan, M.A.; Rathore, H.A. High-fructose feeding impacts on the adrenergic control of renal haemodynamics in the rat. Br. J. Nutr. 2012, 107, 218–228. [Google Scholar] [CrossRef] [PubMed]
- Khan, M.A.; Sattar, M.A.; Abdullah, N.A.; Abdulla, M.H.; Salman, I.M.; Kazi, R.N.; Swarup, K.R.L.A.; Rathore, H.A.; Basri, F.; Hussain, N.M.; et al. Functional Subtypes of Renal α-Adrenoceptor in Spontaneously Hypertensive Rats with Streptozotocin-Induced Experimental Diabetic Nephropathy. Kidney Blood Press. Res. 2009, 32, 349–359. [Google Scholar] [CrossRef] [PubMed]
- Feng, F.; Pettinger, W.A.; Abel, P.W.; Jeffries, W.B. Regional distribution of alpha 1-adrenoceptor subtypes in rat kidney. J. Pharmacol. Exp. Ther. 1991, 258, 263–268. [Google Scholar] [PubMed]
- Sattar, M.A.; Johns, E.J. Evidence for an alpha 1-adrenoceptor subtype mediating adrenergic vasoconstriction in Wistar normotensive and stroke-prone spontaneously hypertensive rat kidney. J. Cardiovasc. Pharmacol. 1994, 23, 232–239. [Google Scholar] [CrossRef] [PubMed]
- Villalobos-Molina, R.; López-Guerrero, J.J.; Ibarra, M. α1D- and α1A-adrenoceptorsmediate contraction in rat renal artery. Eur. J. Pharmacol. 1997, 322, 225–227. [Google Scholar] [CrossRef]
- Salomonsson, M.; Brannstrom, K.; Arendshorst, W.J. α1-adrenoceptor subtypes in rat renal resistance vessels: In vivo and in vitro studies. Am. J. Physiol. 2000, 278, F138–F147. [Google Scholar] [CrossRef] [PubMed]
- Sattar, M.A.; Johns, E.J. α-1 adrenoceptor subtypes involved in mediating adrenergically induced antinatriuresis and antidiuresis in two kidney, one clip Goldblatt and deoxycorticosterone acetate-salt hypertensive rats. J. Pharmacol. Exp. Ther. 1996, 277, 245–252. [Google Scholar] [PubMed]
- Sattar, M.A.; Abdullah, N.A.; Khan, M.A.; Johns, E.J. α1A- and α1D-adrenoceptors are the major functional subtypes of renal α1-adrenoceptors in streptozotocin-induced diabetic and normal Sprague-Dawley rats. Auton. Autacoid Pharmacol. 2008, 28, 1–10. [Google Scholar] [CrossRef] [PubMed]
- Abdulla, M.; Sattar, M.; Johns, E.; Abdullah, N.; Khan, M.A. Evidence for the role of α1A-adrenoceptor subtype in the control of renal haemodynamics in fructose-fed Sprague–Dawley rat. Eur. J. Nutr. 2011, 50, 689–697. [Google Scholar] [CrossRef] [PubMed]
- Kazi, R.N.; Munavvar, A.S.; Abdullah, N.A.; Khan, A.H.; Johns, E.J. Influence of high dietary sodium intake on the functional subtypes of α1-adrenoceptors in the renal cortical vasculature of Wistar–Kyoto rats. Auton. Autacoid Pharmacol. 2009, 29, 25–31. [Google Scholar] [CrossRef] [PubMed]
- Abbas, S.A.; Munavvar, A.S.; Abdullah, N.A.; Johns, E.J. Role of α1 Adrenoceptor Subtypes in Renal Haemodynamics in Heart Failure And Diabetic Sd Rats. Can. J. Pure Appl. Sci. 2007, 1, 21–34. [Google Scholar]
- Ahmad, A.; Sattar, M.A.; Rathore, H.A.; Abdulla, M.H.; Khan, S.A.; Abdullah, N.A.; Kaur, G.; Johns, E.J. Functional contribution of α1D-adrenoceptors in the renal vasculature of left ventricular hypertrophy induced with isoprenaline and caffeine in Wistar–Kyoto rats. Can. J. Physiol. Pharmacol. 2014, 92, 1029–1035. [Google Scholar] [CrossRef] [PubMed]
- Theilig, F.; Bostanjoglo, M.; Pavenstadt, H.; Grupp, C.; Holland, G.; Slosarek, I.; Gressner, A.M.; Russwurm, M.; Koesling, D.; Bachmann, S. Cellular distribution and function of soluble guanylyl cyclase in rat kidney and liver. J. Am. Soc. Nephrol. 2001, 12, 2209–2220. [Google Scholar] [PubMed]
- Pfeilschifter, J. Signalling pathways of nitric oxide. Kidney Blood Press. Res. 2000, 23, 159–161. [Google Scholar] [PubMed]
- Flanagan, E.T.; Buckley, M.M.; Aherne, C.M.; Lainis, F.; Sattar, M.; Johns, E.J. Impact of cardiac hypertrophy on arterial and cardiopulmonary baroreflex control of renal sympathetic nerve activity in anaesthetized rats. Exp. Physiol. 2008, 93, 1058–1064. [Google Scholar] [CrossRef] [PubMed]
- Hayashi, H.; Hess, D.T.; Zhang, R.; Sugi, K.; Gao, H.; Tan, B.L.; Bowles, D.E.; Milano, C.A.; Jain, M.K.; Koch, W.J.; et al. S-Nitrosylation of beta-Arrestins Biases Receptor Signaling and Confers Ligand Independence. Mol. Cell 2018, 70, 473–487. [Google Scholar] [CrossRef] [PubMed]
- Ahn, S.; Nelson, C.D.; Garrison, T.R.; Miller, W.E.; Lefkowitz, R.J. Desensitization, internalization, and signaling functions of beta-arrestins demonstrated by RNA interference. Proc. Natl. Acad. Sci. USA 2003, 100, 1740–1744. [Google Scholar] [CrossRef] [PubMed]
- Kang, D.S.; Tian, X.; Benovic, J.L. β-Arrestins and G protein-coupled receptor trafficking. Methods Enzymol. 2013, 521, 91–108. [Google Scholar] [PubMed]
- Ozawa, K.; Whalen, E.J.; Nelson, C.D.; Mu, Y.; Hess, D.T.; Lefkowitz, R.J.; Stamler, J.S. S-nitrosylation of beta-arrestin regulates beta-adrenergic receptor trafficking. Mol. Cell 2008, 31, 395–405. [Google Scholar] [CrossRef] [PubMed]
- Silva, A.F.; Torres, M.T.; Silva, L.S.; Alves, F.L.; de Sa Pinheiro, A.A.; Miranda, A.; Capurro, M.L.; de la Fuente-Nunez, C.; Oliveira, V.X., Jr. Angiotensin II-derived constrained peptides with antiplasmodial activity and suppressed vasoconstriction. Sci. Rep. 2017, 7, 14326. [Google Scholar] [CrossRef] [PubMed]
- Waghe, P.; Sarath, T.S.; Gupta, P.; Kandasamy, K.; Choudhury, S.; Kutty, H.S.; Mishra, S.K.; Sarkar, S.N. Arsenic causes aortic dysfunction and systemic hypertension in rats: Augmentation of angiotensin II signaling. Chem. Biol. Interact. 2015, 237, 104–114. [Google Scholar] [CrossRef] [PubMed]
- Zhang, H.; Wu, J.; Dong, H.; Khan, S.A.; Chu, M.L.; Tsuda, T. Fibulin-2 deficiency attenuates angiotensin II-induced cardiac hypertrophy by reducing transforming growth factor-β signalling. Clin. Sci. 2014, 126, 275–288. [Google Scholar] [CrossRef] [PubMed]
- Mikusic, N.L.R.; Kouyoumdzian, N.M.; Uceda, A.; Del Mauro, J.S.; Pandolfo, M.; Gironacci, M.M.; Puyo, A.M.; Toblli, J.E.; Fernandez, B.E.; Choi, M.R. Losartan prevents the imbalance between renal dopaminergic and renin angiotensin systems induced by fructose overload. L-dopa/dopamine index as new potential biomarker of renal dysfunction. Metabolism 2018. [Google Scholar] [CrossRef]
- Zou, A.P.; Wu, F.; Cowley, A.W., Jr. Protective effect of angiotensin II-induced increase in nitric oxide in the renal medullary circulation. Hypertension 1998, 31, 271–276. [Google Scholar] [CrossRef] [PubMed]
- Chin, S.Y.; Wang, C.T.; Majid, D.S.; Navar, L.G. Renoprotective effects of nitric oxide in angiotensin II-induced hypertension in the rat. Am. J. Physiol. 1998, 274, F876–F882. [Google Scholar] [CrossRef] [PubMed]
- Ahmad, A.; Sattar, M.A.; Rathore, H.A.; Abdulla, M.H.; Khan, S.A.; Azam, M.; Abdullah, N.A.; Johns, E.J. Up Regulation of cystathione gamma lyase and Hydrogen Sulphide in the Myocardium Inhibits the Progression of Isoproterenol-Caffeine Induced Left Ventricular Hypertrophy in Wistar Kyoto Rats. PLoS ONE 2016, 11, e0150137. [Google Scholar] [CrossRef] [PubMed]
- Ahmad, A.; Sattar, M.; Khan, S.A.; Abdullah, N.A.; Johns, E.J.; Afzal, S. Increased Oxidative Stress and Downregulation of Endothelial Nitric Oxide Synthase (ENOS) in the Kidney Atten- Uate the Responsiveness of (XLB Adrenergic Receptors in the Kidney of Rats with Left Ventricular Hypertrophy. Acta Pol. Pharm. 2017, 74, 413–423. [Google Scholar] [PubMed]
- Mimran, A.; Ribstein, J.; DuCailar, G. Contrasting effect of antihypertensive treatment on the renal response to L-arginine. Hypertension 1995, 26, 937–941. [Google Scholar] [CrossRef] [PubMed]
- Ribeiro, M.O.; Antunes, E.; de Nucci, G.; Lovisolo, S.M.; Zatz, R. Chronic inhibition of nitric oxide synthesis. A new model of arterial hypertension. Hypertension 1992, 20, 298–303. [Google Scholar] [CrossRef] [PubMed]
- Qiu, C.; Engels, K.; Baylis, C. Angiotensin II and α 1-adrenergic tone in chronic nitric oxide blockade-induced hypertension. Am. J. Physiol. 1994, 266, R1470–R1476. [Google Scholar] [CrossRef] [PubMed]
- Sanchez-Mendoza, A.; Hong, E.; Escalante, B. The role of nitric oxide in angiotensin II-induced renal vasoconstriction in renovascular hypertension. J. Hypertens. 1998, 16, 697–703. [Google Scholar] [CrossRef] [PubMed]
- Symons, J.D.; Stebbins, C.L.; Musch, T.I. Interactions between angiotensin II and nitric oxide during exercise in normal and heart failure rats. J. Appl. Physiol. 1999, 87, 574–581. [Google Scholar] [CrossRef] [PubMed]
- Toth, A.D.; Gyombolai, P.; Szalai, B.; Varnai, P.; Turu, G.; Hunyady, L. Angiotensin type 1A receptor regulates beta-arrestin binding of the β2-adrenergic receptor via heterodimerization. Mol. Cell Endocrinol. 2017, 442, 113–124. [Google Scholar] [CrossRef] [PubMed]
- Kashihara, T.; Nakada, T.; Kojima, K.; Takeshita, T.; Yamada, M. Angiotensin II activates CaV 1.2 Ca2+ channels through beta-arrestin2 and casein kinase 2 in mouse immature cardiomyocytes. J. Physiol. 2017, 595, 4207–4225. [Google Scholar] [CrossRef] [PubMed]
- Ichiki, T.; Usui, M.; Kato, M.; Funakoshi, Y.; Ito, K.; Egashira, K.; Takeshita, A. Downregulation of angiotensin II type 1 receptor gene transcription by nitric oxide. Hypertension 1998, 31, 342–348. [Google Scholar] [CrossRef] [PubMed]
- Wang, R. Two’s company, three’s a crowd: Can H2S be the third endogenous gaseous transmitter? FASEB J. 2002, 16, 1792–1798. [Google Scholar] [CrossRef] [PubMed]
- Wallace, J.L.; Wang, R. Hydrogen sulfide-based therapeutics: Exploiting a unique but ubiquitous gasotransmitter. Nat. Rev. Drug Discov. 2015, 14, 329–345. [Google Scholar] [CrossRef] [PubMed]
- Wu, D.; Hu, Q.; Ma, F.; Zhu, Y.Z. Vasorelaxant Effect of a New Hydrogen Sulfide-Nitric Oxide Conjugated Donor in Isolated Rat Aortic Rings through cGMP Pathway. Oxid. Med. Cell. Longev. 2016, 2016, 7075682. [Google Scholar] [CrossRef] [PubMed]
- Moustafa, A.; Habara, Y. Hydrogen Sulfide Regulates Ca2+ Homeostasis Mediated by Concomitantly Produced Nitric Oxide via a Novel Synergistic Pathway in Exocrine Pancreas. Antioxid. Redox Signal. 2014, 20, 747–758. [Google Scholar] [CrossRef] [PubMed]
- Ahmad, A.; Sattar, M.A.; Rathore, H.A.; Khan, S.A.; Lazhari, M.I.; Afzal, S.; Hashmi, F.; Abdullah, N.A.; Johns, E.J. A critical review of pharmacological significance of Hydrogen Sulfide in hypertension. Indian J. Pharmacol. 2015, 47, 243–247. [Google Scholar] [PubMed]
- Vacek, T.P.; Rehman, S.; Neamtu, D.; Yu, S.; Givimani, S.; Tyagi, S.C. Matrix metalloproteinases in atherosclerosis: Role of nitric oxide, hydrogen sulfide, homocysteine, and polymorphisms. Vasc. Health Risk Manag. 2015, 11, 173–183. [Google Scholar] [CrossRef] [PubMed]
- Zhao, W.; Wang, R. H(2)S-induced vasorelaxation and underlying cellular and molecular mechanisms. Am. J. Physiol. Heart Circ. Physiol. 2002, 283, H474–H480. [Google Scholar] [CrossRef] [PubMed]
- Dhaese, I.; Lefebvre, R.A. Myosin light chain phosphatase activation is involved in the hydrogen sulfide-induced relaxation in mouse gastric fundus. Eur. J. Pharmacol. 2009, 606, 180–186. [Google Scholar] [CrossRef] [PubMed]
- Gainey, L.F., Jr.; Greenberg, M.J. Hydrogen sulfide is synthesized in the gills of the clam Mercenaria mercenaria and acts seasonally to modulate branchial muscle contraction. Biol. Bull. 2005, 209, 11–20. [Google Scholar] [CrossRef] [PubMed]
- Bibli, S.I.; Yang, G.; Zhou, Z.; Wang, R.; Topouzis, S.; Papapetropoulos, A. Role of cGMP in hydrogen sulfide signaling. Nitric Oxide 2015, 46, 7–13. [Google Scholar] [CrossRef] [PubMed]
- Ali, M.; Ping, C.; Mok, Y.Y.; Ling, L.; Whiteman, M.; Bhatia, M.; Moore, P. Regulation of vascular nitric oxide in vitro and in vivo; a new role for endogenous hydrogen sulphide? Br. J. Pharmacol. 2006, 149, 625–634. [Google Scholar] [CrossRef] [PubMed]
- Whiteman, M.; Li, L.; Kostetski, I.; Chu, S.H.; Siau, J.L.; Bhatia, M.; Moore, P.K. Evidence for the formation of a novel nitrosothiol from the gaseous mediators nitric oxide and hydrogen sulphide. Biochem. Biophys. Res. Commun. 2006, 343, 303–310. [Google Scholar] [CrossRef] [PubMed]
- Hosoki, R.; Matsuki, N.; Kimura, H. The possible role of hydrogen sulfide as an endogenous smooth muscle relaxant in synergy with nitric oxide. Biochem. Biophys. Res. Commun. 1997, 237, 527–531. [Google Scholar] [CrossRef] [PubMed]
- Zhao, W.; Ndisang, J.F.; Wang, R. Modulation of endogenous production of H2S in rat tissues. Can. J. Physiol. Pharmacol. 2003, 81, 848–853. [Google Scholar] [CrossRef] [PubMed]
- Grossi, L. Hydrogen sulfide induces nitric oxide release from nitrite. Bioorg. Med. Chem. Lett. 2009, 19, 6092–6094. [Google Scholar] [CrossRef] [PubMed]
- Grossi, L.; Montevecchi, P.C. A Kinetic Study of S-Nitrosothiol Decomposition. Chem. A Eur. J. 2002, 8, 380–387. [Google Scholar] [CrossRef]
- Grossi, L.; D’Angelo, S. Sodium nitroprusside: Mechanism of NO release mediated by sulfhydryl-containing molecules. J. Med. Chem. 2005, 48, 2622–2626. [Google Scholar] [CrossRef] [PubMed]
- Kubo, S.; Doe, I.; Kurokawa, Y.; Nishikawa, H.; Kawabata, A. Direct inhibition of endothelial nitric oxide synthase by hydrogen sulfide: Contribution to dual modulation of vascular tension. Toxicology 2007, 232, 138–146. [Google Scholar] [CrossRef] [PubMed]
- Yong, Q.-C.; Hu, L.-F.; Wang, S.; Huang, D.; Bian, J.-S. Hydrogen sulfide interacts with nitric oxide in the heart: Possible involvement of nitroxyl. Cardiovasc. Res. 2010, 88, 482–491. [Google Scholar] [CrossRef] [PubMed]
- Irvine, J.C.; Ritchie, R.H.; Favaloro, J.L.; Andrews, K.L.; Widdop, R.E.; Kemp-Harper, B.K. Nitroxyl (HNO): The Cinderella of the nitric oxide story. Trends Pharmacol. Sci. 2008, 29, 601–608. [Google Scholar] [CrossRef] [PubMed]
- Paolocci, N.; Katori, T.; Champion, H.C.; John, M.E.S.; Miranda, K.M.; Fukuto, J.M.; Wink, D.A.; Kass, D.A. Positive inotropic and lusitropic effects of HNO/NO− in failing hearts: Independence from β-adrenergic signaling. Proc. Natl. Acad. Sci. USA 2003, 100, 5537–5542. [Google Scholar] [CrossRef] [PubMed]
- Schneider, M.K.; Xue, B.; Shi, H. Activation of the sympathetic nervous system suppresses mouse white adipose tissue hyperplasia through the β1 adrenergic receptor. Physiol. Rep. 2018, 6, e13645. [Google Scholar] [CrossRef] [PubMed]
- Ali Elnabtity, A.M.; Selim, M.F. Norepinephrine versus Ephedrine to Maintain Arterial Blood Pressure during Spinal Anesthesia for Cesarean Delivery: A Prospective Double-blinded Trial. Anesth. Essays Res. 2018, 12, 92–97. [Google Scholar] [CrossRef] [PubMed]
- Kolo, L.L.; Westfall, T.C.; Macarthur, H. Nitric oxide decreases the biological activity of norepinephrine resulting in altered vascular tone in the rat mesenteric arterial bed. Am. J. Physiol. Heart Circ. Physiol. 2004, 286, H296–H303. [Google Scholar] [CrossRef] [PubMed]
- Esler, M.; Jennings, G.; Biviano, B.; Lambert, G.; Hasking, G. Mechanism of elevated plasma noradrenaline in the course of essential hypertension. J. Cardiovasc. Pharmacol. 1986, 8 (Suppl. 5), S39–S43. [Google Scholar] [CrossRef] [PubMed]
- Schlaich, M.P.; Kaye, D.M.; Lambert, E.; Sommerville, M.; Socratous, F.; Esler, M.D. Relation between cardiac sympathetic activity and hypertensive left ventricular. Circulation 2003, 108, 560–565. [Google Scholar] [CrossRef] [PubMed]
- Klahr, S. The role of nitric oxide in hypertension and renal disease progression. Nephrol. Dial. Transplant. 2001, 16 (Suppl. 1), 60–62. [Google Scholar] [CrossRef]
- Jiang, Q.; Zhou, Z.; Wang, L.; Yang, C.; Wang, J.; Wu, T.; Song, L. Mutual modulation between norepinephrine and nitric oxide in hemocytes during the mollusc immune response. Sci. Rep. 2014, 4, 6963. [Google Scholar] [CrossRef] [PubMed]
- Kvetnansky, R.; Pacak, K.; Tokarev, D.; Jelokova, J.; Jezova, D.; Rusnak, M. Chronic blockade of nitric oxide synthesis elevates plasma levels of catecholamines and their metabolites at rest and during stress in rats. Neurochem. Res. 1997, 22, 995–1001. [Google Scholar] [CrossRef] [PubMed]
- Thatikunta, P.; Chakder, S.; Rattan, S. Nitric oxide synthase inhibitor inhibits catecholamines release caused by hypogastric sympathetic nerve stimulation. J. Pharmacol. Exp. Ther. 1993, 267, 1363–1368. [Google Scholar] [PubMed]
- Yamamoto, R.; Wada, A.; Asada, Y.; Yuhi, T.; Yanagita, T.; Niina, H.; Sumiyoshi, A. Functional relation between nitric oxide and noradrenaline for the modulation of vascular tone in rat mesenteric vasculature. Naunyn Schmiedebergs Arch. Pharmacol. 1994, 349, 362–366. [Google Scholar] [CrossRef] [PubMed]
- Tyce, G.M.; Chritton, S.L.; Barnes, R.D.; Ward, L.E.; Hunter, L.W.; Rorie, D.K. The adrenal gland as a source of dihydroxyphenylalanine and catecholamine metabolites. Adv. Pharmacol. 1998, 42, 370–373. [Google Scholar] [PubMed]
- Schwarz, P.; Diem, R.; Dun, N.J.; Forstermann, U. Endogenous and exogenous nitric oxide inhibits norepinephrine release from rat heart sympathetic nerves. Circ. Res. 1995, 77, 841–848. [Google Scholar] [CrossRef] [PubMed]
- Deutsch, D.G.; Goligorsky, M.S.; Schmid, P.C.; Krebsbach, R.J.; Schmid, H.H.; Das, S.K.; Dey, S.K.; Arreaza, G.; Thorup, C.; Stefano, G.; et al. Production and physiological actions of anandamide in the vasculature of the rat kidney. J. Clin. Investig. 1997, 100, 1538–1546. [Google Scholar] [CrossRef] [PubMed]
- Munro, S.; Thomas, K.L.; Abu-Shaar, M. Molecular characterization of a peripheral receptor for cannabinoids. Nature 1993, 365, 61–65. [Google Scholar] [CrossRef] [PubMed]
- Fowler, C.J. Transport of endocannabinoids across the plasma membrane and within the cell. FEBS J. 2013, 280, 1895–1904. [Google Scholar] [CrossRef] [PubMed]
- De Petrocellis, L.; Di Marzo, V. An introduction to the endocannabinoid system: From the early to the latest concepts. Best Pract. Res. Clin. Endocrinol. Metab. 2009, 23, 1–15. [Google Scholar] [CrossRef] [PubMed]
- Ford, W.R.; Honan, S.A.; White, R.; Hiley, C.R. Evidence of a novel site mediating anandamide-induced negative inotropic and coronary vasodilatator responses in rat isolated hearts. Br. J. Pharmacol. 2002, 135, 1191–1198. [Google Scholar] [CrossRef] [PubMed]
- Stein, E.A.; Fuller, S.A.; Edgemond, W.S.; Campbell, W.B. Physiological and behavioural effects of the endogenous cannabinoid, arachidonylethanolamide (anandamide), in the rat. Br. J. Pharmacol. 1996, 119, 107–114. [Google Scholar] [CrossRef] [PubMed]
- Lake, K.D.; Compton, D.R.; Varga, K.; Martin, B.R.; Kunos, G. Cannabinoid-induced hypotension and bradycardia in rats mediated by CB1-like cannabinoid receptors. J. Pharmacol. Exp. Ther. 1997, 281, 1030–1037. [Google Scholar] [PubMed]
- Lake, K.D.; Martin, B.R.; Kunos, G.; Varga, K. Cardiovascular effects of anandamide in anesthetized and conscious normotensive and hypertensive rats. Hypertension 1997, 29, 1204–1210. [Google Scholar] [CrossRef] [PubMed]
- Varga, K.; Lake, K.D.; Huangfu, D.; Guyenet, P.G.; Kunos, G. Mechanism of the hypotensive action of anandamide in anesthetized rats. Hypertension 1996, 28, 682–686. [Google Scholar] [CrossRef] [PubMed]
- Luce, V.; Fernandez Solari, J.; Rettori, V.; De Laurentiis, A. The inhibitory effect of anandamide on oxytocin and vasopressin secretion from neurohypophysis is mediated by nitric oxide. Regul. Pept. 2014, 188, 31–39. [Google Scholar] [CrossRef] [PubMed]
- Niederhoffer, N.; Schmid, K.; Szabo, B. The peripheral sympathetic nervous system is the major target of cannabinoids in eliciting cardiovascular depression. Naunyn Schmiedebergs Arch. Pharmacol. 2003, 367, 434–443. [Google Scholar] [CrossRef] [PubMed]
- Pfitzer, T.; Niederhoffer, N.; Szabo, B. Search for an endogenous cannabinoid-mediated effect in the sympathetic nervous system. Naunyn Schmiedebergs Arch. Pharmacol. 2005, 371, 9–17. [Google Scholar] [CrossRef] [PubMed]
- Matsuo, G.; Matsumura, Y.; Tadano, K.; Hashimoto, T.; Morimoto, S. Involvement of nitric oxide in endothelin ETB receptor-mediated inhibitory actions on antidiuresis and norepinephrine overflow induced by stimulation of renal nerves in anesthetized dogs. J. Cardiovasc. Pharmacol. 1997, 30, 325–331. [Google Scholar] [CrossRef] [PubMed]
- Ritter, J.K.; Li, C.; Xia, M.; Poklis, J.L.; Lichtman, A.H.; Abdullah, R.A.; Dewey, W.L.; Li, P.L. Production and actions of the anandamide metabolite prostamide E2 in the renal medulla. J. Pharmacol. Exp. Ther. 2012, 342, 770–779. [Google Scholar] [CrossRef] [PubMed]
- Stefano, G.B.; Esch, T.; Cadet, P.; Zhu, W.; Mantione, K.; Benson, H. Endocannabinoids as autoregulatory signaling molecules: Coupling to nitric oxide and a possible association with the relaxation response. Med. Sci. Monit. 2003, 9, RA63–RA75. [Google Scholar] [PubMed]
© 2018 by the authors. Licensee MDPI, Basel, Switzerland. This article is an open access article distributed under the terms and conditions of the Creative Commons Attribution (CC BY) license (http://creativecommons.org/licenses/by/4.0/).



