Toxoplasma GRA16 Inhibits NF-κB Activation through PP2A-B55 Upregulation in Non-Small-Cell Lung Carcinoma Cells
Abstract
1. Introduction
2. Results
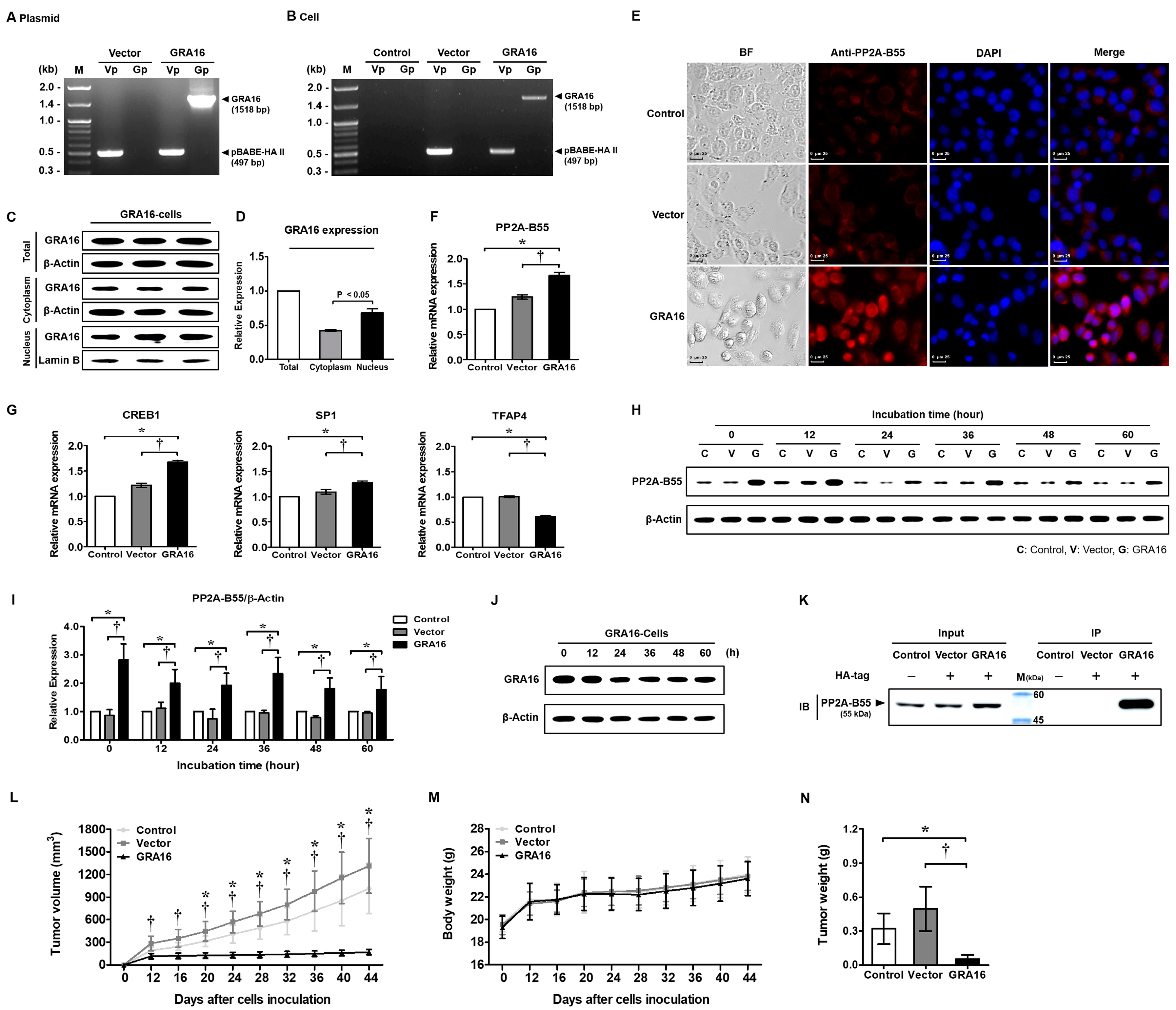
2.1. Binding of GRA16 and PP2A-B55 in GRA16-Expressing Stable H1299 Cells and Tumor Suppression in Xenograft Mice Transplanted with GRA16-Expressing Cells
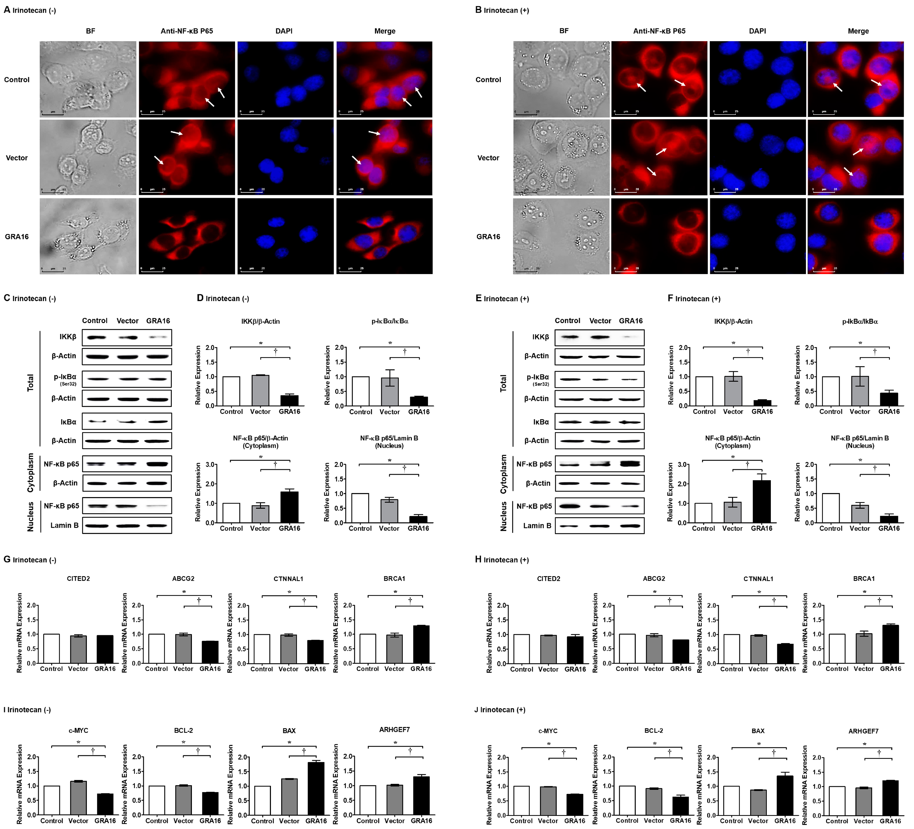
2.2. Effect of Irinotecan Treatment on the NF-κB Signaling Pathway and Drug Resistance Markers in NSCLC
2.3. GRA16 Regulates Cell Cycle Arrest and Apoptosis via the PP2A-B55/GWL/ENSA Pathway and Cyclin B1, AKT and ERK Dephosphorylation
2.4. Induction of Cell Apoptosis and Cell Cycle Arrest and Simultaneous Inhibition of Cell Proliferation by GRA16
2.5. NF-κB Inhibition in NSCLC Cells in the Presence of GRA16 and/or Irinotecan
2.6. GRA16-Induced Apoptosis and NF-κB Inativation Was Reversed by the PP2A Inhibitor LB-100
3. Discussion
4. Materials and Methods
4.1. Cell Culture
4.2. Preparation of GRA16-Expressing Retrovirus Following T. gondii GRA16 Gene Cloning
4.3. Ethics Statement
4.4. Confirmation of Stable GRA16 Expression after Establishment of GRA16-Expressing H1299 Stable Cell
4.5. Xenograft Tumor Formation Using Stably Transfected H1299 Cells
4.6. Immunofluorescence of PP2A-B55 in H1299 Stable Cells
4.7. Co-IP of GRA16 and PP2A-B55
4.8. Real-Time PCR
4.9. Chemicals and Their IC50
4.10. Western Blotting
4.11. Cell Proliferation and Viability
4.12. Analysis of Apoptosis and Cell Cycle via Flow Cytometry
4.13. Statistical Analysis
Author Contributions
Funding
Conflicts of Interest
Abbreviations
| ABCG2 | ATP-binding cassette super-family G member 2 |
| AKT(=PKB) | Serine/threonine kinase (Protein kinase B) |
| ARHGEF7 | Rho Guanine Nucleotide Exchange Factor 7 |
| BAX | Bcl-2-associated X protein |
| BCL-2 | B-cell lymphoma 2 |
| BRCA1 | Breast cancer type 1 |
| CITED2 | Cbp/p300-interacting transactivator 2 |
| c-MYC | Cellular-Myelocytomatosis |
| COPD | Chronic obstructive pulmonary disease |
| CREB1 | CAMP responsive element binding protein 1 |
| CTNNAL1 | Catenin alpha like 1 |
| ENSA | Endosulfine-alpha |
| ERK | Extracellular signal-regulated kinase |
| GRA16 | Dense granule protein 16 |
| GWL | Greatwall |
| HAUSP | Herpesvirus-associated ubiquitin-specific protease |
| IKKβ | Inhibitory kappa B kinase beta |
| IκBα | Inhibitor of kappa B alpha |
| NF-κB | Nuclear factor kappa-light-chain-enhancer of activated B cells |
| NSCLC | Non-small-cell lung cancer |
| PP2A-B55 | Protein phosphatase 2A-regulatory subunit B55 |
| PTEN | Phosphatase and tensin homolog |
| PV | Parasitophorous vacuole |
| SP1 | Specificity protein 1 |
| T. gondii | Toxoplasma gondii |
| TFAP4 | Transcription factor activating enhancer binding protein 4 |
| Topo-I | Topoisomerase-1 |
References
- Chang, A. Chemotherapy, chemoresistance and the changing treatment landscape for NSCLC. Lung Cancer 2011, 71, 3–10. [Google Scholar] [CrossRef]
- Mogi, A.; Kuwano, H. TP53 mutations in nonsmall cell lung cancer. BioMed Res. Int. 2011, 2011, 583929. [Google Scholar] [CrossRef] [PubMed]
- Zarogoulidis, K.; Zarogoulidis, P.; Darwiche, K.; Boutsikou, E.; Machairiotis, N.; Tsakiridis, K.; Katsikogiannis, N.; Kougioumtzi, I.; Karapantzos, I.; Huang, H.; et al. Treatment of non-small cell lung cancer (NSCLC). J. Thorac. Dis. 2013, 5, S389–S396. [Google Scholar] [PubMed]
- Godwin, P.; Baird, A.M.; Heavey, S.; Barr, M.P.; O’Byrne, K.J.; Gately, K.A. Targeting nuclear factor-kappa B to overcome resistance to chemotherapy. Front. Oncol. 2013, 3, 120. [Google Scholar] [CrossRef] [PubMed]
- Gu, J.; Zhou, Y.; Huang, L.; Ou, W.; Wu, J.; Li, S.; Xu, J.; Feng, J.; Liu, B. TP53 mutation is associated with a poor clinical outcome for non-small cell lung cancer: Evidence from a meta-analysis. Mol. Clin. Oncol. 2016, 5, 705–713. [Google Scholar] [CrossRef]
- Chen, W.; Li, Z.; Bai, L.; Lin, Y. NF-kappaB, a mediator for lung carcinogenesis and a target for lung cancer prevention and therapy. Front. Biosci. 2011, 16, 1172–1185. [Google Scholar] [CrossRef]
- Huang, T.T.; Wuerzberger-Davis, S.M.; Seufzer, B.J.; Shumway, S.D.; Kurama, T.; Boothman, D.A.; Miyamoto, S. NF-kappaB activation by camptothecin. A linkage between nuclear DNA damage and cytoplasmic signaling events. J. Biol. Chem. 2000, 275, 9501–9509. [Google Scholar] [CrossRef]
- Xu, Y.; Villalona-Calero, M.A. Irinotecan: Mechanisms of tumor resistance and novel strategies for modulating its activity. Ann. Oncol. 2002, 13, 1841–1851. [Google Scholar] [CrossRef]
- Rothenberg, M.L. Irinotecan (CPT-11): Recent developments and future directions—Colorectal cancer and beyond. Oncologist 2001, 6, 66–80. [Google Scholar] [CrossRef]
- Kim, S.G.; Seo, S.H.; Shin, J.H.; Yang, J.P.; Lee, S.H.; Shin, E.H. Increase in the nuclear localization of PTEN by the Toxoplasma GRA16 protein and subsequent induction of p53-dependent apoptosis and anticancer effects. J. Cell. Mol. Med. 2019, 23, 3234–3245. [Google Scholar] [CrossRef]
- Bougdour, A.; Durandau, E.; Brenier-Pinchart, M.P.; Ortet, P.; Barakat, M.; Kieffer, S.; Curt-Varesano, A.; Curt-Bertini, R.L.; Bastien, O.; Coute, Y.; et al. Host cell subversion by Toxoplasma GRA16, an exported dense granule protein that targets the host cell nucleus and alters gene expression. Cell Host Microbe 2013, 13, 489–500. [Google Scholar] [CrossRef] [PubMed]
- Barisic, S.; Strozyk, E.; Peters, N.; Walczak, H.; Kulms, D. Identification of PP2A as a crucial regulator of the NF-κB feedback loop: Its inhibition by UVB turns NF-κB into a pro-apoptotic factor. Cell Death Differ. 2008, 15, 1681–1690. [Google Scholar] [CrossRef] [PubMed]
- Bougdour, A.; Tardieux, I.; Hakimi, M.A. Toxoplasma exports dense granule proteins beyond the vacuole to the host cell nucleus and rewires the host genome expression. Cell. Microbiol. 2014, 16, 334–343. [Google Scholar] [CrossRef] [PubMed]
- Besteiro, S. Toxoplasma control of host apoptosis: The art of not biting too hard the hand that feeds you. Microb. Cell 2015, 2, 178–181. [Google Scholar] [CrossRef]
- Bai, D.; Ueno, L.; Vogt, P.K. Akt-mediated regulation of NFκB and the essentialness of NF-κB for the oncogenicity of PI3K and Akt. Int. J. Cancer 2009, 125, 2863–2870. [Google Scholar] [CrossRef]
- Ikeda, R.; Vermeulen, L.C.; Lau, E.; Jiang, Z.; Pomplun, M.; Kolesar, J.M. Establishment and characterization of irinotecan-resistant human non-small cell lung cancer A549 cells. Mol. Med. Rep. 2010, 3, 1031–1034. [Google Scholar]
- Nader, C.P.; Cidem, A.; Verrills, N.M.; Ammit, A.J. Protein phosphatase 2A (PP2A): A key phosphatase in the progression of chronic obstructive pulmonary disease (COPD) to lung cancer. Respir. Res. 2019, 20, 222. [Google Scholar] [CrossRef]
- Ruvolo, P.P. The broken “off” switch in cancer signaling: PP2A as a regulator of tumorigenesis, drug resistance, and immune surveillance. BBA Clin. 2016, 6, 87–99. [Google Scholar] [CrossRef]
- Li, Y.; Ahmed, F.; Ali, S.; Philip, P.A.; Kucuk, O.; Sarkar, F.H. Inactivation of nuclear factor κB by soy isoflavone genistein contributes to increased apoptosis induced by chemotherapeutic agents in human cancer cells. Cancer Res. 2005, 65, 6934–6942. [Google Scholar] [CrossRef]
- Gong, L.; Li, Y.; Nedeljkovic-Kurepa, A.; Sarkar, F.H. Inactivation of NF-κB by genistein is mediated via Akt signaling pathway in breast cancer cells. Oncogene 2003, 22, 4702–4709. [Google Scholar] [CrossRef]
- Li, Y.; Upadhyay, S.; Bhuiyan, M.; Sarkar, F.H. Induction of apoptosis in breast cancer cells MDA-MB-231 by genistein. Oncogene 1999, 18, 3166–3172. [Google Scholar] [CrossRef] [PubMed]
- Pyo, K.H.; Jung, B.K.; Xin, C.F.; Lee, Y.W.; Chai, J.Y.; Shin, E.H. Prominent IL-12 production and tumor reduction in athymic nude mice after Toxoplasma gondii lysate antigen treatment. Korean J. Parasitol. 2014, 52, 605–612. [Google Scholar] [CrossRef]
- Pyo, K.H.; Lee, Y.W.; Lim, S.M.; Shin, E.H. Immune adjuvant effect of a Toxoplasma gondii profilin-like protein in autologous whole-tumor-cell vaccination in mice. Oncotarget 2016, 7, 74107–74119. [Google Scholar] [CrossRef]
- Pyo, K.H.; Jung, B.K.; Chai, J.Y.; Shin, E.H. Suppressed CD31 expression in sarcoma-180 tumors after injection with Toxoplasma gondii lysate antigen in BALB/c mice. Korean J. Parasitol. 2010, 48, 171–174. [Google Scholar] [CrossRef] [PubMed]
- Lima, T.S.; Lodoen, M.B. Mechanisms of human innate immune evasion by Toxoplasma gondii. Front. Cell. Infect. Microbiol. 2019, 9, 103. [Google Scholar] [CrossRef]
- Wang, J.; Cui, L.; Feng, L.; Zhang, Z.; Song, J.; Liu, D.; Jia, X. Isoalantolactone inhibits the migration and invasion of human breast cancer MDA-MB-231 cells via suppression of the p38 MAPK/NF-κB signaling pathway. Oncol. Rep. 2016, 36, 1269–1276. [Google Scholar] [CrossRef]
- Raja, J.; Ludwig, J.M.; Gettinger, S.N.; Schalper, K.A.; Kim, H.S. Oncolytic virus immunotherapy: Future prospects for oncology. J. Immunother. Cancer 2018, 6, 140. [Google Scholar] [CrossRef]
- Carlsson, G.; Gullberg, B.; Hafström, L.O. Estimation of liver tumor volume using different formulas—An experimental study in rats. J. Cancer Res. Clin. Oncol. 1983, 105, 20–23. [Google Scholar] [CrossRef] [PubMed]






| Gene | Forward Primer Sequence (5′–3′) | Reverse Primer Sequence (5′–3′) |
|---|---|---|
| GRA16 | CGGAATTCCGATGTATCGAAACCACTCA | CCGTCGACTCACATCTGATCATTTTTCC |
| pBABE-HA II-Vector | GAGTCGATGTGGAATCCGAC | GGCTTAGGGTGTACAAAGGG |
| CITED2 | TCGTTTTTGTAGCCTTGACATTC | AACAACGAAAAAGACCAAGTTAGC |
| ABCG2 | GTTAAGTGGAAACTGCTGCTTTAGA | TCTGGAGAGTTTTTATCTTTTCAGC |
| CTNNAL1 | AAAGCCAGACAAGCCTGACTCT | AGCAAACCCAGCTTAAGTCCAA |
| BRCA1 | CTACATCAGGCCTTCATCCTG | TTGACCATTCTGCTCCGTTT |
| PPP2R2B (PP2A-B55) | AGCCGGCGCCATTTTGAAAG | GCCGGCAGGATGCTAGATTT |
| CREB1 | GCCCAGGTATCTATGCCAGC | AGTTGAAATCTGAACTGTTTGGAC |
| SP1 | TCATCCGGACACCAACAGTG | TGTTTGGGCTTGTGGGTTCT |
| TFAP4 | TTGCATTCTCCGGCTGATCG | TGAGTCTCGGGGGTTAGTGG |
| c-MYC | CCCTCCACTCGGAAGGACTA | GCTGGTGCATTTTCGGTTGT |
| BCL2 | CTTTGAGTTCGGTGGGGTCA | GGGCCGTACAGTTCCACAAA |
| BAX | CTTTTGCTTCAGGGTTTCATCCAGG | ATCCTCTGCAGCTCCATGTTACTG |
| ARHGEF7 | GCCTGGATAAATACCCTACGC | GGATGGCTTCCGTCAGGAT |
| GAPDH | GGTGAAGTCGGAGTCAACGGA | GAGGGATCTCGCTCCTGGAAGA |
© 2020 by the authors. Licensee MDPI, Basel, Switzerland. This article is an open access article distributed under the terms and conditions of the Creative Commons Attribution (CC BY) license (http://creativecommons.org/licenses/by/4.0/).
Share and Cite
Seo, S.-H.; Kim, S.-G.; Shin, J.-H.; Ham, D.-W.; Shin, E.-H. Toxoplasma GRA16 Inhibits NF-κB Activation through PP2A-B55 Upregulation in Non-Small-Cell Lung Carcinoma Cells. Int. J. Mol. Sci. 2020, 21, 6642. https://doi.org/10.3390/ijms21186642
Seo S-H, Kim S-G, Shin J-H, Ham D-W, Shin E-H. Toxoplasma GRA16 Inhibits NF-κB Activation through PP2A-B55 Upregulation in Non-Small-Cell Lung Carcinoma Cells. International Journal of Molecular Sciences. 2020; 21(18):6642. https://doi.org/10.3390/ijms21186642
Chicago/Turabian StyleSeo, Seung-Hwan, Sang-Gyun Kim, Ji-Hun Shin, Do-Won Ham, and Eun-Hee Shin. 2020. "Toxoplasma GRA16 Inhibits NF-κB Activation through PP2A-B55 Upregulation in Non-Small-Cell Lung Carcinoma Cells" International Journal of Molecular Sciences 21, no. 18: 6642. https://doi.org/10.3390/ijms21186642
APA StyleSeo, S.-H., Kim, S.-G., Shin, J.-H., Ham, D.-W., & Shin, E.-H. (2020). Toxoplasma GRA16 Inhibits NF-κB Activation through PP2A-B55 Upregulation in Non-Small-Cell Lung Carcinoma Cells. International Journal of Molecular Sciences, 21(18), 6642. https://doi.org/10.3390/ijms21186642

