Abstract
Hereditary retinal degenerations like retinitis pigmentosa (RP) are among the leading causes of blindness in younger patients. To enable in vivo investigation of cellular and molecular mechanisms responsible for photoreceptor cell death and to allow testing of therapeutic strategies that could prevent retinal degeneration, animal models have been created. In this study, we deeply characterized the transcriptional profile of mice carrying the transgene rhodopsin V20G/P23H/P27L (VPP), which is a model for autosomal dominant RP. We examined the degree of photoreceptor degeneration and studied the impact of the VPP transgene-induced retinal degeneration on the transcriptome level of the retina using next generation RNA sequencing (RNASeq) analyses followed by weighted correlation network analysis (WGCNA). We furthermore identified cellular subpopulations responsible for some of the observed dysregulations using in situ hybridizations, immunofluorescence staining, and 3D reconstruction. Using RNASeq analysis, we identified 9256 dysregulated genes and six significantly associated gene modules in the subsequently performed WGCNA. Gene ontology enrichment showed, among others, dysregulation of genes involved in TGF-β regulated extracellular matrix organization, the (ocular) immune system/response, and cellular homeostasis. Moreover, heatmaps confirmed clustering of significantly dysregulated genes coding for components of the TGF-β, G-protein activated, and VEGF signaling pathway. 3D reconstructions of immunostained/in situ hybridized sections revealed retinal neurons and Müller cells as the major cellular population expressing representative components of these signaling pathways. The predominant effect of VPP-induced photoreceptor degeneration pointed towards induction of neuroinflammation and the upregulation of neuroprotective pathways like TGF-β, G-protein activated, and VEGF signaling. Thus, modulation of these processes and signaling pathways might represent new therapeutic options to delay the degeneration of photoreceptors in diseases like RP.
1. Introduction
Retinitis pigmentosa (RP) is a hereditary form of retinal degeneration that results from mutations in any one of more than 70 known susceptibility genes [1,2]. Quite intriguingly, RP is considered as one of the most common hereditary diseases associated with mutations in core splicing proteins resulting in the altered regulation of gene expression [2]. Even though RP is considered a rare genetic disorder, it is still among the major causes of blindness in younger patients [3,4], caused by the progressive loss of rod and cone photoreceptor cells, respectively [1]. Photoreceptors are the light sensitive neurons of the retina that are responsible for visual perception [5]. These cells consist of the outer and inner segments, which are connected through a cilium with the cell’s perikaryal, located in the outer nuclear layer (ONL). They form a synaptic layer in the outer plexiform layer (OPL) of the retina to signal to the inner retinal neurons [4,5]. Photoreceptor degeneration typically results in a thinning of the ONL concomitant with the loss of the inner and outer photoreceptor segments, resulting in an impaired visual function up to blindness. Based on the genetic heterogeneity of RP, it is still a challenge to understand and, more importantly, to inhibit the molecular mechanisms leading to the degeneration of photoreceptors, with the overall goal of delaying it. Consequently, animal models mimicking photoreceptor degeneration are frequently used to gain insights into the impact of certain mutations on the degeneration of photoreceptors. Among these, the VPP mouse model is a well-known animal model for photoreceptor degeneration. VPP mice carry a rhodopsin transgene with three amino acid substitutions: Val-20 → Gly (V20G), Pro-23 → His (P23H), and Pro-27 → Leu (P27L) (VPP) [6], with the P23H mutation being the most prevalent mutation in U.S. patients suffering from autosomal dominant RP [7,8,9]. Hemizygous VPP mice harbor two to five copies of the mutant rhodopsin transgene at a single integration site in addition to the wildtype rhodopsin gene [6]. Transgene expression results in slowly progressing degeneration of rod and cone photoreceptors [6]. In the current study, we first analyzed the morphology and apoptotic events in retinae of VPP mice. In humans, the various RP mutations of core splicing proteins result in an altered transcriptome [2]. Therefore, we furthermore asked the question whether mutations of other genes, e.g., the rhodopsin gene, might also influence the retinal transcriptome with the overall aim to identify molecular key factors and signaling pathways that predominantly influence the course of photoreceptor degeneration. Thus, we studied the impact of the VPP mutation on the retinal transcriptome using RNASeq analyses, which has not been done so far. In summary, we identified more than 9000 dysregulated genes. By performing gene correlation network analyses, we identified six significantly associated modules in VPP animals. Gene ontology enrichment analyses showed, among others, involvement of components of the (ocular) immune system or response, respectively; transforming growth factor ß (TGF-β) regulated extracellular matrix organization; and dysregulation of the cellular homeostasis. The progressive photoreceptor loss was highlighted by, e.g., reduced expression of photoreceptor specific transcripts, a downregulation of the rhodopsin mediated signaling pathway, and the reactivity of (micro)glial cells. In summary, our findings show that apoptosis; neuroinflammation; and the upregulation of neuroprotective pathways like TGF-β, endothelin-, and vascular endothelial growth factor (VEGF)-signaling are among the dominant effects following hereditary retinal degeneration in the VPP retina.
2. Results
2.1. Photoreceptor Degeneration in VPP Mice
To validate the VPP model, we quantified TUNEL-positive, apoptotic cells of one-month-old animals (Supplementary Figure S1A–C; controls: 16.28 ± 3.08 apoptotic cells/mm² ONL, VPP: 173.57 ± 17.84 apoptotic cells/mm² ONL, p < 0.001) and performed morphometric analyses on semithin sections of the eyes of three-month-old control and VPP animals (Supplementary Figure S1D–F) to show the beginning and more progressed photoreceptor degeneration in VPP mice [6]. We furthermore analyzed mRNA expression levels by qPCR of factors like leukemia inhibitory factor (Lif), fibroblast growth factor 2 (Fgf2), and endothelin 2 (Edn2) that are well-known to be upregulated in the context of retinal degeneration [10,11,12] and found them to be significantly upregulated in retinae of three-month-old VPP mice (Lif: 22.38 ± 4.13, p = 0.008; Fgf2: 13.17 ± 1.52, p = 0.005; Edn2: 46.33 ± 5.64, p < 0.001) compared with retinae of control littermates (Lif: 1.00 ± 0.18; Fgf2: 1.00 ± 0.14; Edn2: 1.00 ± 0.15) (Supplementary Figure S1G).
2.2. Transcriptional Alterations in VPP Retinae: RNAseq and Weighted Correlation Network Analysis (WGCNA)
Subsequently, we applied next generation RNA sequencing (RNAseq) analyses to investigate the impact of VPP transgene expression and concomitant photoreceptor degeneration on the transcriptome of the retina in three-month-old VPP and control animals. Out of the total of 54,532 genes in the Ensembl gene annotation for mouse (Mus musculus GRCm38 v. 94), we found 30,796 genes to be expressed in the retina, of which 9256 were dysregulated (4636 down- and 4620 upregulated, Figure 1A, cut off criteria: Benjamin-Hochberg adjusted p-value (padj) < 0.05). The top 30 dysregulated genes are shown in Supplementary Table S2. Among others, genes regulating processes in neurotransmission like histidine decarboxylase (Hdc); galactosidase beta 1 like 3 (Glb1l3), which is associated with Leber’s congenital amaurosis; as well as serine protease 56 (Prss56), which was reported to be involved in eye development, were significantly downregulated. Genes controlling scar formation, such as fibrinogen-like 2 (Fgl2) as well as apoptosis, e.g., caspase1 (Casp1) or Bcl2-interacting killer (apoptosis-inducing) (Bik), were significantly higher expressed in VPP retinae. Furthermore, we found upregulation of quite a considerable number of genes associated with inflammatory or immune response functions such as C-X-C motif chemokine ligand 13 (Cxcl13), glial fibrillary acidic protein (Gfap), T-cell receptor T3 gamma chain (Cd3g), chemokine (C-C motif) ligand 5 (Ccl5), and C-C motif chemokine ligand 2 (Ccl2), as well as factors associated with the complement cascade like complement component factor i (Cfi), complement factor C4B, and the Serping1 gene.
Figure 1.
Transcriptome analysis of VPP mice: (A) RNAseq analysis of three-month-old identified more than 4600 significantly down- and up-regulated genes, respectively (Benjamini–Hochberg adjusted p-values; padj). (B) Weighted correlation network analysis (WGCNA) showed large clusters of genes (modules) that were positively or negatively correlated with the genotype. Blue color in the panel below indicates lower expression and red color indicates higher expression in the VPP mice. (C) For each sign of correlation, three significantly correlated modules that changed in the VPP mice were identified. (D,E) Intra-module analysis of the Pos1 (D) and Neg1 (E) modules. The 50 highest connected (intramodular connectivity) genes are shown. Coloring of the genes corresponds to significantly enriched gene ontology terms.
Gene ontology enrichment showed, among others, involvement of TGF-β regulated extracellular matrix organization, response to cytokine stimuli, and disturbed cellular homeostasis in VPP retinae (Table 1). Photoreceptor loss was indicated by a lower expression level of rhodopsin signaling pathway components (Table 1). Moreover, we performed weighted gene correlation network analysis (WGCNA) to identify genotype-specific patterns of dysregulation, upstream regulators, and involved signaling pathways. WGCNA clusters co-regulated genes into modules based on their similarity of expression. As this approach does not rely on the traditional dysregulation analysis and the problem of correction for multiple comparisons, more subtle changes and patterns can be identified. In addition, biological key players, e.g., regulatory proteins driving a certain pathway, for a given module can be found by the intra-module analysis. The topology overlay matrix, which represents the co-regulation of expression, for VPP and control animals, as well as the identified modules (clusters of co-regulated genes as shown by their colors in Figure 1B) and their correlation of expression with the genotype, are illustrated in Figure 1B. The analysis identified six significantly associated modules (three positively correlated with the genotype, i.e., higher expressed in the VPP animals (Pos1, 2, 3) and three negatively correlated, i.e., lower expressed in the VPP animals (Neg1, 2, 3) (Figure 1D,E and Supplementary Figure S2A–D)). The Pos1 module was significantly enriched for genes involved in cellular transport and differentiation (Figure 1D and Table 2). In the Pos2 module, we found significant clustering of genes regulating necroptosis, protein transport, organelle organization, cellular homeostasis, and the ribosome (Supplementary Figure S2A and Table 2). The Pos3 module (Supplementary Figure S2B and Table 2) showed enrichment for bone morphogenetic protein (BMP) signaling pathway components. In the Neg1 module, we observed significant clustering of genes regulating cellular component organization and protein kinase activity (Figure 1E and Table 2). The Neg2 module (Supplementary Figure S2C and Table 2) was enriched for genes involved in nucleotide homeostasis and the Neg3 module showed significant enrichment for genes encoding for ribosomal proteins and transport proteins (Supplementary Figure S2D and Table 2).
Table 1.
Enrichment analysis for dysregulated genes derived from the VPP RNAseq analysis. Enriched pathways and potential upstream regulators were predicted using the indicated databases. For gene ontology enrichment, only the top five non-redundant significantly enriched biological process terms are shown. The numbers following the terms are the combined score as calculated by Enrichr. Only terms with a combined score >5 were considered.
Table 2.
Enrichment analysis for WGCNA modules derived from the VPP RNAseq analysis. Enriched pathways and potential upstream regulators were predicted using the indicated databases. For gene ontology enrichment, only the top five non-redundant significantly enriched biological process terms are shown. The numbers following the terms are the combined score as calculated by Enrichr. Only terms with a combined score >5 were considered. Terms in bold font were also identified in the enrichment analysis of the dysregulated gene lists (combined score > 5). n.s. = no significant enrichment.
2.3. Dysregulation of Potentially Neuroprotective Pathways in VPP Retinae: VEGF-, TGF-β-, and G-protein Mediated Signaling
As a follow up to our previously published studies [10,13,14] on the neuroprotective properties of signaling pathways such as transforming growth factor (TGF)-β signaling, G-protein activated signaling, and vascular endothelial growth factor (VEGF) mediated signaling, we investigated their potential regulation in the VPP model. Quite intriguingly, our RNAseq data analysis (Supplementary Table S2) showed a significant upregulation of genes encoding for components of the G-protein activated signaling family. Here, we particularly focused on endothelin signaling, as our group and others recently showed that endothelin 2 (Edn2) and endothelin receptor b (Ednrb) are upregulated following photoreceptor damage [10,11,12,15]. In accordance, the RNAseq data (Supplementary Table S2) of the VPP retinae showed a significant increase in Ednrb (1.28-fold, padj = 0.0074) and Edn2 (22.12-fold, padj = 8.68 × 10−87) expression. We furthermore observed an upregulation of factors involved in TGF–β signaling (e.g., Tgf-β receptor type 1 (Tgfbr1): 1.15-fold, padj = 0.013; Tgfbr2: 2.23-fold, padj = 2.18 × 0−23; Tgf-β1: 2.24, padj = 1.24 × 10−12; Tgf-β2: 1.51-fold, padj = 2.20 × 10−20). Of note, Tgf-β2 was additionally identified as one of the hub genes in the Pos1 module. Vascular endothelial growth factor (VEGF) receptor signaling pathway was identified in the gene ontology enrichment analysis of the significantly upregulated genes and the RNAseq data (Supplementary Table S2) showed an increased expression of Vegfr1 (Flt1): 1.25-fold, padj = 4.75 × 10−7, Vegfr2 (Kdr): 2.14-fold, padj = 1.40 × 10−41; Vegfb: 1.20-fold, padj = 0.00013; and Vegfc: 1.46-fold, padj = 9.31 × 10−5 (Supplementary Table S2).
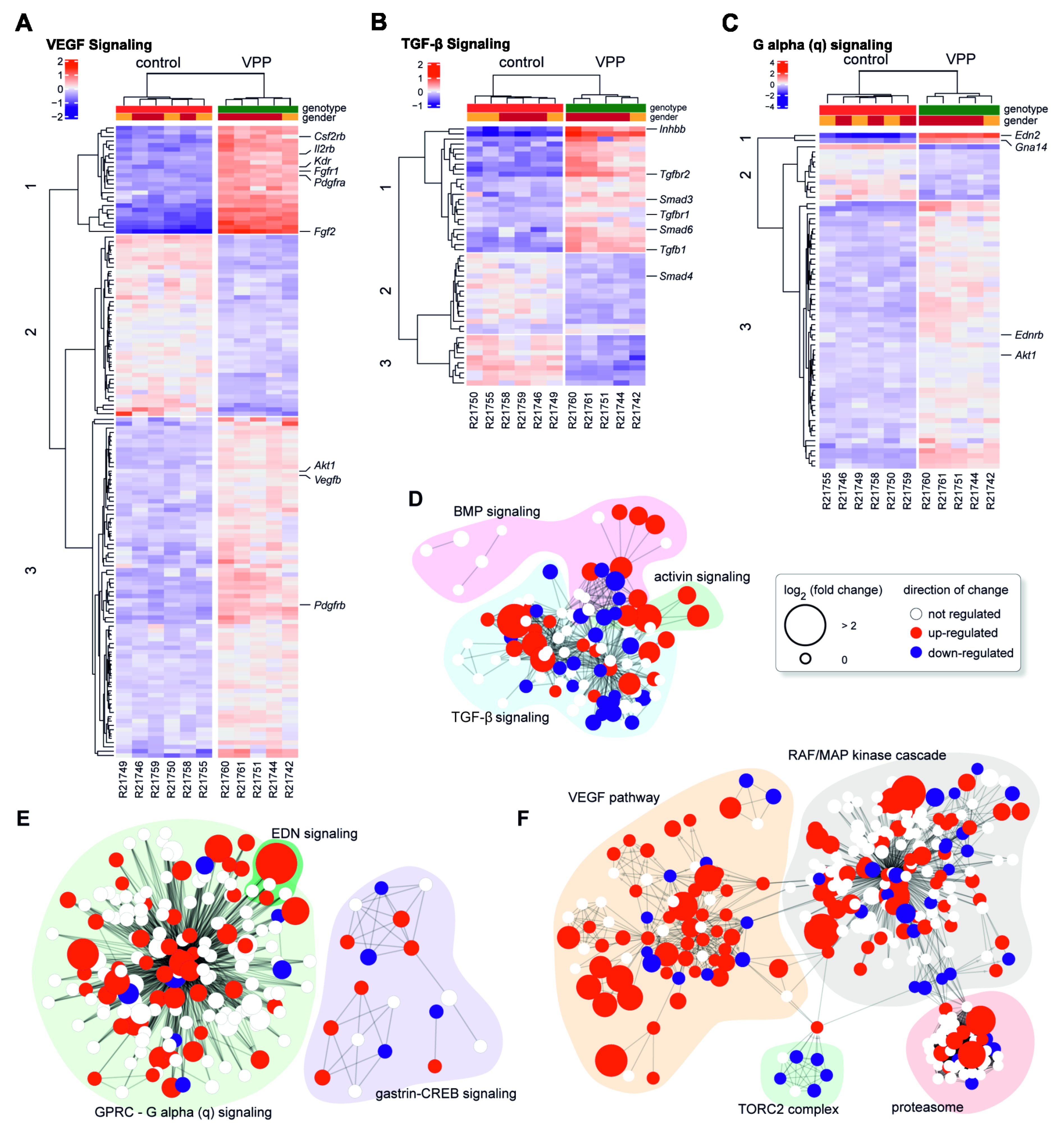
Thus, we aimed to investigate the impact of these signaling pathways (TGF-β-, G-protein activated-, and VEGF- signaling) in the VPP model in detail. Unsupervised hierarchical clustering of the samples that we generated on basis of the Reactome pathway database [16] for the VEGF (Figure 2A), TGF-β (Figure 2B) and G-protein mediated signaling pathways (Figure 2C) demonstrated a perfect separation of the genotypes, highlighting the dysregulation of these pathways in the VPP animals. Furthermore, k-mer analysis (three k-mer groups indicated by numbers on the left side of each heatmap) showed clusters of tightly co-regulated genes. We highlighted some genes of particular interest (e.g., which are known to be involved in neuroprotective or immune modulating processes or to be involved in regulatory functions) in each pathway on the right side of each heatmap. The heatmaps including the full labelling are shown in Supplementary Figure S3. To further analyze sub-groups of dysregulated pathways, we transformed the Reactome pathways into functional interaction networks (Figure 2D–F). We colored the genes of each network according to their dysregulation: white indicates no significant regulation, red genes were up- and blue genes were significantly down-regulated, respectively. The size of each node corresponds to the log2-fold change of regulation. The fully labeled networks are shown in Supplementary Figure S4. This analysis identified distinct sub-clusters of dysregulated genes, e.g., endothelin 2 (Edn2) and endothelin receptor b (Ednrb) in the G-protein activated signaling pathway network (Figure 2E and Supplementary Figure S4C) or Tgfbr2 in the TGF-β family signaling network (Figure 2D and Supplementary Figure S4B) and Vegfr2/kinase insert domain receptor (Kdr) in the VEGF signaling network (Figure 2F and Supplementary Figure S4A).
Figure 2.
Pathway analyses of transcriptomic changes in VPP mice. (A–C) Heatmaps showing the significantly dysregulated genes in the Reactome pathways VEGF signaling (A), TGF-β signaling (B), and G alpha (q) signaling (C). For each heatmap, the genotypes separate perfectly, as indicated by the unsupervised clustering above the heatmaps. Colors (red: upregulated, blue: downregulated) represent the deviation of the mean expression for each gene, independent of genotype. K-mer analysis into three groups revealed clusters of tightly co-regulated genes. Some interesting genes (e.g., neuroprotective or immune modulating function, directly involved in the intracellular signaling) are highlighted on the right. To further visualize sub-groups of pathways that were dysregulated, we converted the Reactome pathways into functional interaction networks. For each network, genes were colored according to their dysregulation state: white—not significantly dysregulated; red—significantly upregulated; and blue—significantly downregulated. The size of the nodes corresponds to the log2-fold change of regulation. The network for TGF-beta signaling is shown in (D), G alpha (q) signaling is shown in (E), and VEGF signaling is shown in (F); R21742-61 = RNAseq sample number.
In addition to the quantitative information from the RNAseq data derived from whole retinae, and to further validate our results, we next performed mRNA in situ hybridization and/or immunofluorescence staining to identify cell types expressing transcripts of interest. Using a specific probe against Edn2, we detected Edn2 most prominently in the ONL in the control retina. However, we also observed distinct Edn2 signals in the INL and some rather sparse signals in the GCL (Figure 3A). VPP retinae showed significantly higher Edn2 expression in the RNAseq data (22.12-fold, padj = 8.68 × 10−87; Figure 3B, Supplementary Table S2, Supplementary Figure S1G) and accordingly showed a marked increase of Edn2 signals in particular in the degenerating ONL and in the INL, but the signals in the GCL remained sparse (Figure 3A). To identify specific cell types expressing Edn2, we combined in situ hybridization with immunofluorescence staining. We used glial fibrillary acidic protein (GFAP) as a marker for astrocytes and reactive Müller cells. GFAP is a major intermediate filament particularly expressed in astrocytes [17] and upregulated in response to retinal trauma in astrocytes and Müller cells [17,18]. Moreover, immunofluorescence staining for glutamine synthetase (GS) was used to label Müller cells [19]. When performing GFAP/GS/Edn2 co-labelling, we observed the characteristic GFAP staining pattern for astrocytes in the nerve fiber layer for both groups (Supplementary Figure S5A,B). Consistent with the observed upregulation of Gfap in VPP retinae as determined by RNAseq analysis (17.05-fold, padj = 3.87 × 10−78), immunofluorescence staining showed an increased GFAP signal intensity, indicating an enhanced protein expression, in the nerve fiber layer and an additional stripe-like staining pattern stretching through the retina, which represents the characteristic morphological appearance of reactive Müller cells. Of note, unlike apoptosis and ONL thinning (Supplementary Figure S1A,D,E), which were both more prominent in the central retina, we could not detect a difference in GFAP reactivity between the central (Supplementary Figure S5A,B) and the peripheral (Supplementary Figure S5A,C) parts of the retina (VPP animals (n = 3): GFAP-intensity central retina: 26,653.88 mean gray value/mm²; GFAP-intensity peripheral retina 50,308.26 mean gray value/mm², p = 0.10). In the 3D reconstruction of Edn2/GFAP/GS co-labelled sections, we observed some Edn2 signals in GFAP-positive astrocytes (Figure 3C and Supplementary Figure S6C) and in GS-positive resting and GFAP/GS-positive reactive Müller cells, respectively (Figure 3D and Supplementary Figure S6D). However, we observed the majority of the Edn2 signals in neurons of the INL and ONL (Figure 3A).
Figure 3.
Upregulation of endothelin signaling in VPP mice. (A) In situ hybridization for Edn2 (red, arrowheads) and GFAP (green)/GS (purple) immunofluorescence co-labeling in the retinae of three-month-old animals. Nuclei were DAPI-stained (blue). In the VPP retina, the number of the Edn2 signals (red, arrowheads) was increased and the Müller cells were GFAP/GS-positive. The boxed areas in the merge image are shown in high resolution on the right. (B) Boxplots showing the extracted Edn2 expression data from the RNAseq as normalized counts for control and VPP genotypes. Control n = 6; VPP n = 5; *** padj = 8.68 × 10−87. (C,D) Higher magnification of the GCL (C) and ONL/OPL/INL region (D) depicted as 3D reconstruction (Edn2/merge/3D surface rendering). (C) Edn2 signals (red, arrow) partly overlapped with GFAP (green)-positive astrocytes. (D) Edn2 punctae (red, arrow) overlapped to some extent with GS (purple)-positive resting (control animal, arrow) and GFAP (green)/GS (purple)-positive reactive (VPP animal, arrow) Müller cells. (E) In situ hybridization for Ednrb (red, arrowheads) and GFAP (green)/GS (purple) immunofluorescence co-labeling in the retinae of three-month-old animals. Nuclei were DAPI-stained (blue). In the VPP retina, the Müller cells were GFAP/GS-positive. The boxed areas in the merge image are shown in high resolution on the right. (F) Boxplots showing the extracted Ednrb expression data from the RNAseq as normalized counts for control and VPP genotypes. Control n = 6; VPP n = 5; ** padj = 0.0074. (G,H) Higher magnification of the GCL (G) and ONL/OPL/INL region (H) depicted as a 3D reconstruction (Ednrb/merge/3D surface rendering). (G) Ednrb signals (red, arrow) partly overlapped with GFAP (green)-positive astrocytes. (H) Ednrb punctae (red, arrow) overlapped to some extent with GS (purple)-positive resting (control animal, arrow) and GFAP (green)/GS (purple)-positive reactive (VPP animal, arrow) Müller cells. Edn2 = endothelin2; Ednrb = endothelin receptor type B; GCL = ganglion cell layer; INL = inner nuclear layer; OPL = outer plexiform layer; ONL = outer nuclear layer; GFAP = glial fibrillary acidic protein; GS = glutamine synthetase; AB/pr. co. = antibody/probe control.
Ednrb mRNA in situ hybridization showed specific signals in the INL and ONL and some defined signals in the GCL in control retinae (Figure 3E). We furthermore observed some Ednrb expression in GFAP-positive astrocytes (Figure 3G and Supplementary Figure S6E) and in GS-positive resting Müller cells (Figure 3H and Supplementary Figure S6F). In VPP retinae, Ednrb was significantly upregulated (1.29-fold, padj = 0.007; Figure 3F) in the RNAseq data (Supplementary Table S2). In the 3D reconstruction of the Ednrb/GFAP/GS labelling, we detected pronounced Ednrb signals in the INL and ONL that overlapped to some extent with GFAP-/GS-positive reactive Müller cells (Figure 3E,H and Supplementary Figure S6F). Yet, Ednrb signals were visible in the INL and ONL that did not overlap with GFAP/ GS, indicating its further expression in neuronal cells.
Tgfbr2 was significantly upregulated (2.23-fold, padj = 2.18 × 10−23; Figure 4B) in VPP retinae in the RNAseq data (Supplementary Table S2). To further supplement the quantitative information and potentially identify cell types in which it is upregulated, we performed Tgfbr2 in situ hybridization. Control retinae showed distinct signals in the INL and ONL and some scattered punctae in the GCL (Figure 4A and Supplementary Figure S6G,H). In VPP retinae, the number of Tgfbr2 punctae increased in the INL and ONL. 3D reconstruction of immunofluorescence co-labelling confirmed its expression in only some isolated GFAP-positive astrocytes (Figure 4C and Supplementary Figure S6G) and its association with resting, GS-positive, and reactive GFAP-/GS-positive Müller cells, respectively (Figure 4D and Supplementary Figure S6H). Yet, we also observed Tgfbr2 in situ hybridization in the neuronal cell layers of the retina, in particular in the INL and ONL, that did not overlap with GFAP-/GS-positive Müller cells, indicating additional expression in neuronal cells (Figure 4A).
Figure 4.
Upregulation of TGFβ- and VEGF-signaling in VPP mice. (A) In situ hybridization for Tgfbr2 (red, arrowheads) and GFAP (green)/GS (purple) immunofluorescence co-labeling in the retinae of three-month-old animals. Nuclei were DAPI-stained (blue). In the VPP retina, the number of Tgfbr2 signals (red, arrowheads) in the ONL and INL was increased and the Müller cells were GFAP/GS-positive. The boxed areas in the merge image are shown in high resolution on the right. (B) Boxplots showing the extracted Tgfbr2 expression data from the RNAseq as normalized counts for control and VPP genotypes. Control n = 6; VPP n = 5; *** padj = 2.18 × 10−23. (C,D) Higher magnification of the GCL (C) and ONL/OPL/INL region (D) depicted as 3D reconstruction (Tgfbr2/merge/3D surface rendering). (C) Tgfbr2 signals (red, arrow) showed only scattered co-labeling with GFAP (green)-positive astrocytes. (D) Tgfbr2 punctae (red, arrow) partly associated with GS (purple)-positive resting (control animal, arrow) and GFAP (green)/ GS (purple)-positive reactive (VPP animal, arrow) Müller cells. (E) In situ hybridization for Vegfr2/Kdr (red, arrowheads) and GFAP (green)/GS (purple) immunofluorescence co-labeling in the retinae of three-month-old animals. Nuclei were DAPI-stained (blue). The number of Vegfr2 signals (red, arrowheads) was increased in the VPP retina and the Müller cells were GFAP/GS-positive. The boxed areas in the merge image are shown in high resolution on the right. (F) Boxplots showing the extracted Vegfr2/Kdr expression data from the RNAseq as normalized counts for control and VPP genotypes. Control n = 6; VPP n = 5; *** padj = 1.40 × 10−41. (G,H) Higher magnification of the GCL (G) and ONL/OPL/INL region (H) depicted as a 3D reconstruction (Vegfr2/merge/3D surface rendering). (G) Vegfr2 signals (arrow) showed some co-labeling with GFAP (green)-positive astrocytes. (H) Vegfr2 signals partly overlapped with GS (purple)-positive resting (control animal, arrow) and GFAP (green)/GS (purple)-positive reactive (VPP animal, arrow) Müller cells. Tgfbr2 = transforming growth factor beta receptor type 2; Vegfr2 = vascular endothelial growth factor receptor 2; GCL = ganglion cell layer; INL = inner nuclear layer; OPL = outer plexiform layer; ONL = outer nuclear layer; AB/pr. co. = antibody/probe control.
Vegfr2 mRNA in situ hybridization in control retinae showed numerous signals in the INL that partly overlapped with GS-positive resting Müller cells (Figure 4E and Supplementary Figure S6J). Moreover, we detected Vegfr2 mRNA in the ONL and isolated signals in the GCL that overlapped to some extent with GFAP-positive astrocytes (Figure 4E,G and Supplementary Figure S6I). Our RNAseq analysis showed Vegfr2 to be significantly upregulated in VPP retinae (2.00-fold, padj = 1.40 × 10−41; Figure 4F; Supplementary Table S2) and, accordingly, Vegfr2 in situ hybridization showed an increase in expression in the INL and ONL (Figure 4E). 3D reconstruction of co-labelling showed its association with and expression in GFAP-/GS-positive reactive Müller cells (Figure 4H and Supplementary Figure S6J). Moreover, we detected Vegfr2 signals in the neuronal layers of the retina, again in particular in the INL and ONL, that did not overlap with GFAP-/GS-positive Müller cells, indicating additional expression in neuronal cells (Figure 4E).
2.4. The Glial Response to Photoreceptor Degeneration in VPP Mice
As we observed a significant upregulation of several genes modulating glial reactivity (e.g., glial fibrillary acidic protein (Gfap), serine protease inhibitor A3N (Serpina3n), lipocalin 2 (Lcn2), we performed qPCR analyses on retinal samples to determine the relative Gfap expression levels (control: 1.00 ± 0.19, VPP: 8.89 ± 0.63, p < 0.001) as well as the expression levels of the microglia/macrophage marker ionized calcium-binding adapter molecule 1 (Iba1, control: 1.00 ± 0.11, VPP: 6.56 ± 1.03, p = 0.015) and the chemokine (C-C motif) ligand 2 (Ccl2, control: 1.00 ± 0.11, VPP: 68.74 ± 5.11, p < 0.001), the latter being reported to stimulate the migration and reactivity of microglia cells [20,21] (Supplementary Figure S5D). In accordance, our RNAseq data showed increased Iba1 (5.51-fold, padj = 1.12 × 10−23 expression levels), which we further validated using an anti-IBA1 labeling to visualize myeloid cells, e.g., microglia and recruited macrophages, in the retinae of control and VPP animals (Supplementary Figure S5E,F). In controls, we observed ramified IBA1-positive cells in their typical localization in the nerve fiber layer and the inner (IPL) and outer plexiform layers (OPL). In contrast, in VPP retinae, IBA1-positive cells changed their shape from ramified microglia towards amoeboid, reactive microglia in particular in the OPL, and thus in very close association with the degenerating photoreceptors. Moreover, we observed an accumulation of amoeboid-shaped, IBA1-positive cells in the sub-neuroretinal space in close proximity to the retinal pigment epithelium (RPE) (Supplementary Figure S5E,F). Taken together, these results showed a pronounced reactivity of macro- and microglial cells in response to photoreceptor degeneration. To identify the origin of the significantly elevated Ccl2 expression in VPP retinae and to supplement the quantitative information from the RNAseq (Ccl2: 67.51-fold increase, padj = 8.05 × 10−14; Figure 5B) and qPCR data (Supplementary Figure S5D), we performed Ccl2 mRNA in situ hybridization on retinal sections combined with immunofluorescence co-labeling of glial cells. In control retinae, we observed a rather low number of Ccl2 punctae in the inner nuclear layer (INL) and the ONL, and a few signals in the retinal ganglion cell layer (GCL) (Figure 5A and Supplementary Figure S6A,B). The number of Ccl2 punctae was markedly increased in the INL and ONL of the VPP retinae (Figure 5A). When performing 3D reconstruction of Ccl2/GFAP/GS co-labelled sections, we observed sparse overlap of Ccl2 in GFAP-positive astrocytes (Figure 5C and Supplementary Figure S6A) and more frequent overlap in GS-positive resting and in GFAP-/GS-positive reactive Müller cells (Figure 5D and Supplementary Figure S6B). However, we also detected Ccl2 mRNA expression in cells other than Müller glia and astrocytes in the neuronal layers of the retina (GCL, INL, and ONL), pointing towards additional expression in retinal neurons (Figure 5A).
Figure 5.
Upregulation of Ccl2 in VPP mice. (A) In situ hybridization for Ccl2 (red) and GFAP (green)/GS (purple) immunofluorescence co-labeling in the retinae of three-month-old animals. Nuclei were DAPI-stained (blue). In the control retina, a rather discrete Ccl2 signal (arrowheads) was visible. In the VPP retina, the number of the Ccl2 punctae increased (arrowheads) and the Müller cells were GFAP/GS-positive. The boxed areas in the merge image are shown in high resolution on the right. (B) Boxplots showing the extracted Ccl2 expression data from the RNAseq as normalized counts for control and VPP genotypes. Control n = 6; VPP n = 5; *** padj = 8.05 × 10−14. (C,D) Higher magnification of the GCL (C) and ONL/OPL/INL region (D) depicted as a 3D reconstruction (Ccl2/merge/3D surface rendering). (C) One of the few overlaps of the Ccl2 signals (red, arrow) with GFAP (green)-positive astrocytes. (D) Ccl2 punctae (red, arrow) partially overlapped with GS (purple)-positive resting (control animal, arrow) and GFAP (green)/ GS (purple)-positive reactive (VPP animal, arrow) Müller cells. GCL = ganglion cell layer; INL = inner nuclear layer; OPL = outer plexiform layer; ONL = outer nuclear layer; Ccl2 = CC-chemokine ligand 2; GS = glutamine synthetase; AB/pr. co. = antibody/probe control; AU = arbitrary unit.
3. Discussion
The present data confirm that the VPP model displays the major phenotypic characteristics of the human disease retinitis pigmentosa. Briefly, we demonstrate, in comprehensive transcriptome-wide analyses of retinae from three-month-old VPP mice, (1) an extensive dysregulation of genes modulating apoptosis, processes in scar formation, and components of the (ocular) immune system or response, respectively; (2) a strong genotype-dependent clustering of genes regulating the VEGF, TGF-β, and G-protein activated signaling pathway; (3) the expression of regulatory genes in neurons as well as resting and reactive glia cells; and (4) a dysregulation of extracellular matrix organization and cellular homeostasis in WGCNA analyses.
3.1. The Transcriptional Response to Photoreceptor Degeneration Leads to Increased Expression of Genes Regulating Inflammatory or Immune Response Functions
Neuroinflammation is a common hallmark of the pathogenesis of neurodegenerative diseases like Alzheimer’s, Parkinson’s, multiple sclerosis, or retinal degenerations [22,23,24]. Following a neurotoxic event, neuronal stress signals mediate reactivity of microglial cells, leading to their proliferation, migration, and the secretion of specific cytokines and chemokines that can exert neurotoxic or neuroprotective effects [23,25]. Sustained reactivity of microglia promotes chronic inflammation and may cause irreversible neuronal cell death [23,26,27]. Thus, the accumulation of reactive IBA1-positive cells in the OPL and in the sub-neuroretinal space in VPP retinae strongly indicates an ongoing neuroinflammatory process. Moreover, in the top 30 dysregulated genes, we found a considerable number of genes associated with inflammatory or immune response functions, respectively. Gene ontology enrichment analyses also pointed towards an upregulation of the cellular response to cytokine stimuli, again indicating an ongoing neuroinflammation. These findings are in accordance with previously published data, which describe upregulation of factors like Lif, Ccl2 (Mcp-1), Ccl28, interleukin-1 (Il-1), complement component 1q (C1q), and complement factor H (CFH) in retinae of genetic mouse models of RP [11,28,29,30,31,32,33]. Quite intriguingly, microarray data from the retina of one RP patient carrying two mutations in the ABCA4 gene showed, among others, an increased expression of complement system genes (complement factor B, complement C2), several cytokines, and cytokine receptors (IL- 6, CXCL10, CXCL2), respectively, indicating a neuroinflammatory process in human RP [24]. We as well as others [20,21] have shown that Ccl2 is expressed in Müller cells and photoreceptors in the healthy retina and upregulated upon retinal damage, contributing to the recruitment of microglia/infiltrative macrophages [21,34]. However, conflicting data exist concerning the exact role of Ccl2 in the context of neurodegeneration. Recently, Joly and colleagues showed that the retinal morphology of double mutant mice expressing the VPP transgene on a Ccl2 null background (VPP; Ccl2−/−) did not differ from that of transgene VPP mice on a wildtype background [11]. In contrast, Rutar and colleagues demonstrated that siRNA-mediated knock down of Ccl2 resulted in a significantly lower number of apoptotic photoreceptors in rats after light-induced photoreceptor degeneration and [21,34]. Based on our data, we hypothesize that, in VPP retinae, the elevated Ccl2 expression in Müller cells and in the ONL contributes to the attraction/migration and reactivity of microglial cells in this particular region. In our comprehensive analyses, we furthermore detected a considerable number of genes encoding for components of the complement system, which is part of the innate immune system. Various complement factors have been reported to be upregulated in retinae of human patients suffering from RP or in retinae of mice following genetically or light-induced photoreceptor degeneration in mice [30,31,32,35,36,37,38]. Activation of the complement system promotes microglia/infiltrative macrophages migration and eventually complement activated lysis [31,35]. Still, conflicting data exist regarding the exact role of complement system activation and its impact on photoreceptor degeneration. Mice with a deficiency in complement factor D are protected from light-induced photoreceptor degeneration [30], indicating a detrimental role for photoreceptor survival, but the deficiency in complement component 3 (C3) or complement receptor 3 (CR3) in a genetic mouse model of photoreceptor degeneration increases microglia-mediated neurotoxicity to photoreceptors [38]. Thus, the detailed function of the complement system and its specific role in microglia and Müller cells and its contribution to photoreceptor degeneration has yet to be elucidated. Nevertheless, based on our transcriptome-wide data, we conclude that the significant upregulation of genes associated with inflammatory or immune response functions leads to neuroinflammation in VPP retinae, potentially contributing to the degeneration of photoreceptors.
3.2. The Transcriptional Response to Photoreceptor Degeneration Leads to the Upregulation of Neuroprotective Factors and Pathways
We additionally analyzed the impact of the VPP model on neuroprotective pathways like TGF-β, G-protein, and VEGF signaling [39]. Recently, our group and others showed that, in response to retinal injury, endothelin 2 (Edn2) is expressed by photoreceptors concomitant with elevated expression of endothelin receptor b (Ednrb) and Gfap, the latter indicating the reactivity of Müller cells, and an increased expression of Lif and Fgf2 [10,11,12,15,40]. Our RNAseq data, in situ hybridizations, immunofluorescence staining, and qPCR analyses confirmed this observation for the VPP model of retinal degeneration. It is of interest to note that our co-labelling experiments showed expression not only of Ednrb, but also of Tgfbr2 and Vegfr2 in resting and reactive Müller cells, clearly indicating the close interplay of neuronal and glial cells. Furthermore, we previously showed that Edn1, Edn2, Ednra, and Ednrb are significantly upregulated following induced ocular traumata [15]. Yet, in VPP retinae, only Edn2 and Ednrb were upregulated. These inconsistent results might well be explained by the different activation patterns of signaling pathways depending on the actual cause of cell death, i.e., light-induced versus genetically-induced cell death [28].
3.3. The Transcriptional Response to Photoreceptor Degeneration Leads to Expression of Pro-Apoptotic Factors and Extracellular Matrix Organization
Our transcriptome analyses also showed upregulation of factors associated with apoptosis (Casp1, Bik) and scar formation such as fibrinogen like 2 (Fgl2) and Tgf-β1. A well-described characteristic of TGF-β signaling is its contribution to wound healing, tissue fibrosis, and scar formation [41,42]. Accordingly, “TGF-β regulated organization of extracellular matrix” was a major hit in our gene ontology analysis and might well be the result of a healing response following photoreceptor degeneration in VPP retinae. We furthermore identified the isoform Tgf-β2 as one of the central hub genes in the WGCNA module Pos1. Gene ontology analysis of the Pos1 module showed enrichment for genes involved in cell differentiation. TGF-β signaling modulates manifold processes, e.g., the regulation of early development, cell-cycle control, and cell differentiation [43,44,45]. Moreover, we recently showed that the deletion of TGF-β signaling results in the development of retinal microaneurysms and choroidal neovascularization [13,46], clearly emphasizing its potential to regulate angiogenic processes. Furthermore, TGF-β signaling contributes to extracellular matrix reorganization in ocular diseases such as primary open angle glaucoma [47,48,49]. However, AAV-mediated delivery of TGF-β1 rescued degenerating cones in mouse models of RP [50] and TGF-β signaling protects retinal neurons from programmed cell death during retinal development [14], thus highlighting its neuroprotective properties [51].
The observed gliosis of astrocytes and Müller cells, as indicated, e.g., by elevated Gfap expression levels and the characteristic stripe-like staining pattern of GFAP in retinal sections, is a typical reaction of neuronal tissue to various neurotoxic insults [18,52] and eventually results in a glial scar. Quite intriguingly, recently published data suggest a major and interactive role of glial cells such as astrocytes contributing to neurodegeneration and their cell-specific targeting resulted in accelerated functional recovery compared with untreated animals [53,54].
The identified dysregulation of genes involved in neuroinflammation, neuroprotection, apoptosis, scar formation, and wound healing and the corresponding WGCNA data are not only of interest for researchers working on retina, but might well be of interest for scientists working with other neuronal tissues.
In the future, using material from mouse models of RP or humanized 3D culture models (retinal organoids) combined with advanced transcriptomic techniques such as imaging-based in situ cell-type identification/mapping combined with single-cell RNA-sequencing will allow to create a molecularly annotated and spatially dedicated cell atlas of transcriptional changes related to RP [55,56]. Moreover, the use of high-throughput screening and computer-aided drug design can provide novel insights with the overall aim to find new treatment options for neurodegenerative diseases such as RP [57,58].
4. Material and Methods
4.1. Mice
The mice were on a 129 SV background and kept in a 12 h light/dark cycle. Mice of both sexes were used for the experiments. Mice, carrying two floxed Tgfbr2 alleles at chromosome 9 [59], thus representing functional wildtype mice, were crossbred with hemizygous VPP mice [6]. The resulting offspring expressed either wildtype rhodopsin (named as control mice = VPP negative animals) or the VPP transgene (referred to as VPP mice), a rhodopsin mutant with point mutations at positions V20G, P27L, and P23H, in addition to wildtype rhodopsin. The VPP mutation results in a progressive retinal neurodegeneration [6]. For genotyping, the following primers were used: 5’-agactgacatggggaggaattcccaga-3´ (sense) and 5´-gagctgctcgaagtgactccgacc-3´ (antisense). The thermal cycle protocol was denaturation at 94 °C for 30 s, annealing at 68 °C for 45 s, and elongation at 72 °C for 45 s for 35 cycles.
4.2. Microscopy and Morphometric Analyses (Spider Diagram)
The enucleated eyes were fixed for 24 h in 2.5% paraformaldehyde (PFA)/2.5% glutaraldehyde in sodium cacodylate buffer and processed as described previously [60]. Then, 1 µm thick semithin meridional sections were cut and stained according to Richardson [61]. The sections were analyzed on an Axio Imager Z1 microscope (Carl Zeiss, Jena, Germany) using Zeiss Zen software (Carl Zeiss, Jena, Germany). The thickness of the outer nuclear layer (ONL) was measured and the mean values were plotted a as spider diagram, as described previously in [13,40]. It is of interest to note that there was no sex-specific difference in the ONL thickness of VPP (male (n = 3) versus female (n = 3)) and control (male (n = 3) versus female (n = 3)) animals.
4.3. Apoptosis: TdT-Mediated dUTP-Biotin Nick End Labeling (TUNEL)
TUNEL (DeadEnd Fluorometric TUNEL, Promega, Madison, WI, USA) was used to label apoptotic cells in one-month-old animals, following our previously published protocol [10,14]. The sections were analyzed on an Axio Imager Z1 microscope (Carl Zeiss, Jena, Germany) using Zeiss Zen software (Carl Zeiss, Jena, Germany). Eyes of eleven animals (VPP: n = 11, control: n = 11) were included in the morphometric analyses and their TUNEL-positive cells were counted and normalized to the area of the ONL [mm2]. There was no sex-specific difference in the number of TUNEL positive cells between VPP (male (n = 6) versus female (n = 5)) animals.
4.4. Immunofluorescence and RNA/Basescope® In Situ Hybridization
Eyes were fixed for 4 h in 4% PFA, washed extensively in phosphate buffer (PB, 0.1 M, pH 7.4), and embedded in paraffin according to standard protocols. Paraffin sections (6 µm thick) were deparaffinized. Glial fibrillary acidic protein (GFAP) (Agilent Dako, Santa Clara, CA, USA), ionized calcium-binding adapter molecule 1 (IBA1) (Wako, Ōsaka, Japan), and glutamine synthetase (GS) (Millipore, Temecula, California, USA) immunofluorescent staining were performed as described in [13]. For in situ hybridization (ACD, Newark, USA), paraffin sections were pretreated with retrieval reagent and protease according to the user manual. RNAscope® Fluorescent Multiplex Reagent Kit was used to hybridize chemokine (C-C motif) ligand 2 (Ccl2) (ACD catalog number: 311791) and Endothelin 2 (Edn2) (ACD catalog number: 418221) and BaseScopeTM Detection Reagent Kit v2—RED was used to label Vegf receptor type 2 (Vegfr2) (ACD catalog number: 860711), endothelin receptor type b (Ednrb) (ACD catalog number: 706471), and TGF-ß receptor type 2 (Tgfbr2) (ACD catalog number: 845871). The sections were analyzed on an Axio Imager Z1 microscope with the Apotome.2 function (Carl Zeiss, Jena, Germany) using Zeiss Zen software (Carl Zeiss, Jena, Germany).
To determine Müller cell reactivity of the peripheral and central part of the retina, we measured GFAP fluorescence intensity in the area of the peripheral and central 20% of the retina, which we defined as comparable to the measurements for the spider diagrams [13,40]. We thus used the feature “Intensity Mean Value” of the ZEN software (Carl Zeiss, Jena, Germany) to determine the mean grey value of GFAP and normalized the mean value of the intensity to the total retinal area from the GCL to the outer aspect of the ONL [mm2]. We found no difference in reactivity of Müller cells between the peripheral and central parts of the retinae in VPP animals (n = 3).
To study the co-localization of RNA/BaseScope and GFAP/GS, z-stacks (25–30 images, in total 5.5–7.0 µm thick) were analyzed, transformed into the ortho (orthogonal section) view, and reconstructed as a 3D image using the Zeiss Zen software and the 3Dxl rendering module with the surface function (Carl Zeiss, Jena, Germany).
4.5. RNA Isolation and Quantitative Real-Time RT-PCR (qPCR)
TriFast (Peqlab, Erlangen, Germany) was used to isolate total mRNA from retinal tissue and cDNA was synthesized using the iScript cDNA Synthesis Kit (Bio-Rad Laboratories, Inc., Hercules, CA, USA) following the manufacturer’s instructions. QPCR analyses were performed on a CFX Realtime PCR Detection System (Bio-Rad Laboratories, Inc.) and as previously described [46]. All oligonucleotides (Supplementary Table S1) were designed to span exon-intron boundaries and purchased from Invitrogen (Carlsbad, CA, USA). CFX ManagerTM Software and Excel were used to analyse relative mRNA expression levels according to the ∆∆CT-method [62]. The geometric mean value of the reference genes ubiquitin (Ubc) and guanine nucleotide binding protein subunit beta2 like 1 (Gnb2l1) was used for normalization. To perform RNA sequencing, total RNA of pooled retinae (right and left eye) was purified using the RNeasy Mini Kit by Qiagen (Venlo, The Netherlands).
4.6. RNA Sequencing
Library preparation and RNAseq were performed at the service facility ‘KFB—Center of Excellence for Fluorescent Bioanalytics’ (Regensburg, Germany. www.kfb-regensburg.de, accessed on 11 June 2021). Library preparation and RNAseq were carried out as described in the Illumina TruSeq Stranded mRNA Sample Preparation Guide, the Illumina NextSeq 500 System Guide (Illumina, Inc., San Diego, CA, USA), and the KAPA Library Quantification Kit—Illumina/ABI Prism User Guide (Kapa Biosystems, Inc., Woburn, MA, USA). In brief, 250 ng of total RNA was used for purifying the poly-A containing mRNA molecules using poly-T oligo-attached magnetic beads. Following purification, the mRNA was fragmented to an average insert size of 200–400 bases using divalent cations under elevated temperature (94 °C for 4 min). Next, the cleaved RNA fragments were reverse transcribed into first strand cDNA using reverse transcriptase and random hexamer primers. Actinomycin D was added to improve strand specificity by preventing spurious DNA-dependent synthesis. Blunt-ended second strand cDNA was synthesized using DNA Polymerase I, RNase H, and dUTP nucleotides. The incorporation of dUTP, in place of dTTP, quenched the second strand during the later PCR amplification, because the polymerase does not incorporate past this nucleotide. The resulting cDNA fragments were adenylated at the 3’ ends; the indexing adapters were ligated; and, subsequently, specific cDNA libraries were created by PCR enrichment. The libraries were quantified using the KAPA SYBR FAST ABI Prism Library Quantification Kit. Equimolar amounts of each library were sequenced on a NextSeq 500 instrument controlled by the NextSeq Control Software (NCS) v2.2.0, using a 75 Cycles High Output Kit with the single index, paired-end (PE) run parameters. Image analysis and base calling were done by the Real Time Analysis Software (RTA) v2.4.11. The resulting .bcl files were converted into .fastq files with the CASAVA Software v1.8.2.
4.7. Bioinformatics
For all samples, at least 30 million reads were analyzed. Fastq files were quality controlled with FastQC v0.11.5 [63]. All files passed quality control. The reads were aligned against Ensembl Mus musculus GRCm38 version 94 using STAR aligner v2.5.3a [64]. One sample (R21753) showed poor read alignments of less than 30% and was removed from further analyses. Reads were quantified using salmon v0.8.2 [65]. All subsequent analyses were conducted in R v3.5.1. Samples were screened for outliers using PCA and clustering analysis. One sample (R21741) was identified as an outlier and removed from further analyses. Thus, the final sample number was six control and five VPP retinae. Transcriptional dysregulation was computed using tximport v1.10.0 [66] and DESeq2 v1.22.1 [67] with genotype as the variable of interest and sex of the mice as a covariate and using ashr [68] as the fold change shrinkage estimator. The Benjamini–Hochberg procedure was used to correct for multiple comparisons (p-adjusted; padj). For correlation network analysis, we used the normalized and variance stabilized counts from the DESeq2 analysis. Batch correction for sex was applied with limma v3.38.3 [69] keeping genotype as the variable of interest. The normalized, transformed, and batch corrected counts were used to construct a weighted gene correlation network using WGCNA v1.66 [70,71]. Heatmaps and k-mer analysis were carried out using ComplexHeatmap v2.3.2 [72]. Visualization was carried out using cytoscape v3.7.2 (http://cytoscape.org, accessed on 11 June 2021) with the Reactome FI app v7.2.1 [16]. Ontology analysis was carried out using the Enrichr website [73,74]. Scripts are available upon request.
4.8. Statistics
All results that are displayed in bar graphs are expressed as means ± SEM. Data were screened for outliers using the Grubb’s outlier test in graph pad prism. Comparisons between the means of two groups were made by a two-tailed Student’s t-test. p ≤ 0.05 was considered as statistically significant.
5. Conclusions
The parallel expression of VPP mutant and wildtype rhodopsin [6] results in a significant increase in apoptosis and thinning of the ONL to half of its thickness in retinae of three-month-old VPP animals. Intriguingly, in our transcriptome-wide analyses, we found more than 9000 dysregulated genes in retinae of VPP mice. The predominant changes in gene expression point towards induction of apoptosis, scar formation, neuroinflammation, and the upregulation of neuroprotective pathways like TGF-β, G-protein activated (e.g., endothelin), and VEGF signaling in VPP retinae. Using in situ hybridization combined with cell-type specific markers, we could show that regulatory factors such as Ccl2, Edn2, Tgfbr2, Ednrb, and Vegfr2 were also expressed in glial cells in addition to neurons. Albeit the relevance of the identified pathways needs further investigation using, e.g., different (cell-type specific) knockout mouse lines, it is tempting to speculate that modulation of neuroinflammation and neuroprotective pathways in general or, e.g., in glial cells, is a promising target for the development of new therapeutic options to delay the degeneration of photoreceptors in diseases like RP.
Supplementary Materials
The following are available online at https://www.mdpi.com/article/10.3390/ijms22126307/s1, Figure S1: Apoptosis, retinal morphology/morphometry and the expression of neuroprotective factors in VPP and control mice, Figure S2: WGCNA analysis of VPP mice, Figure S3: Heatmaps of pathway analysis of transcriptomic changes in the VPP mice, Figure S4: Pathway analysis of transcriptomic changes in the VPP mice, Figure S5: The glial response to photoreceptor degeneration in the VPP model, Figure S6: z-stacks and corresponding 3D reconstructions, Table S1: Oligonucleotides for qPCR, Table S2: DEseq2 analysis, Table S3: WGCNA modules.
Author Contributions
Conceptualization: A.N., B.M.B., Methodology: C.B.B., S.R., S.I.S., S.K.B., A.S., M.V., A.N., B.M.B., Software: A.N., Validation: A.N., B.M.B., Formal analysis: C.B.B., S.R., S.I.S., S.K.B., A.S., A.N., B.M.B., Investigation: C.B.B., S.R., S.I.S., S.K.B., A.S., A.N., B.M.B. Resources: E.R.T., S.E., B.M.B., Data curation: C.B.B., S.R., S.I.S., S.K.B., A.S., M.V., A.N., B.M.B. Writing—original draft preparation: C.B.B., A.N., B.M.B., Writing review and editing: C.B.B., S.R., S.I.S., S.K.B., A.S., M.V., E.R.T., S.E., A.N., B.M.B., Visualization: C.B.B., A.N., B.M.B., Supervision: E.R.T., S.E., B.M.B., Project administration: A.N., B.M.B., Funding acquisition: A.N., B.M.B. All authors have read and agreed to the published version of the manuscript.
Funding
This work was supported by PRO RETINA Deutschland e.V. (S.I.S., B.M.B.), the Jackstädt Foundation (B.M.B.), DFG grant BR 4957/3-1 (B.M.B.) and NE 2372/1-1 (A.N.), and the Helmut Ecker Foundation (B.M.B, S.R.). The funders had no role in study design, data collection and analysis, decision to publish, or preparation of the manuscript.
Institutional Review Board Statement
All procedures conformed to the Uniform Requirements for manuscripts submitted to biomedical journals; the tenets of the National Institutes of Health Guidelines on the Care and Use of Animals in Research; the EU Directive 2010/63/E; and were approved by the Government of Bavaria, Regierung von Unterfranken, Würzburg, Germany (AZ 55.2-2532-2-1254). Date of approval.
Informed Consent Statement
Not applicable.
Data Availability Statement
The raw data files of the RNAseq data (Supplementary Table S2 and S3) are available from the authors upon request.
Acknowledgments
The authors wish to thank Esther Asan for her helpful suggestions. We thank Alla Ganscher, Elke Stauber, Angelika Pach, Silvia Babl, and Margit Schimmel for the great technical assistance and Christoph Möhle and Thomas Stempfl of the Kompetenzzentrum für Bioanalytik, University of Regensburg for the RNA sequencing analysis. Furthermore, the authors acknowledge support by the High Performance and Cloud Computing Group at the Zentrum für Datenverarbeitung of the University of Tübingen, the state of Baden-Württemberg through bwHPC, and the German Research Foundation (DFG) through grant no INST 37/935-1 FUGG.
Conflicts of Interest
The authors declare that they have no competing interests.
Abbreviations
| Bik | Bcl2-interacting killer |
| BMP | Bone morphogenetic protein |
| C1q | Complement component 1q |
| C3 | Complement component 3 |
| Casp1 | Caspase 1 |
| Ccl2 | Chemokine (C-C motif) ligand 2 |
| Ccl5 | Chemokine (C-C motif) ligand 5 |
| Cd3g | T-cell receptor T3 gamma chain |
| Cfh | Complement factor H |
| Cfi | Complement component factor i |
| Cr3 | Complement receptor 3 |
| Cxcl13 | C-X-C motif chemokine ligand 13 |
| Edn1 | Endothelin 1 |
| Edn2 | Endothelin 2 |
| Ednra | Endothelin receptor type a |
| Ednrb | Endothelin receptor type b |
| Fgf2 | Fibroblast growth factor 2 |
| Fgl2 | Fibrinogen-like 2 |
| GCL | Ganglion cell layer |
| Gfap | Glial fibrillary acidic protein |
| Glb1l3 | Galactosidase beta 1 like 3 |
| Gnb2l1 | Guanine nucleotide binding protein subunit beta2 like 1 |
| GS | Glutamine synthetase |
| Hdc | Histidine decarboxylase |
| Iba1 | Ionized calcium-binding adapter molecule 1 |
| Il-1 | Interleukin-1 |
| INL | Inner nuclear layer |
| IPL | Inner plexiform layer |
| Kdr | Kinase insert domain receptor |
| Lif | Leukemia inhibitory factor |
| Lcn2 | Lipocalin 2 |
| ONH | Optical nerve head |
| ONL | Outer nuclear layer |
| OPL | Outer plexiform layer |
| Prss56 | Serine protease 56 |
| RNAseq | Next generation RNA sequencing |
| RP | Retinitis pigmentosa |
| RPE | Retinal pigment epithelium |
| Serpina3n | Serine protease inhibitor A3N |
| TGF | Transforming growth factor |
| Tgfbr1 | Transforming growth factor -ß receptor type 1 |
| Tgfbr2 | Transforming growth factor -ß receptor type 2 |
| Ubc | Ubiquitin C |
| VEGF | Vascular endothelial growth factor |
| Vegfr1 | Vascular endothelial growth factor receptor type 1 |
| Vegfr2 | Vascular endothelial growth factor receptor type 2 |
| WGCNA | Weighted correlation network analysis |
References
- Hartong, D.T.; Berson, E.L.; Dryja, T.P. Retinitis pigmentosa. Lancet 2006, 368, 1795–1809. [Google Scholar] [CrossRef]
- Ruzickova, S.; Stanek, D. Mutations in spliceosomal proteins and retina degeneration. RNA Biol. 2017, 14, 544–552. [Google Scholar] [CrossRef] [PubMed]
- Buch, H.; Vinding, T. Prevalence and causes of visual impairment and blindness among 9980 Scandinavian adults: The Copenhagen City Eye Study. Ophthalmology 2004, 111, 53–61. [Google Scholar] [CrossRef] [PubMed]
- Farrar, G.; Kenna, P.F.; Humphries, P.; La Cour, M.; Appleyard, M.; Jensen, G.B.; Nielsen., N.V. NEW EMBO MEMBER’S REVIEW: On the genetics of retinitis pigmentosa and on mutation-independent approaches to therapeutic intervention. EMBO J. 2002, 21, 857–864. [Google Scholar] [CrossRef]
- Kolb, H. Simple Anatomy of the Retina. In Webvision: The Organization of the Retina and Visual System; Kolb, H., Fernandez, E., Nelson, R., Eds.; University of Utah Health Sciences Center: Salt Lake City, UT, USA, 1995. [Google Scholar]
- Naash, M.I.; Hollyfield, J.G.; Al-Ubaidi, M.R.; Baehr, W. Simulation of human autosomal dominant retinitis pigmentosa in transgenic mice expressing a mutated murine opsin gene. Proc. Natl. Acad. Sci. USA 1993, 90, 5499–5503. [Google Scholar] [CrossRef]
- Sung, C.H.; Davenport, C.M.; Hennessey, J.C.; Maumenee, I.H.; Jacobson, S.G.; Heckenlively, J.R.; Nowakowski, R.; Fishman, G.; Gouras, P.; Nathans, J. Rhodopsin mutations in autosomal dominant retinitis pigmentosa. Proc. Natl. Acad. Sci. USA 1991, 88, 6481–6485. [Google Scholar] [CrossRef]
- Berson, E.L.; Rosner, B.; Sandberg, M.A.; Dryja, T.P. Ocular Findings in Patients With Autosomal Dominant Retinitis Pigmentosa and a Rhodopsin Gene Defect (Pro-23-His). Arch. Ophthalmol. 1991, 109, 92–101. [Google Scholar] [CrossRef]
- Dryja, T.P.; McGee, T.L.; Reichel, E.; Hahn, L.B.; Cowley, G.S.; Yandell, D.W.; Sandberg, M.A.; Berson, E.L. A point mutation of the rhodopsin gene in one form of retinitis pigmentosa. Nat. Cell Biol. 1990, 343, 364–366. [Google Scholar] [CrossRef]
- Braunger, B.M.; Ohlmann, A.; Koch, M.; Tanimoto, N.; Volz, C.; Yang, Y.; Bösl, M.R.; Cvekl, A.; Jägle, H.; Seeliger, M.W.; et al. Constitutive overexpression of Norrin activates Wnt/β-catenin and endothelin-2 signaling to protect photoreceptors from light damage. Neurobiol. Dis. 2013, 50, 1–12. [Google Scholar] [CrossRef]
- Joly, S.; Lange, C.; Thiersch, M.; Samardzija, M.; Grimm, C. Leukemia inhibitory factor extends the lifespan of injured photoreceptors in vivo. J. Neurosci. 2008, 28, 13765–13774. [Google Scholar] [CrossRef]
- Rattner, A.; Nathans, J. The genomic response to retinal disease and injury: Evidence for endothelin signaling from photoreceptors to glia. J. Neurosci. 2005, 25, 4540–4549. [Google Scholar] [CrossRef]
- Braunger, B.M.; Leimbeck, S.V.; Schlecht, A.; Volz, C.; Jägle, H.; Tamm, E.R. Deletion of Ocular Transforming Growth Factor β Signaling Mimics Essential Characteristics of Diabetic Retinopathy. Am. J. Pathol. 2015, 185, 1749–1768. [Google Scholar] [CrossRef]
- Braunger, B.M.; Pielmeier, S.; Demmer, C.; Landstorfer, V.; Kawall, D.; Abramov, N.; Leibinger, M.; Kleiter, I.; Fischer, D.; Jägle, H.; et al. TGF-β Signaling Protects Retinal Neurons from Programmed Cell Death during the Development of the Mammalian Eye. J. Neurosci. 2013, 33, 14246–14258. [Google Scholar] [CrossRef]
- Schmitt, S.I.; Bielmeier, C.B.; Braunger, B.M. New Insights into Endothelin Signaling and Its Diverse Roles in the Retina. Adv. Exp. Med. Biol. 2019, 1185, 519–523. [Google Scholar]
- Wu, G.; Feng, X.; Stein, L. A human functional protein interaction network and its application to cancer data analysis. Genome Biol. 2010, 11, R53. [Google Scholar] [CrossRef]
- Sofroniew, M.V.; Vinters, H.V. Astrocytes: Biology and pathology. Acta Neuropathol. 2010, 119, 7–35. [Google Scholar] [CrossRef]
- Bringmann, A.; Pannicke, T.; Grosche, J.; Francke, M.; Wiedemann, P.; Skatchkov, S.N.; Osborne, N.N.; Reichenbach, A. Müller cells in the healthy and diseased retina. Prog. Retin. Eye Res. 2006, 25, 397–424. [Google Scholar] [CrossRef]
- Lewis, G.P.; Erickson, P.A.; Kaska, D.D.; Fisher, S.K. An immunocytochemical comparison of Müller cells and astrocytes in the cat retina. Exp. Eye Res. 1988, 47, 839–853. [Google Scholar] [CrossRef]
- Feng, C.; Wang, X.; Liu, T.; Zhang, M.; Xu, G.; Ni, Y. Expression of CCL2 and its receptor in activation and migration of microglia and monocytes induced by photoreceptor apoptosis. Mol. Vis. 2017, 23, 765–777. [Google Scholar]
- Rutar, M.; Natoli, R.; Valter, K.; Provis, J.M. Early focal expression of the chemokine Ccl2 by Muller cells during exposure to damage-inducing bright continuous light. Investig. Ophthalmol. Vis. Sci. 2011, 52, 2379–2388. [Google Scholar] [CrossRef]
- Chen, W.-W.; Zhang, X.I.A.; Huang, W.-J. Role of neuroinflammation in neurodegenerative diseases (Review). Mol. Med. Rep. 2016, 13, 3391–3396. [Google Scholar] [CrossRef] [PubMed]
- Cuenca, N.; Fernandez-Sanchez, L.; Campello, L.; Maneu, V.; De la Villa, P.; Lax, P.; Pinilla, I. Cellular responses following retinal injuries and therapeutic approaches for neurodegenerative diseases. Prog. Retin. Eye Res. 2014, 43, 17–75. [Google Scholar] [CrossRef] [PubMed]
- Mullins, R.F.; Kuehn, M.H.; Radu, R.A.; Enriquez, G.S.; East, J.S.; Schindler, E.I.; Travis, G.H.; Stone, E.M. Autosomal recessive retinitis pigmentosa due to ABCA4 mutations: Clinical, pathologic, and molecular characterization. Investig. Ophthalmol. Vis. Sci. 2012, 53, 1883–1894. [Google Scholar] [CrossRef] [PubMed]
- Stoll, G.; Jander, S.; Schroeter, M. Cytokines in CNS disorders: Neurotoxicity versus neuroprotection. J. Neural Transm. Suppl. 2000, 59, 81–89. [Google Scholar] [PubMed]
- Hanisch, U.-K.; Kettenmann, H. Microglia: Active sensor and versatile effector cells in the normal and pathologic brain. Nat. Neurosci. 2007, 10, 1387–1394. [Google Scholar] [CrossRef] [PubMed]
- Langmann, T. Microglia activation in retinal degeneration. J. Leukoc. Biol. 2007, 81, 1345–1351. [Google Scholar] [CrossRef] [PubMed]
- Samardzija, M.; Wenzel, A.; Aufenberg, S.; Thiersch, M.; Reme, C.; Grimm, C. Differential role of Jak-STAT signaling in retinal degenerations. FASEB J. 2006, 20, 2411–2413. [Google Scholar] [CrossRef]
- Samardzija, M.; Wenzel, A.; Thiersch, M.; Frigg, R.; Reme, C.; Grimm, C. Caspase-1 ablation protects photoreceptors in a model of autosomal dominant retinitis pigmentosa. Investig. Ophthalmol. Vis. Sci. 2006, 47, 5181–5190. [Google Scholar] [CrossRef]
- Rohrer, B.; Guo, Y.; Kunchithapautham, K.; Gilkeson, G.S. Eliminating Complement Factor D Reduces Photoreceptor Susceptibility to Light-Induced Damage. Investig. Ophthalmol. Vis. Sci. 2007, 48, 5282–5289. [Google Scholar] [CrossRef]
- Lohr, H.R.; Kuntchithapautham, K.; Sharma, A.K.; Rohrer, B. Multiple, parallel cellular suicide mechanisms participate in photoreceptor cell death. Exp. Eye Res. 2006, 83, 380–389. [Google Scholar] [CrossRef]
- Rohrer, B.; Demos, C.; Frigg, R.; Grimm, C. Classical complement activation and acquired immune response pathways are not essential for retinal degeneration in the rd1 mouse. Exp. Eye Res. 2007, 84, 82–91. [Google Scholar] [CrossRef][Green Version]
- Bales, K.L.; Ianov, L.; Kennedy, A.J.; Sweatt, J.D.; Gross, A.K. Autosomal dominant retinitis pigmentosa rhodopsin mutant Q344X drives specific alterations in chromatin complex gene transcription. Mol. Vis. 2018, 24, 153–164. [Google Scholar]
- Rutar, M.; Natoli, R.; Provis, J.M. Small interfering RNA-mediated suppression of Ccl2 in Muller cells attenuates microglial recruitment and photoreceptor death following retinal degeneration. J. Neuroinflamm. 2012, 9, 221. [Google Scholar] [CrossRef]
- Rutar, M.; Natoli, R.; Kozulin, P.; Valter, K.; Gatenby, P.; Provis, J.M. Analysis of Complement Expression in Light-Induced Retinal Degeneration: Synthesis and Deposition of C3 by Microglia/Macrophages Is Associated with Focal Photoreceptor Degeneration. Investig. Ophthalmol. Vis. Sci. 2011, 52, 5347–5358. [Google Scholar] [CrossRef]
- Hadziahmetovic, M.; Kumar, U.; Song, Y.; Grieco, S.; Song, D.; Li, Y.; Tobias, J.W.; Dunaief, J.L. Microarray Analysis of Murine Retinal Light Damage Reveals Changes in Iron Regulatory, Complement, and Antioxidant Genes in the Neurosensory Retina and Isolated RPE. Investig. Ophthalmol. Vis. Sci. 2012, 53, 5231–5241. [Google Scholar] [CrossRef]
- Schäfer, N.; Grosche, A.; Schmitt, S.I.; Braunger, B.M.; Pauly, D. Complement Components Showed a Time-Dependent Local Expression Pattern in Constant and Acute White Light-Induced Photoreceptor Damage. Front. Mol. Neurosci. 2017, 10. [Google Scholar] [CrossRef]
- Silverman, S.M.; Ma, W.; Wang, X.; Zhao, L.; Wong, W.T. C3-and CR3-dependent microglial clearance protects photoreceptors in retinitis pigmentosa. J. Exp. Med. 2019, 216, 1925–1943. [Google Scholar] [CrossRef]
- Saint-Geniez, M.; Maharaj, A.S.R.; Walshe, T.E.; Tucker, B.A.; Sekiyama, E.; Kurihara, T.; Darland, D.C.; Young, M.J.; D’Amore, P.A. Endogenous VEGF is required for visual function: Evidence for a survival role on müller cells and photoreceptors. PLoS ONE 2008, 3, e3554. [Google Scholar] [CrossRef]
- Boneva, S.; Groß, T.; Schlecht, A.; Schmitt, S.; Sippl, C.; Jägle, H.; Volz, C.; Neueder, A.; Tamm, E.; Braunger, B. Cre recombinase expression or topical tamoxifen treatment do not affect retinal structure and function, neuronal vulnerability or glial reactivity in the mouse eye. Neuroscience 2016, 325, 188–201. [Google Scholar] [CrossRef][Green Version]
- Penn, J.W.; Grobbelaar, A.O.; Rolfe, K.J. The role of the TGF-β family in wound healing, burns and scarring: A review. Int. J. Burn. Trauma 2012, 2, 18–28. [Google Scholar]
- Saika, S. TGFbeta pathobiology in the eye. Laboratory investigation. J. Tech. Methods Pathol. 2006, 86, 106–115. [Google Scholar]
- Goumans, M.-J.; Liu, Z.; ten Dijke, P. TGF-beta signaling in vascular biology and dysfunction. Cell Res. 2009, 19, 116–127. [Google Scholar] [CrossRef]
- Goumans, M.J.; Mummery, C. Functional analysis of the TGFbeta receptor/Smad pathway through gene ablation in mice. Int. J. Dev. Biol. 2000, 44, 253–265. [Google Scholar]
- Massagué, J. G1 cell-cycle control and cancer. Nature 2004, 432, 298–306. [Google Scholar] [CrossRef]
- Schlecht, A.; Leimbeck, S.V.; Jägle, H.; Feuchtinger, A.; Tamm, E.R.; Braunger, B.M. Deletion of Endothelial Transforming Growth Factor–β Signaling Leads to Choroidal Neovascularization. Am. J. Pathol. 2017, 187, 2570–2589. [Google Scholar] [CrossRef]
- Fuchshofer, R. The pathogenic role of transforming growth factor-β2 in glaucomatous damage to the optic nerve head. Exp. Eye Res. 2010. [Google Scholar] [CrossRef]
- Fuchshofer, R.; Tamm, E.R. Modulation of extracellular matrix turnover in the trabecular meshwork. Exp. Eye Res. 2009, 88, 683–688. [Google Scholar] [CrossRef]
- Fuchshofer, R.; Tamm, E.R. The role of TGF-β in the pathogenesis of primary open-angle glaucoma. Cell Tissue Res. 2012, 347, 279–290. [Google Scholar] [CrossRef] [PubMed]
- Wang, S.K.; Xue, Y.; Cepko, C.L. Microglia modulation by TGF-beta1 protects cones in mouse models of retinal degeneration. J. Clin. Investig. 2020, 130, 4360–4369. [Google Scholar] [PubMed]
- Tesseur, I.; Nguyen, A.; Chang, B.; Li, L.; Woodling, N.S.; Wyss-Coray, T.; Luo, J. Deficiency in neuronal TGF-β signaling leads to nigrostriatal degeneration and activation of TGF-β signaling protects against MPTP neurotoxicity in mice. J. Neurosci. Off. J. Soc. Neurosci. 2017. [Google Scholar] [CrossRef] [PubMed]
- Giaume, C.; Kirchhoff, F.; Matute, C.; Reichenbach, A.; Verkhratsky, A. Glia: The fulcrum of brain diseases. Cell Death Differ. 2007, 14, 1324–1335. [Google Scholar] [CrossRef]
- Sylvain, N.J.; Salman, M.M.; Pushie, M.J.; Hou, H.; Meher, V.; Herlo, R.; Peeling, L.; Kelly, M.E. The effects of trifluoperazine on brain edema, aquaporin-4 expression and metabolic markers during the acute phase of stroke using photothrombotic mouse model. Biochim. Biophys. Acta Biomembr. 2021, 1863, 183573. [Google Scholar] [CrossRef]
- Kitchen, P.; Salman, M.M.; Halsey, A.M.; Clarke-Bland, C.; MacDonald, J.A.; Ishida, H.; Vogel, H.J.; Almutiri, S.; Logan, A.; Kreida, S.; et al. Targeting Aquaporin-4 Subcellular Localization to Treat Central Nervous System Edema. Cell 2020, 181, 784–799.e19. [Google Scholar] [CrossRef]
- Moffitt, J.R.; Hao, J.; Wang, G.; Chen, K.H.; Babcock, H.P.; Zhuang, X. High-throughput single-cell gene-expression profiling with multiplexed error-robust fluorescence in situ hybridization. Proc. Natl. Acad. Sci. USA 2016, 113, 11046–11051. [Google Scholar] [CrossRef]
- Moffitt, J.R.; Bambah-Mukku, D.; Eichhorn, S.W.; Vaughn, E.; Shekhar, K.; Perez, J.D.; Rubinstein, N.D.; Hao, J.; Regev, A.; Dulac, C.; et al. Molecular, spatial, and functional single-cell profiling of the hypothalamic preoptic region. Science 2018, 362. [Google Scholar] [CrossRef]
- Aldewachi, H.; Al-Zidan, R.N.; Conner, M.T.; Salman, M.M. High-Throughput Screening Platforms in the Discovery of Novel Drugs for Neurodegenerative Diseases. Bioengineering 2021, 8, 30. [Google Scholar] [CrossRef]
- Salman, M.M.; Al-Obaidi, Z.; Kitchen, P.; Loreto, A.; Bill, R.M.; Wade-Martins, R. Advances in Applying Computer-Aided Drug Design for Neurodegenerative Diseases. Int. J. Mol. Sci. 2021, 22, 4688. [Google Scholar] [CrossRef]
- Chytil, A.; Magnuson, M.A.; Wright, C.V.; Moses, H.L. Conditional inactivation of the TGF-beta type II receptor using Cre:Lox. Genesis 2002, 32, 73–75. [Google Scholar] [CrossRef]
- Kugler, M.; Schlecht, A.; Fuchshofer, R.; Schmitt, S.I.; Kleiter, I.; Aigner, L.; Tamm, E.R.; Braunger, B.M. SMAD7 deficiency stimulates Müller progenitor cell proliferation during the development of the mammalian retina. Histochem. Cell Biol. 2017, 148, 21–32. [Google Scholar] [CrossRef]
- Richardson, K.C.; Jarett, L.; Finke, E.H. Embedding in epoxy resins for ultrathin sectioning in electron microscopy. Stain Technol. 1960, 35, 313–323. [Google Scholar] [CrossRef]
- Livak, K.J.; Schmittgen, T.D. Analysis of relative gene expression data using real-time quantitative PCR and the 2(-Delta Delta C(T)) Method. Methods 2001, 25, 402–408. [Google Scholar] [CrossRef] [PubMed]
- Andrews, S. FastQC: A Quality Control Tool for High Throughput Sequence Data. Available online: http://www.bioinformatics.babraham.ac.uk/projects/fastqc/ (accessed on 11 June 2021).
- Dobin, A.; Davis, C.A.; Schlesinger, F.; Drenkow, J.; Zaleski, C.; Jha, S.; Batut, P.; Chaisson, M.; Gingeras, T.R. STAR: Ultrafast universal RNA-seq aligner. Bioinformatics 2013, 29, 15–21. [Google Scholar] [CrossRef] [PubMed]
- Patro, R.; Duggal, G.; Love, M.I.; Irizarry, R.A.; Kingsford, C. Salmon provides fast and bias-aware quantification of transcript expression. Nat. Methods 2017, 14, 417–419. [Google Scholar] [CrossRef] [PubMed]
- Soneson, C.; Love, M.I.; Robinson, M.D. Differential analyses for RNA-seq: Transcript-level estimates improve gene-level inferences. F1000Research 2015, 4, 1521. [Google Scholar] [CrossRef]
- Love, M.I.; Huber, W.; Anders, S. Moderated estimation of fold change and dispersion for RNA-seq data with DESeq2. Genome Biol. 2014, 15, 550. [Google Scholar] [CrossRef]
- Stephens, M. False discovery rates: A new deal. Biostatistics 2017, 18, 275–294. [Google Scholar] [CrossRef]
- Ritchie, M.E.; Phipson, B.; Wu, D.; Hu, Y.; Law, C.W.; Shi, W.; Smyth, G.K. limma powers differential expression analyses for RNA-sequencing and microarray studies. Nucleic Acids Res. 2015, 43, e47. [Google Scholar] [CrossRef]
- Langfelder, P.; Horvath, S. WGCNA: An R package for weighted correlation network analysis. BMC Bioinform. 2008, 9, 559. [Google Scholar] [CrossRef]
- Langfelder, P.; Mischel, P.S.; Horvath, S. When is hub gene selection better than standard meta-analysis? PLoS ONE 2013, 8, e61505. [Google Scholar] [CrossRef]
- Gu, Z.; Eils, R.; Schlesner, M. Complex heatmaps reveal patterns and correlations in multidimensional genomic data. Bioinformatics 2016, 32, 2847–2849. [Google Scholar] [CrossRef]
- Chen, E.Y.; Tan, C.M.; Kou, Y.; Duan, Q.; Wang, Z.; Meirelles, G.V.; Clark, N.R.; Ma’Ayan, A. Enrichr: Interactive and collaborative HTML5 gene list enrichment analysis tool. BMC Bioinform. 2013, 14, 128. [Google Scholar] [CrossRef]
- Kuleshov, M.V.; Jones, M.R.; Rouillard, A.D.; Fernandez, N.F.; Duan, Q.; Wang, Z.; Koplev, S.; Jenkins, S.L.; Jagodnik, K.M.; Lachmann, A.; et al. Enrichr: A comprehensive gene set enrichment analysis web server 2016 update. Nucleic Acids Res. 2016, 44, W90–W97. [Google Scholar] [CrossRef]
Publisher’s Note: MDPI stays neutral with regard to jurisdictional claims in published maps and institutional affiliations. |
© 2021 by the authors. Licensee MDPI, Basel, Switzerland. This article is an open access article distributed under the terms and conditions of the Creative Commons Attribution (CC BY) license (https://creativecommons.org/licenses/by/4.0/).




