Thrombolytic Enzymes of Microbial Origin: A Review
Abstract
1. Introduction
1.1. Mechanism of Thrombus Formation
1.2. Fibrinolysis and Thrombolysis
2. Microbes in Thrombolytic Therapy
2.1. Promising Microbial Producers of Thrombolytic Enzymes
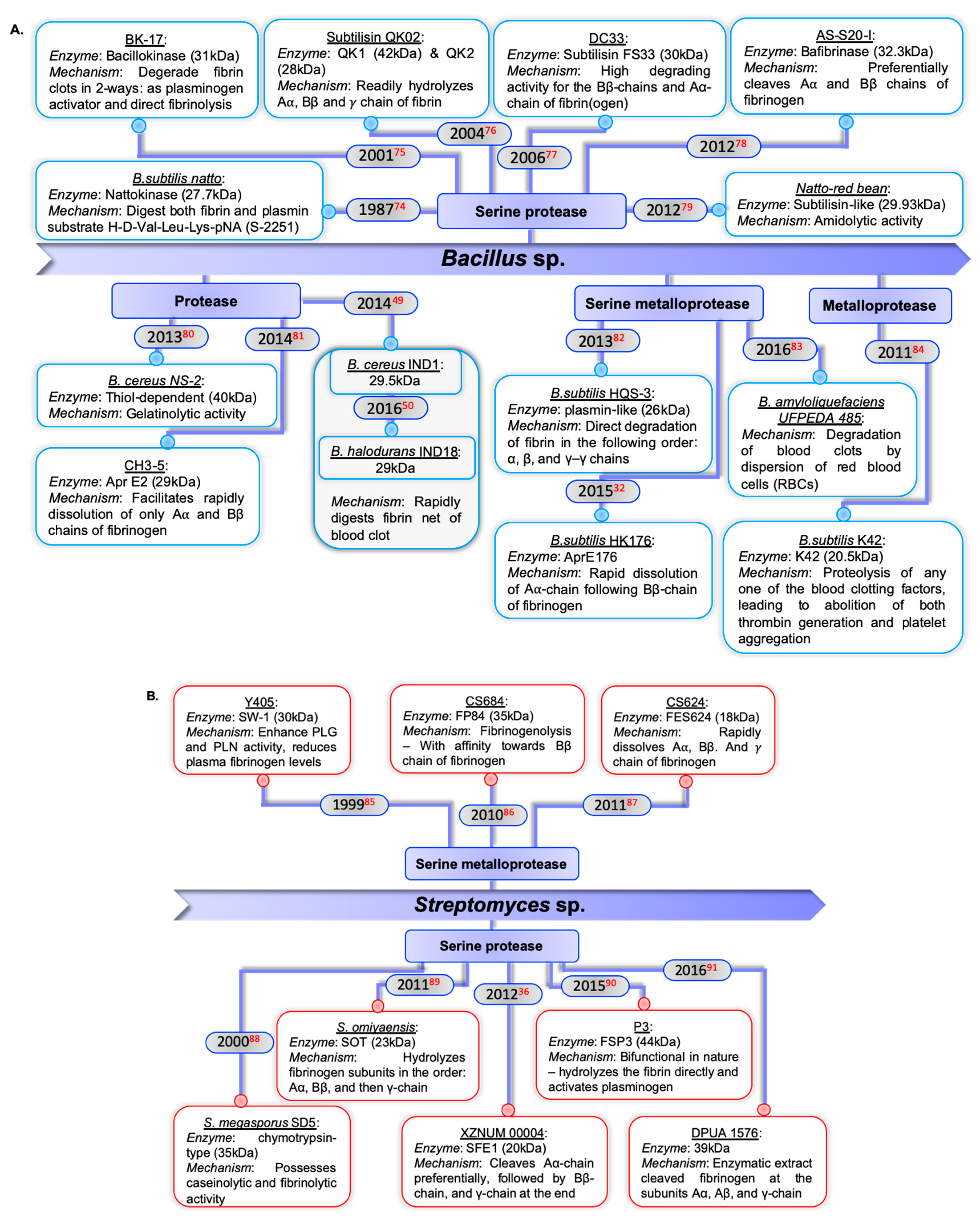
2.1.1. Bacteria
2.1.2. Fungi
2.1.3. Algae



3. Microbial-Derived Drugs in Thrombolytic Therapy
3.1. Streptokinase
3.1.1. Action Mechanism
3.1.2. A Potential Therapeutic Tool
3.2. Staphylokinase (SAK)
3.2.1. Action Mechanism
3.2.2. A Potential Therapeutic Tool
3.3. Nattokinase (NK)
Clinical Trials
3.4. Reteplase (Recombinant Plasminogen Activator, r-PA)
4. Use of Waste Biomass/by-Products for Thrombolytic/Fibrinolytic Enzyme Production
5. Conclusions and Future Perspectives
Author Contributions
Funding
Institutional Review Board Statement
Informed Consent Statement
Data Availability Statement
Acknowledgments
Conflicts of Interest
References
- Weisel, J.W.; Litvinov, R.I. Visualizing thrombosis to improve thrombus resolution. Res. Pract. Thromb. Haemost. 2021, 5, 38–50. [Google Scholar] [CrossRef]
- Mackman, N. Triggers, targets and treatments for thrombosis. Nature 2008, 451, 914–918. [Google Scholar] [CrossRef] [PubMed]
- Adivitiya; Khasa, Y.P. The evolution of recombinant thrombolytics: Current status and future directions. Bioengineered 2017, 8, 331–358. [Google Scholar] [CrossRef] [PubMed]
- Choi, B.-S.; Sapkota, K.; Choi, J.-H.; Shin, C.-H.; Kim, S.; Kim, S.-J. Herinase: A Novel Bi-functional Fibrinolytic Protease from the Monkey Head Mushroom, Hericium erinaceum. Appl. Biochem. Biotechnol. 2013, 170, 609–622. [Google Scholar] [CrossRef] [PubMed]
- Kim, H.C.; Choi, B.-S.; Sapkota, K.; Kim, S.; Lee, H.J.; Yoo, J.C.; Kim, S.-J. Purification and characterization of a novel, highly potent fibrinolytic enzyme from Paecilomyces tenuipes. Process. Biochem. 2011, 46, 1545–1553. [Google Scholar] [CrossRef]
- Rajaselvam, J.; Benit, N.; Alotaibi, S.S.; Rathi, M.A.; Srigopalram, S.; Biji, G.D.; Vijayaraghavan, P. In vitro fibrinolytic activity of an enzyme purified from Bacillus amyloliquefaciens strain KJ10 isolated from soybean paste. Saudi J. Biol. Sci. 2021, 28, 4117–4123. [Google Scholar] [CrossRef] [PubMed]
- Key, N.S.; Makris, M.; Lillicrap, D. (Eds.) Practical Hemostasis and Thrombosis; John Wiley & Sons, Ltd.: Chichester, UK, 2017; ISBN 9781118344729. [Google Scholar]
- Weisel, J.W.; Litvinov, R.I. Fibrin Formation, Structure and Properties. Subcell. Biochem. 2017, 82, 405–456. [Google Scholar] [CrossRef]
- Asada, Y.; Yamashita, A.; Sato, Y.; Hatakeyama, K. Pathophysiology of atherothrombosis: Mechanisms of thrombus formation on disrupted atherosclerotic plaques. Pathol. Int. 2020, 70, 309–322. [Google Scholar] [CrossRef]
- Asada, Y.; Yamashita, A.; Sato, Y.; Hatakeyama, K. Thrombus Formation and Propagation in the Onset of Cardiovascular Events. J. Atheroscler. Thromb. 2018, 25, 653–664. [Google Scholar] [CrossRef]
- Mukhopadhyay, S.; Johnson, T.A.; Duru, N.; Buzza, M.S.; Pawar, N.R.; Sarkar, R.; Antalis, T.M. Fibrinolysis and Inflammation in Venous Thrombus Resolution. Front. Immunol. 2019, 10, 1348. [Google Scholar] [CrossRef]
- Tatli, E.; Ozcelik, F.; Aktoz, M. Plasma fibrinogen level may predict critical coronary artery stenosis in young adults with myocardial infarction. Cardiol. J. 2009, 16, 317–320. [Google Scholar]
- Liu, J.; Zhang, Y.; Lavie, C.J.; Tabung, F.K.; Xu, J.; Hu, Q.; He, L.; Zhang, Y. Associations of C-reactive protein and fibrinogen with mortality from all-causes, cardiovascular disease and cancer among U.S. adults. Prev. Med. 2020, 139, 106044. [Google Scholar] [CrossRef]
- Parry, D.J.; Al-Barjas, H.S.; Chappell, L.; Rashid, T.; Ariens, R.; Scott, D.J.A. Haemostatic and fibrinolytic factors in men with a small abdominal aortic aneurysm. Br. J. Surg. 2009, 96, 870–877. [Google Scholar] [CrossRef]
- Kapetanios, D.; Karkos, C.D.; Pliatsios, I.; Mitka, M.; Giagtzidis, I.T.; Konstantinidis, K.; Papazoglou, K.O. Association Between Perioperative Fibrinogen Levels and the Midterm Outcome in Patients Undergoing Elective Endovascular Repair of Abdominal Aortic Aneurysms. Ann. Vasc. Surg. 2019, 56, 202–208. [Google Scholar] [CrossRef] [PubMed]
- Klovaite, J.; Nordestgaard, B.G.; Tybjærg-Hansen, A.; Benn, M. Elevated Fibrinogen Levels Are Associated with Risk of Pulmonary Embolism, but Not with Deep Venous Thrombosis. Am. J. Respir. Crit. Care Med. 2013, 187, 286–293. [Google Scholar] [CrossRef]
- Danesh, J.; Lewington, S.; Thompson, S.G.; Lowe, G.D.O.; Collins, R.; Kostis, J.B.; Wilson, A.C.; Folsom, A.R.; Wu, K.; Benderly, M.; et al. Plasma fibrinogen level and the risk of major cardiovascular diseases and nonvascular mortality: An individual participant meta-analysis. J. Am. Med. Assoc. 2005, 294, 1799–1809. [Google Scholar]
- Chelluboina, B.; Vemuganti, R. Chronic kidney disease in the pathogenesis of acute ischemic stroke. J. Cereb. Blood Flow Metab. 2019, 39, 1893–1905. [Google Scholar] [CrossRef] [PubMed]
- Chang, J.C. Hemostasis based on a novel ‘two-path unifying theory’ and classification of hemostatic disorders. Blood Coagul. Fibrinolysis 2018, 29, 573–584. [Google Scholar] [CrossRef]
- D’Alessandro, E.; Posma, J.; Spronk, H.; Cate, H.T. Tissue factor (:Factor VIIa) in the heart and vasculature: More than an envelope. Thromb. Res. 2018, 168, 130–137. [Google Scholar] [CrossRef]
- Kapoor, S.; Opneja, A.; Nayak, L. The role of neutrophils in thrombosis. Thromb. Res. 2018, 170, 87–96. [Google Scholar] [CrossRef]
- Cesarman-Maus, G.C.; Hajjar, K.A. Molecular mechanisms of fibrinolysis. Br. J. Haematol. 2005, 129, 307–321. [Google Scholar] [CrossRef]
- Mican, J.; Toul, M.; Bednar, D.; Damborsky, J. Structural Biology and Protein Engineering of Thrombolytics. Comput. Struct. Biotechnol. J. 2019, 17, 917–938. [Google Scholar] [CrossRef]
- Longstaff, C.; Thelwell, C. Understanding the enzymology of fibrinolysis and improving thrombolytic therapy. FEBS Lett. 2005, 579, 3303–3309. [Google Scholar] [CrossRef]
- Chapin, J.C.; Hajjar, K.A. Fibrinolysis and the control of blood coagulation. Blood Rev. 2015, 29, 17–24. [Google Scholar] [CrossRef] [PubMed]
- Yogesh, D.; Halami, P.M. A fibrin degrading serine metallo protease of Bacillus circu lans with α-chain specificity. Food Biosci. 2015, 11, 72–78. [Google Scholar] [CrossRef]
- Mahajan, P.M.; Nayak, S.; Lele, S.S. Fibrinolytic enzyme from newly isolated marine bacterium Bacillus subtilis ICTF-1: Media optimization, purification and characterization. J. Biosci. Bioeng. 2012, 113, 307–314. [Google Scholar] [CrossRef] [PubMed]
- Majumdar, S.; Sarmah, B.; Gogoi, D.; Banerjee, S.; Ghosh, S.S.; Banerjee, S.; Chattopadhyay, P.; Mukherjee, A.K. Characteriza-tion, mechanism of anticoagulant action, and assessment of therapeutic potential of a fibrinolytic serine protease (Brevithrombolase) purified from Brevibacillusbrevis strain FF02B. Biochimie 2014, 103, 50–60. [Google Scholar] [CrossRef]
- Raj, A.; Khess, N.; Pujari, N.; Bhattacharya, S.; Das, A.; Rajan, S.S. Enhancement of protease production by Pseudomonas aeru-ginosa isolated from dairy effluent sludge and determination of its fibrinolytic potential. Asian Pac. J. Trop. Biomed. 2012, 2, S1845–S1851. [Google Scholar] [CrossRef]
- Khursade, P.S.; Galande, S.H.; Krishna, P.S.; Prakasham, R. Stenotrophomonas maltophilia Gd2: A potential and novel isolate for fibrinolytic enzyme production. Saudi J. Biol. Sci. 2019, 26, 1567–1575. [Google Scholar] [CrossRef]
- Liu, X.; Kopparapu, N.-K.; Li, Y.; Deng, Y.; Zheng, X. Biochemical characterization of a novel fibrinolytic enzyme from Cordyceps militaris. Int. J. Biol. Macromol. 2017, 94, 793–801. [Google Scholar] [CrossRef]
- Jeong, S.-J.; Heo, K.; Park, J.Y.; Lee, K.W.; Park, J.-Y.; Joo, S.H.; Kim, J.H. Characterization of AprE176, a fibrinolytic enzyme from Bacillus subtilis HK176. J. Microbiol. Biotechnol. 2015, 25, 89–97. [Google Scholar] [CrossRef]
- Leedagger, S.-Y.; Yudagger, S.-N.; Choi, H.-J.; Kim, K.-Y.; Kim, S.-H.; Choi, Y.-L.; Kim, C.-M.; Ahn, S.-C. Cloning and characterization of a thermostable and alkaline fibrinolytic enzyme from a soil metagenome. Afr. J. Biotechnol. 2013, 12, 6389–6399. [Google Scholar] [CrossRef]
- Han, F.; Yao, W.; Yang, X.; Liu, X.; Gao, X. Experimental study on anticoagulant and antiplatelet aggregation activity of a chemically sulfated marine polysaccharide YCP. Int. J. Biol. Macromol. 2005, 36, 201–207. [Google Scholar] [CrossRef]
- Narasimhan, M.K.; Chandrasekaran, M.; Rajesh, M. Fibrinolytic enzyme production by newly isolated Bacillus cereus SRM-001 with enhanced in-vitro blood clot lysis potential. J. Gen. Appl. Microbiol. 2015, 61, 157–164. [Google Scholar] [CrossRef] [PubMed]
- Ju, X.; Cao, X.; Sun, Y.; Wang, Z.; Cao, C.; Liu, J.; Jiang, J. Purification and characterization of a fibrinolytic enzyme from Streptomyces sp. XZNUM 00004. World J. Microbiol. Biotechnol. 2012, 28, 2479–2486. [Google Scholar] [CrossRef] [PubMed]
- Chitlur, M.; Simpson, M. Role of global assays in thrombosis and thrombophilia. In Pediatric Thrombotic Disorders; Goldenberg, N., Manco-Johnson, M., Eds.; Cambridge University Press: Cambridge, UK, 2015; pp. 142–157. [Google Scholar] [CrossRef]
- Nordby, E.; Arnesen, H.; Andersen, P.; Godal, H.C. The euglobulin clot lysis time, a rapid and sensitive method for the as-say of fibrinolytic activity after venous stasis. Scand. J. Haematol. 1981, 25, 407–411. [Google Scholar] [CrossRef]
- Artang, R.; Galloway, G.; Nielsen, J.D. Monitoring Novel Anticoagulants Dabigatran, Rivaroxaban and Apixaban Using Thrombelastography. J. Am. Coll. Cardiol. 2014, 63, A439. [Google Scholar] [CrossRef][Green Version]
- Simkhada, J.R.; Cho, S.S.; Mander, P.; Choi, Y.H.; Yoo, J.C. Purification, biochemical properties and antithrombotic effect of a novel Streptomyces enzyme on carrageenan-induced mice tail thrombosis model. Thromb. Res. 2012, 129, 176–182. [Google Scholar] [CrossRef] [PubMed]
- Olson, J.D.; Cunningham, M.T.; Higgins, R.A.; Eby, C.S.; Brandt, J.T. D-dimer: Simple test, tough problems. Arch. Pathol. Lab. Med. 2013, 137, 1030–1038. [Google Scholar] [CrossRef]
- Eckly, A.; Hechler, B.; Freund, M.; Zerr, M.; Cazenave, J.-P.; Lanza, F.; Mangin, P.H.; Gachet, C. Mechanisms underlying FeCl3-induced arterial thrombosis. J. Thromb. Haemost. 2011, 9, 779–789. [Google Scholar] [CrossRef] [PubMed]
- Wallmichrath, J.; Baumeister, R.G.; Gottschalk, O.; Giunta, R.E.; Frick, A. The free groin flap in the rat: A model for improving microsurgical skills and for microvascular perfusion studies. J. Plast. Surg. Hand Surg. 2014, 48, 191–196. [Google Scholar] [CrossRef]
- Choi, N.S.; Yoo, K.H.; Hahm, J.H.; Yoon, K.S.; Chang, K.T.; Hyun, B.H.; Maeng, P.J.; Kim, S.H. Purification and characteriza-tion of a new peptidase, bacillopeptidase DJ-2, having fibrinolytic activity: Produces by Bacillus sp. DJ-2 from Doen-Jang. J. Microbiol. Biotechnol. 2005, 15, 72–79. [Google Scholar]
- Agrebi, R.; Haddar, A.; Hmidet, N.; Jellouli, K.; Manni, L.; Nasri, M. BSF1 fibrinolytic enzyme from a marine bacterium Bacillus subtilis A26: Purification, biochemical and molecular characterization. Process. Biochem. 2009, 44, 1252–1259. [Google Scholar] [CrossRef]
- Agrebi, R.; Hmidet, N.; Hajji, M.; Ktari, N.; Haddar, A.; Fakhfakh-Zouari, N.; Nasri, M. Fibrinolytic Serine Protease Isolation from Bacillus amyloliquefaciens An6 Grown on Mirabilis jalapa Tuber Powders. Appl. Biochem. Biotechnol. 2010, 162, 75–88. [Google Scholar] [CrossRef] [PubMed]
- Deepak, V.; Ilangovan, S.; Sampathkumar, M.V.; Victoria, M.J.; Pasha, S.P.B.S.; Pandian, S.R.K.; Gurunathan, S. Medium optimization and immobilization of purified fibrinolytic URAK from Bacillus cereus NK1 on PHB nanoparticles. Enzym. Microb. Technol. 2010, 47, 297–304. [Google Scholar] [CrossRef]
- Venkata Naga Raju, E.; Divakar, G. Bacillus Cereus GD 55 Strain Improvement by Physical and Chemical Mutagenesis for Enhanced Production of Fibrinolytic Protease. Int. J. Pharma Sci. Res. 2013, 4, 81–93. [Google Scholar]
- Vijayaraghavan, P.; Vincent, S.G.P. Statistical Optimization of Fibrinolytic Enzyme Production Using Agroresidues by Bacillus cereus IND1 and Its Thrombolytic ActivityIn Vitro. BioMed Res. Int. 2014, 2014, 725064. [Google Scholar] [CrossRef] [PubMed]
- Vijayaraghavan, P.; Vincent, S.G.P.; Arasu, M.V.; Al-Dhabi, N.A. Bioconversion of agro-industrial wastes for the production of fibrinolytic enzyme from Bacillus halodurans IND18: Purification and biochemical characterization. Electron. J. Biotechnol. 2016, 20, 1–8. [Google Scholar] [CrossRef]
- Vijayaraghavan, P.; Rajendran, P.; Vincent, S.G.P.; Arun, A.; Al-Dhabi, N.A.; Arasu, M.V.; Kwon, O.Y.; Kim, Y.O. Novel Sequential Screening and Enhanced Production of Fibrinolytic Enzyme by Bacillus sp. IND12 Using Response Surface Methodology in Solid-State Fermentation. BioMed Res. Int. 2017, 2017, 3909657. [Google Scholar] [CrossRef]
- Chandramohan, M.; Yee, C.Y.; Beatrice, P.H.K.; Ponnaiah, P.; Narendrakumar, G.; Samrot, A.V. Production, characterization and optimization of fibrinolytic protease from Bacillus pseudomycoides strain MA02 isolated from poultry slaughter house soils. Biocatal. Agric. Biotechnol. 2019, 22, 101371. [Google Scholar] [CrossRef]
- Sharma, C.; Salem, G.E.M.; Sharma, N.; Gautam, P.; Singh, R. Thrombolytic Potential of Novel Thiol-Dependent Fibrinolytic Protease from Bacillus cereus RSA1. Biomolecules 2019, 10, 3. [Google Scholar] [CrossRef] [PubMed]
- Miyata, K.; Maejima, K.; Tomoda, K.; Isono, M. Serratia Protease Part I. Purification and General Properties of the Enzyme. Agric. Biol. Chem. 1970, 34, 310–318. [Google Scholar] [CrossRef]
- Bhagat, S.; Agarwal, M.; Roy, V. Serratiopeptidase: A systematic review of the existing evidence. Int. J. Surg. 2013, 11, 209–217. [Google Scholar] [CrossRef]
- Rosen, G.; Naor, R.; Kutner, S.; Sela, M.N. Characterization of fibrinolytic activities of Treponema denticola. Infect. Immun. 1994, 62, 1749–1754. [Google Scholar] [CrossRef]
- Vijayaraghavan, P.; Raj, S.F.; Vi, S.G.P. Purification and Characterization of Fibrinolytic Enzyme from Pseudoalteromonas sp., IND11 and its in vitro Activity on Blood Clot. Int. J. Biol. Chem. 2014, 9, 11–20. [Google Scholar] [CrossRef][Green Version]
- Vijayaraghavan, P.; Vincent, S.P. A low cost fermentation medium for potential fibrinolytic enzyme production by a newly isolated marine bacterium, Shewanella sp. IND20. Biotechnol. Rep. 2015, 7, 135–142. [Google Scholar] [CrossRef] [PubMed]
- Vijayaraghavan, P.; Vincent, S.G.P.; Arasu, M.V. Purification, Characterization of a Novel Fibrinolytic Enzyme from Paenibacillus sp. IND8, and its in Vitro Thrombolytic Activity. South Indian J. Biol. Sci. 2016, 2, 434. [Google Scholar] [CrossRef]
- Abdel-Fattah, A.F.; Ismail, A.-M.S. Purification and some properties of pure Cochliobolus lunatus fibrinolytic Enzyme. Biotechnol. Bioeng. 1984, 26, 407–411. [Google Scholar] [CrossRef]
- El-Aassar, S.; El-Badry, H.; Abdel-Fattah, A. The biosynthesis of proteases with fibrinolytic activity in immobilized cultures of Penicillium chrysogenum H9. Appl. Microbiol. Biotechnol. 1990, 33, 26–30. [Google Scholar] [CrossRef]
- El-Aassar, S.A. Production and properties of fibrinolytic enzyme in solid state cultures of Fusarium pallidoroseum. Biotechnol. Lett. 1995, 17, 943–948. [Google Scholar] [CrossRef]
- Batomunkueva, B.P.; Egorov, N.S. Isolation, Purification, and Resolution of the Extracellular Proteinase Complex of Aspergillus ochraceus 513 with Fibrinolytic and Anticoagulant Activities. Microbiology 2001, 70, 519–522. [Google Scholar] [CrossRef]
- Tharwat, N.A.T. Purification and Biochemical Characterization of Fibrinolytic Enzyme Produced by Thermophilic Fungus Oidiodendron flavum. Biotechnology 2006, 5, 160–165. [Google Scholar] [CrossRef]
- Ueda, M.; Kubo, T.; Miyatake, K.; Nakamura, T. Purification and characterization of fibrinolytic alkaline protease from Fusarium sp. BLB. Appl. Microbiol. Biotechnol. 2007, 74, 331–338. [Google Scholar] [CrossRef]
- Li, H.-P.; Hu, Z.; Yuan, J.-L.; Fan, H.-D.; Chen, W.; Wang, S.-J.; Zheng, S.-S.; Zheng, Z.-L.; Zou, G.-L. A novel extracellular protease with fibrinolytic activity from the culture supernatant of Cordyceps sinensis: Purification and characterization. Phytother. Res. 2007, 21, 1234–1241. [Google Scholar] [CrossRef]
- Cui, L.; Dong, M.S.; Chen, X.H.; Jiang, M.; Lv, X.; Yan, G. A novel fibrinolytic enzyme from Cordyceps militaris, a Chinese traditional medicinal mushroom. World J. Microbiol. Biotechnol. 2008, 24, 483–489. [Google Scholar] [CrossRef]
- Lu, C.-L.; Chen, S.-N. Purification and characterization of a novel fibrinolytic protease from Schizophyllum commune. J. Food Drug Anal. 2010, 18, 4. [Google Scholar] [CrossRef]
- Shirasaka, N.; Naitou, M.; Okamura, K.; Fukuta, Y.; Terashita, T.; Kusuda, M. Purification and characterization of a fibrinolytic protease from Aspergillus oryzae KSK-3. Mycoscience 2012, 53, 354–364. [Google Scholar] [CrossRef]
- Rovati, J.I.; Delgado, O.D.; Figueroa, L.I.C.; Fariña, J.I. A novel source of fibrinolytic activity: Bionectria sp., an unconventional enzyme-producing fungus isolated from Las Yungas rainforest (Tucumán, Argentina). World J. Microbiol. Biotechnol. 2009, 26, 55–62. [Google Scholar] [CrossRef]
- Palanivel, P.; Ashokkumar, L.; Balagurunathan, R. Production, purification and fibrinolytic characterization of alkaline protease from extremophilic soil fungi. Int. J. Pharma Bio Sci. 2013, 4, 101–110. [Google Scholar]
- Kotb, E.; Helal, G.E.-D.A.; Edries, F.M. Screening for fibrinolytic filamentous fungi and enzymatic properties of the most potent producer, Aspergillus brasiliensis AUMC 9735. Biologia 2015, 70, 1565–1574. [Google Scholar] [CrossRef]
- Nascimento, T.P.; Sales, A.; Porto, C.S.; Brandão, R.M.P.; Campos-Takaki, G.M.; Teixeira, J.; Porto, T.; Porto, A.L.F.; Converti, A. Purification of a fibrinolytic protease from Mucor subtilissimus UCP 1262 by aqueous two-phase systems (PEG/sulfate). J. Chromatogr. B Analyt. Technol. Biomed. Life Sci. 2016, 1025, 16–24. [Google Scholar] [CrossRef]
- Sumi, H.; Hamada, H.; Tsushima, H.; Mihara, H.; Muraki, H. A novel fibrinolytic enzyme (nattokinase) in the vegetable cheese Natto; a typical and popular soybean food in the Japanese diet. Experientia 1987, 43, 1110–1111. [Google Scholar] [CrossRef]
- Jeong, Y.K.; Park, J.U.; Baek, H.; Park, S.H.; Kong, I.S.; Kim, D.W.; Joo, W.H. Purification and biochemical characterization of a fibrinolytic enzyme from Bacillus subtilis BK-17. World J. Microbiol. Biotechnol. 2001, 17, 89–92. [Google Scholar] [CrossRef]
- Ko, J.H.; Yan, J.P.; Zhu, L.; Qi, Y.P. Identification of two novel fibrinolytic enzymes from Bacillus subtilis QK02. Comp. Biochem. Physiol. Part C Toxicol. Pharmacol. 2004, 137, 65–74. [Google Scholar] [CrossRef]
- Wang, C.T.; Ji, B.P.; Li, B.; Nout, R.; Li, P.L.; Ji, H.; Chen, L.F. Purification and characterization of a fibrinolytic enzyme of Bacillus subtilis DC33, isolated from Chinese traditional Douchi. J. Ind. Microbiol. Biotechnol. 2006, 33, 750–758. [Google Scholar] [CrossRef] [PubMed]
- Mukherjee, A.K.; Rai, S.K.; Thakur, R.; Chattopadhyay, P.; Kar, S.K. Bafibrinase: A non-toxic, non-hemorrhagic, direct-acting fibrinolytic serine protease from Bacillus sp. strain AS-S20-I exhibits in vivo anticoagulant activity and thrombolytic potency. Biochimie 2012, 94, 1300–1308. [Google Scholar] [CrossRef]
- Chang, C.-T.; Wang, P.-M.; Hung, Y.-F.; Chung, Y.-C. Purification and biochemical properties of a fibrinolytic enzyme from Bacillus subtilis-fermented red bean. Food Chem. 2012, 133, 1611–1617. [Google Scholar] [CrossRef]
- Bajaj, B.K.; Sharma, N.; Singh, S. Enhanced production of fibrinolytic protease from Bacillus cereus NS-2 using cotton seed cake as nitrogen source. Biocatal. Agric. Biotechnol. 2013, 2, 204–209. [Google Scholar] [CrossRef]
- Jeong, S.-J.; Cho, K.M.; Lee, C.K.; Kim, G.M.; Shin, J.-H.; Kim, J.S.; Kim, J.H. Overexpression of aprE2, a Fibrinolytic Enzyme Gene from Bacillus subtilis CH3-5, in Escherichia coli and the Properties of AprE2. J. Microbiol. Biotechnol. 2014, 24, 969–978. [Google Scholar] [CrossRef]
- Huang, S.; Pan, S.; Chen, G.; Huang, S.; Zhang, Z.; Li, Y.; Liang, Z. Biochemical characteristics of a fibrinolytic enzyme purified from a marine bacterium, Bacillus subtilis HQS-3. Int. J. Biol. Macromol. 2013, 62, 124–130. [Google Scholar] [CrossRef]
- De Souza, F.A.S.D.; Sales, A.E.; Silva, P.E.C.E.; Bezerra, R.P.; Silva, G.M.D.M.E.; De Araújo, J.M.; Takaki, G.M.D.C.; Porto, T.S.; Teixeira, J.A.C.; Porto, A.L.F. Optimization of production, biochemical characterization and in vitro evaluation of the therapeutic potential of fibrinolytic enzymes from a new Bacillus amyloliquefaciens. Macromol. Res. 2016, 24, 587–595. [Google Scholar] [CrossRef][Green Version]
- Hassanein, W.A.; Kotb, E.; Awny, N.M.; El-Zawahry, Y.A. Fibrinolysis and anticoagulant potential of a metallo protease produced by Bacillus subtilis K42. J. Biosci. 2011, 36, 773–779. [Google Scholar] [CrossRef] [PubMed]
- Zhao, T.; Xiong, J.; Chen, W.; Xu, A.; Du Zhu, D.; Liu, J. Purification and Characterization of a Novel Fibrinolytic Enzyme from Cipangopaludina Cahayensis. Iran. J. Biotechnol. 2021, 19, 121–127. [Google Scholar] [CrossRef]
- Simkhada, J.R.; Mander, P.; Cho, S.S.; Yoo, J.C. A novel fibrinolytic protease from Streptomyces sp. CS684. Process. Biochem. 2010, 45, 88–93. [Google Scholar] [CrossRef]
- Mander, P.; Cho, S.S.; Simkhada, J.R.; Choi, Y.H.; Yoo, J.C. A low molecular weight chymotrypsin-like novel fibrinolytic enzyme from Streptomyces sp. CS624. Process. Biochem. 2011, 46, 1449–1455. [Google Scholar] [CrossRef]
- Chitte, R.; Dey, S. Potent fibrinolytic enzyme from a thermophilic Streptomyces megasporus strain SD5. Lett. Appl. Microbiol. 2000, 31, 405–410. [Google Scholar] [CrossRef]
- Uesugi, Y.; Usuki, H.; Iwabuchi, M.; Hatanaka, T. Highly potent fibrinolytic serine protease from Streptomyces. Enzym. Microb. Technol. 2011, 48, 7–12. [Google Scholar] [CrossRef]
- Cheng, G.; He, L.; Sun, Z.; Cui, Z.; Du, Y.; Kong, Y. Purification and Biochemical Characterization of a Novel Fibrinolytic Enzyme from Streptomyces sp. P3. J. Microbiol. Biotechnol. 2015, 25, 1449–1459. [Google Scholar] [CrossRef]
- Silva, G.M.D.M.E.; Bezerra, R.P.; Teixeira, J.; Silva, F.O.; Correia, J.M.; Porto, T.; Lima-Filho, J.L.; Porto, A.L.F. Sleção, produção e caracterização bioquímica de uma nova enzima fibrinolítica produzida por Streptomyces sp. (Streptomyce taceae) isolada de liquens da Amazônia. Acta Amaz. 2016, 46, 323–332. [Google Scholar] [CrossRef]
- Bhargavi, P.L.; Prakasham, R. A fibrinolytic, alkaline and thermostable metalloprotease from the newly isolated Serratia sp RSPB11. Int. J. Biol. Macromol. 2013, 61, 479–486. [Google Scholar] [CrossRef]
- Taneja, K.; Bajaj, B.K.; Kumar, S.; Dilbaghi, N. Production, purification and characterization of fibrinolytic enzyme from Serratia sp. KG-2-1 using optimized media. 3 Biotech 2017, 7, 184. [Google Scholar] [CrossRef]
- Anusree, M.; Swapna, K.; Aguilar, C.; Sabu, A. Optimization of process parameters for the enhanced production of fibrinolytic enzyme by a newly isolated marine bacterium. Bioresour. Technol. Rep. 2020, 11, 100436. [Google Scholar] [CrossRef]
- Bokarewa, M.; Jin, T.; Tarkowski, A. Staphylococcus aureus: Staphylokinase. Int. J. Biochem. Cell Biol. 2006, 38, 504–509. [Google Scholar] [CrossRef]
- Jhample, S.B.; Bhagwat, P.; Dandge, P. Statistical media optimization for enhanced production of fibrinolytic enzyme from newly isolated Proteus penneri SP-20. Biocatal. Agric. Biotechnol. 2015, 4, 370–379. [Google Scholar] [CrossRef]
- Taneja, K.; Taneja, K.; Bajaj, B.K.; Bajaj, B.K.; Kumar, S.; Kumar, S.; Dilbaghi, N.; Dilbaghi, N.; Taneja, K.; Taneja, K.; et al. Process optimization for production and purification of novel fibrinolytic enzyme from Stenotrophomonas sp. KG-16-3. Biocatal. Biotransform. 2018, 37, 124–138. [Google Scholar] [CrossRef]
- Kumar, S.S.; Haridas, M.; AbdulHameed, S. A novel fibrinolytic enzyme from marine Pseudomonas aeruginosa KU1 and its rapid in vivo thrombolysis with little haemolysis. Int. J. Biol. Macromol. 2020, 162, 470–479. [Google Scholar] [CrossRef]
- Lu, F.; Lu, Z.; Bie, X.; Yao, Z.; Wang, Y.; Lu, Y.; Guo, Y. Purification and characterization of a novel anticoagulant and fibrinolytic enzyme produced by endophytic bacterium Paenibacillus polymyxa EJS-3. Thromb. Res. 2010, 126, e349–e355. [Google Scholar] [CrossRef] [PubMed]
- Majumdar, S.; Chattopadhyay, P.; Mukherjee, A.K. In Vivo Anticoagulant and Thrombolytic Activities of a Fibrinolytic Serine Protease (Brevithrombolase) with the k-Carrageenan-Induced Rat Tail Thrombosis Model. Clin. Appl. Thromb. 2015, 22, 594–598. [Google Scholar] [CrossRef] [PubMed]
- Choi, H.-S.; Shin, H.-H. Purification and Partial Characterization of a Fibrinolytic Protease in Pleurotus ostreatus. Mycologia 1998, 90, 674. [Google Scholar] [CrossRef]
- Choi, H.-S.; Sa, Y.-S. Fibrinolytic and Antithrombotic Protease from Ganoderma lucidum. Mycologia 2000, 92, 545. [Google Scholar] [CrossRef]
- Kim, J.-H.; Kim, Y.S. Characterization of a Metalloenzyme from a Wild Mushroom, Tricholoma saponaceum. Biosci. Biotechnol. Biochem. 2001, 65, 356–362. [Google Scholar] [CrossRef]
- Lee, S.-Y.; Kim, J.-S.; Kim, J.-E.; Sapkota, K.; Shen, M.-H.; Kim, S.; Chun, H.-S.; Yoo, J.-C.; Choi, H.-S.; Kim, M.-K.; et al. Purification and characterization of fibrinolytic enzyme from cultured mycelia of Armillaria mellea. Protein Expr. Purif. 2005, 43, 10–17. [Google Scholar] [CrossRef]
- Lee, J.S.; Baik, H.S.; Park, S.S. Purification and characterization of two novel fibrinolytic proteases from mushroom, Fomitella fraxinea. J. Microbiol. Biotechnol. 2006, 16, 264–271. [Google Scholar]
- Park, S.-E.; Li, M.-H.; Kim, J.-S.; Sapkota, K.; Kim, J.-E.; Choi, B.-S.; Yoon, Y.-H.; Lee, J.-C.; Lee, H.-H.; Kim, C.-S.; et al. Purification and Characterization of a Fibrinolytic Protease from a Culture Supernatant of Flammulina velutipes Mycelia. Biosci. Biotechnol. Biochem. 2007, 71, 2214–2222. [Google Scholar] [CrossRef]
- Kim, J.-S.; Kim, J.-E.; Choi, B.-S.; Park, S.-E.; Sapkota, K.; Kim, S.; Lee, H.-H.; Kim, C.-S.; Park, Y.; Kim, M.-K.; et al. Purification and characterization of fibrinolytic metalloprotease from Perenniporia fraxinea mycelia. Mycol. Res. 2008, 112, 990–998. [Google Scholar] [CrossRef]
- Meshram, V.; Saxena, S.; Paul, K. Xylarinase: A novel clot busting enzyme from an endophytic fungus Xylaria curta. J. Enzym. Inhib. Med. Chem. 2016, 31, 1502–1511. [Google Scholar] [CrossRef] [PubMed]
- Meshram, V.; Saxena, S.; Paul, K.; Gupta, M.; Kapoor, N. Production, Purification and Characterisation of a Potential Fibrinolytic Protease from Endophytic Xylaria curta by Solid Substrate Fermentation. Appl. Biochem. Biotechnol. 2016, 181, 1496–1512. [Google Scholar] [CrossRef] [PubMed]
- Wu, B.; Wu, L.; Chen, D.; Yang, Z.; Luo, M. Purification and characterization of a novel fibrinolytic protease from Fusarium sp. CPCC 480097. J. Ind. Microbiol. Biotechnol. 2009, 36, 451–459. [Google Scholar] [CrossRef] [PubMed]
- Choi, D.; Cha, W.-S.; Park, N.; Kim, H.-W.; Lee, J.H.; Park, J.S.; Park, S.-S. Purification and characterization of a novel fibrinolytic enzyme from fruiting bodies of Korean Cordyceps militaris. Bioresour. Technol. 2011, 102, 3279–3285. [Google Scholar] [CrossRef] [PubMed]
- Cha, W.-S.; Park, S.-S.; Kim, S.-J.; Choi, D. Biochemical and enzymatic properties of a fibrinolytic enzyme from Pleurotus eryngii cultivated under solid-state conditions using corn cob. Bioresour. Technol. 2010, 101, 6475–6481. [Google Scholar] [CrossRef] [PubMed]
- Moon, S.-M.; Kim, J.-S.; Kim, H.-J.; Choi, M.S.; Park, B.R.; Kim, S.-G.; Ahn, H.; Chun, H.S.; Shin, Y.K.; Kim, J.-J.; et al. Purification and characterization of a novel fibrinolytic α chymotrypsin like serine metalloprotease from the edible mushroom, Lyophyllum shimeji. J. Biosci. Bioeng. 2013, 117, 544–550. [Google Scholar] [CrossRef]
- da Silva, M.M.; Rocha, T.A.; de Moura, D.F.; Chagas, C.A.; Júnior, F.C.A.D.A.; Santos, N.P.D.S.; Sobral, R.V.D.S.; Nascimento, J.M.D.; Leite, A.C.L.; Pastrana, L.; et al. Effect of acute exposure in swiss mice (Mus musculus) to a fibrinolytic protease produced by Mucor subtilissimus UCP 1262: An histomorphometric, genotoxic and cytological approach. Regul. Toxicol. Pharmacol. 2019, 103, 282–291. [Google Scholar] [CrossRef] [PubMed]
- Liu, X.-L.; Du, L.-X.; Lu, F.-P.; Zheng, X.-Q.; Xiao, J. Purification and characterization of a novel fibrinolytic enzyme from Rhizopus chinensis-12. Appl. Microbiol. Biotechnol. 2004, 67, 209–214. [Google Scholar] [CrossRef]
- Matsubara, K.; Sumi, H.; Hori, K.; Miyazawa, K. Purification and Characterization of Two Fibrinolytic Enzymes from a Marine Green Alga, Codium intricatum. Comp. Biochem. Physiol. Part B Biochem. Mol. Biol. 1998, 119, 177–181. [Google Scholar] [CrossRef]
- Matsubara, K.; Hori, K.; Matsuura, Y.; Miyazawa, K. A fibrinolytic enzyme from a marine green alga, Codium latum. Phytochemistry 1999, 52, 993–999. [Google Scholar] [CrossRef]
- Matsubara, K.; Hori, K.; Matsuura, Y.; Miyazawa, K. Purification and characterization of a fibrinolytic enzyme and identification of fibrinogen clotting enzyme in a marine green alga, Codium divaricatum. Comp. Biochem. Physiol. Part B Biochem. Mol. Biol. 2000, 125, 137–143. [Google Scholar] [CrossRef]
- Choi, J.-H.; Sapkota, K.; Park, S.-E.; Kim, S.; Kim, S.-J. Thrombolytic, anticoagulant and antiplatelet activities of codiase, a bi-functional fibrinolytic enzyme from Codium fragile. Biochimie 2013, 95, 1266–1277. [Google Scholar] [CrossRef]
- Kim, D.-W.; Sapkota, K.; Choi, J.-H.; Kim, Y.-S.; Kim, S.; Kim, S.-J. Direct acting anti-thrombotic serine protease from brown seaweed Costaria costata. Process. Biochem. 2012, 48, 340–350. [Google Scholar] [CrossRef]
- Kang, S.-R.; Choi, J.-H.; Kim, D.-W.; Park, S.-E.; Sapkota, K.; Kim, S.; Kim, S.-J. A bifunctional protease from green alga Ulva pertusa with anticoagulant properties: Partial purification and characterization. Environ. Boil. Fishes 2015, 28, 599–607. [Google Scholar] [CrossRef]
- da Costa e Silva, P.E.; de Souza, F.A.S.D.; de Barros, R.C.; Marques, D.A.V.; Porto, A.L.F.; Bezerra, R.P. Enhanced Production of Fibrinolytic Protease from Microalgae Chlorella Vulgaris using Glycerol and Corn Steep Liquor as Nutrient. Ann. Microbiol. Res. 2017, 1, 9–19. [Google Scholar] [CrossRef]
- Silva, P.; de Barros, R.C.; Albuquerque, W.; Brandão, R.M.P.; Bezerra, R.P.; Porto, A.L.F. In vitro thrombolytic activity of a purified fibrinolytic enzyme from Chlorella vulgaris. J. Chromatogr. B Analyt. Technol. Biomed. Life Sci. 2018, 1092, 524–529. [Google Scholar] [CrossRef]
- de Barros, P.D.S.; e Silva, P.E.C.; Nascimento, T.P.; Costa, R.M.P.B.; Bezerra, R.P.; Porto, A.L.F. Fibrinolytic enzyme from Arthrospira platensis cultivated in medium culture supplemented with corn steep liquor. Int. J. Biol. Macromol. 2020, 164, 3446–3453. [Google Scholar] [CrossRef]
- Banerjee, A.; Chisti, Y.; Banerjee, U. Streptokinase—a clinically useful thrombolytic agent. Biotechnol. Adv. 2004, 22, 287–307. [Google Scholar] [CrossRef]
- Babu, V.; Devi, C.S. In vitro thrombolytic activity of purified streptokinase extracted from Streptococcus equinus VIT_VB2 isolated from bovine milk. J. Thromb. Thrombolysis 2014, 39, 71–78. [Google Scholar] [CrossRef] [PubMed]
- Yadav, S.; Datt, M.; Singh, B.; Sahni, G. Role of the 88–97 loop in plasminogen activation by streptokinase probed through site-specific mutagenesis. Biochim. Biophys. Acta (BBA)-Proteins Proteom. 2008, 1784, 1310–1318. [Google Scholar] [CrossRef] [PubMed]
- Vadla, P.K.; Tummuru, M.; Kumar, D. Purification and characterization of recombinant Streptokinase expressed in E.coli from Streptococcus equisimilis with N-terminal methionine. J. Teknol. Lab. 2019, 8, 8–17. [Google Scholar] [CrossRef]
- Anderson, J.L. Development and evaluation of anisoylated plasminogen streptokinase activator complex (APSAC) as a second generation thrombolytic agent. J. Am. Coll. Cardiol. 1987, 10, 22B–27B. [Google Scholar] [CrossRef]
- Nguyen, T.H.T. High-level expression, purification and properties of a fully active even glycosylated staphylokinase variant SakfC from Staphylococcus aureus QT08 in Pichia pastoris. Afr. J. Microbiol. Res. 2012, 6, 2129–2136. [Google Scholar] [CrossRef]
- Johnson, A.J.; Tillett, W.S. The Lysis in Rabbits of Intravascular Blood Clots by The Streptococcal Fibrinolytic System (Streptokinase). J. Exp. Med. 1952, 95, 449–464. [Google Scholar] [CrossRef]
- Kline, D.L. The Purification and Crystallization of Plasminogen (Profibrinolysin). J. Biol. Chem. 1953, 204, 949–955. [Google Scholar] [CrossRef]
- Alkjaersig, N.; Fletcher, A.P.; Sherry, S. The Mechanism of Clot Dissolution by Plasmin. J. Clin. Investig. 1959, 38, 1086–1095. [Google Scholar] [CrossRef]
- Fletcher, A.P.; Sherry, S.; Alkjaersig, N.; Smyrniotis, F.E.; Jick, S. The maintenance of a sustained thrombolytic state in man. II. clinical observations on patients with myocardial infarction and other thromboembolic disorders. J. Clin. Investig. 1959, 38, 1111–1119. [Google Scholar] [CrossRef]
- Tillett, W.S.; Sherry, S. The effect in patients of streptococcal fibrinolysin (streptokinase) and streptococcal desoxyribonuclease on fibrinous, purulent, and sanguinous pleural exudations 1. J. Clin. Investig. 1949, 28, 173–190. [Google Scholar] [CrossRef]
- Collen, D.; Moreau, H.; Stockx, L.; Vanderschueren, S. Recombinant Staphylokinase Variants with Altered Immunoreactivity.. II: Thrombolytic properties and antibody induction. Circulation 1996, 94, 207–216. [Google Scholar] [CrossRef]
- Roohvand, F. Streptokinase for treatment of thrombotic disorders: The end? Or the end of the beginning? Iran. Biomed. J. 2018, 22, 140–141. [Google Scholar]
- Malke, H.; Ferretti, J.J. Streptokinase: Cloning, expression, and excretion by Escherichia coli. Proc. Natl. Acad. Sci. USA 1984, 81, 3557–3561. [Google Scholar] [CrossRef]
- Nolan, M.; Bouldin, S.D.; Bock, P.E. Full Time Course Kinetics of the Streptokinase-Plasminogen Activation Pathway. J. Biol. Chem. 2013, 288, 29482–29493. [Google Scholar] [CrossRef] [PubMed]
- Verhamme, I.M.; Bock, P.E. Rapid Binding of Plasminogen to Streptokinase in a Catalytic Complex Reveals a Three-step Mechanism. J. Biol. Chem. 2014, 289, 28006–28018. [Google Scholar] [CrossRef] [PubMed]
- Castellino, F.J. Recent advances in the chemistry of the fibrinolytic system. Chem. Rev. 1981, 81, 431–446. [Google Scholar] [CrossRef]
- Kazemi, F.; Arab, S.S.; Mohajel, N.; Keramati, M.; Niknam, N.; Aslani, M.M.; Roohvand, F. Computational simulations assessment of mutations impact on streptokinase (SK) from a group G streptococci with enhanced activity—Insights into the functional roles of structural dynamics flexibility of SK and stabilization of SK–μplasmin catalytic complex. J. Biomol. Struct. Dyn. 2018, 37, 1944–1955. [Google Scholar] [CrossRef] [PubMed]
- Sazonova, I.Y.; Robinson, B.R.; Gladysheva, I.P.; Castellino, F.J.; Reed, G.L. α Domain Deletion Converts Streptokinase into a Fibrin-dependent Plasminogen Activator through Mechanisms Akin to Staphylokinase and Tissue Plasminogen Activator. J. Biol. Chem. 2004, 279, 24994–25001. [Google Scholar] [CrossRef]
- Aneja, R.; Datt, M.; Yadav, S.; Sahni, G. Multiple Exosites Distributed across the Three Domains of Streptokinase Co-Operate to Generate High Catalytic Rates in the Streptokinase–Plasmin Activator Complex. Biochemistry 2013, 52, 8957–8968. [Google Scholar] [CrossRef] [PubMed]
- Tharp, A.C.; Laha, M.; Panizzi, P.; Thompson, M.; Fuentes-Prior, P.; Bock, P.E. Plasminogen Substrate Recognition by the Streptokinase-Plasminogen Catalytic Complex Is Facilitated by Arg253, Lys256, and Lys257 in the Streptokinase β-Domain and Kringle 5 of the Substrate. J. Biol. Chem. 2009, 284, 19511–19521. [Google Scholar] [CrossRef] [PubMed]
- Gruppo Italiano per lo Studio. Effectiveness of intravenous thrombolytic treatment in acute myocardial infarction. Lancet 1986, 327, 397–402. [Google Scholar] [CrossRef]
- ISIS-2 (Second International Study of Infarct Survival) Collaborative Group. Randomized trial of intravenous streptokinase, oral aspirin, both, or neither among 17,187 cases of suspected acute myocardial infarction: ISIS-2. J. Am. Coll. Cardiol. 1988, 12, A3–A13. [Google Scholar] [CrossRef]
- Koren, G.; Weiss, A.T.; Hasin, Y.; Appelbaum, D.; Welber, S.; Rozenman, Y.; Lotan, C.; Mosseri, M.; Sapoznikov, D.; Luria, M.H.; et al. Prevention of Myocardial Damage in Acute Myocardial Ischemia by Early Treatment with Intravenous Streptokinase. N. Engl. J. Med. 1985, 313, 1384–1389. [Google Scholar] [CrossRef] [PubMed]
- Ruegsegger, P.; Nydick, I.; Hutter, R.C.; Freiman, A.H.; Bang, N.U.; Cliffton, E.E.; Ladue, J.S. Fibrinolytic (Plasmin) Therapy of Experimental Coronary Thrombi with Alteration of the Evolution of Myocardial Infarction. Circulation 1959, 19, 7–13. [Google Scholar] [CrossRef]
- Sezer, M.; Çimen, A.; Aslanger, E.; Elitok, A.; Umman, B.; Buğra, Z.; Yormaz, E.; Türkmen, C.; Adalet, I.; Nişanci, Y.; et al. Effect of Intracoronary Streptokinase Administered Immediately After Primary Percutaneous Coronary Intervention on Long-Term Left Ventricular Infarct Size, Volumes, and Function. J. Am. Coll. Cardiol. 2009, 54, 1065–1071. [Google Scholar] [CrossRef]
- Arabi, R.; Roohvand, F.; Norouzian, D.; Sardari, S.; Aghasadeghi, M.R.; Khanahmad, H.; Memarnejadian, A.; Motevalli, F. A Comparative Study on the Activity and Antigenicity of Truncated and Full-length Forms of Streptokinase. Pol. J. Microbiol. 2011, 60, 243–251. [Google Scholar] [CrossRef]
- Adivitiya; Babbal; Mohanty, S.; Khasa, Y.P. Engineering of deglycosylated and plasmin resistant variants of recombinant streptokinase in Pichia pastoris. Appl. Microbiol. Biotechnol. 2018, 102, 10561–10577. [Google Scholar] [CrossRef]
- Ali, M.R.; Salim Hossain, M.; Islam, M.A.; Saiful Islam Arman, M.; Sarwar Raju, G.; Dasgupta, P.; Noshin, T.F. Aspect of Thrombolytic Therapy: A Review. Sci. World J. 2014, 2014, 586510. [Google Scholar] [CrossRef]
- Vaidya, B.; Agrawal, G.; Vyas, S.P. Platelets directed liposomes for the delivery of streptokinase: Development and characterization. Eur. J. Pharm. Sci. 2011, 44, 589–594. [Google Scholar] [CrossRef]
- Baharifar, H.; Khoobi, M.; Bidgoli, S.A.; Amani, A. Preparation of PEG-grafted chitosan/streptokinase nanoparticles to improve biological half-life and reduce immunogenicity of the enzyme. Int. J. Biol. Macromol. 2019, 143, 181–189. [Google Scholar] [CrossRef]
- Hasanpour, A.; Esmaeili, F.; Hosseini, H.; Amani, A. Use of mPEG-PLGA nanoparticles to improve bioactivity and hemocompatibility of streptokinase: In-vitro and in-vivo studies. Mater. Sci. Eng. C Mater. Biol. Appl. 2020, 118, 111427. [Google Scholar] [CrossRef]
- Maheshwari, N.; Kantipudi, S.; Maheshwari, A.; Arora, K.; Vandana; Kwatra, N.; Sahni, G. Amino-Terminal Fusion of Epidermal Growth Factor 4,5,6 Domains of Human Thrombomodulin on Streptokinase Confers Anti-Reocclusion Characteristics along with Plasmin-Mediated Clot Specificity. PLoS ONE 2016, 11, e0150315. [Google Scholar] [CrossRef]
- Nedaeinia, R.; Faraji, H.; Javanmard, S.H.; Ferns, G.A.; Ghayour-Mobarhan, M.; Goli, M.; Mashkani, B.; Nedaeinia, M.; Haghighi, M.H.H.; Ranjbar, M. Bacterial staphylokinase as a promising third-generation drug in the treatment for vascular occlusion. Mol. Biol. Rep. 2020, 47, 819–841. [Google Scholar] [CrossRef] [PubMed]
- Schlott, B.; Hartmann, M.; Gührs, K.-H.; Birch-Hirschfeld, E.; Gase, A.; Vettermann, S.; Collen, D.; Lijnen, H.R. Functional properties of recombinant staphylokinase variants obtained by site-specific mutagenesis of methionine-26. Biochim. Biophys. Acta (BBA)-Protein Struct. Mol. Enzym. 1994, 1204, 235–242. [Google Scholar] [CrossRef]
- Davidson, F.M. The activation of plasminogen by staphylokinase: Comparison with streptokinase. Biochem. J. 1960, 76, 56–61. [Google Scholar] [CrossRef] [PubMed]
- Glanville, K.L.A. A simple method of purifying staphylokinase. Biochem. J. 1963, 88, 11–14. [Google Scholar] [CrossRef] [PubMed]
- Ross, A.M. New plasminogen activators: A clinical review. Clin. Cardiol. 1999, 22, 165–171. [Google Scholar] [CrossRef]
- Bodey, G.P.; Stewart, D. In Vitro Studies of Tobramycin. Antimicrob. Agents Chemother. 1972, 2, 109–113. [Google Scholar] [CrossRef] [PubMed][Green Version]
- Lewis, J.H.; Kerber, C.W.; Wilson, J.H. Effects of fibrinolytic agents and heparin on intravascular clot lysis. Am. J. Physiol. 1964, 207, 1044–1048. [Google Scholar] [CrossRef] [PubMed]
- Lewis, J.H.; Shirakawa, M. Effects of fibrinolytic agents and heparin on blood coagulation in dogs. Am. J. Physiol. Content 1964, 207, 1049–1052. [Google Scholar] [CrossRef]
- Sakai, M.; Watanuki, M.; Matsuo, O. Mechanism of fibrin-specific fibrinolysis by staphylokinase: Participation of α2-plasmin inhibitor. Biochem. Biophys. Res. Commun. 1989, 162, 830–837. [Google Scholar] [CrossRef]
- Lijnen, H.R.; Van Hoef, B.; Matsuo, O.; Collen, D. On the molecular interactions between plasminogen-staphylokinase, α2-antiplasmin and fibrin. Biochim. Biophys. Acta (BBA)-Protein Struct. Mol. Enzym. 1992, 1118, 144–148. [Google Scholar] [CrossRef]
- Pulicherla, K.K.; Kumar, A.; Gadupudi, G.S.; Kotra, S.R.; Rao, K.R.S.S. In VitroCharacterization of a Multifunctional Staphylokinase Variant with Reduced Reocclusion, Produced from Salt InducibleE. coliGJ1158. BioMed Res. Int. 2013, 2013, 297305. [Google Scholar] [CrossRef] [PubMed]
- Ram, K.S.; Jb, P.; Kumar, A.; Rao, K.S.; Pulicherla, K. Staphylokinase: A boon in medical sciences. Mintage J. Pharm. Med. Sci. 2013, 2, 28–34. [Google Scholar]
- Laroche, Y.; Heymans, S.; Capaert, S.; De Cock, F.; Demarsin, E.; Collen, D. Recombinant staphylokinase variants with reduced antigenicity due to elimination of B-lymphocyte epitopes. Blood 2000, 96, 1425–1432. [Google Scholar] [CrossRef]
- Szemraj, J.; Walkowiak, B.; Kawecka, I.; Janiszewska, G.; Buczko, W.; Bartkowiak, J.; Chabielska, E. A new recombinant thrombolytic and antithrombotic agent with higher fibrin affinity—A staphylokinase variant. I. In vitro study. J. Thromb. Haemost. 2005, 3, 2156–2165. [Google Scholar] [CrossRef]
- Moreadith, R.W.; Collen, D. Clinical development of PEGylated recombinant staphylokinase (PEG–Sak) for bolus thrombolytic treatment of patients with acute myocardial infarction. Adv. Drug Deliv. Rev. 2003, 55, 1337–1345. [Google Scholar] [CrossRef]
- Moons, L.; Vanlinthout, I.; Roelants, I.; Moreadith, R.; Collen, D.; Rapold, H.J. Toxicology Studies with Recombinant Staphylokinase and with SY 161-P5, a Polyethylene Glycol-Derivatized Cysteine-Substitution Mutant. Toxicol. Pathol. 2001, 29, 285–291. [Google Scholar] [CrossRef]
- Liu, J.; Wang, Z.; He, J.; Wang, G.; Zhang, R.; Zhao, B. Effect of site-specific PEGylation on the fibrinolytic activity, immunogenicity, and pharmacokinetics of staphylokinase. Acta Biochim. Biophys. Sin. 2014, 46, 782–791. [Google Scholar] [CrossRef]
- Mannully, S.T.; Shanthi, C.; Pulicherla, K.K. Lipid modification of staphylokinase and its implications on stability and activity. Int. J. Biol. Macromol. 2018, 121, 1037–1045. [Google Scholar] [CrossRef] [PubMed]
- Kowalski, M.; Brown, G.; Bieniasz, M.; Oszajca, K.; Chabielska, E.; Pietras, T.; Szemraj, Z.; Makandjou-Ola, E.; Bartkowiak, J.; Szemraj, J. Cloning and expression of a new recombinant thrombolytic and anthithrombotic agent—A staphylokinase variant. Acta Biochim. Pol. 2008, 56, 41–53. [Google Scholar] [CrossRef] [PubMed]
- Cappello, M.; Li, S.; Chen, X.; Li, C.-B.; Harrison, L.; Narashimhan, S.; Beard, C.B.; Aksoy, S. Tsetse thrombin inhibitor: Bloodmeal-induced expression of an anticoagulant in salivary glands and gut tissue of Glossina morsitans. Proc. Natl. Acad. Sci. USA 1998, 95, 14290–14295. [Google Scholar] [CrossRef] [PubMed]
- Wang, M.; Wang, Y.; Wang, J.; Zou, M.; Liu, S.; Xu, T.; Cai, X.; Wu, C.; Wang, J.; Xu, D. Construction and characterization of a novel staphylokinase variant with thrombin-inhibitory activity. Biotechnol. Lett. 2009, 31, 1923–1927. [Google Scholar] [CrossRef]
- Skrzypczak-Jankun, E.; Carperos, V.E.; Ravichandran, K.; Tulinsky, A.; Westbrook, M.; Maraganore, J.M. Structure of the hirugen and hirulog 1 complexes of α-thrombin. J. Mol. Biol. 1991, 221, 1379–1393. [Google Scholar] [CrossRef]
- van Zyl, W.B.; Pretorius, G.H.; Hartmann, M.; Kotzé, H.F. Production of a Recombinant Antithrombotic and Fibrinolytic Protein, PLATSAK, in Escherichia coli. Thromb. Res. 1997, 88, 419–426. [Google Scholar] [CrossRef]
- Icke, C.; Schlott, B.; Ohlenschläger, O.; Hartmann, M.; Gührs, K.-H.; Glusa, E. Fusion Proteins with Anticoagulant and Fibrinolytic Properties: Functional Studies and Structural Considerations. Mol. Pharmacol. 2002, 62, 203–209. [Google Scholar] [CrossRef]
- Kotra, S.R.; Peravali, J.B.; Yanamadala, S.; Kumar, A.; Rao, K.R.S.S.S.; Pulicherla, K.K. Large scale production of soluble re-combinant staphylokinase variant from cold shock expression system using IPTG inducible E. coli BL21(DE3). Int. J. Bio-Sci. Bio-Technol. 2013, 5, 107–116. [Google Scholar]
- Sumi, H.; Hamada, H.; Nakanishi, K.; Hiratani, H. Enhancement of the Fibrinolytic Activity in Plasma by Oral Administration of Nattokinases. Acta Haematol. 1990, 84, 139–143. [Google Scholar] [CrossRef]
- Park, K.-J.; Kang, J.-I.; Kim, T.-S.; Yeo, I.-H. The Antithrombotic and Fibrinolytic Effect of Natto in Hypercholesterolemia Rats. Prev. Nutr. Food Sci. 2012, 17, 78–82. [Google Scholar] [CrossRef] [PubMed]
- Fujita, M.; Hong, K.; Ito, Y.; Misawa, S.; Takeuchi, N.; Kariya, K.; Nishimuro, S. Transport of Nattokinase across the Rat Intestinal Tract. Biol. Pharm. Bull. 1995, 18, 1194–1196. [Google Scholar] [CrossRef] [PubMed]
- Urano, T.; Ihara, H.; Umemura, K.; Suzuki, Y.; Oike, M.; Akita, S.; Tsukamoto, Y.; Suzuki, I.; Takada, A. The Profibrinolytic Enzyme Subtilisin NAT Purified from Bacillus subtilis Cleaves and Inactivates Plasminogen Activator Inhibitor Type 1. J. Biol. Chem. 2001, 276, 24690–24696. [Google Scholar] [CrossRef]
- Fujita, M.; Ito, Y.; Hong, K.; Nishimuro, S. Characterization of nattokinase-degraded products from human fibrinogen or cross-linked fibrin. Fibrinolysis 1995, 9, 157–164. [Google Scholar] [CrossRef]
- Fujita, M.; Hong, K.; Ito, Y.; Fujii, R.; Kariya, K.; Nishimuro, S. Thrombolytic Effect of Nattokinase on a Chemically Induced Thrombosis Model in Rat. Biol. Pharm. Bull. 1995, 18, 1387–1391. [Google Scholar] [CrossRef] [PubMed]
- Hsia, C.-H.; Shen, M.-C.; Lin, J.-S.; Wen, Y.-K.; Hwang, K.-L.; Cham, T.-M.; Yang, N.-C. Nattokinase decreases plasma levels of fibrinogen, factor VII, and factor VIII in human subjects. Nutr. Res. 2009, 29, 190–196. [Google Scholar] [CrossRef]
- Kurosawa, Y.; Nirengi, S.; Homma, T.; Esaki, K.; Ohta, M.; Clark, J.F.; Hamaoka, T. A single-dose of oral nattokinase potentiates thrombolysis and anti-coagulation profiles. Sci. Rep. 2015, 5, 11601. [Google Scholar] [CrossRef]
- Jensen, G.S.; Lenninger, M.; Ero, M.P.; Benson, K.F. Consumption of nattokinase is associated with reduced blood pressure and von Willebrand factor, a cardiovascular risk marker: Results from a randomized, double-blind, placebo-controlled, multicenter North American clinical trial. Integr. Blood Press. Control. 2016, 9, 95–104. [Google Scholar] [CrossRef]
- Weng, Y.; Yao, J.; Sparks, S.; Wang, K.Y. Nattokinase: An Oral Antithrombotic Agent for the Prevention of Cardiovascular Disease. Int. J. Mol. Sci. 2017, 18, 523. [Google Scholar] [CrossRef]
- Domsalla, A.; Görick, C.; Melzig, M.F. Proteolytic activity in latex of the genus Euphorbia—A chemotaxonomic marker? Pharmazie 2010, 65, 227–230. [Google Scholar] [CrossRef] [PubMed]
- Kohnert, U.; Rudolph, R.; Verheijen, J.H.; Jacoline, E.; Weening-Verhoeff, D.; Stern, A.; Opitz, U.; Martin, U.; Lill, H.; Prinz, H.; et al. Biochemical properties of the kringle 2 and protease domains are maintained in the refolded t-PA deletion variant BM 06.022. Protein Eng. Des. Sel. 1992, 5, 93–100. [Google Scholar] [CrossRef]
- Martin, U.; Von Möllendorff, E.; Akpan, W.; Kientsch-Engel, R.; Kaufmann, B.; Neugebauer, G. Pharmacokinetic and Hemostatic Properties of the Recombinant Plasminogen Activator BM 06.022 in Healthy Volunteers. Thromb. Haemost. 1991, 66, 569–574. [Google Scholar] [CrossRef] [PubMed]
- Flemmig, M.; Melzig, M.F. Serine-proteases as plasminogen activators in terms of fibrinolysis. J. Pharm. Pharmacol. 2012, 64, 1025–1039. [Google Scholar] [CrossRef] [PubMed]
- Martin, U.; Von Möllendorff, E.; Akpan, W.; Kientsch-Engel, R.; Kaufmann, B.; Neugebauer, G. Dose-ranging study of the novel recombinant plasminogen activator BM 06.022 in healthy volunteers. Clin. Pharmacol. Ther. 1991, 50, 429–436. [Google Scholar] [CrossRef] [PubMed]
- Smalling, R.W.; Bode, C.; Kalbfleisch, J.; Sen, S.; Limbourg, P.; Forycki, F.; Habib, G.; Feldman, R.; Hohnloser, S.; Seals, A. More Rapid, Complete, and Stable Coronary Thrombolysis With Bolus Administration of Reteplase Compared With Alteplase Infusion in Acute Myocardial Infarction. Circulation 1995, 91, 2725–2732. [Google Scholar] [CrossRef] [PubMed]
- Bode, C.; Smalling, R.W.; Berg, G.; Burnett, C.; Lorch, G.; Kalbfleisch, J.M.; Chernoff, R.; Christie, L.G.; Feldman, R.L.; Seals, A.A.; et al. Randomized Comparison of Coronary Thrombolysis Achieved With Double-Bolus Reteplase (Recombinant Plasminogen Activator) and Front-Loaded, Accelerated Alteplase (Recombinant Tissue Plasminogen Activator) in Patients With Acute Myocardial Infarction. Circulation 1996, 94, 891–898. [Google Scholar] [CrossRef] [PubMed]
- GUST-III Investigators. A comparison of reteplase with alteplase for acute myocardial infarction. The Global Use of Strategies to Open Occluded Coronary Arteries (GUSTO III) Investigators. N. Engl. J. Med. 1997, 337, 1118–1123. [Google Scholar] [CrossRef]
- Biji, G.D.; Arun, A.; Muthulakshmi, E.; Vijayaraghavan, P.; Arasu, M.V.; Al-Dhabi, N.A. Bio-prospecting of cuttle fish waste and cow dung for the production of fibrinolytic enzyme from Bacillus cereus IND5 in solid state fermentation. 3 Biotech 2016, 6, 231. [Google Scholar] [CrossRef]
- Ahn, M.Y.; Hahn, B.S.; Ryu, K.S.; Kim, J.W.; Kim, I.; Kim, Y.S. Purification and characterization of a serine protease with fibri nolytic activity from the dung beetles, Catharsius molossus. Thromb. Res. 2003, 112, 339–347. [Google Scholar] [CrossRef]
- Sumi, H.; Nakajima, N.; Mihara, H. Fibrinolysis relating substances in marine creatures. Comp. Biochem. Physiol. Part B Comp. Biochem. 1992, 102, 163–167. [Google Scholar] [CrossRef]
- Sugimoto, S.; Fujii, T.; Morimiya, T.; Johdo, O.; Nakamura, T. The Fibrinolytic Activity of a Novel Protease Derived from a Tempeh Producing Fungus, Fusarium sp. BLB. Biosci. Biotechnol. Biochem. 2007, 71, 2184–2189. [Google Scholar] [CrossRef] [PubMed]
- Salihu, A.; Sallau, A.B.; Adamu, A.; Kudu, F.A.; Tajo, M.M.; Bala, T.F.; Yashim, W.D. Utilization of Groundnut Husk as a Solid Substrate for Cellulase Production by Aspergillus niger Using Response Surface Methodology. Waste Biomass-Valorization 2013, 5, 585–593. [Google Scholar] [CrossRef]
- Prakasham, R.S.; Rao, C.S.; Sarma, P.N. Green gram husk—an inexpensive substrate for alkaline protease production by Bacillus sp. in solid-state fermentation. Bioresour Technol. 2006, 97, 1449–1454. [Google Scholar] [CrossRef]
- Dilipkumar, M.; Rajasimman, M.; Rajamohan, N. Enhanced inulinase production by Streptomyces sp. in solid state fermenta-tion through statistical designs. 3 Biotech 2013, 3, 509–515. [Google Scholar] [CrossRef]
- Raol, G.G.; Raol, B.V.; Prajapati, V.S.; Bhavsar, N.H. Utilization of agro-industrial waste for β-galactosidase production under solid state fermentation using halotolerant Aspergillus tubingensis GR1 isolate. 3 Biotech 2015, 5, 411–421. [Google Scholar] [CrossRef] [PubMed]
- Chang, C.T.; Fan, M.H.; Kuo, F.C.; Sung, H.Y. Potent fibrinolytic enzyme from a mutant of Bacillus subtilis IMR-NK1. J. Agric. Food Chem. 2000, 48, 3210–3216. [Google Scholar] [CrossRef]
- Yao, Z.; Kim, J.H. Gene Cloning, Expression, and Properties of a Fibrinolytic Enzyme Secreted by Bacillus pumilus BS15 Isolated from Gul (Oyster) Jeotgal. Biotechnol. Bioprocess Eng. 2018, 23, 293–301. [Google Scholar] [CrossRef]
- Wu, R.; Chen, G.; Pan, S.; Zeng, J.; Liang, Z. Cost-effective fibrinolytic enzyme production by Bacillus subtilis WR350 using medium supplemented with corn steep powder and sucrose. Sci. Rep. 2019, 9, 6824. [Google Scholar] [CrossRef]
- Ghaly, A.; Vegneshwaran vasudevan, R.; Brooks, M.; Budge, S.; Dave, D. Fish Processing Wastes as a Potential Source of Proteins, Amino Acids and Oils: A Critical Review. J. Microb. Biochem. Technol. 2013, 2, 107–129. [Google Scholar]


|
Primary Hemostasis (Platelet Plug Formation) |
Secondary Hemostasis (Coagulation Cascade to Form Fibrin Network) |
|---|---|
|
|
|
|
|
|
| Modifications | Type | Examples | Mode of Action | References |
|---|---|---|---|---|
| Structural | Deletion | SK60-386 and SK143-386 | Fibrin-specific activity, lower immunogenicity | [151] |
| Substitution | Lys59 and Lys386 for glutamine | Increases half-life | [152] | |
| Chemical | PEGylation | cysteine-specific thiol-mediated | Increases half-life and stability | [125] |
| Acylation | Human plasminogen-bacterial streptokinase complex | Enhances specificity | [153] | |
| Delivery system | Liposomal entrapment or encapsulation | PEG or chitosan nanoparticles, platelet directed liposomes | Increases half-life and stability, reduced immunogenicity, improved clot penetration properties | [154,155,156] |
| Domain fusion | Chimeric and conjugated protein | Fusion with epidermal growth factor 4, 5, and 6 domains of human thrombomodulin | Reduced risk of re-occlusion and hemorrhage | [157] |
Publisher’s Note: MDPI stays neutral with regard to jurisdictional claims in published maps and institutional affiliations. |
© 2021 by the authors. Licensee MDPI, Basel, Switzerland. This article is an open access article distributed under the terms and conditions of the Creative Commons Attribution (CC BY) license (https://creativecommons.org/licenses/by/4.0/).
Share and Cite
Diwan, D.; Usmani, Z.; Sharma, M.; Nelson, J.W.; Thakur, V.K.; Christie, G.; Molina, G.; Gupta, V.K. Thrombolytic Enzymes of Microbial Origin: A Review. Int. J. Mol. Sci. 2021, 22, 10468. https://doi.org/10.3390/ijms221910468
Diwan D, Usmani Z, Sharma M, Nelson JW, Thakur VK, Christie G, Molina G, Gupta VK. Thrombolytic Enzymes of Microbial Origin: A Review. International Journal of Molecular Sciences. 2021; 22(19):10468. https://doi.org/10.3390/ijms221910468
Chicago/Turabian StyleDiwan, Deepti, Zeba Usmani, Minaxi Sharma, James W. Nelson, Vijay Kumar Thakur, Graham Christie, Gustavo Molina, and Vijai Kumar Gupta. 2021. "Thrombolytic Enzymes of Microbial Origin: A Review" International Journal of Molecular Sciences 22, no. 19: 10468. https://doi.org/10.3390/ijms221910468
APA StyleDiwan, D., Usmani, Z., Sharma, M., Nelson, J. W., Thakur, V. K., Christie, G., Molina, G., & Gupta, V. K. (2021). Thrombolytic Enzymes of Microbial Origin: A Review. International Journal of Molecular Sciences, 22(19), 10468. https://doi.org/10.3390/ijms221910468

