Abstract
Uveal melanoma (UM) is an ocular tumor with a dismal prognosis. Despite the availability of precise molecular and cytogenetic techniques, clinicopathologic features with limited accuracy are widely used to predict metastatic potential. In 51 UM tissues, we assessed a correlation between the expression of nine proteins evaluated by immunohistochemistry (IHC) (Melan-A, S100, HMB45, Cyclin D1, Ki-67, p53, KIT, BCL2, and AIFM1) and the presence of UM-specific chromosomal rearrangements measured by multiplex ligation-dependent probe amplification (MLPA), to find IHC markers with increased prognostic information. Furthermore, mRNA expression and DNA methylation values were extracted from the whole-genome data, achieved by analyzing 22 fresh frozen UM tissues. KIT positivity was associated with monosomy 3, increasing the risk of poor prognosis more than 17-fold (95% CI 1.53–198.69, p = 0.021). A strong negative correlation was identified between mRNA expression and DNA methylation values for 12 of 20 analyzed positions, five located in regulatory regions of the KIT gene (r = −0.658, p = 0.001; r = −0.662, p = 0.001; r = −0.816; p < 0.001; r = −0.689, p = 0.001; r = −0.809, p < 0.001, respectively). DNA methylation β values were also inversely associated with KIT protein expression (p = 0.001; p = 0.001; p = 0.015; p = 0.025; p = 0.002). Our findings, showing epigenetic deregulation of KIT expression, may contribute to understanding the past failure to therapeutically target KIT in UM.
1. Introduction
Uveal melanoma (UM), a rare form of melanoma, is the most common intraocular cancer in adults [1]. It arises from melanocytes along the uveal tract, including the iris, ciliary body, and most often the choroid [2]. Almost half of UM patients develop metastases, which may be caused by a virtually undetectable neoplasm already present at the time of the primary tumor diagnosis [3]. UM spreads through the blood, with the liver being the preferred metastatic site, followed by the lungs and bones [4]. Due to the lack of effective therapies, outcomes for patients with metastatic disease remain dismal [5]. Risk of metastatic spread can be predicted through assessment of specific chromosome copy number alterations [6], gene expression profiles [7], and the mutation status of known UM driver genes [8].
The correlation between UM prognosis and particular chromosomal rearrangements was noted long ago [9]. The most frequent UM-specific aberrations include monosomy of chromosome 3 (M3), a gain in the short arm of chromosome 6 (6p), or a gain in the long arm of chromosome 8 (8q). The combination of M3 and polysomy 8q poses a high metastatic risk and presents a poor prognosis, similarly to the loss of the short arm of chromosome 8 (8p), the long arm of chromosome 6 (6q), and the short arm of chromosome 1 (1p) [10,11,12]. Conversely, the presence of 6p amplification represents a protective factor due to its association with a good prognosis and lowered metastatic risk [13]. Another way to predict the risk of metastasis is via gene expression analysis. A prospectively validated, commercially available 15-gene expression panel developed by Castle Biosciences categorizes patients as Class 1 (low metastatic risk) or Class 2 transcriptional subtype (high metastatic risk) [7,14]. Four molecular subsets were proposed recently, based on more complex classification [15,16]. Besides chromosomal rearrangements, this also includes generally mutually exclusive secondary driver mutations with prognostic potential, occurring in the BAP1 (BRCA1-associated protein 1), EIF1AX (eukaryotic translation initiation factor 1A X-linked), or SF3B1 (splicing factor 3b subunit 1) genes [17].
High expression of several immunohistochemical (IHC) markers in UM tumors, such as S100 (S100 calcium binding protein), Melan-A (Melanoma antigen recognized by T-cells 1), HMB45 (Human Melanoma Black), and some others, are regarded as clinically relevant diagnostic tools [18,19]. Cyclin D1 (Cyclin-D1-binding protein 1), Ki-67 (Proliferation marker protein Ki-67), and p53 (Cellular tumor antigen p53) positivities were linked with an unfavorable outcome [20]. Likewise, the overexpression of transmembrane tyrosine kinase receptor KIT (Mast/stem cell growth factor receptor Kit, alternative name CD117) was associated with poor prognosis in choroidal and ciliary body UM [21,22]. We recently identified 5-fold upregulation of its mRNA in M3 tumors compared to those with two copies of chromosome 3 (disomy 3, D3) [23]. In contrast to the normal ocular structures, UMs have also been characterized by upregulation of the anti-apoptotic protein BCL2 (Apoptosis regulator Bcl-2) [24]. Furthermore, we have shown that expression of AIFM1 (Apoptosis-inducing factor 1, mitochondrial), a protein with pro-apoptotic function in the nucleus and redox activity in mitochondria, was correlated with shorter survival in UM patients [25].
Epigenetic regulation plays the central role in time- and tissue-specific regulation of gene expression [26]. Epigenetic abnormalities contribute significantly to the development and progression of human malignancies. Deregulation of DNA methylation is one of the critical factors in resistance to current antitumoral therapies [27]. In close cooperation with histone modifications and noncoding RNA networks, DNA methylation controls normal cell development, chromatin stability, suppression of repetitive elements, and retrotransposition. Global hypomethylation occurs early in carcinogenesis, responsible for chromosomal instability and loss of imprinting [28]. Hypermethylation, associated with epigenetic silencing, is observed at multiple CpG sites in the regulatory regions of the genes, including CpG islands, shores, and shelves present inside or upstream of protein-coding genes promoters. Given the reversible nature of epigenetic changes, DNA methylation-based biomarkers have the potential to transform cancer diagnostics and treatment [29].
In this study, we assessed the association between the expression of nine proteins, Melan-A, S100, HMB45, Cyclin D1, Ki-67, p53, KIT, BCL2, AIFM1 and UM-specific chromosomal rearrangements in UM tissues, to increase prognostic accuracy of routinely investigated IHC markers. In addition, to better understand the molecular nature of their expression regulation, we also addressed DNA methylation in their regulatory and intragenic regions. A better understanding of epigenetic regulation might contribute to the development of effective therapy for poor prognosis UMs.
2. Results
2.1. Clinicopathologic Characteristics of the Patients
In the present study, 51 UM patients were enrolled between August 2018 and September 2020; nine (17.6%) had detectable metastases at the time of primary tumor diagnosis, one developed metastases eight months after surgery (Table 1). Only patients who underwent enucleation without prior treatment (70.6%) or enucleation after radiation therapy in the past (29.4%) were included. Their age ranged between 32 and 87 years, with a median of 65 years. The patient sex ratio was similar; male patients comprised 51.0%, female 49.0%. The right eyes were affected more often (56.9% right eye, 43.1% left eye). The majority of UMs (78.4%) arose from the choroid (C69.3), followed by the ciliary body (21.6%; C69.4). 51.0% of tumors were defined as spindle-cell, while 47.0% as epithelioid or mixed. A locally advanced disease, characterized by vascular cell invasion, was diagnosed in 17.6% cases, with lymphogenic invasion at 29.4%, perineural spread at 23.5%, and extrabulbar overgrowth detected in 15.7% of patients. No significant differences between studied clinicopathologic features in primary and metastatic patients were found except for extrabulbar overgrowth, more frequent in metastatic patients (40% vs. 9.8%) (Table 1).
Table 1.
Clinicopathologic characteristics of the enrolled patients.
2.2. Immunohistochemistry
We performed an IHC analysis of nine proteins in UM tissues assessed as part of a routine pathological examination (Figure 1).
Figure 1.
Immunohistochemical detection of various marker proteins’ expression in UM. In basic histological staining with hematoxylin and eosin (HE), the tumor cells showed a variable level of melanin content (arrows). In most cases, the tumors expressed melanoma markers like Melan-A, S100, and HMB45; variable amounts of prognostic markers as anti-apoptotic protein BCL2, Cyclin D1, tumor-suppressor protein p53, AIFM1, KIT protein, and proliferation rate protein Ki-67. Immunoperoxidase technique, diaminobenzidine, 200×.
Protein expression was categorized based on published cutoff values (see Section 4) into two categories, defined herein as positive or negative. The examined tumor tissues were characterized by a high frequency of positive Melan-A (96.0%), HMB45 (94.0%), and S100 (92.0%). Furthermore, a high expression level was found for AIFM1 (91.5%) and Cyclin D1 (84.0%) proteins. Conversely, the highest frequency of negative protein expression was detected for Ki-67 (74.0%) and p53 (70.0%). Differences in expression of these proteins between patients diagnosed with primary or metastatic disease were not significant (Table 2).
Table 2.
Protein expression of studied IHC markers.
2.3. MLPA Analysis
Multiplex ligation-dependent probe amplification (MLPA) analysis was used to identify chromosomal rearrangements in UM samples. Only tumor tissues not treated by stereotactic radiosurgery in the past were analyzed. M3 was detected in 18 tumors (51.4%). MLPA identified 1p loss/partial loss in five patients (14.3%), 6q loss in four patients (11.4%), and 6q gain in three (8.6%) patients; 6p gain/partial gain, associated with a good prognosis, was found in 16 patients (45.7%). Chromosomal abnormalities were also found on chromosome 8, with 8p loss/partial loss in 12 cases (34.3%), 8p gain in one case (2.9%), and 8q gain/partial gain in 23 (65.7%) cases. UM-specific chromosomal changes were not found in one patient (2.9%) (Figure 2). As M3 strongly correlates with metastatic death, while chromosome 8 gains occur later in UM tumorigenesis, for further analysis, we categorized patients based on M3 presence into two categories, M3 vs. D3.
Figure 2.
Presence of UM-specific chromosomal rearrangements detected by MLPA analysis. * partial loss/gain.
The clinicopathologic features of patients and their association with M3 status are shown in Table 3.
Table 3.
Association between diverse clinicopathologic characteristics and Monosomy 3 presence.
All D3 patients were diagnosed with a malignant tumor of the choroid, while ciliary body tumors occurred in 38.9% of M3 patients (p = 0.004). Spindle-cell-type tumors were identified in 70.6% of D3, but only in 33.3% of M3 tumors, where epithelioid and mixed cell type prevailed (p = 0.025). This group’s high frequency of IIIA–C TNM stages (88.9% vs. 47.1% in D3, p = 0.008) might be associated with the nature of this study, where only patients treated by surgery were enrolled while low-stage patients were preferentially treated by radiotherapy.
Furthermore, the prognostic potential of selected IHC markers was also investigated (Table 4).
Table 4.
Association between expression of studied proteins and Monosomy 3.
Positive expression of two proteins, KIT and BCL2 was identified more frequently in poor-prognosis M3 tumors (72.2% vs. 18.8%, p = 0.002; 88.2% vs 50.0%, p = 0.017, respectively). Representative images of the tumors with negative/weak and positive expression of these two markers are shown in Figure 3.
Figure 3.
Immunohistochemical staining of KIT (A) and BCL2 (B) proteins in UM tumors. Negative/weak expression is shown on the left and positive on the right. Immunoperoxidase, diaminobenzidine, 200×.
The association between M3 and positive KIT expression was confirmed by a multivariate analysis (Table 5). KIT positivity increased the risk of unfavorable prognosis more than 17-fold (p = 0.021). The model successfully classified 75% of D3 and 100% of M3 patients, with an overall success rate of 88.2%. Among the other clinicopathologic parameters, epithelioid and mixed tumor types increased the risk of M3 18-fold (p = 0.029).
Table 5.
Binary logistic regression for the relationship between M3, clinicopathologic characteristics, and selected IHC markers (significance in univariate analysis p < 0.1).
Receiver operating characteristic (ROC) curve analysis was performed to obtain diagnostic performance of KIT expression for M3. Area under the curve (AUC) was 0.767 (95% CI = 0.601–0.933; p = 0.008) (Figure 4). Using the 10% cutoff for KIT positivity, the sensitivity of this marker was 72%, while the specificity was 81%.
Figure 4.
Receiver operator characteristic curve for KIT protein expression. AUC, area under the curve.
2.4. Gene Expression and DNA Methylation of KIT Gene
Gene expression and DNA methylation data for KIT gene were extracted from the genome-wide transcriptomic and DNA methylation analysis, investigating 22 fresh frozen UM tumor samples from the same set (Supplementary Materials Table S1). Absolute signal intensity was used to compare gene expression and IHC data. Significantly higher KIT mRNA expression was found in tumors with positive protein expression (p = 0.002) (Figure 5A) and in M3 tumors (p = 1.9 × 10−4) (Figure 5B).
Figure 5.
Differences in KIT mRNA absolute signal intensity between UM tumors with negative and positive protein expression (A) and D3 and M3 tumors (B). A horizontal line depicts the median. The boxes represent the interquartile range (IQR—values between the 75th and 25th percentiles). Values more than three IQRs are labeled as extremes (*), those between 1.5 IQRs and 3 IQRs as outliers (O).
The Infinium MethylationEPIC BeadChip array containing 20 probes for the KIT gene was used to analyze DNA methylation across different regions of the KIT gene. Probes were localized in N shore (n = 2), CpG island (n = 8), S shore (n = 1), S shelf (n = 2) and inside the gene (n = 7) (Figure 6). Individual methylation values (β value) were evaluated for each CpG site, ranging from 0 for unmethylated to 1 for fully methylated.
Figure 6.
Location of studied CpG sites within KIT gene. Methylation β values in positions highlighted in red differed significantly between D3 and M3 tumors and between those with negative and positive protein expression.
Methylation β values differed significantly in 12 positions between D3 and M3 tumors and between those with negative and positive protein expression (Table 6). In addition, a strong negative correlation between mRNA expression and DNA methylation; correlation coefficients (r) ranging between −0.425 and −0.809 were found in these positions.
Table 6.
Association between KIT expression and DNA methylation evaluated for 20 distinct genomic positions of KIT gene.
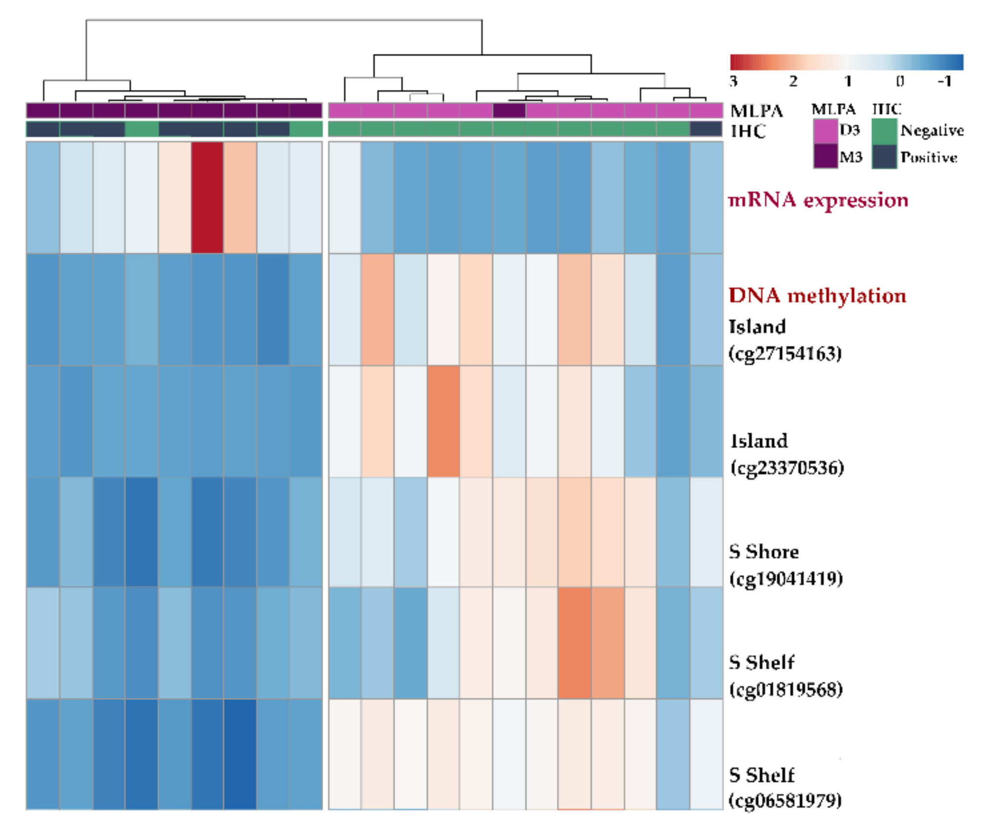
A heatmap was constructed based on normalized absolute signal intensity of mRNA expression and methylation β values for five CpGs located in regulatory regions (island, shores, shelves) (Figure 7). Samples were separated into two main clusters based on MLPA status and IHC categories.
Figure 7.
Heatmap showing the correlation between mRNA expression and DNA methylation. Only five representative probes located in regulatory regions of the KIT gene are shown. The red color in the histogram represents high signal intensity and methylation β value for individual positions, while the blue color represents a low signal intensity and methylation β value.
Notably, DNA methylation of the KIT gene in studied genomic locations was inversely associated with protein expression (Figure 8).
Figure 8.
Methylation β values for five regulatory genomic regions of KIT negative and positive UM tumors. A horizontal line depicts the median. The boxes represent the interquartile range (IQR—values between the 75th and 25th percentiles). Values more than three IQRs are labeled as extremes (*), those between 1.5 IQRs and 3 IQRs as outliers (O).
3. Discussion
Accurate estimation of prognosis for patients with UM can be achieved by detecting genetic alterations or gene expression profiling in the tumor tissues. However, these opportunities are not always available, and clinicopathologic characteristics are frequently used in the clinic instead. Identifying novel markers with prognostic potential can thus help refine the prognosis of UM patients when the cytogenetic or molecular analysis is not accessible.
UM-specific chromosomal abnormalities are pretty common in UM tissues. Besides 1p loss, 3 loss, and 8q gain, which correlate with the metastatic risk, they also include 6p gain, associated with good prognosis [30]. Metastatic risk for patients with D3, disomy 6, and disomy 8 tumors was estimated to be 4%, increasing to 39% in those with M3 and 8q gain [31]. Chromosome 3 loss is associated with a 50% reduction in five-year survival [32]. Both M3 and 8q gain are related to other poor prognostic factors such as ciliary body involvement, epithelioid cells, large tumor basal diameter, high mitotic count, and closed connective tissue loops [33]. Given the high degree of correlation between M3 and Class 2 expression profile, M3 is a reliable prognostic marker [7,14,23].
MLPA, considered the gold standard method for the molecular analysis of copy number variations, was used to evaluate the association between M3 and protein expression of nine IHC markers, aiming to find those with increased prognostic information. KIT was the only protein independently associated with M3 in UM tumors after adjustment for clinical confounders. KIT is a transmembrane protein from the family of receptor tyrosine kinases, which, upon binding to its ligand SCF (stem cell factor), plays an essential role in regulating apoptosis, cell differentiation, proliferation, migration, and cell adhesion [34,35]. They are both essential for the proliferation and survival of normal melanocytes, with aberrant KIT signaling leading to melanoma [36]. One of KIT downstream targets is the melanocyte master regulator MITF (microphthalmia-associated transcription factor). Germline mutations in these three genes are associated with various pigmentation disorders [37].
Several studies explored the KIT expression and its prognostic significance in UM [21,22,38,39,40]. KIT positivity, detected in 20 of 48 (41.7%) samples analyzed in our study, agrees to 54% positivity reported by Lukenda et al., using the identical >10% cutoff [21]. However, with a 50% cutoff, Lüke et al. found high KIT expression in 63% of UM patients [39]. Different methodologies, antibody selection and specificity, arbitrary cutoff values, and antigen retrieval techniques can influence the interpretation of IHC analysis and thus be responsible for the inconsistent results reported to date [41].
Lukenda et al. demonstrated that KIT-positive patients (cutoff >10%, using 3-amino-9-ethylcarbazole chromogen) had a 4.13-fold higher risk (p = 0.017, 95% CI 1.289 to 13.223) of lethal outcome and shorter overall (p = 0.005) and disease-free survival (p = 0.009) in comparison with KIT-negative cases [21]. Accordingly, we found KIT among the top-ranked genes upregulated in M3 samples [23]. Recently, liquid biopsy proteomics data were published, revealing the biomarkers associated with metastatic risk. SCFR/c-Kit was among the top three proteins found to be upregulated in vitreous biopsies of UM patients compared to controls [42].
KIT overexpression was associated with cancer stem cell-like subpopulations, driving progression and therapeutic resistance in several cancer types [43,44]. To date, a substantial effort has been focused on targeting KIT by small molecule inhibitor imatinib, having dramatic activity against chemoresistant sarcoma and gastrointestinal stromal tumors, in which the clinical response correlates with the type of KIT mutations [45]. However, despite the relatively high KIT expression, zero response was found for metastatic UM in a clinical trial with imatinib [46]. Mutation analysis of UM tissues showed a lack of the mutations typical of gastrointestinal tumors, which led to the hypothesis that targeted therapies correlate with gene mutations and not with protein expression. It was later proven that KIT mutations occur in ocular melanomas at a frequency of 11%, with a limited correlation of KIT-positivity with mutational status [47]. Furthermore, in contrast with previous findings, the KIT protein was overexpressed in non-metastatic tumors, yet its expression was significantly reduced after metastasis.
Recently, epigenetic silencing of KIT gene by DNA methylation has been shown in cutaneous melanoma (CM) [36]. Surprisingly, the authors identified hypermethylation in 3/12 primary and 11/29 metastatic CMs. They concluded that loss of KIT by promoter hypermethylation suggests that distinct KIT signaling pathways play opposing roles in the pathogenesis of CM subtypes. DNA methylation-mediated loss of KIT expression during malignant transformation was also reported in breast cancer [48]. This methylation/expression paradox in mutation-free cancers was interpreted as a consequence of hypermethylation that might interfere with CTCF (CCCTC-binding factor) transcription repressor binding [49].
In our study, KIT overexpression was associated with poor prognosis of M3 UMs. Furthermore, a strong negative correlation was identified between KIT expression and DNA methylation. Evidence from epigenome-wide methylation studies suggests a higher correlation of DNA methylation with gene expression in shores than GpG islands [50]. DNA methylation within the gene body was not associated with gene expression changes consistently. In agreement with these reports, we found the strongest correlations between methylation β values and mRNA expression in S shore, S shelf, and gene body, rather than in CpG island. Interestingly, all studied CpGs located within the gene body were differentially methylated between M3 and D3 tumors and depending on the protein expression. Our data unambiguously support the role of DNA methylation in the regulation of KIT expression. However, given the differences between individual loci in terms of their potency in this regulatory function, the CpG region selection for association studies has to be done with care. Our findings can significantly impact the understanding of KIT overexpression in UM pathogenesis and lead to the discovery of new therapeutic approaches.
Several microRNAs (miRNAs), miR-193a, -193b, -221, -222, and -494, were demonstrated to repress KIT by directly targeting its mRNA. In addition, the miR-34 family was found to mediate KIT repression in a p53-dependent manner, reducing chemoresistance, migration, and stemness of cancer cells. Therefore, miR-34 mimics represent promising candidates for clinical applications [51]. Recently, enhancer domains of the KIT gene have been shown to be targetable by BET bromodomain inhibition in gastrointestinal stromal tumors, thus defining therapeutic vulnerability and the clinical strategy for targeting oncogenic kinases by the new generation of epigenetic drugs. The BET family of proteins regulates the chromatin state and transcription via binding acetylated proteins such as histones [52].
Furthermore, DNA methylation or histone modifications can be restored using nuclease-deficient Cas9 (dCas9) protein fused or noncovalently bound to epigenetic effectors. Epigenetic editing by CRISPR/dCas9 allows for locus-specific control of epigenetically regulated gene expression and provides a more specific alternative to epigenetic drugs [53]. Epigenetic therapy has taken a long time to be accepted for the treatment of solid tumors. Although more specific mechanisms need to be investigated, epigenome-targeted therapy seems to be a promising strategy for cancer treatment, including UM.
4. Materials and Methods
4.1. Patients
Between August 2018 and September 2020, 51 UM patients, treated by surgery (enucleation, exenteration) at the Department of Ophthalmology, Faculty of Medicine, Comenius University in Bratislava (University Hospital Bratislava in Slovakia), were enrolled. Among them, nine were diagnosed at stage IV, with metastases already present. One of the patients developed metastases eight months after primary UM treatment. Metastases were located in the liver (n = 3), lungs (n = 3), skin (n = 2), spine (n = 1), and pelvis (n = 1). The patient’s clinicopathologic characteristics are described in Table 1. The study was approved by the Ruzinov Hospital Bratislava Ethics Committee on December 12th, 2018 (number EK/250/2018). All subjects provided written informed consent. Only UM patients who underwent enucleation (n = 36) or enucleation after stereotactic radiosurgery in the past (n = 15) were included.
4.2. Immunohistochemistry
The formalin-fixed, paraffin-embedded tumors (FFPE) were stained with hematoxylin and eosin (HE) for routine histological examination and IHC stains at the Department of Pathology, Faculty of Medicine, Comenius University, Bratislava. Samples were evaluated by pathologists according to the WHO classification criteria [54]. The expression of nine proteins, Melan-A, S100, HMB45, Cyclin D1, Ki-67, p53, KIT, BCL2, and AIFM1, was evaluated by immunoperoxidase technique with the application of a FLEX EnVision Kit (Agilent Technologies, Santa Clara, CA, USA) in a DAKO Autostainer (Dako, Glostrup, Denmark).
Based on previously published cutoffs, protein expression was categorized into two groups, termed negative and positive (for cutoff values, see Table 2 and Table 4).
Positive expression for Melan-A, S100, and HMB45 antigens required ≥25% of melanoma cells displaying immunoreactivity [55]. Cyclin D1 and p53 expression were defined as positive when distinct nuclear staining was identified with >15% of positive tumor cells [20]. KIT expression was classified as positive if >10% of tumor cells displayed a distinct immunostaining pattern, irrespective of the staining intensity [21]. Cases with >15% positive nuclei were categorized as positive Ki-67 expression [56]. The slides stained for BCL2 were graded as negative (0), weakly positive (+), moderately positive (++), or strongly positive (+++) based on staining intensity rather than the number of cells stained [57]. Categories 0 and + were categorized as negative, while ++ and +++ as positive in our study. AIFM1 granular cytoplasmic positivity was evaluated as a quick score (QS) of staining intensity (negative, 0; weak, 1; moderate, 2; strong, 3) multiplied by density (<5%, 1; 6–20%, 2; 21–40%, 3; 41–60%, 4; 61–80%, 5; >81%, 6) [25].
4.3. MLPA Analysis
DNA from snap-frozen tumor tissues was isolated using a Gentra Puregene Tissue Kit (Qiagen, Hilden, Germany). Before extraction, tissue was mechanically disrupted on liquid nitrogen using a mortar and pestle. MLPA analysis was performed as described previously [23]. Briefly, a total of 100 ng of DNA extracted from frozen specimens was used to identify chromosomal aberrations in tumors by SALSA MLPA Probemix P027 Uveal melanoma (MRC Holland, Amsterdam, Netherlands). The kit contains probes located on chromosomes 1, 3, 6, and 8 (seven probes for 1p, 19 probes for chromosome 3, six probes for chromosome 6, and six probes for chromosome 8) and 12 control probes. Capillary electrophoresis was performed on a Genetic Analyzer 3130XL (Applied Biosystems, Foster City, CA, USA). Data were analyzed by Coffalyser software (MRC Holland, Amsterdam, Netherlands).
4.4. Microarray Analysis
According to the manufacturer’s instructions, RNA isolation was performed using approximately 34 mg of fresh frozen tumor tissue with the RNeasy Mini Kit (Qiagen, Venlo, Netherlands). An Agilent RNA 6000 Nano Kit was used for the analysis of the quality of isolated RNA. Only total RNA samples where RIN numbers were above 7.5 were used for microarray analysis, performed on 23 UM tissues as described previously [23]. Briefly, 100 ng of each sample was labeled using the Quick Amp Labeling kit (Agilent Technologies, Santa Clara, CA, USA), purified using the GeneJETTM RNA Purification Kit (Thermo Fisher Scientific, Waltham, MA, USA), and subsequently hybridized using Gene Expression Hybridization Kit (Agilent Technologies, Santa Clara, CA, USA) onto SurePrint G3 Human Gene Expression 8 × 60K v2 Microarray Slide (Agilent Technologies, Santa Clara, CA, USA). After hybridization, slides were washed and scanned using a SureScan Microarray Scanner (Agilent Technologies, Santa Clara, CA, USA). Feature Extraction Software 12.0.3.2 (Agilent Technologies, Santa Clara, CA, USA) was used for TIFF image converting and processing, and gene expression analysis was performed in GeneSpring 14.9 GX software (Agilent Technologies, Santa Clara, CA, USA). The differences in gene expression were assessed by comparing analyzed conditions (e.g., M3 vs. D3 or protein expression) using a moderate T-test and fold change analysis (FC), considered significant when p < 0.05 and FC > 2.
4.5. Methylation Analysis
The Infinium MethylationEPIC BeadChip array (Illumina, Inc., San Diego, CA, USA) was used to assess the methylation status of the CpG sites. Across each array, M3 and D3 samples were randomly distributed. This high-throughput platform evaluated individual methylation levels (β values) for each CpG site, ranging from 0 for unmethylated to 1 for complete methylation. Data were analyzed using GenomeStudio v2011 (Illumina, Inc., San Diego, CA, USA). Significantly different methylations were obtained by using an unpaired Student’s t-test with p < 0.05 and the delta beta (Δβ) value ≥ 0.13.
4.6. Statistical Analysis
We used the following formula by Gass, TV = π/6 × (largest basal diameter × width × prominence), to calculate tumor volume [58]. Data were analyzed using IBM SPSS statistics software, version 23.0 software for Windows (IBM Corp., Armonk, NY, USA). Normality of distribution was tested by the Shapiro–Wilk test. Differences between studied groups were assessed using Pearson’s chi-square test, Fisher’s exact test for categorical variables, and the t-test or Mann–Whitney U test for continuous parameters. The Spearman correlation coefficient was calculated for correlation between non-normally distributed absolute signal intensity (mRNA) and methylation β values. The binary logistic regression was used to analyze the association between M3, clinicopathologic characteristics, and IHC markers. This determination included the computation of the risk estimates (odds ratio and 95% CI for the OR). The ROC analysis was applied to evaluate the diagnostic and predictive accuracy of KIT protein expression for M3, and AUC was computed as an effective measure of accuracy. All statistical tests were two-sided, and p < 0.05 was considered to be statistically significant.
5. Conclusions
The association found between KIT overexpression and poor prognosis M3 led to a new refinement of the prognostic significance of the KIT protein in UM. This can offer benefits for the clinical management of patients in situations where a molecular or cytogenetic analysis is not available. Learning more about KIT epigenetic regulation might contribute to a better understanding of past therapeutic failures and expand the treatment options for poor-prognosis UMs.
Supplementary Materials
The following are available online at https://www.mdpi.com/article/10.3390/ijms221910748/s1, Table S1: DNA methylation beta values for 20 Infinium MethylationEPIC BeadChip array probes targeting KIT gene.
Author Contributions
Conceptualization, B.S. and A.F.; methodology, P.B., V.H.K., and A.S.; software, B.S. and A.S.; validation, P.B., V.H.K., and A.S.; formal analysis, L.D., P.P., and D.L.; investigation, B.S.; resources, B.S.; data curation, B.S. and V.H.K.; writing—original draft preparation, V.H.K. and B.S.; writing—review and editing, A.S., D.L., and L.D.; visualization, V.H.K. and B.S.; supervision, B.S. and A.F.; project administration, B.S.; funding acquisition, B.S. and L.D. All authors have read and agreed to the published version of the manuscript.
Funding
This research was funded by the APVV-17-0369 and VEGA 1/0395/21 projects.
Institutional Review Board Statement
The study was conducted according to the guidelines of the Declaration of Helsinki, and approved by the Ethics Committee of the Ruzinov Hospital Bratislava, number EK/250/2018, on 12 December 2018.
Informed Consent Statement
Informed consent was obtained from all subjects involved in the study.
Data Availability Statement
All data supporting the reported results can be found as supplementary files.
Acknowledgments
We thank the Slovak Cancer Research Foundation for its continued support of our scientific activities. The graphical abstract was created with BioRender.com.
Conflicts of Interest
The authors declare no conflict of interest.
Abbreviations
| AIFM1 | Apoptosis-inducing factor 1: mitochondrial |
| AUC | Area under curve |
| BAP1 | BRCA1 associated protein 1 |
| BCL2 | Apoptosis regulator Bcl-2 |
| CI | Confidence interval |
| CM | Cutaneous melanoma |
| CpG | Cytosines followed by guanine residues |
| CTCF | Transcription repressor |
| Cyclin D1 | Cyclin-D1-binding protein 1 |
| D3 | Disomy 3 |
| EIF1AX | Eukaryotic translation initiation factor 1A X-linked |
| FC | Fold change analysis |
| FFPE | Formalin-fixed, paraffin-embedded tumors |
| HE | Hematoxylin and eosin |
| HMB45 | Human melanoma black |
| IHC | Immunohistochemistry |
| IQR | Interquartile range |
| KIT | Mast/stem cell growth factor receptor Kit, alternative name CD117 |
| Ki-67 | Proliferation marker protein Ki-67 |
| Melan A | Melanoma antigen recognized by T-cells 1 |
| MITF | Melanocyte-inducing transcription factor |
| MLPA | Multiplex ligation-dependent probe amplification |
| M3 | Monosomy of chromosome 3 |
| OR | Odds ratio |
| p53 | Cellular tumor antigen p53 |
| r | Correlation coefficient |
| ROC | Receiver operating characteristic |
| SCF | Stem cell factor |
| SF3B1 | Splicing factor 3b subunit 1 |
| SRS | Stereotactic radiosurgery |
| S100 | S100 calcium binding protein |
| TNM | Classification of malignant tumors, T—site and size of primary tumor, N—regional lymph nodes involvement, M—presence of distant metastasis |
| QS | Quick score |
| UM | Uveal melanoma |
| 1p | Short arm of chromosome 1 |
| 6p | Short arm of chromosome 6 |
| 6q | Long arm of chromosome 6 |
| 8p | Short arm of chromosome 8 |
| 8q | Long arm of chromosome 8 |
References
- Singh, A.D.; Turell, M.E.; Topham, A.K. Uveal melanoma: Trends in incidence, treatment, and survival. Ophthalmology 2011, 118, 1881–1885. [Google Scholar] [CrossRef] [PubMed]
- McLaughlin, C.C.; Wu, X.C.; Jemal, A.; Martin, H.J.; Roche, L.M.; Chen, V.W. Incidence of noncutaneous melanomas in the U.S. Cancer 2005, 103, 1000–1007. [Google Scholar] [CrossRef]
- Eskelin, S.; Pyrhönen, S.; Summanen, P.; Hahka-Kemppinen, M.; Kivelä, T. Tumor doubling times in metastatic malignant melanoma of the uvea: Tumor progression before and after treatment. Ophthalmology 2000, 107, 1443–1449. [Google Scholar] [CrossRef]
- Diener-West, M.; Reynolds, S.M.; Agugliaro, D.J.; Caldwell, R.; Cumming, K.; Earle, J.D.; Hawkins, B.S.; Hayman, J.A.; Jaiyesimi, I.; Jampol, L.M.; et al. Development of metastatic disease after enrollment in the COMS trials for treatment of choroidal melanoma: Collaborative Ocular Melanoma Study Group Report No. 26. Arch. Ophthalmol. 2005, 123, 1639–1643. [Google Scholar] [PubMed]
- Rantala, E.S.; Hernberg, M.; Kivelä, T.T. Overall survival after treatment for metastatic uveal melanoma: A systematic review and meta-analysis. Melanoma Res. 2019, 29, 561–568. [Google Scholar] [CrossRef]
- Damato, B.; Coupland, S.E. Translating Uveal Melanoma Cytogenetics into Clinical Care. Arch. Ophthalmol. 2009, 127, 423–429. [Google Scholar] [CrossRef]
- Onken, M.D.; Worley, L.A.; Ehlers, J.P.; Harbour, J.W. Gene expression profiling in uveal melanoma reveals two molecular classes and predicts metastatic death. Cancer Res. 2004, 64, 7205–7209. [Google Scholar] [CrossRef]
- Johansson, P.A.; Brooks, K.; Newell, F.; Palmer, J.M.; Wilmott, J.S.; Pritchard, A.L.; Broit, N.; Wood, S.; Carlino, M.S.; Leonard, C.; et al. Whole genome landscapes of uveal melanoma show an ultraviolet radiation signature in iris tumours. Nat. Commun. 2020, 11, 2408. [Google Scholar] [CrossRef]
- Prescher, G.; Bornfeld, N.; Becher, R. Nonrandom chromosomal abnormalities in primary uveal melanoma. J. Natl. Cancer Inst. 1990, 82, 1765–1769. [Google Scholar] [CrossRef] [PubMed]
- Ehlers, J.P.; Worley, L.; Onken, M.D.; Harbour, J.W. Integrative genomic analysis of aneuploidy in uveal melanoma. Clin. Cancer Res. 2008, 14, 115–122. [Google Scholar] [CrossRef]
- Ewens, K.G.; Kanetsky, P.A.; Richards-Yutz, J.; Al-Dahmash, S.; De Luca, M.C.; Bianciotto, C.G.; Shields, C.L.; Ganguly, A. Genomic Profile of 320 Uveal Melanoma Cases: Chromosome 8p-Loss and Metastatic Outcome. Investig. Ophthalmol. Vis. Sci. 2013, 54, 5721–5729. [Google Scholar] [CrossRef] [PubMed]
- Versluis, M.; De Lange, M.J.; Van Pelt, S.I.; Ruivenkamp, C.A.; Kroes, W.G.; Cao, J.; Jager, M.J.; Luyten, G.P.; Van der Velden, P.A. Digital PCR validates 8q dosage as prognostic tool in uveal melanoma. PLoS ONE 2015, 10, e0116371. [Google Scholar] [CrossRef]
- Amaro, A.; Gangemi, R.; Piaggio, F.; Angelini, G.; Barisione, G.; Ferrini, S.; Pfeffer, U. The biology of uveal melanoma. Cancer Metastasis Rev. 2017, 36, 109–140. [Google Scholar] [CrossRef]
- Onken, M.D.; Worley, L.A.; Char, D.H.; Augsburger, J.J.; Correa, Z.M.; Nudleman, E.; Aaberg, T.M., Jr.; Altaweel, M.M.; Bardenstein, D.S.; Finger, P.T.; et al. Collaborative Ocular Oncology Group report number 1: Prospective validation of a multi-gene prognostic assay in uveal melanoma. Ophthalmology 2012, 119, 1596–1603. [Google Scholar] [CrossRef]
- Robertson, A.G.; Shih, J.; Yau, C.; Gibb, E.A.; Oba, J.; Mungall, K.L.; Hess, J.M.; Uzunangelov, V.; Walter, V.; Danilova, L.; et al. Integrative Analysis Identifies Four Molecular and Clinical Subsets in Uveal Melanoma. Cancer Cell 2017, 32, 204–220. [Google Scholar] [CrossRef] [PubMed]
- Jager, M.J.; Shields, C.L.; Cebulla, C.M.; Abdel-Rahman, M.H.; Grossniklaus, H.E.; Stern, M.H.; Carvajal, R.D.; Belfort, R.N.; Jia, R.; Shields, J.A.; et al. Uveal melanoma. Nat. Rev. Dis. Primers 2020, 6, 020–0158. [Google Scholar] [CrossRef] [PubMed]
- Smit, K.N.; Jager, M.J.; De Klein, A.; Kiliç, E. Uveal melanoma: Towards a molecular understanding. Prog. Retin. Eye Res. 2020, 75, 26. [Google Scholar] [CrossRef]
- Schuster, R.; Bechrakis, N.E.; Stroux, A.; Busse, A.; Schmittel, A.; Scheibenbogen, C.; Thiel, E.; Foerster, M.H.; Keilholz, U. Circulating tumor cells as prognostic factor for distant metastases and survival in patients with primary uveal melanoma. Clin. Cancer Res. 2007, 13, 1171–1178. [Google Scholar] [CrossRef]
- Iwamoto, S.; Burrows, R.C.; Kalina, R.E.; George, D.; Boehm, M.; Bothwell, M.A.; Schmidt, R. Immunophenotypic differences between uveal and cutaneous melanomas. Arch. Ophthalmol. 2002, 120, 466–470. [Google Scholar] [CrossRef]
- Coupland, S.E.; Anastassiou, G.; Stang, A.; Schilling, H.; Anagnostopoulos, I.; Bornfeld, N.; Stein, H. The prognostic value of cyclin D1, p53, and MDM2 protein expression in uveal melanoma. J. Pathol. 2000, 191, 120–126. [Google Scholar] [CrossRef]
- Lukenda, A.; Dotlic, S.; Vukojevic, N.; Saric, B.; Vranic, S.; Zarkovic, K. Expression and prognostic value of putative cancer stem cell markers CD117 and CD15 in choroidal and ciliary body melanoma. J. Clin. Pathol. 2016, 69, 234–239. [Google Scholar] [CrossRef]
- All-Ericsson, C.; Girnita, L.; Müller-Brunotte, A.; Brodin, B.; Seregard, S.; Ostman, A.; Larsson, O. c-Kit-dependent growth of uveal melanoma cells: A potential therapeutic target? Investig. Ophthalmol. Vis. Sci. 2004, 45, 2075–2082. [Google Scholar] [CrossRef] [PubMed]
- Soltysova, A.; Sedlackova, T.; Dvorska, D.; Jasek, K.; Chokhachi Baradaran, P.; Horvathova Kajabova, V.; Demkova, L.; Buocikova, V.; Kurucova, T.; Lyskova, D.; et al. Monosomy 3 Influences Epithelial-Mesenchymal Transition Gene Expression in Uveal Melanoma Patients; Consequences for Liquid Biopsy. Int. J. Mol. Sci. 2020, 21, 9651. [Google Scholar] [CrossRef]
- Hussein, M.R. Analysis of Bcl-2 protein expression in choroidal melanomas. J. Clin. Pathol. 2005, 58, 486–489. [Google Scholar] [CrossRef]
- Krasnik, V.; Furdova, A.; Svetlosakova, Z.; Kobzova, D.; Gergisakova, H.; Feketeova, L.; Svetlosak, M.; Barta, A.; Babal, P. Prognostic value of apoptosis inducing factor in uveal melanoma. Neoplasma 2017, 64, 262–268. [Google Scholar] [CrossRef]
- Zhang, L.; Lu, Q.; Chang, C. Epigenetics in Health and Disease. Adv. Exp. Med. Biol. 2020, 1253, 3–55. [Google Scholar] [CrossRef] [PubMed]
- Romero-Garcia, S.; Prado-Garcia, H.; Carlos-Reyes, A. Role of DNA Methylation in the Resistance to Therapy in Solid Tumors. Front. Oncol. 2020, 10, 1152. [Google Scholar] [CrossRef]
- Kim, J.; Bretz, C.L.; Lee, S. Epigenetic instability of imprinted genes in human cancers. Nucleic Acids Res. 2015, 43, 10689–10699. [Google Scholar] [CrossRef] [PubMed]
- Locke, W.J.; Guanzon, D.; Ma, C.; Liew, Y.J.; Duesing, K.R.; Fung, K.Y.C.; Ross, J.P. DNA Methylation Cancer Biomarkers: Translation to the Clinic. Front. Genet. 2019, 10. [Google Scholar] [CrossRef] [PubMed]
- White, V.A.; Chambers, J.D.; Courtright, P.D.; Chang, W.Y.; Horsman, D.E. Correlation of cytogenetic abnormalities with the outcome of patients with uveal melanoma. Cancer 1998, 83, 354–359. [Google Scholar] [CrossRef]
- Shields, C.L.; Say, E.A.T.; Hasanreisoglu, M.; Saktanasate, J.; Lawson, B.M.; Landy, J.E.; Badami, A.U.; Sivalingam, M.D.; Hauschild, A.J.; House, R.J.; et al. Personalized Prognosis of Uveal Melanoma Based on Cytogenetic Profile in 1059 Patients over an 8-Year Period: The 2017 Harry S. Gradle Lecture. Ophthalmology 2017, 124, 1523–1531. [Google Scholar] [CrossRef] [PubMed]
- Prescher, G.; Bornfeld, N.; Hirche, H.; Horsthemke, B.; Jöckel, K.H.; Becher, R. Prognostic implications of monosomy 3 in uveal melanoma. Lancet 1996, 347, 1222–1225. [Google Scholar]
- Damato, B.; Dopierala, J.A.; Coupland, S.E. Genotypic profiling of 452 choroidal melanomas with multiplex ligation-dependent probe amplification. Clin. Cancer Res. 2010, 16, 6083–6092. [Google Scholar] [CrossRef] [PubMed]
- Lasota, J.; Miettinen, M. Clinical significance of oncogenic KIT and PDGFRA mutations in gastrointestinal stromal tumours. Histopathology 2008, 53, 245–266. [Google Scholar] [CrossRef]
- Williams, D.E.; Eisenman, J.; Baird, A.; Rauch, C.; Van Ness, K.; March, C.J.; Park, L.S.; Martin, U.; Mochizuki, D.Y.; Boswell, H.S.; et al. Identification of a ligand for the c-kit proto-oncogene. Cell 1990, 63, 167–174. [Google Scholar] [CrossRef]
- Dahl, C.; Abildgaard, C.; Riber-Hansen, R.; Steiniche, T.; Lade-Keller, J.; Guldberg, P. KIT is a frequent target for epigenetic silencing in cutaneous melanoma. J. Investig. Dermatol. 2015, 135, 516–524. [Google Scholar] [CrossRef]
- Lin, J.Y.; Fisher, D.E. Melanocyte biology and skin pigmentation. Nature 2007, 445, 843–850. [Google Scholar] [CrossRef] [PubMed]
- Mouriaux, F.; Kherrouche, Z.; Maurage, C.A.; Demailly, F.X.; Labalette, P.; Saule, S. Expression of the c-kit receptor in choroidal melanomas. Melanoma Res. 2003, 13, 161–166. [Google Scholar] [CrossRef]
- Lüke, J.; Wegner, J.; Wegner, R.; Nassar, K.; Tatar, O.; Rohrbach, J.M.; Hilgers, R.D.; Lüke, M.; Grisanti, S. Expression of c-Kit and its ligand SCF in primary uveal melanoma. Eur. J. Ophthalmol. 2011, 21, 615–624. [Google Scholar] [CrossRef] [PubMed]
- Pereira, P.R.; Odashiro, A.N.; Marshall, J.C.; Correa, Z.M.; Belfort, R., Jr.; Burnier, M.N., Jr. The role of c-kit and imatinib mesylate in uveal melanoma. J. Carcinog. 2005, 4, 19. [Google Scholar] [CrossRef]
- De Wit, N.J.; Van Muijen, G.N.; Ruiter, D.J. Immunohistochemistry in melanocytic proliferative lesions. Histopathology 2004, 44, 517–541. [Google Scholar] [CrossRef]
- Velez, G.; Nguyen, H.V.; Chemudupati, T.; Ludwig, C.A.; Toral, M.; Reddy, S.; Mruthyunjaya, P.; Mahajan, V.B. Liquid biopsy proteomics of uveal melanoma reveals biomarkers associated with metastatic risk. Mol. Cancer 2021, 20, 39. [Google Scholar] [CrossRef] [PubMed]
- Harris, K.S.; Shi, L.; Foster, B.M.; Mobley, M.E.; Elliott, P.L.; Song, C.J.; Watabe, K.; Langefeld, C.D.; Kerr, B.A. CD117/c-kit defines a prostate CSC-like subpopulation driving progression and TKI resistance. Sci. Rep. 2021, 11, 1465. [Google Scholar] [CrossRef] [PubMed]
- Foster, B.; Zaidi, D.; Young, T.; Mobley, M.; Kerr, B. CD117/c-kit in cancer stem cell-mediated progression and therapeutic resistance. Biomedicines 2018, 6, 31. [Google Scholar] [CrossRef]
- Debiec-Rychter, M.; Dumez, H.; Judson, I.; Wasag, B.; Verweij, J.; Brown, M.; Dimitrijevic, S.; Sciot, R.; Stul, M.; Vranck, H.; et al. Use of c-KIT/PDGFRA mutational analysis to predict the clinical response to imatinib in patients with advanced gastrointestinal stromal tumours entered on phase I and II studies of the EORTC Soft Tissue and Bone Sarcoma Group. Eur. J. Cancer 2004, 40, 689–695. [Google Scholar] [CrossRef] [PubMed]
- Hofmann, U.B.; Kauczok-Vetter, C.S.; Houben, R.; Becker, J.C. Overexpression of the KIT/SCF in uveal melanoma does not translate into clinical efficacy of imatinib mesylate. Clin. Cancer Res. 2009, 15, 324–329. [Google Scholar] [CrossRef]
- Wallander, M.L.; Layfield, L.J.; Emerson, L.L.; Mamalis, N.; Davis, D.; Tripp, S.R.; Holden, J.A. KIT mutations in ocular melanoma: Frequency and anatomic distribution. Mod. Pathol. 2011, 24, 1031–1035. [Google Scholar] [CrossRef]
- Janostiak, R.; Vyas, M.; Cicek, A.F.; Wajapeyee, N.; Harigopal, M. Loss of c-KIT expression in breast cancer correlates with malignant transformation of breast epithelium and is mediated by KIT gene promoter DNA hypermethylation. Exp. Mol. Pathol. 2018, 105, 41–49. [Google Scholar] [CrossRef]
- Chang, S.-W.; Chao, W.-R.; Ruan, A.; Wang, P.-H.; Lin, J.-C.; Han, C.-P. A promising hypothesis of c-KIT methylation/ expression paradox in c-KIT (+) squamous cell carcinoma of uterine cervix ----- CTCF transcriptional repressor regulates c-KIT proto-oncogene expression. Diagn. Pathol. 2015, 10, 207. [Google Scholar] [CrossRef]
- Martino, D.; Saffery, R. Characteristics of DNA methylation and gene expression in regulatory features on the Infinium 450k Beadchip. bioRxiv 2015, 032862. [Google Scholar] [CrossRef]
- Siemens, H.; Jackstadt, R.; Kaller, M.; Hermeking, H. Repression of c-Kit by p53 is mediated by miR-34 and is associated with reduced chemoresistance, migration and stemness. Oncotarget 2013, 4, 1399–1415. [Google Scholar] [CrossRef]
- Hemming, M.L.; Lawlor, M.A.; Andersen, J.L.; Hagan, T.; Chipashvili, O.; Scott, T.G.; Raut, C.P.; Sicinska, E.; Armstrong, S.A.; Demetri, G.D.; et al. Enhancer Domains in Gastrointestinal Stromal Tumor Regulate KIT Expression and Are Targetable by BET Bromodomain Inhibition. Cancer Res. 2019, 79, 994–1009. [Google Scholar] [CrossRef]
- Chokhachi Baradaran, P.; Kozovska, Z.; Furdova, A.; Smolkova, B. Targeting Epigenetic Modifications in Uveal Melanoma. Int. J. Mol. Sci. 2020, 21, 5314. [Google Scholar] [CrossRef]
- Edge, S.B.; Compton, C.C. The American Joint Committee on Cancer: The 7th edition of the AJCC cancer staging manual and the future of TNM. Ann. Surg. Oncol. 2010, 17, 1471–1474. [Google Scholar] [CrossRef]
- Viray, H.; Bradley, W.R.; Schalper, K.A.; Rimm, D.L.; Rothberg, B.E.G. Marginal and joint distributions of S100, HMB-45, and Melan-A across a large series of cutaneous melanomas. Arch. Pathol. Lab. Med. 2013, 137, 1063–1073. [Google Scholar] [CrossRef] [PubMed]
- Soliman, N.A.; Yussif, S.M. Ki-67 as a prognostic marker according to breast cancer molecular subtype. Cancer Biol. Med. 2016, 13, 496–504. [Google Scholar]
- Chana, J.S.; Wilson, G.D.; Cree, I.A.; Alexander, R.A.; Myatt, N.; Neale, M.; Foss, A.J.; Hungerford, J.L. c-myc, p53, and Bcl-2 expression and clinical outcome in uveal melanoma. Br. J. Ophthalmol. 1999, 83, 110–114. [Google Scholar] [CrossRef] [PubMed]
- Gass, J.D. Comparison of uveal melanoma growth rates with mitotic index and mortality. Arch. Ophthalmol. 1985, 103, 924–931. [Google Scholar] [CrossRef] [PubMed]
Publisher’s Note: MDPI stays neutral with regard to jurisdictional claims in published maps and institutional affiliations. |
© 2021 by the authors. Licensee MDPI, Basel, Switzerland. This article is an open access article distributed under the terms and conditions of the Creative Commons Attribution (CC BY) license (https://creativecommons.org/licenses/by/4.0/).







