Vascular Endothelial Integrity Affects the Severity of Enterovirus-Mediated Cardiomyopathy
Abstract
1. Introduction
2. Results
2.1. Increase in CVB3 Permeability in Cultured Endothelial Cells
2.2. Endothelial Cells Delay Virus Penetration
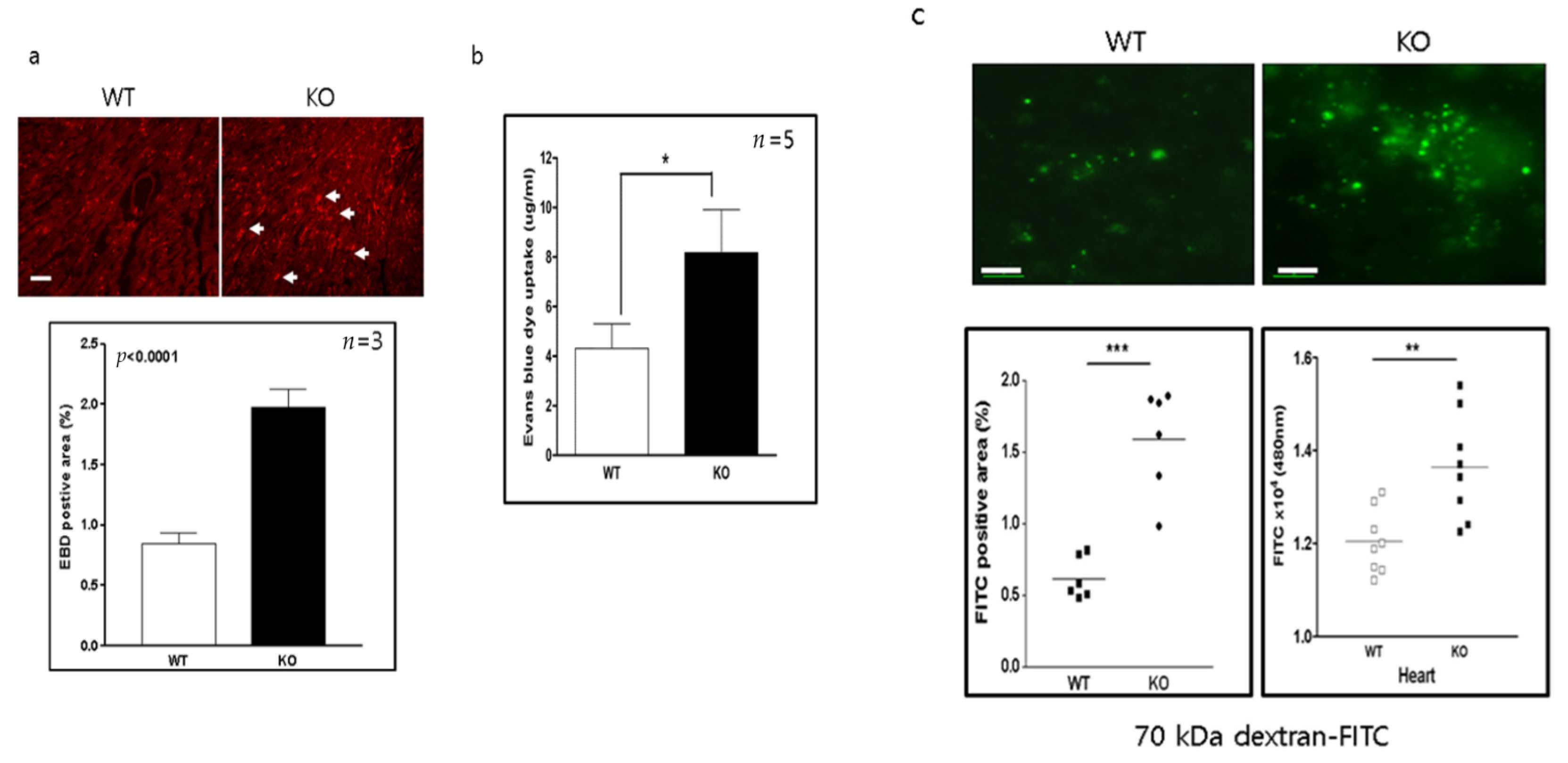
2.3. Increased Vascular Permeability in the Heart of CAR-eKO Mice
2.4. Increased Inflammatory Cell Infiltration into the Peritoneal Cavity in CAR-eKO Mice
2.5. Endothelial CAR Deletion Increases CVB3 Virus Titer without Changing the Extent of Inflammation
2.6. CAR Stabilizes Endothelial VE-Cadherin and PECAM-1
2.7. VE-Cadherin and PECAM-1 Expression in the Liver of KO Mice
3. Discussion
4. Materials and Methods
4.1. Generation of Endothelial-Specific CAR Knockout Mice
4.2. Liver Endothelial Cell Isolation and Culture
4.3. Determination of Vascular Permeability
4.4. Peritoneal Cavity Immune Cell Infiltration
4.5. Western Blot Analysis
4.6. Immunofluorescent Staining
4.7. Coxsackievirus B3 Amplification and Infection of Mice
4.8. Statistical Analysis
Author Contributions
Funding
Institutional Review Board Statement
Informed Consent Statement
Data Availability Statement
Acknowledgments
Conflicts of Interest
References
- Dejana, E.; Corada, M.; Lampugnani, M.G. Endothelial cell-to-cell junctions. FASEB J. 1995, 9, 910–918. [Google Scholar] [CrossRef]
- Gumbiner, B.M. Cell adhesion: The molecular basis of tissue architecture and morphogenesis. Cell 1996, 84, 345–357. [Google Scholar] [CrossRef]
- Aberle, H.; Schwartz, H.; Kemler, R. Cadherin-catenin complex: Protein interactions and their implications for cadherin function. J. Cell Biochem. 1996, 61, 514–523. [Google Scholar] [CrossRef]
- Caveda, L.; Martin-Padura, I.; Navarro, P.; Breviario, F.; Corada, M.; Gulino, D.; Lampugnani, M.G.; Dejana, E. Inhibition of cultured cell growth by vascular endothelial cadherin (cadherin-5/VE-cadherin). J. Clin. Investig. 1996, 98, 886–893. [Google Scholar] [CrossRef]
- Dejana, E.; Bazzoni, G.; Lampugnani, M.G. Vascular endothelial (VE)-cadherin: Only an intercellular glue? Exp. Cell Res. 1999, 252, 13–19. [Google Scholar] [CrossRef]
- Zhurinsky, J.; Shtutman, M.; Ben-Ze’ev, A. Plakoglobin and beta-catenin: Protein interactions, regulation and biological roles. J. Cell Sci. 2000, 113 Pt 18, 3127–3139. [Google Scholar]
- Carmeliet, P.; Lampugnani, M.G.; Moons, L.; Breviario, F.; Compernolle, V.; Bono, F.; Balconi, G.; Spagnuolo, R.; Oostuyse, B.; Dewerchin, M.; et al. Targeted deficiency or cytosolic truncation of the VE-cadherin gene in mice impairs VEGF-mediated endothelial survival and angiogenesis. Cell 1999, 98, 147–157. [Google Scholar] [CrossRef]
- Corada, M.; Mariotti, M.; Thurston, G.; Smith, K.; Kunkel, R.; Brockhaus, M.; Lampugnani, M.G.; Martin-Padura, I.; Stoppacciaro, A.; Ruco, L.; et al. Vascular endothelial-cadherin is an important determinant of microvascular integrity in vivo. Proc. Natl. Acad. Sci. USA 1999, 96, 9815–9820. [Google Scholar] [CrossRef]
- Huelsken, J.; Vogel, R.; Brinkmann, V.; Erdmann, B.; Birchmeier, C.; Birchmeier, W. Requirement for beta-catenin in anterior-posterior axis formation in mice. J. Cell Biol. 2000, 148, 567–578. [Google Scholar] [CrossRef]
- Cattelino, A.; Liebner, S.; Gallini, R.; Zanetti, A.; Balconi, G.; Corsi, A.; Bianco, P.; Wolburg, H.; Moore, R.; Oreda, B.; et al. The conditional inactivation of the beta-catenin gene in endothelial cells causes a defective vascular pattern and increased vascular fragility. J. Cell Biol. 2003, 162, 1111–1122. [Google Scholar] [CrossRef]
- Hirata, K.; Ishida, T.; Penta, K.; Rezaee, M.; Yang, E.; Wohlgemuth, J.; Quertermous, T. Cloning of an immunoglobulin family adhesion molecule selectively expressed by endothelial cells. J. Biol. Chem. 2001, 276, 16223–16231. [Google Scholar] [CrossRef] [PubMed]
- Ishida, T.; Kundu, R.K.; Yang, E.; Hirata, K.; Ho, Y.D.; Quertermous, T. Targeted disruption of endothelial cell-selective adhesion molecule inhibits angiogenic processes in vitro and in vivo. J. Biol. Chem. 2003, 278, 34598–34604. [Google Scholar] [CrossRef]
- Cohen, C.J.; Shieh, J.T.; Pickles, R.J.; Okegawa, T.; Hsieh, J.T.; Bergelson, J.M. The coxsackievirus and adenovirus receptor is a transmembrane component of the tight junction. Proc. Natl. Acad. Sci. USA 2001, 98, 15191–15196. [Google Scholar] [CrossRef]
- Walters, R.W.; Freimuth, P.; Moninger, T.O.; Ganske, I.; Zabner, J.; Welsh, M.J. Adenovirus fiber disrupts CAR-mediated intercellular adhesion allowing virus escape. Cell 2002, 110, 789–799. [Google Scholar] [CrossRef]
- Kashimura, T.; Kodama, M.; Hotta, Y.; Hosoya, J.; Yoshida, K.; Ozawa, T.; Watanabe, R.; Okura, Y.; Kato, K.; Hanawa, H.; et al. Spatiotemporal changes of coxsackievirus and adenovirus receptor in rat hearts during postnatal development and in cultured cardiomyocytes of neonatal rat. Virchows Arch. 2004, 444, 283–292. [Google Scholar] [CrossRef]
- Verdino, P.; Witherden, D.A.; Havran, W.L.; Wilson, I.A. The molecular interaction of CAR and JAML recruits the central cell signal transducer PI3K. Science 2010, 329, 1210–1214. [Google Scholar] [CrossRef]
- Ito, T.; Tokunaga, K.; Maruyama, H.; Kawashima, H.; Kitahara, H.; Horikoshi, T.; Ogose, A.; Hotta, Y.; Kuwano, R.; Katagiri, H.; et al. Coxsackievirus and adenovirus receptor (CAR)-positive immature osteoblasts as targets of adenovirus-mediated gene transfer for fracture healing. Gene Ther. 2003, 10, 1623–1628. [Google Scholar] [CrossRef]
- Honda, T.; Saitoh, H.; Masuko, M.; Katagiri-Abe, T.; Tominaga, K.; Kozakai, I.; Kobayashi, K.; Kumanishi, T.; Watanabe, Y.G.; Odani, S.; et al. The coxsackievirus-adenovirus receptor protein as a cell adhesion molecule in the developing mouse brain. Brain Res. Mol. Brain Res. 2000, 77, 19–28. [Google Scholar] [CrossRef]
- Carson, S.D. Receptor for the group B coxsackieviruses and adenoviruses: CAR. Rev. Med. Virol. 2001, 11, 219–226. [Google Scholar] [CrossRef] [PubMed]
- Carson, S.D.; Hobbs, J.T.; Tracy, S.M.; Chapman, N.M. Expression of the coxsackievirus and adenovirus receptor in cultured human umbilical vein endothelial cells: Regulation in response to cell density. J. Virol. 1999, 73, 7077–7079. [Google Scholar] [CrossRef]
- Vincent, T.; Pettersson, R.F.; Crystal, R.G.; Leopold, P.L. Cytokine-mediated downregulation of coxsackievirus-adenovirus receptor in endothelial cells. J. Virol. 2004, 78, 8047–8058. [Google Scholar] [CrossRef]
- Nasuno, A.; Toba, K.; Ozawa, T.; Hanawa, H.; Osman, Y.; Hotta, Y.; Yoshida, K.; Saigawa, T.; Kato, K.; Kuwano, R.; et al. Expression of coxsackievirus and adenovirus receptor in neointima of the rat carotid artery. Cardiovasc Pathol. 2004, 13, 79–84. [Google Scholar] [CrossRef]
- Lim, B.K.; Xiong, D.; Dorner, A.; Youn, T.J.; Yung, A.; Liu, T.I.; Gu, Y.; Dalton, N.D.; Wright, A.T.; Evans, S.M.; et al. Coxsackievirus and adenovirus receptor (CAR) mediates atrioventricular-node function and connexin 45 localization in the murine heart. J. Clin. Investig. 2008, 118, 2758–2770. [Google Scholar] [CrossRef] [PubMed]
- Lim, B.K.; Shin, J.O.; Lee, S.C.; Kim, D.K.; Choi, D.J.; Choe, S.C.; Knowlton, K.U.; Jeon, E.S. Long-term cardiac gene expression using a coxsackieviral vector. J. Mol. Cell Cardiol. 2005, 38, 745–751. [Google Scholar] [CrossRef] [PubMed]
- Bazzoni, G.; Dejana, E. Endothelial cell-to-cell junctions: Molecular organization and role in vascular homeostasis. Physiol. Rev. 2004, 84, 869–901. [Google Scholar] [CrossRef] [PubMed]
- Aird, W.C. Phenotypic heterogeneity of the endothelium: I. Structure, function, and mechanisms. Circ. Res. 2007, 100, 158–173. [Google Scholar] [CrossRef] [PubMed]
- Aird, W.C. Phenotypic heterogeneity of the endothelium: II. Representative vascular beds. Circ. Res. 2007, 100, 174–190. [Google Scholar] [CrossRef]
- Waschke, J.; Baumgartner, W.; Adamson, R.H.; Zeng, M.; Aktories, K.; Barth, H.; Wilde, C.; Curry, F.E.; Drenckhahn, D. Requirement of Rac activity for maintenance of capillary endothelial barrier properties. Am. J. Physiol. Heart Circ. Physiol. 2004, 286, H394–H401. [Google Scholar] [CrossRef]
- Wallez, Y.; Huber, P. Endothelial adherens and tight junctions in vascular homeostasis, inflammation and angiogenesis. Biochim. Biophys. Acta 2008, 1778, 794–809. [Google Scholar] [CrossRef]
- Kukla, M.; Zwirska-Korczala, K.; Gabriel, A.; Janczewska-Kazek, E.; Berdowska, A.; Wiczkowski, A.; Rybus-Kalinowska, B.; Kalinowski, M.; Ziolkowski, A.; Wozniak-Grygiel, E.; et al. sPECAM-1 and sVCAM-1: Role in Pathogenesis and Diagnosis of Chronic Hepatitis C and Association with Response to Antiviral Therapy. Therap. Adv. Gastroenterol. 2009, 2, 79–90. [Google Scholar] [CrossRef] [PubMed]







Publisher’s Note: MDPI stays neutral with regard to jurisdictional claims in published maps and institutional affiliations. |
© 2021 by the authors. Licensee MDPI, Basel, Switzerland. This article is an open access article distributed under the terms and conditions of the Creative Commons Attribution (CC BY) license (http://creativecommons.org/licenses/by/4.0/).
Share and Cite
Park, J.-H.; Shin, H.-H.; Rhyu, H.-S.; Kim, S.-H.; Jeon, E.-S.; Lim, B.-K. Vascular Endothelial Integrity Affects the Severity of Enterovirus-Mediated Cardiomyopathy. Int. J. Mol. Sci. 2021, 22, 3053. https://doi.org/10.3390/ijms22063053
Park J-H, Shin H-H, Rhyu H-S, Kim S-H, Jeon E-S, Lim B-K. Vascular Endothelial Integrity Affects the Severity of Enterovirus-Mediated Cardiomyopathy. International Journal of Molecular Sciences. 2021; 22(6):3053. https://doi.org/10.3390/ijms22063053
Chicago/Turabian StylePark, Jin-Ho, Ha-Hyeon Shin, Hyun-Seung Rhyu, So-Hee Kim, Eun-Seok Jeon, and Byung-Kwan Lim. 2021. "Vascular Endothelial Integrity Affects the Severity of Enterovirus-Mediated Cardiomyopathy" International Journal of Molecular Sciences 22, no. 6: 3053. https://doi.org/10.3390/ijms22063053
APA StylePark, J.-H., Shin, H.-H., Rhyu, H.-S., Kim, S.-H., Jeon, E.-S., & Lim, B.-K. (2021). Vascular Endothelial Integrity Affects the Severity of Enterovirus-Mediated Cardiomyopathy. International Journal of Molecular Sciences, 22(6), 3053. https://doi.org/10.3390/ijms22063053

