Age-Associated Loss in Renal Nestin-Positive Progenitor Cells
Abstract
1. Introduction
2. Results
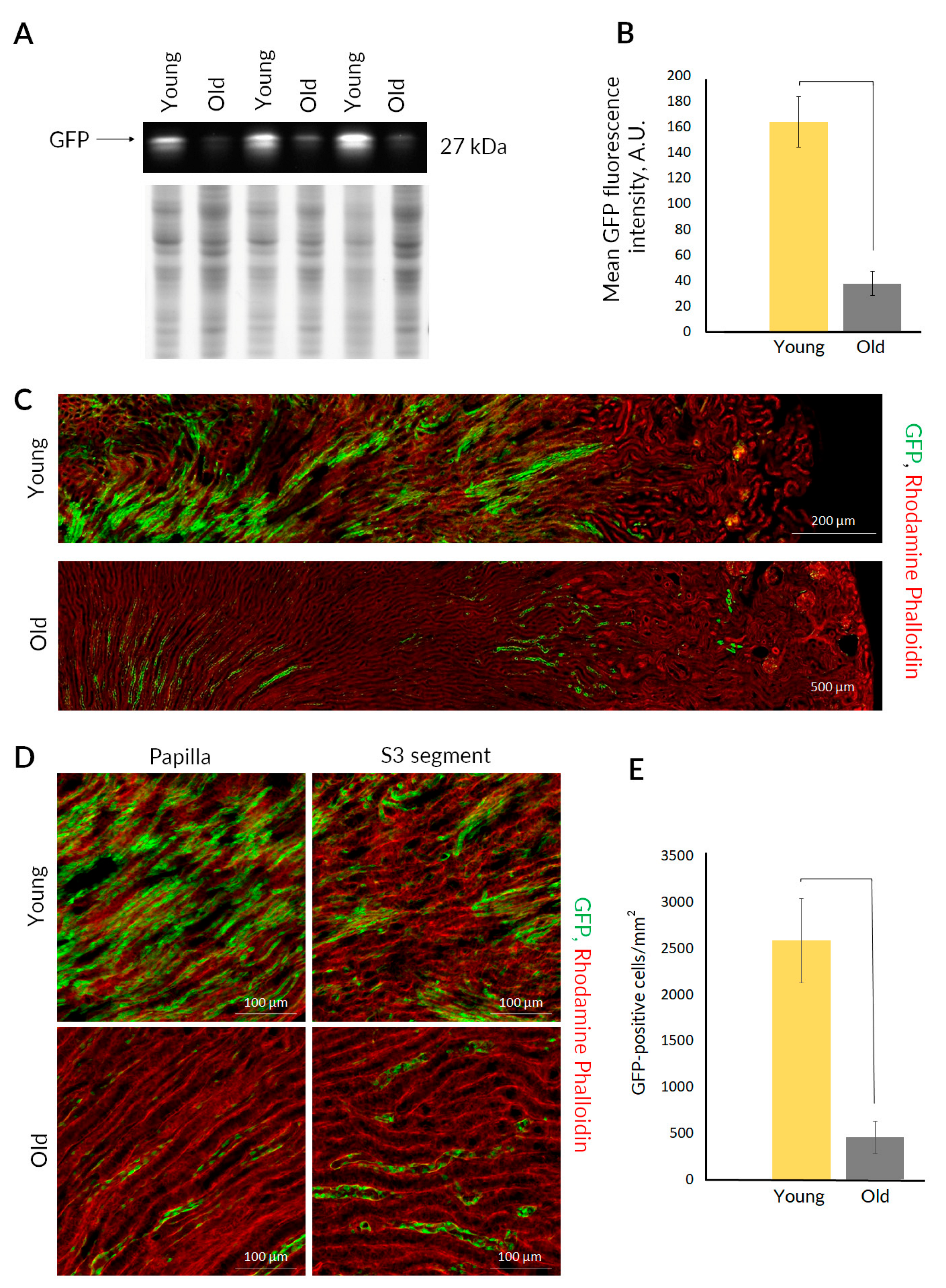
2.1. The Number of Nestin+ Cells in Kidneys Is Diminished with Age
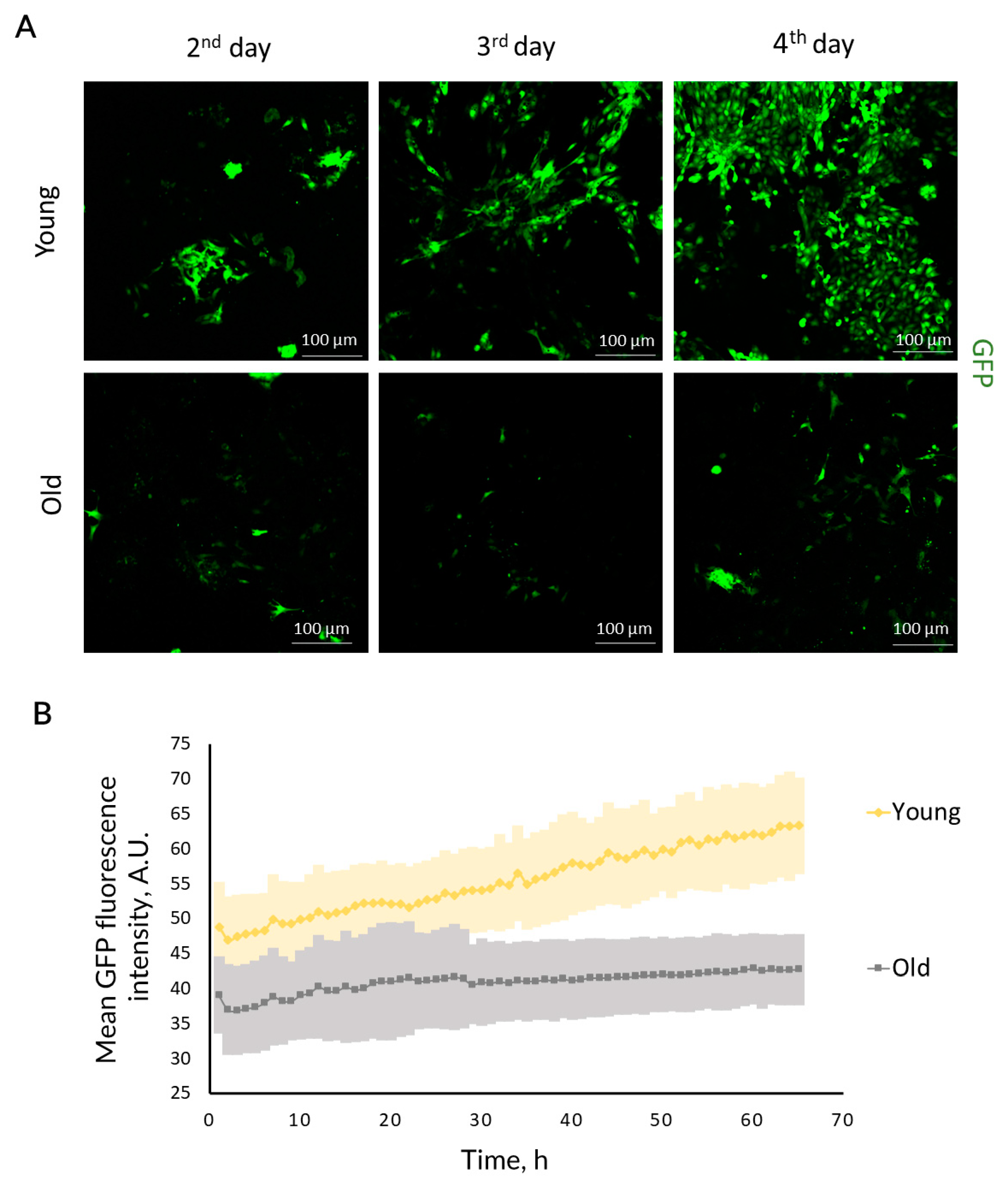
2.2. Proliferation of RTCs Reduces with Age
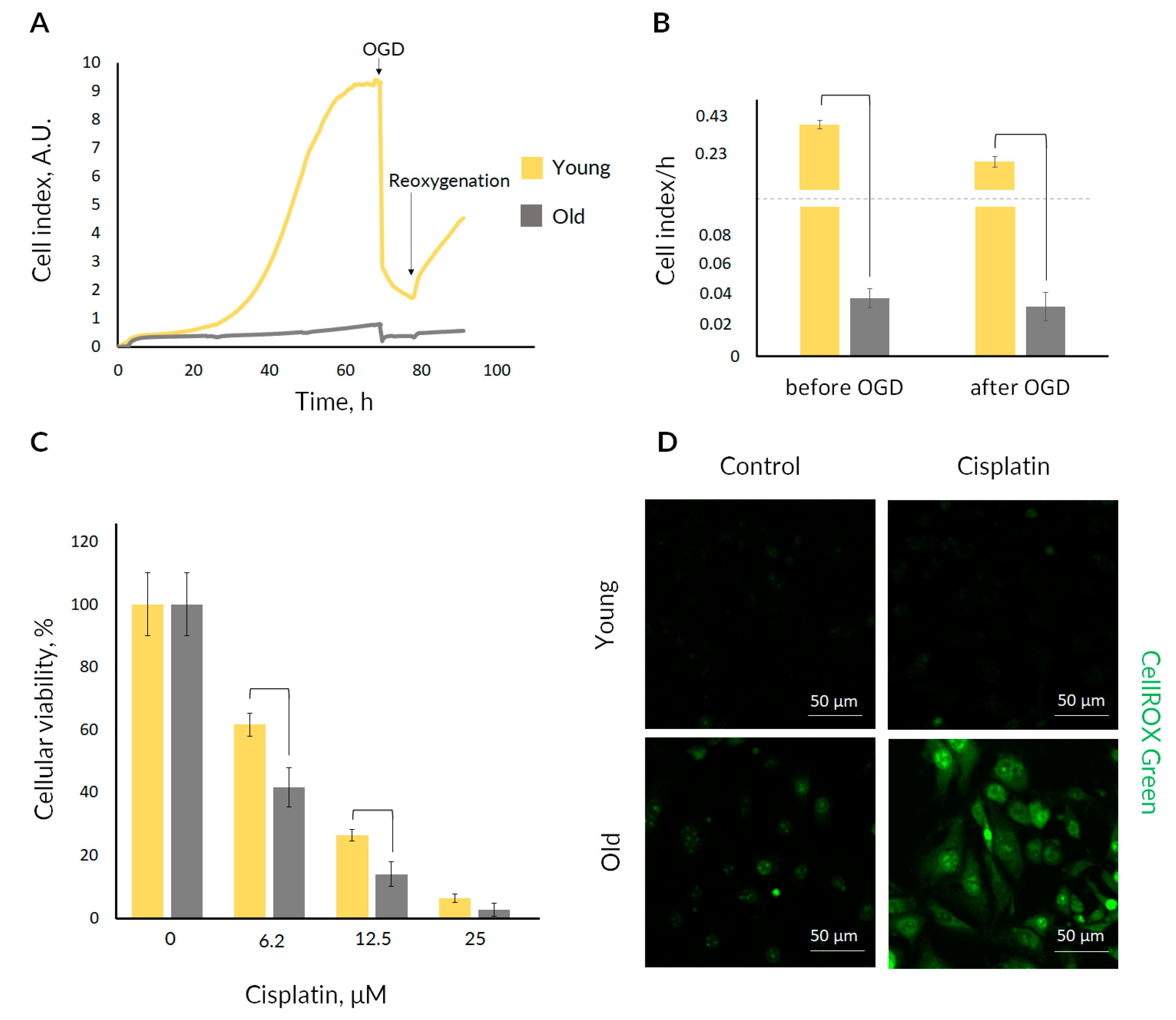
2.3. Resistance of RTCs to Damaging Factors Decreases with Age
2.4. Mitochondrial Membrane Potential in RTCs
3. Discussion
4. Materials and Methods
4.1. Animals
4.2. PAGE
4.3. Western Blotting
4.4. Histological Study
4.5. Culture of RTCs
4.6. Dynamics of GFP Levels
4.7. OGD
4.8. MTT Assay
4.9. Trypan Blue Assay
4.10. Annexin V Staining
4.11. CellROX Green Staining
4.12. TMRE Staining
4.13. Statistical Analysis
5. Conclusions
Supplementary Materials
Author Contributions
Funding
Institutional Review Board Statement
Informed Consent Statement
Data Availability Statement
Acknowledgments
Conflicts of Interest
Abbreviations
References
- Alvis, B.D.; Hughes, C.G. Physiology Considerations in Geriatric Patients. Anesthesiol. Clin. 2015, 33, 447–456. [Google Scholar] [CrossRef] [PubMed]
- Zhou, X.J.; Rakheja, D.; Yu, X.; Saxena, R.; Vaziri, N.D.; Silva, F.G. The Aging Kidney. Kidney Int. 2008, 74, 710–720. [Google Scholar] [CrossRef] [PubMed]
- Formica, M.; Politano, P.; Marazzi, F.; Tamagnone, M.; Serra, I.; Marengo, M.; Falconi, D.; Gherzi, M.; Tattoli, F.; Bottaro, C.; et al. Acute Kidney Injury and Chronic Kidney Disease in the Elderly and Polypharmacy. Blood Purif. 2018, 46, 332–336. [Google Scholar] [CrossRef] [PubMed]
- Wang, X.; Bonventre, J.V.; Parrish, A.R. The Aging Kidney: Increased Susceptibility to Nephrotoxicity. Int. J. Mol. Sci. 2014, 15, 15358–15376. [Google Scholar] [CrossRef] [PubMed]
- Ferenbach, D.A.; Bonventre, J.V. Mechanisms of Maladaptive Repair after AKI Leading to Accelerated Kidney Ageing and CKD. Nat. Rev. Nephrol. 2015, 11, 264–276. [Google Scholar] [CrossRef] [PubMed]
- López-Otín, C.; Blasco, M.A.; Partridge, L.; Serrano, M.; Kroemer, G. The Hallmarks of Aging. Cell 2013, 153, 1194–1217. [Google Scholar] [CrossRef]
- Joanisse, S.; Nederveen, J.P.; Snijders, T.; McKay, B.R.; Parise, G. Skeletal Muscle Regeneration, Repair and Remodelling in Aging: The Importance of Muscle Stem Cells and Vascularization. Gerontology 2017, 63, 91–100. [Google Scholar] [CrossRef]
- Lewis-McDougall, F.C.; Ruchaya, P.J.; Domenjo-Vila, E.; Shin Teoh, T.; Prata, L.; Cottle, B.J.; Clark, J.E.; Punjabi, P.P.; Awad, W.; Torella, D.; et al. Aged-Senescent Cells Contribute to Impaired Heart Regeneration. Aging Cell 2019, 18, e12931. [Google Scholar] [CrossRef]
- Obernier, K.; Alvarez-Buylla, A. Neural Stem Cells: Origin, Heterogeneity and Regulation in the Adult Mammalian Brain. Development 2019, 146, dev156059. [Google Scholar] [CrossRef]
- Jasper, H. Intestinal Stem Cell Aging: Origins and Interventions. Annu. Rev. Physiol. 2020, 82, 203–226. [Google Scholar] [CrossRef]
- Schmitt, R.; Cantley, L.G. The Impact of Aging on Kidney Repair. Am. J. Physiol. Renal Physiol. 2008, 294, F1265–F1272. [Google Scholar] [CrossRef] [PubMed]
- Miya, M.; Maeshima, A.; Mishima, K.; Sakurai, N.; Ikeuchi, H.; Kuroiwa, T.; Hiromura, K.; Nojima, Y. Age-Related Decline in Label-Retaining Tubular Cells: Implication for Reduced Regenerative Capacity after Injury in the Aging Kidney. Am. J. Physiol. Renal Physiol. 2012, 302, F694–F702. [Google Scholar] [CrossRef] [PubMed]
- Mignone, J.L.; Kukekov, V.; Chiang, A.-S.; Steindler, D.; Enikolopov, G. Neural Stem and Progenitor Cells in Nestin-GFP Transgenic Mice. J. Comp. Neurol. 2004, 469, 311–324. [Google Scholar] [CrossRef] [PubMed]
- Wiese, C.; Rolletschek, A.; Kania, G.; Blyszczuk, P.; Tarasov, K.V.; Tarasova, Y.; Wersto, R.P.; Boheler, K.R.; Wobus, A.M. Nestin Expression--a Property of Multi-Lineage Progenitor Cells? Cell. Mol. Life Sci. 2004, 61, 2510–2522. [Google Scholar] [CrossRef]
- Ward, H.H.; Romero, E.; Welford, A.; Pickett, G.; Bacallao, R.; Gattone, V.H., 2nd; Ness, S.A.; Wandinger-Ness, A.; Roitbak, T. Adult Human CD133/1(+) Kidney Cells Isolated from Papilla Integrate into Developing Kidney Tubules. Biochim. Biophys. Acta 2011, 1812, 1344–1357. [Google Scholar] [CrossRef]
- Patschan, D.; Michurina, T.; Shi, H.K.; Dolff, S.; Brodsky, S.V.; Vasilieva, T.; Cohen-Gould, L.; Winaver, J.; Chander, P.N.; Enikolopov, G.; et al. Normal Distribution and Medullary-to-Cortical Shift of Nestin-Expressing Cells in Acute Renal Ischemia. Kidney Int. 2007, 71, 744–754. [Google Scholar] [CrossRef]
- Oliver, J.A.; Maarouf, O.; Cheema, F.H.; Martens, T.P.; Al-Awqati, Q. The Renal Papilla Is a Niche for Adult Kidney Stem Cells. J. Clin. Investig. 2004, 114, 795–804. [Google Scholar] [CrossRef]
- Kim, J.; Kim, J.I.; Na, Y.K.; Park, K.M. Intra-Renal Slow Cell-Cycle Cells Contribute to the Restoration of Kidney Tubules Injured by Ischemia/reperfusion. Anat. Cell Biol. 2011, 44, 186–193. [Google Scholar] [CrossRef]
- Zuk, A.; Bonventre, J.V.; Brown, D.; Matlin, K.S. Polarity, Integrin, and Extracellular Matrix Dynamics in the Postischemic Rat Kidney. Am. J. Physiol. 1998, 275, C711–C731. [Google Scholar] [CrossRef]
- Sharpless, N.E.; DePinho, R.A. How Stem Cells Age and Why This Makes Us Grow Old. Nat. Rev. Mol. Cell Biol. 2007, 8, 703–713. [Google Scholar] [CrossRef]
- Andrianova, N.V.; Buyan, M.I.; Zorova, L.D.; Pevzner, I.B.; Popkov, V.A.; Babenko, V.A.; Silachev, D.N.; Plotnikov, E.Y.; Zorov, D.B. Kidney Cells Regeneration: Dedifferentiation of Tubular Epithelium, Resident Stem Cells and Possible Niches for Renal Progenitors. Int. J. Mol. Sci. 2019, 20, 6326. [Google Scholar] [CrossRef] [PubMed]
- Hwang, A.B.; Brack, A.S. Muscle Stem Cells and Aging. Curr. Top. Dev. Biol. 2018, 126, 299–322. [Google Scholar] [CrossRef] [PubMed]
- Yin, H.; Price, F.; Rudnicki, M.A. Satellite Cells and the Muscle Stem Cell Niche. Physiol. Rev. 2013, 93, 23–67. [Google Scholar] [CrossRef]
- García-Prat, L.; Perdiguero, E.; Alonso-Martín, S.; Dell’Orso, S.; Ravichandran, S.; Brooks, S.R.; Juan, A.H.; Campanario, S.; Jiang, K.; Hong, X.; et al. FoxO Maintains a Genuine Muscle Stem-Cell Quiescent State until Geriatric Age. Nat. Cell Biol. 2020, 22, 1307–1318. [Google Scholar] [CrossRef]
- García-Prat, L.; Muñoz-Cánoves, P. Aging, Metabolism and Stem Cells: Spotlight on Muscle Stem Cells. Mol. Cell. Endocrinol. 2017, 445, 109–117. [Google Scholar] [CrossRef]
- Yamakawa, H.; Kusumoto, D.; Hashimoto, H.; Yuasa, S. Stem Cell Aging in Skeletal Muscle Regeneration and Disease. Int. J. Mol. Sci. 2020, 21, 1830. [Google Scholar] [CrossRef]
- Sousa-Victor, P.; Gutarra, S.; García-Prat, L.; Rodriguez-Ubreva, J.; Ortet, L.; Ruiz-Bonilla, V.; Jardí, M.; Ballestar, E.; González, S.; Serrano, A.L.; et al. Geriatric Muscle Stem Cells Switch Reversible Quiescence into Senescence. Nature 2014, 506, 316–321. [Google Scholar] [CrossRef]
- Navarro Negredo, P.; Yeo, R.W.; Brunet, A. Aging and Rejuvenation of Neural Stem Cells and Their Niches. Cell Stem Cell 2020, 27, 202–223. [Google Scholar] [CrossRef] [PubMed]
- Apple, D.M.; Solano-Fonseca, R.; Kokovay, E. Neurogenesis in the Aging Brain. Biochem. Pharmacol. 2017, 141, 77–85. [Google Scholar] [CrossRef]
- Katsimpardi, L.; Lledo, P.-M. Regulation of Neurogenesis in the Adult and Aging Brain. Curr. Opin. Neurobiol. 2018, 53, 131–138. [Google Scholar] [CrossRef]
- Isaev, N.K.; Stelmashook, E.V.; Genrikhs, E.E. Neurogenesis and Brain Aging. Rev. Neurosci. 2019, 30, 573–580. [Google Scholar] [CrossRef] [PubMed]
- Cianflone, E.; Torella, M.; Biamonte, F.; De Angelis, A.; Urbanek, K.; Costanzo, F.S.; Rota, M.; Ellison-Hughes, G.M.; Torella, D. Targeting Cardiac Stem Cell Senescence to Treat Cardiac Aging and Disease. Cells 2020, 9, 1558. [Google Scholar] [CrossRef] [PubMed]
- Kozar, S.; Morrissey, E.; Nicholson, A.M.; van der Heijden, M.; Zecchini, H.I.; Kemp, R.; Tavaré, S.; Vermeulen, L.; Winton, D.J. Continuous Clonal Labeling Reveals Small Numbers of Functional Stem Cells in Intestinal Crypts and Adenomas. Cell Stem Cell 2013, 13, 626–633. [Google Scholar] [CrossRef] [PubMed]
- Nalapareddy, K.; Nattamai, K.J.; Kumar, R.S.; Karns, R.; Wikenheiser-Brokamp, K.A.; Sampson, L.L.; Mahe, M.M.; Sundaram, N.; Yacyshyn, M.-B.; Yacyshyn, B.; et al. Canonical Wnt Signaling Ameliorates Aging of Intestinal Stem Cells. Cell Rep. 2017, 18, 2608–2621. [Google Scholar] [CrossRef] [PubMed]
- Sallustio, F.; Serino, G.; Schena, F.P. Potential Reparative Role of Resident Adult Renal Stem/Progenitor Cells in Acute Kidney Injury. Biores. Open Access 2015, 4, 326–333. [Google Scholar] [CrossRef] [PubMed]
- Kavyasudha, C.; Joseph, J.P.; Jayaraj, R.; Pillai, A.A.; Devi, A. Conventional and Emerging Markers in Stem Cell Isolation and Characterization. Adv. Exp. Med. Biol. 2021, 1341, 1–14. [Google Scholar] [CrossRef]
- Huling, J.; Yoo, J.J. Comparing Adult Renal Stem Cell Identification, Characterization and Applications. J. Biomed. Sci. 2017, 24, 32. [Google Scholar] [CrossRef]
- Lazzeri, E.; Angelotti, M.L.; Peired, A.; Conte, C.; Marschner, J.A.; Maggi, L.; Mazzinghi, B.; Lombardi, D.; Melica, M.E.; Nardi, S.; et al. Endocycle-Related Tubular Cell Hypertrophy and Progenitor Proliferation Recover Renal Function after Acute Kidney Injury. Nat. Commun. 2018, 9, 1344. [Google Scholar] [CrossRef]
- Oliver, J.A.; Sampogna, R.V.; Jalal, S.; Zhang, Q.-Y.; Dahan, A.; Wang, W.; Shen, T.H.; Al-Awqati, Q. A Subpopulation of Label-Retaining Cells of the Kidney Papilla Regenerates Injured Kidney Medullary Tubules. Stem Cell Rep. 2016, 6, 757–771. [Google Scholar] [CrossRef]
- Chang-Panesso, M.; Kadyrov, F.F.; Lalli, M.; Wu, H.; Ikeda, S.; Kefaloyianni, E.; Abdelmageed, M.M.; Herrlich, A.; Kobayashi, A.; Humphreys, B.D. FOXM1 Drives Proximal Tubule Proliferation during Repair from Acute Ischemic Kidney Injury. J. Clin. Investig. 2019, 129, 5501–5517. [Google Scholar] [CrossRef]
- Zhou, Y.; Xu, H.; Xu, W.; Wang, B.; Wu, H.; Tao, Y.; Zhang, B.; Wang, M.; Mao, F.; Yan, Y.; et al. Exosomes Released by Human Umbilical Cord Mesenchymal Stem Cells Protect against Cisplatin-Induced Renal Oxidative Stress and Apoptosis in Vivo and in Vitro. Stem Cell Res. Ther. 2013, 4, 34. [Google Scholar] [CrossRef]
- Biancone, L.; Camussi, G. Stem Cells in 2013: Potential Use of Stem or Progenitor Cells for Kidney Regeneration. Nat. Rev. Nephrol. 2014, 10, 67–68. [Google Scholar] [CrossRef] [PubMed]
- Angelotti, M.L.; Ronconi, E.; Ballerini, L.; Peired, A.; Mazzinghi, B.; Sagrinati, C.; Parente, E.; Gacci, M.; Carini, M.; Rotondi, M.; et al. Characterization of Renal Progenitors Committed toward Tubular Lineage and Their Regenerative Potential in Renal Tubular Injury. Stem Cells 2012, 30, 1714–1725. [Google Scholar] [CrossRef] [PubMed]
- Smeets, B.; Boor, P.; Dijkman, H.; Sharma, S.V.; Jirak, P.; Mooren, F.; Berger, K.; Bornemann, J.; Gelman, I.H.; Floege, J.; et al. Proximal Tubular Cells Contain a Phenotypically Distinct, Scattered Cell Population Involved in Tubular Regeneration. J. Pathol. 2013, 229, 645–659. [Google Scholar] [CrossRef] [PubMed]
- Chen, J.; Boyle, S.; Zhao, M.; Su, W.; Takahashi, K.; Davis, L.; Decaestecker, M.; Takahashi, T.; Breyer, M.D.; Hao, C.-M. Differential Expression of the Intermediate Filament Protein Nestin during Renal Development and Its Localization in Adult Podocytes. J. Am. Soc. Nephrol. 2006, 17, 1283–1291. [Google Scholar] [CrossRef]
- Sakairi, T.; Hiromura, K.; Yamashita, S.; Takeuchi, S.; Tomioka, M.; Ideura, H.; Maeshima, A.; Kaneko, Y.; Kuroiwa, T.; Nangaku, M.; et al. Nestin Expression in the Kidney with an Obstructed Ureter. Kidney Int. 2007, 72, 307–318. [Google Scholar] [CrossRef]
- Tomioka, M.; Hiromura, K.; Sakairi, T.; Takeuchi, S.; Maeshima, A.; Kaneko, Y.; Kuroiwa, T.; Takeuchi, T.; Nojima, Y. Nestin Is a Novel Marker for Renal Tubulointerstitial Injury in Immunoglobulin A Nephropathy. Nephrology 2010, 15, 568–574. [Google Scholar] [CrossRef]
- Corish, P.; Tyler-Smith, C. Attenuation of Green Fluorescent Protein Half-Life in Mammalian Cells. Protein Eng. 1999, 12, 1035–1040. [Google Scholar] [CrossRef]
- Ishizaki, M.; Ishiwata, T.; Adachi, A.; Tamura, N.; Ghazizadeh, M.; Kitamura, H.; Sugisaki, Y.; Yamanaka, N.; Naito, Z.; Fukuda, Y. Expression of Nestin in Rat and Human Glomerular Podocytes. J. Submicrosc. Cytol. Pathol. 2006, 38, 193–200. [Google Scholar]
- Park, S.Y.; Jeong, M.S.; Han, C.W.; Yu, H.S.; Jang, S.B. Structural and Functional Insight into Proliferating Cell Nuclear Antigen. J. Microbiol. Biotechnol. 2016, 26, 637–647. [Google Scholar] [CrossRef]
- Park, D.-H.; Eve, D.J.; Sanberg, P.R.; Musso, J., 3rd; Bachstetter, A.D.; Wolfson, A.; Schlunk, A.; Baradez, M.-O.; Sinden, J.D.; Gemma, C. Increased Neuronal Proliferation in the Dentate Gyrus of Aged Rats Following Neural Stem Cell Implantation. Stem Cells Dev. 2010, 19, 175–180. [Google Scholar] [CrossRef] [PubMed]
- Zhang, Y.; Li, Q.; Liu, D.; Huang, Q.; Cai, G.; Cui, S.; Sun, X.; Chen, X. GDF11 Improves Tubular Regeneration after Acute Kidney Injury in Elderly Mice. Sci. Rep. 2016, 6, 34624. [Google Scholar] [CrossRef] [PubMed]
- Shaw, I.W.; O’Sullivan, E.D.; Pisco, A.O.; Borthwick, G.; Gallagher, K.M.; Péault, B.; Hughes, J.; Ferenbach, D.A. Aging Modulates the Effects of Ischemic Injury upon Mesenchymal Cells within the Renal Interstitium and Microvasculature. Stem Cells Transl. Med. 2021, 10, 1232–1248. [Google Scholar] [CrossRef] [PubMed]
- Wen, J.; Zeng, M.; Shu, Y.; Guo, D.; Sun, Y.; Guo, Z.; Wang, Y.; Liu, Z.; Zhou, H.; Zhang, W. Aging Increases the Susceptibility of Cisplatin-Induced Nephrotoxicity. Age 2015, 37, 112. [Google Scholar] [CrossRef] [PubMed]
- Jankauskas, S.S.; Silachev, D.N.; Andrianova, N.V.; Pevzner, I.B.; Zorova, L.D.; Popkov, V.A.; Plotnikov, E.Y.; Zorov, D.B. Aged Kidney: Can We Protect It? Autophagy, Mitochondria and Mechanisms of Ischemic Preconditioning. Cell Cycle 2018, 17, 1291–1309. [Google Scholar] [CrossRef]
- Serviddio, G.; Bellanti, F.; Romano, A.D.; Tamborra, R.; Rollo, T.; Altomare, E.; Vendemiale, G. Bioenergetics in Aging: Mitochondrial Proton Leak in Aging Rat Liver, Kidney and Heart. Redox Rep. 2007, 12, 91–95. [Google Scholar] [CrossRef]
- Zorova, L.D.; Popkov, V.A.; Plotnikov, E.Y.; Silachev, D.N.; Pevzner, I.B.; Jankauskas, S.S.; Babenko, V.A.; Zorov, S.D.; Balakireva, A.V.; Juhaszova, M.; et al. Mitochondrial Membrane Potential. Anal. Biochem. 2018, 552, 50–59. [Google Scholar] [CrossRef]
- Popkov, V.A.; Plotnikov, E.Y.; Lyamzaev, K.G.; Silachev, D.N.; Zorova, L.D.; Pevzner, I.B.; Jankauskas, S.S.; Zorov, S.D.; Babenko, V.A.; Zorov, D.B. Mitodiversity. Biochemistry 2015, 80, 532–541. [Google Scholar] [CrossRef]
- Morganti, C.; Bonora, M.; Ito, K.; Ito, K. Electron Transport Chain Complex II Sustains High Mitochondrial Membrane Potential in Hematopoietic Stem and Progenitor Cells. Stem Cell Res. 2019, 40, 101573. [Google Scholar] [CrossRef]
- Abu-Dawud, R.; Graffmann, N.; Ferber, S.; Wruck, W.; Adjaye, J. Pluripotent Stem Cells: Induction and Self-Renewal. Philos. Trans. R. Soc. Lond. B Biol. Sci. 2018, 373, 20170213. [Google Scholar] [CrossRef]
- Miwa, S.; Kashyap, S.; Chini, E.; von Zglinicki, T. Mitochondrial Dysfunction in Cell Senescence and Aging. J. Clin. Investig. 2022, 132, e158447. [Google Scholar] [CrossRef] [PubMed]
- De Gaetano, A.; Gibellini, L.; Zanini, G.; Nasi, M.; Cossarizza, A.; Pinti, M. Mitophagy and Oxidative Stress: The Role of Aging. Antioxidants 2021, 10, 794. [Google Scholar] [CrossRef] [PubMed]
- Marquez-Exposito, L.; Tejedor-Santamaria, L.; Valentijn, F.A.; Tejera-Muñoz, A.; Rayego-Mateos, S.; Marchant, V.; Rodrigues-Diez, R.R.; Rubio-Soto, I.; Knoppert, S.N.; Ortiz, A.; et al. Oxidative Stress and Cellular Senescence Are Involved in the Aging Kidney. Antioxidants 2022, 11, 301. [Google Scholar] [CrossRef]
- Andrianova, N.V.; Jankauskas, S.S.; Zorova, L.D.; Pevzner, I.B.; Popkov, V.A.; Silachev, D.N.; Plotnikov, E.Y.; Zorov, D.B. Mechanisms of Age-Dependent Loss of Dietary Restriction Protective Effects in Acute Kidney Injury. Cells 2018, 7, 178. [Google Scholar] [CrossRef]
- O’Sullivan, E.D.; Hughes, J.; Ferenbach, D.A. Renal Aging: Causes and Consequences. J. Am. Soc. Nephrol. 2017, 28, 407–420. [Google Scholar] [CrossRef] [PubMed]
- Qiao, X.; Chen, X.; Wu, D.; Ding, R.; Wang, J.; Hong, Q.; Shi, S.; Li, J.; Xie, Y.; Lu, Y.; et al. Mitochondrial Pathway Is Responsible for Aging-Related Increase of Tubular Cell Apoptosis in Renal Ischemia/reperfusion Injury. J. Gerontol. A Biol. Sci. Med. Sci. 2005, 60, 830–839. [Google Scholar] [CrossRef]
- Vasko, R. Peroxisomes and Kidney Injury. Antioxid. Redox Signal. 2016, 25, 217–231. [Google Scholar] [CrossRef]
- Giordano, C.R.; Terlecky, S.R. Peroxisomes, Cell Senescence, and Rates of Aging. Biochim. Biophys. Acta 2012, 1822, 1358–1362. [Google Scholar] [CrossRef]
- Mignone, J.; Peunova, N.; Enikolopov, G. Nestin-Based Reporter Transgenic Mouse Lines. Methods Mol. Biol. 2016, 1453, 7–14. [Google Scholar] [CrossRef]
- Schindelin, J.; Arganda-Carreras, I.; Frise, E.; Kaynig, V.; Longair, M.; Pietzsch, T.; Preibisch, S.; Rueden, C.; Saalfeld, S.; Schmid, B.; et al. Fiji: An Open-Source Platform for Biological-Image Analysis. Nat. Methods 2012, 9, 676–682. [Google Scholar] [CrossRef]





Publisher’s Note: MDPI stays neutral with regard to jurisdictional claims in published maps and institutional affiliations. |
© 2022 by the authors. Licensee MDPI, Basel, Switzerland. This article is an open access article distributed under the terms and conditions of the Creative Commons Attribution (CC BY) license (https://creativecommons.org/licenses/by/4.0/).
Share and Cite
Buyan, M.I.; Andrianova, N.V.; Popkov, V.A.; Zorova, L.D.; Pevzner, I.B.; Silachev, D.N.; Zorov, D.B.; Plotnikov, E.Y. Age-Associated Loss in Renal Nestin-Positive Progenitor Cells. Int. J. Mol. Sci. 2022, 23, 11015. https://doi.org/10.3390/ijms231911015
Buyan MI, Andrianova NV, Popkov VA, Zorova LD, Pevzner IB, Silachev DN, Zorov DB, Plotnikov EY. Age-Associated Loss in Renal Nestin-Positive Progenitor Cells. International Journal of Molecular Sciences. 2022; 23(19):11015. https://doi.org/10.3390/ijms231911015
Chicago/Turabian StyleBuyan, Marina I., Nadezda V. Andrianova, Vasily A. Popkov, Ljubava D. Zorova, Irina B. Pevzner, Denis N. Silachev, Dmitry B. Zorov, and Egor Y. Plotnikov. 2022. "Age-Associated Loss in Renal Nestin-Positive Progenitor Cells" International Journal of Molecular Sciences 23, no. 19: 11015. https://doi.org/10.3390/ijms231911015
APA StyleBuyan, M. I., Andrianova, N. V., Popkov, V. A., Zorova, L. D., Pevzner, I. B., Silachev, D. N., Zorov, D. B., & Plotnikov, E. Y. (2022). Age-Associated Loss in Renal Nestin-Positive Progenitor Cells. International Journal of Molecular Sciences, 23(19), 11015. https://doi.org/10.3390/ijms231911015

