Identification, Classification and Characterization of LBD Transcription Factor Family Genes in Pinus massoniana
Abstract
1. Introduction
2. Results
2.1. Identification and Phylogenetic Grouping of LBD Family Proteins in P. massoniana
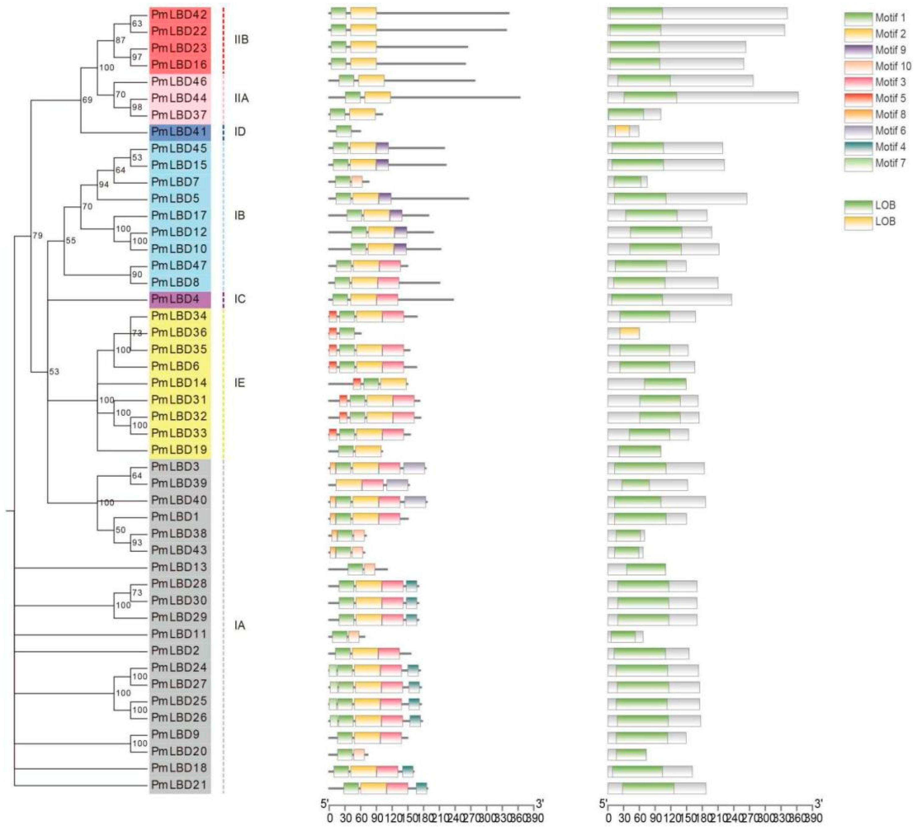
2.2. Phylogenetic Analysis and Classification of the PmLBD Gene Family
2.2.1. Construction of a Phylogenetic Tree of the PmLBD Gene Family
2.2.2. Structural Prediction and Subcellular Localization of PmLBD Gene Family Proteins
2.2.3. Tertiary Structure Prediction of PmLBD Gene Family Proteins
2.3. Analysis of the Conserved Structural Domain of the PmLBD Gene Protein
2.4. Gene Expression Analysis by Transcriptome Data of PmLBD during Inoculation with Pine Nematodes
2.5. Analysis of PmLBD Genes Based on qPCR under Different Treatments
2.6. qPCR-Based Gene Analysis of PmLBD under Different Tissues
2.7. Carrier Toxicity Assay and Validation of Self-Activating Activity
3. Discussion
4. Materials and Methods
4.1. Identification of the Members of the LBD Gene Family of P. massoniana
4.2. Sequence Analysis, Subcellular Localization and Phylogenetic Tree Construction
4.3. Identification of PmLBD Proteins’ Conserved Structural Domains
4.4. Transcriptional Profiling of the PmLBD Gene
4.5. Plant Material, RNA Extraction and qPCR-Based Analysis
4.6. Decoy Vector Construction and Self-Activation Detection
5. Conclusions
Supplementary Materials
Author Contributions
Funding
Institutional Review Board Statement
Informed Consent Statement
Conflicts of Interest
References
- Zhang, Y.W.; Li, Z.W.; Ma, B.; Hou, Q.C.; Wan, X.Y. Phylogeny and functions of LOB domain proteins in plants. Int. J. Mol. Sci. 2020, 21, 2278. [Google Scholar] [CrossRef] [PubMed]
- Shi, Y.; Shen, S.Y.; Zhang, Q.R.; Sun, Z.M.; Wu, R.L.; Guo, Y.Q. Advances in the study of LBD gene family. Chin. J. Cell Biol. 2019, 41, 738–745. [Google Scholar]
- Kong, Y.M.; Xu, P.; Jing, X.Y.; Chen, L.X.; Li, L.G.; Li, X. Decipher the ancestry of the plant-specific LBD gene family. BMC Genom. 2017, 18, 10. [Google Scholar] [CrossRef] [PubMed]
- Xu, C.; Luo, F.; Hochholdinger, F. LOB domain proteins: Beyond lateral organ boundaries. Trends Plant Sci. 2016, 21, 159–167. [Google Scholar] [CrossRef]
- Chalfun, A.; Franken, J.; Mes, J.J.; Marsch-Martinez, N.; Pereira, A.; Angenent, G.C. ASYMMETRIC LEAVES1 gene, a member of the AS2/LOB family, controls proximal-distal patterning in Arabidopsis petals. Plant Mol. Biol. 2005, 57, 559–575. [Google Scholar] [CrossRef]
- Iwakawa, H.; Ueno, Y.; Semiarti, E.; Onouchi, H.; Kojima, S.; Tsukaya, H.; Hasebe, M.; Soma, T.; Ikezaki, M.; Machida, C.; et al. The ASYMMETRIC LEAVES2 gene of Arabidopsis thaliana, required for formation of a symmetric flat leaf lamina, encodes a member of a novel family of proteins characterized by cysteine repeats and a leucine zipper. Plant Cell Physiol. 2002, 43, 467–478. [Google Scholar] [CrossRef]
- Ma, Y.; Wang, F.; Guo, J.; Zhang, X.S. Rice OsAS2 gene, a member of LOB domain family, functions in the regulation of shoot differentiation and leaf development. J. Plant Biol. 2009, 52, 374–381. [Google Scholar] [CrossRef]
- Scheible, W.R.; Morcuende, R.; Czechowski, T.; Fritz, C.; Osuna, D.; Palacios-Rojas, N.; Schindelasch, D.; Thimm, O.; Udvardi, M.K.; Stitt, M. Genome-wide reprogramming of primary and secondary metabolism, protein synthesis, cellular growth processes, and the regulatory infrastructure of Arabidopsis in response to nitrogen. Plant Physiol. 2004, 136, 2483–2499. [Google Scholar] [CrossRef]
- Rubin, G.; Tohge, T.; Matsuda, F.; Saito, K.; Scheible, W.R. Members of the LBD family of transcription factors repress anthocyanin synthesis and affect additional nitrogen responses in Arabidopsis. Plant Cell 2009, 21, 3567–3584. [Google Scholar] [CrossRef]
- Albinsky, D.; Kusano, M.; Higuchi, M.; Hayashi, N.; Kobayashi, M.; Fukushima, A.; Mori, M.; Ichikawa, T.; Matsui, K.; Kuroda, H.; et al. Metabolomic screening applied to rice FOX Arabidopsis lines leads to the identification of a gene changing nitrogen metabolism. Mol. Plant. 2010, 3, 125–142. [Google Scholar] [CrossRef]
- Zentella, R.; Zhang, Z.L.; Park, M.; Thomas, S.G.; Endo, A.; Murase, K.; Fleet, C.M.; Jikumaru, Y.; Nambara, E.; Kamiya, Y.; et al. Global analysis of DELLA direct targets in early gibberellin signaling in Arabidopsis. Plant Cell 2007, 19, 3037–3057. [Google Scholar] [CrossRef]
- Ikezaki, M.; Kojima, M.; Sakakibara, H.; Kojima, S.; Ueno, Y.; Machida, C.; Machida, Y. Genetic networks regulated by ASYMMETRIC LEAVES1 (AS1) and AS2 in leaf development in Arabidopsis thaliana: KNOX genes control five morphological events. Plant J. 2010, 61, 70–82. [Google Scholar] [CrossRef] [PubMed]
- Berckmans, B.; Vassileva, V.; Schmid, S.P.C.; Maes, S.; Parizot, B.; Naramoto, S.; Magyar, Z.; Kamei, C.L.A.; Koncz, C.; Bogre, L.; et al. Auxin dependent cell cycle reactivation through transcriptional regulation of Arabidopsis E2Fa by lateral organ boundary proteins. Plant Cell 2011, 23, 3671–3683. [Google Scholar] [CrossRef]
- Yordanov, Y.S.; Regan, S.; Busov, V. Members of the Lateral Organ Boundaries Domain transcription factor family are involved in the regulation of secondary growth in Populus. Plant Cell 2010, 22, 3662–3677. [Google Scholar] [CrossRef]
- Thatcher, L.F.; Kazan, K.; Manners, J.M. Lateral organ boundaries domain transcription factors: New roles in plant defense. Plant Signal. Behav. 2012, 7, 1702–1704. [Google Scholar] [CrossRef]
- Thatcher, L.F.; Powell, J.J.; Aitken, E.A.B.; Kazan, K.; Manners, J.M. The Lateral Organ Boundaries domain transcription factor LBD20 functions in fusarium wilt susceptibility and jasmonate signaling in Arabidopsis. Plant Physiol. 2012, 160, 407–418. [Google Scholar] [CrossRef]
- Hu, Y.; Zhang, J.L.; Jia, H.G.; Sosso, D.; Li, T.; Frommer, W.B.; Yang, B.; White, F.F.; Wang, N.A.; Jones, J.B. LATERAL ORGAN BOUNDARIES 1 is a disease susceptibility gene for citrus bacterial canker disease. Proc. Natl. Acad. Sci. USA 2014, 111, E521–E529. [Google Scholar] [CrossRef] [PubMed]
- Zhang, J.L.; Huguet-Tapia, J.C.; Hu, Y.; Jones, J.; Wang, N.; Liu, S.Z.; White, F.F. Homologues of CsLOB1 in Citrus function as disease susceptibility genes in Citrus canker. Mol. Plant Pathol. 2017, 18, 798–810. [Google Scholar] [CrossRef]
- Cabrera, J.; Diaz-Manzano, F.E.; Sanchez, M.; Rosso, M.N.; Melillo, T.; Goh, T.; Fukaki, H.; Cabello, S.; Hofmann, J.; Fenoll, C.; et al. A role for LATERAL ORGAN BOUNDARIES DOMAIN 16 during the interaction Arabidopsis-Meloidogyne spp. provides a molecular link between lateral root and root-knot nematode feeding site development. New Phytol. 2014, 203, 632–645. [Google Scholar] [CrossRef] [PubMed]
- Cabrera, J.; Fenoll, C.; Escobar, C. Genes co-regulated with LBD16 in nematode feeding sites inferred from in silico analysis show similarities to regulatory circuits mediated by the auxin/cytokinin balance in Arabidopsis. Plant Signal. Behav. 2015, 10, 4. [Google Scholar] [CrossRef]
- Shi, Y. Identification of LBD Gene Family and Functional Analysis of Regeneration-Related Genes in Poplar. Master’s Thesis, Beijing Forestry University, Beijing, China, 2020. [Google Scholar]
- Liu, Y.; Zheng, Y.; Gong, C.; Cheng, M.; Huang, H.; Zhang, Y.; Chen, X.L.; Wang, A.X. Phylogenetic analysis of the AS2 gene family in tomato. Genom. Appl. Biol. 2018, 37, 3958–3965. [Google Scholar]
- Guo, B.J.; Wang, J.; Lin, S.; Tian, Z.; Zhou, K.; Luan, H.Y.; Lyu, C.; Zhang, X.Z.; Xu, R.G. A genome-wide analysis of the ASYMMETRIC LEAVES2/LATERAL ORGAN BOUNDARIES (AS2/LOB) gene family in barley (Hordeum vulgare L.). J. Zhejiang Univ.-Sci. B 2016, 17, 763–774. [Google Scholar] [CrossRef]
- Liu, H.Z.; Cao, M.X.; Chen, X.L.; Ye, M.H.; Zhao, P.; Nan, Y.Y.; Li, W.; Zhang, C.; Kong, L.S.; Kong, N.N.; et al. Genome-Wide analysis of the Lateral Organ Boundaries Domain (LBD) Gene Family in Solanum tuberosum. Int. J. Mol. Sci. 2019, 20, 5360. [Google Scholar] [CrossRef] [PubMed]
- Huang, B.; Huang, Z.N.; Ma, R.F.; Ramakrishnan, M.; Chen, J.L.; Zhang, Z.J.; Yrjala, K. Genome-wide identification and expression analysis of LBD transcription factor genes in Moso bamboo (Phyllostachys edulis). BMC Plant Biol. 2021, 21, 22. [Google Scholar] [CrossRef] [PubMed]
- Lu, Q.; Shao, F.J.; Qiu, D.Y. Genome-wide analysis of the LBD gene family in Populus trichocarpa. Genom. Appl. Biol. 2018, 37, 313–325. [Google Scholar]
- Liu, X.L.; Yang, Z.Q.; Chen, S.W.; Hu, L.A.; Wang, L.L.; Chen, G.D.; Luo, Y.F. Current status of wood modification of Pinus massonianaine. Guangxi For. Sci. 2022, 51, 285–289. [Google Scholar]
- Ye, J.R.; Wu, X.Q. Advances in the study of pine wood nematode disease. Chin. For. Pest 2022, 41, 1–10. [Google Scholar]
- Zhu, P.H.; Chen, Y.; Zhang, J.F.; Wu, F.; Wang, X.F.; Pan, T.; Wei, Q.; Hao, Y.P.; Chen, X.L.; Jiang, C.W.; et al. Identification, classification, and characterization of AP2/ERF superfamily genes in Masson pine (Pinus massoniana Lamb.). Sci. Rep. 2021, 11, 11. [Google Scholar] [CrossRef]
- Jia, R.; Li, C.; Wang, Y.H.; Qin, X.S.; Meng, L.H.; Sun, X.D. Genome-Wide analysis of LBD transcription factor genes in Dendrobium catenatum. Int. J. Mol. Sci. 2022, 23, 2089. [Google Scholar] [CrossRef]
- Duan, Q.; He, Z.B.; Li, G.R.; Zhao, X.P.; Zhang, S.H.; Han, W.Y.; Chen, Y.S. Genome-wide identification, evolution and expression analysis of the LBD gene family of castor. J. North Agric. 2021, 49, 1–14. [Google Scholar]
- Fan, M.Z.; Xu, C.Y.; Xu, K.; Hu, Y.X. Lateral Organ Boundaries Domain transcription factors direct callus formation in Arabidopsis regeneration. Cell Res. 2012, 22, 1169–1180. [Google Scholar] [CrossRef]
- Jeon, E.; Kang, N.Y.; Cho, C.; Seo, P.J.; Suh, M.C.; Kim, J. LBD14/ASL17 positively regulates lateral root formation and is involved in ABA response for root architecture in Arabidopsis. Plant Cell Physiol. 2017, 58, 2190–2201. [Google Scholar] [CrossRef] [PubMed]
- Majer, C.; Hochholdinger, F. Defining the boundaries: Structure and function of LOB domain proteins. Trends Plant Sci. 2011, 16, 47–52. [Google Scholar] [CrossRef] [PubMed]
- Huang, Y.C.; Guo, W.L.; Wang, Z.J. Bioinformatics analysis of genome-wide LBD gene family in thin-shelled pecan. J. Zhejiang Agric. For. Univ. 2021, 38, 464–475. [Google Scholar]
- Jiang, Y.S.; Li, H.L.; Li, Z.X.; Xu, X.Y.; Li, L.Y.; Huang, M.G. Identification of ZoWRKY gene family in ginger based on transcriptome data and analysis of stress response. J. Crop 2022, 38, 37–45. [Google Scholar]
- Song, D.G. Large-scale preliminary analysis of rice gene expression based on EST data. Bioinformatics 2015, 13, 96–102. [Google Scholar]
- Jia, J.; Feng, Y.H.; Yang, Z.Q. Comparative analysis of the genomes of Pinus massoniana and Pinus torchiana based on resequencing technology. Guangxi For. Sci. 2020, 49, 547–549. [Google Scholar]
- Nystedt, B.; Street, N.R.; Wetterbom, A.; Zuccolo, A.; Lin, Y.C.; Scofield, D.G.; Vezzi, F.; Delhomme, N.; Giacomello, S.; Alexeyenko, A.; et al. The Norway spruce genome sequence and conifer genome evolution. Nature 2013, 497, 579–584. [Google Scholar] [CrossRef] [PubMed]
- Lin, D.; Coombe, L.; Jackman, S.D.; Gagalova, K.K.; Warren, R.L.; Hammond, S.A.; Kirk, H.; Pandoh, P.; Zhao, Y.; Moore, R.A.; et al. Complete chloroplast genome sequence of a white spruce (Picea glauca, Genotype WS77111) from Eastern Canada. Microbiol. Resour. Announc. 2019, 8, e00381-19. [Google Scholar] [CrossRef] [PubMed]
- Niu, S.H.; Li, J.; Bo, W.H.; Yang, W.F.; Zuccolo, A.; Giacomello, S.; Chen, X.; Han, F.X.; Yang, J.H.; Song, Y.T.; et al. The Chinese pine genome and methylome unveil key features of conifer evolution. Cell 2022, 185, 204–217.e14. [Google Scholar] [CrossRef]
- Zhao, N.; Liang, X.L.; Xie, S.Y.; Zhang, X.X.; Ma, T.T.; Zou, H.D.; Chen, J.Y.; Fang, B.P.; Huang, L.F. Development of single-cell transcriptome sequencing technology and its application in sweet potato. J. Northwest Agric. For. Univ. Sci. Technol. (Nat. Sci. Ed.) 2023, 3, 2–14. [Google Scholar]
- Liu, L.; Zhang, J.L.; Xu, J.Y.; Li, Y.F.; Guo, L.Q.; Wang, Z.R.; Zhang, X.C.; Zhao, B.; Guo, Y.D.; Zhang, N. CRISPR/Cas9 targeted mutagenesis of SlLBD40, a lateral organ boundaries domain transcription factor, enhances drought tolerance in tomato. Plant Sci. 2020, 301, 10. [Google Scholar] [CrossRef] [PubMed]
- Wu, F.; Sun, X.B.; Zou, B.Z.; Zhu, P.H.; Lin, N.Q.; Lin, J.Q.; Ji, K.S. Transcriptional analysis of Masson Pine (Pinus massoniana) under high CO2 stress. Genes 2019, 10, 804. [Google Scholar] [CrossRef] [PubMed]
- Kumar, S.; Stecher, G.; Tamura, K. MEGA7: Molecular evolutionary genetics analysis version 7.0 for bigger datasets. Mol. Biol. Evol. 2016, 33, 1870–1874. [Google Scholar] [CrossRef]
- Bailey, T.L.; Elkan, C. Fitting a mixture model by expectation maximization to discover motifs in biopolymers. Proc. Int. Conf. Intell. Syst. Mol. Biol. 1994, 2, 28–36. [Google Scholar]
- Mei, C.; Liu, Y.W.; Sun, L.E.; Wang, H.J.; Dong, X.; Li, X.; Feng, R.Y. Identification and expression of AS2 gene family in potato under stress. J. Appl. Environ. Biol. 2020, 26, 1498–1507. [Google Scholar]
- Gao, Y.; Cheng, Z.H.; Jiang, J.H.; Liu, L.; Fan, F.F.; Zhou, B.R.; Jiang, T.B. Genome-wide identification and salt tolerance analysis of LBD gene family in Populus nigra. J. Shanxi Agric. Univ. (Nat. Sci. Ed.) 2022, 42, 46–55. [Google Scholar]
- Zhu, P.H.; Ma, Y.Y.; Zhu, L.Z.; Chen, Y.; Li, R.; Ji, K.S. Selection of suitable reference genes in Pinus massoniana Lamb. under different abiotic stresses for qPCR normalization. Forests 2019, 10, 632. [Google Scholar] [CrossRef]
- Harshitha, R.; Arunraj, D.R. Real-time quantitative PCR: A tool for absolute and relative quantification. Biochem. Mol. Biol. Educ. 2021, 49, 800–812. [Google Scholar] [CrossRef]
- Zhang, K.; Wang, M.D.; Dong, D.; Hu, N.W.; Chao, Y.H.; Zeng, H.M. Construction of a cDNA library and self-activation assay of KdSAHH gene in deciduous yeast. J. Grassl. 2021, 29, 2135–2140. [Google Scholar]










| Name | Alpha-Helix | Beta-Folding | Irregular Curl | 
|---|---|---|---|
| PmLBD1 | 60.67 | 1.33 | 36 | 
| PmLBD2 | 51.95 | 0.65 | 38.96 | 
| PmLBD3 | 54.1 | 3.83 | 34.97 | 
| PmLBD4 | 37.45 | 3.83 | 52.34 | 
| PmLBD5 | 44.32 | 3.79 | 45.45 | 
| PmLBD6 | 60 | 3.64 | 30.91 | 
| PmLBD7 | 43.24 | 2.7 | 48.65 | 
| PmLBD8 | 64.11 | 0.48 | 33.49 | 
| PmLBD9 | 58.78 | 0 | 35.14 | 
| PmLBD10 | 51.66 | 0.47 | 42.65 | 
| PmLBD11 | 27.27 | 9.09 | 45.45 | 
| PmLBD12 | 52.79 | 3.05 | 37.56 | 
| PmLBD13 | 42.73 | 4.55 | 38.18 | 
| PmLBD14 | 48.99 | 5.37 | 34.9 | 
| PmLBD15 | 51.58 | 2.71 | 41.18 | 
| PmLBD16 | 22.87 | 5.43 | 58.91 | 
| PmLBD17 | 42.55 | 1.06 | 55.32 | 
| PmLBD18 | 58.75 | 1.88 | 35.62 | 
| PmLBD19 | 40.59 | 0 | 55.45 | 
| PmLBD20 | 42.47 | 2.74 | 49.32 | 
| PmLBD21 | 56.45 | 3.23 | 33.33 | 
| PmLBD22 | 34.52 | 6.55 | 43.15 | 
| PmLBD23 | 27.86 | 7.63 | 49.62 | 
| PmLBD24 | 48.26 | 1.74 | 44.19 | 
| PmLBD25 | 50 | 0 | 44.25 | 
| PmLBD26 | 52.27 | 0.57 | 42.61 | 
| PmLBD27 | 50.57 | 0.57 | 41.38 | 
| PmLBD28 | 52.07 | 0.59 | 43.2 | 
| PmLBD29 | 57.99 | 1.18 | 37.87 | 
| PmLBD30 | 52.07 | 1.18 | 40.83 | 
| PmLBD31 | 60.82 | 0.58 | 33.33 | 
| PmLBD32 | 60.12 | 8.09 | 25.43 | 
| PmLBD33 | 60.78 | 7.84 | 27.45 | 
| PmLBD34 | 66.27 | 5.42 | 27.11 | 
| PmLBD35 | 61.84 | 5.92 | 30.26 | 
| PmLBD36 | 51.67 | 5 | 36.67 | 
| PmLBD37 | 31 | 13 | 31 | 
| PmLBD38 | 44.93 | 5.8 | 39.13 | 
| PmLBD39 | 56.95 | 3.31 | 37.09 | 
| PmLBD40 | 56.76 | 5.95 | 26.49 | 
| PmLBD41 | 24.14 | 0 | 58.62 | 
| PmLBD42 | 34.9 | 6.45 | 44.87 | 
| PmLBD43 | 43.94 | 4.55 | 48.48 | 
| PmLBD44 | 25.69 | 8.56 | 42.82 | 
| PmLBD46 | 27.9 | 5.8 | 52.9 | 
| PmLBD47 | 49.32 | 0 | 47.97 | 
| Publisher’s Note: MDPI stays neutral with regard to jurisdictional claims in published maps and institutional affiliations. | 
© 2022 by the authors. Licensee MDPI, Basel, Switzerland. This article is an open access article distributed under the terms and conditions of the Creative Commons Attribution (CC BY) license (https://creativecommons.org/licenses/by/4.0/).
Share and Cite
Zhang, C.; Zhu, P.; Zhang, M.; Huang, Z.; Hippolyte, A.R.; Hou, Y.; Lou, X.; Ji, K. Identification, Classification and Characterization of LBD Transcription Factor Family Genes in Pinus massoniana. Int. J. Mol. Sci. 2022, 23, 13215. https://doi.org/10.3390/ijms232113215
Zhang C, Zhu P, Zhang M, Huang Z, Hippolyte AR, Hou Y, Lou X, Ji K. Identification, Classification and Characterization of LBD Transcription Factor Family Genes in Pinus massoniana. International Journal of Molecular Sciences. 2022; 23(21):13215. https://doi.org/10.3390/ijms232113215
Chicago/Turabian StyleZhang, Chi, Peihuang Zhu, Mengyang Zhang, Zichen Huang, Agassin Romaric Hippolyte, Yangqing Hou, Xuan Lou, and Kongshu Ji. 2022. "Identification, Classification and Characterization of LBD Transcription Factor Family Genes in Pinus massoniana" International Journal of Molecular Sciences 23, no. 21: 13215. https://doi.org/10.3390/ijms232113215
APA StyleZhang, C., Zhu, P., Zhang, M., Huang, Z., Hippolyte, A. R., Hou, Y., Lou, X., & Ji, K. (2022). Identification, Classification and Characterization of LBD Transcription Factor Family Genes in Pinus massoniana. International Journal of Molecular Sciences, 23(21), 13215. https://doi.org/10.3390/ijms232113215
 
        


 
       