Navitoclax Most Promising BH3 Mimetic for Combination Therapy in Hodgkin Lymphoma
Abstract
1. Introduction
2. Results
2.1. Anti-Apoptotic Proteins Are Widely Expressed by Tumor Cells in HL Tissue
2.2. HL Cell Lines Are Sensitive to BH3 Mimetics
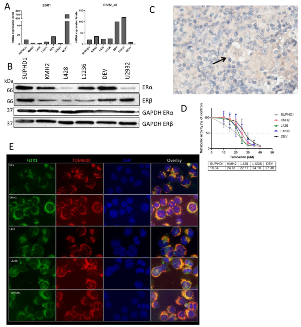
2.3. Tamoxifen Binds to Mitochondria in HL Cell Lines
2.4. Doxorubicin Induces a BCL-XL Response
2.5. Tamoxifen Induces a Mixed Response in HL Cell Lines
3. Discussion
4. Materials and Methods
4.1. Cell Culture
4.2. Immunohistochemistry
4.3. Nanostring
4.4. Fluorescent FLTX1 Staining
4.5. Metabolic Activity (Resazurin) Assay
4.6. Western Blot
4.7. BH3 Profiling—Plate Method
4.8. BH3 Profiling—Flow Cytometry Based Assay
4.9. Statistical Analysis
Supplementary Materials
Author Contributions
Funding
Institutional Review Board Statement
Informed Consent Statement
Data Availability Statement
Conflicts of Interest
References
- Sup, S.J.; Alemany, C.A.; Pohlman, B.; Elson, P.; Malhi, S.; Thakkar, S.; Steinle, R.; Hsi, E.D. Expression of bcl-2 in classical Hodgkin’s lymphoma: An independent predictor of poor outcome. J. Clin. Oncol. 2005, 23, 3773–3779. [Google Scholar] [CrossRef] [PubMed]
- Bai, M.; Papoudou-Bai, A.; Horianopoulos, N.; Grepi, C.; Agnantis, N.J.; Kanavaros, P. Expression of bcl2 family proteins and active caspase 3 in classical Hodgkin’s lymphomas. Hum. Pathol. 2007, 38, 103–113. [Google Scholar] [CrossRef] [PubMed]
- Adams, C.M.; Mitra, R.; Vogel, A.N.; Liu, J.; Gong, J.Z.; Eischen, C.M. Targeting BCL-W and BCL-XL as a therapeutic strategy for Hodgkin lymphoma. Leukemia 2020, 34, 947–952. [Google Scholar] [CrossRef] [PubMed]
- Rassidakis, G.Z.; Medeiros, L.J.; McDonnell, T.J.; Viviani, S.; Bonfante, V.; Nadali, G.; Vassilakopoulos, T.P.; Giardini, R.; Chilosi, M.; Kittas, C.; et al. BAX expression in Hodgkin and Reed-Sternberg cells of Hodgkin’s disease: Correlation with clinical outcome. Clin. Cancer Res. 2002, 8, 488–493. [Google Scholar]
- Oki, Y.; Copeland, A.; Hagemeister, F.; Fayad, L.E.; Fanale, M.; Romaguera, J.; Younes, A. Experience with obatoclax mesylate (GX15-070), a small molecule pan-BCL-2 family antagonist in patients with relapsed or refractory classical Hodgkinlymphoma. Blood 2012, 119, 2171–2172. [Google Scholar] [CrossRef]
- Jóna, Á.; Khaskhely, N.; Buglio, D.; Shafer, J.A.; Derenzini, E.; Bollard, C.M.; Medeiros, L.J.; Illés, Á.; Ji, Y.; Younes, A. The histone deacetylase inhibitor entinostat (SNDX-275) induces apoptosis in Hodgkin lymphoma cells and synergizes with Bcl-2 family inhibitors. Exp. Hematol. 2011, 39, 1007–1017.e1. [Google Scholar] [CrossRef] [PubMed]
- Jayanthan, A.; Howard, S.C.; Trippett, T.; Horton, T.; Whitlock, J.A.; Daisley, L.; Lewis, V.; Narendran, A. Targeting the Bcl-2 family of proteins in Hodgkin lymphoma: In vitro cytotoxicity, target modulation and drug combination studies of the Bcl-2 homology 3 mimetic ABT-737. Leuk. Lymphoma 2009, 50, 1174–1182. [Google Scholar] [CrossRef] [PubMed]
- Ju, W.; Zhang, M.; Wilson, K.M.; Petrus, M.N.; Bamford, R.N.; Zhang, X.; Guha, R.; Ferrer, M.; Thomas, C.J.; Waldmann, T.A. Augmented efficacy of brentuximab vedotin combined with ruxolitinib and/or navitoclax in a murine model of human Hodgkin’s lymphoma. Proc. Natl. Acad. Sci. USA 2016, 113, 1624–1629. [Google Scholar] [CrossRef] [PubMed]
- Langendonk, M.; de Jong, M.R.; Smit, N.; Seiler, J.; Reitsma, B.; Ammatuna, E.; Glaudemans, A.W.; van den Berg, A.; Huls, G.A.; Visser, L.; et al. Identification of the estrogen receptor beta as a possible new tamoxifen-sensitive target in diffuse large B-cell lymphoma. Blood Cancer J. 2022, 12, 36. [Google Scholar] [CrossRef] [PubMed]
- Shim, G.-J.; Gherman, D.; Kim, H.-J.; Omoto, Y.; Iwase, H.; Bouton, D.; Kis, L.L.; Andersson, C.T.; Warner, M.; Gustafsson, J. Differential expression of oestrogen receptors in human secondary lymphoid tissues. J. Pathol. 2005, 208, 408–414. [Google Scholar] [CrossRef] [PubMed]
- Głuszko, R.; Zielezińska, K.; Ociepa, T.; Kamieńska, E.; Chosia, M.; Urasiński, T.; Urasińska, E.; Domagała, W. Reed-Sternberg cells in classical Hodgkin lymphoma in children seem to be predominantly oestrogen α negative and oestrogen β positive. Pol. J. Pathol. 2011, 2, 79–83. [Google Scholar]
- Pierdominici, M.; Maselli, A.; Locatelli, S.L.; Ciarlo, L.; Careddu, G.; Patrizio, M.; Ascione, B.; Tinari, A.; Carlo-Stella, C.; Malorni, W.; et al. Estrogen receptor β ligation inhibits Hodgkin lymphoma growth by inducing autophagy. Oncotarget 2016, 8, 8522–8535. [Google Scholar] [CrossRef] [PubMed]
- Gamboa-Cedeño, A.M.; Díaz, M.; Cristaldo, N.; Otero, V.; Schutz, N.; Fantl, D.; Cugliari, S.; Zerga, M.; Rojas-Bilbao, E.; Jauk, F.; et al. Apoptotic regulator BCL-2 blockade as a potential therapy in classical Hodgkin Lymphoma. Life Sci. 2021, 268, 118979. [Google Scholar] [CrossRef] [PubMed]
- Rassidakis, G.Z.; Medeiros, L.J.; Vassilakopoulos, T.P.; Viviani, S.; Bonfante, V.; Nadali, G.; Herling, M.; Angelopoulou, M.K.; Giardini, R.; Chilosi, M.; et al. BCL-2 expression in Hodgkin and Reed-Sternberg cells of classical Hodgkin disease predicts a poorer prognosis in patients treated with ABVD or equivalent regimens. Blood 2002, 100, 3935–3941. [Google Scholar] [CrossRef] [PubMed]
- Kim, L.-H.; Nadarajah, V.S.; Peh, S.-C.; Poppema, S. Expression of Bcl-2 family members and presence of Epstein-Barr virus in the regulation of cell growth and death in classical Hodgkin’s lymphoma. Histopathology 2004, 44, 257–267. [Google Scholar] [CrossRef] [PubMed]
- Lok, S.W.; Whittle, J.R.; Vaillant, F.; Teh, C.E.; Lo, L.L.; Policheni, A.N.; Bergin, A.R.; Desai, J.; Ftouni, S.; Gandolfo, L.C.; et al. A phase IB escalation and expansion study of the BCL-2 inhibitor venetoclax combined with tamoxifen in ER and BCL-2 positive metastatic breast cancer. Cancer Discov. 2019, 9, 354–359. [Google Scholar] [CrossRef] [PubMed]
- Mohamad Anuar, N.N.; Nor Hisam, N.S.; Liew, S.L.; Ugusman, A. Clinical review: Navitoclax as a pro-apoptotic and anti-fibrotic agent. Front. Pharmacol. 2020, 11, 564108. [Google Scholar] [CrossRef] [PubMed]
- Wilson, W.H.; O’Connor, O.A.; Czuczman, M.S.; LaCasce, A.S.; Gerecitano, J.F.; Leonard, J.P.; Tulpule, A.; Dunleavy, K.; Xiong, H.; Chiu, Y.-L.; et al. Navitoclax, a targeted high-affinity inhibitor of BCL-2, in lymphoid malignancies: A phase 1 dose-escalation study of safety, pharmacokinetics, pharmacodynamics, and antitumour activity. Lancet Oncol. 2010, 11, 1149–1159. [Google Scholar] [CrossRef]
- De Jong, M.R.W.; Langendonk, M.; Reitsma, B.; Nijland, M.; van den Berg, A.; Ammatuna, E.; Visser, L.; van Meerten, T. Heterogeneous pattern of dependence on anti-apoptotic BCL-2 family proteins upon CHOP treatment in diffuse large B-cell lymphoma. Int. J. Mol. Sci. 2019, 20, 6036. [Google Scholar] [CrossRef] [PubMed]
- Ryan, J.; Montero, J.; Rocco, J.; Letai, A. iBH3: Simple, fixable BH3 profiling to determine apoptotic priming in primary tissue by flow cytometry. Biol. Chem. 2016, 397, 671–678. [Google Scholar] [CrossRef] [PubMed]




| BCL-2+ | BCL2- | BCL-XL+ | BCL-XL- | BCL-W+ | BCL-W- | MCL-1+ | MCL-1- | Erβ+ | Erβ- | |
|---|---|---|---|---|---|---|---|---|---|---|
| NS n = 67 | 37 | 26 | 54 | 10 | 48 | 6 | 46 | 18 | 35 | 24 |
| MC n = 7 | 4 | 3 | 6 | 1 | 5 | 0 | 7 | 0 | 5 | 2 |
| NOS n = 1 | 1 | 0 | 1 | 0 | 1 | 0 | 1 | 0 | 1 | 0 |
| NLP n = 9 | 0 | 9 | 9 | 1 | 7 | 1 | 9 | 0 | 7 | 2 |
| missing | 4 | 3 | 16 | 3 | 8 | |||||
| % | 54% | 46% | 88% | 13% | 90% | 10% | 78% | 22% | 63% | 37% |
| Cell Line | Protein Expression | BH3 Response | Expected Sensitivity | Venetoclax | Navitoclax | BCL-XLi | MCL-1i |
|---|---|---|---|---|---|---|---|
| SUPHD1 | BCL-2, BCL-W, MCL-1 | BIM, BAD | venetoclax, navitoclax | 0.17 | 0.13 | 0.31 | |
| KMH2 | BCL-2, BCL-W | BIM | none | ||||
| L428 | BCL-XL | BAD, HRK | navitoclax, BCL-XLi | 0.33 | 0.18 | ||
| L1236 | BCL-XL, BCL-W | BAD | venetoclax, navitoclax | 4.3 | |||
| DEV | BCL-XL, BCL-W, MCL-1 | BIM | none | 0.7 | 0.1 | 1.2 |
| Cell Line | Doxorubicin | ||||||
|---|---|---|---|---|---|---|---|
| IC50 (µM) | BH3 Response | Expected Sensitivity | Venetoclax | Navitoclax | BCL-XLi | MCL-1i | |
| SUPHD1 | 0.16 | BAD | venetoclax navitoclax | ||||
| KMH2 | 0.37 | HRK | navitoclax BCL-XLi | ||||
| L428 | 0.21 | BAD | venetoclax navitoclax | ||||
| L1236 | 4.01 | - | - | ||||
| DEV | 0.24 | HRK, BAD | venotoclax navitoclax BCL-XLi | ||||
| Cell Line | Tamoxifen | ||||||
|---|---|---|---|---|---|---|---|
| IC50 (µM) | BH3 Response | Expected Sensitivity | Venetoclax | Navitoclax | BCL-XLi | MCL-1i | |
| SUPHD1 | 18 | BAD | venetoclax navitoclax | ||||
| KMH2 | 25 | NOXA, HRK, BAD | venetoclax navitoclax BCL-XLi MCL-1i | ||||
| L428 | 22 | HRK | navitoclax BCL-XLi | ||||
| L1236 | 24 | BAD | venetoclax navitoclax | ||||
| DEV | 27 | - | - | ||||
Publisher’s Note: MDPI stays neutral with regard to jurisdictional claims in published maps and institutional affiliations. |
© 2022 by the authors. Licensee MDPI, Basel, Switzerland. This article is an open access article distributed under the terms and conditions of the Creative Commons Attribution (CC BY) license (https://creativecommons.org/licenses/by/4.0/).
Share and Cite
Langendonk, M.; Smit, N.A.M.; Plattel, W.; Diepstra, A.; Meerten, T.v.; Visser, L. Navitoclax Most Promising BH3 Mimetic for Combination Therapy in Hodgkin Lymphoma. Int. J. Mol. Sci. 2022, 23, 13751. https://doi.org/10.3390/ijms232213751
Langendonk M, Smit NAM, Plattel W, Diepstra A, Meerten Tv, Visser L. Navitoclax Most Promising BH3 Mimetic for Combination Therapy in Hodgkin Lymphoma. International Journal of Molecular Sciences. 2022; 23(22):13751. https://doi.org/10.3390/ijms232213751
Chicago/Turabian StyleLangendonk, Myra, Nienke A. M. Smit, Wouter Plattel, Arjan Diepstra, Tom van Meerten, and Lydia Visser. 2022. "Navitoclax Most Promising BH3 Mimetic for Combination Therapy in Hodgkin Lymphoma" International Journal of Molecular Sciences 23, no. 22: 13751. https://doi.org/10.3390/ijms232213751
APA StyleLangendonk, M., Smit, N. A. M., Plattel, W., Diepstra, A., Meerten, T. v., & Visser, L. (2022). Navitoclax Most Promising BH3 Mimetic for Combination Therapy in Hodgkin Lymphoma. International Journal of Molecular Sciences, 23(22), 13751. https://doi.org/10.3390/ijms232213751

