FBN2 Silencing Recapitulates Hypoxic Conditions and Induces Elastic Fiber Impairment in Human Dermal Fibroblasts
Abstract
1. Introduction
2. Results
2.1. Setting-Up In Vitro Hypoxic Conditions
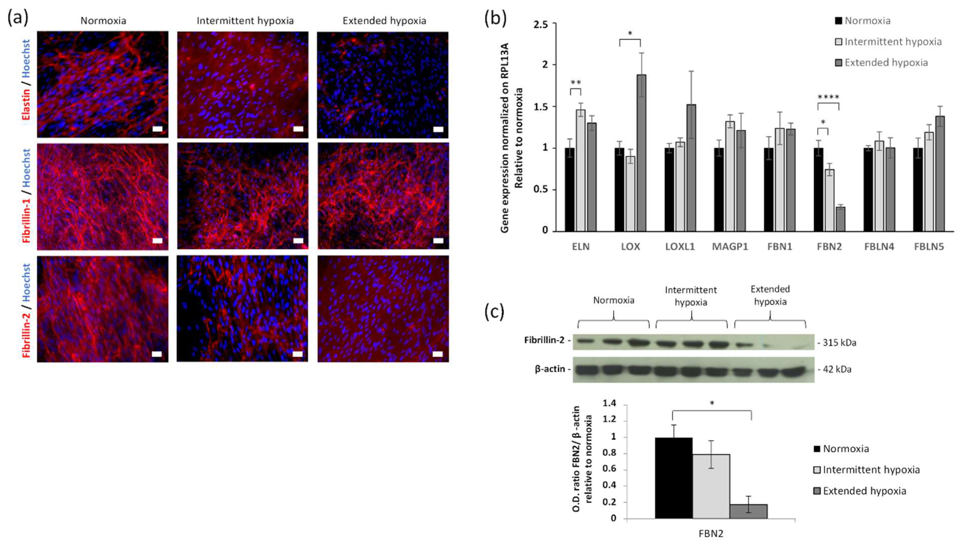
2.2. Hypoxia Decreases Elastic Fibers Deposition
2.3. Hypoxia Decreases FBN2 Gene Expression and Protein Deposition
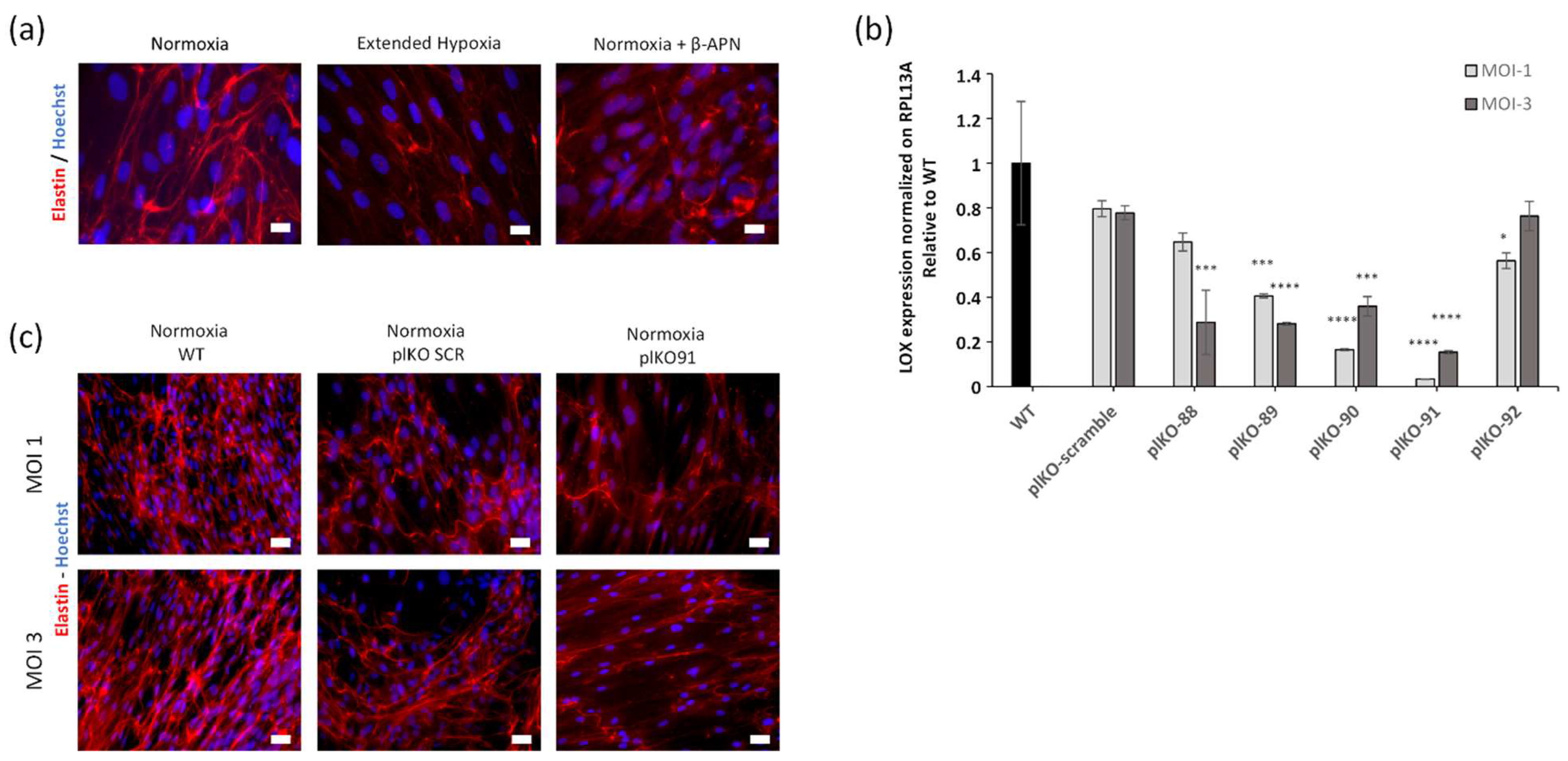
2.4. Hypoxia Decreases Mature LOX Protein and Activity
2.5. FBN2 Silencing under Normoxia Recapitulates In Vitro Hypoxia Condition with Both Reductions in Elastic Fiber Deposition and LOX Maturation
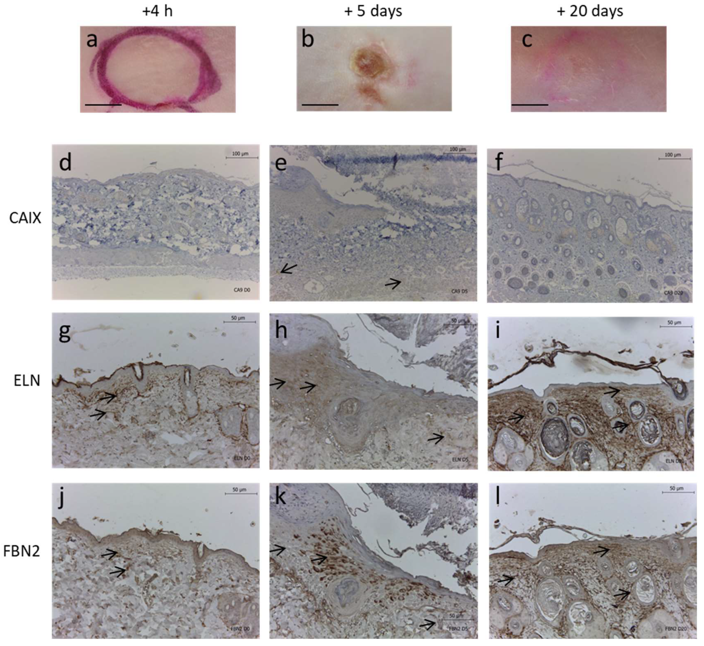
2.6. In Vivo Skin Hypoxia Reduced ELN and FBN2
3. Discussion
4. Materials and Methods
4.1. Cell Culture
4.2. Viability Test
4.3. Immunofluorescence
4.4. Western Blotting
4.5. Real-Time RT-PCR
4.6. LOX Activity
4.7. Skin Compression
4.8. Histology and Immuno-Histology
4.9. Statistical Analysis
5. Conclusions
Supplementary Materials
Author Contributions
Funding
Institutional Review Board Statement
Informed Consent Statement
Data Availability Statement
Acknowledgments
Conflicts of Interest
References
- Telgenhoff, D.; Shroot, B. Cellular senescence mechanisms in chronic wound healing. Cell Death Differ. 2005, 12, 695–698. [Google Scholar] [CrossRef]
- Beidler, S.K.; Douillet, C.D.; Berndt, D.F.; Keagy, B.A.; Rich, P.B.; Marston, W.A. Multiplexed analysis of matrix metalloproteinases in leg ulcer tissue of patients with chronic venous insufficiency before and after compression therapy. Wound Repair Regen. 2008, 16, 642–648. [Google Scholar] [CrossRef] [PubMed]
- Dalton, S.J.; Mitchell, D.C.; Whiting, C.V.; Tarlton, J.F. Abnormal extracellular matrix metabolism in chronically ischemic skin: A mechanism for dermal failure in leg ulcers. J. Investig. Derm. 2005, 125, 373–379. [Google Scholar] [CrossRef] [PubMed]
- Rayment, E.A.; Upton, Z. Finding the culprit: A review of the influences of proteases on the chronic wound environment. Int. J. Low Extrem. Wounds 2009, 8, 19–27. [Google Scholar] [CrossRef]
- Sen, C.K. Wound healing essentials: Let there be oxygen. Wound Repair Regen. 2009, 17, 1–18. [Google Scholar] [CrossRef] [PubMed]
- Song, A.M.; Hou, C.; Chen, J.F.; Sun, J.; Tian, T.; Li, S. Effect of hypoxia on the expression of matrix metalloproteinase and tissue inhibitors of matrix metalloproteinase mRNA in human periodontal ligament fibroblasts in vitro. Zhonghua Kou Qiang Yi Xue Za Zhi 2012, 47, 599–604. [Google Scholar]
- Catrina, S.B.; Zheng, X. Disturbed hypoxic responses as a pathogenic mechanism of diabetic foot ulcers. Diabetes Metab. Res. Rev. 2016, 32 (Suppl. S1), 179–185. [Google Scholar] [CrossRef] [PubMed]
- Almine, J.F.; Wise, S.G.; Weiss, A.S. Elastin signaling in wound repair. Birth Defects Res. C Embryo Today 2012, 96, 248–257. [Google Scholar] [CrossRef] [PubMed]
- Bujan, J.; Gimeno, M.J.; Jimenez, J.A.; Kielty, C.M.; Mecham, R.P.; Bellon, J.M. Expression of elastic components in healthy and varicose veins. World J. Surg. 2003, 27, 901–905. [Google Scholar] [CrossRef]
- Kielty, C.M. Elastic fibres in health and disease. Expert Rev. Mol. Med. 2006, 8, 1–23. [Google Scholar] [CrossRef]
- Yamauchi, Y.; Tsuruga, E.; Nakashima, K.; Sawa, Y.; Ishikawa, H. Fibulin-4 and -5, but not Fibulin-2, are Associated with Tropoelastin Deposition in Elastin-Producing Cell Culture. Acta Histochem. Cytochem. 2010, 43, 131–138. [Google Scholar] [CrossRef]
- Behmoaras, J.; Slove, S.; Seve, S.; Vranckx, R.; Sommer, P.; Jacob, M.P. Differential expression of lysyl oxidases LOXL1 and LOX during growth and aging suggests specific roles in elastin and collagen fiber remodeling in rat aorta. Rejuvenation Res. 2008, 11, 883–889. [Google Scholar] [CrossRef]
- Liu, X.; Zhao, Y.; Gao, J.; Pawlyk, B.; Starcher, B.; Spencer, J.A.; Yanagisawa, H.; Zuo, J.; Li, T. Elastic fiber homeostasis requires lysyl oxidase-like 1 protein. Nat. Genet. 2004, 36, 178–182. [Google Scholar] [CrossRef] [PubMed]
- Thomassin, L.; Werneck, C.C.; Broekelmann, T.J.; Gleyzal, C.; Hornstra, I.K.; Mecham, R.P.; Sommer, P. The Pro-regions of lysyl oxidase and lysyl oxidase-like 1 are required for deposition onto elastic fibers. J. Biol. Chem. 2005, 280, 42848–42855. [Google Scholar] [CrossRef] [PubMed]
- Xie, J.; Wang, C.; Huang, D.Y.; Zhang, Y.; Xu, J.; Kolesnikov, S.S.; Sung, K.L.; Zhao, H. TGF-beta1 induces the different expressions of lysyl oxidases and matrix metalloproteinases in anterior cruciate ligament and medial collateral ligament fibroblasts after mechanical injury. J. Biomech. 2013, 46, 890–898. [Google Scholar] [CrossRef] [PubMed]
- Xie, J.; Wang, C.; Yin, L.; Xu, C.; Zhang, Y.; Sung, K.L. Interleukin-1 beta influences on lysyl oxidases and matrix metalloproteinases profile of injured anterior cruciate ligament and medial collateral ligament fibroblasts. Int. Orthop. 2013, 37, 495–505. [Google Scholar] [CrossRef] [PubMed]
- Wagenseil, J.E.; Mecham, R.P. New insights into elastic fiber assembly. Birth Defects Res. C Embryo Today 2007, 81, 229–240. [Google Scholar] [CrossRef] [PubMed]
- Berk, J.L.; Massoomi, N.; Hatch, C.; Goldstein, R.H. Hypoxia downregulates tropoelastin gene expression in rat lung fibroblasts by pretranslational mechanisms. Am. J. Physiol. 1999, 277, L566–L572. [Google Scholar] [CrossRef]
- Pez, F.; Dayan, F.; Durivault, J.; Kaniewski, B.; Aimond, G.; Le Provost, G.S.; Deux, B.; Clezardin, P.; Sommer, P.; Pouyssegur, J.; et al. The HIF-1-inducible lysyl oxidase activates HIF-1 via the Akt pathway in a positive regulation loop and synergizes with HIF-1 in promoting tumor cell growth. Cancer Res. 2011, 71, 1647–1657. [Google Scholar] [CrossRef]
- Fromy, B.; Lingueglia, E.; Sigaudo-Roussel, D.; Saumet, J.L.; Lazdunski, M. Asic3 is a neuronal mechanosensor for pressure-induced vasodilation that protects against pressure ulcers. Nat. Med. 2012, 18, 1205–1207. [Google Scholar] [CrossRef]
- Sullivan, M.; Galea, P.; Latif, S. What is the appropriate oxygen tension for in vitro culture? Mol. Hum. Reprod. 2006, 12, 653. [Google Scholar] [CrossRef] [PubMed]
- Wion, D.; Dematteis, M.; Nissou, M.F.; Cretallaz, C.; Berger, F.; Issartel, J.P. Oxygen tension and cancer-cell culture: Half a century of artifacts? Med. Sci. 2008, 24, 1093–1095. [Google Scholar]
- Wenger, R.H.; Kurtcuoglu, V.; Scholz, C.C.; Marti, H.H.; Hoogewijs, D. Frequently asked questions in hypoxia research. Hypoxia 2015, 3, 35–43. [Google Scholar] [CrossRef]
- Deschene, K.; Celeste, C.; Boerboom, D.; Theoret, C.L. Hypoxia regulates the expression of extracellular matrix associated proteins in equine dermal fibroblasts via HIF1. J. Derm. Sci. 2012, 65, 12–18. [Google Scholar] [CrossRef] [PubMed]
- Berk, J.L.; Hatch, C.A.; Morris, S.M.; Stone, P.J.; Goldstein, R.H. Hypoxia suppresses elastin repair by rat lung fibroblasts. Am. J. Physiol. Lung Cell Mol. Physiol. 2005, 289, L931–L936. [Google Scholar] [CrossRef]
- Peirce, S.M.; Skalak, T.C.; Rodeheaver, G.T. Ischemia-reperfusion injury in chronic pressure ulcer formation: A skin model in the rat. Wound Repair Regen. 2000, 8, 68–76. [Google Scholar] [CrossRef] [PubMed]
- Reid, R.R.; Sull, A.C.; Mogford, J.E.; Roy, N.; Mustoe, T.A. A novel murine model of cyclical cutaneous ischemia-reperfusion injury. J. Surg. Res. 2004, 116, 172–180. [Google Scholar] [CrossRef]
- Saito, Y.; Hasegawa, M.; Fujimoto, M.; Matsushita, T.; Horikawa, M.; Takenaka, M.; Ogawa, F.; Sugama, J.; Steeber, D.A.; Sato, S.; et al. The loss of MCP-1 attenuates cutaneous ischemia-reperfusion injury in a mouse model of pressure ulcer. J. Investig. Derm. 2008, 128, 1838–1851. [Google Scholar] [CrossRef] [PubMed]
- Sisco, M.; Liu, W.R.; Kryger, Z.B.; Mustoe, T.A. Reduced up-regulation of cytoprotective genes in rat cutaneous tissue during the second cycle of ischemia-reperfusion. Wound Repair Regen. 2007, 15, 203–212. [Google Scholar] [CrossRef]
- Kielty, C.M.; Sherratt, M.J.; Shuttleworth, C.A. Elastic fibres. J. Cell Sci. 2002, 115, 2817–2828. [Google Scholar] [CrossRef]
- Werneck, C.C.; Trask, B.C.; Broekelmann, T.J.; Trask, T.M.; Ritty, T.M.; Segade, F.; Mecham, R.P. Identification of a major microfibril-associated glycoprotein-1-binding domain in fibrillin-2. J. Biol. Chem. 2004, 279, 23045–23051. [Google Scholar] [CrossRef]
- Holotnakova, T.; Ziegelhoffer, A.; Ohradanova, A.; Hulikova, A.; Novakova, M.; Kopacek, J.; Pastorek, J.; Pastorekova, S. Induction of carbonic anhydrase IX by hypoxia and chemical disruption of oxygen sensing in rat fibroblasts and cardiomyocytes. Pflug. Arch. 2008, 456, 323–337. [Google Scholar] [CrossRef]
- Davis, M.R.; Andersson, R.; Severin, J.; de Hoon, M.; Bertin, N.; Baillie, J.K.; Kawaji, H.; Sandelin, A.; Forrest, A.R.; Summers, K.M.; et al. Transcriptional profiling of the human fibrillin/LTBP gene family, key regulators of mesenchymal cell functions. Mol. Genet. Metab. 2014, 112, 73–83. [Google Scholar] [CrossRef]
- Kaluz, S.; Kaluzova, M.; Stanbridge, E.J. Regulation of gene expression by hypoxia: Integration of the HIF-transduced hypoxic signal at the hypoxia-responsive element. Clin. Chim. Acta 2008, 395, 6–13. [Google Scholar] [CrossRef] [PubMed]
- Bezerra, D.P.; Keasey, M.; Oliveira, J.R.M. MiR-9-5p Down-Regulates PiT2, but not PiT1 in Human Embryonic Kidney 293 Cells. J. Mol. NeuroSci. 2017, 62, 28–33. [Google Scholar] [CrossRef]
- Choudhury, R.; McGovern, A.; Ridley, C.; Cain, S.A.; Baldwin, A.; Wang, M.C.; Guo, C.; Mironov, A., Jr.; Drymoussi, Z.; Trump, D.; et al. Differential regulation of elastic fiber formation by fibulin-4 and -5. J. Biol. Chem. 2009, 284, 24553–24567. [Google Scholar] [CrossRef]
- Mayorca-Guiliani, A.; Erler, J.T. The potential for targeting extracellular LOX proteins in human malignancy. Onco Targets 2013, 6, 1729–1735. [Google Scholar]
- Noblesse, E.; Cenizo, V.; Bouez, C.; Borel, A.; Gleyzal, C.; Peyrol, S.; Jacob, M.P.; Sommer, P.; Damour, O. Lysyl oxidase-like and lysyl oxidase are present in the dermis and epidermis of a skin equivalent and in human skin and are associated to elastic fibers. J. Investig. Derm. 2004, 122, 621–630. [Google Scholar] [CrossRef] [PubMed]
- Fhayli, W.; Boete, Q.; Kihal, N.; Cenizo, V.; Sommer, P.; Boyle, W.A.; Jacob, M.P.; Faury, G. Dill Extract Induces Elastic Fiber Neosynthesis and Functional Improvement in the Ascending Aorta of Aged Mice with Reversal of Age-Dependent Cardiac Hypertrophy and Involvement of Lysyl Oxidase-Like-1. Biomolecules 2020, 10, 173. [Google Scholar] [CrossRef] [PubMed]
- Pischon, N.; Babakhanlou-Chase, H.; Darbois, L.; Ho, W.B.; Brenner, M.C.; Kessler, E.; Palamakumbura, A.H.; Trackman, P.C. A procollagen C-proteinase inhibitor diminishes collagen and lysyl oxidase processing but not collagen cross-linking in osteoblastic cultures. J. Cell Physiol. 2005, 203, 111–117. [Google Scholar] [CrossRef]
- Vallet, S.D.; Ricard-Blum, S. Lysyl oxidases: From enzyme activity to extracellular matrix cross-links. Essays BioChem. 2019, 63, 349–364. [Google Scholar] [PubMed]
- Atsawasuwan, P.; Mochida, Y.; Katafuchi, M.; Tokutomi, K.; Mocanu, V.; Parker, C.E.; Yamauchi, M. A novel proteolytic processing of prolysyl oxidase. Connect. Tissue Res. 2011, 52, 479–486. [Google Scholar] [CrossRef] [PubMed][Green Version]
- Maruhashi, T.; Kii, I.; Saito, M.; Kudo, A. Interaction between periostin and BMP-1 promotes proteolytic activation of lysyl oxidase. J. Biol. Chem. 2010, 285, 13294–13303. [Google Scholar] [CrossRef]
- Trask, T.M.; Trask, B.C.; Ritty, T.M.; Abrams, W.R.; Rosenbloom, J.; Mecham, R.P. Interaction of tropoelastin with the amino-terminal domains of fibrillin-1 and fibrillin-2 suggests a role for the fibrillins in elastic fiber assembly. J. Biol. Chem. 2000, 275, 24400–24406. [Google Scholar] [CrossRef] [PubMed]
- Brinckmann, J.; Hunzelmann, N.; Kahle, B.; Rohwedel, J.; Kramer, J.; Gibson, M.A.; Hubmacher, D.; Reinhardt, D.P. Enhanced fibrillin-2 expression is a general feature of wound healing and sclerosis: Potential alteration of cell attachment and storage of TGF-beta. Lab. Investig. 2010, 90, 739–752. [Google Scholar] [CrossRef]
- Smith, L.T.; Holbrook, K.A.; Madri, J.A. Collagen types I, III, and V in human embryonic and fetal skin. Am. J. Anat. 1986, 175, 507–521. [Google Scholar] [CrossRef]
- Chiquet-Ehrismann, R. Tenascins. Int. J. BioChem. Cell Biol. 2004, 36, 986–990. [Google Scholar] [CrossRef]
- Quondamatteo, F.; Reinhardt, D.P.; Charbonneau, N.L.; Pophal, G.; Sakai, L.Y.; Herken, R. Fibrillin-1 and fibrillin-2 in human embryonic and early fetal development. Matrix Biol. 2002, 21, 637–646. [Google Scholar] [CrossRef]
- Chiquet-Ehrismann, R.; Tucker, R.P. Connective tissues: Signalling by tenascins. Int. J. BioChem. Cell Biol. 2004, 36, 1085–1089. [Google Scholar] [CrossRef]
- Palamakumbura, A.H.; Trackman, P.C. A fluorometric assay for detection of lysyl oxidase enzyme activity in biological samples. Anal. BioChem. 2002, 300, 245–251. [Google Scholar] [CrossRef]
- Nguyen-Tu, M.S.; Begey, A.L.; Decorps, J.; Boizot, J.; Sommer, P.; Fromy, B.; Sigaudo-Roussel, D. Skin microvascular response to pressure load in obese mice. Microvasc. Res. 2013, 90, 138–143. [Google Scholar] [CrossRef] [PubMed]






Publisher’s Note: MDPI stays neutral with regard to jurisdictional claims in published maps and institutional affiliations. |
© 2022 by the authors. Licensee MDPI, Basel, Switzerland. This article is an open access article distributed under the terms and conditions of the Creative Commons Attribution (CC BY) license (https://creativecommons.org/licenses/by/4.0/).
Share and Cite
Boizot, J.; Minville-Walz, M.; Reinhardt, D.P.; Bouschbacher, M.; Sommer, P.; Sigaudo-Roussel, D.; Debret, R. FBN2 Silencing Recapitulates Hypoxic Conditions and Induces Elastic Fiber Impairment in Human Dermal Fibroblasts. Int. J. Mol. Sci. 2022, 23, 1824. https://doi.org/10.3390/ijms23031824
Boizot J, Minville-Walz M, Reinhardt DP, Bouschbacher M, Sommer P, Sigaudo-Roussel D, Debret R. FBN2 Silencing Recapitulates Hypoxic Conditions and Induces Elastic Fiber Impairment in Human Dermal Fibroblasts. International Journal of Molecular Sciences. 2022; 23(3):1824. https://doi.org/10.3390/ijms23031824
Chicago/Turabian StyleBoizot, Jérémy, Mélaine Minville-Walz, Dieter Peter Reinhardt, Marielle Bouschbacher, Pascal Sommer, Dominique Sigaudo-Roussel, and Romain Debret. 2022. "FBN2 Silencing Recapitulates Hypoxic Conditions and Induces Elastic Fiber Impairment in Human Dermal Fibroblasts" International Journal of Molecular Sciences 23, no. 3: 1824. https://doi.org/10.3390/ijms23031824
APA StyleBoizot, J., Minville-Walz, M., Reinhardt, D. P., Bouschbacher, M., Sommer, P., Sigaudo-Roussel, D., & Debret, R. (2022). FBN2 Silencing Recapitulates Hypoxic Conditions and Induces Elastic Fiber Impairment in Human Dermal Fibroblasts. International Journal of Molecular Sciences, 23(3), 1824. https://doi.org/10.3390/ijms23031824

