RPS24 Is Associated with a Poor Prognosis and Immune Infiltration in Hepatocellular Carcinoma
Abstract
1. Introduction
2. Results
2.1. RPS24 Was Predominantly Up-Regulated in HCC
2.2. RPS24 Expression Was Associated with the Clinicopathologic Parameters
2.3. The Overexpression of RPS24 Led to a Poor Prognosis for HCC Patients
2.4. Methylation Analyses of RPS24 Expression in HCC
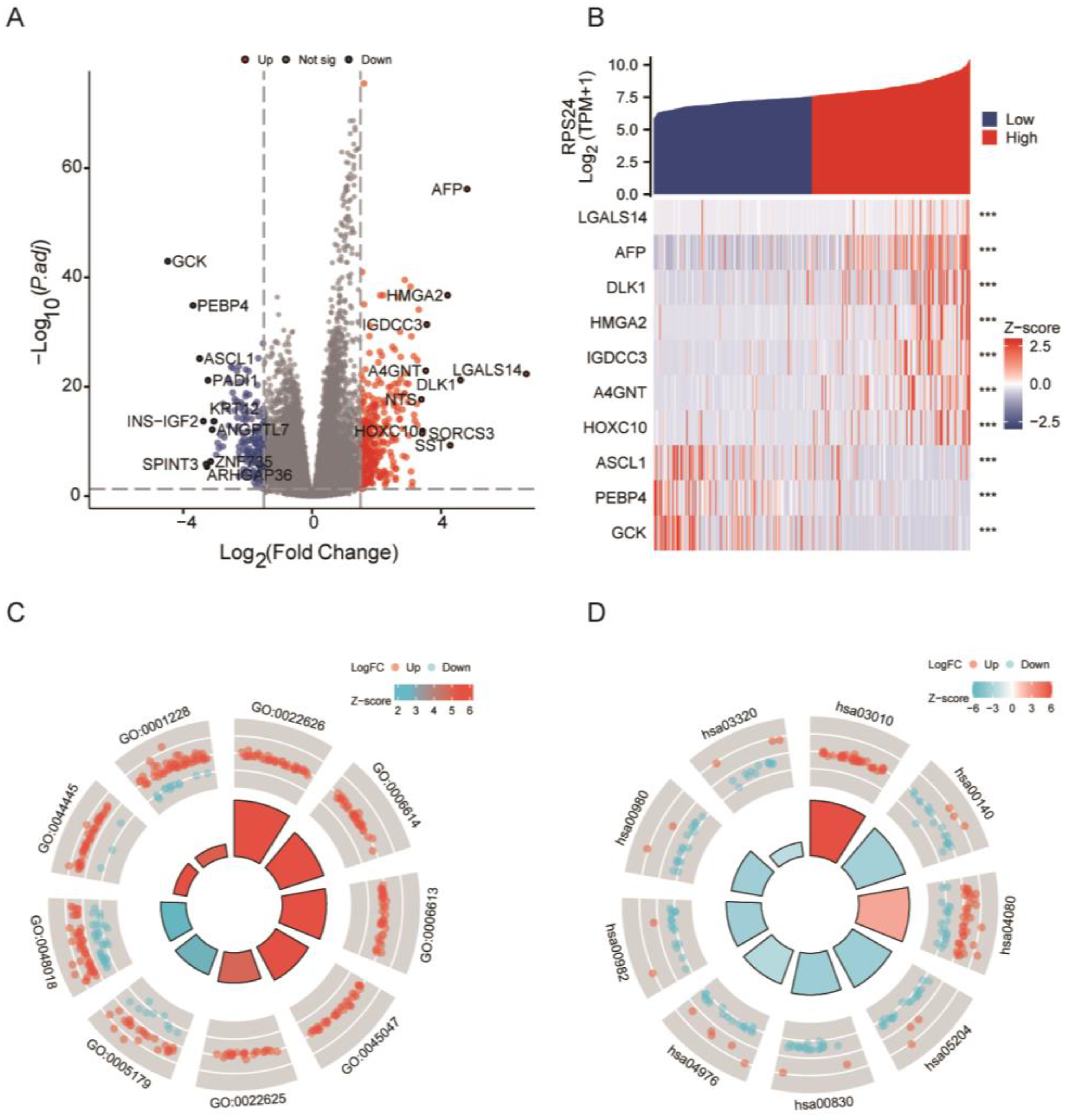
2.5. Functional Analysis and Micro-(mi)RNA-Regulated Network Analysis of RPS24 in HCC
2.6. Validation of RPS24 Expression in HCC Tissues
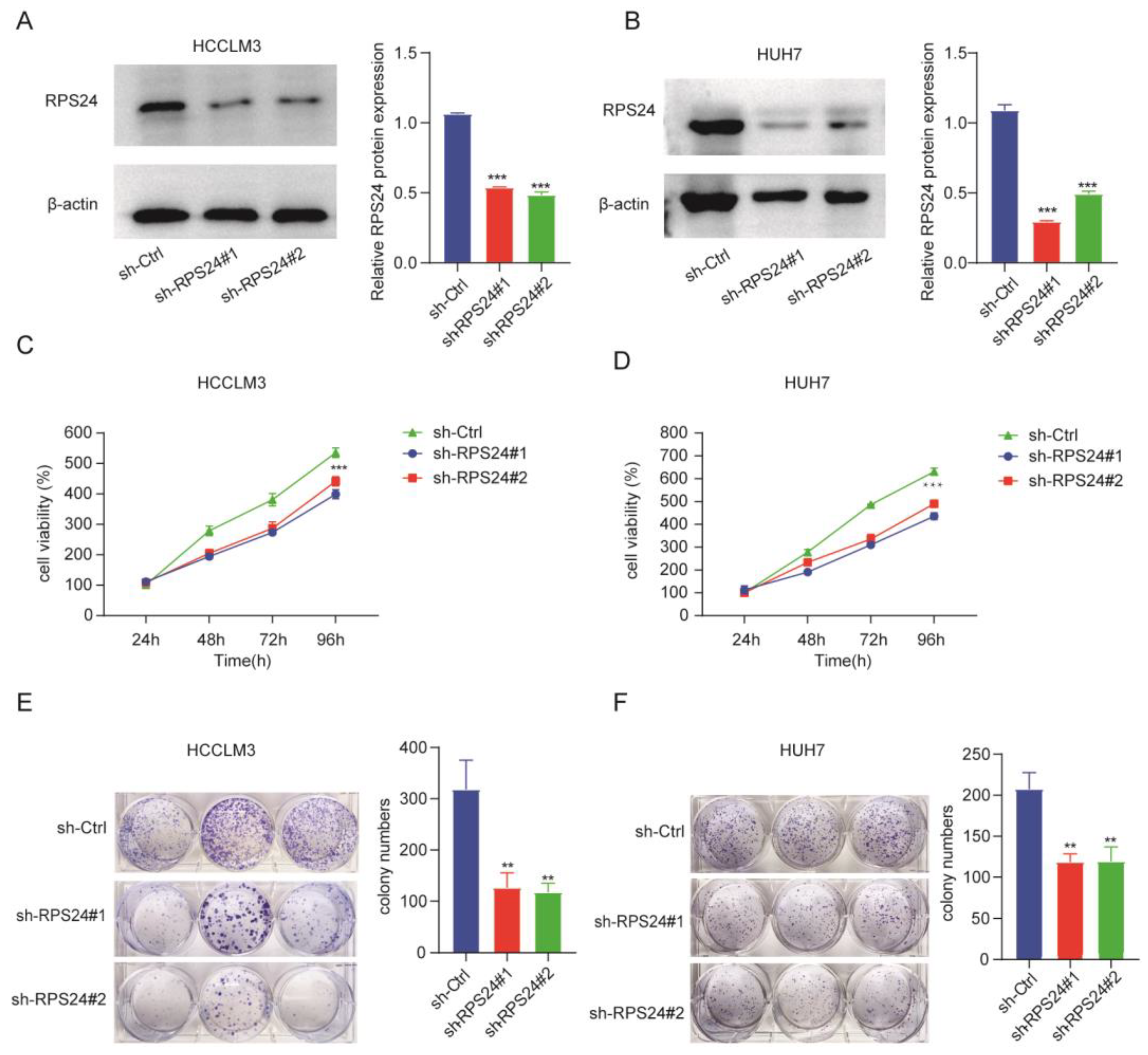
2.7. Knockdown of RPS24 Inhibited the Proliferation of HCC Cells
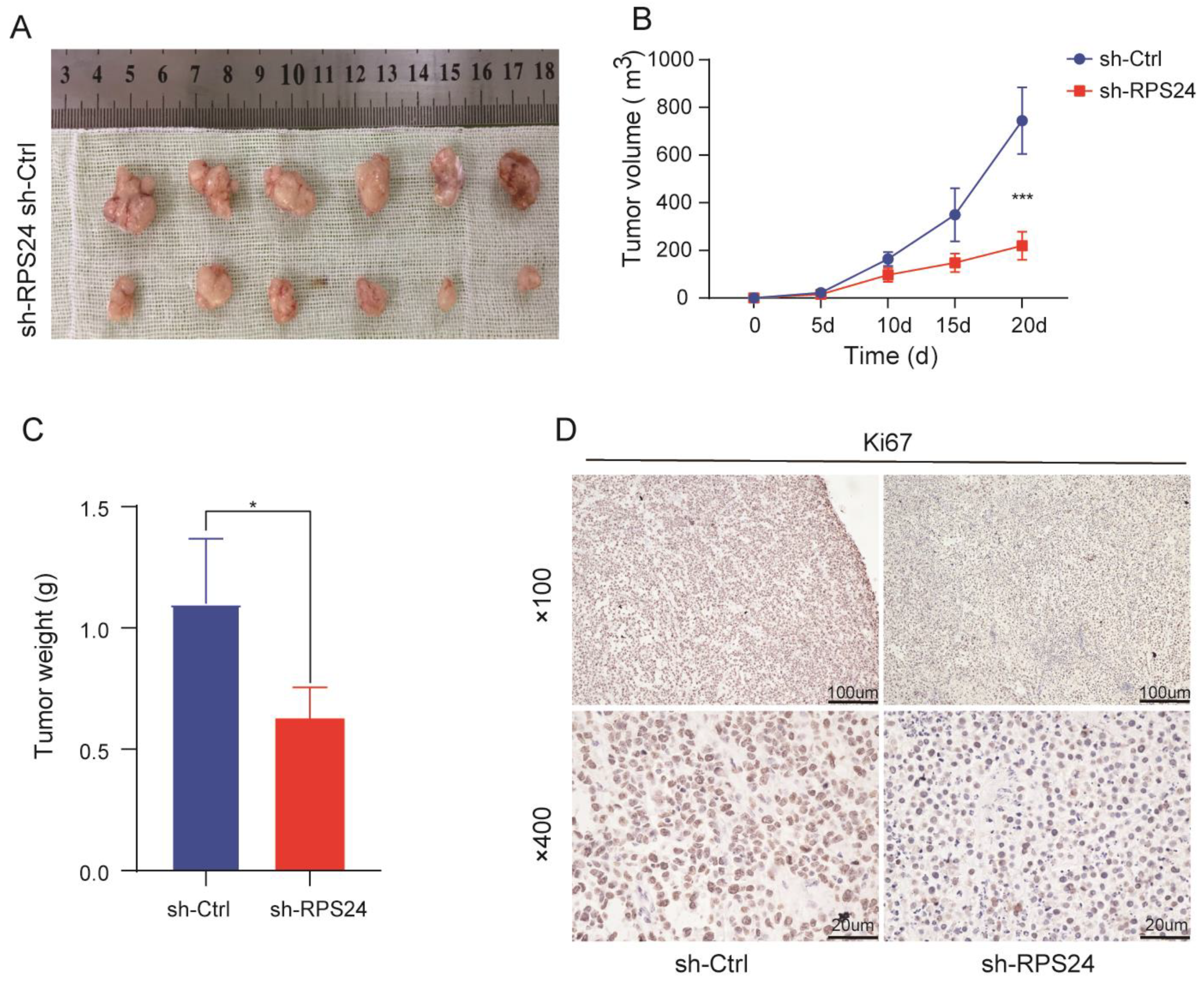
2.8. Knockdown of RPS24 Reduced the Growth of Tumor Xenografts in Mice
3. Discussion
4. Materials and Methods
4.1. Data Acquisition and Preprocessing
4.2. RPS24 Gene Expression and Its Relationship with Clinicopathologic Parameters
4.3. DNA Methylation Analysis
4.4. Functional Enrichment Analysis of Differential Expression Genes (DEGs) and Micro (mi)RNA-Regulated Networks Analysis
4.5. Immune Cell Tumor Infiltration and Immune Checkpoints Analysis
4.6. Patients and Tissue Specimens
4.7. Immunohistochemistry (IHC)
4.8. Cell Culture and Transfection
4.9. Quantitative Real-Time PCR (qRT-PCR)
4.10. Western Blot
4.11. CCK-8 Assay and Colony Formation Assay
4.12. Mouse Model
4.13. Statistical Analysis
5. Conclusions
Supplementary Materials
Author Contributions
Funding
Institutional Review Board Statement
Informed Consent Statement
Data Availability Statement
Acknowledgments
Conflicts of Interest
References
- Pavlović, N.; Heindryckx, F. Exploring the Role of Endoplasmic Reticulum Stress in Hepatocellular Carcinoma through mining of the Human Protein Atlas. Biology 2021, 10, 640. [Google Scholar] [CrossRef] [PubMed]
- Sung, H.; Ferlay, J.; Siegel, R.L.; Laversanne, M.; Soerjomataram, I.; Jemal, A.; Bray, F. Global Cancer Statistics 2020: GLOBOCAN Estimates of Incidence and Mortality Worldwide for 36 Cancers in 185 Countries. CA Cancer J. Clin. 2021, 71, 209–249. [Google Scholar] [CrossRef] [PubMed]
- Qian, X.; Yan, X.; Zhai, X.; Li, N.; Qu, C.; Lu, F. Hepatocellular Carcinoma Surveillance and Treatment: A Way to Reduce Cancer-related Mortality in Cirrhotic Patients. J. Clin. Transl. Hepatol. 2019, 7, 1–2. [Google Scholar] [CrossRef] [PubMed]
- Piratvisuth, T.; Tanwandee, T.; Thongsawat, S.; Sukeepaisarnjaroen, W.; Esteban, J.I.; Bes, M.; Köhler, B.; He, Y.; Swiatek-de Lange, M.; Morgenstern, D.; et al. Multimarker Panels for Detection of Early Stage Hepatocellular Carcinoma: A Prospective, Multicenter, Case-Control Study. Hepatol. Commun. 2022, 6, 679–691. [Google Scholar] [CrossRef]
- Villanueva, A. Hepatocellular Carcinoma. N. Engl. J. Med. 2019, 380, 1450–1462. [Google Scholar] [CrossRef]
- Alqahtani, S.A.; Colombo, M.G. Current status of first-line therapy, anti-angiogenic therapy and its combinations of other agents for unresectable hepatocellular carcinoma. World J. Gastrointest. Oncol. 2021, 13, 2038–2049. [Google Scholar] [CrossRef]
- Xie, X.; Guo, P.; Yu, H.; Wang, Y.; Chen, G. Ribosomal proteins: Insight into molecular roles and functions in hepatocellular carcinoma. Oncogene 2018, 37, 277–285. [Google Scholar] [CrossRef]
- Elhamamsy, A.R.; Metge, B.J.; Alsheikh, H.A.; Shevde, L.A.; Samant, R.S. Ribosome Biogenesis: A Central Player in Cancer Metastasis and Therapeutic Resistance. Cancer Res. 2022, 82, 2344–2353. [Google Scholar] [CrossRef]
- de Las Heras-Rubio, A.; Perucho, L.; Paciucci, R.; Vilardell, J.; ME, L.L. Ribosomal proteins as novel players in tumorigenesis. Cancer Metastasis Rev. 2014, 33, 115–141. [Google Scholar] [CrossRef]
- Kang, J.; Brajanovski, N.; Chan, K.T.; Xuan, J.; Pearson, R.B.; Sanij, E. Ribosomal proteins and human diseases: Molecular mechanisms and targeted therapy. Signal Transduct. Target. Ther. 2021, 6, 323. [Google Scholar] [CrossRef]
- Van Riggelen, J.; Yetil, A.; Felsher, D.W. MYC as a regulator of ribosome biogenesis and protein synthesis. Nat. Rev. Cancer 2010, 10, 301–309. [Google Scholar] [CrossRef] [PubMed]
- Arthurs, C.; Murtaza, B.N.; Thomson, C.; Dickens, K.; Henrique, R.; Patel, H.R.H.; Beltran, M.; Millar, M.; Thrasivoulou, C.; Ahmed, A. Expression of ribosomal proteins in normal and cancerous human prostate tissue. PLoS ONE 2017, 12, e0186047. [Google Scholar] [CrossRef] [PubMed]
- Kazerounian, S.; Ciarlini, P.D.; Yuan, D.; Ghazvinian, R.; Alberich-Jorda, M.; Joshi, M.; Zhang, H.; Beggs, A.H.; Gazda, H.T. Development of Soft Tissue Sarcomas in Ribosomal Proteins L5 and S24 Heterozygous Mice. J. Cancer 2016, 7, 32–36. [Google Scholar] [CrossRef] [PubMed]
- Wang, Y.; Sui, J.; Li, X.; Cao, F.; He, J.; Yang, B.; Zhu, X.; Sun, Y.; Pu, Y.D. RPS24 knockdown inhibits colorectal cancer cell migration and proliferation in vitro. Gene 2015, 571, 286–291. [Google Scholar] [CrossRef] [PubMed]
- Barsch, M.; Salié, H.; Schlaak, A.E.; Zhang, Z.; Hess, M.; Mayer, L.S.; Tauber, C.; Otto-Mora, P.; Ohtani, T.; Nilsson, T.; et al. T-cell exhaustion and residency dynamics inform clinical outcomes in hepatocellular carcinoma. J. Hepatol. 2022, 77, 397–409. [Google Scholar] [CrossRef]
- Lu, J.C.; Zhang, P.F.; Huang, X.Y.; Guo, X.J.; Gao, C.; Zeng, H.Y.; Zheng, Y.M.; Wang, S.W.; Cai, J.B.; Sun, Q.M.; et al. Amplification of spatially isolated adenosine pathway by tumor-macrophage interaction induces anti-PD1 resistance in hepatocellular carcinoma. J. Hematol. Oncol. 2021, 14, 200. [Google Scholar] [CrossRef]
- Kao, T.J.; Wu, C.C.; Phan, N.N.; Liu, Y.H.; Ta, H.D.K.; Anuraga, G.; Wu, Y.F.; Lee, K.H.; Chuang, J.Y.; Wang, C.Y. Prognoses and genomic analyses of proteasome 26S subunit, ATPase (PSMC) family genes in clinical breast cancer. Aging 2021, 13, 17970. [Google Scholar] [CrossRef]
- Zhou, C.; Liu, C.; Liu, W.; Chen, W.; Yin, Y.; Li, C.W.; Hsu, J.L.; Sun, J.; Zhou, Q.; Li, H.; et al. SLFN11 inhibits hepatocellular carcinoma tumorigenesis and metastasis by targeting RPS4X via mTOR pathway. Theranostics 2020, 10, 4627–4643. [Google Scholar] [CrossRef]
- Guo, P.; Wang, Y.; Dai, C.; Tao, C.; Wu, F.; Xie, X.; Yu, H.; Zhu, Q.; Li, J.; Ye, L.; et al. Ribosomal protein S15a promotes tumor angiogenesis via enhancing Wnt/β-catenin-induced FGF18 expression in hepatocellular carcinoma. Oncogene 2018, 37, 1220–1236. [Google Scholar] [CrossRef]
- Cao, P.; Yang, A.; Wang, R.; Xia, X.; Zhai, Y.; Li, Y.; Yang, F.; Cui, Y.; Xie, W.; Liu, Y.; et al. Germline Duplication of SNORA18L5 Increases Risk for HBV-related Hepatocellular Carcinoma by Altering Localization of Ribosomal Proteins and Decreasing Levels of p53. Gastroenterology 2018, 155, 542–556. [Google Scholar] [CrossRef] [PubMed]
- Zou, D.; Zhang, H.; Ke, J.; Li, J.; Zhu, Y.; Gong, Y.; Yang, Y.; Tian, J.; Zhang, Y.; Peng, X.; et al. Three functional variants were identified to affect RPS24 expression and significantly associated with risk of colorectal cancer. Arch. Toxicol. 2020, 94, 295–303. [Google Scholar] [CrossRef] [PubMed]
- Zhang, P.J.; Wei, R.; Wen, X.Y.; Ping, L.; Wang, C.B.; Dong, Z.N.; Deng, X.X.; Bo, W.; Bin, C.; Tian, Y.P. Genes expression profiling of peripheral blood cells of patients with hepatocellular carcinoma. Cell Biol. Int. 2012, 36, 803–809. [Google Scholar] [CrossRef] [PubMed]
- Wu, Q.; Li, R.; Wang, Q.X.; Zhang, M.Y.; Liu, T.T.; Qu, Y.Q. Junctional adhesion molecule-like protein promotes tumor progression via the Wnt/β-catenin signaling pathway in lung adenocarcinoma. J. Transl. Med. 2022, 20, 260. [Google Scholar] [CrossRef] [PubMed]
- Oshi, M.; Patel, A.; Le, L.; Tokumaru, Y.; Yan, L.; Matsuyama, R.; Endo, I.; Takabe, K. G2M checkpoint pathway alone is associated with drug response and survival among cell proliferation-related pathways in pancreatic cancer. Am. J. Cancer Res. 2021, 11, 3070–3084. [Google Scholar] [PubMed]
- Harrington, C.T.; Sotillo, E.; Dang, C.V.; Thomas-Tikhonenko, A. Tilting MYC toward cancer cell death. Trends Cancer 2021, 7, 982–994. [Google Scholar] [CrossRef]
- Sun, Y.; Wu, L.; Zhong, Y.; Zhou, K.; Hou, Y.; Wang, Z.; Zhang, Z.; Xie, J.; Wang, C.; Chen, D.; et al. Single-cell landscape of the ecosystem in early-relapse hepatocellular carcinoma. Cell 2021, 184, 404–421.e416. [Google Scholar] [CrossRef]
- Avella Patino, D.M.; Radhakrishnan, V.; Suvilesh, K.N.; Manjunath, Y.; Li, G.; Kimchi, E.T.; Staveley-O’Carroll, K.F.; Warren, W.C.; Kaifi, J.T.; Mitchem, J.B. Epigenetic Regulation of Cancer Immune Cells. Semin. Cancer Biol. 2022, 83, 377–383. [Google Scholar] [CrossRef]
- Peng, S.; Chen, S.; Hu, W.; Mei, J.; Zeng, X.; Su, T.; Wang, W.; Chen, Z.; Xiao, H.; Zhou, Q.; et al. Combination Neoantigen-Based Dendritic Cell Vaccination and Adoptive T-Cell Transfer Induces Antitumor Responses Against Recurrence of Hepatocellular Carcinoma. Cancer Immunol. Res. 2022, 10, 728–744. [Google Scholar] [CrossRef]
- Ruf, B.; Heinrich, B.; Greten, T.F. Immunobiology and immunotherapy of HCC: Spotlight on innate and innate-like immune cells. Cell Mol. Immunol. 2021, 18, 112–127. [Google Scholar] [CrossRef]
- Duffy, A.G.; Ulahannan, S.V.; Makorova-Rusher, O.; Rahma, O.; Wedemeyer, H.; Pratt, D.; Davis, J.L.; Hughes, M.S.; Heller, T.; ElGindi, M.; et al. Tremelimumab in combination with ablation in patients with advanced hepatocellular carcinoma. J. Hepatol. 2017, 66, 545–551. [Google Scholar] [CrossRef]
- Sangro, B.; Gomez-Martin, C.; de la Mata, M.; Iñarrairaegui, M.; Garralda, E.; Barrera, P.; Riezu-Boj, J.I.; Larrea, E.; Alfaro, C.; Sarobe, P.; et al. A clinical trial of CTLA-4 blockade with tremelimumab in patients with hepatocellular carcinoma and chronic hepatitis C. J. Hepatol. 2013, 59, 81–88. [Google Scholar] [CrossRef] [PubMed]
- Zhu, Y.; Chen, M.; Xu, D.; Li, T.E.; Zhang, Z.; Li, J.H.; Wang, X.Y.; Yang, X.; Lu, L.; Jia, H.L.; et al. The combination of PD-1 blockade with interferon-α has a synergistic effect on hepatocellular carcinoma. Cell. Mol. Immunol. 2022, 19, 726–737. [Google Scholar] [CrossRef] [PubMed]
- Xing, J.; Zhai, R.; Wang, C.; Liu, H.; Zeng, J.; Zhou, D.; Zhang, M.; Wang, L.; Wu, Q.; Gu, Y.; et al. DiseaseMeth version 3.0: A major expansion and update of the human disease methylation database. Nucleic Acids Res. 2022, 50, D1208–D1215. [Google Scholar] [CrossRef]
- Xiong, Y.; Wei, Y.; Gu, Y.; Zhang, S.; Lyu, J.; Zhang, B.; Chen, C.; Zhu, J.; Wang, Y.; Liu, H.; et al. DiseaseMeth version 2.0: A major expansion and update of the human disease methylation database. Nucleic Acids Res. 2017, 45, D888–D895. [Google Scholar] [CrossRef]
- Zhao, Z.; Liu, M.; Xu, Z.; Cai, Y.; Peng, B.; Liang, Q.; Yan, Y.; Liu, W.; Kang, F.; He, Q.; et al. Identification of ACSF gene family as therapeutic targets and immune-associated biomarkers in hepatocellular carcinoma. Aging (Albany NY) 2022, 14, 7926–7940. [Google Scholar] [CrossRef] [PubMed]
- Yu, Y.; Wang, Z.; Zheng, Q.; Li, J. FAM72 serves as a biomarker of poor prognosis in human lung adenocarcinoma. Aging 2021, 13, 8155–8176. [Google Scholar] [CrossRef] [PubMed]
- Wang, C.Y.; Chiao, C.C.; Phan, N.N.; Li, C.Y.; Sun, Z.D.; Jiang, J.Z.; Hung, J.H.; Chen, Y.L.; Yen, M.C.; Weng, T.Y.; et al. Gene signatures and potential therapeutic targets of amino acid metabolism in estrogen receptor-positive breast cancer. Am. J. Cancer Res. 2020, 10, 95–113. [Google Scholar] [PubMed]
- Anuraga, G.; Wang, W.J.; Phan, N.N.; An Ton, N.T.; Ta, H.D.K.; Berenice Prayugo, F.; Minh Xuan, D.T.; Ku, S.C.; Wu, Y.F.; Andriani, V.; et al. Potential Prognostic Biomarkers of NIMA (Never in Mitosis, Gene A)-Related Kinase (NEK) Family Members in Breast Cancer. J. Pers. Med. 2021, 11, 1089. [Google Scholar] [CrossRef] [PubMed]
- Falzone, L.; Grimaldi, M.; Celentano, E.; Augustin, L.S.A.; Libra, M. Identification of Modulated MicroRNAs Associated with Breast Cancer, Diet, and Physical Activity. Cancers 2020, 12, 2555. [Google Scholar] [CrossRef] [PubMed]
- Li, C.; Wu, B.; Han, H.; Zhao, J.; Bai, Y.; Liu, X. Identification of MicroRNA-Related Tumorigenesis Variants and Genes in the Cancer Genome Atlas (TCGA) Data. Genes 2020, 11, 953. [Google Scholar] [CrossRef]
- Hänzelmann, S.; Castelo, R.; Guinney, J. GSVA: Gene set variation analysis for microarray and RNA-seq data. BMC Bioinform. 2013, 14, 7. [Google Scholar] [CrossRef]
- Bindea, G.; Mlecnik, B.; Tosolini, M.; Kirilovsky, A.; Waldner, M.; Obenauf, A.C.; Angell, H.; Fredriksen, T.; Lafontaine, L.; Berger, A.; et al. Spatiotemporal dynamics of intratumoral immune cells reveal the immune landscape in human cancer. Immunity 2013, 39, 782–795. [Google Scholar] [CrossRef] [PubMed]
- Shen, B.; Zhang, G.; Liu, Y.; Wang, J.; Jiang, J. Identification and Analysis of Immune-Related Gene Signature in Hepatocellular Carcinoma. Genes 2022, 13, 1834. [Google Scholar] [CrossRef] [PubMed]
- Jiang, H.; Zheng, Y.; Qian, J.; Mao, C.; Xu, X.; Li, N.; Xiao, C.; Wang, H.; Teng, L.; Zhou, H.; et al. Safety and efficacy of sintilimab combined with oxaliplatin/capecitabine as first-line treatment in patients with locally advanced or metastatic gastric/gastroesophageal junction adenocarcinoma in a phase Ib clinical trial. BMC Cancer 2020, 20, 760. [Google Scholar] [CrossRef] [PubMed]
- Wang, B.; Zou, D.; Wang, N.; Wang, H.; Zhang, T.; Gao, L.; Ma, C.; Zheng, P.; Gu, B.; Li, X.; et al. Construction and validation of a novel coagulation-related 7-gene prognostic signature for gastric cancer. Front. Genet. 2022, 13, 957655. [Google Scholar] [CrossRef] [PubMed]
- Zhang, L.L.; Chang, W.; He, S.B.; Zhang, B.; Ma, G.; Shang, P.F.; Yue, Z.J. High expression of eIF4A1 predicts unfavorable prognosis in clear cell renal cell carcinoma. Mol. Cell. Probes 2022, 65, 101845. [Google Scholar] [CrossRef] [PubMed]











| Characteristics | Total (N) | Odds Ratio (OR) | p -Value |
|---|---|---|---|
| Gender (Male vs. Female) | 374 | 0.885 (0.573–1.365) | 0.581 |
| Age (>60 vs. ≤60) | 373 | 0.629 (0.417–0.946) | 0.026 |
| T stage (T2, T3 and T4 vs. T1) | 371 | 1.398 (0.930–2.106) | 0.108 |
| N stage (N1 vs. N0) | 258 | 0.881 (0.104–7.439) | 0.900 |
| M stage (M1 vs. M0) | 272 | 2.583 (0.326–52.588) | 0.414 |
| Pathologic stage (Stage III and Stage IV vs. Stage I and Stage II) | 350 | 1.571 (0.969–2.570) | 0.069 |
| Tumor status (With tumor vs. Tumor free) | 355 | 1.465 (0.962–2.239) | 0.076 |
| Histologic grade (G3 and G4 vs. G1 and G2) | 369 | 3.044 (1.964–4.771) | <0.001 |
| AFP(ng/mL) (>400 vs. ≤400) | 280 | 5.060 (2.704–10.013) | <0.001 |
| Child-Pugh grade (B&C vs. A) | 241 | 1.279 (0.530–3.149) | 0.583 |
| RPS24 Expression | Tumor Tissue | Adjacent No-Tumor Tissues | χ2 | p-Value | ||
|---|---|---|---|---|---|---|
| Cases | Percentage | Cases | Percentage | |||
| Low | 41 | 47.67% | 55 | 63.95% | 4.621 | 0.032 |
| High | 45 | 52.33% | 331 | 36.05% | ||
| Variables | RPS24 Expression (n = 86) | χ2 | p-Value | |
|---|---|---|---|---|
| Low Expression Group (n = 41) | High Expression Group (n = 45) | |||
| Age (years) | 1.502 | 0.220 | ||
| ≥60 | 18 | 14 | ||
| <60 | 23 | 31 | ||
| Gender | 2.851 | 0.091 | ||
| Male | 19 | 29 | ||
| Female | 22 | 16 | ||
| ALT (U/L) | 0.056 | 0.813 | ||
| ≥40 | 22 | 23 | ||
| <40 | 19 | 22 | ||
| AFP (ng/mL) | 4.554 | 0.033 | ||
| ≥200 | 17 | 29 | ||
| <200 | 24 | 16 | ||
| LDH (U/L) | 1.125 | 0.289 | ||
| ≥200 | 22 | 19 | ||
| <200 | 19 | 26 | ||
| Tumor size (cm) | 4.508 | 0.034 | ||
| ≥3 | 23 | 35 | ||
| <3 | 18 | 10 | ||
| The number of tumors | 5.454 | 0.020 | ||
| >1 | 19 | 32 | ||
| ≤1 | 22 | 13 | ||
| Tumor capsular | 0.162 | 0.687 | ||
| complete | 20 | 20 | ||
| incomplete | 21 | 25 | ||
| Degree of tumor differentiation | 0.980 | 0.322 | ||
| I + II | 15 | 12 | ||
| III + IV | 26 | 33 | ||
| Extrahepatic metastases | 0.569 | 0.451 | ||
| Positive | 14 | 12 | ||
| Negative | 27 | 33 | ||
| TNM staging | 1.705 | 0.192 | ||
| T1 + T2 | 24 | 20 | ||
| T3 + T4 | 17 | 25 | ||
| Gene | Gene Sequences (5′-3′) |
|---|---|
| RPS24 (forward) | TCGGAAAGTGGCAAGCTGGTAAC |
| RPS24 (reverse) | CATTTCGGGCGGCTGTGAGAC |
| GAPDH (forward) | AGAGAAGAGCAAGCGAAATAC |
| GAPDH (reverse) | CCTTTCACTTCCTCCGATTAC |
Disclaimer/Publisher’s Note: The statements, opinions and data contained in all publications are solely those of the individual author(s) and contributor(s) and not of MDPI and/or the editor(s). MDPI and/or the editor(s) disclaim responsibility for any injury to people or property resulting from any ideas, methods, instructions or products referred to in the content. |
© 2023 by the authors. Licensee MDPI, Basel, Switzerland. This article is an open access article distributed under the terms and conditions of the Creative Commons Attribution (CC BY) license (https://creativecommons.org/licenses/by/4.0/).
Share and Cite
Li, H.; Gao, L.; Kang, X.; Wang, X.; Yu, Y.; Zhang, Y.; Chen, H. RPS24 Is Associated with a Poor Prognosis and Immune Infiltration in Hepatocellular Carcinoma. Int. J. Mol. Sci. 2023, 24, 806. https://doi.org/10.3390/ijms24010806
Li H, Gao L, Kang X, Wang X, Yu Y, Zhang Y, Chen H. RPS24 Is Associated with a Poor Prognosis and Immune Infiltration in Hepatocellular Carcinoma. International Journal of Molecular Sciences. 2023; 24(1):806. https://doi.org/10.3390/ijms24010806
Chicago/Turabian StyleLi, Haiyuan, Lei Gao, Xiaojuan Kang, Xueyan Wang, Yang Yu, Yaqing Zhang, and Hao Chen. 2023. "RPS24 Is Associated with a Poor Prognosis and Immune Infiltration in Hepatocellular Carcinoma" International Journal of Molecular Sciences 24, no. 1: 806. https://doi.org/10.3390/ijms24010806
APA StyleLi, H., Gao, L., Kang, X., Wang, X., Yu, Y., Zhang, Y., & Chen, H. (2023). RPS24 Is Associated with a Poor Prognosis and Immune Infiltration in Hepatocellular Carcinoma. International Journal of Molecular Sciences, 24(1), 806. https://doi.org/10.3390/ijms24010806

