Abstract
Yangmai-13 (YM13) is a wheat cultivar with weak gluten fractions. In contrast, Zhenmai-168 (ZM168) is an elite wheat cultivar known for its strong gluten fractions and has been widely used in a number of breeding programs. However, the genetic mechanisms underlying the gluten signatures of ZM168 remain largely unclear. To address this, we combined RNA-seq and PacBio full-length sequencing technology to unveil the potential mechanisms of ZM168 grain quality. A total of 44,709 transcripts were identified in Y13N (YM13 treated with nitrogen) and 51,942 transcripts in Z168N (ZM168 treated with nitrogen), including 28,016 and 28,626 novel isoforms in Y13N and Z168N, respectively. Five hundred and eighty-four differential alternative splicing (AS) events and 491 long noncoding RNAs (lncRNAs) were discovered. Incorporating the sodium-dodecyl-sulfate (SDS) sedimentation volume (SSV) trait, both weighted gene coexpression network analysis (WGCNA) and multiscale embedded gene coexpression network analysis (MEGENA) were employed for network construction and prediction of key drivers. Fifteen new candidates have emerged in association with SSV, including 4 transcription factors (TFs) and 11 transcripts that partake in the post-translational modification pathway. The transcriptome atlas provides new perspectives on wheat grain quality and would be beneficial for developing promising strategies for breeding programs.
1. Introduction
Wheat is one of the most important cereal crops all over the world and has been globally planted as a major food for human consumption [1]. One of the contributing factors to the widespread plantation of common wheat is the unique properties of wheat dough, which allow it to be processed into a wide range of baked products, greatly enriching human tastes. The end-use quality of wheat flour is largely dependent on the content and composition of wheat seed storage proteins (SSPs), which form the wheat gluten network after adding water to wheat flour [2,3]. Wheat gluten classically includes two fractions: the gliadins and the glutenins. The gliadins are monomeric proteins, including α-, β-, γ- and ω-gliadins, while the glutenins are composed of subunits assembled in polymers and can be further classified into two groups: high molecular weight (HMW) and low molecular weight (LMW) [2]. The HMW glutenin subunits (HMW-GSs) and LMW glutenin subunits (LMW-GSs) are responsible for wheat dough strength and elasticity, positively contributing approximately 40–70% of the overall wheat dough viscoelastic characteristics [4,5,6].
Genes encoding HMW-GSs are presented on the long arms of chromosomes 1A, 1B, and 1D, namely, Glu-A1, Glu-B1, and Glu-D1 [7]. Each locus comprises two tightly linked genes encoding the larger x-type and the smaller y-type subunits, theoretically leading to six HMW-GSs: 1Ax, 1Ay, 1Bx, 1By, 1Dx, and 1Dy [2,6]. Studies focusing on HMW-GSs and their roles in wheat dough properties have been explored a lot [8,9,10,11,12,13,14]. LMW-GSs are encoded by genes at Glu-3 loci (Glu-A3, Glu-B3, and Glu-D3) on the short arms of group 1 chromosomes, and each locus has multiple alleles [15,16]. Many studies have reported that LMW-GSs exert a positive effect on the rheological properties of wheat dough [17,18,19,20]. The Gli-1 loci on the short arms of group 1 chromosomes encode β-, γ-, and ω-gliadins, and the Gli-2 loci on the short arms of homoeologous group 6 chromosomes encode α-gliadins [21,22]. The sodium-dodecyl-sulfate (SDS) sedimentation volume (SSV), influenced by the gliadins and the glutenins and their fractions [23,24], is a key wheat flour quality trait, plays a fundamental role in determining end-use products, and can be employed as a crucial indicator for detecting quality and the quantity of gluten [25]. Moreover, SSV usually serves as an early-generation selection parameter in wheat quality breeding programs due to the simplicity and convenience of this measurement [26].
Despite the fact that the composition of gluten-related genes in common wheat has a significant influence on the end-use quality, fertilization, as one of the environmental factors, is usually taken into consideration for wheat quality improvement. Nitrogen (N) fertilizer is one of the most important and essential elements both for wheat grain protein content (PC) and grain gluten quality [27]. It has been reported that both HMW-GSs and LMW-GSs, as well as total PC, significantly increased with the increase in N applications [14]. γ-gliadins and HMW-GSs were differentially accumulated under N topdressing timing, while LMW-GSs were moderately increased [28]. Moreover, it has been proven that high-N treatment facilitates protein polymerization [29].
Zhenmai-168 (ZM168) and Yangmai-13 (YM13) are two widely cultivated bread wheat cultivars in the Middle and Lower Valleys of the Yangtze River in China. Notably, these two cultivars demonstrate distinct characteristics in terms of gluten strength. To investigate the genetic signatures that underlie gluten networks, PacBio single-molecule real-time (SMRT) sequencing and Illumina RNA sequencing (RNA-seq) were employed. ZM168, derived from a cross of Sumai-6/Yangmai-17G59, is an elite soft winter wheat cultivar with strong gluten, and it has been the most popular Chinese commercial wheat cultivar in the Middle and Lower Valleys of the Yangtze River with the total plantation areas up to 680,000 ha since 2008 (China Seed Association, http://202.127.42.47:6006/Home/BigDataIndex (accessed on 4 May 2023)). ZM168 has desirable agronomic and grain quality traits; hence, it has been used extensively as a core germplasm in many breeding programs. More than 50% of strong gluten cultivars grown in the Middle and Lower Valleys of the Yangtze River have ZM168 in their pedigree. However, the mechanisms of strong gluten formation in ZM168 remain largely unknown. The main goal of this study was to understand the genetic basis for the strong gluten trait in ZM168 and to identify grain quality-related genes.
2. Results
2.1. Nitrogen Treatment Increased SDS Sedimentation and Crude Protein Content
From the cross-section of the two wheat grains, it can be seen that YM13 has a whiter and more powdery texture, while ZM168 grains are keratinized (Figure 1a). The PC in both cultivars is more than 13% under nitrogen application, with even higher levels observed in Z168N (ZM168 treated with nitrogen) when compared to Y13N (YM13 treated with nitrogen). Y13 (YM13 without nitrogen fertilization) has the lowest PC content, with only 11.4%. After nitrogen application, both cultivars showed a significant but distinct increase in SSV and PC when compared to their respective controls (Figure 1b,c). Z168N has the highest SSV out of all the samples being compared. The SSV of Z168 (ZM168 without nitrogen fertilization), even without nitrogen feed, was remarkably higher than that in Y13N samples (Figure 1c), while PC in Y13N is unexpectedly more abundant than that in Z168 (Figure 1b).
Figure 1.
(a) Mature seed cross-section of the ZM168 and YM13 cultivars. (b) Quantification of protein content (PC) in four samples. (c) Sodium-dodecyl-sulfate (SDS) sedimentation volume (SSV) in four samples. Two-tailed Student’s t test was employed for group comparison. All data are presented as mean ± SD.
2.2. Construction of High-Quality Isoforms
A total of 336,956 and 436,610 circular consensus (CCS) reads were identified in Y13N and Z168N using the PacBio single molecular real-time (SMRT) sequencing platform, respectively (Supplementary Table S1). Of these CCS reads, a significant proportion was characterized as full-length non-chimeric (FLNC) reads, with 241,555 (71.69%) for Y13N and 370,087 (84.76%) for Z168N. These FLNC reads were further processed to obtain consensus isoforms. A total of 65,107 consensus isoforms were obtained for Y13N, of which 65,098 were deemed high-quality. After removing redundant sequences, 44,709 non-redundant transcripts were obtained. For Z168N, a total of 93,881 consensus isoforms were obtained, of which 93,863 were of high quality, and 51,942 were non-redundant transcripts. The data also indicates that a total of 31,647 and 38,614 genes were detected in Y13N and Z168N, respectively. This includes a large number of novel genes, with 6893 and 10,788 in Y13N and Z168N, respectively, as well as novel isoforms, with 28,016 and 28,626 in Y13N and Z168N, respectively (Supplementary Table S1).
2.3. Functional Annotations for Identified Isoforms
All non-redundant transcripts were annotated by searching against several databases, including NCBI non-redundant protein sequences (NR database), protein family (Pfam), clusters of orthologous groups of proteins (KOG/COG/eggNOG), protein sequence database (UniProt), kyoto encyclopedia of genes and genomes (KEGG) and gene ontology (GO). A total of 42,260 isoforms were well annotated, of which 32,410 (76.69%) and 15,141 (35.83%) transcripts were annotated with GO terms and KEGG pathways, respectively. To identify genes significantly enriched in GO terms, KEGG pathways, and Pfam, we employed gene set enrichment analysis (GSEA) for enrichment analysis. Overrepresented GO terms showed distinct responses to nitrogen treatment and differences between two cultivars. Accordingly, genes involved in chaperone-mediated protein complex assembly (GO:0051131), protein complex oligomerization (GO:0051259), protein homooligomerization (GO:0051260), and protein refolding (GO:0042026), were more abundant in Z168N when compared to Z168 and Y13N (Supplementary Tables S2 and S3). GSEA also showed that some terms of molecular function were more enriched in Z168N than in its counterparts, Z168 and Y13N. These terms comprise functions in chaperone binding (GO:0051087) and heat shock protein (HSP) 90 protein binding (GO:0051879). Compared with the control Y13, protein homooligomerization (GO:0051260) and protein complex oligomerization (GO:0051259) are negatively correlated in Y13N (Supplementary Table S4). Pfam analysis suggested that transcripts belonging to the HSP20/alpha crystallin family (PF00011), HSP70 (PF00012) and HSP90 (PF00183) were more abundant in Z168N when compared with those in Y13N and Z168 (Supplementary Tables S5 and S6). HSP-related proteins are annotated by KEGG analysis to partake in “protein processing in endoplasmic reticulum”, and this pathway also contains transcripts with DNAJ domain (PF00226), and DNAJ C terminal domain (PF01556). The DNAJ domain was significantly increased in abundance in the Z168N when compared with that in the Y13N, while not significant when compared with that in the Z168 (Supplementary Tables S5 and S6). Genes with the DNAJ C terminal domain exhibited higher expression intensity in Z168N when compared with those in Z168 and Y13N (Supplementary Tables S5 and S6). Transcripts in the cys-rich gliadin N-terminal (PF13016) family differed significantly after nitrogen treatment in both cultivars (Supplementary Tables S6 and S7).
2.4. Isoforms Differentially Expressed under Nitrogen Treatment
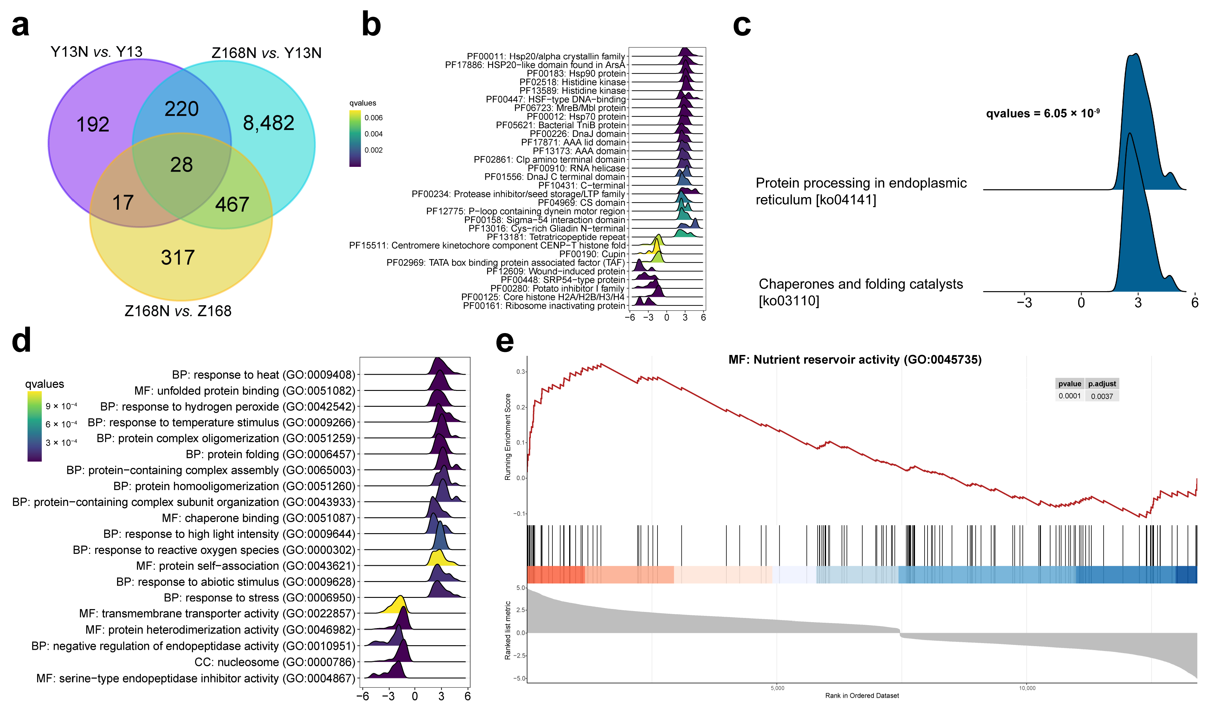
A total of 829 transcripts were differentially expressed in Z168N versus Z168, and 457 transcripts in Y13N versus Y13. Among these, 45 transcripts were found to be common between the two groups (Figure 2a). The abundance of two gamma-gliadin transcripts was two times higher in Z168N than in Z168. The expressions of two alpha-gliadin transcripts dramatically soared to 24 and 496 times higher in Z168N than in Z168. Three omega gliadin transcripts were also upregulated in Z168N when compared with Z168. A total of 9177 DETs were found between Z168N and Y13N (Figure 2a), including 248 DETs that are shared between Y13N vs. Y13 and Z168N vs. Y13N, and 495 DETs that are shared between Z168N vs. Z168 and Y13N vs. Y13. Among these, a total of 28 DETs were common across all the three comparisons. A total of 63 Pfam were significantly enriched for DETs in Z168N versus Y13N (Figure 2b, Supplementary Table S8). Gluten-related genes belonging to the protease inhibitor/seed storage/LTP family (PF00234) and Cys-rich gliadin N-terminal (PF13016) exhibited higher levels of expression in Z168N when compared with Y13N (Supplementary Figures S1 and S2). Genes in heat shock protein (HSP) families, including HSP20, HSP70, and HSP90, are significantly upregulated in Z168N as compared to those in Y13N (Supplementary Figure S3). Predicted KEGG pathways relating to chaperones, folding catalysts, and protein processing in the endoplasmic reticulum were significantly enriched in Z168N when compared with Y13N (Figure 2c, Supplementary Table S9). GO terms (Figure 2d,e), including protein folding (GO:0006457), unfolded protein binding (GO:0051082), response to heat (GO:0009408), protein complex oligomerization (GO:0051259), protein homooligomerization (GO:0051260), and nutrient reservoir activity (GO:0045735), were significantly enriched in Z168N when compared with Y13N (Supplementary Table S10).
Figure 2.
Differentially expressed transcripts (DETs) and their functional enrichment analysis. (a) The number of DETs under three pairs of comparison: Y13N versus Y13, Z168N versus Z168, and Z168N versus Y13N. DETs were screened by log2 fold-change ≥ 1 or ≤ −1 and adjusted p-value ≤ 0.01. (b) Top 30 significant Pfam terms in Z168N versus Y13N. The plot displays the enrichment score (ES) as a function of the position of the genes in the ranked list, with positive scores indicating enrichment in Z168N and negative scores indicating enrichment in Y13N. Colors in the ridgeline plot represent respective q-values. (c) Significantly enriched KEGG pathways in Z168N with an ES of 0.49 and 0.51 for chaperones and folding catalysts pathway and protein processing in endoplasmic reticulum pathway, respectively. (d) Top 20 significantly enriched gene ontology (GO) terms in Z168N versus Y13N. (e) Gene set enrichment analysis (GSEA) plot for isoforms annotated with nutrient reservoir activity function, normalized enrichment score = 1.89. The red line indicates the running sum of the ES, with the peaks corresponding to gene sets that are significantly enriched in Z168N. GSEA was used for all enrichment analyses, and detailed results are provided in Supplementary Tables S7–S9.
2.5. Co-Expression Network for SSV
To further explore potential connections between gene expression patterns and SSV, both weighted gene co-expression network analysis (WGCNA) and multiscale embedded gene co-expression network analysis (MEGENA) were performed to characterize specific modules. A total of 14 colored modules were constructed using WGCNA (Figure 3a,b), of which the brown module was considered the key module associated with SSV (correlation coefficient = 0.93, p-value = 2 × 10−5), and therefore it was further analyzed in detail (Supplementary Table S11). Gene significance and module membership were compared to investigate the correlations between individual genes and the brown module (Figure 3c). A total of 123 modules were constructed by MEGENA, of which 15 modules were significantly correlated with SSV (Figure 3d–f) under the strict screening threshold of a correlation coefficient > 0.8 and a p-value < 0.01 (Supplementary Table S12). Of the genes included in significant MEGENA modules, 35% also overlapped with the genes in the WGCNA brown module, and 73% of hub genes assigned by MEGENA fell into the WGCNA brown module (Supplementary Table S13). GSEA analysis demonstrated that mostly enriched GO terms and Pfam were shared between the WGCNA brown module and significant MEGENA modules (Supplementary Figure S4, Supplementary Tables S14 and S15).
Figure 3.
Regulatory network construction and module-trait relationship identification. (a) Associations between SSV and the modules in WGCNA. Each cell in the heat map contains the corresponding correlation coefficient (up) and p-value (down). The brown module has the highest correlation with SSV, where correlation coefficient = 0.93 and p-value = 2 × 10−5. (b) Multidimensional scaling (MDS) plot for WGCNA modules. (c) Scatterplot of gene significance versus module membership in brown module. Genes were separated into two distinct groups: genes plotted on top right are positively correlated with SSV in Z168N, while genes plotted on the bottom left displayed significant correlations with SSV in Y13N. (d) The whole network of significant modules identified by MEGENA, nodes that share the same cluster were colored the same. Significant modules were screened by a correlation coefficient ≥ 0.8 and p-value ≤ 0.01. Colors corresponded to p-values. (e) Sunburst for significant modules in MEGENA. Blank modules corresponded to each parent module. See Supplementary Table S12 for the complete list of the module-trait relationships. (f) Expression patterns of genes in MEGENA-significant modules. It was generally separated into two groups, the top one displays that genes were substantially upregulated in Z168 and Z168N compared with Y13 and Y13N, and even more abundant in Z168N. The other one depicted the opposite expression patterns.
2.6. Alternative Splicing Events in Significant Modules
Alternative splicing (AS) events were identified using Astalavista from all transcripts, and five types of AS were found: skipped exon (SE), mutually exclusive exon (MXE), alternative 5′ splice site (A5SS), alternative 3′ splice site (A3SS), and retained intron (RI). A total of 46,497 and 51,942 AS events were detected in Y13N and Z168N, respectively, with 12,430 events being shared between the two sets. The analysis resulted in the identification of 584 differential AS (DAS) events between Z168N and Y13N (Figure 4c,d), where SE was the predominant type, accounting for 51.54% (301) of all DAS, followed by A3SS (16.44%), RI (15.24%), A5SS (14.38%), and MXE (2.40%). Moreover, a total of 130 DAS events were found in the WGCNA brown module and 132 in the MEGENA significant module. Of these, 38 DAS events were shared, suggesting that these events may be essential and conserved in network regulation.
Figure 4.
(a) The number of top 20 transcription factors (TFs). (b) Significantly enriched TFs in Z168N versus Y13N. The FDR for HSF, FAR1, HB-HD-ZIP and MBF1 were 2.43 × 10−17, 6.87 × 10−4, 7.1 × 10−3 and 0.012, respectively. (c) The number of differential alternative splicing (DAS) events in Z168N versus Y13N. Number of significant events detected using junction counts only. (d) PCR-based verification for randomly selected DAS events. Samples from left to right are genomic DNA of YM13, genomic DNA of ZM168, Y13N cDNA, and Z168N cDNA.
2.7. Identification of TFs, lncRNAs, and APA
Transcription factors (TFs) and transcription regulators (TRs) were predicted by iTAK software (version 1.7). A total of 17,762 isoforms of 13,487 genes from 48 TF families and 24 TR families were identified (Figure 4a). Compared with Z168, 39 TFs were up-regulated in Z168N, while 46 TFs were down-regulated. Rcd1-like, mTERF, and IWS1 were up-regulated in Z168N (compared with Z168) and down-regulated in Y13N (compared with Y13). HSF, FAR1, HB-HD-ZIP, and MBF1 were up-regulated in Z168N compared with Y13N (Figure 4b).
Four tools were employed to identify sequences without coding potential: CNCI, CPC, pfam, and CPAT. A total of 572 lncRNAs were predicted in common by all four methods. Four types of lncRNAs were identified, including lincRNA (510, 89.2%), antisense-lncRNA (14, 2.4%), intronic-lncRNA (3, 0.5%), and sense-lncRNA (45, 7.9%). The lncRNA targets were also predicted based on the location of lncRNAs and complementary base pairing with mRNA, 491 out of 572 lncRNAs have at least one target (Supplementary Table S16). The WGCNA brown module contains three lncRNAs, while the MEGENA significant modules contain six lncRNAs, with only one lncRNA being shared between them. The shared lncRNA was predicted to target eight genes, two of which were also identified in the WGCNA brown module (Supplementary Table S11). Additionally, one of the lncRNAs, PB.9183.1, was previously assigned to the c5_454 MEGENA module, and one of its potential targets was also included in the same module (Supplementary Table S13).
Polyadenylation of the 3′ end of mRNA can result in various gene expressions due to the generation of different transcripts from different 3′ untranslated regions. As a result, polyadenylation (APA) is a crucial post-transcriptional regulatory modification in plant development. The results found that 11,088 genes have at least one identified poly(A) site, with 9350 (84.3%) genes having a single poly(A) site. The average number of aligned reads per gene was approximately 9 and 10, yielding 9711 and 9713 unique ploy(A) sites for Y13N and Z168N, respectively. A MEME analysis was performed to identify enriched motifs 50 nucleotides upstream from the poly(A) sites of all transcripts [30]. The results showed that Poly(A) signals TGBTTG, KTGBTG, and CCGGCC were significantly over-represented.
3. Discussion
3.1. High-Quality Data Obtained from PacBio Transcriptome Sequencing
Third-generation sequencing technology holds great potential for improved transcript detection compared to second-generation sequencing techniques such as RNA-seq. This has been demonstrated through its successful applications in a variety of plants [31,32,33,34]. The current study provided comprehensive landscapes of isoform full-length sequences, gene structures, lncRNAs, and AS events. The transcript isolation and characterization were performed efficiently, utilizing the benefits of the PacBio platform [35]. The novel isoforms offered by PacBio sequencing contribute to common wheat genome annotation as well as gene cloning in wheat grain quality research. Previous studies have shown that AS events are frequently observed across multiple species [36,37,38,39,40]. However, the impact of AS on the transcriptional regulation during the formation of the wheat gluten fraction remains ambiguous. Discovered AS events in our results proposed that the coordination of AS with transcriptional regulation may contribute to elevated gluten fraction levels. Although the long reads produced by PacBio technology are superior to the second-generation sequencing; higher error rates of sequencing exist in third-generation sequencing [41]. To address this challenge, third-generation sequencing was performed in conjunction with second-generation sequencing, which is referred to as hybrid sequencing, and was utilized for further corrections [42]. On the other hand, third-generation sequencing has also been proposed to alleviate the ambiguities that currently exist in second-generation sequencing. Consequently, the hybrid analysis used in this study simultaneously detected distinct isoforms and provided valuable insights into the regulation of isoform abundances.
3.2. The Key Modules Show Strong Associations with SSV and Are Well-Constructed and Annotated
To derive a holistic picture of gluten regulatory network structures, we used both the traditional WGCNA and the new MEGENA method to systematically uncover key regulators. The WGCNA is a powerful tool for mining gene expression data, enabling the correlation of well-separated modules with phenotypic traits to identify intramodular hub genes. However, the limitation of this method is that one gene can be solely assigned to one module. Different from the simple gene membership in WGCNA, the MEGENA can generate a more comprehensive network, as one gene can be assigned to multiple modules in a multiscale approach. Only isoforms shared by significant modules from WGCNA and MEGENA were retained as key regulators. It is important to note that the criteria for defining significant MEGENA modules in this study were subjectively stringent, which may result in a lack of information about the network structures. For instance, the c5_471 module (see Supplementary Table S12 for a detailed list) has a correlation coefficient of 0.79 and a p-value of 0.002, which suggests a potential association with SSV, but it was not considered a significant module.
The reliability of the multiscale network constructed herein was further supported by the results from a GSEA perspective. Functional annotations from GO and KEGG analysis of DETs and significant modules simultaneously demonstrated genes in Z168N were highly enriched for GO terms associated with protein folding and KEGG terms relating to protein processing pathways (see Supplementary Tables S7–S9 for a complete list). Gluten fraction-related genes that are annotated with molecular function and nutrient reservoir activity (GO:0045735) were significantly upregulated in Z168N. In addition to GO and KEGG analysis, Pfam annotations were specifically included for identifying enriched protein families or domains, leading to a better understanding of specific activities during grain development. Over-represented Pfam terms reflected heat shock proteins that were actively upregulated in Z168N as compared to Y13N (Figure 5), including HSP20 (PF00011), HSP70 (PF00012), HSP90 (PF00183), and HSF (PF00447). Genes in the Glutenin_HMW (PF03157) clan did not exhibit significance in abundance as the two cultivars have different HWM subunits, where YM13 carries 2Dx and 12Dy subunits and ZM168 carries 5Dx and 10Dy subunits (unpublished). The wheat gliadins include two superfamily members: the gliadin domain (PF13016) and the tryp-alpha-amyl domain (PF00234) [43]. The gliadin domain superfamily comprises cysteine-rich gliadin N-terminal and avenin plant proteins, and the tryp-alpha-amyl domain is classified as a protease inhibitor/seed storage/LTP family and includes lipid transfer proteins (LTPs). The GSEA results showed that the PF13016 superfamily was significantly enriched in Z168N when compared to that in Z168; however, it was not significantly pronounced in Z168N compared to Y13N. On the other hand, it was found to be significant in Y13N compared to Y13. These results suggest that transcripts belonging to the gliadin domain are generally regulated by nitrogen application in both cultivars, which aligns with previous research findings [28]. On the contrary, the abundances of transcripts, which belong to the tryp-alpha-amyl domain superfamily, were significantly increased in Z168N when compared to both Z168 and Y13N, and there was no significant difference between Y13N and Y13, suggesting that these transcripts might play a crucial role in strong gluten fraction formation.
Figure 5.
The network of hub genes identified by MEGENA. The 15 candidates are represented by yellow-green triangle, while other hub genes in significant MEGENA modules are represented in purple circle. The heatmap for each candidate gene is displayed below its name, with square colors indicating the expression levels on a log2(TPM + 1) scale across four samples (from left to right): Y13, Y13N, Z168, and Z168N.
3.3. Hub Genes Involved in Regulatory of Strong Gluten Aggregates
Among these candidates (Figure 5, see Supplementary Table S17 for a complete list), a total of 11 genes were annotated with potential functions in post-translational modification, protein turnover, and chaperones, and another three genes were involved in transcription. HSP70 [44] and HSP90 [45] are ubiquitous chaperone proteins, performing diverse functions in lots of species, especially in cellular protein folding [46]. It has been historically reported that HSPs are strongly upregulated by heat stress [47,48], and linked with other multiple stress responses [49]. The Hsp70/Hsp90 chaperone machinery in gluten aggregate formation remains largely unknown. A novel quantitative trait locus (QTL) on chromosome 1A (QSsv.cau-1A.1) is reported to be highly responsible for SSV trait variation, and it harbors one HSP70 gene (TraesCS1A02G295600.1) [50], indicating that the HSP70 gene might be a candidate for this locus. Similarly, another candidate gene HSP90 (PB.13441.3) was included in the QTL-2D-1 interval, which is reported to be correlated with SSV, wet gluten content, grain protein content and dough water absorption [51], which were previously reported to be significantly correlated with SSV [52]. Additionally, some HSP70 genes were identified as one of the candidate genes for QTLs on chromosome 6D and 7B, which were documented to be associated with baking value and grain hardness properties [53]. Moreover, the QTL on chromosome 6D were also found to be controlling SSV, and three HSP70 genes fall into this QTL region. Another QTL on chromosome 2B was predicted to be related to gluten content, as it contains one HSP gene. Hence, substantial interest has arisen in deciphering the HSP gene regulatory network responsible for SSV trait variation. Furthermore, the HSP70/HSP90 co-chaperone HOP (HSP70-HSP90 organizing protein) was reported to bind to both Hsp70 and Hsp90 at the same time and to assist the delivery of client peptides from HSP70 to HSP90 [54]. Another gene that was documented to be involved in HSP70/HSP90 regulatory network is BAG family molecular chaperone regulator 4 (BAG4), which mediates as a nucleotide exchange factor to promote protein binding and aggregating that was prevented by HSP70 due to partially incomplete syntheses [55]. Expression levels of two HSP90 genes (TraesCS2A02G033700.1, PB.13441.3), three HSP70 genes (PB.16957.1, TraesCS1D02G131800.1, TraesCS1A02G295600.1), the HOP gene (TraesCS2A02G386800.1) and the BAG4 gene (PB.20810.1) were dramatically elevated in Z168N when compared with those in Y13N, and in Z168 when compared to those in Y13, suggesting their potential involvement in strong gluten fraction formation.
In addition to HSP-related gene controlling the synthesis of strong gluten in wheat grain, several TFs were found to be key regulators for the formation of gluten fraction in wheat. Some TFs have been previously characterized to be involved in wheat storage protein expression manipulation, such as wheat prolamin-box binding factor (WPBF) [56], wheat storage protein activator (TaSPA) [57] and NAM/ATAF/CUC (NAC) transcription factor 19 (TaNAC019) [58]. Some other TFs were found to be candidate genes for QTLs on the chromosome 4B and 6B, and were previously reported to be associated with SSV [53]. In the work presented herein, we found that an HSF gene was markedly upregulated in Z168N when compared to that in Y13N, and both isoforms (PB.2006.2 and PB.2006.4) for this gene were identified as hub players in MEGENA regulatory network, suggesting that this gene may play a positive role in regulating wheat gluten fractions. Similar results were observed for the transcription initiation factor IIF, alpha subunit (TFIIF-alpha, PB.25547.2), which was differentially expressed between Z168N and Y13N, and it differs from previous report of their potential roles in wheat seed hardness [53] and thousand grain weight [59]. Thus, in addition to the putative functions reported, TFIIF-alpha may have activities in the regulation of wheat grain qualities.
4. Materials and Methods
4.1. Plant Materials and Nitrogen Treatment
Two cultivars were used as the materials, including ZM168 and YM13, and they were normally grown at the experimental field stationed at Zhenjiang Agricultural Research Centre. A total of 12 plots (each plot is composed of 20 rows spaced 20 cm apart, with each row measuring 1.5 m in length) were prepared in the field, with thirty seeds in each row. For each cultivar, three plots were treated equally using side dressing with 250 g of 46% carbamide fertilizer at the stem elongation stage and then at heading developmental stage. Therefore, four samples were included: Y13 and Z168 (the controls without nitrogen fertilization), Y13N and Z168N (treated with nitrogen). A total of 30 spikes were randomly selected from different plants, and only one grain from the middle spikelet of each spike was collected 20 days post flowering for RNA extraction, as the wheat grain already started dough development, with continues filling carbohydrate and protein at this time point. All three biological replicates were included for each sample.
4.2. Qualitative Traits Measurement
Mature seeds were harvested for measuring SSV and crude PC. The PC was ascertained by Perten DA 7250-NIR analyser (Perkin Elmer, Waltham, MA, USA, AACCI Approved Method 39–11.01). The content and quality of gluten proteins can be evaluated through SSV, which has a considerable effect on end-use quality of wheat, including flour strength, elasticity, extensibility and cohesiveness. The measurement procedure adhered to the National Standard of China GB/T 15685-2011 [60] with slight alterations. Briefly, 2 g flour were weighed and mixed with 30 mL water in a glass-cover measuring cylinder and were shaken for 5 min with a shaker, then followed by 30 mL pre-mix solution (2% SDS with 20 mL 1.2 mol/L lactic acid) and after being shaken for 5 min, the flocky precipitate volume was recorded after 30 min silence. Three duplicates were carried out for each sample.
4.3. PacBio Full-Length Data Processing and Illumina RNA Sequencing
The total RNA of four samples was used for Illumina RNA sequencing [61], and the RNA from three replicates of Z168N and Y13N was bulked for PacBio sequencing, respectively [35]. The circular consensus (CCS) sequences were obtained from raw reads by conducting Iso-seq pipeline with minFullPass = 3 and minPredictedAccuracy = 0.9. Then full-length, non-chemiric (FLNC) transcripts were determined from CCS as it contains complete polyA tail signal and the 5′ and 3′ cDNA primers. SMRTLink (version 11.0) was used for obtaining consensus isoforms. Unavoidably, as the existence of the degradation on 5′ end, gene optimization was necessarily conducted by removing the redundant sequences before the identification of high-quality transcripts. Full-length consensus sequences were mapped to IWGSC genome reference sequence of Chinese Spring (RefSeqv1.1) [62] using Genomic Mapping and Alignment Program (GMAP, http://research-pub.gene.com/gmap/ (accessed on 4 May 2023)) [63]. To assess the completeness of the whole genome assembly, the transcriptome data and Benchmarking Universal Single Copy Orthologs (BUSCO, version 5.3.2) [64] were employed for evaluation. Additionally, BUSCO was run in transcriptome mode, and genome sequences were searched against the lineage dataset: embryophyta_odb9 (creation date: 2016-02-13, number of species: 30, number of BUSCOs: 1440).
For RNA-Seq analysis, clean data were obtained from raw reads by removing reads containing adapter and ploy-N and reads with low quality were discarded. The Q20, Q30, GC-content, and sequence duplication levels of the clean data were calculated. After clean data were guaranteed to be of high quality, they were then aligned to the reference genome sequence using Hisat2 tool (version 2.2.0) [65]. The quantification of assembled transcript expression (Transcripts Per Kilobase Million, TPM) was conducted using StringTie (version 2.1.5) [65]. Differential expression was analyzed with DESeq2 (version 1.28.1) [66] based on raw transcript counts, and the differentially expressed transcripts (DETs) were screened with an adjusted p-value < 0.01 and |log2 fold change| ≥ 1.
4.4. Structure Analysis
Five types of AS events were previously observed: exon skipping (ES), mutually exclusive exons (MXE), intron retention (IR), alternative 5′ donor site (A5SS), and alternative 3′ acceptor site (A3SS) [67]. All AS events were identified by the AStalavista tool. DAS events were detected by Multivariate Analysis of Transcript Splicing (MATS, version 3.2.1) [68], which is a computational tool for calculating p-value and false discovery rate (FDR) from RNA-Seq data where the differences occurred between isoforms of a certain gene under a comparison. The coding potential calculator (CPC) [69], coding-non-coding index (CNCI) [70], coding potential evaluation tool (CPAT) [71], and protein domain [72] analysis were combined to screen transcripts without coding potential, namely long non-coding RNAs (lncRNAs). For identification and classification of different types of TFs, iTAK was conducted based on the protocols from Zheng, et al. [73]. Alternative polyadenylation (APA) site analysis was implemented with TAPIS [74] over FLNC, and novel motifs were predicted by MEME suite [75].
4.5. Functional Annotation and Enrichment Analysis
Isoform function was annotated based on the following databases: NR database [76], Pfam [77], KOG/COG/eggNOG [78,79], UniProt [80], KEGG [81], and GO [82]. GO, KEGG, and Pfam enrichment analyses for whole transcripts were assessed by GSEA [83], which systematically highlights enriched gene sets by ranking differentially expressed genes between two samples. The expression matrix was subjected to GSEA as the “expression dataset” for further analysis. Parameters were set up as follows: number of permutations: 1000, enrichment statistics: weighted, metric for ranking genes: Signal2Noise. Terms with p < 0.05 and FDR < 0.05 were assigned as significant.
4.6. WGCNA and MEGENA
In order to depict a comprehensive and effective regulatory network, DETs were characterized at the threshold of p-value < 0.05, and meanwhile, quantified transcripts were only considered to be expressed with TPM > 0.5 in at least two samples. After gene expression matrix was prepared, two methods were applied to puzzle out tissue-specific co-expression networks: WGCNA (version 1.70-3) and MEGENA (version 1.3.7). WGCNA is normally used to find phenotype-related modules and hub genes among the whole expression profile [84]. We set the soft-threshold power = 9, cut height = 0.25, corType = “Pearson” and networkType = “unsigned” for network construction and module detection. The module with the highest correlation with SSV was considered as the key module, in which transcripts were served as the hub isoforms/genes. Gene significance (GS) and a module membership (MM) were evaluated for hub genes in the key module. Different from WGCNA, the newly developed MEGENA method can assign a certain gene into multiple modules at multiple scales, leading to large number of modules with smaller sizes [85]. Parameters for MEGENA were set as follows: minimum module size = 50, method for correlation = “spearman”, FDR cut-off = 0.05, number of permutations calculating connectivity significance p-value = 100. The gene expression patterns were displayed by using “TCseq” (version 1.12.1) in R.
4.7. RT-PCR
Reverse-transcription PCR (RT-PCR) was conducted to assess the consistency between MATS results and their corresponding DAS events. Total RNA was extracted using FastPure total RNA isolation kit (RC411, Vazyme Biotech Co., Ltd. (Nanjing, China)) according to the manufacturer’s protocol. RT-PCR was performed using bulked RNA from exactly the same samples prepared for PacBio sequencing to maintain consistency. RNA was reverse transcribed using Takara (Takara Biomedical Technology, Beijing, China) PrimeScript RT reagent kit. The primers for each gene were designed by Primer Premier 6.0. Same PCR reactions were used for all thermal profiles: 95 °C for 5 min, followed by 35 cycles at 95 °C for 20 s, 55 °C for 30 s, 72 °C for 45 s, and then 72 °C for 5 min. PCR products were separated into a 1.5% agarose gel.
5. Conclusions
In summary, our multiscale regulatory network, together with GSEA analysis has systematically unveiled a number of key regulators associated with the SSV trait. We annotated 11 genes with post-translational modification functions and 4 genes involved in transcription, as well as the differential expression of previously reported wheat grain genes in strong and weak gluten cultivars. Our findings provide contrasting information between ZM168 and YM13, which will aid in QTL mapping and gene cloning. However, our integrative network also revealed additional, under-explored regulators. Further dissection of HSP genes in wheat gluten fractions is needed to fully understand the wheat gluten architecture.
Supplementary Materials
The supporting information can be downloaded at: https://www.mdpi.com/article/10.3390/ijms24119447/s1.
Author Contributions
T.L., D.L., K.Y. and Y.Z. designed the research, supervised the work, and revised the manuscript. J.L. performed most of the experiments and wrote the manuscript. P.Z., S.Q. and C.C. contributed to wheat harvest and conducted protein content measurement. X.S., R.G. and W.Y. extracted the RNA and performed the RT-PCR analysis. G.L., Y.D. and M.W. assisted in analyzing the data. All authors have read and agreed to the published version of the manuscript.
Funding
This research was funded by the Youth Fund Project of Zhenjiang Academy of Agricultural Sciences (QNJJ2020001), the Key Research and Development Plan of Zhenjiang--Modern Agriculture (NY2021005, NY2022014), and the Special Fund for Independent Innovation of Agricultural Science and Technology in Jiangsu, China (CX(21)3065).
Institutional Review Board Statement
Not applicable.
Informed Consent Statement
Not applicable.
Data Availability Statement
Not applicable.
Acknowledgments
I am incredibly fortunate to have amazing colleagues whose hard work and dedication have been invaluable in achieving our goals. Tons of great things are happening, and I am thrilled to be a part of such an incredible team. I want to express my deepest gratitude and appreciation to Mengyue Shao for her unwavering love and support. I love you three thousand times.
Conflicts of Interest
The authors declare no conflict of interest.
References
- OECD/FAO. OECD-FAO Agricultural Outlook 2021–2030; OECD: Montpelhièr, France, 2021. [Google Scholar]
- Brandner, S.; Becker, T.; Jekle, M. Classification of starch-gluten networks into a viscoelastic liquid or solid, based on rheological aspects—A review. Int. J. Biol. Macromol. 2019, 136, 1018–1025. [Google Scholar] [CrossRef] [PubMed]
- Bailey, A.J.; MacMillan, J.; Shewry, P.R.; Tatham, A. Elastomeric proteins: Structures, biomechanical properties and biological roles: Preface. Philos. Trans. R. Soc. Lond. Ser. B Biol. Sci. 2002, 357, 119–120. [Google Scholar] [CrossRef] [PubMed]
- Payne, P.I. Genetics of Wheat Storage Proteins and the Effect of Allelic Variation on Bread-Making Quality. Annu. Rev. Plant Physiol. 1987, 38, 141–153. [Google Scholar] [CrossRef]
- Shewry, P.R. Wheat. J. Exp. Bot. 2009, 60, 1537–1553. [Google Scholar] [CrossRef]
- Payne, P.I.; Nightingale, M.A.; Krattiger, A.F.; Holt, L.M. The relationship between HMW glutenin subunit composition and the bread-making quality of British-grown wheat varieties. J. Sci. Food Agric. 1987, 40, 51–65. [Google Scholar] [CrossRef]
- Payne, P.I.; Holt, L.M.; Jackson, E.A.; Law, C.N.; Damania, A.B.; Fowden, L.; Miflin, B.J. Wheat storage proteins: Their genetics and their potential for manipulation by plant breeding. Philos. Trans. R. Soc. Lond. Ser. B Biol. Sci. 1984, 304, 359–371. [Google Scholar]
- Chen, Q.; Zhang, W.; Gao, Y.; Yang, C.; Gao, X.; Peng, H.; Hu, Z.; Xin, M.; Ni, Z.; Zhang, P.; et al. High Molecular Weight Glutenin Subunits 1Bx7 and 1By9 Encoded by Glu-B1 Locus Affect Wheat Dough Properties and Sponge Cake Quality. J. Agric. Food Chem. 2019, 67, 11796–11804. [Google Scholar] [CrossRef]
- Mao, X.; Li, Y.; Zhao, S.; Zhang, J.; Lei, Q.; Meng, D.; Ma, F.; Hu, W.; Chen, M.; Chang, J.; et al. The interactive effects of transgenically overexpressed 1Ax1 with various HMW-GS combinations on dough quality by introgression of exogenous subunits into an elite Chinese Wheat variety. PLoS ONE 2013, 8, e78451. [Google Scholar] [CrossRef]
- Altpeter, F.; Vasil, V.; Srivastava, V.; Vasil, I.K. Integration and expression of the high-molecular-weight glutenin subunit 1Ax1 gene into wheat. Nat. Biotechnol. 1996, 14, 1155–1159. [Google Scholar] [CrossRef]
- Li, Y.; Fu, J.; Shen, Q.; Yang, D. High-Molecular-Weight Glutenin Subunits: Genetics, Structures, and Relation to End Use Qualities. Int. J. Mol. Sci. 2020, 22, 184. [Google Scholar] [CrossRef]
- Li, S.; Liu, Y.; Tong, J.; Yu, L.; Ding, M.; Zhang, Z.; Rehman, A.U.; Majzoobi, M.; Wang, Z.; Gao, X. The overexpression of high-molecular-weight glutenin subunit Bx7 improves the dough rheological properties by altering secondary and micro-structures of wheat gluten. Food Res. Int. 2020, 130, 108914. [Google Scholar] [CrossRef] [PubMed]
- Zhao, L.; Li, L.; Song, L.; Liu, Z.; Li, X.; Li, X. HMW-GS at Glu-B1 Locus Affects Gluten Quality Possibly Regulated by the Expression of Nitrogen Metabolism Enzymes and Glutenin-Related Genes in Wheat. J. Agric. Food Chem. 2020, 68, 5426–5436. [Google Scholar] [CrossRef] [PubMed]
- Yang, T.; Zhou, Q.; Wang, Q.; Wang, X.; Cai, J.; Huang, M.; Jiang, D. Effects of Nitrogen Fertilizer on Quality Characteristics of Wheat with the Absence of Different Individual High-Molecular-Weight Glutenin Subunits (HMW-GSs). Int. J. Mol. Sci. 2022, 23, 2178. [Google Scholar] [CrossRef]
- Lee, J.-Y.; Beom, H.-R.; Altenbach, S.B.; Lim, S.-H.; Kim, Y.-T.; Kang, C.-S.; Yoon, U.-H.; Gupta, R.; Kim, S.-T.; Ahn, S.-N.; et al. Comprehensive identification of LMW-GS genes and their protein products in a common wheat variety. Funct. Integr. Genomics 2016, 16, 269–279. [Google Scholar] [CrossRef] [PubMed]
- Zhang, X.; Liu, D.; Jiang, W.; Guo, X.; Yang, W.; Sun, J.; Ling, H.; Zhang, A. PCR-based isolation and identification of full-length low-molecular-weight glutenin subunit genes in bread wheat (Triticum aestivum L.). Theor. Appl. Genet. 2011, 123, 1293–1305. [Google Scholar] [CrossRef] [PubMed]
- Franaszek, S.; Salmanowicz, B. Composition of low-molecular-weight glutenin subunits in common wheat (Triticum aestivum L.) and their effects on the rheological properties of dough. Open Life Sci. 2021, 16, 641–652. [Google Scholar] [CrossRef]
- Huang, J.; Dai, S.; Song, Z.; Liu, L.; Liang, L.; Li, J.; Yan, Z. Characterization of novel LMW-i genes with nine cysteine residues from Chinese wheat landraces (Triticum aestivum L.) and analysis of their functional properties on dough mixing. 3 Biotech 2021, 11, 499. [Google Scholar] [CrossRef]
- Du, X.; Wei, J.; Luo, X.; Liu, Z.; Qian, Y.; Zhu, B.; Weng, Q.; Tang, H. Low-molecular-weight glutenin subunit LMW-N13 improves dough quality of transgenic wheat. Food Chem. 2020, 327, 127048. [Google Scholar] [CrossRef]
- D’Ovidio, R.; Masci, S. The low-molecular-weight glutenin subunits of wheat gluten. J. Cereal Sci. 2004, 39, 321–339. [Google Scholar] [CrossRef]
- Pogna, N.E.; Autran, J.C.; Mellini, F.; Lafiandra, D.; Feillet, P. Chromosome 1B-encoded gliadins and glutenin subunits in durum wheat: Genetics and relationship to gluten strength. J. Cereal Sci. 1990, 11, 15–34. [Google Scholar] [CrossRef]
- Huo, N.; Zhu, T.; Altenbach, S.; Dong, L.; Wang, Y.; Mohr, T.; Liu, Z.; Dvorak, J.; Luo, M.-C.; Gu, Y.Q. Dynamic Evolution of α-Gliadin Prolamin Gene Family in Homeologous Genomes of Hexaploid Wheat. Sci. Rep. 2018, 8, 5181. [Google Scholar] [CrossRef] [PubMed]
- Dhaka, V.; Khatkar, B.S. Effects of Gliadin/Glutenin and HMW-GS/LMW-GS Ratio on Dough Rheological Properties and Bread-Making Potential of Wheat Varieties. J. Food Qual. 2015, 38, 71–82. [Google Scholar] [CrossRef]
- Li, X.; Liu, T.; Song, L.; Zhang, H.; Li, L.; Gao, X. Influence of high-molecular-weight glutenin subunit composition at Glu-A1 and Glu-D1 loci on secondary and micro structures of gluten in wheat (Triticum aestivum L.). Food Chem. 2016, 213, 728–734. [Google Scholar] [CrossRef] [PubMed]
- Kaur, A.; Singh, N.; Ahlawat, A.K.; Kaur, S.; Singh, A.M.; Chauhan, H.; Singh, G.P. Diversity in grain, flour, dough and gluten properties amongst Indian wheat cultivars varying in high molecular weight subunits (HMW-GS). Food Res. Int. 2013, 53, 63–72. [Google Scholar] [CrossRef]
- Peña, R.J.; Trethowan, R.; Pfeiffer, W.H.; Ginkel, M.V. Quality (End-Use) Improvement in Wheat. J. Crop Produc. 2002, 5, 1–37. [Google Scholar] [CrossRef]
- Xue, C.; Auf’m Erley, G.S.; Rossmann, A.; Schuster, R.; Koehler, P.; Muhling, K.H. Split Nitrogen Application Improves Wheat Baking Quality by Influencing Protein Composition Rather Than Concentration. Front. Plant Sci. 2016, 7, 738. [Google Scholar] [CrossRef]
- Zhong, Y.; Wang, W.; Huang, X.; Liu, M.; Hebelstrup, K.H.; Yang, D.; Cai, J.; Wang, X.; Zhou, Q.; Cao, W.; et al. Nitrogen topdressing timing modifies the gluten quality and grain hardness related protein levels as revealed by iTRAQ. Food Chem. 2019, 277, 135–144. [Google Scholar] [CrossRef]
- Yu, Z.; Islam, S.; She, M.; Diepeveen, D.; Zhang, Y.; Tang, G.; Zhang, J.; Juhasz, A.; Yang, R.; Ma, W. Wheat grain protein accumulation and polymerization mechanisms driven by nitrogen fertilization. Plant J. 2018, 96, 1160–1177. [Google Scholar] [CrossRef]
- Gupta, S.; Stamatoyannopoulos, J.A.; Bailey, T.L.; Noble, W.S. Quantifying similarity between motifs. Genome Biol. 2007, 8, R24. [Google Scholar] [CrossRef]
- Li, Z.; Bai, D.; Zhong, Y.; Lin, M.; Sun, L.; Qi, X.; Hu, C.; Fang, J. Full-Length Transcriptome and RNA-Seq Analyses Reveal the Mechanisms Underlying Waterlogging Tolerance in Kiwifruit (Actinidia valvata). Int. J. Mol. Sci. 2022, 23, 3237. [Google Scholar] [CrossRef]
- Zheng, X.; Shi, M.; Wang, J.; Yang, N.; Wang, K.; Xi, J.; Wu, C.; Xi, T.; Zheng, J.; Zhang, J. Isoform Sequencing Provides Insight Into Freezing Response of Common Wheat (Triticum aestivum L.). Front. Genet. 2020, 11, 462. [Google Scholar] [CrossRef] [PubMed]
- Bao, J.; Chen, M.; Zhong, Z.; Tang, W.; Lin, L.; Zhang, X.; Jiang, H.; Zhang, D.; Miao, C.; Tang, H.; et al. PacBio Sequencing Reveals Transposable Elements as a Key Contributor to Genomic Plasticity and Virulence Variation in Magnaporthe oryzae. Mol. Plant 2017, 10, 1465–1468. [Google Scholar] [CrossRef] [PubMed]
- Li, W.; Liu, Z.; Feng, H.; Yang, J.; Li, C. Characterization of the Gene Expression Profile Response to Drought Stress in Populus ussuriensis Using PacBio SMRT and Illumina Sequencing. Int. J. Mol. Sci. 2022, 23, 3840. [Google Scholar] [CrossRef] [PubMed]
- Rhoads, A.; Au, K.F. PacBio Sequencing and Its Applications. Genom. Proteom. Bioinf. 2015, 13, 278–289. [Google Scholar] [CrossRef]
- Liu, Z.; Qin, J.; Tian, X.; Xu, S.; Wang, Y.; Li, H.; Wang, X.; Peng, H.; Yao, Y.; Hu, Z.; et al. Global profiling of alternative splicing landscape responsive to drought, heat and their combination in wheat (Triticum aestivum L.). Plant Biotechnol. J. 2018, 16, 714–726. [Google Scholar] [CrossRef]
- Chang, C.Y.; Lin, W.D.; Tu, S.L. Genome-Wide Analysis of Heat-Sensitive Alternative Splicing in Physcomitrella patens. Plant Physiol. 2014, 165, 826–840. [Google Scholar] [CrossRef] [PubMed]
- Cheng, Q.; Zhou, Y.; Liu, Z.; Zhang, L.; Song, G.; Guo, Z.; Wang, W.; Qu, X.; Zhu, Y.; Yang, D. An alternatively spliced heat shock transcription factor, OsHSFA2dI, functions in the heat stress-induced unfolded protein response in rice. Plant Biol. 2015, 17, 419–429. [Google Scholar] [CrossRef] [PubMed]
- Ding, F.; Cui, P.; Wang, Z.; Zhang, S.; Ali, S.; Xiong, L. Genome-wide analysis of alternative splicing of pre-mRNA under salt stress in Arabidopsis. BMC Genom. 2014, 15, 431. [Google Scholar] [CrossRef]
- Reddy, A.S.; Marquez, Y.; Kalyna, M.; Barta, A. Complexity of the alternative splicing landscape in plants. Plant Cell 2013, 25, 3657–3683. [Google Scholar] [CrossRef]
- Gupta, P.K. Single-molecule DNA sequencing technologies for future genomics research. Trends Biotechnol. 2008, 26, 602–611. [Google Scholar] [CrossRef]
- Koren, S.; Schatz, M.C.; Walenz, B.P.; Martin, J.; Howard, J.T.; Ganapathy, G.; Wang, Z.; Rasko, D.A.; McCombie, W.R.; Jarvis, E.D.; et al. Hybrid error correction and de novo assembly of single-molecule sequencing reads. Nat. Biotechnol. 2012, 30, 693–700. [Google Scholar] [CrossRef] [PubMed]
- Zhang, D. Homology between DUF784, DUF1278 domains and the plant prolamin superfamily typifies evolutionary changes of disulfide bonding patterns. Cell Cycle 2009, 8, 3428–3430. [Google Scholar] [CrossRef] [PubMed]
- Rosenzweig, R.; Nillegoda, N.B.; Mayer, M.P.; Bukau, B. The Hsp70 chaperone network. Nat. Rev. Mol. Cell Biol. 2019, 20, 665–680. [Google Scholar] [CrossRef] [PubMed]
- Jackson, S.E. Hsp90: Structure and function. Top. Curr. Chem. 2013, 328, 155–240. [Google Scholar] [PubMed]
- Wang, R.Y.; Noddings, C.M.; Kirschke, E.; Myasnikov, A.G.; Johnson, J.L.; Agard, D.A. Structure of Hsp90-Hsp70-Hop-GR reveals the Hsp90 client-loading mechanism. Nature 2022, 601, 460–464. [Google Scholar] [CrossRef]
- Kumar, R.R.; Goswami, S.; Shamim, M.; Dubey, K.; Singh, K.; Singh, S.; Kala, Y.K.; Niraj, R.R.K.; Sakhrey, A.; Singh, G.P.; et al. Exploring the heat-responsive chaperones and microsatellite markers associated with terminal heat stress tolerance in developing wheat. Funct. Integr. Genom. 2017, 17, 621–640. [Google Scholar] [CrossRef]
- Tomas, D.; Viegas, W.; Silva, M. Grain Transcriptome Dynamics Induced by Heat in Commercial and Traditional Bread Wheat Genotypes. Front. Plant Sci. 2022, 13, 842599. [Google Scholar] [CrossRef]
- Jacob, P.; Hirt, H.; Bendahmane, A. The heat-shock protein/chaperone network and multiple stress resistance. Plant Biotechnol. J. 2017, 15, 405–414. [Google Scholar] [CrossRef]
- Tian, S.; Zhang, M.; Li, J.; Wen, S.; Bi, C.; Zhao, H.; Wei, C.; Chen, Z.; Yu, J.; Shi, X.; et al. Identification and Validation of Stable Quantitative Trait Loci for SDS-Sedimentation Volume in Common Wheat (Triticum aestivum L.). Front. Plant Sci. 2021, 12, 747775. [Google Scholar] [CrossRef]
- Yang, Y.; Chai, Y.; Zhang, X.; Lu, S.; Zhao, Z.; Wei, D.; Chen, L.; Hu, Y.G. Multi-Locus GWAS of Quality Traits in Bread Wheat: Mining More Candidate Genes and Possible Regulatory Network. Front. Plant Sci. 2020, 11, 1091. [Google Scholar] [CrossRef]
- Cubadda, R.; Carcea, M.; Pasqui, L.A. Suitability of the gluten index method for assessing gluten strength in durum wheat and semolina. Cereal Food World 1992, 37, 866–869. [Google Scholar]
- Hao, S.; Lou, H.; Wang, H.; Shi, J.; Liu, D.; Baogerile; Tao, J.; Miao, S.; Pei, Q.; Yu, L.; et al. Genome-Wide Association Study Reveals the Genetic Basis of Five Quality Traits in Chinese Wheat. Front. Plant Sci. 2022, 13, 835306. [Google Scholar] [CrossRef] [PubMed]
- Wegele, H.; Muller, L.; Buchner, J. Hsp70 and Hsp90--a relay team for protein folding. Rev. Physiol. Biochem. Pharmacol. 2004, 151, 1–44. [Google Scholar] [PubMed]
- Bracher, A.; Verghese, J. GrpE, Hsp110/Grp170, HspBP1/Sil1 and BAG Domain Proteins: Nucleotide Exchange Factors for Hsp70 Molecular Chaperones. In The Networking of Chaperones by Co-chaperones: Control of Cellular Protein Homeostasis; Blatch, G.L., Edkins, A.L., Eds.; Springer: Cham, Switzerland, 2015; pp. 1–33. [Google Scholar]
- Dong, G.; Ni, Z.; Yao, Y.; Nie, X.; Sun, Q. Wheat Dof transcription factor WPBF interacts with TaQM and activates transcription of an alpha-gliadin gene during wheat seed development. Plant Mol. Biol. 2007, 63, 73–84. [Google Scholar] [CrossRef]
- Albani, D.; Hammond-Kosack, M.C.; Smith, C.; Conlan, S.; Colot, V.; Holdsworth, M.; Bevan, M.W. The wheat transcriptional activator SPA: A seed-specific bZIP protein that recognizes the GCN4-like motif in the bifactorial endosperm box of prolamin genes. Plant Cell 1997, 9, 171–184. [Google Scholar]
- Gao, Y.; An, K.; Guo, W.; Chen, Y.; Zhang, R.; Zhang, X.; Chang, S.; Rossi, V.; Jin, F.; Cao, X.; et al. The endosperm-specific transcription factor TaNAC019 regulates glutenin and starch accumulation and its elite allele improves wheat grain quality. Plant Cell 2021, 33, 603–622. [Google Scholar] [CrossRef]
- Yang, F.; Zhang, J.; Zhao, Y.; Liu, Q.; Islam, S.; Yang, W.; Ma, W. Wheat glutamine synthetase TaGSr-4B is a candidate gene for a QTL of thousand grain weight on chromosome 4B. Theor. Appl. Genet. 2022, 135, 2369–2384. [Google Scholar] [CrossRef]
- GB/T 15685-2011; Inspection of Grain and Oils—Determination of Sedimentation Index of Wheat—SDS Test. National Standard of China: Beijing, China, 2011.
- Levin, J.Z.; Yassour, M.; Adiconis, X.; Nusbaum, C.; Thompson, D.A.; Friedman, N.; Gnirke, A.; Regev, A. Comprehensive comparative analysis of strand-specific RNA sequencing methods. Nat. Methods 2010, 7, 709–715. [Google Scholar] [CrossRef]
- Alaux, M.; Rogers, J.; Letellier, T.; Flores, R.; Alfama, F.; Pommier, C.; Mohellibi, N.; Durand, S.; Kimmel, E.; Michotey, C.; et al. Linking the International Wheat Genome Sequencing Consortium bread wheat reference genome sequence to wheat genetic and phenomic data. Genome Biol. 2018, 19, 111. [Google Scholar] [CrossRef]
- Wu, T.D.; Watanabe, C.K. GMAP: A genomic mapping and alignment program for mRNA and EST sequences. Bioinformatics 2005, 21, 1859–1875. [Google Scholar] [CrossRef]
- Manni, M.; Berkeley, M.R.; Seppey, M.; Simao, F.A.; Zdobnov, E.M. BUSCO Update: Novel and Streamlined Workflows along with Broader and Deeper Phylogenetic Coverage for Scoring of Eukaryotic, Prokaryotic, and Viral Genomes. Mol. Biol. Evol. 2021, 38, 4647–4654. [Google Scholar] [CrossRef] [PubMed]
- Pertea, M.; Kim, D.; Pertea, G.M.; Leek, J.T.; Salzberg, S.L. Transcript-level expression analysis of RNA-seq experiments with HISAT, StringTie and Ballgown. Nat. Protoc. 2016, 11, 1650–1667. [Google Scholar] [CrossRef] [PubMed]
- Love, M.I.; Huber, W.; Anders, S. Moderated estimation of fold change and dispersion for RNA-seq data with DESeq2. Genome Biol. 2014, 15, 550. [Google Scholar] [CrossRef] [PubMed]
- Matlin, A.J.; Clark, F.; Smith, C.W. Understanding alternative splicing: Towards a cellular code. Nat. Rev. Mol. Cell Biol. 2005, 6, 386–398. [Google Scholar] [CrossRef] [PubMed]
- Shen, S.; Park, J.W.; Lu, Z.X.; Lin, L.; Henry, M.D.; Wu, Y.N.; Zhou, Q.; Xing, Y. rMATS: Robust and flexible detection of differential alternative splicing from replicate RNA-Seq data. Proc. Natl. Acad. Sci. USA 2014, 111, E5593–E5601. [Google Scholar] [CrossRef] [PubMed]
- Kong, L.; Zhang, Y.; Ye, Z.Q.; Liu, X.Q.; Zhao, S.Q.; Wei, L.; Gao, G. CPC: Assess the protein-coding potential of transcripts using sequence features and support vector machine. Nucleic Acids Res. 2007, 35, W345–W349. [Google Scholar] [CrossRef]
- Sun, L.; Luo, H.; Bu, D.; Zhao, G.; Yu, K.; Zhang, C.; Liu, Y.; Chen, R.; Zhao, Y. Utilizing sequence intrinsic composition to classify protein-coding and long non-coding transcripts. Nucleic Acids Res. 2013, 41, e166. [Google Scholar] [CrossRef]
- Wang, L.; Park, H.J.; Dasari, S.; Wang, S.; Kocher, J.P.; Li, W. CPAT: Coding-Potential Assessment Tool using an alignment-free logistic regression model. Nucleic Acids Res. 2013, 41, e74. [Google Scholar] [CrossRef]
- Mistry, J.; Chuguransky, S.; Williams, L.; Qureshi, M.; Salazar, G.A.; Sonnhammer, E.L.L.; Tosatto, S.C.E.; Paladin, L.; Raj, S.; Richardson, L.J.; et al. Pfam: The protein families database in 2021. Nucleic Acids Res. 2021, 49, D412–D419. [Google Scholar] [CrossRef]
- Zheng, Y.; Jiao, C.; Sun, H.; Rosli, H.G.; Pombo, M.A.; Zhang, P.; Banf, M.; Dai, X.; Martin, G.B.; Giovannoni, J.J.; et al. iTAK: A Program for Genome-wide Prediction and Classification of Plant Transcription Factors, Transcriptional Regulators, and Protein Kinases. Mol. Plant 2016, 9, 1667–1670. [Google Scholar] [CrossRef]
- Arefeen, A.; Liu, J.; Xiao, X.; Jiang, T. TAPAS: Tool for alternative polyadenylation site analysis. Bioinformatics 2018, 34, 2521–2529. [Google Scholar] [CrossRef] [PubMed]
- Bailey, T.L.; Johnson, J.; Grant, C.E.; Noble, W.S. The MEME Suite. Nucleic Acids Res. 2015, 43, W39–W49. [Google Scholar] [CrossRef] [PubMed]
- Deng, Y.Y.; Li, J.Q.; Wu, S.F.; Zhu, Y.P.; Chen, Y.W.; He, F.C. Integrated nr Database in Protein Annotation System and Its Localization. Comput. Eng. 2006, 32, 71–72. [Google Scholar]
- Finn, R.D.; Bateman, A.; Clements, J.; Coggill, P.; Eberhardt, R.Y.; Eddy, S.R.; Heger, A.; Hetherington, K.; Holm, L.; Mistry, J.; et al. Pfam: The protein families database. Nucleic Acids Res. 2014, 42, D222–D230. [Google Scholar] [CrossRef]
- Tatusov, R.L.; Galperin, M.Y.; Natale, D.A.; Koonin, E.V. The COG database: A tool for genome-scale analysis of protein functions and evolution. Nucleic Acids Res. 2000, 28, 33–36. [Google Scholar] [CrossRef]
- Koonin, E.V.; Fedorova, N.D.; Jackson, J.D.; Jacobs, A.R.; Krylov, D.M.; Makarova, K.S.; Mazumder, R.; Mekhedov, S.L.; Nikolskaya, A.N.; Rao, B.S.; et al. A comprehensive evolutionary classification of proteins encoded in complete eukaryotic genomes. Genome Biol. 2004, 5, R7. [Google Scholar] [CrossRef]
- Apweiler, R.; Bairoch, A.; Wu, C.H.; Barker, W.C.; Boeckmann, B.; Ferro, S.; Gasteiger, E.; Huang, H.; Lopez, R.; Magrane, M.; et al. UniProt: The Universal Protein knowledgebase. Nucleic Acids Res. 2004, 32, D115–D119. [Google Scholar] [CrossRef] [PubMed]
- Kanehisa, M.; Goto, S. KEGG: Kyoto encyclopedia of genes and genomes. Nucleic Acids Res. 2000, 28, 27–30. [Google Scholar] [CrossRef]
- Ashburner, M.; Ball, C.A.; Blake, J.A.; Botstein, D.; Butler, H.; Cherry, J.M.; Davis, A.P.; Dolinski, K.; Dwight, S.S.; Eppig, J.T.; et al. Gene ontology: Tool for the unification of biology. The Gene Ontology Consortium. Nat. Genet. 2000, 25, 25–29. [Google Scholar] [CrossRef] [PubMed]
- Subramanian, A.; Tamayo, P.; Mootha, V.K.; Mukherjee, S.; Ebert, B.L.; Gillette, M.A.; Paulovich, A.; Pomeroy, S.L.; Golub, T.R.; Lander, E.S.; et al. Gene set enrichment analysis: A knowledge-based approach for interpreting genome-wide expression profiles. Proc. Natl. Acad. Sci. USA 2005, 102, 15545–15550. [Google Scholar] [CrossRef]
- Langfelder, P.; Horvath, S. WGCNA: An R package for weighted correlation network analysis. BMC Bioinf. 2008, 9, 559. [Google Scholar] [CrossRef] [PubMed]
- Song, W.M.; Zhang, B. Multiscale Embedded Gene Co-expression Network Analysis. PLoS Comput. Biol. 2015, 11, e1004574. [Google Scholar] [CrossRef] [PubMed]
Disclaimer/Publisher’s Note: The statements, opinions and data contained in all publications are solely those of the individual author(s) and contributor(s) and not of MDPI and/or the editor(s). MDPI and/or the editor(s) disclaim responsibility for any injury to people or property resulting from any ideas, methods, instructions or products referred to in the content. |
© 2023 by the authors. Licensee MDPI, Basel, Switzerland. This article is an open access article distributed under the terms and conditions of the Creative Commons Attribution (CC BY) license (https://creativecommons.org/licenses/by/4.0/).




