Abstract
Megalurothrips usitatus (Bagnall) is a destructive pest of legumes, such as cowpea. The biology, population dynamics and control strategies of this pest have been well studied. However, the lack of a high-quality reference genome for M. usitatus has hindered the understanding of key biological questions, such as the mechanism of adaptation to feed preferentially on high-protein host plants and the resistance to proteinase inhibitors (PIs). In this study, we generated a high-resolution chromosome-level reference genome assembly (247.82 Mb, 16 chromosomes) of M. usitatus by combining Oxford Nanopore Technologies (ONT) and Hi-C sequencing. The genome assembly showed higher proportions of GC and repeat content compared to other Thripinae species. Genome annotation revealed 18,624 protein-coding genes, including 4613 paralogs that were preferentially located in TE-rich regions. GO and KEGG enrichment analyses of the paralogs revealed significant enrichment in digestion-related genes. Genome-wide identification uncovered 506 putative digestion-related enzymes; of those, proteases, especially their subgroup serine proteases (SPs), are significantly enriched in paralogs. We hypothesized that the diversity and expansion of the digestion-related genes, especially SPs, could be driven by mobile elements (TEs), which promote the adaptive evolution of M. usitatus to high-protein host plants with high serine protease inhibitors (SPIs). The current study provides a valuable genomic resource for understanding the genetic variation among different pest species adapting to different plant hosts.
1. Introduction
Megalurothrips usitatus (Bagnall, commonly known as bean flower thrips) is a small-sized (~2 mm) destructive pest of vegetable crops, particularly legumes such as cowpea, in Asia [1]. The entire life cycle of the host plant, especially the flowering stage, is affected by M. usitatus feeding on flowers, leaves and fruits, resulting in the necrosis and premature abortion of buds and flowers [2]. M. usitatus causes severe reductions in the yield, quality and economic value of crop production. Although ecologically sound and sustainable control measures are being developed to manage M. usitatus, control of the pest is based solely on chemical insecticides in the field [3,4]. The intensive use of chemical insecticides such as emamectin benzoate, spinetoram and beta-cypermethrin against M. usitatus has resulted in high levels of insecticide resistance in this pest [5,6]. The damage caused by M. usitatus has increased over the years and has become a major pest of cowpea (Vigna unguiculata ssp. sesquipedalis) in southern China and, more recently, an invasive pest of snap bean (Phaseolus vulgaris L.) in the Americas [7].
M. usitatus belongs to Thripidae, a family of Thysanoptera (also known as thrips) that comprises over 7000 species, many of which are pests of agricultural and horticultural crops worldwide [8,9], such as Frankliniella occidentalis, F. instona, Thrips palmi, T. tabaci and M. usitatus. To date, only a few genome assemblies of Thripidae species are available. The first species is F. occidentalis, which was assembled to a contig-level genome using Illumina short reads [10], while T. palmi is the first and only species with a chromosome-level genome assembled using PacBio long reads combined with a high-throughput chromosome conformation capture (Hi-C) strategy [11]. Although there have been some genetic analyses of M. usitatus, such as transcriptome and mitochondrial genome analyses [1,12], a high-quality genome assembly of this species is needed to facilitate future studies on the genetics, diversity, adaptation and evolution of thrips.
Recent advances in insect genomics have contributed greatly to our understanding of the mechanisms involved in insect host plant adaptations [13,14,15,16,17]. Genome sequencing of the green peach aphid (Myzus persicae) revealed an expansion of genes encoding cathepsin B-like proteins (belonging to the cysteine proteinase family) [18], which can not only digest host plant proteins to amino acids [19], but can also degrade protease inhibitors (PIs) produced by the host plants [20]. An expansion of the P450 gene family in M. persicae (115 genes) reflects the large host range of M. persicae relative to the legume-specialist aphid (Acyrthosiphon pisum, 83 genes) [21]. The sweet potato whitefly (Bemisia tabaci) shows exceptional host adaptability (more than 600 host plant species) as it harbors a plant-derived horizontally transferred gene BtPMaT1, which encodes a phenolic glucoside malonyltransferase that enables B. tabaci to detoxify phenolic glycosides present in host plants [17].
Insect digestive enzymes determine the specificity of insects’ adaptation to different host plants as food and are essential for them to survive and thrive. The mono-host plant of M. usitatus, cowpea (V. unguiculata), as with other legumes, is well known for having a high protein content [22] and also abundant proteinase inhibitors (PIs) [23] that have strong negative effects on insects through either constitutive or induced expression [24]. PIs lead to the development of three major adaptive strategies in insect pests: (1) overexpression of PI-sensitive proteinases, (2) evolution of PI-insensitive proteinases and the proteolytic cleavage of PIs to disarm them, and (3) production of PI-hydrolyzing proteinases [25]. However, to date, there is insufficient genetic information on the digestive physiology of thrips. The underlying mechanisms of M. usitatus that allow the digestion of high-value host proteins and defense against the abundant PIs of the host plant need to be elucidated.
In the present study, we employed long-read third-generation sequencing (TGS) and short-read next-generation sequencing (NGS) as well as Hi-C scaffolding technologies, generated a high-quality chromosome-level genome assembly and RNA-seq based on well-annotated gene resources of M. usitatus, explored the potential mechanism of adaptation to the host plant Leguminosae with a high quantity of proteins and PIs, and revealed the evolutionary relationship by comparative genomics with representative insects and other thrips with available genomes. The results showed that the expansion of paralogs, which significantly enriched protein digestion-related genes, driven by mobile elements may play an important role in the evolution of M. usitatus. The genome assembly of M. usitatus in this study provides a valuable genetic resource for understanding variations among different species of thrips and their evolutionary mechanisms for adaptation to different host plants.
2. Results
2.1. Genome Sequencing and Assembling of M. usitatus
We deployed a combination of short-read NGS and long-read Oxford Nanopore Technologies (ONT) to sequence the genome of M. usitatus using pooled male and female adult samples of the bean blossom thrips M. usitatus (Figure 1). In total, we obtained 32.98 Gb ONT reads (coverage: 133×) with an average length of 16.40 kb for de novo genome assembly and 17.83 Gb NGS reads (coverage: 72×) for genome correction (Table S1). We obtained a 262.63 Mb genome assembly (GC content: 55.4%) for M. usitatus consisting of 187 contigs with N50 of 11.32 Mb (Table 1). The GC content is comparable to the published genomes of other Thripinae species (F. occidentalis, T. palmi) [10,11] and significantly higher than other insect species [26,27]. Over 15% of the genome is covered by repeat sequences, which is higher than the available genomes of the other two Thripinae species.
Figure 1.
Adults of M. usitatus (left) and damage on flower (middle) and fruits (right) of V. unguiculata.
Table 1.
Genomic statistics of M. usitatus.
To obtain a chromosome-level genome assembly, we used 54.37 Gb (~219×) Hi-C data for scaffolding the contigs. Finally, 16 pseudochromosomes with an additional unknown scaffold were generated with a total size of 247.82 Mb, covering approximately 94.36% of the contig genome assembly (Figure 2A,B). The LTR assembly index (LAI) was used to assess assembly continuity using LTR retrotransposons, and revealed an estimated LAI value of 11.61 (Table 1), which is comparable to the LAIs of the published reference genomes such as Arabidopsis (TAIR10) [28]. According to the BUSCOs analysis, 1338 out of 1367 (97.88%) single-copy genes from the insecta_odb10 dataset were completely annotated (Figure 2D). In addition, NGS genomic reads were realigned to the unmasked genome assembly with a mapping rate of 96.98% (properly paired: 95.35%). These results strongly indicate the high quality, continuity and completeness of the M. usitatus reference genome we constructed.
Figure 2.
Features of chromosome-level genome assembly of M. usitatus: (A) HiC heatmap revealed 16 distinct chromosomes. (B) The circos display the information of M. usitatus genome assembly. Tracks from outside to inside represent the chromosomes and the density of repeat elements, and the linking lines connect the paralogs. (C) Distributions of paralogs and repeat elements show high correlation. R value represents Pearson Correlation Coefficient. (D) BUSCO genome completeness assessment using insecta_odb10 dataset (n = 1367). (E) General functionally annotated genes.
2.2. Genome Annotation
To fully annotate the gene structure of the M. usitatus reference genome, we combined the results from de novo, RNA-Seq-based, and homologous-based methods. In total, we obtained 18,624 protein-coding genes with a ~3 kb average gene length and ~5 average exons. We also identified 3673 tRNAs (Table 1). We then applied five databases, including GO, KEGG, KOG, Pfam and CAZy, to functionally annotate the protein-coding genes, and this resulted in 9690, 9614, 7873, 4656 and 243 annotated genes, respectively (Table S3). In total, 10,092 protein-coding genes, representing about 54% of the total genes, were annotated with at least one functional result (Figure 2E). Nearly half of the genes could not be functionally annotated, suggesting the specificity of the gene bank of M. usitatus.
The GO annotation revealed a number of putative digestion-related genes in the top 30 terms, such as ‘proteolysis’ (GO:0006508, 359 genes) and ‘carbohydrate metabolic process’ (GO:0005975, 117 genes) in biological processes, ‘serine-type endopeptidase activity’ (GO:0004252, 195 genes) and ‘hydrolase activity’ (GO:0016787, 79 genes) (Figure 3A and Table S4).
Figure 3.
Summary of gene functional annotation of M. usitatus genome including GO (A) and Pfam (B). Top 30 terms are shown. Number of genes belong to the terms were shown at the top of bar.
The Pfam annotation found that proteins with a Zinc finger domain (PF00096, 260 genes) had the highest gene number, then followed by ‘trypsin’ (PF00089, 177 genes), ‘protein kinase domain’ (PF00069, 172 genes), ‘WD domain, G-beta repeat’ (PF00400, 151 genes), ‘RNA recognition motif’ (PF00076, 117 genes), ‘7 transmembrane receptor’ (PF00001, 117 genes), ‘Cytochrome P450′ (PF00067, 99 genes), ‘Major Facilitator Superfamily’ (PF07690, 94 genes), ‘Ankyrin repeats’ (PF12796, 92 genes) and ‘Homeodomain’ (PF00046, genes) in the top 10 (Figure 3B and Table S5). Among these, trypsins are essential serine proteases for protein digestion, and cytochrome P450 enzymes are one of the largest gene families in all organisms and are well known to be involved in a variety of important functions, such as insecticide resistance and metabolic detoxification. And carboxylesterases (PF00135, 72 genes) are one of the major enzyme families involved in insecticide resistance (Table S5).
We also explored the KOG annotation for putative digestion-related genes, and revealed 320 genes for ‘E: Amino acid transport and metabolism’, 143 genes for ‘F: Nucleotide transport and metabolism’, 499 genes for ‘G: Carbohydrate transport and metabolism’ and 463 genes for ‘I: Lipid transport and metabolism’ (Figure S1).
2.3. The Distribution and Enrichment Function of Paralogous Genes
The genes of M. usitatus are relatively well distributed across the chromosomes, except for the repeat-rich regions that contain a low abundance of genes (Figure 2B). Strikingly, the repeat sequences were significantly enriched at one end of the chromosomes (either the start or the end of chromosomes) and showed extremely low abundance in the other regions. Surprisingly, the majority of the paralogous genes (3469 out of 4613) were located in the repeat-rich regions, and the distribution of paralogous genes and repeat sequences showed a significant positive correlation (R = 0.723), suggesting the potentially faster evolution of paralogous genes driven by TE (transposable element) activities (Figure 2B,C).
Furthermore, the functional enrichment analysis using GO and KEGG annotation for these paralogs revealed a strong association with several important biological functions, such as ‘hydrolase activity’, ‘peptidase activity’, ‘protein digestion and absorption’ and ’carbohydrate digestion and absorption’ for food digestion; ‘cytochrome P450′ and ‘response to bacterium’ for detoxification and resistance; and ‘Steroid hormone biosynthesis’ and ‘Longevity regulating pathway’ for reproduction (Figure 4A,B).
Figure 4.
GO (A) and KEGG (B) enrichment of the paralogous genes in M. usitatus.
2.4. Comparative Genomics between M. usitatus and T. palmi
To further characterize the M. usitatus reference genome, we performed a comparative genomics analysis with T. palmi, the only Thripinae species with a published chromosome-level assembly [11]. Although M. usitatus and T. palmi are evolutionarily close, we identified only 973 synteny blocks containing 6367 orthologous gene pairs (accounting for only 34.2% and 40.8% of the total protein-coding genes, respectively) (Figure 5A), suggesting that the two Thripinae species have undergone extensive structural variations since divergence. In addition, their chromosomes show several large-scale recombination. For example, linkage group 7 (LG7) of T. palmi is a combination of Chr5 and Chr15 of M. usitatus.
Figure 5.
(A) The circos displays the synteny between M. usitatus and T. palmi. (B) The upstream and downstream distances of the unique genes and non-unique genes to the closest repeat elements were compared. X-axis represents Log10 (distance to repeat). (C) The flower chart displays the number of species-specific genes relative to the nine other species. (D) Venn plot shows the overlap among the unique genes, paralogous gene and genes in repeat-rich regions.
Interestingly, we found that parts of the chromosomes (either the start or the end of chromosomes) have no collinearity between the two species, and these regions consistently match the repeat-rich regions in M. usitatus, indicating that these regions may be enriched with various mutations possibly driven by independent adaptive evolution. Furthermore, we found that the majority of the M. usitatus species-specific genes (4736 out of 7737) relative to T. palmi are located in the repeat-rich regions. The M. usitatus species-specific genes are preferentially close to repeat elements (Figure 5B). To confirm this result, we selected an additional eight close species and screened a total of 4667 M. usitatus species-specific genes (Figure 5C). More than a half of the genes in the repeat-rich regions are M. usitatus-specific genes (2279 out of 4477), and more than 75% of them (1726 out of 2279) are paralogs (Figure 5D), further indicating the close correlation between species-specific genes, paralogous genes and repeat elements in M. usitatus. Taken together, we hypothesized that the activities of repeat elements might be the major driving forces leading to the formation, expansion and mutation of M. usitatus species-specific paralogs.
2.5. Phylogenetic Analysis for M. usitatus and Evolutionarily Close Insecta Species
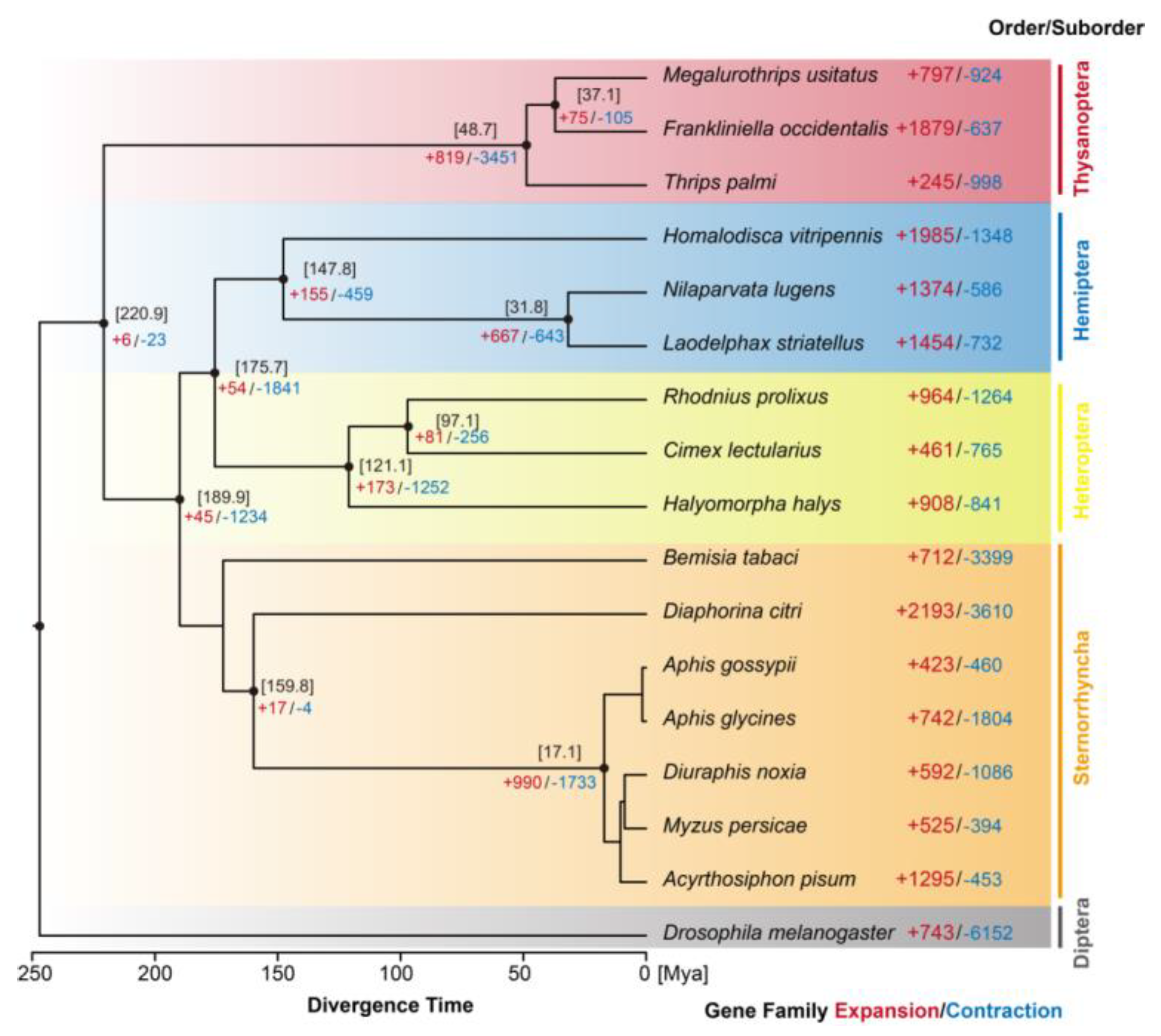
To investigate the phylogeny of M. usitatus, we selected 16 other insecta species and performed phylogenetic analysis with Drosophila melanogaster as an outgroup. In total, 93.6% of the total gene set derived from 17 Insecta species (277,742 out of 296,733) was classified into 28,066 orthologous groups. Among them, 513 orthologous groups containing single-copy genes were identified, which were further used to estimate the phylogenetic relationship. Finally, we constructed a phylogenetic tree with five distinct groups based on the order or suborder (Figure 6). Unexpectedly, the closest species to M. usitatus is F. occidentalis, with an estimated divergence time of 37.1 million years ago (Mya), followed by T. palmi with an approximate divergence time of 48.7 Mya.
Figure 6.
Phylogenetic tree of 17 Insecta species. Five distinct groups were classified based on order or suborder. X-axis represents the estimated divergence time (Mya). Numbers in square brackets represent the estimated divergence time (Mya). The red and blue numbers represent gene family expansion and contraction, respectively.
2.6. Identification of Digestion-Related Genes
Digestion-related genes that encode the hydrolysis of proteins, lipids, carbohydrates and nucleic acids are essential for insects’ survival and development. Using both de novo Pfam-based and homologous-protein-based methods (122 digestion-related proteins reported in the tobacco hornworm, M. sexta, as seeds) [29], we identified 506 digestion-related enzymes including 422, 49, 32 and 3 hydrolases for proteins, lipids, carbohydrates and nucleic acids, respectively (Table S6), in M. usitatus. The 422 proteases can be further subdivided into 183 SPs, 12 cysteine proteases, 50 metalloproteases, 136 peptidases and 41 serine protease inhibitors (SPIs). Compared with genes in M. sexta, we identified 323 novel digestion-related genes, all of which are proteases, including 121 SPs, 6 cysteine proteases, 44 metalloproteases, 111 peptidases and 41 SPIs in M. usitatus (Table S6). In addition, proteases (162/422, p = 2.87 × 10−10), especially the largest subgroup serine proteases (96/183, p = 4.44 × 10−16) in M. usitatus, are significantly enriched in paralogs (Table S7). There is no statistical significance in the enrichment analysis of digestion-related genes of M. usitatus for TE association or unique gene (Table S7).
3. Discussion
In this study, we combined ONT and HiC technologies to generate a high-quality chromosome-level reference genome assembly (247.82 Mb) of bean flower thrips, M. usitatus, which is becoming the most destructive pest of legumes, such as cowpea V. unguiculata ssp. sesquipedalis, in southern China. The genome assembly consists of 16 chromosomes and 1 scaffold of unassembled contigs. We identified 15.05% repeats and 18,624 protein-coding genes, of which 4613 are paralogous genes and most are strongly TE-associated. Gene functional annotation revealed a set of digestion-related genes involved in the top terms of Pfam, GO and KOG, as well as significant terms of GO and KEGG in the paralog enrichment analysis. Integrating homologous and de novo strategies, we identified 506 putative digestion-related enzymes, the majority of which, 422, are proteases. Proteases and the largest subgroup serine proteases were statistically significantly enriched in paralogous genes. These results suggested that the diversity of paralogs driven by mobile elements may promote the expansion of digestion-related genes, especially SPs, in the evolution of M. usitatus adaptation to host plants, such as cowpea, with high protein content and abundant PIs. Our study will provide a valuable genomic resource for understanding the genetic variation among different pest insect species and their adaptation mechanisms to different host plants, and also provides a model case for gene family analysis.
A high-quality genome assembly is a key and fundamental requirement for biological research. Rapid development of sequencing technologies such as Illunima, ONT and Pac-Bio, assisting with scaffolding technologies such as HiC and Bionano, have increased continuity and accuracy of genome assembly. The first gap-free and T2T human genome assembly was completed in 2022, more than 20 years after the first draft version was published in 2000 [30]. Compared with previously reported genome assemblies of thrips, e.g., F. occidentalis [10] and T. palmi [11], our chromosome-level genome assembly has greatly improved continuity, the number of contigs decreased by 99% (187 vs. 74,788) and 85% (187 vs. 1324), and the length of contig N50 increased ~1800 (11.32 Mb vs. 6.04 kb) and ~20 times (11.32 Mb vs. 567 kb), respectively (Table S8). Our genome assembly still contains many gaps that need to be further addressed by PacBio HiFi sequencing technology to generate a gapless and complete T2T genome assembly in the future.
The diversity of insect digestive enzymes reflects the ability to digest and absorb nutrients, such as proteins, carbohydrates and lipids, etc., from the host plant, and the diversity of insect digestive enzymes is a critical factor affecting insect growth, development and reproduction [31,32]. Thrips feeding on a protein-rich host plant, such as cowpea, shortened their developmental period, expanded their lifespan and increased their egg production [33]. Compared to 122 digestive enzymes (85 proteolytic, 20 lipolytic, 16 carboxylolytic and 1 nucleolytic) identified in the tobacco hornworm (M. sexta) genome [29], the M. usitatus genome contains almost four times as many proteolytic enzymes (422, including 183 SPs and 136 peptidolytic enzymes) (Table S6). On the other hand, host plant legumes, such as cowpea, produce many protease inhibitors (PIs) that are negative against M. usitatus. The expansion of proteases, especially SPs, may reflect the adaptation mechanisms of bean flower thrips, M. usitatus, to the host plant cowpea as well as other legumes, i.e., overexpression of PI-sensitive proteinases, evolution of novel PI-insensitive proteinases or production of PI-hydrolyzing proteinases. The actual mechanism as well as the expression pattern of SPs during food digestion deserves further investigation.
Interestingly, besides abundant SPs, we also identified 41 SPIs (also called serpins) in M. usitatus, which is much more than the 34 serpins in the silkworm Bombyx mori [34], 32 in M. sexta [35], 29 in D. melanogaster [36], 25 in Plutella xylostellam [37], 18 in Anopheles gambiae [38] and 7 in Apis mellifera [39]. Serpins are effective inhibitors of insect SPs, adjusting the function of protein digestion enzymes when they are no longer needed and ensuring their harmony [40]. In addition, serpins perform various other physiological functions in insects like development, host–pathogen interactions and innate immune response.
4. Materials and Methods
4.1. Sampling
Adults of M. usitatus were obtained from cowpea, V. unguiculata ssp. sesquipedalis, in Lishui (28.45° N, 119.91° E), Zhejiang, China, in 2019. The population was reared on fresh cowpea in a climate-controlled chamber (25 ± 1 °C, 16 L: 8 days). About 200 adult thrips of mixed ages were randomly collected from the cultures. Briefly, adult thrips were rigorously decontaminated by immersion in 1% sodium hypochlorite solution (Gaide chemical, Hangzhou, Zhejiang, China) for 5 min, followed by rinsing in sterile water and immersion in 70% ethanol, and rinsing in sterile water. Before genomic DNA and RNA extraction, samples were transferred to liquid nitrogen and then stored at −80 °C.
4.2. Genome Sequencing and RNA-Seq
For genomic sequencing and RNA-seq, high-quality genomic DNA and mRNA were extracted and purified using QIAGEN DNA/RNA tissues kit (QIAGEN 69506/73404, Hilden, Germany), and prepared for sequencing libraries according to the manufacturer’s instructions for sequencing technology (Nextomics Biosciences Co., Ltd., Wuhan, China). ONT long-read sequencing was performed on the Oxford Nanopore PromethION platform, while NGS, HiC genome sequencing and RNA-seq were performed on the Illumina NovaSeq 6000 platform (Table S1).
4.3. Genome Assembly and Quality Assessment
The clean ONT long reads (GSA: CRX645666) were exported to NextDenovo (v2.4.0) [41] for de novo assembly with a range of expected genome sizes ranging from 250 to 300 Mb. The draft assembly with the longest contig N50 was selected for two rounds of base error correction performed by NextPolish (v1.4.0) [42], first using ONT long reads and then using NGS short reads (GSA: CRX645667). To scaffold the contigs to chromosome level, the clean HiC reads (GSA: CRX645668) were mapped to the polished contig assembly using bowtie2 [43], then 3D-DNA (v180114) [44] was used for scaffolding according to the HiC signal and finally Juicebox (v2.20.00) [45] was used to manually correct the chromosome based on visualization of the Hi-C contact map.
BUSCO (v5.4.4) [46] was used to assess the completeness of genome assembly using insecta_odb10 (https://busco-data.ezlab.org/v5/data/lineages/insecta_odb10.2020-09-10.tar.gz, accessed on 15 March 2023, n = 1367). In addition, the NGS short reads were aligned to the final genome assembly using bwa-mem2 [47] to evaluate genome completeness.
4.4. Repeat Annotation and Calculation of LAI
To obtain the repeat library of the M. usitatus genome assembly, Repeatmodeler (v2.0.3) [48] was used for de novo identification of repeat elements. The repeat consensus was then used as seed for RepeatMasker (v4.1.0) [49] to scan all associated repeat regions across the genome assembly. LTR_finder (v1.07) [50], LTRharvest (v1.6.2) [51] and LTR_retriever (v2.9.0) [52] were used to predict LTR retrotransposons. LAI, a reference-free genome metric for assessing genome assembly continuity, was calculated by LTR-retriever based on the intact LTR retrotransposons.
4.5. Gene Prediction and Functional Annotation
For gene structure annotation, we combined de novo (Augustus [53], Snap [54], Genemark [55], Glimmer [56]), homology-based (Exonerate (v2.2.0) [57], insecta_odb10), and RNA-seq-based methods (Trinity (v2.11.0) [58], RNA-seq data from pooled male and female adult thrips, GSA: CRX645669). Finally, Maker (v2.31.11) [59] was used to integrate the prediction results. The final gene set was functionally annotated using eggNOG-mapper (v2.1.9) [60] against databases including KOG (Eukaryotic Orthologous Groups, https://www.ncbi.nlm.nih.gov/research/cog, accessed on 3 April 2023), KEGG (Kyoto Encyclopedia of Genes and Genomes, https://www.genome.jp/kegg, accessed on 10 April 2023), CAZys (Carbohydrate-Active Enzymes, https://www.cazy.org, accessed on 15 April 2023) and Interproscan v5 [61] against Pfam (https://www.ebi.ac.uk/interpro/, accessed on 18 April 2023) and GO (Gene Ontology, http://geneontology.org/, accessed on 20 April 2023) databases.
4.6. Comparative Genomic Analysis
Jcvi [62] was used to identify the synteny blocks between M. usitatus and T. palmi. Orthofinder (v2.5.4) [63] was used to identify the orthologs among 17 Insecta species (Table S2), and paralogs within species and species-specific genes. Core single-copy genes present in all of 17 insecta species were obtained from Orthofinder results for further phylogenetic analysis. The Protein sequences of core single-copy genes were multiple-sequence-aligned by Mafft (v7.310) [64], then the conserved blocks of the multiple sequence alignments were identified by Gblock (0.91b) [65] and finally the phylogenetic tree was constructed by Raxml (raxmlHPC-PTHREADS-SSE3, v8.2.12) [66] and visualized with Figtree (v1.4.3, https://github.com/rambaut/figtree, accessed on 25 April 2023). The divergence time was estimated by Timetree5 [67] and mcmctree (v4.9) [68]. Expansion and contraction of gene family was analyzed using cafe (v4.2.1) [69].
4.7. Digestion-Related Genes
Sequences of all digestion-related proteins that hydrolyze proteins, lipids, carbohydrates and nucleic acids, reported in the tobacco hornworm M. sexta [29], were collected as seeds. Hmmer (v3.3.2, http://hmmer.org/, accessed on 30 April 2023) was used for searching putative digestive proteins against whole-genome proteins of M. usitatus (identity > 30%, length > 50, E-value < 10−6). Since protein hydrolases are the major component of digestion-related proteins, we tried to identify as many proteolytic enzymes as possible using Pfam domains of known digestion-related proteins from M. sexta reanalyzed by Interproscan v5 [61].
5. Conclusions
Bean flower thrips (M. usitatus) is one of the most destructive pests of legumes, such as cowpea V. unguiculata ssp. Sesquipedalis, in southern China. In this study, we reported a chromosome-level genome assembly and a functional gene annotation of M. usitatus, systematically identified a set of digestion-related genes and found a boom of proteases, especially SPs and SPIs, which may reflect the evolutionary mechanism by which M. usitatus adapts to feeding on high-protein host plants also with high SPIs. The reference genome of M. usitatus presented here will be a valuable genetic resource for understanding the key biology of the pest, such as host plant adaptation, genetic variation, resistance to pesticides and immunity to microorganisms such as viruses, bacteria and fungi, which will help to develop more effective and environmentally friendly pest prevention and control measures against M. usitatus.
Supplementary Materials
The supporting information can be downloaded at https://www.mdpi.com/article/10.3390/ijms241411268/s1.
Author Contributions
Conceptualization, Z.Z.; methodology, J.Z., J.B. and Y.W. (Yunsheng Wang); software, J.B. and Y.W. (Yunsheng Wang); validation, J.B. and Z.Z.; formal analysis, J.B. and Z.Z.; investigation, Q.C.; resources, J.H. and Z.L.; data curation, J.Z.; writing—original draft preparation, Z.Z. and J.B.; writing—review and editing, Z.Z. and J.B.; visualization, X.L. and Y.W. (Yixuan Wu); supervision, Y.L.; project administration, Z.Z.; funding acquisition, Z.Z. All authors have read and agreed to the published version of the manuscript.
Funding
This work was supported by the National Natural Science Foundation of China (32272537 and 31672031); the Key R&D Program of China (2022YFD1401204, 2022YFC2601405); and the Key Research and Development Program of Zhejiang Province, China (2021C02003).
Institutional Review Board Statement
Not applicable.
Informed Consent Statement
Not applicable.
Data Availability Statement
Genome data sets generated in this study were deposited in China National Center for Bioinformation (CNCB) (https://ngdc.cncb.ac.cn/) under Bioproject PRJCA015931. The chromosome-level genome assembly and gene annotations of M. usitatus have been stored in the GWH (Genome Warehouse, https://ngdc.cncb.ac.cn/gwh) database under accession GWHCAYF00000000. The raw sequence data sets, including ONT and NGS genomic reads, Hic reads and RNA-seq reads, were deposited in the GSA (Genome Sequence Archive, https://ngdc.cncb.ac.cn/gsa) database under accession CRA010459.
Conflicts of Interest
The authors declare no conflict of interest.
References
- Li, Z.; Chen, W.; Wang, X.; Sang, W.; Pan, H.; Ali, S.; Tang, L.; Wu, J. Transcriptome analysis of Megalurothrips usitatus (Bagnall) identififies olfactory genes with ligands binding characteristics of MusiOBP1 and MusiCSP1. Front. Physiol. 2022, 13, 978534. [Google Scholar] [CrossRef] [PubMed]
- Pan, X.L.; Yang, L.; Jin, H.F.; Lu, R.C.; Li, F.; Cao, F.Q.; Wu, S.Y. Research advances in occurrence and control of Megalurothrips usitatus in hainan. J. Trop. Biol. 2021, 12, 508–513. [Google Scholar]
- Sang, S.; Zhang, K.; Wang, P.; Hu, M.; Dong, X. Control effects of cyantraniliprole against thrips on cowpea. Guizhou Agric. Sci. 2014, 42, 69–93. [Google Scholar]
- Xiao, C.L.; Liu, Y.; Wu, Q.J.; Zhang, Y.J.; Wu, Q.X.; Yuan, Y.Q.; Luo, F.; Wan, S.L.; Kong, X.Y. Toxicity of different pesticides to cowpea thrips Megalurothrips usitatus (Bagnall) in Sanya area. Plant Prot. 2014, 40, 164–166. [Google Scholar]
- Tang, L.D.; Zhao, H.Y.; Fu, B.L.; Han, Y.; Yan, K.L.; Qiu, H.Y.; Liu, K.; Wu, J.; Li, P. Monitoring the insecticide resistance of the fifield populations of Megalurothrips usitatus in Hainan area. J. Environ. Entomol. 2016, 38, 1032–1037. [Google Scholar]
- Khan, M.M.; Khan, A.H.; Ali, M.W.; Hafeez, M.; Ali, S.; Du, C.L.; Fan, Z.; Sattar, M.; Hua, H. Emamectin benzoate induced enzymatic and transcriptional alternation in detoxifification mechanism of predatory beetle Paederus fuscipes (Coleoptera: Staphylinidae) at the sublethal concentration. Ecotoxicology 2021, 30, 1227–1241. [Google Scholar] [CrossRef]
- Soto-Adames, F.N. Megalurothrips usitatus (Bagnall), Asian bean thrips, Oriental bean flower thrips or bean flower thrips. Pest Alert FDACS-P-02137. In Bureau of Entomology, Nematology and Plant Pathology; Florida Department of Agriculture and Consumer Services Division of Plant Industry: Gainesville, FL, USA, 2020. [Google Scholar]
- Morse, J.G.; Hoddle, M.S. Invasion biology of thrips. Ann. Rev. Entomol. 2006, 51, 67–89. [Google Scholar] [CrossRef]
- Reitz, S.R.; Gao, Y.; Kirk, W.D.J.; Hoddle, M.S.; Leiss, K.A.; Funderburk, J.E. Invasion biology, ecology, and Management of Western Flower Thrips. Annu. Rev. Entomol. 2020, 65, 17–37. [Google Scholar] [CrossRef]
- Rotenberg, D.; Baumann, A.A.; Ben-Mahmoud, S.; Christiaens, O.; Dermauw, W.; Ioannidis, P.; Jacobs, C.G.; Vargas Jentzsch, I.M.; Oliver, J.E.; Poelchau, M.F.; et al. Genome-enabled insights into the biology of thrips as crop pests. BMC Biol. 2020, 18, 142. [Google Scholar] [CrossRef]
- Guo, S.K.; Cao, L.J.; Song, W.; Shi, P.; Gao, Y.F.; Gong, Y.J.; Chen, J.C.; Hoffmann, A.A.; Wei, S.J. Chromosome-level assembly of the melon thrips genome yields insights into evolution of a sap-sucking lifestyle and pesticide resistance. Mol. Ecol. Resour. 2020, 20, 1110–1125. [Google Scholar] [CrossRef]
- Cheng, J.H.; Li, X.W.; Chen, L.M.; Han, H.B.; Lu, Y.B.; Ruan, Y.M. The complete mitochondrial genome of Megalurothrips usitatus (Bagnall 1913) (Thysanoptera: Thripidae) and its phylogenetic analysis. Mitochondrial DNA Part B 2022, 7, 1177–1179. [Google Scholar] [CrossRef] [PubMed]
- Guo, S.; Kim, J. Molecular evolution of Drosophila odorant receptor genes. Mol. Biol. Evol. 2007, 24, 1198–1207. [Google Scholar] [CrossRef] [PubMed]
- Gardiner, A.; Barker, D.; Butlin, R.K.; Jordan, W.C.; Ritchie, M.G. Drosophila chemoreceptor gene evolution: Selection, specialization and genome size. Mol. Ecol. 2008, 17, 1648–1657. [Google Scholar] [CrossRef]
- Smadja, C.; Shi, P.; Butlin, R.K.; Robertson, H.M. Large gene family expansions and adaptive evolution for odorant and gustatory receptors in the pea aphid, Acyrthosiphon pisum. Mol. Biol. Evol. 2009, 26, 2073–2086. [Google Scholar] [CrossRef] [PubMed]
- Rispe, C.; Kutsukake, M.; Doublet, V.; Hudaverdian, S.; Legeai, F.; Simon, J.C.; Tagu, D.; Fukatsu, T. Large gene family expansion and variable selective pressures for cathepsin B in aphids. Mol. Biol. Evol. 2008, 25, 5–17. [Google Scholar] [CrossRef] [PubMed]
- Xia, J.X.; Guo, Z.J.; Yang, Z.Z.; Han, H.L.; Wang, S.L.; Xu, H.F.; Yang, X.; Yang, F.S.; Wu, Q.J.; Xie, W.; et al. Whitefly hijacks a plant detoxification gene that neutralizes plant toxins. Cell 2021, 184, 1693–1705.e17. [Google Scholar] [CrossRef]
- Simon, J.C.; d’Alençon, E.; Guy, E.; Jacquin-Joly, E.; Jaquiéry, J.; Nouhaud, P.; Peccoud, J.; Sugio, A.; Streiff, R. Genomics of adaptation to host-plants in herbivorous insects. Brief. Funct. Genom. 2015, 14, 413–423. [Google Scholar] [CrossRef]
- Douglas, A.E. Phloem-sap feeding by animals: Problems and solutions. J. Exp. Bot. 2006, 57, 747–754. [Google Scholar] [CrossRef]
- Furch, A.C.U.; van Bel, A.J.E.; Will, T. Aphid salivary proteases are capable of degrading sieve-tube proteins. J. Exp. Bot. 2015, 66, 533–539. [Google Scholar] [CrossRef]
- Ramsey, J.S.; Rider, D.S.; Walsh, T.K.; De Vos, M.; Gordon, K.H.; Ponnala, L.; Macmil, S.L.; Roe, B.A.; Jander, G. Comparative analysis of detoxifification enzymes in Acyrthosiphon pisum and Myzus persicae. Insect Mol. Biol. 2010, 19 (Suppl. S2), 155–164. [Google Scholar] [CrossRef]
- Carvalho, M.; Carnide, V.; Sobreira, C.; Castro, I.; Coutinho, J.; Barros, A.; Rosa, E. Cowpea immature pods and grains evaluation: An opportunity for different food sources. Plants 2022, 11, 2079. [Google Scholar] [CrossRef] [PubMed]
- Sultana, M.S.; Millwood, R.J.; Mazarei, M.; Stewart, C.N., Jr. Proteinase inhibitors in legume herbivore defense: From natural to genetically engineered protectants. Plant Cell Rep. 2022, 41, 293–305. [Google Scholar] [CrossRef]
- Ramalho, S.R.; Bezerra, C.D.S.; Lourenço de Oliveira, D.G.; Souza Lima, L.; Maria Neto, S.; Ramalho de Oliveira, C.F.; Valério Verbisck, N.; Rodrigues Macedo, M.L. Novel peptidase Kunitz inhibitor from platypodium elegans seeds Is active against Spodoptera frugiperda Larvae. J. Agric. Food Chem. 2018, 66, 1349–1358. [Google Scholar] [CrossRef] [PubMed]
- Zhu-Salzman, K.; Zeng, R. Insect response to plant defensive protease inhibitors. Annu. Rev. Entomol. 2015, 60, 233–252. [Google Scholar] [CrossRef]
- Li, F.; Zhao, X.; Li, M.; He, K.; Huang, C.; Zhou, Y.; Li, Z.; Walters, J.R. Insect genomes: Progress and challenges. Insect Mol. Biol. 2019, 28, 739–758. [Google Scholar] [CrossRef] [PubMed]
- Ding, S.; Wang, S.; He, K.; Jiang, M.; Li, F. Large-scale analysis reveals that the genome features of simple sequence repeats are generally conserved at the family level in insects. BMC Genom. 2017, 18, 848. [Google Scholar] [CrossRef]
- Ou, S.; Chen, J.; Jiang, N. Assessing genome assembly quality using the LTR Assembly Index (LAI). Nucleic Acids Res. 2018, 46, e126. [Google Scholar] [CrossRef]
- Miao, Z.; Cao, X.; Jiang, H. Digestion-related proteins in the tobacco hornworm, Manduca sexta. Insect Biochem. Mol. Biol. 2020, 126, 103457. [Google Scholar] [CrossRef]
- Nurk, S.; Koren, S.; Rhie, A.; Rautiainen, M.; Bzikadze, A.V.; Mikheenko, A.; Vollger, M.R.; Altemose, N.; Uralsky, L.; Gershman, A.; et al. The complete sequence of a human genome. Science 2022, 376, 44–53. [Google Scholar] [CrossRef]
- Stygar, D.; Dolezych, B.; Nakonieczny, M.; Migula, P.; Michalczyk, K.; Zaak, M. Digestive enzymes activity in larvae of Cameraria ohridella (Lepidoptera: Gracillariidae). Comptes Rendus Biol. 2010, 333, 725–735. [Google Scholar] [CrossRef]
- Sharifloo, A.; Zibaee, A.; Sendi, J.J.; Jahroumi, K.T. Characterization of a digestive α-amylase in the midgut of Pieris brassicae L. (Lepidoptera: Pieridae). Front. Physiol. 2016, 7, 96. [Google Scholar] [CrossRef] [PubMed]
- Zhang, Z.J.; Wu, Q.J.; Li, X.F.; Zhang, Y.J.; Xu, B.Y.; Zhu, G.R. Life history of western flower thrips, Frankliniella occidentalis (Thysan., Thripae), on five different vegetable leaves. J. Appl. Entomol. 2007, 131, 347–354. [Google Scholar] [CrossRef]
- Zou, Z.; Picheng, Z.; Weng, H.; Mita, K.; Jiang, H. A comparative analysis of serpin genes in the silkworm genome. Genomics 2009, 93, 367–375. [Google Scholar] [CrossRef] [PubMed]
- Li, M.; Christen, J.M.; Dittmer, N.T.; Cao, X.; Zhang, X.; Jiang, H.; Kanost, M.R. The Manduca sexta serpinome: Analysis of serpin genes and proteins in the tobacco hornworm. Insect Biochem. Mol. Biol. 2018, 102, 21–30. [Google Scholar] [CrossRef] [PubMed]
- Reichhart, J.M. Tip of another iceberg: Drosophila serpins. Trends Cell Biol. 2005, 15, 659–665. [Google Scholar] [CrossRef] [PubMed]
- Lin, H.; Lin, X.; Zhu, J.; Yu, X.Q.; Xia, X.; Yao, F.; Yang, G.; You, M. Characterization and expression profiling of serine protease inhibitors in the diamondback moth, Plutella xylostella (Lepidoptera: Plutellidae). BMC Genom. 2017, 18, 162. [Google Scholar] [CrossRef]
- Suwanchaichinda, C.; Kanost, M.R. The serpin gene family in Anopheles gambiae. Gene 2009, 442, 47–54. [Google Scholar] [CrossRef]
- Zou, Z.; Lopez, D.L.; Kanost, M.R.; Evans, J.D.; Jiang, H. Comparative analysis of serine protease-related genes in the honey bee genome: Possible involvement in embryonic development and innate immunity. Insect Mol. Biol. 2006, 15, 603–614. [Google Scholar] [CrossRef]
- Yoo, B.C.; Aoki, K.; Xiang, Y.; Campbell, L.R.; Hull, R.J.; Xoconostle-Cázares, B.; Monzer, J.; Lee, J.Y.; Ullman, D.E.; Lucas, W.J. Characterization of Cucurbita maxima phloem serpin-1 (CmPS-1). A developmentally regulated elastase inhibitor. J. Biol. Chem. 2000, 275, 35122–35128. [Google Scholar] [CrossRef]
- Hu, J.; Wang, Z.; Sun, Z.; Hu, B.; Ayoola, A.O.; Liang, F.; Li, J.; Sandoval, J.R.; Cooper, D.N.; Ye, K.; et al. An efficient error correction and accurate assembly tool for noisy long reads. BioRxiv 2023. [Google Scholar] [CrossRef]
- Hu, J.; Fan, J.; Sun, Z.; Liu, S. NextPolish: A fast and efficient genome polishing tool for long-read assembly. Bioinformatics 2020, 36, 2253–2255. [Google Scholar] [CrossRef] [PubMed]
- Giannoulatou, E.; Park, S.H.; Humphreys, D.T.; Ho, J.W. Verification and validation of bioinformatics software without a gold standard: A case study of BWA and Bowtie. BMC Bioinform. 2014, 15 (Suppl. S16), S15. [Google Scholar] [CrossRef] [PubMed]
- Dudchenko, O.; Batra, S.S.; Omer, A.D.; Nyquist, S.K.; Hoeger, M.; Durand, N.C.; Shamim, M.S.; Machol, I.; Lander, E.S.; Aiden, A.P.; et al. De novo assembly of the Aedes aegypti genome using Hi-C yields chromosome-length scaffolds. Science 2017, 356, 92–95. [Google Scholar] [CrossRef] [PubMed]
- Robinson, J.T.; Turner, D.; Durand, N.C.; Thorvaldsdóttir, H.; Mesirov, J.P.; Aiden, E.L. Juicebox.js Provides a Cloud-Based Visualization System for Hi-C Data. Cell Syst. 2018, 6, 256–258.e1. [Google Scholar] [CrossRef]
- Seppey, M.; Manni, M.; Zdobnov, E.M. BUSCO: Assessing Genome Assembly and Annotation Completeness. Methods Mol. Biol. 2019, 1962, 227–245. [Google Scholar] [PubMed]
- Li, H.; Durbin, R. Fast and accurate short read alignment with Burrows-Wheeler transform. Bioinformatics 2009, 25, 1754–1760. [Google Scholar] [CrossRef] [PubMed]
- Flynn, J.M.; Hubley, R.; Goubert, C.; Rosen, J.; Clark, A.G.; Feschotte, C.; Smit, A.F. RepeatModeler2 for automated genomic discovery of transposable element families. Proc. Natl. Acad. Sci. USA 2020, 117, 9451–9457. [Google Scholar] [CrossRef]
- Chen, N. Using RepeatMasker to identify repetitive elements in genomic sequences. Curr. Protoc. Bioinform. 2004, 5, 4–10. [Google Scholar] [CrossRef]
- Xu, Z.; Wang, H. LTR_FINDER: An efficient tool for the prediction of full-length LTR retrotransposons. Nucleic Acids Res. 2007, 35, W265–W268. [Google Scholar] [CrossRef]
- Ellinghaus, D.; Kurtz, S.; Willhoeft, U. LTRharvest, an efficient and flexible software for de novo detection of LTR retrotransposons. BMC Bioinform. 2008, 9, 18. [Google Scholar] [CrossRef]
- Ou, S.; Jiang, N. LTR_retriever: A highly accurate and sensitive program for identification of long terminal repeat retrotransposons. Plant Physiol. 2018, 176, 1410–1422. [Google Scholar] [CrossRef] [PubMed]
- Stanke, M.; Keller, O.; Gunduz, I.; Hayes, A.; Waack, S.; Morgenstern, B. AUGUSTUS: Ab initio prediction of alternative transcripts. Nucleic Acids Res. 2006, 34, W435–W439. [Google Scholar] [CrossRef] [PubMed]
- Korf, I. Gene finding in novel genomes. BMC Bioinform. 2004, 5, 59. [Google Scholar] [CrossRef] [PubMed]
- Borodovsky, M.; Lomsadze, A. Eukaryotic gene prediction using GeneMark.hmm-E and GeneMark-ES. Curr. Protoc. Bioinform. 2011, 35, 4.6.1–4.6.10. [Google Scholar] [CrossRef]
- Kelley, D.R.; Liu, B.; Delcher, A.L.; Pop, M.; Salzberg, S.L. Gene prediction with Glimmer for metagenomic sequences augmented by classification and clustering. Nucleic Acids Res. 2012, 40, e9. [Google Scholar] [CrossRef]
- Slater, G.S.; Birney, E. Automated generation of heuristics for biological sequence comparison. BMC Bioinform. 2005, 6, 31. [Google Scholar] [CrossRef]
- Grabherr, M.G.; Haas, B.J.; Yassour, M.; Levin, J.Z.; Thompson, D.A.; Amit, I.; Adiconis, X.; Fan, L.; Raychowdhury, R.; Zeng, Q.; et al. Trinity: Reconstructing a full-length transcriptome without a genome from RNA-Seq data. Nat. Biotechnol. 2011, 29, 644–652. [Google Scholar] [CrossRef]
- Holt, C.; Yandell, M. MAKER2: An annotation pipeline and genome-database management tool for second-generation genome projects. BMC Bioinform. 2011, 12, 491. [Google Scholar] [CrossRef]
- Huerta-Cepas, J.; Forslund, K.; Coelho, L.P.; Szklarczyk, D.; Jensen, L.J.; von Mering, C.; Bork, P. Fast genome-wide functional annotation through orthology assignment by eggNOG-Mapper. Mol. Biol. Evol. 2017, 34, 2115–2122. [Google Scholar] [CrossRef]
- Jones, P.; Binns, D.; Chang, H.Y.; Fraser, M.; Li, W.; McAnulla, C.; McWilliam, H.; Maslen, J.; Mitchell, A.; Nuka, G.; et al. InterProScan 5: Genome-scale protein function classification. Bioinformatics 2014, 30, 1236–1240. [Google Scholar] [CrossRef]
- Tang, H.; Bowers, J.E.; Wang, X.; Ming, R.; Alam, M.; Paterson, A.H. Synteny and collinearity in plant genomes. Science 2008, 320, 486–488. [Google Scholar] [CrossRef] [PubMed]
- Emms, D.M.; Kelly, S. OrthoFinder: Solving fundamental biases in whole genome comparisons dramatically improves orthogroup inference accuracy. Genome Biol. 2015, 16, 157. [Google Scholar] [CrossRef] [PubMed]
- Katoh, K.; Misawa, K.; Kum, K.; Miyata, T. MAFFT: A novel method for rapid multiple sequence alignment based on fast Fourier transform. Nucleic Acids Res. 2002, 30, 3059–3066. [Google Scholar] [CrossRef] [PubMed]
- Castresana, J. Selection of conserved blocks from multiple alignments for their use in phylogenetic analysis. Mol. Biol. Evol. 2000, 17, 540–552. [Google Scholar] [CrossRef]
- Stamatakis, A.; Ludwig, T.; Meier, H. RAxML-III: A fast program for maximum likelihood-based inference of large phylogenetic trees. Bioinformatics 2005, 21, 456–463. [Google Scholar] [CrossRef]
- Kumar, S.; Suleski, M.; Craig, J.M.; Kasprowicz, A.E.; Sanderford, M.; Li, M.; Stecher, G.; Hedges, S.B. TimeTree 5: An expanded resource for species divergence times. Mol. Biol. Evol. 2022, 39, msac174. [Google Scholar] [CrossRef]
- Yang, Z. PAML 4: Phylogenetic analysis by maximum likelihood. Mol. Biol. Evol. 2007, 24, 1586–1591. [Google Scholar] [CrossRef]
- De Bie, T.; Cristianini, N.; Demuth, J.P.; Hahn, M.W. CAFE: A computational tool for the study of gene family evolution. Bioinformatics 2006, 22, 1269–1271. [Google Scholar] [CrossRef]
Disclaimer/Publisher’s Note: The statements, opinions and data contained in all publications are solely those of the individual author(s) and contributor(s) and not of MDPI and/or the editor(s). MDPI and/or the editor(s) disclaim responsibility for any injury to people or property resulting from any ideas, methods, instructions or products referred to in the content. |
© 2023 by the authors. Licensee MDPI, Basel, Switzerland. This article is an open access article distributed under the terms and conditions of the Creative Commons Attribution (CC BY) license (https://creativecommons.org/licenses/by/4.0/).





