A Methodological Approach to Identify Natural Compounds with Antifibrotic Activity and the Potential to Treat Pulmonary Fibrosis Using Single-Cell Sequencing and Primary Human Lung Macrophages
Abstract
:1. Introduction
2. Results
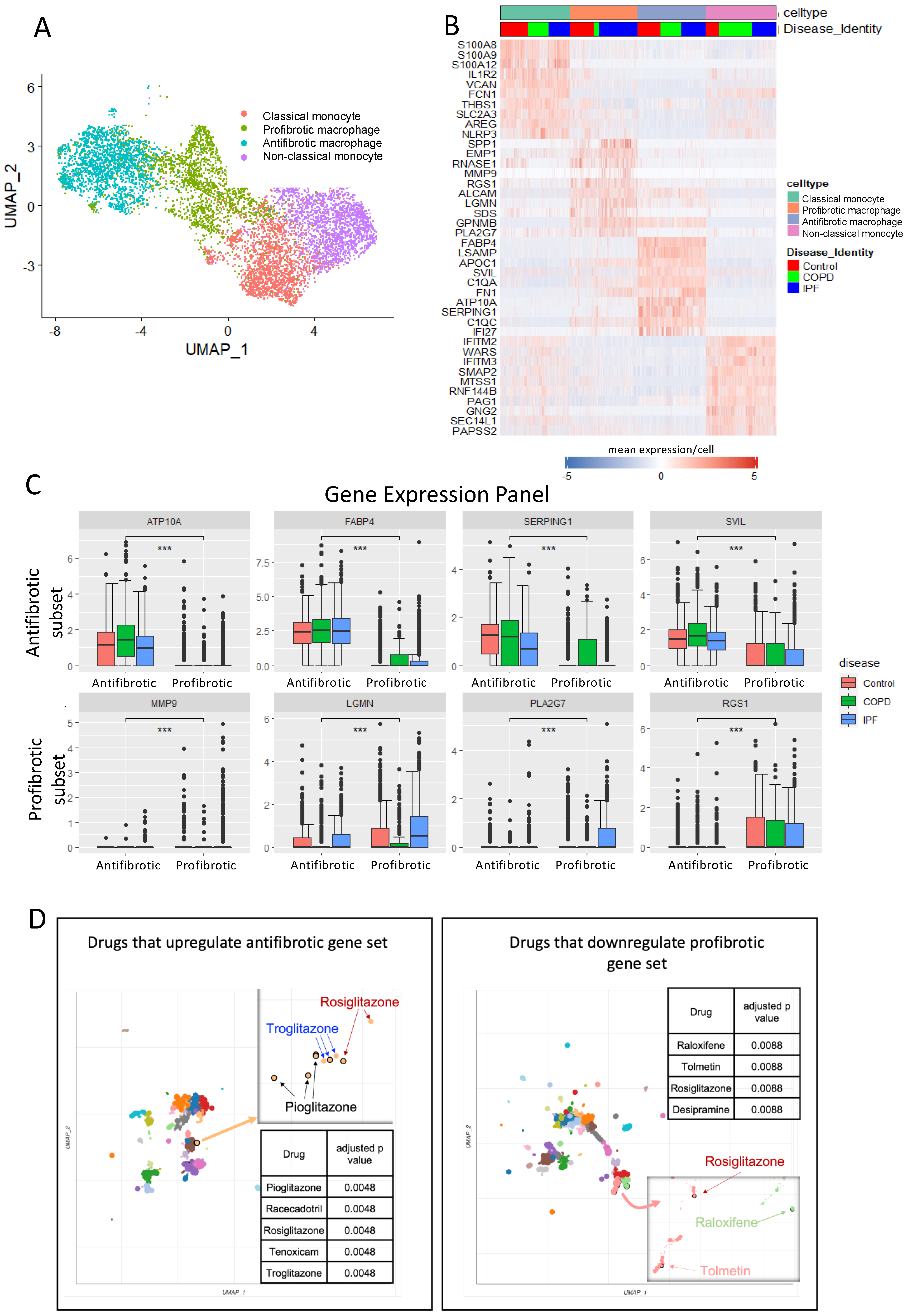
2.1. Mining ScRNA-Seq Data to Identify Genes That Delineate Profibrotic and Antifibrotic (FABP4+) Macrophage Populations
2.2. Cryopreserved Human Lung Macrophages Recovered from Whole-lung Lavage Are Viable and Amenable to In Vitro Culture
2.3. The Human Lung Macrophage Assay Can Detect Wide-Ranging Bioactivity and Aid Discovery of Novel Antifibrotic Compounds

3. Discussion
4. Materials and Methods
4.1. ScRNA-Seq Data Mining
4.2. Collection and Cryopreservation of Human Lung Macrophages
4.3. Drug Discovery Assay
4.4. Compounds
Author Contributions
Funding
Institutional Review Board Statement
Informed Consent Statement
Data Availability Statement
Acknowledgments
Conflicts of Interest
References
- Duchemann, B.; Annesi-Maesano, I.; Jacobe de Naurois, C.; Sanyal, S.; Brillet, P.Y.; Brauner, M.; Kambouchner, M.; Huynh, S.; Naccache, J.M.; Borie, R.; et al. Prevalence and incidence of interstitial lung diseases in a multi-ethnic county of Greater Paris. Eur. Respir. J. 2017, 50, 1602419. [Google Scholar] [CrossRef] [PubMed]
- Zheng, Q.; Cox, I.A.; Campbell, J.A.; Xia, Q.; Otahal, P.; de Graaff, B.; Corte, T.J.; Teoh, A.K.Y.; Walters, E.H.; Palmer, A.J. Mortality and survival in idiopathic pulmonary fibrosis: A systematic review and meta-analysis. ERJ Open Res. 2022, 8, 00591–2021. [Google Scholar] [CrossRef] [PubMed]
- Confalonieri, P.; Volpe, M.C.; Jacob, J.; Maiocchi, S.; Salton, F.; Ruaro, B.; Confalonieri, M.; Braga, L. Regeneration or Repair? The Role of Alveolar Epithelial Cells in the Pathogenesis of Idiopathic Pulmonary Fibrosis (IPF). Cells 2022, 11, 2095. [Google Scholar] [CrossRef] [PubMed]
- Rogliani, P.; Calzetta, L.; Cavalli, F.; Matera, M.G.; Cazzola, M. Pirfenidone, nintedanib and N-acetylcysteine for the treatment of idiopathic pulmonary fibrosis: A systematic review and meta-analysis. Pulm. Pharmacol. Ther. 2016, 40, 95–103. [Google Scholar] [CrossRef] [PubMed]
- Henderson, N.C.; Rieder, F.; Wynn, T.A. Fibrosis: From mechanisms to medicines. Nature 2020, 587, 555–566. [Google Scholar] [CrossRef] [PubMed]
- Courtwright, A.M.; El-Chemaly, S. Telomeres in Interstitial Lung Disease: The Short and the Long of It. Ann. Am. Thorac. Soc. 2019, 16, 175–181. [Google Scholar] [CrossRef] [PubMed]
- Miserocchi, G. Early Endothelial Signaling Transduction in Developing Lung Edema. Life 2023, 13, 1240. [Google Scholar] [CrossRef] [PubMed]
- Probst, C.K.; Montesi, S.B.; Medoff, B.D.; Shea, B.S.; Knipe, R.S. Vascular permeability in the fibrotic lung. Eur. Respir. J. 2020, 56, 1900100. [Google Scholar] [CrossRef]
- Burel, J.G.; Apte, S.H.; Doolan, D.L. Systems Approaches towards Molecular Profiling of Human Immunity. Trends Immunol. 2016, 37, 53–67. [Google Scholar] [CrossRef]
- Ayaub, E.; Poli, S.; Ng, J.; Adams, T.; Schupp, J.; Quesada-Arias, L.; Poli, F.; Cosme, C.; Robertson, M.; Martinez-Manzano, J.; et al. Single Cell RNA-seq and Mass Cytometry Reveals a Novel and a Targetable Population of Macrophages in Idiopathic Pulmonary Fibrosis. bioRxiv 2021. [Google Scholar] [CrossRef]
- Morse, C.; Tabib, T.; Sembrat, J.; Buschur, K.L.; Bittar, H.T.; Valenzi, E.; Jiang, Y.; Kass, D.J.; Gibson, K.; Chen, W.; et al. Proliferating SPP1/MERTK-expressing macrophages in idiopathic pulmonary fibrosis. Eur. Respir. J. 2019, 54, 1802441. [Google Scholar] [CrossRef] [PubMed]
- Reyfman, P.A.; Walter, J.M.; Joshi, N.; Anekalla, K.R.; McQuattie-Pimentel, A.C.; Chiu, S.; Fernandez, R.; Akbarpour, M.; Chen, C.I.; Ren, Z.; et al. Single-Cell Transcriptomic Analysis of Human Lung Provides Insights into the Pathobiology of Pulmonary Fibrosis. Am. J. Respir. Crit. Care Med. 2019, 199, 1517–1536. [Google Scholar] [CrossRef]
- Adams, T.S.; Schupp, J.C.; Poli, S.; Ayaub, E.A.; Neumark, N.; Ahangari, F.; Chu, S.G.; Raby, B.A.; DeIuliis, G.; Januszyk, M.; et al. Single-cell RNA-seq reveals ectopic and aberrant lung-resident cell populations in idiopathic pulmonary fibrosis. Sci. Adv. 2020, 6, eaba1983. [Google Scholar] [CrossRef] [PubMed]
- Wendisch, D.; Dietrich, O.; Mari, T.; von Stillfried, S.; Ibarra, I.L.; Mittermaier, M.; Mache, C.; Chua, R.L.; Knoll, R.; Timm, S.; et al. SARS-CoV-2 infection triggers profibrotic macrophage responses and lung fibrosis. Cell 2021, 184, 6243–6261.e27. [Google Scholar] [CrossRef] [PubMed]
- Kulikauskaite, J.; Wack, A. Teaching Old Dogs New Tricks? The Plasticity of Lung Alveolar Macrophage Subsets. Trends Immunol. 2020, 41, 864–877. [Google Scholar] [CrossRef] [PubMed]
- Kopf, M.; Schneider, C.; Nobs, S.P. The development and function of lung-resident macrophages and dendritic cells. Nat. Immunol. 2015, 16, 36–44. [Google Scholar] [CrossRef]
- Saffer, C.; Timme, S.; Rudolph, P.; Figge, M.T. Surrogate infection model predicts optimal alveolar macrophage number for clearance of Aspergillus fumigatus infections. NPJ Syst. Biol. Appl. 2023, 9, 12. [Google Scholar] [CrossRef]
- Byrne, A.J.; Powell, J.E.; O’Sullivan, B.J.; Ogger, P.P.; Hoffland, A.; Cook, J.; Bonner, K.L.; Hewitt, R.J.; Wolf, S.; Ghai, P.; et al. Dynamics of human monocytes and airway macrophages during healthy aging and after transplant. J. Exp. Med. 2020, 217, e20191236. [Google Scholar] [CrossRef]
- Hoy, R.F.; Chambers, D.C. Silica-related diseases in the modern world. Allergy 2020, 75, 2805–2817. [Google Scholar] [CrossRef]
- Apte, S.H.; Tan, M.E.; Lutzky, V.P.; De Silva, T.A.; Fiene, A.; Hundloe, J.; Deller, D.; Sullivan, C.; Bell, P.T.; Chambers, D.C. Alveolar crystal burden in stone workers with artificial stone silicosis. Respirology 2022, 27, 437–446. [Google Scholar] [CrossRef]
- Chambers, D.C.; Apte, S.H.; Deller, D.; Masel, P.J.; Jones, C.M.; Newbigin, K.; Matula, M.; Rapchuk, I.L. Radiological outcomes of whole lung lavage for artificial stone-associated silicosis. Respirology 2021, 26, 501–503. [Google Scholar] [CrossRef]
- GEO Accession GSE136831. Available online: https://www.ncbi.nlm.nih.gov/geo/query/acc.cgi?acc=GSE136831 (accessed on 19 August 2022).
- ** IPF Cell Atlas **. Available online: http://www.ipfcellatlas.com (accessed on 25 July 2023).
- Chen, E.Y.; Tan, C.M.; Kou, Y.; Duan, Q.; Wang, Z.; Meirelles, G.V.; Clark, N.R.; Ma’ayan, A. Enrichr: Interactive and collaborative HTML5 gene list enrichment analysis tool. BMC Bioinform. 2013, 14, 128. [Google Scholar] [CrossRef]
- Kuleshov, M.V.; Jones, M.R.; Rouillard, A.D.; Fernandez, N.F.; Duan, Q.; Wang, Z.; Koplev, S.; Jenkins, S.L.; Jagodnik, K.M.; Lachmann, A.; et al. Enrichr: A comprehensive gene set enrichment analysis web server 2016 update. Nucleic Acids Res. 2016, 44, W90–W97. [Google Scholar] [CrossRef] [PubMed]
- Xie, Z.; Bailey, A.; Kuleshov, M.V.; Clarke, D.J.B.; Evangelista, J.E.; Jenkins, S.L.; Lachmann, A.; Wojciechowicz, M.L.; Kropiwnicki, E.; Jagodnik, K.M.; et al. Gene Set Knowledge Discovery with Enrichr. Curr. Protoc. 2021, 1, e90. [Google Scholar] [CrossRef] [PubMed]
- Lab, M.a. Enrichr. Available online: https://maayanlab.cloud/Enrichr (accessed on 26 July 2023).
- Davis, R.A.; Carroll, A.R.; Duffy, S.; Avery, V.M.; Guymer, G.P.; Forster, P.I.; Quinn, R.J. Endiandrin A, a potent glucocorticoid receptor binder isolated from the Australian plant Endiandra anthropophagorum. J. Nat. Prod. 2007, 70, 1118–1121. [Google Scholar] [CrossRef] [PubMed]
- Kou, L.; Kou, P.; Luo, G.; Wei, S. Progress of Statin Therapy in the Treatment of Idiopathic Pulmonary Fibrosis. Oxid. Med. Cell. Longev. 2022, 2022, 6197219. [Google Scholar] [CrossRef] [PubMed]
- Uitdehaag, J.C.; de Roos, J.A.; van Doornmalen, A.M.; Prinsen, M.B.; de Man, J.; Tanizawa, Y.; Kawase, Y.; Yoshino, K.; Buijsman, R.C.; Zaman, G.J. Comparison of the cancer gene targeting and biochemical selectivities of all targeted kinase inhibitors approved for clinical use. PLoS ONE 2014, 9, e92146. [Google Scholar] [CrossRef] [PubMed]
- Kim, S.; Chen, J.; Cheng, T.; Gindulyte, A.; He, J.; He, S.; Li, Q.; Shoemaker, B.A.; Thiessen, P.A.; Yu, B.; et al. PubChem 2023 update. Nucleic Acids Res. 2023, 51, D1373–D1380. [Google Scholar] [CrossRef] [PubMed]
- Sheng, G.; Chen, P.; Wei, Y.; Yue, H.; Chu, J.; Zhao, J.; Wang, Y.; Zhang, W.; Zhang, H.L. Viral Infection Increases the Risk of Idiopathic Pulmonary Fibrosis: A Meta-Analysis. Chest 2020, 157, 1175–1187. [Google Scholar] [CrossRef] [PubMed]
- Kellogg, D.L.; Kellogg, D.L., Jr.; Musi, N.; Nambiar, A.M. Cellular Senescence in Idiopathic Pulmonary Fibrosis. Curr. Mol. Biol. Rep. 2021, 7, 31–40. [Google Scholar] [CrossRef]
- Moore, M.W.; Herzog, E.L. Regulation and Relevance of Myofibroblast Responses in Idiopathic Pulmonary Fibrosis. Curr. Pathobiol. Rep. 2013, 1, 199–208. [Google Scholar] [CrossRef] [PubMed]
- Grimminger, F.; Gunther, A.; Vancheri, C. The role of tyrosine kinases in the pathogenesis of idiopathic pulmonary fibrosis. Eur. Respir. J. 2015, 45, 1426–1433. [Google Scholar] [CrossRef] [PubMed]
- Spagnolo, P.; Kropski, J.A.; Jones, M.G.; Lee, J.S.; Rossi, G.; Karampitsakos, T.; Maher, T.M.; Tzouvelekis, A.; Ryerson, C.J. Idiopathic pulmonary fibrosis: Disease mechanisms and drug development. Pharmacol. Ther. 2021, 222, 107798. [Google Scholar] [CrossRef] [PubMed]
- Bharat, A.; Querrey, M.; Markov, N.S.; Kim, S.; Kurihara, C.; Garza-Castillon, R.; Manerikar, A.; Shilatifard, A.; Tomic, R.; Politanska, Y.; et al. Lung transplantation for patients with severe COVID-19. Sci. Transl. Med. 2020, 12, eabe4282. [Google Scholar] [CrossRef] [PubMed]
- Grant, R.A.; Morales-Nebreda, L.; Markov, N.S.; Swaminathan, S.; Querrey, M.; Guzman, E.R.; Abbott, D.A.; Donnelly, H.K.; Donayre, A.; Goldberg, I.A.; et al. Circuits between infected macrophages and T cells in SARS-CoV-2 pneumonia. Nature 2021, 590, 635–641. [Google Scholar] [CrossRef] [PubMed]
- Liao, M.; Liu, Y.; Yuan, J.; Wen, Y.; Xu, G.; Zhao, J.; Cheng, L.; Li, J.; Wang, X.; Wang, F.; et al. Single-cell landscape of bronchoalveolar immune cells in patients with COVID-19. Nat. Med. 2020, 26, 842–844. [Google Scholar] [CrossRef]
- Zhang, W.Y.; Schwartz, E.A.; Permana, P.A.; Reaven, P.D. Pioglitazone inhibits the expression of inflammatory cytokines from both monocytes and lymphocytes in patients with impaired glucose tolerance. Arter. Thromb. Vasc. Biol. 2008, 28, 2312–2318. [Google Scholar] [CrossRef]
- DeFronzo, R.A.; Inzucchi, S.; Abdul-Ghani, M.; Nissen, S.E. Pioglitazone: The forgotten, cost-effective cardioprotective drug for type 2 diabetes. Diab. Vasc. Dis. Res. 2019, 16, 133–143. [Google Scholar] [CrossRef]
- Kokeny, G.; Calvier, L.; Hansmann, G. PPARgamma and TGFbeta-Major Regulators of Metabolism, Inflammation, and Fibrosis in the Lungs and Kidneys. Int. J. Mol. Sci. 2021, 22, 10431. [Google Scholar] [CrossRef]
- Pelton, P.D.; Zhou, L.; Demarest, K.T.; Burris, T.P. PPARgamma activation induces the expression of the adipocyte fatty acid binding protein gene in human monocytes. Biochem. Biophys. Res. Commun. 1999, 261, 456–458. [Google Scholar] [CrossRef]
- Uto, H.; Nakanishi, C.; Ido, A.; Hasuike, S.; Kusumoto, K.; Abe, H.; Numata, M.; Nagata, K.; Hayashi, K.; Tsubouchi, H. The peroxisome proliferator-activated receptor-gamma agonist, pioglitazone, inhibits fat accumulation and fibrosis in the livers of rats fed a choline-deficient, l-amino acid-defined diet. Hepatol. Res. 2005, 32, 235–242. [Google Scholar] [CrossRef]
- Kawaguchi, K.; Sakaida, I.; Tsuchiya, M.; Omori, K.; Takami, T.; Okita, K. Pioglitazone prevents hepatic steatosis, fibrosis, and enzyme-altered lesions in rat liver cirrhosis induced by a choline-deficient L-amino acid-defined diet. Biochem. Biophys. Res. Commun. 2004, 315, 187–195. [Google Scholar] [CrossRef] [PubMed]
- Calkin, A.C.; Giunti, S.; Jandeleit-Dahm, K.A.; Allen, T.J.; Cooper, M.E.; Thomas, M.C. PPAR-alpha and -gamma agonists attenuate diabetic kidney disease in the apolipoprotein E knockout mouse. Nephrol. Dial. Transplant. 2006, 21, 2399–2405. [Google Scholar] [CrossRef]
- Liu, H.J.; Liao, H.H.; Yang, Z.; Tang, Q.Z. Peroxisome Proliferator-Activated Receptor-gamma Is Critical to Cardiac Fibrosis. PPAR Res. 2016, 2016, 2198645. [Google Scholar] [CrossRef] [PubMed]
- Genovese, T.; Cuzzocrea, S.; Di Paola, R.; Mazzon, E.; Mastruzzo, C.; Catalano, P.; Sortino, M.; Crimi, N.; Caputi, A.P.; Thiemermann, C.; et al. Effect of rosiglitazone and 15-deoxy-Delta12,14-prostaglandin J2 on bleomycin-induced lung injury. Eur. Respir. J. 2005, 25, 225–234. [Google Scholar] [CrossRef] [PubMed]
- Honda, K.; Marquillies, P.; Capron, M.; Dombrowicz, D. Peroxisome proliferator-activated receptor gamma is expressed in airways and inhibits features of airway remodeling in a mouse asthma model. J. Allergy Clin. Immunol. 2004, 113, 882–888. [Google Scholar] [CrossRef]
- Calvier, L.; Chouvarine, P.; Legchenko, E.; Hoffmann, N.; Geldner, J.; Borchert, P.; Jonigk, D.; Mozes, M.M.; Hansmann, G. PPARgamma Links BMP2 and TGFbeta1 Pathways in Vascular Smooth Muscle Cells, Regulating Cell Proliferation and Glucose Metabolism. Cell. Metab. 2017, 25, 1118–1134.e7. [Google Scholar] [CrossRef] [PubMed]
- Lamas Bervejillo, M.; Bonanata, J.; Franchini, G.R.; Richeri, A.; Marques, J.M.; Freeman, B.A.; Schopfer, F.J.; Coitino, E.L.; Corsico, B.; Rubbo, H.; et al. A FABP4-PPARgamma signaling axis regulates human monocyte responses to electrophilic fatty acid nitroalkenes. Redox Biol. 2020, 29, 101376. [Google Scholar] [CrossRef]
- Koudelka, A.; Cechova, V.; Rojas, M.; Mitash, N.; Bondonese, A.; St Croix, C.; Ross, M.A.; Freeman, B.A. Fatty acid nitroalkene reversal of established lung fibrosis. Redox Biol. 2022, 50, 102226. [Google Scholar] [CrossRef]
- Satija, R.; Farrell, J.A.; Gennert, D.; Schier, A.F.; Regev, A. Spatial reconstruction of single-cell gene expression data. Nat. Biotechnol. 2015, 33, 495–502. [Google Scholar] [CrossRef]
- NatureBank. Available online: https://www.griffith.edu.au/institute-drug-discovery/unique-resources/naturebank (accessed on 27 July 2023).


| Table 1 | ATP10A | FABP4 | SERPING1 | SVIL | LGMN | MMP9 | PLA2G7 | RGS1 | 
|---|---|---|---|---|---|---|---|---|
| Endiandrin A | 3.74 (1.27) | 28.84 (32.65) | 1.83 (0.98) | 2.85 (1.06) | 0.98 (0.42) | 0.47 (0.05) | 1.68 (1.02) | 0.77 (0.36) | 
| Pioglitazone | 6.88 (4.66) | 75.35 (47.7) | 2.31 (0.93) | 3.59 (0.18) | 0.38 (0.15) | 0.59 (0.36) | 0.82 (0.45) | 0.67 (0.22) | 
| Troglitazone | 5.43 (3.06) | 112.25 (65.9) | 3.71 (4.71) | 11.02 (15.36) | 0.28 (0.10) | 0.18 (0.03) | 6.13 (10.37) | 1.04 (1.27) | 
| Rosiglitazone | 3.70 (2.69) | 124.99 (70.5) | 2.37 (2.25) | 10.46 (14.97) | 0.24 (0.07) | 0.20 (0.05) | 4.38 (7.40) | 0.78 (1.11) | 
| Mifepristone | 3.34 (1.27) | 23.11 (13.25) | 1.76 (1.48) | 2.74 (1.74) | 0.64 (0.21) | 0.53 (0.19) | 4.11 (6.16) | 1.47 (1.34) | 
| Betamethasone | 0.78 (0.20) | 2.04 (0.49) | 2.45 (1.75) | 3.28 (4.66) | 0.84 (0.18) | 0.09 (0.06) | 4.06 (6.26) | 1.18 (0.45) | 
| Atorvastatin | 1.36 (0.21) | 7.85 (8.57) | 1.93 (1.23) | 2.17 (2.92) | 0.33 (0.34) | 0.13 (0.16) | 0.77 (1.18) | 0.57 (0.70) | 
| Dasatinib | 4.47 (4.67) | 0.52 (0.25) | 2.63 (1.81) | 3.44 (2.23) | 3.72 (1.92) | 0.11 (0.03) | 5.94 (2.49) | 1.64 (1.84) | 
| Fostamatinib | 2.81 (1.85) | 0.51 (0.06) | 1.11 (0.94) | 2.55 (3.25) | 4.29 (1.52) | 6.11 (7.79) | 4.10 (0.28) | 3.38 (3.30) | 
| Tivozanib | 3.54 (0.86) | 11.20 (8.54) | 1.95 (0.24) | 7.04 (5.66) | 0.80 (0.17) | 0.38 (0.33) | 2.28 (0.62) | 0.99 (0.43) | 
| Sorafenib | 7.43 (4.59) | 2.42 (2.69) | 1.41 (0.54) | 7.47 (7.89) | 0.39 (0.26) | 0.11 (0.11) | 3.12 (3.22) | 1.43 (1.49) | 
| Nintedanib | 1.98 (1.51) | 1.12 (0.22 | 1.27 (0.16) | 2.67 (1.87) | 1.73 (0.18) | 1.70 (0.85) | 1.71 (0.59) | 0.94 (0.24) | 
| Pirfenidone | 0.87 (0.79) | 0.87 (0.28) | 0.73 (0.21) | 1.52 (0.69) | 1.04 (0.09) | 1.25 (0.49) | 0.98 (0.35) | 0.79 (0.23) | 
| Disclaimer/Publisher’s Note: The statements, opinions and data contained in all publications are solely those of the individual author(s) and contributor(s) and not of MDPI and/or the editor(s). MDPI and/or the editor(s) disclaim responsibility for any injury to people or property resulting from any ideas, methods, instructions or products referred to in the content. | 
© 2023 by the authors. Licensee MDPI, Basel, Switzerland. This article is an open access article distributed under the terms and conditions of the Creative Commons Attribution (CC BY) license (https://creativecommons.org/licenses/by/4.0/).
Share and Cite
Apte, S.H.; Groves, P.L.; Tan, M.E.; Lutzky, V.P.; de Silva, T.; Monteith, J.N.; Yerkovich, S.T.; O’Sullivan, B.J.; Davis, R.A.; Chambers, D.C. A Methodological Approach to Identify Natural Compounds with Antifibrotic Activity and the Potential to Treat Pulmonary Fibrosis Using Single-Cell Sequencing and Primary Human Lung Macrophages. Int. J. Mol. Sci. 2023, 24, 15104. https://doi.org/10.3390/ijms242015104
Apte SH, Groves PL, Tan ME, Lutzky VP, de Silva T, Monteith JN, Yerkovich ST, O’Sullivan BJ, Davis RA, Chambers DC. A Methodological Approach to Identify Natural Compounds with Antifibrotic Activity and the Potential to Treat Pulmonary Fibrosis Using Single-Cell Sequencing and Primary Human Lung Macrophages. International Journal of Molecular Sciences. 2023; 24(20):15104. https://doi.org/10.3390/ijms242015104
Chicago/Turabian StyleApte, Simon H., Penny L. Groves, Maxine E. Tan, Viviana P. Lutzky, Tharushi de Silva, Joshua N. Monteith, Stephanie T. Yerkovich, Brendan J. O’Sullivan, Rohan A. Davis, and Daniel C. Chambers. 2023. "A Methodological Approach to Identify Natural Compounds with Antifibrotic Activity and the Potential to Treat Pulmonary Fibrosis Using Single-Cell Sequencing and Primary Human Lung Macrophages" International Journal of Molecular Sciences 24, no. 20: 15104. https://doi.org/10.3390/ijms242015104
APA StyleApte, S. H., Groves, P. L., Tan, M. E., Lutzky, V. P., de Silva, T., Monteith, J. N., Yerkovich, S. T., O’Sullivan, B. J., Davis, R. A., & Chambers, D. C. (2023). A Methodological Approach to Identify Natural Compounds with Antifibrotic Activity and the Potential to Treat Pulmonary Fibrosis Using Single-Cell Sequencing and Primary Human Lung Macrophages. International Journal of Molecular Sciences, 24(20), 15104. https://doi.org/10.3390/ijms242015104
 
        



 
       