STXBP6 Gene Mutation: A New Form of SNAREopathy Leads to Developmental Epileptic Encephalopathy
Abstract
:1. Introduction
2. Results
2.1. Case Description
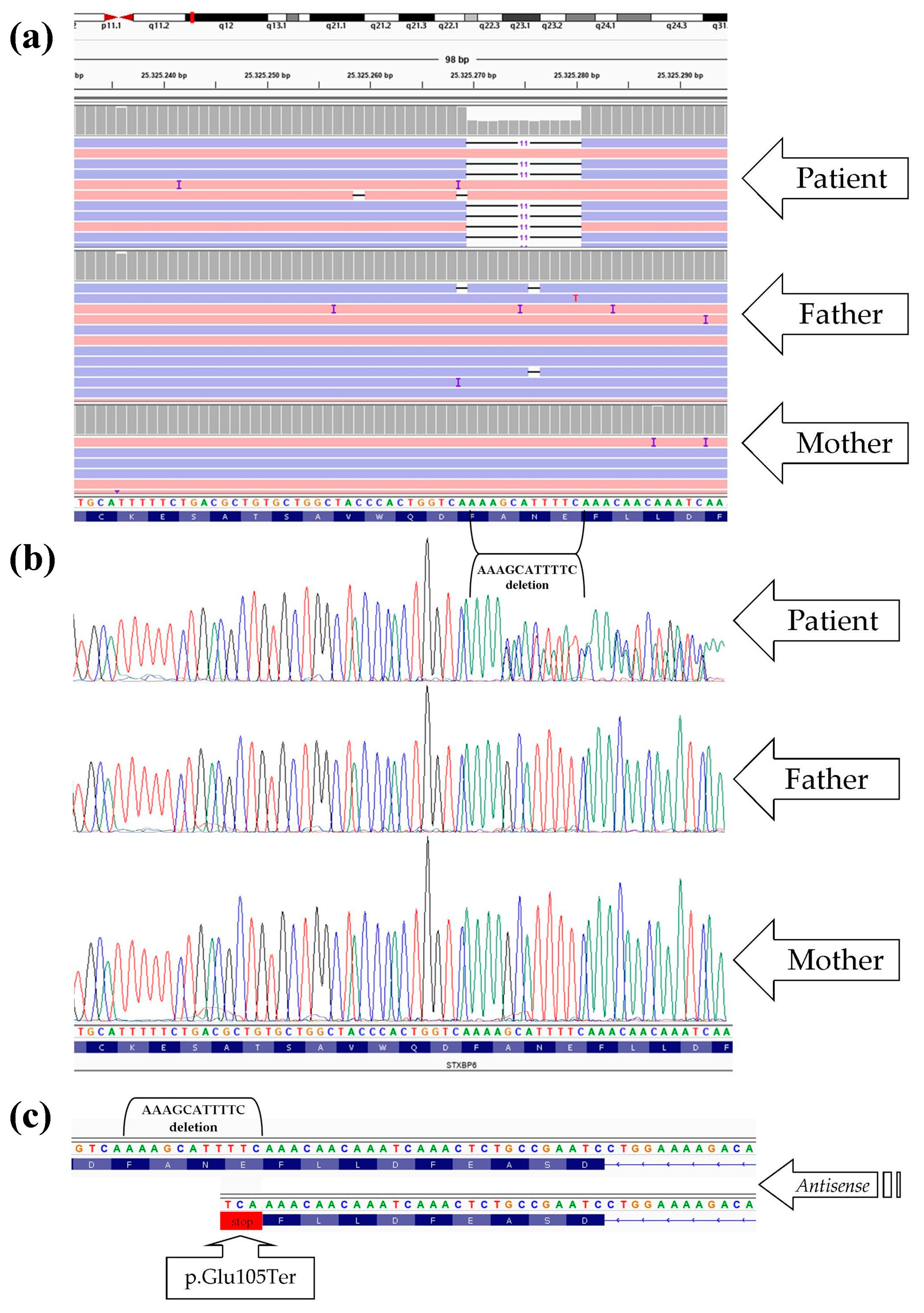
2.2. NGS
3. Discussion
4. Materials and Methods
4.1. Libraries Preparation and NGS Analysis
4.2. Data Analysis
5. Conclusions
Author Contributions
Funding
Institutional Review Board Statement
Informed Consent Statement
Data Availability Statement
Acknowledgments
Conflicts of Interest
References
- Zuberi, S.M.; Wirrell, E.; Yozawitz, E.; Wilmshurst, J.M.; Specchio, N.; Riney, K.; Pressler, R.; Auvin, S.; Samia, P.; Hirsch, E.; et al. ILAE Classification and Definition of Epilepsy Syndromes with Onset in Neonates and Infants: Position Statement by the ILAE Task Force on Nosology and Definitions. Epilepsia 2022, 63, 1349–1397. [Google Scholar] [CrossRef]
- Berg, A.T.; Berkovic, S.F.; Brodie, M.J.; Buchhalter, J.; Cross, J.H.; Van Emde Boas, W.; Engel, J.; French, J.; Glauser, T.A.; Mathern, G.W.; et al. Revised Terminology and Concepts for Organization of Seizures and Epilepsies: Report of the ILAE Commission on Classification and Terminology, 2005–2009. Epilepsia 2010, 51, 676–685. [Google Scholar] [CrossRef]
- Scheffer, I.E.; Berkovic, S.; Capovilla, G.; Connolly, M.B.; French, J.; Guilhoto, L.; Hirsch, E.; Jain, S.; Mathern, G.W.; Moshé, S.L.; et al. ILAE Classification of the Epilepsies: Position Paper of the ILAE Commission for Classification and Terminology. Epilepsia 2017, 58, 512–521. [Google Scholar] [CrossRef]
- Raga, S.; Specchio, N.; Rheims, S.; Wilmshurst, J.M. Developmental and Epileptic Encephalopathies: Recognition and Approaches to Care. Epileptic Disord. 2021, 23, 40–52. [Google Scholar] [CrossRef]
- Poke, G.; Stanley, J.; Scheffer, I.E.; Sadleir, L.G. Epidemiology of Developmental and Epileptic Encephalopathy and of Intellectual Disability and Epilepsy in Children. Neurology 2023, 100, e1363–e1375. [Google Scholar] [CrossRef]
- Caliendo, M.; Lanzara, V.; Vetri, L.; Roccella, M.; Marotta, R.; Carotenuto, M.; Russo, D.; Cerroni, F.; Precenzano, F. Emotional–Behavioral Disorders in Healthy Siblings of Children with Neurodevelopmental Disorders. Medicina 2020, 56, 491. [Google Scholar] [CrossRef]
- Esmaeeli Nieh, S.; Sherr, E.H. Epileptic Encephalopathies: New Genes and New Pathways. Neurotherapeutics 2014, 11, 796–806. [Google Scholar] [CrossRef]
- Mercimek-Mahmutoglu, S.; Patel, J.; Cordeiro, D.; Hewson, S.; Callen, D.; Donner, E.J.; Hahn, C.D.; Kannu, P.; Kobayashi, J.; Minassian, B.A.; et al. Diagnostic Yield of Genetic Testing in Epileptic Encephalopathy in Childhood. Epilepsia 2015, 56, 707–716. [Google Scholar] [CrossRef]
- Pathak, D.; Sriram, K. Neuron-Astrocyte Omnidirectional Signaling in Neurological Health and Disease. Front. Mol. Neurosci. 2023, 16, 1169320. [Google Scholar] [CrossRef] [PubMed]
- Leggio, L.; L’Episcopo, F.; Magrì, A.; Ulloa-Navas, M.J.; Paternò, G.; Vivarelli, S.; Bastos, C.A.P.; Tirolo, C.; Testa, N.; Caniglia, S.; et al. Small Extracellular Vesicles Secreted by Nigrostriatal Astrocytes Rescue Cell Death and Preserve Mitochondrial Function in Parkinson’s Disease. Adv. Healthc. Mater. 2022, 11, e2201203. [Google Scholar] [CrossRef]
- Zhao, M.; Wu, S.; Zhou, Q.; Vivona, S.; Cipriano, D.J.; Cheng, Y.; Brunger, A.T. Mechanistic Insights into the Recycling Machine of the SNARE Complex. Nature 2015, 518, 61–67. [Google Scholar] [CrossRef]
- Chen, F.; Chen, H.; Chen, Y.; Wei, W.; Sun, Y.; Zhang, L.; Cui, L.; Wang, Y. Dysfunction of the SNARE Complex in Neurological and Psychiatric Disorders. Pharmacol. Res. 2021, 165, 105469. [Google Scholar] [CrossRef] [PubMed]
- Cali, E.; Rocca, C.; Salpietro, V.; Houlden, H. Epileptic Phenotypes Associated with SNAREs and Related Synaptic Vesicle Exocytosis Machinery. Front. Neurol. 2022, 12, 806506. [Google Scholar] [CrossRef] [PubMed]
- García-Cazorla, A.; Oyarzábal, A.; Saudubray, J.-M.; Martinelli, D.; Dionisi-Vici, C. Genetic Disorders of Cellular Trafficking. Trends Genet. 2022, 38, 724–751. [Google Scholar] [CrossRef] [PubMed]
- Tang, B.L. SNAREs and Developmental Disorders. J. Cell. Physiol. 2021, 236, 2482–2504. [Google Scholar] [CrossRef] [PubMed]
- Özdemir, Ç.; Şahin, N.; Edgünlü, T. Vesicle Trafficking with Snares: A Perspective for Autism. Mol. Biol. Rep. 2022, 49, 12193–12202. [Google Scholar] [CrossRef]
- Karmakar, S.; Sharma, L.G.; Roy, A.; Patel, A.; Pandey, L.M. Neuronal SNARE Complex: A Protein Folding System with Intricate Protein-Protein Interactions, and Its Common Neuropathological Hallmark, SNAP25. Neurochem. Int. 2019, 122, 196–207. [Google Scholar] [CrossRef]
- Luppe, J.; Sticht, H.; Lecoquierre, F.; Goldenberg, A.; Gorman, K.M.; Molloy, B.; Agolini, E.; Novelli, A.; Briuglia, S.; Kuismin, O.; et al. Heterozygous and Homozygous Variants in STX1A Cause a Neurodevelopmental Disorder with or without Epilepsy. Eur. J. Hum. Genet. 2023, 31, 345–352. [Google Scholar] [CrossRef]
- Klöckner, C.; Sticht, H.; Zacher, P.; Popp, B.; Babcock, H.E.; Bakker, D.P.; Barwick, K.; Bonfert, M.V.; Bönnemann, C.G.; Brilstra, E.H.; et al. De Novo Variants in SNAP25 Cause an Early-Onset Developmental and Epileptic Encephalopathy. Genet. Med. 2021, 23, 653–660. [Google Scholar] [CrossRef]
- Nystuen, A.M.; Schwendinger, J.K.; Sachs, A.J.; Yang, A.W.; Haider, N.B. A Null Mutation in VAMP1/Synaptobrevin Is Associated with Neurological Defects and Prewean Mortality in the Lethal-Wasting Mouse Mutant. Neurogenetics 2007, 8, 1–10. [Google Scholar] [CrossRef]
- Craig, T.J.; Anderson, D.; Evans, A.J.; Girach, F.; Henley, J.M. SUMOylation of Syntaxin1A Regulates Presynaptic Endocytosis. Sci. Rep. 2015, 5, 17669. [Google Scholar] [CrossRef] [PubMed]
- Rodríguez, F.; Zanetti, M.N.; Mayorga, L.S.; Tomes, C.N. Munc18-1 Controls SNARE Protein Complex Assembly during Human Sperm Acrosomal Exocytosis. J. Biol. Chem. 2012, 287, 43825–43839. [Google Scholar] [CrossRef] [PubMed]
- Jewell, J.L.; Oh, E.; Thurmond, D.C. Exocytosis Mechanisms Underlying Insulin Release and Glucose Uptake: Conserved Roles for Munc18c and Syntaxin 4. Am. J. Physiol. Regul. Integr. Comp. Physiol. 2010, 298, 517–531. [Google Scholar] [CrossRef] [PubMed]
- Oh, E.; Kalwat, M.A.; Kim, M.J.; Verhage, M.; Thurmond, D.C. Munc18-1 Regulates First-Phase Insulin Release by Promoting Granule Docking to Multiple Syntaxin Isoforms. J. Biol. Chem. 2012, 287, 25821–25833. [Google Scholar] [CrossRef] [PubMed]
- Hong, W.; Lev, S. Tethering the Assembly of SNARE Complexes. Trends Cell Biol. 2014, 24, 35–43. [Google Scholar] [CrossRef] [PubMed]
- Scales, S.J.; Hesser, B.A.; Masuda, E.S.; Scheller, R.H. Amisyn, a Novel Syntaxin-Binding Protein That May Regulate SNARE Complex Assembly. J. Biol. Chem. 2002, 277, 28271–28279. [Google Scholar] [CrossRef]
- Constable, J.R.L.; Graham, M.E.; Morgan, A.; Burgoyne, R.D. Amisyn Regulates Exocytosis and Fusion Pore Stability by Both Syntaxin-Dependent and Syntaxin-Independent Mechanisms. J. Biol. Chem. 2005, 280, 31615–31623. [Google Scholar] [CrossRef]
- Kabayama, H.; Tokushige, N.; Takeuchi, M.; Mikoshiba, K. Syntaxin 6 Regulates Nerve Growth Factor-Dependent Neurite Outgrowth. Neurosci. Lett. 2008, 436, 340–344. [Google Scholar] [CrossRef]
- Goubau, C.; Buyse, G.M.; Van Geet, C.; Freson, K. The Contribution of Platelet Studies to the Understanding of Disease Mechanisms in Complex and Monogenetic Neurological Disorders. Dev. Med. Child. Neurol. 2014, 56, 724–731. [Google Scholar] [CrossRef]
- Berchtold, N.C.; Sabbagh, M.N.; Beach, T.G.; Kim, R.C.; Cribbs, D.H.; Cotman, C.W. Brain Gene Expression Patterns Differentiate Mild Cognitive Impairment from Normal Aged and Alzheimer’s Disease. Neurobiol. Aging 2014, 35, 1961–1972. [Google Scholar] [CrossRef]
- American Psychiatric Association. Diagnostic and Statistical Manual of Mental Disorders; American Psychiatric Association: Washington, DC, USA, 2013; ISBN 0-89042-555-8. [Google Scholar]
- Kondratiuk, I.; Jakhanwal, S.; Jin, J.; Sathyanarayanan, U.; Kroppen, B.; Pobbati, A.V.; Krisko, A.; Ashery, U.; Meinecke, M.; Jahn, R.; et al. PI(4,5)P2-Dependent Regulation of Exocytosis by Amisyn, the Vertebrate-Specific Competitor of Synaptobrevin 2. Proc. Natl. Acad. Sci. USA 2020, 117, 13468–13479. [Google Scholar] [CrossRef] [PubMed]
- Yoon, T.-Y.; Munson, M. SNARE Complex Assembly and Disassembly. Curr. Biol. 2018, 28, R397–R401. [Google Scholar] [CrossRef] [PubMed]
- Schubert, J.; Siekierska, A.; Langlois, M.; May, P.; Huneau, C.; Becker, F.; Muhle, H.; Suls, A.; Lemke, J.R.; De Kovel, C.G.F.; et al. Mutations in STX1B, Encoding a Presynaptic Protein, Cause Fever-Associated Epilepsy Syndromes. Nat. Genet. 2014, 46, 1327–1332. [Google Scholar] [CrossRef] [PubMed]
- Mastrangelo, M.; Leuzzi, V. Genes of Early-Onset Epileptic Encephalopathies: From Genotype to Phenotype. Pediatr. Neurol. 2012, 46, 24–31. [Google Scholar] [CrossRef]
- Castermans, D.; Volders, K.; Crepel, A.; Backx, L.; De Vos, R.; Freson, K.; Meulemans, S.; Vermeesch, J.R.; Schrander-Stumpel, C.T.R.M.; De Rijk, P.; et al. SCAMP5, NBEA and AMISYN: Three Candidate Genes for Autism Involved in Secretion of Large Dense-Core Vesicles. Hum. Mol. Genet. 2010, 19, 1368–1378. [Google Scholar] [CrossRef]
- Hamdan, F.F.; Gauthier, J.; Dobrzeniecka, S.; Lortie, A.; Mottron, L.; Vanasse, M.; D’Anjou, G.; Lacaille, J.C.; Rouleau, G.A.; Michaud, J.L. Intellectual Disability without Epilepsy Associated with STXBP1 Disruption. Eur. J. Hum. Genet. 2011, 19, 607–609. [Google Scholar] [CrossRef]
- Hawkins, N.A.; Kearney, J.A. Confirmation of an Epilepsy Modifier Locus on Mouse Chromosome 11 and Candidate Gene Analysis by RNA-Seq. Genes Brain Behav. 2012, 11, 452–460. [Google Scholar] [CrossRef]
- Stamberger, H.; Weckhuysen, S.; De Jonghe, P. STXBP1 as a Therapeutic Target for Epileptic Encephalopathy. Expert Opin. Ther. Targets 2017, 21, 1027–1036. [Google Scholar] [CrossRef]
- Balagura, G.; Xian, J.; Riva, A.; Marchese, F.; Ben Zeev, B.; Rios, L.; Sirsi, D.; Accorsi, P.; Amadori, E.; Astrea, G.; et al. Epilepsy Course and Developmental Trajectories in STXBP1-DEE. Neurol. Genet. 2022, 8, e676. [Google Scholar] [CrossRef]
- Yamashita, S.; Chiyonobu, T.; Yoshida, M.; Maeda, H.; Zuiki, M.; Kidowaki, S.; Isoda, K.; Morimoto, M.; Kato, M.; Saitsu, H.; et al. Mislocalization of Syntaxin-1 and Impaired Neurite Growth Observed in a Human IPSC Model for STXBP1-Related Epileptic Encephalopathy. Epilepsia 2016, 57, e81–e86. [Google Scholar] [CrossRef]
- Grone, B.P.; Marchese, M.; Hamling, K.R.; Kumar, M.G.; Krasniak, C.S.; Sicca, F.; Santorelli, F.M.; Patel, M.; Baraban, S.C. Epilepsy, Behavioral Abnormalities, and Physiological Comorbidities in Syntaxin-Binding Protein 1 (STXBP1) Mutant Zebrafish. PLoS ONE 2016, 11, e0151148. [Google Scholar] [CrossRef] [PubMed]
- Saitsu, H.; Kato, M.; Mizuguchi, T.; Hamada, K.; Osaka, H.; Tohyama, J.; Uruno, K.; Kumada, S.; Nishiyama, K.; Nishimura, A.; et al. De Novo Mutations in the Gene Encoding STXBP1 (MUNC18-1) Cause Early Infantile Epileptic Encephalopathy. Nat. Genet. 2008, 40, 782–788. [Google Scholar] [CrossRef] [PubMed]
- Najera, K.; Fagan, B.M.; Thompson, P.M. SNAP-25 in Major Psychiatric Disorders: A Review. Neuroscience 2019, 420, 79–85. [Google Scholar] [CrossRef] [PubMed]
- Rizo, J.; Südhof, T.C. Snares and Munc18 in Synaptic Vesicle Fusion. Nat. Rev. Neurosci. 2002, 3, 641–653. [Google Scholar] [CrossRef]
- Guerini, F.R.; Bolognesi, E.; Chiappedi, M.; Manca, S.; Ghezzo, A.; Agliardi, C.; Sotgiu, S.; Usai, S.; Matteoli, M.; Clerici, M. SNAP-25 Single Nucleotide Polymorphisms Are Associated with Hyperactivity in Autism Spectrum Disorders. Pharmacol. Res. 2011, 64, 283–288. [Google Scholar] [CrossRef]
- Braida, D.; Guerini, F.R.; Ponzoni, L.; Corradini, I.; De Astis, S.; Pattini, L.; Bolognesi, E.; Benfante, R.; Fornasari, D.; Chiappedi, M.; et al. Association between SNAP-25 Gene Polymorphisms and Cognition in Autism: Functional Consequences and Potential Therapeutic Strategies. Transl. Psychiatry 2015, 5, e500. [Google Scholar] [CrossRef]
- Lenart, J.; Bratek, E.; Lazarewicz, J.W.; Zieminska, E. Changes in the Expression of SNAP-25 Protein in the Brain of Juvenile Rats in Two Models of Autism. J. Mol. Neurosci. 2020, 70, 1313–1320. [Google Scholar] [CrossRef]
- Castermans, D.; Thienpont, B.; Volders, K.; Crepel, A.; Vermeesch, J.R.; Schrander-Stumpel, C.T.; Van de Ven, W.J.M.; Steyaert, J.G.; Creemers, J.W.M.; Devriendt, K. Position Effect Leading to Haploinsufficiency in a Mosaic Ring Chromosome 14 in a Boy with Autism. Eur. J. Hum. Genet. 2008, 16, 1187–1192. [Google Scholar] [CrossRef]
- Doostparast Torshizi, A.; Wang, K. Tissue-Wide Cell-Specific Proteogenomic Modeling Reveals Novel Candidate Risk Genes in Autism Spectrum Disorders. NPJ Syst. Biol. Appl. 2022, 8, 31. [Google Scholar] [CrossRef]
- Lahiri, D.K.; Bye, S.; Nurnberger, J.I.; Hodes, M.E.; Crisp, M. A Non-Organic and Non-Enzymatic Extraction Method Gives Higher Yields of Genomic DNA from Whole-Blood Samples than Do Nine Other Methods Tested. J. Biochem. Biophys. Methods 1992, 25, 193–205. [Google Scholar] [CrossRef]
- Chang, X.; Wang, K. WANNOVAR: Annotating Genetic Variants for Personal Genomes via the Web. J. Med. Genet. 2012, 49, 433–436. [Google Scholar] [CrossRef]
- Thorvaldsdottir, H.; Robinson, J.T.; Mesirov, J.P. Integrative Genomics Viewer (IGV): High-Performance Genomics Data Visualization and Exploration. Brief. Bioinform. 2013, 14, 178–192. [Google Scholar] [CrossRef]
- Richards, S.; Aziz, N.; Bale, S.; Bick, D.; Das, S.; Gastier-Foster, J.; Grody, W.W.; Hegde, M.; Lyon, E.; Spector, E.; et al. Standards and Guidelines for the Interpretation of Sequence Variants: A Joint Consensus Recommendation of the American College of Medical Genetics and Genomics and the Association for Molecular Pathology. Genet. Med. 2015, 17, 405–424. [Google Scholar] [CrossRef]
- Kopanos, C.; Tsiolkas, V.; Kouris, A.; Chapple, C.E.; Albarca Aguilera, M.; Meyer, R.; Massouras, A. VarSome: The Human Genomic Variant Search Engine. Bioinformatics 2019, 35, 1978–1980. [Google Scholar] [CrossRef]
- Vetri, L.; Calì, F.; Vinci, M.; Amato, C.; Roccella, M.; Granata, T.; Freri, E.; Solazzi, R.; Romano, V.; Elia, M. A de Novo Heterozygous Mutation in KCNC2 Gene Implicated in Severe Developmental and Epileptic Encephalopathy. Eur. J. Med. Genet. 2020, 63, 103848. [Google Scholar] [CrossRef]





| Life Stage | Weight | Length | Head Circumference |
|---|---|---|---|
| At birth | 1680 g | 39 cm | 28 cm |
| At 16 months | 6.8 kg | 69.5 cm | 41.5 cm |
| At 22 months | 7.8 kg | 77 cm | 42.5 cm |
Disclaimer/Publisher’s Note: The statements, opinions and data contained in all publications are solely those of the individual author(s) and contributor(s) and not of MDPI and/or the editor(s). MDPI and/or the editor(s) disclaim responsibility for any injury to people or property resulting from any ideas, methods, instructions or products referred to in the content. |
© 2023 by the authors. Licensee MDPI, Basel, Switzerland. This article is an open access article distributed under the terms and conditions of the Creative Commons Attribution (CC BY) license (https://creativecommons.org/licenses/by/4.0/).
Share and Cite
Vinci, M.; Costanza, C.; Galati Rando, R.; Treccarichi, S.; Saccone, S.; Carotenuto, M.; Roccella, M.; Calì, F.; Elia, M.; Vetri, L. STXBP6 Gene Mutation: A New Form of SNAREopathy Leads to Developmental Epileptic Encephalopathy. Int. J. Mol. Sci. 2023, 24, 16436. https://doi.org/10.3390/ijms242216436
Vinci M, Costanza C, Galati Rando R, Treccarichi S, Saccone S, Carotenuto M, Roccella M, Calì F, Elia M, Vetri L. STXBP6 Gene Mutation: A New Form of SNAREopathy Leads to Developmental Epileptic Encephalopathy. International Journal of Molecular Sciences. 2023; 24(22):16436. https://doi.org/10.3390/ijms242216436
Chicago/Turabian StyleVinci, Mirella, Carola Costanza, Rosanna Galati Rando, Simone Treccarichi, Salvatore Saccone, Marco Carotenuto, Michele Roccella, Francesco Calì, Maurizio Elia, and Luigi Vetri. 2023. "STXBP6 Gene Mutation: A New Form of SNAREopathy Leads to Developmental Epileptic Encephalopathy" International Journal of Molecular Sciences 24, no. 22: 16436. https://doi.org/10.3390/ijms242216436
APA StyleVinci, M., Costanza, C., Galati Rando, R., Treccarichi, S., Saccone, S., Carotenuto, M., Roccella, M., Calì, F., Elia, M., & Vetri, L. (2023). STXBP6 Gene Mutation: A New Form of SNAREopathy Leads to Developmental Epileptic Encephalopathy. International Journal of Molecular Sciences, 24(22), 16436. https://doi.org/10.3390/ijms242216436

