Increased Levels of (p)ppGpp Correlate with Virulence and Biofilm Formation, but Not with Growth, in Strains of Uropathogenic Escherichia coli
Abstract
1. Introduction
2. Results
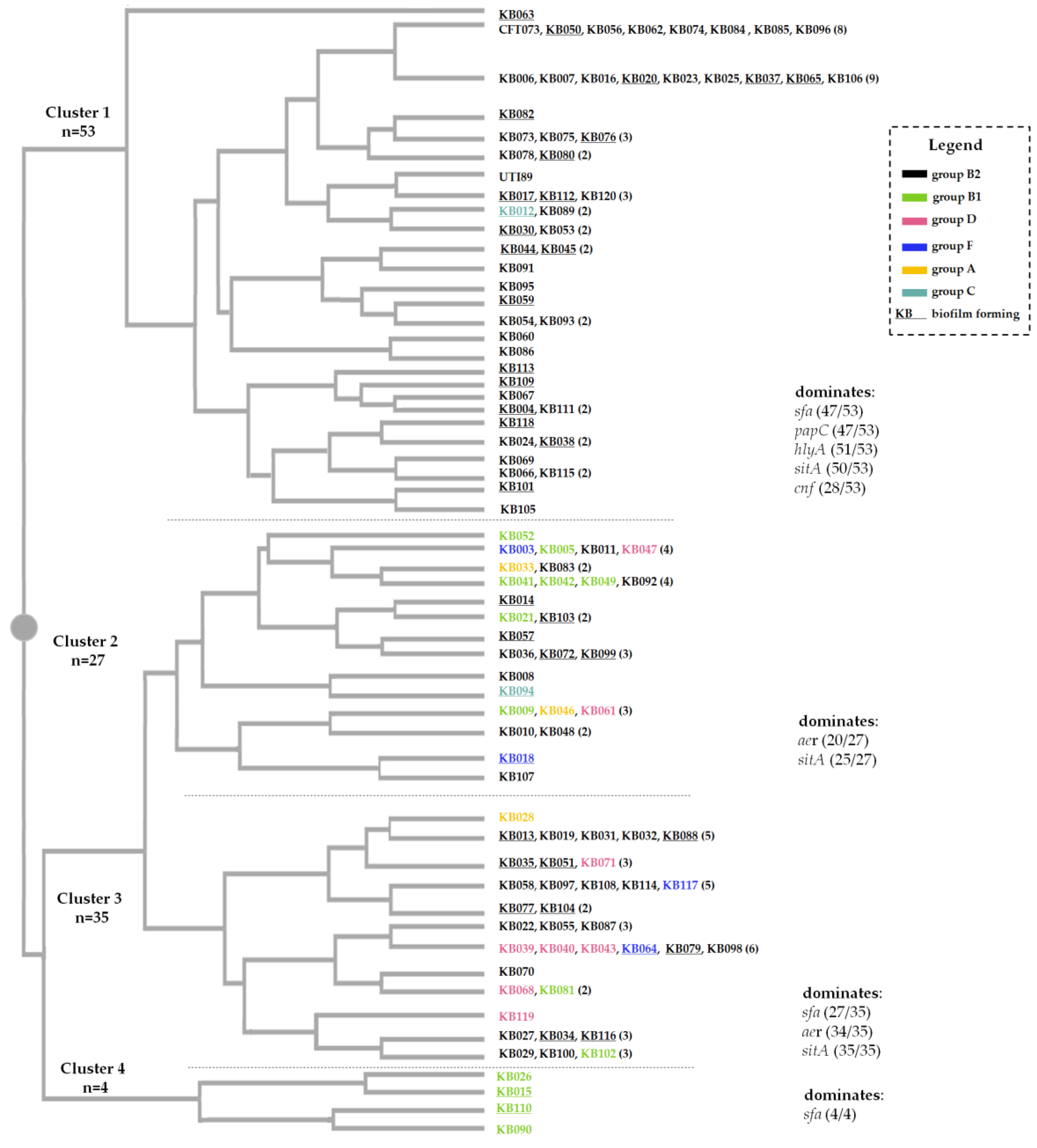
2.1. Distribution of Virulence Factors and Phylogenetic Clustering of Isolates
2.2. The Biofilm-Forming Phenotype Does Not Correlate with Genetic Background
2.3. Biofilm Forming Abilities Correlate with a Multi-Resistant Phenotype
2.4. Higher Basal (p)ppGpp Level Results in Shorter Doubling Time in UPECs
2.5. Biofilm-Forming UPECs Are More Virulent to Galleria Mellonella Larvae
3. Discussion
4. Materials and Methods
4.1. Virulence Gene Detection and Phylogenetic Group Determination
4.2. Evaluation of the Biofilm-Forming Phenotype
4.3. Susceptibility Assay
4.4. Evaluation of (p)ppGpp Accumulation
4.5. The Surrogate Model of Infection
4.6. Statistics
5. Conclusions
Supplementary Materials
Author Contributions
Funding
Institutional Review Board Statement
Informed Consent Statement
Data Availability Statement
Acknowledgments
Conflicts of Interest
References
- Boon, H.A.; Struyf, T.; Crevecoeur, J.; Delvaux, N.; Van Pottelbergh, G.; Vaes, B.; Van den Bruel, A.; Verbakel, J.Y. Incidence rates and trends of childhood urinary tract infections and antibiotic prescribing: Registry-based study in general practices (2000 to 2020). BMC Prim. Care 2022, 23, 177. [Google Scholar] [CrossRef] [PubMed]
- Simmering, J.E.; Tang, F.; Cavanaugh, J.E.; Polgreen, L.A.; Polgreen, P.M. The Increase in Hospitalizations for Urinary Tract Infections and the Associated Costs in the United States, 1998–2011. Open Forum Infect. Dis. 2017, 4, ofw281. [Google Scholar] [CrossRef] [PubMed]
- Zhu, C.; Wang, D.Q.; Zi, H.; Huang, Q.; Gu, J.M.; Li, L.Y.; Guo, X.P.; Li, F.; Fang, C.; Li, X.D.; et al. Epidemiological trends of urinary tract infections, urolithiasis and benign prostatic hyperplasia in 203 countries and territories from 1990 to 2019. Mil. Med. Res. 2021, 8, 64. [Google Scholar] [CrossRef] [PubMed]
- Stamm, W.E.; Norrby, S.R. Urinary tract infections: Disease panorama and challenges. J. Infect. Dis. 2001, 183 (Suppl. 1), S1–S4. [Google Scholar] [CrossRef]
- Zagaglia, C.; Ammendolia, M.G.; Maurizi, L.; Nicoletti, M.; Longhi, C. Urinary Tract Infections Caused by Uropathogenic Escherichia coli Strains-New Strategies for an Old Pathogen. Microorganisms 2022, 10, 1425. [Google Scholar] [CrossRef]
- Bruxvoort, K.J.; Bider-Canfield, Z.; Casey, J.A.; Qian, L.; Pressman, A.; Liang, A.S.; Robinson, S.; Jacobsen, S.J.; Tartof, S.Y. Outpatient Urinary Tract Infections in an Era of Virtual Healthcare: Trends From 2008 to 2017. Clin. Infect. Dis. Off. Publ. Infect. Dis. Soc. Am. 2020, 71, 100–108. [Google Scholar] [CrossRef]
- Mobley, H.L.; Donnenberg, M.S.; Hagan, E.C. Uropathogenic Escherichia coli. EcoSal Plus 2009, 3, 2. [Google Scholar] [CrossRef]
- Foxman, B.; Barlow, R.; D’Arcy, H.; Gillespie, B.; Sobel, J.D. Urinary tract infection: Self-reported incidence and associated costs. Ann. Epidemiol. 2000, 10, 509–515. [Google Scholar] [CrossRef]
- Mulvey, M.A. Adhesion and entry of uropathogenic Escherichia coli. Cell. Microbiol. 2002, 4, 257–271. [Google Scholar] [CrossRef]
- Kot, B. Antibiotic Resistance among Uropathogenic Escherichia coli. Pol. J. Microbiol. 2019, 68, 403–415. [Google Scholar] [CrossRef]
- Hof, H. Candiduria! What now?: Therapy of urinary tract infections with Candida. Der Urologe. Ausg. A 2017, 56, 172–179. [Google Scholar] [CrossRef] [PubMed]
- Mann, R.; Mediati, D.G.; Duggin, I.G.; Harry, E.J.; Bottomley, A.L. Metabolic Adaptations of Uropathogenic E. coli in the Urinary Tract. Front. Cell. Infect. Microbiol. 2017, 7, 241. [Google Scholar] [CrossRef] [PubMed]
- Tabasi, M.; Karam, M.R.; Habibi, M.; Mostafavi, E.; Bouzari, S. Genotypic Characterization of Virulence Factors in Escherichia coli Isolated from Patients with Acute Cystitis, Pyelonephritis and Asymptomatic Bacteriuria. J. Clin. Diagn. Res. 2016, 10, DC01–DC07. [Google Scholar] [CrossRef] [PubMed]
- Oelschlaeger, T.A.; Dobrindt, U.; Hacker, J. Pathogenicity islands of uropathogenic E. coli and the evolution of virulence. Int. J. Antimicrob. Agents 2002, 19, 517–521. [Google Scholar] [CrossRef] [PubMed]
- Usein, C.R.; Damian, M. [Uropathogenic Escherichia coli-ExPEC pathotype, the best characterized]. Bacteriol Virusol Parazitol Epidemiol 2003, 48, 31–36. [Google Scholar]
- Picard, B.; Garcia, J.S.; Gouriou, S.; Duriez, P.; Brahimi, N.; Bingen, E.; Elion, J.; Denamur, E. The link between phylogeny and virulence in Escherichia coli extraintestinal infection. Infect. Immun. 1999, 67, 546–553. [Google Scholar] [CrossRef]
- Clermont, O.; Christenson, J.K.; Denamur, E.; Gordon, D.M. The Clermont Escherichia coli phylo-typing method revisited: Improvement of specificity and detection of new phylo-groups. Environ. Microbiol. Rep. 2013, 5, 58–65. [Google Scholar] [CrossRef]
- Emody, L.; Kerenyi, M.; Nagy, G. Virulence factors of uropathogenic Escherichia coli. Int. J. Antimicrob. Agents 2003, 22 (Suppl. 2), 29–33. [Google Scholar] [CrossRef]
- Welch, R.A. Uropathogenic Escherichia coli-Associated Exotoxins. Microbiol. Spectr. 2016, 4, 3. [Google Scholar] [CrossRef]
- Asadi Karam, M.R.; Habibi, M.; Bouzari, S. Urinary tract infection: Pathogenicity, antibiotic resistance and development of effective vaccines against Uropathogenic Escherichia coli. Mol. Immunol. 2019, 108, 56–67. [Google Scholar] [CrossRef]
- Subashchandrabose, S.; Mobley, H.L.T. Virulence and Fitness Determinants of Uropathogenic Escherichia coli. Microbiol. Spectr. 2015, 3, 4. [Google Scholar] [CrossRef] [PubMed]
- Costerton, J.W. Introduction to biofilm. Int. J. Antimicrob. Agents 1999, 11, 217–221; discussion 237–219. [Google Scholar] [CrossRef]
- Terlizzi, M.E.; Gribaudo, G.; Maffei, M.E. UroPathogenic Escherichia coli (UPEC) Infections: Virulence Factors, Bladder Responses, Antibiotic, and Non-antibiotic Antimicrobial Strategies. Front. Microbiol. 2017, 8, 1566. [Google Scholar] [CrossRef] [PubMed]
- Ulett, G.C.; Valle, J.; Beloin, C.; Sherlock, O.; Ghigo, J.M.; Schembri, M.A. Functional analysis of antigen 43 in uropathogenic Escherichia coli reveals a role in long-term persistence in the urinary tract. Infect. Immun. 2007, 75, 3233–3244. [Google Scholar] [CrossRef] [PubMed]
- Soto, S.M.; Smithson, A.; Martinez, J.A.; Horcajada, J.P.; Mensa, J.; Vila, J. Biofilm formation in uropathogenic Escherichia coli strains: Relationship with prostatitis, urovirulence factors and antimicrobial resistance. J. Urol. 2007, 177, 365–368. [Google Scholar] [CrossRef]
- Potrykus, K.; Cashel, M. (p)ppGpp: Still magical? Annu. Rev. Microbiol. 2008, 62, 35–51. [Google Scholar] [CrossRef]
- Kalia, D.; Merey, G.; Nakayama, S.; Zheng, Y.; Zhou, J.; Luo, Y.; Guo, M.; Roembke, B.T.; Sintim, H.O. Nucleotide, c-di-GMP, c-di-AMP, cGMP, cAMP, (p)ppGpp signaling in bacteria and implications in pathogenesis. Chem. Soc. Rev. 2013, 42, 305–341. [Google Scholar] [CrossRef]
- Dalebroux, Z.D.; Svensson, S.L.; Gaynor, E.C.; Swanson, M.S. ppGpp conjures bacterial virulence. Microbiol. Mol. Biol. Rev. 2010, 74, 171–199. [Google Scholar] [CrossRef]
- Cashel, M. The stringent response Escherichia Coli and Salmonella typhimulium. Cell. Mol. Biol. 1996, 2, 1458–1496. [Google Scholar]
- Potrykus, K.; Murphy, H.; Philippe, N.; Cashel, M. ppGpp is the major source of growth rate control in E. coli. Environ. Microbiol. 2011, 13, 563–575. [Google Scholar] [CrossRef]
- Kundra, S.; Colomer-Winter, C.; Lemos, J.A. Survival of the Fittest: The Relationship of (p)ppGpp with Bacterial Virulence. Front. Microbiol. 2020, 11, 601417. [Google Scholar] [CrossRef] [PubMed]
- Aberg, A.; Shingler, V.; Balsalobre, C. Regulation of the fimB promoter: A case of differential regulation by ppGpp and DksA in vivo. Mol. Microbiol. 2008, 67, 1223–1241. [Google Scholar] [CrossRef] [PubMed]
- Aberg, A.; Shingler, V.; Balsalobre, C. (p)ppGpp regulates type 1 fimbriation of Escherichia coli by modulating the expression of the site-specific recombinase FimB. Mol. Microbiol. 2006, 60, 1520–1533. [Google Scholar] [CrossRef] [PubMed]
- Reisner, A.; Haagensen, J.A.; Schembri, M.A.; Zechner, E.L.; Molin, S. Development and maturation of Escherichia coli K-12 biofilms. Mol. Microbiol. 2003, 48, 933–946. [Google Scholar] [CrossRef] [PubMed]
- Hung, C.S.; Bouckaert, J.; Hung, D.; Pinkner, J.; Widberg, C.; DeFusco, A.; Auguste, C.G.; Strouse, R.; Langermann, S.; Waksman, G.; et al. Structural basis of tropism of Escherichia coli to the bladder during urinary tract infection. Mol. Microbiol. 2002, 44, 903–915. [Google Scholar] [CrossRef] [PubMed]
- Garcia-Vallve, S.; Palau, J.; Romeu, A. Horizontal gene transfer in glycosyl hydrolases inferred from codon usage in Escherichia coli and Bacillus subtilis. Mol. Biol. Evol. 1999, 16, 1125–1134. [Google Scholar] [CrossRef]
- Assefa, M.; Amare, A. Biofilm-Associated Multi-Drug Resistance in Hospital-Acquired Infections: A Review. Infect. Drug Resist. 2022, 15, 5061–5068. [Google Scholar] [CrossRef]
- Nowicki, D.; Krause, K.; Karczewska, M.; Szalewska-Pałasz, A. Evaluation of the Anti-Shigellosis Activity of Dietary Isothiocyanates in Galleria mellonella Larvae. Nutrients 2021, 13, 3967. [Google Scholar] [CrossRef]
- Petronio Petronio, G.; Cutuli, M.A.; Magnifico, I.; Venditti, N.; Pietrangelo, L.; Vergalito, F.; Pane, A.; Scapagnini, G.; Di Marco, R. In Vitro and In Vivo Biological Activity of Berberine Chloride against Uropathogenic E. coli Strains Using Galleria mellonella as a Host Model. Molecules 2020, 25, 5010. [Google Scholar] [CrossRef]
- Alghoribi, M.F.; Gibreel, T.M.; Dodgson, A.R.; Beatson, S.A.; Upton, M. Galleria mellonella infection model demonstrates high lethality of ST69 and ST127 uropathogenic E. coli. PLoS ONE 2014, 9, e101547. [Google Scholar] [CrossRef]
- Usein, C.R.; Damian, M.; Tatu-Chitoiu, D.; Capusa, C.; Fagaras, R.; Tudorache, D.; Nica, M.; Le Bouguenec, C. Prevalence of virulence genes in Escherichia coli strains isolated from Romanian adult urinary tract infection cases. J. Cell. Mol. Med. 2001, 5, 303–310. [Google Scholar] [CrossRef] [PubMed]
- Wang, Y.; Zhao, S.; Han, L.; Guo, X.; Chen, M.; Ni, Y.; Zhang, Y.; Cui, Z.; He, P. Drug resistance and virulence of uropathogenic Escherichia coli from Shanghai, China. J. Antibiot. 2014, 67, 799–805. [Google Scholar] [CrossRef] [PubMed]
- Momtaz, H.; Karimian, A.; Madani, M.; Safarpoor Dehkordi, F.; Ranjbar, R.; Sarshar, M.; Souod, N. Uropathogenic Escherichia coli in Iran: Serogroup distributions, virulence factors and antimicrobial resistance properties. Ann. Clin. Microbiol. Antimicrob. 2013, 12, 8. [Google Scholar] [CrossRef]
- Munkhdelger, Y.; Gunregjav, N.; Dorjpurev, A.; Juniichiro, N.; Sarantuya, J. Detection of virulence genes, phylogenetic group and antibiotic resistance of uropathogenic Escherichia coli in Mongolia. J. Infect. Dev. Ctries. 2017, 11, 51–57. [Google Scholar] [CrossRef] [PubMed]
- Dadi, B.R.; Abebe, T.; Zhang, L.; Mihret, A.; Abebe, W.; Amogne, W. Distribution of virulence genes and phylogenetics of uropathogenic Escherichia coli among urinary tract infection patients in Addis Ababa, Ethiopia. BMC Infect. Dis. 2020, 20, 108. [Google Scholar] [CrossRef]
- Asadi, K.M.; Oloomi, M.; Habibi, M.; Bouzari, S. Cloning of fimH and fliC and expression of the fusion protein FimH/FliC from Uropathogenic Escherichia coli (UPEC) isolated in Iran. Iran. J. Microbiol. 2012, 4, 55–62. [Google Scholar]
- Kot, B.; Wicha, J.; Gruzewska, A.; Piechota, M.; Wolska, K.; Obrebska, M. Virulence factors, biofilm-forming ability, and antimicrobial resistance of urinary Escherichia coli strains isolated from hospitalized patients. Turk. J. Med. Sci. 2016, 46, 1908–1914. [Google Scholar] [CrossRef]
- El-Baz, R.; Said, H.S.; Abdelmegeed, E.S.; Barwa, R. Characterization of virulence determinants and phylogenetic background of multiple and extensively drug resistant Escherichia coli isolated from different clinical sources in Egypt. Appl. Microbiol. Biotechnol. 2022, 106, 1279–1298. [Google Scholar] [CrossRef]
- Lopez-Banda, D.A.; Carrillo-Casas, E.M.; Leyva-Leyva, M.; Orozco-Hoyuela, G.; Manjarrez-Hernandez, A.H.; Arroyo-Escalante, S.; Moncada-Barron, D.; Villanueva-Recillas, S.; Xicohtencatl-Cortes, J.; Hernandez-Castro, R. Identification of virulence factors genes in Escherichia coli isolates from women with urinary tract infection in Mexico. BioMed Res. Int. 2014, 2014, 959206. [Google Scholar] [CrossRef]
- Oliveira, F.A.; Paludo, K.S.; Arend, L.N.; Farah, S.M.; Pedrosa, F.O.; Souza, E.M.; Surek, M.; Picheth, G.; Fadel-Picheth, C.M. Virulence characteristics and antimicrobial susceptibility of uropathogenic Escherichia coli strains. Genet. Mol. Res. 2011, 10, 4114–4125. [Google Scholar] [CrossRef]
- Dormanesh, B.; Safarpoor Dehkordi, F.; Hosseini, S.; Momtaz, H.; Mirnejad, R.; Hoseini, M.J.; Yahaghi, E.; Tarhriz, V.; Khodaverdi Darian, E. Virulence factors and o-serogroups profiles of uropathogenic Escherichia coli isolated from Iranian pediatric patients. Iran. Red Crescent Med. J. 2014, 16, e14627. [Google Scholar] [CrossRef] [PubMed]
- Tajbakhsh, E.; Ahmadi, P.; Abedpour-Dehkordi, E.; Arbab-Soleimani, N.; Khamesipour, F. Biofilm formation, antimicrobial susceptibility, serogroups and virulence genes of uropathogenic E. coli isolated from clinical samples in Iran. Antimicrob. Resist. Infect. Control 2016, 5, 11. [Google Scholar] [CrossRef] [PubMed]
- Naziri, Z.; Derakhshandeh, A.; Soltani Borchaloee, A.; Poormaleknia, M.; Azimzadeh, N. Treatment Failure in Urinary Tract Infections: A Warning Witness for Virulent Multi-Drug Resistant ESBL- Producing Escherichia coli. Infect. Drug Resist. 2020, 13, 1839–1850. [Google Scholar] [CrossRef] [PubMed]
- Hosseini, S.R.; Rezaei, H.; Mohseni, M.G.; Ganjali, H.; Behtash, N.; Arzani, M. Screw as a Bladder Foreign Body. Urol. Case Rep. 2017, 11, 69–70. [Google Scholar] [CrossRef] [PubMed]
- Rezaei, M.H.; Kakian, F.; Gholipour, A.; Zamanzad, B. The Frequency of PAI, aer and traT Genes in Escherichia coli Commensal and Urinary Pathogenic E. coli Isolates in Shahrekord and the Relationship between the Two Groups by Multiplex PCR. Jundishapur J. Microbiol. 2020, 13, e98683. [Google Scholar] [CrossRef]
- Zeng, Q.; Xiao, S.; Gu, F.; He, W.; Xie, Q.; Yu, F.; Han, L. Antimicrobial Resistance and Molecular Epidemiology of Uropathogenic Escherichia coli Isolated From Female Patients in Shanghai, China. Front. Cell. Infect. Microbiol. 2021, 11, 653983. [Google Scholar] [CrossRef]
- Paniagua-Contreras, G.L.; Monroy-Pérez, E.; Bautista, A.; Reyes, R.; Vicente, A.; Vaca-Paniagua, F.; Díaz, C.E.; Martínez, S.; Domínguez, P.; García, L.R.; et al. Multiple antibiotic resistances and virulence markers of uropathogenic Escherichia coli from Mexico. Pathog. Glob. Health 2018, 112, 415–420. [Google Scholar] [CrossRef]
- Landraud, L.; Gibert, M.; Popoff, M.R.; Boquet, P.; Gauthier, M. Expression of cnf1 by Escherichia coli J96 involves a large upstream DNA region including the hlyCABD operon, and is regulated by the RfaH protein. Mol. Microbiol. 2003, 47, 1653–1667. [Google Scholar] [CrossRef]
- Derakhshandeh, A.; Firouzi, R.; Motamedifar, M.; Motamedi Boroojeni, A.; Bahadori, M.; Arabshahi, S.; Novinrooz, A.; Heidari, S. Distribution of virulence genes and multiple drug-resistant patterns amongst different phylogenetic groups of uropathogenic Escherichia coli isolated from patients with urinary tract infection. Lett. Appl. Microbiol. 2015, 60, 148–154. [Google Scholar] [CrossRef]
- Clermont, O.; Bonacorsi, S.; Bingen, E. Rapid and simple determination of the Escherichia coli phylogenetic group. Appl. Environ. Microbiol. 2000, 66, 4555–4558. [Google Scholar] [CrossRef]
- Iranpour, D.; Hassanpour, M.; Ansari, H.; Tajbakhsh, S.; Khamisipour, G.; Najafi, A. Phylogenetic groups of Escherichia coli strains from patients with urinary tract infection in Iran based on the new Clermont phylotyping method. BioMed Res. Int. 2015, 2015, 846219. [Google Scholar] [CrossRef] [PubMed]
- Ejrnæs, K. Bacterial characteristics of importance for recurrent urinary tract infections caused by Escherichia coli. Dan. Med. Bull. 2011, 58, B4187. [Google Scholar] [PubMed]
- Kõljalg, S.; Truusalu, K.; Stsepetova, J.; Pai, K.; Vainumäe, I.; Sepp, E.; Mikelsaar, M. The Escherichia coli phylogenetic group B2 with integrons prevails in childhood recurrent urinary tract infections. Acta Pathol. Microbiol. Immunol. Scand. 2014, 122, 452–458. [Google Scholar] [CrossRef] [PubMed]
- Rezatofighi, S.E.; Mirzarazi, M.; Salehi, M. Virulence genes and phylogenetic groups of uropathogenic Escherichia coli isolates from patients with urinary tract infection and uninfected control subjects: A case-control study. BMC Infect. Dis. 2021, 21, 361. [Google Scholar] [CrossRef] [PubMed]
- Johnson, J.R.; Stell, A.L. Extended virulence genotypes of Escherichia coli strains from patients with urosepsis in relation to phylogeny and host compromise. J. Infect. Dis. 2000, 181, 261–272. [Google Scholar] [CrossRef]
- Miranda-Estrada, L.I.; Ruiz-Rosas, M.; Molina-Lopez, J.; Parra-Rojas, I.; Gonzalez-Villalobos, E.; Castro-Alarcon, N. Relationship between virulence factors, resistance to antibiotics and phylogenetic groups of uropathogenic Escherichia coli in two locations in Mexico. Enferm. Infecc. Microbiol. Clin. 2017, 35, 426–433. [Google Scholar] [CrossRef]
- Australian Commission on Safety and Quality in Health Care. AURA 2017: Second Australian Report on Antimicrobial Use and Resistance in Human Health; ACSQHC: Sydney, Australia, 2017. [Google Scholar]
- Harwalkar, A.; Gupta, S.; Rao, A.; Srinivasa, H. Lower prevalence of hlyD, papC and cnf-1 genes in ciprofloxacin-resistant uropathogenic Escherichia coli than their susceptible counterparts isolated from southern India. J. Infect. Public Health 2014, 7, 413–419. [Google Scholar] [CrossRef]
- Gardiner, B.J.; Stewardson, A.J.; Abbott, I.J.; Peleg, A.Y. Nitrofurantoin and fosfomycin for resistant urinary tract infections: Old drugs for emerging problems. Aust. Prescr. 2019, 42, 14–19. [Google Scholar] [CrossRef]
- Mothibi, L.M.; Bosman, N.N.; Nana, T. Fosfomycin susceptibility of uropathogens at Charlotte Maxeke Johannesburg Academic Hospital. S. Afr. J. Infect. Dis. 2020, 35, 173. [Google Scholar] [CrossRef]
- Banerjee, S.; Sengupta, M.; Sarker, T.K. Fosfomycin susceptibility among multidrug-resistant, extended-spectrum beta-lactamase-producing, carbapenem-resistant uropathogens. Indian J. Urol. J. Urol. Soc. India 2017, 33, 149–154. [Google Scholar] [CrossRef]
- Sultan, A.; Rizvi, M.; Khan, F.; Sami, H.; Shukla, I.; Khan, H.M. Increasing antimicrobial resistance among uropathogens: Is fosfomycin the answer? Urol. Ann. 2015, 7, 26–30. [Google Scholar] [CrossRef] [PubMed]
- Singh, S.; Singh, S.K.; Chowdhury, I.; Singh, R. Understanding the Mechanism of Bacterial Biofilms Resistance to Antimicrobial Agents. Open Microbiol. J. 2017, 11, 53–62. [Google Scholar] [CrossRef]
- Katongole, P.; Nalubega, F.; Florence, N.C.; Asiimwe, B.; Andia, I. Biofilm formation, antimicrobial susceptibility and virulence genes of Uropathogenic Escherichia coli isolated from clinical isolates in Uganda. BMC Infect. Dis. 2020, 20, 453. [Google Scholar] [CrossRef] [PubMed]
- Jenal, U.; Malone, J. Mechanisms of cyclic-di-GMP signaling in bacteria. Annu. Rev. Genet. 2006, 40, 385–407. [Google Scholar] [CrossRef] [PubMed]
- Oppenheimer-Shaanan, Y.; Wexselblatt, E.; Katzhendler, J.; Yavin, E.; Ben-Yehuda, S. c-di-AMP reports DNA integrity during sporulation in Bacillus subtilis. EMBO Rep. 2011, 12, 594–601. [Google Scholar] [CrossRef]
- Rao, F.; See, R.Y.; Zhang, D.; Toh, D.C.; Ji, Q.; Liang, Z.X. YybT is a signaling protein that contains a cyclic dinucleotide phosphodiesterase domain and a GGDEF domain with ATPase activity. J. Biol. Chem. 2010, 285, 473–482. [Google Scholar] [CrossRef]
- Jones, C.J.; Wozniak, D.J. Congo Red Stain Identifies Matrix Overproduction and Is an Indirect Measurement for c-di-GMP in Many Species of Bacteria. Methods Mol. Biol. 2017, 1657, 147–156. [Google Scholar] [CrossRef]
- Dalebroux, Z.D.; Swanson, M.S. ppGpp: Magic beyond RNA polymerase. Nat. Rev. Microbiol. 2012, 10, 203–212. [Google Scholar] [CrossRef]
- Spira, B.; Ospino, K. Diversity in E. coli (p)ppGpp Levels and Its Consequences. Front. Microbiol. 2020, 11, 1759. [Google Scholar] [CrossRef]
- Harshman, R.B.; Yamazaki, H. Formation of ppGpp in a relaxed and stringent strain of Escherichia coli during diauxie lag. Biochemistry 1971, 10, 3980–3982. [Google Scholar] [CrossRef]
- Krause, K.; Milewska, K.; Szalewska-Pałasz, A. The Role of the Stringent Components in the Regulation of Virulence. Postępy Mikrobiol. Adv. Microbiol. 2019, 58, 247–258. [Google Scholar] [CrossRef]
- Ferenci, T.; Galbiati, H.F.; Betteridge, T.; Phan, K.; Spira, B. The constancy of global regulation across a species: The concentrations of ppGpp and RpoS are strain-specific in Escherichia coli. BMC Microbiol. 2011, 11, 62. [Google Scholar] [CrossRef] [PubMed]
- King, T.; Ishihama, A.; Kori, A.; Ferenci, T. A regulatory trade-off as a source of strain variation in the species Escherichia coli. J. Bacteriol. 2004, 186, 5614–5620. [Google Scholar] [CrossRef]
- Steinchen, W.; Zegarra, V.; Bange, G. (p)ppGpp: Magic Modulators of Bacterial Physiology and Metabolism. Front. Microbiol. 2020, 11, 2072. [Google Scholar] [CrossRef] [PubMed]
- Fernandez-Coll, L.; Cashel, M. Possible Roles for Basal Levels of (p)ppGpp: Growth Efficiency Vs. Surviving Stress. Front. Microbiol. 2020, 11, 592718. [Google Scholar] [CrossRef] [PubMed]
- Imholz, N.C.E.; Noga, M.J.; van den Broek, N.J.F.; Bokinsky, G. Calibrating the Bacterial Growth Rate Speedometer: A Re-evaluation of the Relationship Between Basal ppGpp, Growth, and RNA Synthesis in Escherichia coli. Front. Microbiol. 2020, 11, 574872. [Google Scholar] [CrossRef] [PubMed]
- Imholz, N.C.E. A Quantitative Analysis of Growth Regulation by ppGpp in E. coli. Ph.D. Thesis, Delft University of Technology, Delft, The Netherlands, 2020. [Google Scholar] [CrossRef]
- Restieri, C.; Garriss, G.; Locas, M.C.; Dozois, C.M. Autotransporter-encoding sequences are phylogenetically distributed among Escherichia coli clinical isolates and reference strains. Appl. Environ. Microbiol. 2007, 73, 1553–1562. [Google Scholar] [CrossRef]
- Basu, S.; Mukherjee, S.K.; Hazra, A.; Mukherjee, M. Molecular Characterization of Uropathogenic Escherichia coli: Nalidixic Acid and Ciprofloxacin Resistance, Virulent Factors and Phylogenetic Background. J. Clin. Diagn. Res. 2013, 7, 2727–2731. [Google Scholar] [CrossRef]
- Freeman, D.J.; Falkiner, F.R.; Keane, C.T. New method for detecting slime production by coagulase negative staphylococci. J. Clin. Pathol. 1989, 42, 872–874. [Google Scholar] [CrossRef]
- European Committee on Antimicrobial Susceptibility Testing. Breakpoints Tables for Interpretation of MICs and Zones Diameters. Version 11.0. 2021. Available online: http://www.eucast.org (accessed on 20 March 2021).
- Nowicki, D.; Maciag-Dorszynska, M.; Kobiela, W.; Herman-Antosiewicz, A.; Wegrzyn, A.; Szalewska-Palasz, A.; Wegrzyn, G. Phenethyl isothiocyanate inhibits shiga toxin production in enterohemorrhagic Escherichia coli by stringent response induction. Antimicrob. Agents Chemother. 2014, 58, 2304–2315. [Google Scholar] [CrossRef]






| Virulence genes | No. (%) of UPEC Isolates Identified in the Clermont Phylogroups | Statistical Analysis of Distribution of Virulence Genes and Phylogenetics | |||||||||
|---|---|---|---|---|---|---|---|---|---|---|---|
| A n = 3 | B1 n = 13 | B2 n = 86 | C n = 2 | D n = 9 | F n = 4 | Indefinite n = 3 | Total n = 120 | B1 1 n = 13 | B2 1 n = 86 | Fisher’s Exact Test p Value (B1 vs. B2) | |
| Adhesins | |||||||||||
| fimH | 3 (100) | 13 (100) | 86 (100) | 2 (100) | 9 (100) | 4 (100) | 3 (100) | 120 (100) | ns | ns | ns | 
| sfa | 2 (67) | 6 (46) | 66 (77) | 1 (50) | 5 (56) | 2 (50) | 2 (66.7) | 84 (70) | ns | 0.0148 | 0.0398 | 
| papC | 0 | 1 (8) | 60 (70) | 0 | 5 (56) | 2 (50) | 0 | 68 (56.7) | 0.0002 | <0.0001 | <0.0001 | 
| Invasin | |||||||||||
| ibeA | 0 | 1 (8) | 22 (26) | 0 | 0 | 1 (25) | 0 | 24 (20) | ns | 0.0207 | ns | 
| Toxins | |||||||||||
| hlyA | 0 | 1 (8) | 51 (59) | 1 (50) | 0 | 0 | 0 | 53 (41.2) | 0.0061 | <0.0001 | 0.0006 | 
| cnf | 0 | 0 | 29 (34) | 0 | 0 | 0 | 0 | 29 (24.2) | 0.0364 | <0.0001 | 0.0093 | 
| Iron Acquisition | |||||||||||
| aer | 2 (67) | 9 (69) | 63 (73) | 2 (100) | 7 (78) | 4 (100) | 3 (100) | 90 (75) | ns | ns | ns | 
| sitA | 3 (100) | 9 (69) | 82 (99) | 1 (50) | 9 (100) | 4 (100) | 3 (100) | 111(92.5) | ns | ns | 0.0097 | 
| Serum Resistance | |||||||||||
| iss | 2 (67) | 6 (46) | 10 (12) | 1 (50) | 1 (11) | 0 | 2 (67) | 22 (18.3) | 0.0141 | 0.0042 | 0.0061 | 
| Biofilm formation | |||||||||||
| agn43a agn43b | 0 | 0 | 48 (55.8) | 0 | 1 (11.1) | 1 (25) | 1 (33.3) | 51 (42.5) | <0.0001 | <0.0001 | 0.0001 | 
| Mean; Range of VF | 4 (2–5) | 3.52 (2–6) | 6.01 (2–10) | 4 (3–5) | 4.11 (2–6) | 4.25 (3–6) | 4.66 (4–5) | 5.43 (2–10) | <0.0001 | ||
| Biofilm Formation by CRA | Phylogenetic Classification by Clermont | ||||||
|---|---|---|---|---|---|---|---|
| A n = 3 Count (%) | B1 n = 13 Count (%) | B2 n = 86 Count (%) | C n = 2 Count (%) | D n = 9 Count (%) | F n = 4 Count (%) | Fisher’s Exact Test p Value | |
| Biofilm forming (n = 39) | 2 (66) | 6 (46) | 25 (29) | 1 (50) | 3 (33) | 1 (25) | ns | 
| Non-biofilm forming (n = 81) | 1 (34) | 7 (54) | 61 (71) | 1 (50) | 6 (67) | 3 (75) | |
| Group | Number of Resistant Strains (Multiple Resistant) | % of the Group (% of Multiple Resistance within Resistant Strains) | Fisher’s Exact Test p Value | 
|---|---|---|---|
| Biofilm forming n = 39 | 16 (12) | 30.8% (75%) | 0.0410 | 
| Non-biofilm forming n = 81 | 37 (16) | 19.7% (43.2%) | 
| PCR Reaction | ID | Target | Primer Sequence (5′-3′) | Final Concn. (μM) | Product | Reference | 
|---|---|---|---|---|---|---|
| Quadruplex | chuA.1b | chuA | 5′-ATGGTACCGGACGAACCAAC-3′ | 20 | 288 | [17] | 
| chuA.2 | 5′-TGCCGCCAGTACCAAAGACA-3′ | |||||
| yjaA.1b | yjaA | 5′-CAAACGTGAAGTGTCAGGAG-3′ | 211 | |||
| yjaA.2b | 5′-AATGCGTTCCTCAACCTGTG-3′ | |||||
| TspE4C2.1b | TspE4.C2 | 5′-CACTATTCGTAAGGTCATCC-3′ | 152 | |||
| TspE4C2.2b | 5′-AGTTTATCGCTGCGGGTCGC-3′ | |||||
| AceK.f | arpA | 5′-AACGCTATTCGCCAGCTTGC-3′ | 40 | 400 | ||
| ArpA1.r | 5′-TCTCCCCATACCGTACGCTA-3′ | |||||
| Group E | ArpAgpE.f | arpA | 5′-GATTCCATCTTGTCAAAATATGCC-3′ | 20 | 301 | |
| ArpAgpE.r | 5′- GAAAAGAAAAAGAATTCCCAAGAG-3′ | |||||
| Group C | trpAgpC.1 | trpA | 5′-AGTTTTATGCCCAGTGCGAG-3′ | 219 | ||
| trpAgpC.2 | 5′-TCTGCGCCGGTCACGCCC-3′ | |||||
| Internal control | trpBA.f | trpA | 5′-CGGCGATAAAGACATCTTCAC-3′ | 12 | 489 | |
| trpBA.r | 5′-GCAACGCGGCCTGGCGGAAG-3′ | |||||
| Virulence genes | fimH F | fimH | 5′ TGCAGAACGGATAAGCCGTGG 3′ | 1 | 508 | [90] | 
| fimH R | 5′ GCAGTCACCTGCCCTCCGGTA 3′ | |||||
| sfa F | sfa | 5′ CGGAGGAGTAATTACAAACCTGGCA 3′ | 407 | [90] | ||
| sfa R | 5′ CTCCGGAGAACTGGGTGCATCTTAC 3′ | |||||
| papC F | papC | 5′ GACGGCTGTACTGCAGGGTGTGGC 3′ | 328 | [90] | ||
| papC R | 5′ ATATCCTTTCTGCAGGGATGCAATA 3′ | |||||
| hlyA F | hlyA | 5′ AACAAGGATAAGCACTGTTCTGGCT 3′ | 1177 | [90] | ||
| hlyA R | 5′ ACCATATAAGCGGTCATTCCCGTCA 3′ | |||||
| aer F | iucC | 5′-AAACCTGGCTTACCAACTGT-3′ | 269 | [45] | ||
| aer R | 5′-ACCCGTCTGCAAATCATGGAT-3′ | |||||
| cnf F | cnf | 5′-TTATATAGTCGTCAAGATGGA-3′ | 693 | [45] | ||
| cnf R | 5′-CACTAAGCTTTACAATATTGA-3′ | |||||
| iss F | iss | 5′ GTGGCGAAAACTAGTAAAACAGC 3′ | 760 | [53] | ||
| iss R | 5′ CGCCTCGGGGTGGATAA 3′ | |||||
| sitA F | sitA | 5′ AGGGGGCACAACTGATTCTCG 3′ | 608 | [53] | ||
| sitA R | 5′ TACCGGGCCGTTTTCTGTGC 3′ | |||||
| ibeA F | ibeA | 5′ AGGCAGGTGTGCGCCGCGTAC 3′ | 171 | [53] | ||
| ibeA R | 5′ TGGTGCTCCGGCAAACCATGC 3′ | |||||
| Multiplex PCR | CFT073a F | agn43aCFT073 | 5′ AGGCAGGAGGAACTGCCAGT 3′ | 0.25 | 340 | [89] | 
| CFT073a R | 5′ TAAATGAGGGTGTCCCGTGCC 3′ | |||||
| CFT073b F | agn43aCFT073 | 5′ CAGCCGGATCTGCGGCACT 3′ | 440 | |||
| CFT073b R | 5′ ACTCTGGTGTTTCTGGCTGTT 3′ | 
| Disclaimer/Publisher’s Note: The statements, opinions and data contained in all publications are solely those of the individual author(s) and contributor(s) and not of MDPI and/or the editor(s). MDPI and/or the editor(s) disclaim responsibility for any injury to people or property resulting from any ideas, methods, instructions or products referred to in the content. | 
© 2023 by the authors. Licensee MDPI, Basel, Switzerland. This article is an open access article distributed under the terms and conditions of the Creative Commons Attribution (CC BY) license (https://creativecommons.org/licenses/by/4.0/).
Share and Cite
Karczewska, M.; Strzelecki, P.; Bogucka, K.; Potrykus, K.; Szalewska-Pałasz, A.; Nowicki, D. Increased Levels of (p)ppGpp Correlate with Virulence and Biofilm Formation, but Not with Growth, in Strains of Uropathogenic Escherichia coli. Int. J. Mol. Sci. 2023, 24, 3315. https://doi.org/10.3390/ijms24043315
Karczewska M, Strzelecki P, Bogucka K, Potrykus K, Szalewska-Pałasz A, Nowicki D. Increased Levels of (p)ppGpp Correlate with Virulence and Biofilm Formation, but Not with Growth, in Strains of Uropathogenic Escherichia coli. International Journal of Molecular Sciences. 2023; 24(4):3315. https://doi.org/10.3390/ijms24043315
Chicago/Turabian StyleKarczewska, Monika, Patryk Strzelecki, Krystyna Bogucka, Katarzyna Potrykus, Agnieszka Szalewska-Pałasz, and Dariusz Nowicki. 2023. "Increased Levels of (p)ppGpp Correlate with Virulence and Biofilm Formation, but Not with Growth, in Strains of Uropathogenic Escherichia coli" International Journal of Molecular Sciences 24, no. 4: 3315. https://doi.org/10.3390/ijms24043315
APA StyleKarczewska, M., Strzelecki, P., Bogucka, K., Potrykus, K., Szalewska-Pałasz, A., & Nowicki, D. (2023). Increased Levels of (p)ppGpp Correlate with Virulence and Biofilm Formation, but Not with Growth, in Strains of Uropathogenic Escherichia coli. International Journal of Molecular Sciences, 24(4), 3315. https://doi.org/10.3390/ijms24043315
 
        



 
       