Abstract
Distinct phylogeny and substrate specificities suggest that 12 Arabidopsis Ovarian Tumor domain-containing (OTU) deubiquitinases participate in conserved or plant-specific functions. The otu5-1 null mutant displayed a pleiotropic phenotype, including early flowering, mimicking that of mutants harboring defects in subunits (e.g., ARP6) of the SWR1 complex (SWR1c) involved in histone H2A.Z deposition. Transcriptome and RT-qPCR analyses suggest that downregulated FLC and MAF4-5 are responsible for the early flowering of otu5-1. qChIP analyses revealed a reduction and increase in activating and repressive histone marks, respectively, on FLC and MAF4-5 in otu5-1. Subcellular fractionation, GFP-fusion expression, and MNase treatment of chromatin showed that OTU5 is nucleus-enriched and chromatin-associated. Moreover, OTU5 was found to be associated with FLC and MAF4-5. The OTU5-associated protein complex(es) appears to be distinct from SWR1c, as the molecular weights of OTU5 complex(es) were unaltered in arp6-1 plants. Furthermore, the otu5-1 arp6-1 double mutant exhibited synergistic phenotypes, and H2A.Z levels on FLC/MAF4-5 were reduced in arp6-1 but not otu5-1. Our results support the proposition that Arabidopsis OTU5, acting independently of SWR1c, suppresses flowering by activating FLC and MAF4-5 through histone modification. Double-mutant analyses also indicate that OTU5 acts independently of the HUB1-mediated pathway, but it is partially required for FLC-mediated flowering suppression in autonomous pathway mutants and FRIGIDA-Col.
1. Introduction
Deubiquitylation enzymes (DUBs), belonging to seven phylogenetically unrelated families, carry distinct and overlapping biochemical activities, including processing ubiquitin (UB) precursors, adducts, and unanchored chains, recycling UB during proteasomal proteolysis, and erasing/editing ubiquitylation on substrates [1,2]. Six DUB classes are cysteine proteases, including UB C-terminal hydrolases (UCH), UB-specific processing proteases (UBP/USP), Ovarian Tumor-related (OTU) proteases, Josephin/Machado–Joseph disease proteases (MJD), MINDYs (MIU-containing novel DUB family), and ZUP1 (Zinc finger containing Ub Peptidase 1). The remaining DUB class covers the JAMM (JAB1/MPN/Mov34)-domain containing and zinc-dependent metalloproteases.
DUBs of different classes have been extensively elucidated, particularly in yeast (Saccharomyces cerevisiae) and mammals, for their pivotal roles in various cellular processes and biochemical characteristics in terms of structures, catalytic mechanisms, and substrate specificities [3]. Deubiquitylation, catalyzed by DUBs of various classes, has been firmly established to be mechanistically critical for numerous cellular activities, including 26S proteasome-mediated proteolysis, endocytosis, chromatin silencing, transcriptional activation, splicing and export of mRNAs, cell division, DNA damage response, and signal transduction [3].
The ovarian tumor domain (OTU) was first found with the D. melanogaster Ovarian Tumor gene product [4] and subsequently detected in proteins from various eukaryotes (both animals and plants), viruses, and a single bacterial representative, Chlamydia pneumonia [5]. Probed by UB derivatives with thiol-reactive C-terminal groups, the human (Homo sapiens) OTU domain-containing protein otubain 1 (OTUB1) was identified as a novel deubiquitinase [6]. Sixteen OTU DUBs were subsequently discovered from H. sapiens, and most of them have been thoroughly analyzed biochemically and functionally [7]. Unlike UCH and UBP/USP DUBs, each of the human OTU DUBs displays a distinct preference for specific linkage types [8]. Based on phylogenetic analysis, seven human OTU DUBs belong to five cross-kingdom conserved clades with single or dual members: OTUB1/OTUB2, OTUD5, OTUD3, OTUD6A/OTUD6B, and YOD1 (OTUD2). The remaining nine human OTU DUBs were classified as human-specific and consisted of two single-member clades, OTUD1 and OTULIN (FAM105B), one dual-member clade, OTUD4/ALG13, and one five-member A20-like clade, VCPIP1 (VCIP135)/ZRANB1 (TRABID)/A20 (TNFAIP3)/OTUD7A (Cezanne2)/OTUD7B (Cezanne) [9]. Functional analyses have revealed the pivotal roles of human OTU DUBs in central cellular processes or mammalian-specific physiology [7]. The roles and mechanisms elucidated for human OTU DUBs are instructive for investigating OTU DUBs, in particular corresponding orthologues, in other species.
Involvement in central cellular processes is associated with three human OTU members of cross-kingdom conserved clades. OTUB1 and OTUB2 (~62% similar) exhibit distinct linkage specificities, and only OTUB1 acquires binding affinity toward specific E2s such as Ube2N (Ubc13) and Ube2D (UbcH5) to inhibit, in a noncatalytic way, their conjugation activities [10]. Both otubains are involved in the RNF8- and RNF168-mediated DNA-damage response (DDR) pathways. While OTUB2 plays a negative role in removing RNF8-mediated K63-linked ubiquitylation on an early pathway component [11], OTUB1 inhibits RNF168-mediated K63-linked ubiquitylation on DNA damage sites in the late phase of DDR by binding and prohibiting Ube2N-Ube2V catalysis [12,13]. In association with p97/Cdc48, YOD1 (OTUD2) is involved in endoplasmic-reticulum-associated protein degradation (ERAD) and the clearance of damaged lysosomes by macroautophagy [14,15]. No such involvement in central cellular processes was observed for the remaining cross-kingdom-conserved human OTU DUBs. However, their functional importance in vivo has also been extensively demonstrated [16,17].
Human OTU DUBs that are not cross-kingdom conserved also appear to be functionally important in vivo. A few interesting examples are described. OTUD4 targets K63-linked ubiquitin signals marked on receptor-associated factor MyD88 to negatively regulate IL-1 and Toll-like receptor-mediated inflammatory signaling and NF-κB activation [18]. OTUD1 plays a positive role in antifungal innate immunity by deubiquitylating and stabilizing the adaptor of C-type lecti`n receptors to activate canonical NF-κB and MAPK pathways [19]. In contrast, OTUD1 negatively regulates innate immune signaling by deubiquitylating the K6- or K63-linked ubiquitin chain on the regulator IRF3 to modulate its binding to target genes and nuclear translocation [20,21]. OTULINE is the only exclusive M1-linkage-specific DUB associated with the M1-specific E3 LUBAC and plays a pivotal regulatory role in various NFκB and cell death signaling pathways, interferon/antiviral signaling, xenophagic clearance of intracellular bacteria, and proteasomal degradation of cellular protein aggregates [22,23]. As a representative member of the A20-clade, A20 has an anti-inflammatory function by directly inhibiting diverse NF-κB pathways, and indirectly by inhibiting various forms of programmed cell death [24,25]. Also, VCIP135/VCPIP1 is required for the p97-p47- and p97-p37-mediated membrane fusion pathways critical for the reassembly of the ER network and Golgi apparatus during the cell cycle [26]. Of particular interest, TRABID is involved in TLR-induced epigenetic activation by demethylation of suppressive histone marks on the promoters of Il12 and likely Il23 encoding the cytokines interleukin 12 (IL12) and IL23 critical for innate and adaptive immune responses via removal of K29- and K11-linked ubiquitin chains assembled on a histone demethylase Jmjd2d to reduce its turnover in cells of the innate immune system, [27].
Database searches identified ~60 Arabidopsis (Arabidopsis thaliana) DUBs [9,28], including 3 UCHs, 27 UBPs (grouped into 14 families), 12 OTU proteins, 3 MJDs, 5 JAMNs, 3 MINDYs (At4G11860, At4G22960, and At1g43690), and 2 ZUP1 (At5G24680 and At3G48380). Recent studies with null mutants have revealed the importance of Arabidopsis DUBs of various classes in growth and development, and in adaptive responses [29]. The most extensively investigated plant DUBs belong to the UBP family, with single- or multiple-member phylogenic clades [28,29].
The 12 Arabidopsis OTU proteins display distinct phylogenetic relationships and biochemical properties, and are likely involved in both cross-kingdom conserved cellular activities and plant-specific functions [9]. Three Arabidopsis OTU members from cross-kingdom conserved clades have been further investigated. In association with histone demethylase KDM1C, OTLD1 is likely involved in the repression of specific target genes associated with plant growth by the removal of various histone activation marks, such as H2B monoubiquitination, H3 acetylation, and trimethylation of H3K4 [30,31]. Interestingly, OTLD1 can also target and activate specific genes by H2B deubiquitination to enhance the accumulation of active histone marks, such as H3 acetylation and H3K4 trimethylation, or in cooperation with KDM1C, remove the repressive mark H3K9me2 [32,33]. However, as T-DNA insertion mutants did not show obvious defects, the in vivo functional roles of Arabidopsis OTLD1 have yet to be demonstrated. The rice genome harbors 20 OTU loci [34]. Interestingly, together with HUB2, the rice OTLD1 orthologue (OsOTU2) plays a regulatory role in ABA signaling and drought resistance by modulating H2B ubiquitination. OsOTU2 is recruited by the ABA signaling suppressor MODD to suppress the expression of bZIP46 target genes involved in ABA signaling and drought resistance by reducing H2Bub1 levels [35].
Surprisingly, as a potential human OTUB1 orthologue involved in the DNA damage response [12,13], Arabidopsis OTU1 was reported to be an ERAD component [36]. Homozygous otu1 mutant plants showed slightly increased sensitivity to salt and common ER stress inducers, as well as altered turnover rates of artificial ERAD markers in N. benthamiana leaves when co-infiltrated with either wild-type or catalytic inactive OTU1 variants [36]. However, due to detected binding to UBC13 and inhibition of UBC13/UEV1b-mediated K63-linked ubiquitin chain assembly [36], a potential role of Arabidopsis OTU1 in DNA damage response cannot be ruled out. In contrast, functional roles have not been assessed for Arabidopsis OTU2, the potential orthologue of yeast YOD1, and mammalian OTUD2, which are involved in ERAD [14,37]. Interestingly, OTU1 also plays a role in controlling seed/organ size through epigenetic regulation of DA1 and DA2, repressors involved in seed and organ size control [38]. Arabidopsis defective in the expression of OTU1 showed increased histone H2B ubiquitination and simultaneously elevated euchromatic histone marks H3K4me3 and H3 acetylation on the DA1 and DA2 loci.
Distinct root growth phenotypes were observed in otu5 mutant plants under phosphate (Pi)-replete or -deficient conditions, suggesting that Arabidopsis OTU5 plays a role in root growth in response to phosphate [39,40]. Under Pi-replete conditions, otu5 plants displayed reduced primary root growth with increased root hair length and density, phenotypes that resembled Pi-deficient plants. The otu5 root growth phenotypes mimic those of arp6, a mutant defective in a subunit of the SWR1 chromatin-remodeling complex (SWR1c), which showed a constitutive phosphate starvation response (PSR) due to compromised H2A.Z deposition on PSR genes [41]. In contrast, under Pi starvation, out5 plants formed very short primary roots and root hairs. However, OTU5 function is likely distinct from SWR1c-mediated H2A.Z deposition, as phosphate starvation response genes were not activated in the otu5 mutant (as was the case for arp6), and synergistic root growth phenotypes were observed for the otu5 arp6 double mutant [40].
Multi-omics analyses conducted on otu5 roots revealed only subtle differences in DNA methylation levels [40,42]. Changes in DNA methylation patterns had very little correlation with gene expression levels and histone methylation peaks (H3K4me3 or H3K27me3) [42]. Thus, the functional implication of OTU5 on specific target genes remains unequivocally demonstrated. Similarly, proteomic analyses of otu5 plants suggest that the various root growth phenotypes of otu5 plants are possibly caused by the altered abundance of proteins involved in chromatin organization, root hair morphogenesis, and redox homeostasis [40]. However, the causative mechanisms still need to be elucidated in detail.
To further investigate the mechanistic basis of OTU5 action, we focused on the early flowering phenotype of otu5 plants. Intriguingly, our results demonstrate that nucleus-localized and chromatin-associated OTU5 participate in flowering suppression by activating FLC-related flowering repressors through histone modification. Genetic and biochemical analyses suggest that OTU5 acts independently of ARP6 and HUB1 and is partially required for FLC-mediated flowering suppression in autonomous pathway mutants and FRIGIDA-Col.
2. Results
2.1. Pleiotropic Vegetative and Reproductive Growth Phenotypes Are Associated with the otu5 T-DNA Insertion Mutant
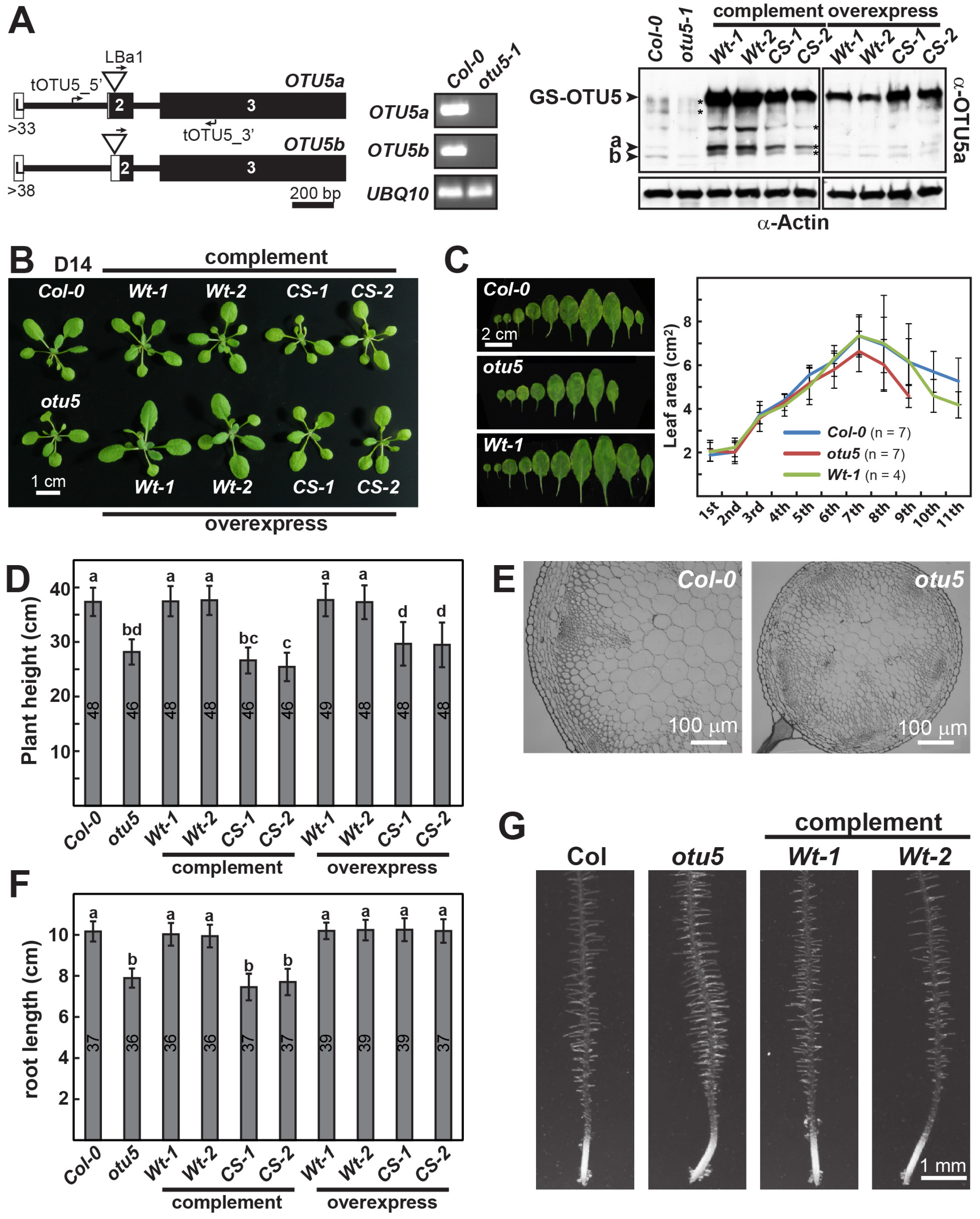
Phylogenetic relationships and biochemical properties suggest that Arabidopsis OTU proteins belonging to each of the five cross-kingdom conserved and plant-specific OTU clades could potentially be involved in distinct in vivo functions [9]. As an initial step to examine the specific in vivo functions of 12 A. thaliana OTU loci, we established homozygous T-DNA insertion mutants for 8 of them, designated otu1-1, otu2-1, otu3-1, otu5-1, otld1-1, otu7-1, otu10-1, and otu12-1 (Table S1). Insertion mutants for other OTU loci were not available when the project was initiated. Based on the RT-PCR results, otu1-1 and otu12-1 showed reduced levels of their corresponding full-length transcripts. However, OTU1 proteins were not detected in otu1-1 (JKG and HF, unpublished), indicating that otu1-1 is a knockout mutant or expresses full-length proteins below a detectable level. The remaining OTU T-DNA lines are likely knockout mutants or produce truncated transcripts since the corresponding full-length transcripts were not detected (Figure S1). The overall morphology of the established OTU T-DNA lines was compared throughout their development with wild-type Col-0 plants. At 14 and 21 days after stratification (DAS), only otu3-1, otu5-1, and otu12-1 showed reduced rosette sizes; the remainder of the OTU T-DNA lines grew similarly to the wild type (Figure S2A,B). However, at 45 DAS, only otu5-1 plants showed a clearly reduced final plant height; a near wild-type growth phenotype was observed for the rest of the examined OTU mutant lines (Figure S2C–E). Morphometric measurements of mature plants at 45 DAS were conducted for all OTU mutants under study. Here, only otu5-1 revealed clear morphological differences from wild-type plants. Primary and cauline branch inflorescences of otu5-1 plants were significantly shorter than those of wild-type plants (average: 30.4 ± 2.9 and 26.0 ± 3.1 cm for otu5-1 (n = 24) and 37.3 ± 2.6 and 29.4 ± 1.7 cm for wild-type plants; n = 24). Moreover, only otu5-1 plants flowered significantly earlier under both long- and short-day conditions in comparison with wild-type plants. The average rosette leaf numbers at the time of bolting were 9.2 ± 0.5 (n = 13) under long-day conditions and 28.6 ± 5.2 (n = 16) under short-day conditions for otu5-1 plants, in comparison with 12.1 ± 0.6 and 80.1 ± 6.1, respectively, for wild-type plants.
Since obvious growth defects were observed in otu5-1 plants, we characterized the vegetative and reproductive growth phenotypes for this mutant in more detail. The otu5-1 mutant was confirmed to be null. Its T-DNA was determined to be located 23 bp downstream and 22 bp upstream of the start codon of OTU5a and OTU5b, respectively, which apparently disrupted transcription and translation; OTU5 transcripts and proteins of both isoforms were not detected (Figure 1A, middle and right panels), as previously described [40]. Similarly, as described above, otu5-1 plants grew at a slower rate and showed markedly reduced rosette sizes at early developmental stages (i.e., at 14 and 21 DAS) when compared with wild-type plants (Figure 1B and Figure S2A,B). Examined at 27 DAS, the number and size of otu5-1 rosette leaves grown under long-day conditions were reduced in comparison with Col-0 (Figure 1C, left panel). Significantly reduced surface areas were detected for the fifth and above rosette leaves (Figure 1C, right panel). The otu5-1 plants displayed a significantly reduced final plant height at 45 DAS (Figure 1D and Figure S2E). The primary inflorescence stem of otu5-1 plants was much thinner than that of wild-type plants (Figure 1E). In agreement with previous reports [39,40], reduced primary root lengths and increased root hair density and length were observed for otu5-1 seedlings grown under phosphate-replete conditions compared to wild-type plants (Figure 1F,G).
Figure 1.
Vegetative growth phenotypes of otu5-1 mutant plants. (A) Full-length OTU5a and OTU5b transcripts and their encoded proteins were not detected in otu5-1. Left, schematic diagrams showing the T-DNA insertion sites (triangles, not in scale) in OTU5a and OTU5b. Exons are denoted by numbers in boxes, with coding regions shaded in black; introns are indicated by lines. L, leader exon. The positions of the genotyping primers tOTU5_5′, tOTU5_3′, and T-DNA left border primer LBa1 are indicated (Table S4). Middle, expression of the full-length OTU5a and OTU5b transcripts was examined by RT-PCR in Col-0 and otu5-1. The UBQ10-amplified fragment served as a loading control. Right, expression of OTU5 isoforms (a and b, arrowheads) in Col-0 and otu5-1 and expression of N-terminal GS-tagged wild-type and catalytic site-mutated OTU5a (GS-OTU5, arrowhead) in complemented and overexpressing lines (Wt-1, Wt-2, CS-1, and CS-2). Nonspecific background signals are marked with asterisks. The source of these unspecific signals has not been investigated. Immunoblotting using α-OTU5b was performed with total protein extracts isolated from 15-day-old seedlings. Duplicated samples were analyzed using antisera against actin (α-Actin) to verify equal loading. (B) Representative seedlings 14 DAS (Col-0, otu5-1, and various complemented and overexpressed lines). (C) Reduced number and size of rosette leaves in otu5-1 plants. A representative set of rosette leaves at 27 DAS in order of production is shown for Col-0, otu5-1, and a GS-OTU5a-complemented otu5-1 line (left). Average area of each rosette leaf in order from 4–7 plants of Col-0, otu5-1, and a GS-OTU5a-complemented otu5-1 line at 27 DAS (right). (D) Average plant heights of Col-0, otu5-1, and various complemented and overexpressed lines at 45 DAS (n = 46–49). (E) Representative toluidine blue-stained sections of primary inflorescence stems for Col-0 and otu5-1 plants. (F) Average primary root lengths of seedlings for Col-0, otu5-1, and various complemented and overexpressed lines grown under long-day conditions at 12 DAS (n = 36–39). (G) Representative root tips of seedlings for otu5-1, Col-0, and two complemented lines at seven DAS grown under phosphate-replete conditions. Different letters denote significant differences by pairwise comparison using Student’s t-test; error bars indicate standard deviations.
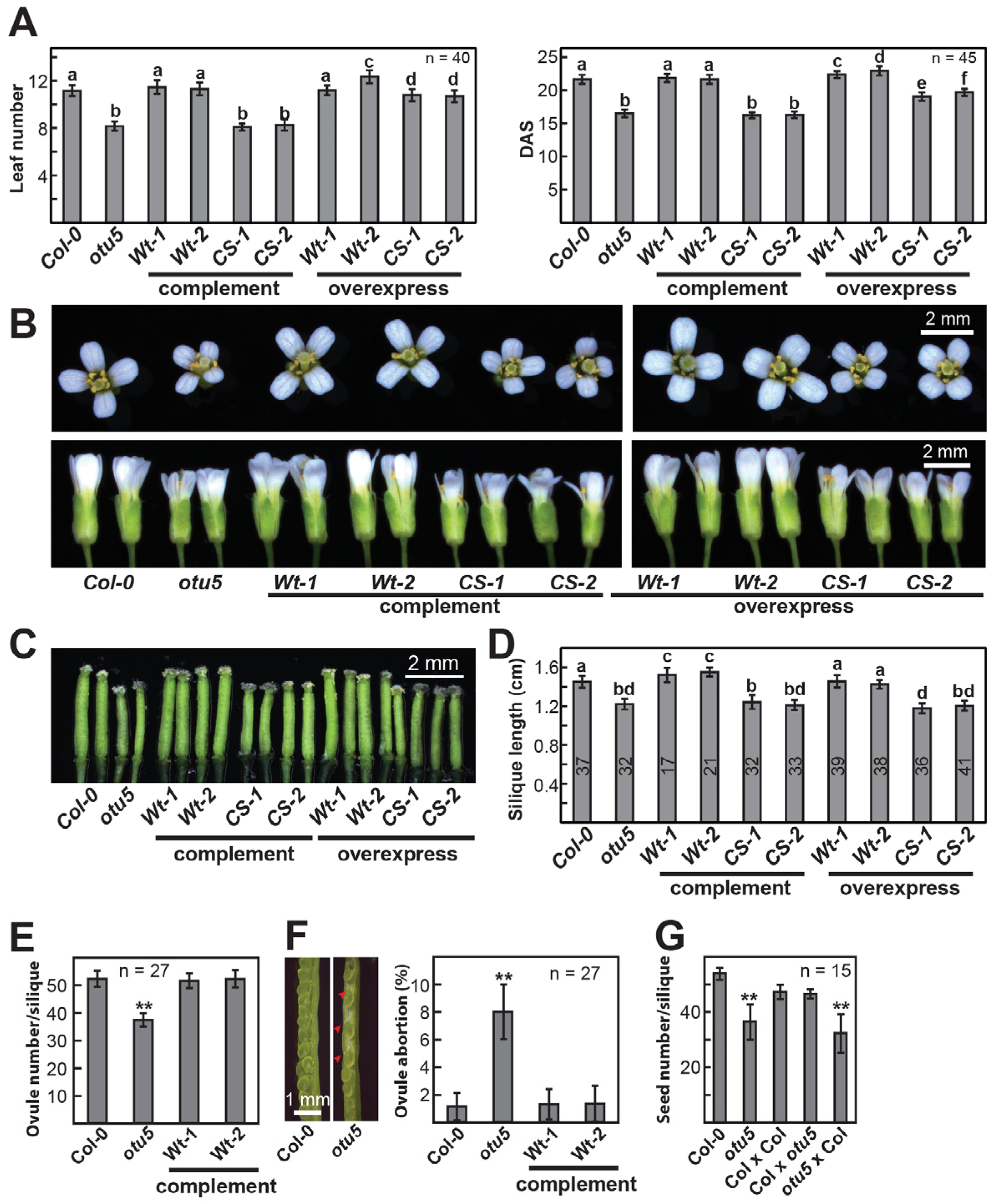
The otu5-1 plants flowered significantly earlier than the wild type under both long- and short-day conditions when measured either by rosette leaf number or DAS at bolting (Figure 2A, left and right panels, and described above). In addition to rosette leaves and inflorescence stems, reduced sizes were also observed in the various floral organs of otu5-1 mutant plants. In comparison to Col-0, otu5-1 flowers appeared to be smaller (Figure 2B), with significantly reduced average surface areas of sepals and petals (Figure S3A,B), as well as reduced average size and length of gynoecia/pistils (Figure 2C and Figure S3C) in otu5-1 plants. The reduced sizes of various otu5-1 organs are likely primarily caused by reduced cell numbers, as similar densities of epidermal cells and stomata in rosette leaves were observed in otu5-1 and wild-type plants (Figure S4A,B). The cell density of adaxial epidermal cells for otu5-1 petals was, however, slightly increased, suggesting that, in addition to reduced cell numbers, reduced petal cell sizes are responsible for the reduced otu5-1 petal size (Figure S4C).
Figure 2.
Reproductive growth phenotypes of otu5-1 plants. (A) Flowering times measured either by rosette leaf number (left) or DAS (right) at bolting for Col-0 and otu5-1 plants, and various complemented and overexpressed lines grown under long-day conditions. (B) Top or side view of representative flowers. (C) Representative gynoecia/pistils of mature flowers. (D) Averaged lengths of matured siliques (numbers of siliques averaged are indicated). (E) Averaged ovule number of each silique. (F) A significant proportion of aborted ovules (red arrows) was observed in the mature siliques of otu5-1. Left, representative dissected siliques from Col-0 and otu5-1 plants. Right, ovule abortion rate. (G) Seed numbers for each silique for selfed Col-0 and otu5-1 plants and for control (Col × Col) and reciprocal crosses between Col-0 and otu5-1 plants. Different letters denote significant differences by pairwise comparison using Student’s t-test. ** p < 0.01, otu5-1 was compared with Col-0, or selfed otu5-1 plants, control, and reciprocal crossed plants were compared with selfed Col-0 plants using Student’s t-test. Sample sizes are indicated (n). Error bars indicate standard deviations.
The average silique length of otu5-1 was significantly reduced compared to Col-0 (Figure 2D), indicating a possible partial fertility defect. Besides the reduced average ovule number per silique for otu5-1 (Figure 2E), on average, 8% of the ovules from the otu5-1 siliques were aborted (Figure 2F, left and right panels). As determined by reciprocal crosses between otu5-1 and Col-0, fertility defects appear to be largely associated with defective female gamete development. A significant and similar reduction in seed number was observed in siliques of otu5-1-selfed and otu5-1/Col-0-crossed but not in Col-0/Col-0- and Col-0/otu5-1-crossed compared with Col-0-selfed individuals (Figure 2G).
To verify that the growth phenotypes associated with otu5-1 plants are caused by disruption of the OTU5 locus, we complemented the otu5-1 plants using an N-terminal GS-tagged OTU5a construct (GS-OTU5a) driven by the CaMV 35S promoter, a construct established for future purification of the OTU5-containing complex. Multiple complementation lines were generated that expressed transgenic GS-OTU5a proteins at significantly higher levels than endogenous OTU5a and OTU5b in Col-0 (Figure 1A, right panel, Complement Wt-1 and Wt-2). All vegetative otu5-1 growth phenotypes appeared to be rescued when GS-OTU5a was introduced. Exemplified by two complemented otu5-1 lines (Figure 1, complement Wt-1 and Wt-2), the examined vegetative growth phenotypes, including rosette size of seedlings at 14 DAS (Figure 1B), rosette leaf number and size at 27 DAS (Figure 1C, left and right panels, Wt-1), final plant height at 45 DAS (Figure 1D), average primary root length (Figure 1F), and root hair length and density (Figure 1G) were rescued and reverted to those of Col-0 plants.
Similarly, all observed reproductive growth phenotypes of otu5-1 plants were rescued when GS-OTU5a was introduced (Figure 2 and Figure S3, complement Wt-1 and Wt-2). Reproductive growth phenotypes examined included flowering time under long-day conditions, measured either by rosette leaf number or DAS at bolting (Figure 2A, left and right panels), flower size (Figure 2B), average surface areas of sepals and petals (Figure S3A,B), the cell density of adaxial epidermal cells of petals (Figure S4C, Wt-1 and Wt-2), size, and length of gynoecia/pistils (Figure 2C and Figure S3C), and ovule number and ovule abortion rate (Figure 2E,F, right panel).
2.2. The Conserved Catalytic Site of Arabidopsis OTU5 Is Essential In Vivo
Tested in vitro, OTU5 was found to be inactive in deubiquitylation assays [9]. To examine whether catalytic activity is essential in vivo, we conducted otu5-1 complementation experiments using an N-terminal GS-tagged OTU5a construct, GS-OTU5a-CS, which encoded a point mutation at the conserved catalytic site (C192S). Complemented otu5-1 lines harboring GS-OTU5a-CS expressed the corresponding C192S variant at significantly higher levels than endogenous OTU5a and OTU5b in Col-0 (Figure 1A, right panel, Complement CS-1 and CS-2). Not surprisingly, all examined vegetative growth phenotypes of otu5-1 harboring GS-OTU5a-CS (Figure 1, Complement CS-1 and CS-2), including rosette size of seedlings at 14 DAS (Figure 1B), final plant height at 45 DAS (Figure 1D), and average primary root length (Figure 1F), were not rescued and remained similar to those of otu5-1. Similarly, all examined reproductive growth phenotypes of otu5-1 harboring GS-OTU5a-CS (Figure 2 and Figure S3, Complement CS-1 and CS-2), including flowering time under long-day conditions measured either by rosette leaf number or DAS at bolting (Figure 2A, left and right panels), flower size (Figure 2B), average surface areas of sepals and petals (Figure S3A,B), and size and length of gynoecia/pistils (Figure 2C and Figure S3C), were also not rescued and remained similar to those of otu5-1. Together, these results indicate that the catalytic activity of OTU5 is essential for in vivo functions.
To further examine the in vivo importance of the conserved catalytic site of OTU5, we generated Col-0 lines overexpressing the same N-terminal GS-tagged wild-type OTU5a (GS-OTU5a) or OTU5a-C192S (GS-OTU5a-CS) used for the complementation experiments. Similar to what was observed in the complementation lines, Col-0 lines harboring GS-OTU5a or GS-OTU5a-CS expressed the corresponding proteins at levels significantly higher than endogenous OTU5a and OTU5b in Col-0 (Figure 1A, right panel, overexpressing Wt-1, Wt-2, CS-1, and CS-2). A dominant negative effect was expected for overexpressing C192S but not the wild-type OTU5a variant if the endogenous wild-type OTU5 function competed or interfered with by the catalytic site-mutated OTU5. As expected, vegetative and reproduction growth phenotypes mimicking otu5-1 were only observed in Col-0 lines overexpressing GS-OTU5a-CS but not in lines overexpressing GS-OTU5a (Figure 1, Figure 2 and Figure S3, overexpressing CS-1 and CS-2 versus Wt-1 and Wt-2). The otu5-1-mimicking phenotypes observed in Col-0 lines overexpressing GS-OTU5a-CS included rosette size of seedlings at 14 DAS (Figure 1B), final plant height at 45 DAS (Figure 1D), slightly early flowing as measured either by rosette leaf number or DAS at bolting (Figure 2A, left and right panels), flower size (Figure 2B), average surface areas of sepals and petals (Figure S3A,B), and size and length of gynoecia/pistils (Figure 2C and Figure S3C). However, reduced primary root length mimicking otu5-1 was not observed in Col-0 lines harboring GS-OTU5a-CS or GS-OTU5a (Figure 1F).
2.3. Gene Ontology Enrichment Identified Differentially Expressed Genes Potentially Responsible for the otu5-1 Phenotypes
To determine the molecular mechanism(s) underlying the various otu5-1 phenotypes, genes that were differentially expressed between otu5-1 and wild-type plants were identified by comparing transcriptome profiles between 10-day-old otu5-1 and Col-0 seedlings collected in the morning using two color-based A. thaliana genome 44K oligo microarrays. Seventy-one downregulated and sixty-seven upregulated genes with a fold change of ≥2 (p < 0.05) were detected in otu5-1 (Table S2). Gene Ontology (GO) enrichment of the differentially expressed genes (DEGs) was performed based on the GO annotations of the TAIR10 genome release [43,44]. The significantly enriched GO terms were related to responses to various biotic and abiotic stresses and flower development (Tables S2 and S3). Using a p-value of <1 × 10−03 as a cutoff point for the enriched GO terms of all categories, including flower development (Table S3), the number of downregulated genes outscored the upregulated genes (36 vs. 7). Downregulated genes associated with flower development included FLC (At5g10140) and MADS AFFECTING FLOWERING 5 (MAF5, At5g65080). Interestingly, four of the seven upregulated genes associated with enriched GO terms were annotated as being involved in flower development. The upregulated gene AGAMOUS-LIKE 20/SUPPRESOR OF OVEREXPRESSION OF CO 1 (AGL20/SOC1, At2g45660) is of particular interest. The skewed appearance of downregulated genes over upregulated genes associated with enriched GO terms suggests that downregulated genes in otu5-1 likely contribute more than upregulated genes to the observed otu5-1 phenotypes.
2.4. A. thaliana OTU5 Is Involved in the Epigenetic Regulation of FLC, MAF4, and MAF5
The transcriptome analysis strongly suggested that the early flowering phenotype of otu5-1 was primarily caused by the downregulation of the flowering suppressor FLC and its homolog MAF5 and the upregulation of the flowering activator SOC1. The altered expression of FLC, MAF5, and SOC1 was confirmed by RT-PCR and RT-qPCR (Figure 3). On the other hand, the expression levels for various autonomous pathway components, including FVE (At2g19520), FLOWERING LOCUS D (FLD, At3g10390), FPA (At2g43410), FLOWERING CONTROL LOCUS A (FCA, At4g16280), LUMINIDEPENDENS (LD, At4g02560), and FY (At5g13480), were not affected in otu5-1 (Figure 3A), expression levels of FLC and three MAF loci (At1g77080, At5g65070, and At5g65080) were significantly downregulated (Figure 3B). Moreover, expression levels of the flowering activator SOC1 and FLOWERING LOCUS T (FT, At1g65480) but not the photoperiodic flowering component CONSTANS (CO, At5g15840) were upregulated in otu5-1 plants (Figure 3C). The early flowering phenotype and the associated downregulation of FLC and MAF loci in otu5-1 plants suggest that OTU5 is putatively involved in the activation of FLC and MAFs, as well as in flowering suppression.
Figure 3.
Expression of various flowering regulators and autonomous pathway components in otu5-1 plants. Expression levels in Col-0 and otu5-1 seedlings of 10 (RT-PCR) or 14 DAS (RT-qPCR) for major autonomous pathway components, including FVE, FLOWERING LOCUS D, FPA, FCA, LUMINIDEPENDENS, and FY (A), major flowering repressors FLC and FLC-related flowering repressors MAF1-5 (B), and major flowering activators CO, FT, and SOC1 (C) were examined by RT-PCR (left panels) and RT-qPCR (right panels). UBQ10 was used as a control. ** p < 0.01, significance of expression levels for various flowering regulators in otu5-1 were compared with those in Col-0 using Student’s t-test.
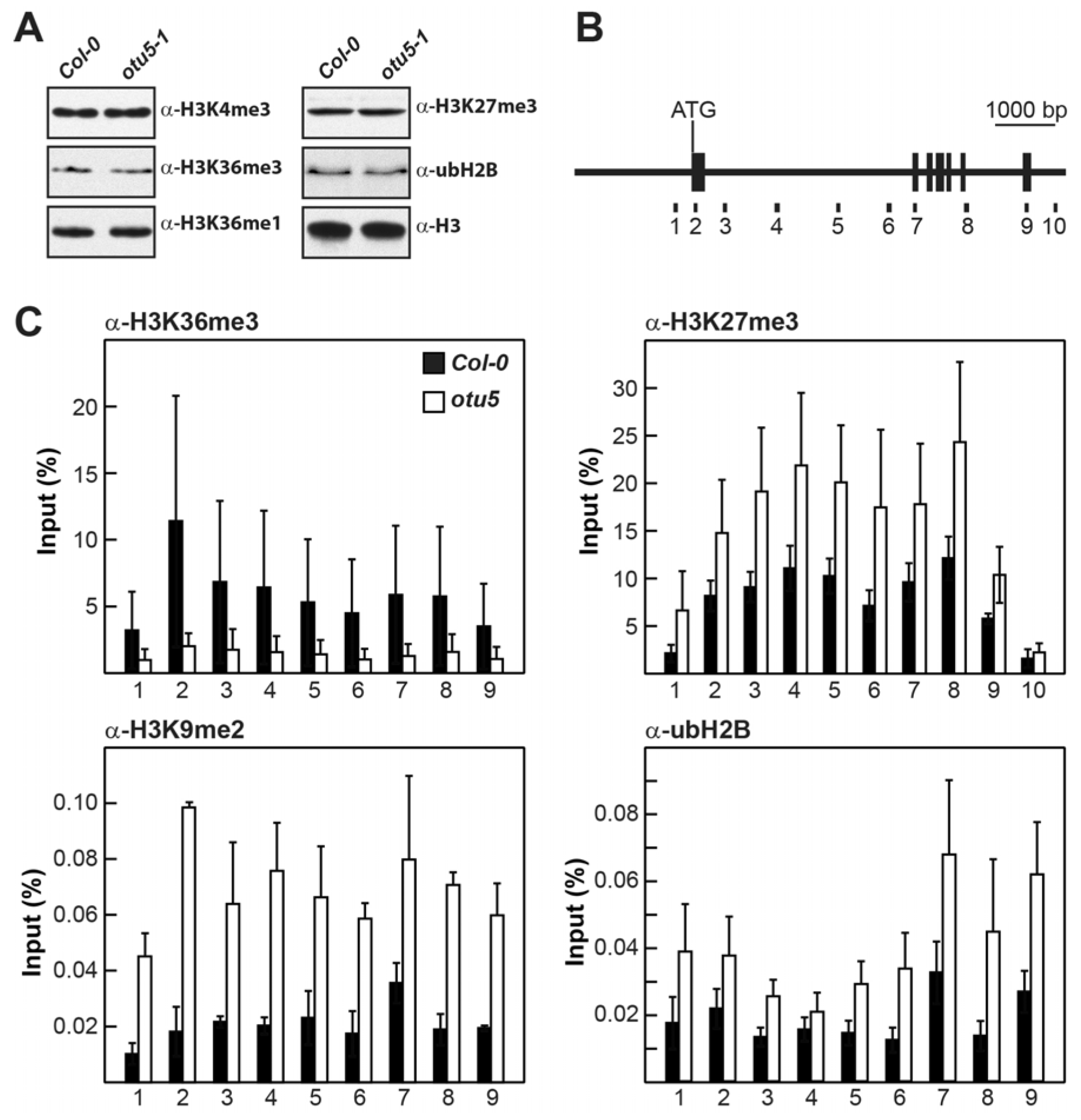
One potential proposition is that functional OTU5 is critical for the proper expression of some of the differentially expressed genes, especially those associated with flower development. Since FLC and MAF loci are subjected to epigenetic regulation [45], an even more interesting proposition is that OTU5 directly or indirectly affects the expression of FLC and MAFs by epigenetic regulation. However, the levels of major histone marks, including H3K4me3, H3K36me3, H3K36me1, H3K27me3, and ubH2B, were not altered in otu5-1 (Figure 4A), suggesting that OTU5 is not directly involved in the regulation of global histone modification.
Figure 4.
Global and FLC-associated levels of major activating and repressive histone marks in otu5-1 plants. (A) Global levels of various histone marks, including H3K4me3, H3K36me3, H3K36me1, H3K27me3, and ubH2B, of nuclear-enriched protein extracts prepared from ten-day-old Col-0 and otu5-1 seedlings were examined by immunoblotting using antibodies as indicated. Levels of histone 3 (H3) were examined as a loading control. (B) A schematic diagram in scale of the FLC gene structure depicts 10 amplification regions (bars) labeled 1–10 that were analyzed by qChIP. Sequences upstream of the start codon (ATG), downstream of the stop codon, and introns are represented by lines; exons are indicated by boxes. The corresponding primer pairs are listed in Table S4. (C) The percentage qChIP amplification yields, in comparison with those amplified from input DNA, from 9–10 FLC regions using various antibodies, as indicated against H3K36me3, H3K27me3, H3K9me2, and ubH2B for otu5-1 and Col-0 seedlings. Error bars indicate standard deviations.
To examine the potential involvement of OTU5 in the epigenetic regulation of FLC and MAF4-5, chromatin immunoprecipitation, in conjunction with qPCR (qChIP), using antisera against various histone marks, was used to determine whether the levels of activating and repressive histone marks on the FLC, MAF4, and MAF5 loci were altered in otu5-1 plants. Because histone H2B deubiquitylation is required for FLC activation and flowering suppression [45], we also examined the ubH2B profiles of these flowering repressor loci. Nine to ten regions in various exons and introns from the FLC locus covering the full coding region were examined for altered levels of histone marks in otu5-1 plants (Figure 4B, primer pairs 1–10). As predicted, the levels of activating histone mark H3K36me3 were generally reduced in all tested FLC regions in otu5-1, as exemplified by the reduced qChIP yields compared with those of the Col-0 plants (Figure 4C, primer pairs 1–9, α-H3K36me3). In contrast, the levels of the repressive histone marks H3K27me3 and H3K9me2 were generally increased across all tested FLC regions in otu5-1 (Figure 4C, primer pairs 1–10 or 1–9 for α-H3K27me3 and α-H3K9me2, respectively). The levels of ubH2B also accumulated in all tested FLC regions in otu5-1 plants (Figure 4C, primer pairs 1–9, α-ubH2B).
The levels of activating and repressive histone marks on MAF4 and MAF5 in otu5-1 were also examined by qChIP with four to six selected regions in various exons and introns covering their full coding regions (Figure 5A, primer pairs 1–6 for MAF4 and Figure 5B, primer pairs 1–5 for MAF5). Slightly reduced levels of the activating histone mark H3K36me3 in two tested regions located in the first introns of MAF4 (primer pairs 3 and 4) and MAF5 (primer pairs 2 and 3) were observed in otu5-1 plants (Figure 5C,D, α-H3K36me3). In contrast, the levels of the repressive histone marks H3K27me3 and H3K9me2 were generally enhanced in all tested regions of MAF4 and MAF5 in otu5-1 plants (Figure 5C,D, α-H3K27me3 and α-H3K9me2). Similar to FLC, ubH2B levels accumulated in all tested regions of MAF4 and MAF5 in otu5-1, except for the region tested with primer pair 2 for MAF5 (Figure 5C,D, α-ubH2B).
Figure 5.
MAF4- and MAF5-associated levels of major activating and repressive histone marks in otu5-1 plants. (A,B) Schematic diagrams in scale showing the MAF4 (A) and MAF5 (B) gene structures depicting six and five amplification regions (bars), respectively, labeled 1-6 or 1-5, which were analyzed by qChIP. The gene structures of MAF4 and MAF5 are depicted for FLC in Figure 4. The corresponding primer pairs are listed in Table S4. (C,D) The percentage qChIP amplification yields, in comparison with that amplified from input DNA, from six MAF4 (C) or four to five MAF5 (D) regions using various antibodies, as indicated against H3K36me3, H3K27me3, H3K9me2, and ubH2B in otu5-1 and Col-0 seedlings. Error bars indicate standard deviations.
2.5. Nuclear OTU5 Is Associated with Chromatin
To be capable of modifying histone marks on FLC and MAF4-5, either directly or indirectly, OTU5 is required to localize to the nucleus. We examined the presence of OTU5 in the total, cytosolic, and nuclear fractions prepared from young seedlings (Figure 6A). Whereas various 26S proteasome subunits, including the core particle subunit PBA1, the base subunits RPT5, RPN10, and RPN13, and the lid subunits RPN5, RPN6, RPN8, and RPN12, as well as the UBA-UBL ubiquitin receptors RAD23s, DDI1, and NUB1 were detected at relatively low levels in the nuclear fraction but at much higher levels in the total and cytosolic fractions; in contrast, both OTU5 isoforms showed clear enrichment in the nuclear fraction but much lower levels in the total and cytosolic fractions. Interestingly, the base subunit RPT2 was also enriched in the nuclear fraction. Unlike OTU5, another OTU member, OTU2, was barely detected in the nuclear fraction but was more abundant in the total and cytosolic fractions. The nuclear enrichment of OTU5 was confirmed by transient expression in A. thaliana protoplasts using green fluorescent protein (GFP) fusion constructs (Figure 6B). Both OTU5a and OTU5b were expressed as C- and N-terminally attached GFP fusions. In contrast to the GFP control, which generally showed cytosolic GFP fluorescence, all OTU5 fusions had clear nuclear GFP fluorescence enrichment (Figure 6C). Slight cytosolic and peripheral GFP fluorescence was also detected to various extents for different OTU5 fusions. Whether the peripheral fluorescence originated in the plasma membrane was not determined.
Figure 6.
The A. thaliana OTU5a and OTU5b proteins are nucleus-enriched and chromatin-associated. (A) The relative abundance of two OTU proteins, various proteasome subunits, and ubiquitin shuttle receptors in total, nuclear, and cytosolic protein fractions prepared from 10 DAS Col-0 seedlings was examined by immunoblotting with various antisera, as indicated. Antisera against histone H3 (α-H3) were analyzed to verify the purity of the nuclear fraction. Equal amounts of proteins from each fraction were analyzed. Duplicate samples were stained with BBR to show loaded proteins. (B) Constructs of green fluorescence protein (GFP) fusions used for transient expression were built in p2X35S-TEV-eGFP-35ST (see Section 4), with relevant components shown schematically. The restriction sites used for N- and C-terminal fusions were XmaI (X)/EcoRI (E) and BamHI (B)/SalI (S), respectively. Two linker sequences encoding five GA repeats (5GA) were designed to preserve the structural integrity of the introduced fusion proteins. (C) Nuclear enrichment of OTU5a and OTU5b was detected by transient expression of their GFP fusions in Arabidopsis protoplasts. Representative protoplasts displayed fluorescence of N- and C-terminal GFP-fused OTU5a and OTU5b. GFP alone was analyzed as a cytosolic expression reference. The split quadruple windows (bottom left) indicate that four images shown for each panel are the same optical section examined by GFP fluorescence (GFP), autofluorescence (Auto), phase contrast (DIC), and merged images (Merge). (D) Nuclear OTU5 isoforms were associated with chromatin. Chromatin pellets (P3) and nucleoplasmic fractions (S3) isolated from nuclei not pretreated (MNase-) or pretreated with (MNase+) 0.2 U micrococcal nuclease were subjected to immunoblotting with α-OTU5. A duplicate sample gel was stained with BBR to show loaded proteins (bottom). The molecular weight marker sizes are indicated.
Moreover, to be capable of modifying histone marks on FLC and MAF4-5, OTU5 must be associated with chromatin. As expected, we detected the presence of both OTU5a and OTU5b in the chromatin pellet but not in the nucleoplasmic fraction prepared from isolated nuclei without pre-incubation with micrococcal nuclease (MNase) (Figure 6D, P3− vs. S3−). However, after nuclei pretreatment with MNase to release chromatin-associated proteins, both OTU5a and OTU5b could be detected in the nucleoplasmic fraction but not in nuclear pellets (Figure 6D, S3+ vs. P3+). Our results support the assumption that both OTU5 isoforms are enriched in the nucleus and associated with chromatin.
2.6. OTU5 Is Associated with FLC, MAF4, and MAF5 Loci
OTU5 could be a critical mechanistic component involved in histone modification-mediated regulation of specific target genes, such as FLC, MAF4, and MAF5. We examined whether OTU5 was directly associated with the FLC, MAF4, and MAF5 loci by qChIP using antisera raised against recombinant OTU5. The same regions tested for various histone marks on FLC, MAF4, and MAF5 were tested here (Figure 7A–C, top panels). Referring to input, qChIP products for all tested regions of FLC, MAF4, and MAF5 were clearly detected for chromatin isolated from Col-0. In contrast, qChIP products for all tested regions were drastically reduced for chromatin isolated from otu5-1 (Figure 7A–C, bottom panels). Thus, our results demonstrate that at least a part of chromatin-associated OTU5 is located in FLC, MAF4, and MAF5.
Figure 7.
The Arabidopsis OTU5 protein associates with FLC, MAF4, and MAF5 loci. (A–C) The association of OTU5 with various regions of FLC (A), MAF4 (B), and MAF5 (C) was analyzed using qCHIP. The percentage qChIP amplification yields was shown, in comparison with those amplified from input DNA, from nine, six, and five regions on FLC, MAF4, and MAF5, respectively. The same regions (depicted in the top panels) analyzed for various histone marks in Figure 4 and Figure 5 were analyzed using antisera against OTU5b for otu5-1 and Col-0 seedlings. Error bars indicate standard deviations.
2.7. Molecular Weights of the OTU5-Associated Complex(es) Were Unaltered, but Abundance Was Reduced in the Absence of ARP6
Intriguingly, otu5-1 plants displayed phenotypes very similar to plants carrying a mutation in loci encoding any of the subunits of the SWR1 complex (SWR1c) [46], such as pie1 [47,48], arp4 [49], arp6/suf3 [48,50,51], and swc6/sef [52,53,54]. The shared phenotypes between otu5-1 and the SWR1c subunit mutants include FLC suppression-mediated early flowering, reduced sizes of various organs, reduced primary root growth, increased root hair density and length, reduced rosette leaf numbers, reduced plant height, and aborted ovules. These phenotypes were also observed in plants carrying hta9 hta11 double mutations in genes encoding H2A.Z [55]. The phenotypical mimicry of otu5-1 with mutants in SWR1c subunits and H2A.Z suggests that OTU5 may participate in SWR1c-associated functions, such as chromatin organization [56] or H2A.Z deposition [46]. One intriguing possibility is that OTU5 is a SWR1c-associated factor or even an integrated subunit and thus a mechanistic component of SWR1c-mediated regulation. Moreover, the phenotypic mimicry of otu5-1 for wild-type plants overexpressing a catalytic site-mutated OTU5 suggests that the mutant proteins likely conferred a dominant negative effect by competing with the endogenous wild-type OTU5 proteins for associated partners or complexes.
As the DUBs of various classes, including OTU domain-containing proteins, often function in complexes [57], one supposition is that OTU5 is a critical component of a protein complex, directly or indirectly involved in histone modification on a subset of specific target genes. To examine whether OTU5 exists in protein complexes, such as SWR1c, extracts of three-week-old Col-0 and arp6-1 shoots were analyzed by gel filtration chromatography and immunoblotting. For the Col-0 extracts, the majority of the ~34–37 kDa OTU5 isoforms were associated with fractions peaking at ~60 kDa, but significant amounts of both OTU5 isoforms were also associated with fractions peaking at ~500 kDa (Figure 8, Col-0). For arp6-1 extracts, the abundance of OTU5 isoforms increased with fractions peaking at ~60 kDa, but the abundance of OTU5 isoforms was clearly reduced for fractions peaking at ~500 kDa (Figure 8, arp6-1). Since the sizes of the OTU5-associated complex(es) remain unaltered in the absence of ARP6, our results support the assumption that OTU5-associated protein complex(es) are distinct from SWR1c. However, the abundance of the OTU5-associated complex(es) was reduced in the absence of ARP6.
Figure 8.
Size and abundance comparison of OTU5-associated complex(es) in wild-type and arp6-1 seedlings. The sizes and abundance of OTU5a- and OTU5b-associated complexes were examined by gel filtration experiments using protein extracts isolated from rosette leaves of three-week-old Col-0 and arp6-1 plants. The collected even-numbered fractions (36–68) were analyzed by SDS-PAGE followed by immunoblotting with α-OTU5 antibodies. The calibrated fraction positions of the molecular weight markers are shown at the bottom; the asterisk marks an unknown signal.
2.8. OTU5 Acts Independently of ARP6
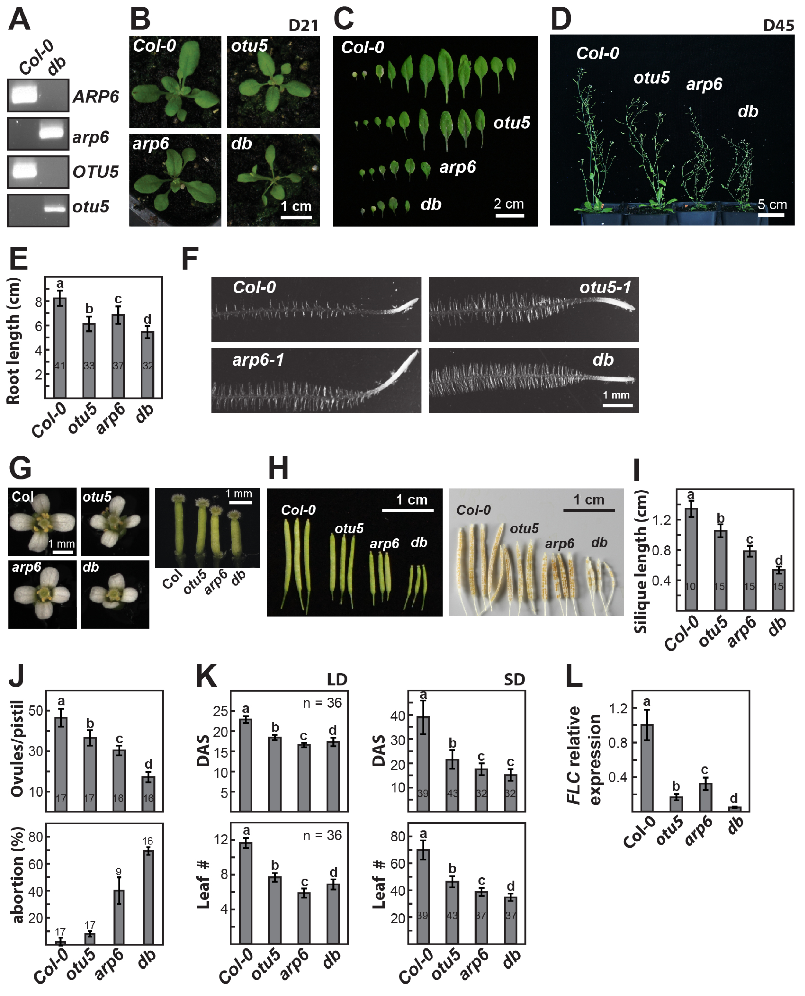
To further examine the potential dependence of OTU5 on SWR1c-mediated pathways, we examined the genetic interactions of OTU5 with ARP6 (At3g33520). The otu5 arp6 double mutant was generated by crossing arp6-1 [51] with otu5-1 (Figure 9A, db). The otu5 arp6 double mutant clearly showed synergistic effects regarding various vegetative and reproductive growth phenotypes when compared with each of the single mutants (Figure 9). The otu5 arp6 double mutant further showed a reduced growth rate when compared with each of the single mutants. Whereas each of the single mutants (i.e., otu5-1 and arp6-1) showed similar but smaller rosettes when compared with Col-0, the otu5 arp6 double mutant displayed a further reduced rosette size at 21 DAS (Figure 9B, db). Examined at 27 DAS, arp6-1 plants displayed smaller and fewer rosette leaves in comparison with otu5-1, which in turn had smaller and fewer rosette leaves than the Col-0 plants (Figure 9C). In agreement with a synergistic effect, otu5 arp6 double-mutant plants displayed a further reduction in the size and number of rosette leaves in comparison with each of the single mutants (Figure 9C, db). Moreover, the final averaged plant height of the double mutant was further reduced relative to that of the single mutants at 45 DAS, which already showed reduced plant height in comparison to Col-0 (Figure 9D, otu5, arp6, and db). In agreement with a previous report [40], both otu5-1 and arp6-1 single mutants showed reduced primary root growth; significantly reduced primary root growth was also observed for the otu5 arp6 double mutant in comparison with each of the single mutants (Figure 9E, db). In addition, in agreement with previously published results [40], both otu5-1 and arp6-1 mutants displayed increased root hair length and density in comparison with Col-0, and a synergistic effect regarding root hair length and density was observed for the otu5 arp6 double mutant (Figure 9F, db).
Figure 9.
Homozygous otu5 arp6 plants display synergistic phenotypes. (A) Genotyping of arp6 otu5 plants by genomic DNA PCR. The presence of arp6-1 (arp6) and otu5-1 (otu5) T-DNA junctions was detected in the otu5 arp6 double mutant (db), and the wild-type ARP6 and OTU5 fragments were only detected with Col-0. (B) Representative 21 DAS plants grown under long-day conditions. (C) Representative sets of rosette leaves at 27 DAS in order of production. (D) Representative 45 DAS plants grown under long-day conditions. (E) Average primary root lengths of seedlings at 12 DAS grown under long-day conditions (n = 32–41). (F) Representative root tips of seedlings at seven DAS grown under phosphate-replete conditions. (G) Representative flowers (top views, left four panels) and gynoecia/pistils (right). (H) Representative mature fresh-harvested (left) or alcohol-bleached siliques (right). (I) Averaged lengths of matured siliques. The numbers of siliques averaged are indicated. (J) Averaged ovule number of each silique (top) and ovule abortion rate (bottom). The numbers of siliques averaged are indicated. (K) Flowering times measured either by DAS (top panels) or rosette leaf number (bottom panels, Leaf #) at bolting of plants grown under long-day (LD) or short-day (SD) conditions. (L) Relative FLC expression levels examined by RT-qPCR in otu5-1, arp6-1, and otu5 arp6 (db) plants compared with Col-0. The averaged relative FLC expression levels were determined from three biological repeats. Different letters denote significant differences by pairwise comparison using Student’s t-test; error bars indicate standard deviations.
Synergistic effects on reproductive growth, particularly on fertility, were observed in otu5 arp6 double-mutant plants in comparison with single mutants. The flower sizes of the single and double mutants were similar and smaller than the wild-type flowers (Figure 9G, left panels). In line with these data, the average sepal and petal areas for the single and double mutants were smaller in comparison with Col-0; however, the average sepal area of otu5-1 and the average petal area of arp6-1 were slightly larger than those of the other single mutant or the double mutant (Figure S5A,B). The average stamen lengths for otu5-1 single mutants and, in particular, arp6-1 and double mutants were significantly reduced in comparison with Col-0 (Figure S5C). In addition, the average pistil length of the single and double mutants was significantly reduced, and the shortest was associated with the double mutant (Figure 9G, right panel and Figure S5D). The most drastic synergistic effect was associated with fertility; the average silique length of the otu5 arp6 double mutant was massively reduced, followed by arp6-1 and otu5-1 (Figure 9H,I). Similarly, the smallest average ovule number was observed in otu5 arp6 double-mutant plants, followed by arp6-1 and otu5-1 (Figure 9J, top panel). In agreement with the average silique lengths, the highest ovule abortion rate was observed in otu5 arp6 double-mutant plants (70%), followed by arp6-1 (40%), otu5-1 (8%), and Col-0 (2%) (Figure 9J, bottom panel).
Similar to otu5-1, arp6-1 and otu5 arp6 showed early flowering under both long-day and short-day conditions, in comparison with Col-0 measured either by DAS or by leaf numbers at bolting (Figure 9K). Under long-day conditions, the arp6-1 plants showed the earliest flowering, followed by otu5 arp6 double mutant and otu5-1 (Figure 9K, LD). Under short-day conditions, the earliest flowering was observed in the otu5 arp6 double mutant and arp6-1 plants, followed by otu5-1 plants (Figure 9K, SD). Examined by RT-qPCR, otu5-1, arp6-1, and the otu5 arp6 double mutant showed significantly reduced expression levels of FLC (Figure 9L). Although not exactly correlated with flowering time, the lowest expression levels of FLC were observed in the otu5 arp6 double mutant, followed by otu5-1 and arp6-1. Considering all the results, the increased severity of the otu5 arp6 double-mutant plants regarding various phenotypes supports the proposition that OTU5 has a similar in vivo function to ARP6. However, the observed synergistic effects indicate that OTU5 acts independently of the ARP6- and likely SWR1c-mediated mechanisms.
2.9. Comparison of DEGs in the otu5 arp6 Double Mutant with otu5 and arp6 Single Mutants
To further examine possible mechanistic differences between OTU5- and ARP6-mediated functions, we performed additional transcriptome analyses with 10-day-old seedlings collected in the evening of Col-0, otu5-1, arp6-1, and otu5 arp6 using one-color-based Arabidopsis 44K oligo microarrays. By comparing with Col-0, DEGs were identified and analyzed among otu5-1, arp6-1, and otu5 arp6 plants. Subsets of 92, 811, and 947 upregulated and 177, 320, and 1578 downregulated genes were identified in otu5-1, arp6-1, and otu5 arp6 plants, respectively (Tables S5 and S6). More DEGs (both up- and downregulated) were found in arp6-1 in comparison with otu5-1 (Table S6 and Figure S6), indicating a stronger impact on the transcriptome when the ARP6 function was lost. Whereas a significant proportion of upregulated (51.1%) and downregulated (18.6%) DEGs found in otu5-1 overlapped with those of arp6-1, only a small number of DEGs found in arp6-1 were also found in otu5-1 (Table S6 and Figure S6), suggesting that ARP6 covers most of the OTU5-associated functions. As expected, a significant proportion of the DEGs found in otu5-1 and arp6-1 were also found in otu5 arp6. However, only a small subset of the DEGs found in otu5 arp6 were also found in otu5-1 (Table S6 and Figure S6). In contrast, a relatively large subset of DEGs (mostly upregulated) found in otu5 arp6 also overlapped with those in arp6-1, suggesting that the altered transcriptomic profile of otu5 arp6 plants was largely due to the lack of functional ARP6.
The expression patterns of the DEGs detected in otu5-1, arp6-1, and otu5 arp6 were further analyzed (Table S6). Interestingly, a relatively larger number of otu5-1 DEGs, particularly those upregulated, were similarly expressed in arp6-1 (66.3% upregulated and 28.2% downregulated). In contrast, for arp6-1, only 20% of up- and 25.6% of downregulated DEGs showed similar expression changes in otu5-1. Moreover, a larger number of arp6 otu5 DEGs, in particular those upregulated, were similarly expressed in arp6-1 (80.0% up- and 28.0% downregulated), but a smaller number of arp6 otu5 DEGs displayed similar expression changes in otu5-1 (26.1% up- and 12.5% downregulated).
To further investigate the mechanistic differences between OTU5 and ARP6, we examined the potential synergistic effects of 42 up- and 30 downregulated DEGs from the otu5 arp6 double mutant, which overlapped with those in each of the single mutants. Interestingly, 12 out of 42 (28.6%) upregulated DEGs showed higher expression in otu5 arp6 when compared with single mutants. The difference in log2-fold changes ranged from 0.23 to 4.2 (Table S7). More dramatically, 14 out of 30 (46.7%) downregulated otu5 arp6 DEGs showed more pronounced repression in comparison with single mutants, leading to reduced log2-fold changes between −0.22 to −2.87 compared with single mutants (Table S8). Of particular interest among the 30 downregulated DEGs, FLC (AT5g10140) was detected by three different probes, all of which showed further reduced log2-fold changes in otu5 arp6 mutant plants, ranging from −0.66 to −1.75 relative to the single mutants (Table S8).
2.10. Levels of H2A.Z on FLC and MAF4-5 Were Not Altered in otu5-1 Plants
To further investigate whether OTU5 acts independently of SWR1c, we compared the H2A.Z levels on FLC and MAF4-5 among otu5-1, arp6-1, and Col-0 by qCHIP using antisera against the Arabidopsis H2A.Z isoforms HTA9 and HTA11 (α-H2A.Z) using the same set of primers described above (Figure 10A–C, top panels). As expected, H2A.Z levels on FLC and MAF4-5 were reduced in all tested regions in arp6-1 compared with Col-0. In contrast, in otu5-1 H2A.Z levels were not altered and comparable to those in Col-0 (Figure 10A–C, bottom panels).
Figure 10.
Histone H2A.Z levels on the FLC, MAF4, and MAF5 loci. (A–C) The association of H2A.Z with FLC (A), MAF4 (B), and MAF5 (C) in Col-0, arp6-1, and otu5-1 was analyzed using qCHIP. The percentage qChIP amplification yields from various regions depicted on the top panels (the same as those used for histone marks in Figure 4 and Figure 5) are shown relative to those amplified from the input DNA. The analysis was conducted using antisera raised against Arabidopsis H2A.Z isoforms HTA9 and HTA11. Error bars indicate standard deviations.
2.11. OTU5 Acts Independently of the HUB1-Mediated Flowering Suppression Pathway
Our results showed that increased ubH2B levels on the FLC and MAF4-5 loci were associated with early flowering in otu5-1, which is in contrast to what was reported for the hub1 and ubc1 ubc2 mutants, in which early flowering was associated with reduced ubH2B levels [58,59]. These conflicting results suggest that OTU5-mediated flowering suppression is distinct from the HUB1-mediated pathway. To confirm this supposition, we generated two double mutants, otu5 hub1-4 and otu5 hub1-5, by crossing otu5-1 separately into the hub1 alleles hub1-4 and hub1-5, respectively. We then compared the flowering times of the single and double mutants under long-day conditions (Figure 11A). Whereas otu5-1, hub1-4, and hub1-5 single mutants showed similar early flowering (~7 leaves at bolting) in comparison with Col-0 (~9.5 leaves at bolting), both double mutants flowered even earlier (~5 leaves at bolting) than the single mutants. Interestingly, as examined by RT-qPCR, the flowering times of the single and double mutants correlated with the FLC expression levels (Figure 11A,B). Whereas FLC expression levels in hub1-4 and hub1-5 were generally similar to those of otu5-1 and drastically reduced in comparison to Col-0 (20–40%), further reduced FLC levels (≤10% of Col-0) were observed in the double mutants (Figure 11B).
Figure 11.
OTU5-mediated flowering suppression is HUB1-independent but partially required for autonomous pathway mutation-mediated FLC upregulation and late flowering. (A) Flowering times measured by rosette leaf number at bolting in Col-0, otu5-1, hub1-5, hub1-4, otu5-1 hub1-5, and otu5-1 hub1-4 plants grown under long-day conditions; sample sizes (27–64) were indicated. (B) Relative FLC expression levels examined by RT-qPCR. (C) Flowering times measured by rosette leaf number at bolting under long-day conditions in Col-0, otu5-1, Col-0-FRIGIDA, various autonomous pathway mutants (ld-1, fve-4, and fld-6), and otu5-1 crossed-in double mutants: Col-0-FRIGIDA otu5-1, ld-1 otu5-1, fve-4 otu5-1, and fld-6 otu5-1. (D) Relative FLC expression levels examined by RT-qPCR. The averaged relative FLC expression levels were determined from three biological repeats. Different letters denote significant differences by pairwise comparison using Student’s t-test. Error bars indicate standard deviations; n represents the sample size.
2.12. OTU5 Is Partially Required for FLC-Mediated Flowering Suppression in Autonomous Mutants and Col-0 Expressing FRIGIDA
Notably, the delayed flowering in FRIGIDA (At4g00650)-containing Col-0 can be partially suppressed by crossing in otu5-1 (Figure 11C, FRIGIDA vs. FRIGIDA otu5), suggesting that OTU5 is partially required for FRIGIDA-mediated flowering suppression. Similarly, the delayed flowering of mutants harboring defects in various autonomous pathway components, such as ld-1, fve-4, and fld-6, can also be partially suppressed by crossing into the otu5-1 background (Figure 11C, ld-1, fve-4, and fld-6 vs. ld-1 otu5, fve-4 otu5, and fld-6 otu5, respectively), indicating that OTU5 is also partially required for autonomous pathway mutation-mediated flower suppression. Both FRIGIDA- and autonomous pathway mutation-mediated flowering suppression are modulated through transcriptional activation of FLC, which was apparently partially suppressed by crossing the respective mutants with otu5-1 (Figure 11D). Together, these results show that OTU5 is a novel flowering regulatory component partially required for FRIGIDA- and autonomous pathway mutation-mediated FLC activation and flowering suppression.
3. Discussion
Based on their distinct phylogeny, biochemical properties [9], and preliminary phenotypic analyses of T-DNA insertion mutants, the 12 identified A. thaliana OTU-DUBs are likely involved in various functions that are either evolutionarily conserved or specific to plants. In particular, T-DNA-inserted otu5 null mutant plants displayed various vegetative and reproductive growth phenotypes, including early flowering. Gene ontology enrichment analysis of DEGs supported that downregulation of the major flowering suppressors FLC and MAF4-5 and upregulation of FT and AGL20/SOC1 are responsible for the early flowering phenotype of otu5-1. The upregulation of the flowering initiators FT and AGL20/SOC1, however, appears to be indirect since these genes are targets of the flowering repressors FLC and MAF4-5 [60]. Several observations support the notion that OTU5 is involved in the activation of the major flowering suppressors FLC and MAF4-5 by altering the levels of various histone marks on these loci. Conspicuously, we observed reduced deposition of the activating histone mark H3K36me3 and accumulation of the repressive histone marks H3K27me3 and H3K9me2 on the FLC and MAF4-5 loci in the otu5-1 mutant (Figure 4 and Figure 5). Moreover, the OTU5 protein was found to be enriched in the nucleus, associated with chromatin (Figure 6), and even directly associated with the FLC and MAF4-5 loci (Figure 7).
Taken together, our data suggest that OTU5 is a novel component involved in the epigenetic activation of major flowering repressors that modulate flowering time. Uniquely, OTU5-mediated activation of FLC clade loci and flowering suppression appear to be independent of the HUB1-mediated pathway. Whereas in otu5-1 plants, ubH2B levels were slightly increased on FLC and MAF4-5 loci, genome-wide, the levels of this histone mark remained unaltered in this mutant (Figure 4 and Figure 5). In contrast, homozygous hub1 and ubc1 ubc2 mutants showed decreased ubH2B levels genome-wide and on FLC clade loci [58,59]. In addition, synergistic effects on flowering and FLC expression were observed in the two hub1 otu5 double mutants (Figure 11A,B). Although otu5-1 and SWR1c subunit mutants show similar phenotypes, OTU5-mediated flowering time regulation is also independent of the SWR1c-mediated pathway. Unlike the reduced H2A.Z levels on the FLC and MAF4-5 loci in arp6-1, the H2A.Z levels on these loci were unaltered in otu5-1 (Figure 10). Moreover, synergistic effects on various vegetative and reproductive growth phenotypes were observed in the otu5 arp6 double mutant compared with the single mutants. However, OTU5 is partially required for FLC-mediated flowering suppression in autonomous pathway mutants and FRIGIDA-Col as FLC expression, and late flowering was partially suppressed when each of these genotypes was introduced into the otu5-1 background (Figure 11C,D). Since additional vegetative and reproductive growth phenotypes and altered transcriptomes were associated with otu5-1, it can be speculated that OTU5 employs similar mechanisms to regulate a further subset of genes involved in other plant functions.
3.1. Arabidopsis OTU DUBs OTU1, OTLD1, and OTU5 Are Involved in Epigenetic Regulation
DUBs involved in epigenetic regulation often belong to the UBP/USP class. For example, yeast (S. cerevisiae) Ubp8 and the corresponding human orthologue USP22 are associated with Spt-Ada-Gcn5-acetyltransferase (SAGA) coactivator complexes to modulate the histone ubiquitination/deubiquitination cycle during transcriptional activation, elongation, splicing, and mRNA export of multiple genes [61,62]. SAGA removes ubiquitin from mono-ubiquitinated histone H2B (ubH2B) to promote transcriptional elongation by facilitating Ctk1 recruitment and phosphorylation of the C-terminal RNA polymerase II [3]. In contrast, yeast Ubp10 of the Sir complex deubiquitylates ubH2B and is involved in telomere and rDNA silencing [63,64]. Ubp10 deletion resulted in accumulation of ubH2B and methylation of K4 and K79 of histone H3 (H3K4 and H3K79) to prevent association of the Sir proteins with silent loci. Moreover, Ubp10 overexpression caused a reduction of ubH2B and methylated H3K4 and H3K79 levels, allowing for the spread of the Sir complexes to non-silenced regions [63,64]. Similarly, fruit fly (Drosophila melanogaster) USP7 is associated with silenced genomic regions, such as telomeric domains, and is suggested to contribute to Polycomb-mediated silencing through ubH2B deubiquitylation [65].
Some Arabidopsis UBP DUBs have been shown to be involved in epigenetic regulation. Working together with the PRC1-like complex to deubiquitinate ubH2A and prevent loss of H3K27 tri-methylation, UBP12 and UBP13 are involved in the repression of specific Polycomb group (PcG) target genes such as CONSTANS and FLOWERING LOCUS T, which are critical for circadian clock and photoperiodic flowering regulation [66,67,68]. Similar to yeast Ubp8 and human USP22, Arabidopsis orthologue UBP22 is likely the catalytic subunit of the DUB module and plays a role in the H2B ubiquitylation/deubiquitylation cycle during SAGA-mediated transcriptional elongation [69,70]. Interestingly, UBP26 deubiquitylates ubH2B and is involved in histone modification to modulate transcription. UBP26 is required for the repression of the PcG complex-targeted gene PHERES1 through H3K27 trimethylation [71]. In contrast, UBP26 appears to be also required for FLC activation to suppress flowering [45]. In the ubp26 mutant, ubH2B accumulated globally and at the FLC locus. Moreover, H3K36me3 and H3K27me3 levels were reduced and increased, respectively, at the FLC locus to suppress transcription.
As described above (see Section 1), thus far, only a single human OTU DUB, TRABID/ZRANB1, has been implicated in indirect epigenetic regulation. However, all plant OTU DUBs, including Arabidopsis OTU1, OTU5, OTLD1, and rice OTLD1 orthologue (OsOTU2), that have been investigated so far for in vivo functions belong to cross-kingdom conserved clades and play a role in epigenetic regulation.
Arabidopsis OTU5 does not appear to be involved in the global modification of major histone marks because the overall chromatin levels of H3K4me3, H3K36me3, H3K36me1, H3K27me3, and ubH2B were not altered in otu5-1 plants in comparison with the wild type (Figure 4A). However, qChIP results indicate that reductions in the activating histone mark H3K36me3 and increases in the repressive histone marks H3K27me3 and H3K9me2 were detected in various regions of the FLC and MAF4-5 loci in otu5-1 mutant plants. Moreover, a slight ubH2B increment was also detected in various regions of FLC and MAF4-5 loci in otu5-1 plants. Our qChIP results clearly suggest that A. thaliana OTU5 is involved in modulating the major histone marks on specific genes, such as FLC and MAF4-5. The average qCHIP yields for activating mark H3K36me3 and repressive mark H3K27me3 were found to be higher for FLC than for MAF4 and MAF5 in both wild-type and otu5-1 plants. The magnitudes of the decrease or increase in otu5-1 in comparison with the wild type for H3K36me3 and H3K27me3 were found to be larger in various regions of FLC than for MAF4 and MAF5 (Figure 4 and Figure 5). Our results indicate that H3K36me3 and H3K27me3 are major activating and repressive histone marks on FLC clade loci and are in agreement with a stronger suppression effect on the expression of FLC than MAF4 and MAF5 in otu5-1 (Figure 3B).
3.2. OTU5 Isoforms Are Enriched in the Nucleus, Associated with Chromatin, and Found on FLC and MAF4-5 Loci
To directly or indirectly modify histone marks on specific genes, OTU5 needs to be localized to the nucleus. Nuclear enrichment of both OTU5 isoforms was observed when examined by subcellular fractionation. An adventitious observation of nucleus-enriched RPT2 implies a nucleus-associated function. Interestingly, the role of RPT2a in DNA methylation was previously observed [72]. Enhanced nuclear fluorescence of N- and C-terminally attached GFP fusions of both OTU5 isoforms corroborates the nuclear localization of OTU5 (Figure 6C). Furthermore, both OTU5 isoforms are capable of associating with chromatin, supported by the disruption of OTU5 precipitation with chromatin when the nuclei preparation was pretreated with MNase (Figure 6D). Nucleus- and chromatin-associated OTU5 could potentially be a critical mechanistic component involved in post-translational histone modification of specific target genes, such as FLC and MAF4-5. The direct association of OTU5 with FLC and MAF4-5 was supported by qChIP experiments (Figure 7).
3.3. OTU5 Acts Independently of SWR1c-Mediated FLC-Activation and Flowering Suppression
It is currently unknown how OTU5 or the OTU5-associated complex(es) modulate the levels of various histone marks and ubH2B on FLC and MAF4-5. Although catalytic activity of OTU5 was not detected in vitro, the in vivo functional importance of the OTU5 catalytic site was supported by the observation of complementation failure with otu5-1 and dominant negative effects in wild-type plants by the expression of a catalytic-site mutated OTU5 (Figure 1 and Figure 2). It is possible that the deubiquitination activity of Arabidopsis OTU5 can only be activated when the protein is post-translationally modified, for instance, by phosphorylation [18,73] or when associated with interacting proteins or complexes, as exemplified by and proposed for other characterized DUBs [57].
The dominant negative effects observed when overexpressing the catalytic site-mutated OTU5 in the Col-0 background suggest that the wild-type OTU5 could potentially exert function in association with yet uncharacterized proteins or complexes. OTU5-associated complex(es) were indeed observed by size-exclusion chromatography (Figure 8). Although a large portion of the OTU5 isoforms associated with the low-molecular-weight fractions, a substantial quantity of OTU5 isoforms were observed in fractions peaking at ~500 kDa, a size similar to that of SWR1c [48]. Interestingly, OTU5-null mutant plants generally displayed phenotypes similar to those of mutants that are defective in SWR1c subunits and histone H2A.Z, indicating that OTU5 could potentially be a novel component of SWR1c. However, the available evidence suggests that the OTU5-associated protein complex(es) is distinct from SWR1c and OTU5 likely functions independently of the SWR1c-mediated pathway. First, the isolated yeast SWR1c contains 14 subunits, and none of these subunits is an OTU5 homolog or DUB [46,74,75]. Second, the molecular weights of OTU5-associated protein complexes were essentially unaltered in the absence of ARP6, a subunit critical for forming an SWR1c subcomplex [74,75]. Third, distinct phenotypes not observed in otu5-1 plants, such as extra floral organs and serrated rosette leaves, were reported in mutants defective in genes encoding SWR1c subunits and H2A.Z [47,51,52,53,54]. Fourth, unlike arp6-1 [41], de-repression of phosphate starvation response genes was not observed in otu5-1 plants grown under phosphate-replete conditions [40]. Fifth, in agreement with the requirement of ARP6 for H2A.Z deposition on FLC, expression of FLC and MAF4-5, and flowering repression [48,51], we observed a reduction in H2A.Z levels on FLC and MAF4-5 in arp6-1. However, alteration of H2A.Z levels on the FLC and MAF4-5 loci was not observed in otu5-1 plants (Figure 10). Sixth, whereas FRI-mediated and two autonomous pathway mutations (fve-1- and fca-1)-mediated late flowering and FLC activation were nearly completely abolished in the arp6-1 mutant background [51,76], late flowering and FLC expression were only partially suppressed in FRI-Col-0, and three tested autonomous pathway mutations, including fve-1 in the otu5-1 background (Figure 11).
Furthermore, pronounced synergetic phenotypes of both vegetative and reproductive growth were observed in the otu5-1 arp6-1 double-mutant plants in comparison with each of the single mutants (Figure 9). For vegetative growth phenotypes, the double mutant displayed synergetic effects on seedling growth rate, rosette leaf number and size, final plant height, primary root length, and root hair length/density. Although both the double- and single-mutant plants showed smaller flowers in comparison with Col-0, dramatic synergetic fertility defects were associated with double-mutant plants, including the shortest pistil and silique length, smallest ovule number, and highest ovule abortion rate. However, although the lowest expression level of FLC was observed in otu5-1 arp6-1 double-mutant plants, the early flowering time was not further advanced, suggesting that the threshold of FLC in suppressing flowering may have been surpassed in the double-mutant plants. Alternatively, flowering time is likely regulated by the total expression levels of all FLC-related flowering suppressors or by the concerted effects from different flowering pathways.
Moreover, based on the identified DEGs from the transcriptome analyses of the genotypes under investigation, ARP6 appears to play a more general role and exerts a stronger effect on overall transcriptome changes than OTU5. In support of this supposition, the analysis of congruent DEGs indicated that a large portion of otu5 arp6 DEGs were contributed by a loss of ARP6. A previous transcriptome analysis also suggested a pronounced effect on overall transcriptome change (622 DEGs detected) associated with mutant defective in a SWR1c subunit (pie1-5) [55]. Moreover, a significant portion of otu5 arp6 DEGs that overlapped with those in single mutants showed synergetic expression effects in comparison with each of the single mutants (Tables S7 and S8). Of note, FLC transcripts were further reduced in otu5 arp6 relative to single mutants. Overall, our results support the distinct mechanisms likely associated with OTU5- and ARP6-mediated functions.
Although OTU5- and SWR1-associated protein complex(es) are likely distinct entities, evidence suggests a possible functional overlap between these complexes. First, the similar phenotypes of OTU5-null plants and mutants defective in genes encoding SWR1c subunits and H2A.Z suggest that OTU5- and SWR1 complex(es) could act in parallel pathways. Analysis of overlapping DEGs suggests that ARP6 likely covers the majority of OTU5-associated functions (Table S6 and Figure S6). Analyses of expression patterns in other genotypes for DEGs detected in otu5, arp6, and the double mutant also suggest that ARP6 likely executes substantial OTU5-associated functions (Table S6). Moreover, although the size of the OTU5-associated complex(es) did not shift in the absence of ARP6, the abundance was clearly reduced. This suggests that the assembly, stability, and/or regulation of the OTU5-associated complex(es) was affected by the absence of ARP6.
3.4. OTU5 Acts Independently of HUB1- and UBP26-Mediated FLC-Activation and Flowering Suppression
The evolutionary conserved HUB1-2 and UBC1-2 catalyze the mono-ubiquitination of H2B on a C-terminal conserved lysine [58]. Based on the synergistic effects observed on FLC expression and flowering time when otu5-1 was crossed into two hub1 alleles (Figure 11A,B), the OTU5-mediated activation of FLC-related flowering repressors and flowering suppression are likely also independent of the HUB1-2/UBC1-2-mediated flowering suppression pathway. The synergistic effects observed are well perceived, as OTU5 and HUB1 are likely to carry out opposite catalytic activities. Furthermore, additional distinct phenotypes, such as reduced seed dormancy, pale green leaves, and a bushy appearance, were associated with hub1 alleles but not otu5-1 [58,77]. HUB1-2/UBC1-2-mediated ubiquitination plays a major role in tuning ubH2B levels genome-wide and specifically on FLC clade loci to modulate levels of the activating histone marks H3K4me3 and H3K36me2 but not that of H3K9me2 [58]. In contrast, in the otu5-1 mutant, genome-wide ubH2B levels remained unchanged, and slightly increased levels of H3K9me2 and ubH2B were associated with the FLC, MAF4, and MAF5 loci. Moreover, while mutation of HUB1-2/UBC1-2 components had more pronounced effects on the expression of MAF4 and MAF5 than that of FLC [58], loss of OTU5 appears to be more critical for the expression of FLC than that of MAF4 and MAF5.
OTU5-mediated flowering suppression also appears to be independent of the UBP26-mediated pathway. Genome-wide increases in ubH2B and H3K4me3 deposition were observed in ubp26-1 [45,78], but not in otu5-1, and the effects of the loss of UBP26 on the expression of various members of the FLC clade are different from those observed in plants without functional OTU5. In ubp26-1 plants, strongly reduced expression was detected for FLC, followed by MAF2 and MAF3, while MAF1 and MAF4 transcripts were only slightly reduced, and the expression of MAF5 even increased [45].
However, the novel OTU5-mediated pathway described here appears to be partially required for FLC-mediated flowering suppression in autonomous pathway mutants and FRIGIDA-Col. To determine how OTU5 or the OTU5-associated complex(es) modulate the levels of various histone marks and ubH2B on FLC and MAF4-5, it is essential to isolate the in vivo OTU5-interacting proteins or OTU5-associated complex(es) and determine the identities of their constituents and in vivo substrates. It would be interesting to test whether OTU5 uses ubH2B as a substrate. Additionally, the pleiotropic phenotypes of OTU5-null mutant plants suggest that OTU5 could be involved in more cellular processes by targeting and regulating a subset of target genes. It can be speculated that OTU5 employs mechanisms similar to those observed for FLC and MAF4-5 regulation. Further, it would be interesting to screen for more OTU5 target genes and their respective cellular functions. It would be equally intriguing to examine whether the potential OTU5 orthologues, human OTUD6A/OTUD6B, yeast Otu2, and rice (O. sativa) orthologous products (04g0619500) employ similar mechanisms to regulate specific processes.
4. Materials and Methods
4.1. Plant Materials and Growth Conditions
OTU T-DNA-inserted mutants (Table S1), ld-1 [79], two hub1 mutant alleles (hub1-4/Salk_122512 and hub1-5/Salk_044415) [58], and FRIGIDA-Col [80] were requested from the Arabidopsis Biological Resource Center at Ohio State University (Columbus, OH, USA) or the European Arabidopsis Stock Center at the University of Nottingham (Loughborough, UK). The arp6-1 (SAIL_599_G03) [51], fld-6 (SAIL_642_C05.V2) [81], and fve-4 [82] mutants were described previously and are kind gifts from Yee-Yung Charng (ABRC, Academia Sinica, Taiwan) and Keqiang Wu (National Taiwan University, Taiwan). To grow A. thaliana plants, seeds were surface sterilized and stratified in distilled water at 4 °C for three days in the dark. The stratified seeds were then sown in soil (a 6:1:1 mixture of humus:vermiculite:perlite) and grown in a 16-h light/8-h dark or 8-h light/16-h dark photoperiod with a light intensity of ~120 µmol·m−2·s−1 at 22 °C. To select transgenic plants, sterilized seeds were stratified on half-strength Murashige and Skoog plates (0.8% agar, pH 5.8) supplemented with 1% sucrose and appropriate antibiotics at 4 °C for three days in the dark. The seeds were then germinated in a growth chamber at 22 °C (16-h light/8-h dark). Twelve-day-old seedlings were transferred to soil and grown under the same light/dark photoperiods and light intensity described above. To determine primary root lengths, stratified seeds were germinated and grown on half-strength Murashige and Skoog plates (1.2% agar and 1.5% sucrose) in a growth chamber at 22 °C (16-h light/8-h dark) for five days; seedlings of similar sizes were then transferred to new plates and grown vertically under the same conditions for an additional seven days. To determine the root hair length and density, five-day-old seedlings were transferred to phosphate-replete conditions, as previously described [41] for an additional two days.
4.2. RT-PCR and RT-qPCR
Total RNA was isolated from 14-day-old seedlings with Trizol (Life Technologies, Carlsbad, CA, USA), treated with DNase using the TURBO DNA-free kit (Thermo Fisher Scientific, Waltham, MA, USA) according to the manufacturers’ instructions, and quantified by NanoDrop ND-1000 (Thermo Fisher Scientific). A total RNA of 2 µg was used for first-strand cDNA synthesis in a 20 µL reaction with the Transcriptor First Strand cDNA Synthesis Kit (Roche Life Science, Indianapolis, IN, USA). Sterile water was added to a final volume of 150 µL. To check for the presence of corresponding full-length transcripts (ORFs) for various T-DNA-inserted mutants, 40 extended amplification cycles were conducted. UBQ10 was examined as a loading control. The primer pairs for the full-length transcripts of the OTU loci were the same as those used for making recombinant constructs, as previously described [9]. RT-qPCR was performed in triplicate with first strand cDNA samples and gene-specific primers on a QuantStudio 12K Flex Real-Time PCR System (Applied Biosystems, Austin, TX, USA). Each of the reaction mixes comprised 2X SYBR Green PCR Master Mix (Applied Biosystems), forward and reverse primers, first strand-cDNA template, and sterile water. The reactions were added to 96- or 384-well clear reaction plates (Applied Biosystems), sealed with an optical adhesive cover (Applied Biosystems), and placed into a real-time PCR machine. The reactions were incubated at 50 °C for 2 min, denatured at 95 °C for 10 min, followed by 40 cycles of denaturation at 95 °C for 15 s and extension at 60 °C for 1 min. UBQ10 was also amplified in triplicate and used as an internal control. The specificity of each pair of gene-specific primers was determined using a dissociation curve. The relative expression level of each gene was calculated by the difference between the cycle threshold (Ct) of target genes and UBQ10 (ΔCt = Cttarget gene − CtUBQ10), that is 2−ΔCt [83]. The primer pairs for the UBQ10 control and flowering regulatory genes are listed in Table S4.
4.3. Cryo-SEM and Light Microscopy
For microtome sectioning, inflorescence stems were cut just below the first internode and fixed in 4% glutaraldehyde for 2 h, followed by embedding in Leica Historesin according to the manufacturer’s instructions. Sections of 10 µm were made on a rotary microtome, and the tissues were stained with 0.5% toluidine blue. The leaf areas were measured using ImageJ 1.38× (National Institutes of Health, Bethesda, MD, USA). To determine the cell densities of the leaves and petals, cryo-SEM was conducted, as previously described [84].
4.4. Transgenic Constructs and A. thaliana Transformation
To generate complementation or overexpression lines with otu5-1 or Col-0, 35S promoter and coding sequence of either wild-type OTU5a or OTU5a-C192S from entry vectors (pENL4-2-L3, pENTR221-OTU5a, and pENTR221-OTU5a-C192S, respectively) were mobilized together into gateway vector pKNGSTAP [85] using Gateway Technology Clonase II according to the manufacturer’s instruction (Invitrogen). The wild-type and C192S-mutated OTU5a coding sequences were first PCR-amplified using PfuTurbo (Agilent Technologies, Santa Clara, CA, USA) from pET28a-OTU5a and pET28a-OTU5a-C192S, respectively, with the primer pair OTU5a_CF and OTU5a_CR (Table S4) and cloned separately into pDONR221 (Life Technologies) to give pENTR221-OTU5a and pENTR221-OTU5a-C192S. The entry vector pENL4-2-L3 was requested from VIB, Belgium. The vector pET28a-OTU5a-C192S was derived by site-directed mutagenesis in accordance with the manufacturer’s instructions (Agilent Technologies) from pET28a-OTU5a, described previously [9] using the primer pair OTU5a-C192S-T and OTU5a-C192S-B (Table S4). A freeze–thaw method was used to transform Agrobacterium tumefaciens GV3101, and the A. thaliana transformation was performed as previously described [86]. Homozygous complementation and overexpression lines were selected from the T3 plants.
4.5. Transcriptome Analyses
For the first otu5-1 transcriptome comparison with Col-0, antisense-amplified RNA (aRNA) containing aminoallyl-UTP was prepared from 1 µg DNase-treated total RNA from 10-day-old seedlings, collected in the morning, using the Amino Allyl MessageAmp II aRNA amplification kit (Applied Biosystems/Ambion). The quantity and quality of total RNA were checked with an Agilent 2100 bioanalyzer using an RNA 6000 nano assay kit (Agilent Technologies). The quantity and quality of modified aRNA were checked with an Agilent 2100 bioanalyzer and a NanoDrop ND-1000 UV–Vis spectrophotometer (Thermo Fisher Scientific). The Col-0 and otu5-1 aRNAs were subsequently labeled with Alexa Fluor 555 and Alexa Fluor 647 reactive dyes (Life Technologies), respectively, purified by the Qiagen RNeasy MiniElute Cleanup kit (Qiagen, Hilden, Germany), and mixed in equal amounts (825 ng each). An A. thaliana genome 44K oligo microarray kit (G2519F-021169, Agilent Technologies) was used for hybridization. Microarray hybridization and washing were performed with the Agilent Gene Expression Hybridization kit and Gene Expression wash pack according to the manufacturer’s instructions. The chip was scanned with an Agilent G2565CA microarray scanner. The array image was acquired with Feature Extraction software version 10.7.1.1 using the GE2-107_Sep09 protocol, and the array data were analyzed using GeneSpring GX 11.2 (Agilent Technologies). Differentially expressed entries with fold changes of ≥2 and p-values of <0.05 were collected. Gene Ontology enrichment was analyzed using GOBU’s MultiView plugin (https://gobu.sourceforge.io/, accessed on 6 April 2011) based on the TAIR GO annotations of all protein-coding genes of TAIR10 genome release [43,44]. The enriched GO terms with p-values of <0.01 derived by Fisher’s exact test [87] and TopGo’s elim algorithm [88] were collected.
For transcriptome comparison of otu5-1, arp6-1, and otu5-1 arp6-1 with Col-0, samples used for total RNA isolation were collected in the evening from 10-day-old seedlings grown on 1/2 MS medium. Total RNA was purified using the RNeasy Mini Kit (Qiagen). Total RNA quality (OD260/280 > 2.0; RNA integrity number > 7.0) was analyzed by ND-1000 spectrophotometer (Thermo Fisher Scientific) and Bioanalyzer expert RNA 6000 Nanochip (Agilent Technologies). Labeling and hybridization of cRNA were performed using the One-Color Microarray-Based Gene Expression Analysis system (Agilent Technologies) according to the manufacturer’s protocol. Labeled cRNA was synthesized and amplified from 0.2 μg total RNA using a Low Input Quick-Amp Labeling kit (Agilent Technologies) and Cy3 (CyDye, Agilent Technologies). Cy3-labled cRNA of 1.65 μg was fragmented at 60 °C for 30 min. The fragmented cRNA was then pooled and hybridized to Arabidopsis (V4) 4×44K Microarray (Agilent Technologies) at 65 °C for 17 h. After the washing and drying steps, the microarrays were scanned with an Agilent microarray scanner (Agilent Technologies) at 535 nm for Cy3. Array intensity files were processed using the Bioconductor package limma [89], where normalization was performed using its normalizeVSN function [90] and a differential expression analysis was performed using its lmFit and eBayes functions [91]. Differentially expressed entries with fold changes of ≥2 and p-values of <0.05 were collected. Venn diagrams were made using Venneuler.
4.6. Immunoblotting and Monitoring Global Levels of Various Histone Marks
Extraction of total proteins and immunoblotting were conducted as previously described [92]. Rabbit polyclonal antibodies were raised against purified recombinant full-length A. thaliana OTU1, OTU2, OTU5b, RPN8a, RPN10, RPN13, RAD23c, DDI1, and NUB1 (custom-made by Genesis Biotech or Cashmere Biotech, Taipei, Taiwan). Rabbit polyclonal antibodies made against A. thaliana PBA1, RPT2, RPT5, RPN5, RPN6, and RPN12 were purchased from Enzo Life Sciences. The global levels of H3 marks and ubH2B in wild-type and otu5-1 plants were detected from nuclear-enriched protein extracts of 10-day-old seedlings following the chromatin extraction and sonication of the ChIP protocol, and the chromatin solution was diluted with 2× loading buffer and denatured at 100 °C for 10 min. The samples were examined by immunoblotting with specific rabbit polyclonal antibodies against H3K36me3 (ab9050, Abcam), H3K27me3 (ABE44, Millipore), H3K36me1 (ab9048, Abcam), histone H3 (ab1791, Abcam), or mouse monoclonal antibodies against H3K4me3 (ab12209, Abcam) or ubH2B (MM-0029, Médimabs). A chemiluminescent system (Perkin Elmer) was used to develop the protein blots according to the manufacturer’s instructions.
4.7. Quantitative Chromatin Immunoprecipitation (qChIP)
The ChIP experiment was performed as described in [93,94]. Fourteen-day-old seedlings were harvested and cross-linked with 1% formaldehyde under a vacuum for 15–20 min. The cross-linking reaction was stopped with 125 mM glycine, followed by incubation for 10 min with occasional shaking. Chromatin was extracted and sheared to an average length of 500–1000 bp through sonication by Biorupter (Diagenode), and then sheared chromatin was preincubated at 4 °C for 1 h with pre-equilibrated protein-A agarose beads (Millipore), followed by centrifugation at 4000 rpm for 2 min. The resulting supernatant was incubated at 4 °C overnight with specific rabbit polyclonal antibodies against H3K36me3 (ab9050, Abcam), H3K27me3 (ABE44, Millipore), H3K9me2 (07-441, Millipore), H2A.Z (H2A.Z isoforms HTA9 and HTA11), OTU5b (see above), or mouse monoclonal antibodies against the ubH2B (MM-0029, Médimabs), followed by the addition of protein A agarose beads (40 μL) and further incubation for 3–4 h. The α-H2A.Z was custom-made (LTK BioLaboratories, Taipei, Taiwan) and a kind gift from Yee-Yung Charng (ABRC, Academia Sinica, Taiwan). The immunocomplexes attached to the protein A agarose beads were sequentially washed with low- and high-salt wash buffers (20 mM tris-HCl/pH 8.0, 2 mM EDTA, 0.1% SDS, 1.0% Triton X-100) supplemented with 0.15 M NaCl (low salt) or 0.5 M NaCl (high salt), then with a LiCl wash buffer (250 mM LiCl, 10 mM tris-HCl/pH 8.0, 1.0 mM EDTA, 1% NP-40, 1.0% deoxycholate), and twice with a TE buffer (10 mM tris-HCl/pH 8.0, 1.0 mM EDTA), and eluted from the beads by incubation at room temperature for 15 min in elution buffer (0.1 M NaHCO3, 0.5% SDS). The cross-links were heat reversed at 65 °C, and the DNA was purified by a QIAGEN QIAquick gel extraction kit. The precipitated DNA samples associated with the modified histone H3 were quantified with real-time PCR using SYBR Green PCR Master Mix through QuantStudio 12K Flex Real-Time PCR System (Applied Biosystems) with programs recommended by the manufacturer. The comparative threshold cycle (CT) method was used to determine the relative qCHIP yields [95]. The percent input for histone modifications was calculated using the total input DNA as a control in all experiments. The sequences of the PCR primer pairs are listed in Table S4. All qChIP results presented are the averages of the three biological replicates.
4.8. Isolation of Total Proteins, Cytosolic Proteins, Nuclear Extracts, and Chromatin
Cytosolic, nuclear, and chromatin fractions were isolated as previously described [96,97]. Tissues from 15 DAS plants were homogenized in buffer A (2.5% Ficoll 400, 5% dextran T40, 0.4 M sucrose, 25 mM Tris-HCl, pH 7.4, 10 mM MgCl2, 10 mM β-mercaptoethanol, and 1 mM DTT) supplemented with a 1x protease inhibitor cocktail (Roche) using a mortar and pestle and then filtered through two layers of Miracloth (EMD Millipore). Triton X-100 was added to a final concentration of 0.5%, and the mixture was incubated on ice for 15 min. The nuclei pellet (P1) was collected by low-speed centrifugation (1300× g) for 4 min at 4 °C. The supernatant (S1) was further clarified by high-speed centrifugation (20,000× g) for 15 min at 4 °C to remove cell debris and insoluble aggregates as the cytosolic fraction (S2). The nuclei pellet (P1) was washed with buffer A containing 0.1% Triton X-100, resuspended gently in 1 mL of buffer A, and transferred to a microcentrifuge tube. This nuclei-enriched preparation was centrifuged at 100× g for 1 min to pellet the starch and cell debris. The supernatant was subsequently centrifuged at 1800× g for 5 min to pellet the nuclei (P2), which were washed once in buffer A and then lysed in buffer B (3 mM EDTA, 0.2 mM EGTA, and 1 mM DTT) supplemented with 1x protease inhibitors (as nuclear fraction). Insoluble chromatin was collected in pellet form by centrifugation (1700× g) for 4 min at 4 °C, washed once in buffer B, and centrifuged again under the same conditions. The supernatant was saved as the nucleoplasmic fraction (S3). The final chromatin pellet (P3) was resuspended in a 2× SDS-PAGE sample buffer and sonicated for 15 s with an XL2020 microtip (Misonix) at 25% amplitude. To release chromatin-bound proteins by nuclease treatment, nuclei (P1) were resuspended in buffer A supplemented with 1 mM CaCl2 and 0.2 U of micrococcal nuclease (New England Biolabs, Ipswich, MA, USA). After incubation at 37 °C for 1 min, the nuclease reaction was stopped by the addition of 1 mM EGTA. Nuclei and chromatin isolation were conducted as described above. Total protein extracts were prepared from tissues by homogenization in liquid nitrogen. Fifty milligram samples were resuspended in a 2× SDS-PAGE sample buffer and boiled for 5 min, and the cell debris was removed by centrifugation before loading onto 10% SDS-PAGE gels.
4.9. Transient Expression in A. thaliana Protoplasts
GFP fusion constructs of OTU5a and OTU5b for transient expression experiments were constructed in p2X35S-TEV-eGFP-35ST (Figure 6B) derived from a T & A cloning vector (Real Biotech Co., Taipei, Taiwan). The CaMV double 35S promoter (2× P35S-TEV) and CaMV 35S poly(A) addition signal (TER35S) were PCR derived from pSAT5-DEST-EYFP-C1 [98], and the eGFP coding sequence was PCR derived from pZm13::GFP [99], with modifications at the 5′ and 3′ ends of five GA repeat coding sequences. For N-terminal fusion to eGFP, the OTU5a and OTU5b coding sequences were amplified and cloned in frame to 5′ of the eGFP coding region using the primer pairs OTU5a-X/OTU5-E and OTU5b-X/OTU5-E, respectively (Table S4). The 5′ and 3′ primers were designed to add XmaI and EcoRI restriction sites, respectively, for cloning. For C-terminal fusion to eGFP, the OTU5a and OTU5b coding sequences were amplified and cloned in frame to 3′ of the eGFP coding region using the primer pairs OTU5a-B/OTU5-S and OTU5b-B/OTU5-S, respectively (Table S4). The 5′ and 3′ primers were designed to add BamHI and SalI restriction sites, respectively, for cloning.
Protoplasts were isolated from rosette leaves of four-week-old A. thaliana plants grown under 12-h light/12-h dark at 22 °C by slicing them into 0.5-mm sections, followed by vacuum infiltration and incubation in digestion solution (0.4 M mannitol, 20 mM MES, pH 5.7, 20 mM KCl, 10 mM CaCl2, 0.1% BSA, and 5 mM β-mercaptoethanol) containing 1% cellulase R-10 and 0.25% macerozyme R-10 (Yakult Pharmaceutical Industry, Tokyo, Japan) for 4 h with shaking. Cells were filtered through Miracloth, washed three times in wash solution (150 mM NaCl, 125 mM CaCl2, 5 mM KCl, 2 mM MES, pH 5.7, and 5 mM glucose), and finally diluted to 2 × 106 cells/mL. Protoplasts (2 × 105 cells) were transfected by adding 25 µg of purified plasmids in 200 µL of wash solution, followed by the addition of 220 µL of polyethylene glycol solution (40% polyethylene glycol-4000, 240 mM mannitol, and 100 mM CaCl2), and incubated 10 min at room temperature. The transfected cells were then pelleted by centrifugation at 100× g for 2 min, resuspended in 400 µL of wash solution, and incubated for 16 h under light at room temperature. GFP fluorescence was visualized using a Zeiss LSM 510 META confocal microscope equipped with Zeiss LSM Image software v4.2 (Carl Zeiss, Oberkochen, Germany).
4.10. Gel Filtration Chromatography
Gel filtration was performed on a HiPrep 16/60 Sephacryl S-300HR column (Sigma-Aldrich, St. Louis, MO, USA) in a buffer consisting of 50 mM Tris, pH 7.5, 200 mM NaCl2, 2 mM EDTA, 10 mM MgCl2, and 10% (v/v) glycerol. The column was calibrated with gel filtration markers (MWGF1000, Sigma-Aldrich) containing a mixture of standard proteins ranging from 66 to 669 kDa. Plant extracts were prepared by grinding three-week-old, soil-grown A. thaliana plants, excluding roots in liquid nitrogen with 2 volumes of gel filtration buffer supplemented with 1 mM β-mercaptoethanol, 0.1% (v/v) Nonidet P-40, 1 mM dithiothreitol (DTT), and protease inhibitors (1 mM PMSF, 15 mM p-nitrophenylphosphate, 60 mM β-glycerophosphate, 0.1 mM sodium vanadate, 1 mM sodium fluoride, 10 µg/mL aprotinin, 5 µg/mL pepstatin, 10 µg/mL soybean trypsin inhibitor, and 0.1 mM benzamidine). The samples were cleared by centrifugation at 12,000 rpm for 10 min and filtered through 0.45-µm filters. Chromatography was conducted at room temperature with a flow rate of 0.25 mL/min, and 1 mL fractions were collected. The proteins in each fraction were concentrated by cold 10% TCA precipitation, washed five times with ice-cold acetone, and then analyzed for the presence of OTU5 isoforms by immunoblotting using OTU5 antisera purified by NHS HP SpinTrap (GE Healthcare). Two independent biological replicates with very similar results were obtained.
5. Conclusions
The cross kingdom-conserved Arabidopsis OTU5 is involved in various vegetative and reproductive growth, including organ size, root growth, flowering time, and fertility. Similar to two other investigated Arabidopsis OTU DUBs, OTLD1 and OTU1, which are involved in epigenetic regulation of specific target genes, such as DA1 and DA2, Arabidopsis OTU5 is involved in epigenetic activation of the major flowering repressors FLC, MAF4, and MAF5. As shown schematically in Figure 12, our results support the supposition that Arabidopsis OTU5 is a novel flowering repressor, acting independently of the SWR1c- and HUB1/2-UBC1/2-mediated flowering pathways but is partially required for autonomous mutant- and FRI-mediated pathways. Failure to rescue the otu5-1 growth phenotypes by OTU5-CS mutation and dominant negative effects observed in OTU5-CS-overexpressing wild-type plants suggest that the conserved catalytic site of OTU5 is critical in vivo. This also suggests that OTU5 exerts an in vivo function with associated proteins or complexes, which is also supported by the presence of OTU5 complexes in vivo. To further investigate the mechanisms underlying OTU5-mediated functions, it will be essential to isolate the in vivo OTU5-interacting proteins or OTU5-associated complex(es) and determine the identities of their constituents and in vivo substrates.
Figure 12.
Arabidopsis OTU5 is a novel flowering suppressor. OTU5 acts, potentially in an associated protein complex (OTU5c), in parallel with SWR1c- and HUB1/2-mediated pathways to epigenetically activate FLC clade repressors and suppress flowering. OTU5 primarily activates FLC and, to a lesser extent, MAF5, MAF4, and MAF1, which in turn suppress major flowering initiators FT and SOC1 to suppress flowering. Under unknown mechanisms, OTU5 is involved in decreasing the deposition of the activating histone mark H3K36me3 and in the upregulation of the suppressive histone marks H3K27me3 and H3K9me2 as well as ubH2B on specific loci, such as FLC, MAF4, and MAF5. OTU5-mediated flowering suppression is distinct from the SWR1c-mediated pathway, which activates FLC-related repressors through H2A.Z deposition. OTU5 also acts independently of the HUB1/2-mediated pathway, which modulates genome-wide ubH2B levels and activates a distinct set of FLC-related repressors through distinct activating/repressive histone marks (see Section 3 for details). OTU5 is, however, partially required for FLC-mediated flowering suppression in autonomous pathway mutants and FRIGIDA-Col. Transcription activation or flowering promotion is indicated by green arrows, and transcription suppression is denoted by a red bar.
Supplementary Materials
The following supporting information can be downloaded at: https://www.mdpi.com/article/10.3390/ijms24076176/s1.
Author Contributions
Conceptualization, R.R. and H.F.; methodology, R.R., S.-Y.L., R.U., W.-D.L., G.-Y.J., W.S. and H.F.; validation, R.R., W.-D.L., W.S. and H.F.; formal analysis, R.R., W.-D.L. and H.F.; investigation, R.R., S.-Y.L., R.U., and H.F.; resources, G.-Y.J., W.S., and H.F.; data curation, R.R., W.-D.L., and H.F.; writing—original draft preparation, R.R. and H.F.; writing—review and editing, W.S. and H.F.; visualization, H.F.; supervision, H.F.; project administration, H.F.; funding acquisition, H.F. All authors have read and agreed to the published version of the manuscript.
Funding
This research was funded by the Ministry of Science and Technology (MOST), Taiwan, MOST 105-2311-B-001-054 and Academia Sinica, Taiwan, AS-102-TP-B05.
Acknowledgments
We thank Scott D. Michaels (Indiana University, Bloomington, IN) for providing mutation information about ld-1; Ram Nivas Ahirwar, Shu-Jen Chou, Mei-Jane Fang, and Wann-Neng Jane, and Huei-Jing Wang (IPMB) for technical assistance; and Chen-Tuo Liao (Department of Agronomy, National Taiwan University) for statistical analyses. The Cryo-SEM and light microscopy analyses were conducted with assistance from the staff of the Plant Cell Biology Core Lab, IPMB. The microarray experiments with the Agilent platform were conducted by the DNA Microarray Core lab (IPMB).
Conflicts of Interest
The authors declare no conflict of interest and the funders had no role in the design of the study; in the collection, analyses, or interpretation of data; in the writing of the manuscript; or in the decision to publish the results.
References
- Komander, D.; Clague, M.J.; Urbé, S. Breaking the chains: Structure and function of the deubiquitinases. Nat. Rev. Mol. Cell Biol. 2009, 10, 550–563. [Google Scholar] [CrossRef] [PubMed]
- Clague, M.J.; Urbé, S.; Komander, D. Breaking the chains: Deubiquitylating enzyme specificity begets function. Nat. Rev. Mol. Cell Biol. 2019, 20, 338–352. [Google Scholar] [CrossRef] [PubMed]
- Reyes-Turcu, F.E.; Ventii, K.H.; Wilkinson, K.D. Regulation and cellular roles of ubiquitin-specific deubiquitinating enzymes. Annu. Rev. Biochem. 2009, 78, 363–397. [Google Scholar] [CrossRef]
- Steinhauer, W.R.; Walsh, R.C.; Kalfayan, L.J. Sequence and structure of the Drosophila melanogaster ovarian tumor gene and generation of an antibody specific for the ovarian tumor protein. Mol. Cell. Biol. 1989, 9, 5726–5732. [Google Scholar] [CrossRef] [PubMed]
- Makarova, K.S.; Aravind, L.; Koonin, E.V. A novel superfamily of predicted cysteine proteases from eukaryotes, viruses and Chlamydia pneumoniae. Trends Biochem. Sci. 2000, 25, 50–52. [Google Scholar] [CrossRef] [PubMed]
- Borodovsky, A.; Ovaa, H.; Kolli, N.; Gan-Erdene, T.; Wilkinson, K.D.; Ploegh, H.L.; Kessler, B.M. Chemistry-based functional proteomics reveals novel members of the deubiquitinating enzyme family. Chem. Biol. 2002, 9, 1149–1159. [Google Scholar] [CrossRef]
- Du, J.; Fu, L.; Sui, Y.; Zhang, L. The function and regulation of OTU deubiquitinases. Front. Med. 2020, 14, 542–563. [Google Scholar] [CrossRef]
- Mevissen, T.E.T.; Hospenthal, M.K.; Geurink, P.P.; Elliott, P.R.; Akutsu, M.; Arnaudo, N.; Ekkebus, R.; Kulathu, Y.; Wauer, T.; El Oualid, F.; et al. OTU deubiquitinases reveal mechanisms of linkage specificity and enable ubiquitin chain restriction analysis. Cell 2013, 154, 169–184. [Google Scholar] [CrossRef]
- Radjacommare, R.; Usharani, R.; Kuo, C.-H.; Fu, H. Distinct phylogenetic relationships and biochemical properties of Arabidopsis ovarian tumor-related deubiquitinases support their functional differentiation. Front. Plant Sci. 2014, 5, 84. [Google Scholar] [CrossRef] [PubMed]
- Zhu, Q.; Fu, Y.; Li, L.; Liu, C.H.; Zhang, L. The functions and regulation of Otubains in protein homeostasis and diseases. Ageing Res. Rev. 2021, 67, 101303. [Google Scholar] [CrossRef]
- Kato, K.; Nakajima, K.; Ui, A.; Muto-Terao, Y.; Ogiwara, H.; Nakada, S. Fine-tuning of DNA damage-dependent ubiquitination by OTUB2 supports the DNA repair pathway choice. Mol. Cell 2014, 53, 617–630. [Google Scholar] [CrossRef]
- Nakada, S.; Tai, I.; Panier, S.; Al-Hakim, A.; Iemura, S.-I.; Juang, Y.-C.; O’Donnell, L.; Kumakubo, A.; Munro, M.; Sicheri, F.; et al. Non-canonical inhibition of DNA damage-dependent ubiquitination by OTUB1. Nature 2010, 466, 941–946. [Google Scholar] [CrossRef]
- Wiener, R.; Zhang, X.; Wang, T.; Wolberger, C. The mechanism of OTUB1-mediated inhibition of ubiquitination. Nature 2012, 483, 618–622. [Google Scholar] [CrossRef] [PubMed]
- Ernst, R.; Mueller, B.; Ploegh, H.L.; Schlieker, C. The otubain YOD1 is a deubiquitinating enzyme that associates with p97 to facilitate protein dislocation from the ER. Mol. Cell 2009, 36, 28–38. [Google Scholar] [CrossRef] [PubMed]
- Papadopoulos, C.; Kirchner, P.; Bug, M.; Grum, D.; Koerver, L.; Schulze, N.; Poehler, R.; Dressler, A.; Fengler, S.; Arhzaouy, K.; et al. VCP/p97 cooperates with YOD1, UBXD1 and PLAA to drive clearance of ruptured lysosomes by autophagy. EMBO J. 2017, 36, 135–150. [Google Scholar] [CrossRef]
- Kayagaki, N.; Phung, Q.; Chan, S.; Chaudhari, R.; Quan, C.; O’Rourke, K.M.; Eby, M.; Pietras, E.; Cheng, G.; Bazan, J.F.; et al. DUBA: A deubiquitinase that regulates type I interferon production. Science 2007, 318, 1628–1632. [Google Scholar] [CrossRef] [PubMed]
- de Vivo, A.; Sanchez, A.; Yegres, J.; Kim, J.; Emly, S.; Kee, Y. The OTUD5-UBR5 complex regulates FACT-mediated transcription at damaged chromatin. Nucleic Acids Res. 2019, 47, 729–746. [Google Scholar] [CrossRef] [PubMed]
- Zhao, Y.; Mudge, M.C.; Soll, J.M.; Rodrigues, R.B.; Byrum, A.K.; Schwarzkopf, E.A.; Bradstreet, T.R.; Gygi, S.P.; Edelson, B.T.; Mosammaparast, N. OTUD4 is a phospho-activated K63 deubiquitinase that regulates MyD88-dependent signaling. Mol. Cell 2018, 69, 505–516. [Google Scholar] [CrossRef]
- Chen, X.; Zhang, H.; Wang, X.; Shao, Z.; Li, Y.; Zhao, G.; Liu, F.; Liu, B.; Zheng, Y.; Chen, T.; et al. OTUD1 regulates antifungal innate immunity through deubiquitination of CARD9. J. Immunol. 2021, 206, 1832–1843. [Google Scholar] [CrossRef]
- Lu, D.; Song, J.; Sun, Y.; Qi, F.; Liu, L.; Jin, Y.; McNutt, M.A.; Yin, Y. Mutations of deubiquitinase OTUD1 are associated with autoimmune disorders. J. Autoimmun. 2018, 94, 156–165. [Google Scholar] [CrossRef]
- Zhang, Z.; Wang, D.; Wang, P.; Zhao, Y.; You, F. OTUD1 negatively regulates type I IFN induction by disrupting noncanonical ubiquitination of IRF3. J. Immunol. 2020, 204, 1904–1918. [Google Scholar] [CrossRef]
- Verboom, L.; Hoste, E.; van Loo, G. OTULIN in NF-κB signaling, cell death, and disease. Trends Immunol. 2021, 42, 590–603. [Google Scholar] [CrossRef]
- Weinelt, N.; van Wijk, S.J.L. Ubiquitin-dependent and -independent functions of OTULIN in cell fate control and beyond. Cell Death Differ. 2021, 28, 493–504. [Google Scholar] [CrossRef]
- Martens, A.; van Loo, G. A20 at the crossroads of cell death, inflammation, and autoimmunity. Cold Spring Harb. Perspect. Biol. 2020, 12, a036418. [Google Scholar] [CrossRef]
- Priem, D.; van Loo, G.; Bertrand, M.J.M. A20 and cell death-driven inflammation. Trends Immunol. 2020, 41, 421–435. [Google Scholar] [CrossRef]
- Uchiyama, K.; Totsukawa, G.; Puhka, M.; Kaneko, Y.; Jokitalo, E.; Dreveny, I.; Beuron, F.; Zhang, X.; Freemont, P.; Kondo, H. p37 is a p97 adaptor required for Golgi and ER biogenesis in interphase and at the end of mitosis. Dev. Cell 2006, 11, 803–816. [Google Scholar] [CrossRef] [PubMed]
- Jin, J.; Xie, X.; Xiao, Y.; Hu, H.; Zou, Q.; Cheng, X.; Sun, S.-C. Epigenetic regulation of the expression of Il12 and Il23 and autoimmune inflammation by the deubiquitinase Trabid. Nat. Immunol. 2016, 17, 259–268. [Google Scholar] [CrossRef]
- Yan, N.; Doelling, J.H.; Falbel, T.G.; Durski, A.M.; Vierstra, R.D. The ubiquitin-specific protease family from Arabidopsis. AtUBP1 and 2 are required for the resistance to the amino acid analog canavanine. Plant Physiol. 2000, 124, 1828–1843. [Google Scholar] [CrossRef] [PubMed]
- Majumdar, P.; Nath, U. De-ubiquitinases on the move: An emerging field in plant biology. Plant Biol. 2020, 22, 563–572. [Google Scholar] [CrossRef]
- Krichevsky, A.; Zaltsman, A.; Lacroix, B.; Citovsky, V. Involvement of KDM1C histone demethylase–OTLD1 otubain-like histone deubiquitinase complexes in plant gene repression. Proc. Natl. Acad. Sci. USA 2011, 108, 11157–11162. [Google Scholar] [CrossRef] [PubMed]
- Keren, I.; Citovsky, V. The histone deubiquitinase OTLD1 targets euchromatin to regulate plant growth. Sci. Signal. 2016, 9, ra125. [Google Scholar] [CrossRef]
- Keren, I.; Citovsky, V. Activation of gene expression by histone deubiquitinase OTLD1. Epigenetics 2017, 12, 584–590. [Google Scholar] [CrossRef]
- Keren, I.; Lapidot, M.; Citovsky, V. Coordinate activation of a target gene by KDM1C histone demethylase and OTLD1 histone deubiquitinase in Arabidopsis. Epigenetics 2019, 14, 602–610. [Google Scholar] [CrossRef] [PubMed]
- Liu, Q.; Yan, T.; Tan, X.; Wei, Z.; Li, Y.; Sun, Z.; Zhang, H.; Chen, J. Genome-wide identification and gene expression analysis of the OTU DUB family in Oryza sativa. Viruses 2022, 14, 392. [Google Scholar] [CrossRef] [PubMed]
- Ma, S.; Tang, N.; Li, X.; Xie, Y.; Xiang, D.; Fu, J.; Shen, J.; Yang, J.; Tu, H.; Li, X.; et al. Reversible histone H2B monoubiquitination fine-tunes abscisic acid signaling and drought response in rice. Mol. Plant 2019, 12, 263–277. [Google Scholar] [CrossRef]
- Zang, Y.; Gong, Y.; Wang, Q.; Guo, H.; Xiao, W. Arabidopsis OTU1, a linkage-specific deubiquitinase, is required for endoplasmic reticulum-associated protein degradation. Plant J. 2020, 101, 141–155. [Google Scholar] [CrossRef] [PubMed]
- Rumpf, S.; Jentsch, S. Functional division of substrate processing cofactors of the ubiquitin-selective Cdc48 chaperone. Mol. Cell 2006, 21, 261–269. [Google Scholar] [CrossRef]
- Keren, I.; Lacroix, B.; Kohrman, A.; Citovsky, V. Histone deubiquitinase OTU1 epigenetically regulates DA1 and DA2, which control Arabidopsis seed and organ size. iScience 2020, 23, 100948. [Google Scholar] [CrossRef] [PubMed]
- Yen, M.-R.; Suen, D.-F.; Hsu, F.-M.; Tsai, Y.-H.; Fu, H.; Schmidt, W.; Chen, P.-Y. Deubiquitinating enzyme OTU5 contributes to DNA methylation patterns and is critical for phosphate nutrition signals. Plant Physiol. 2017, 175, 1826–1838. [Google Scholar] [CrossRef]
- Suen, D.-F.; Tsai, Y.-H.; Cheng, Y.-T.; Radjacommare, R.; Ahirwar, R.N.; Fu, H.; Schmidt, W. The deubiquitinase OTU5 regulates root responses to phosphate starvation. Plant Physiol. 2018, 176, 2441–2455. [Google Scholar] [CrossRef]
- Smith, A.P.; Jain, A.; Deal, R.B.; Nagarajan, V.K.; Poling, M.D.; Raghothama, K.G.; Meagher, R.B. Histone H2A.Z regulates the expression of several classes of phosphate starvation response genes but not as a transcriptional activator. Plant Physiol. 2010, 152, 217–225. [Google Scholar] [CrossRef]
- Hsieh, J.-W.A.; Yen, M.-R.; Chen, P.-Y. Epigenomic regulation of OTU5 in Arabidopsis thaliana. Genomics 2020, 112, 3549–3559. [Google Scholar] [CrossRef]
- Berardini, T.Z.; Mundodi, S.; Reiser, L.; Huala, E.; Garcia-Hernandez, M.; Zhang, P.; Mueller, L.A.; Yoon, J.; Doyle, A.; Lander, G.; et al. Functional annotation of the Arabidopsis genome using controlled vocabularies. Plant Physiol. 2004, 135, 745–755. [Google Scholar] [CrossRef]
- Swarbreck, D.; Wilks, C.; Lamesch, P.; Berardini, T.Z.; Garcia-Hernandez, M.; Foerster, H.; Li, D.; Meyer, T.; Muller, R.; Ploetz, L.; et al. The Arabidopsis information resource (TAIR): Gene structure and function annotation. Nucleic Acids Res. 2008, 36, D1009–D1014. [Google Scholar] [CrossRef]
- Schmitz, R.J.; Tamada, Y.; Doyle, M.R.; Zhang, X.; Amasino, R.M. Histone H2B deubiquitination is required for transcriptional activation of FLOWERING LOCUS C and for proper control of flowering in Arabidopsis. Plant Physiol. 2009, 149, 1196–1204. [Google Scholar] [CrossRef] [PubMed]
- Kobor, M.S.; Venkatasubrahmanyam, S.; Meneghini, M.D.; Gin, J.W.; Jennings, J.L.; Link, A.J.; Madhani, H.D.; Rine, J. A protein complex containing the conserved Swi2/Snf2-related ATPase Swr1p deposits histone variant H2A.Z into euchromatin. PLoS Biol. 2004, 2, 0587–0599. [Google Scholar] [CrossRef]
- Noh, Y.-S.; Amasino, R.M. PIE1, an ISWI family gene, is required for FLC activation and floral repression in Arabidopsis. Plant Cell 2003, 15, 1671–1682. [Google Scholar] [CrossRef]
- Deal, R.B.; Topp, C.N.; McKinney, E.C.; Meagher, R.B. Repression of flowering in Arabidopsis requires activation of FLOWERING LOCUS C expression by the histone variant H2A.Z. Plant Cell 2007, 19, 74–83. [Google Scholar] [CrossRef] [PubMed]
- Kandasamy, M.K.; Deal, R.B.; McKinney, E.C.; Meagher, R.B. Silencing the nuclear actin-related protein AtARP4 in Arabidopsis has multiple effects on plant development, including early flowering and delayed floral senescence. Plant J. 2005, 41, 845–858. [Google Scholar] [CrossRef]
- Choi, K.; Kim, S.; Kim, S.Y.; Kim, M.; Hyun, Y.; Lee, H.; Choe, S.; Kim, S.-G.; Michaels, S.; Lee, I. SUPPRESSOR OF FRIGIDA3 encodes a nuclear ACTIN-RELATED PROTEIN6 required for floral repression in Arabidopsis. Plant Cell 2005, 17, 2647–2660. [Google Scholar] [CrossRef] [PubMed]
- Deal, R.B.; Kandasamy, M.K.; McKinney, E.C.; Meagher, R.B. The nuclear actin-related protein ARP6 is a pleiotropic developmental regulator required for the maintenance of FLOWERING LOCUS C expression and repression of flowering in Arabidopsis. Plant Cell 2005, 17, 2633–2646. [Google Scholar] [CrossRef]
- Choi, K.; Park, C.; Lee, J.; Oh, M.; Noh, B.; Lee, I. Arabidopsis homologs of components of the SWR1 complex regulate flowering and plant development. Development 2007, 134, 1931–1941. [Google Scholar] [CrossRef]
- March-Díaz, R.; García-Domínguez, M.; Florencio, F.J.; Reyes, J.C. SEF, a new protein required for flowering repression in Arabidopsis, interacts with PIE1 and ARP6. Plant Physiol. 2007, 143, 893–901. [Google Scholar] [CrossRef] [PubMed]
- Lázaro, A.; Gómez-Zambrano, Á.; López-González, L.; Piñeiro, M.; Jarillo, J.A. Mutations in the Arabidopsis SWC6 gene, encoding a component of the SWR1 chromatin remodelling complex, accelerate flowering time and alter leaf and flower development. J. Exp. Bot. 2008, 59, 653–666. [Google Scholar] [CrossRef]
- March-Díaz, R.; García-Domínguez, M.; Lozano-Juste, J.; León, J.; Florencio, F.J.; Reyes, J.C. Histone H2A.Z and homologues of components of the SWR1 complex are required to control immunity in Arabidopsis. Plant J. 2008, 53, 475–487. [Google Scholar] [CrossRef] [PubMed]
- Yoshida, T.; Shimada, K.; Oma, Y.; Kalck, V.; Akimura, K.; Taddei, A.; Iwahashi, H.; Kugou, K.; Ohta, K.; Gasser, S.M.; et al. Actin-related protein Arp6 influences H2A.Z-dependent and -independent gene expression and links ribosomal protein genes to nuclear pores. PLoS Genet. 2010, 6, e1000910. [Google Scholar] [CrossRef]
- Sowa, M.E.; Bennett, E.J.; Gygi, S.P.; Harper, J.W. Defining the human deubiquitinating enzyme interaction landscape. Cell 2009, 138, 389–403. [Google Scholar] [CrossRef] [PubMed]
- Cao, Y.; Dai, Y.; Cui, S.; Ma, L. Histone H2B monoubiquitination in the chromatin of FLOWERING LOCUS C regulates flowering time in Arabidopsis. Plant Cell 2008, 20, 2586–2602. [Google Scholar] [CrossRef]
- Xu, L.; Ménard, R.; Berr, A.; Fuchs, J.; Cognat, V.; Meyer, D.; Shen, W.-H. The E2 ubiquitin-conjugating enzymes, AtUBC1 and AtUBC2, play redundant roles and are involved in activation of FLC expression and repression of flowering in Arabidopsis thaliana. Plant J. 2009, 57, 279–288. [Google Scholar] [CrossRef] [PubMed]
- Amasino, R.M.; Michaels, S.D. The timing of flowering. Plant Physiol. 2010, 154, 516–520. [Google Scholar] [CrossRef]
- Zhang, X.-Y.; Varthi, M.; Sykes, S.M.; Phillips, C.; Warzecha, C.; Zhu, W.; Wyce, A.; Thorne, A.W.; Berger, S.L.; McMahon, S.B. The putative cancer stem cell marker USP22 is a subunit of the human SAGA complex required for activated transcription and cell-cycle progression. Mol. Cell 2008, 29, 102–111. [Google Scholar] [CrossRef] [PubMed]
- Zhao, Y.; Lang, G.; Ito, S.; Bonnet, J.; Metzger, E.; Sawatsubashi, S.; Suzuki, E.; Le Guezennec, X.; Stunnenberg, H.G.; Krasnov, A.; et al. A TFTC/STAGA module mediates histone H2A and H2B deubiquitination, coactivates nuclear receptors, and counteracts heterochromatin silencing. Mol. Cell 2008, 29, 92–101. [Google Scholar] [CrossRef]
- Emre, N.C.T.; Ingvarsdottir, K.; Wyce, A.; Wood, A.; Krogan, N.J.; Henry, K.W.; Li, K.; Marmorstein, R.; Greenblatt, J.F.; Shilatifard, A.; et al. Maintenance of low histone ubiquitylation by Ubp10 correlates with telomere-proximal Sir2 association and gene silencing. Mol. Cell 2005, 17, 585–594. [Google Scholar] [CrossRef]
- Gardner, R.G.; Nelson, Z.W.; Gottschling, D.E. Ubp10/Dot4p regulates the persistence of ubiquitinated histone H2B: Distinct roles in telomeric silencing and general chromatin. Mol. Cell. Biol. 2005, 25, 6123–6139. [Google Scholar] [CrossRef] [PubMed]
- van der Knaap, J.A.; Kumar, B.R.P.; Moshkin, Y.M.; Langenberg, K.; Krijgsveld, J.; Heck, A.J.R.; Karch, F.; Verrijzer, C.P. GMP synthetase stimulates histone H2B deubiquitylation by the epigenetic silencer USP7. Mol. Cell 2005, 17, 695–707. [Google Scholar] [CrossRef]
- Derkacheva, M.; Liu, S.; Figueiredo, D.D.; Gentry, M.; Mozgova, I.; Nanni, P.; Tang, M.; Mannervik, M.; Köhler, C.; Hennig, L. H2A deubiquitinases UBP12/13 are part of the Arabidopsis polycomb group protein system. Nat. Plants 2016, 2, 16126. [Google Scholar] [CrossRef]
- Cui, X.; Lu, F.; Li, Y.; Xue, Y.; Kang, Y.; Zhang, S.; Qiu, Q.; Cui, X.; Zheng, S.; Liu, B.; et al. Ubiquitin-specific proteases UBP12 and UBP13 act in circadian clock and photoperiodic flowering regulation in Arabidopsis. Plant Physiol. 2013, 162, 897–906. [Google Scholar] [CrossRef]
- Kralemann, L.E.M.; Liu, S.; Trejo-Arellano, M.S.; Muñoz-Viana, R.; Köhler, C.; Hennig, L. Removal of H2Aub1 by ubiquitin-specific proteases 12 and 13 is required for stable Polycomb-mediated gene repression in Arabidopsis. Genome Biol. 2020, 21, 144. [Google Scholar] [CrossRef]
- Nassrallah, A.; Rougée, M.; Bourbousse, C.; Drevensek, S.; Fonseca, S.; Iniesto, E.; Ait-Mohamed, O.; Deton-Cabanillas, A.-F.; Zabulon, G.; Ahmed, I.; et al. DET1-mediated degradation of a SAGA-like deubiquitination module controls H2Bub homeostasis. eLife 2018, 7, e37892. [Google Scholar] [CrossRef]
- Pfab, A.; Bruckmann, A.; Nazet, J.; Merkl, R.; Grasser, K.D. The adaptor protein ENY2 is a component of the deubiquitination module of the Arabidopsis SAGA transcriptional co-activator complex but not of the TREX-2 complex. J. Mol. Biol. 2018, 430, 1479–1494. [Google Scholar] [CrossRef] [PubMed]
- Luo, M.; Luo, M.-Z.; Buzas, D.; Finnegan, J.; Helliwell, C.; Dennis, E.S.; Peacock, W.J.; Chaudhury, A. UBIQUITIN-SPECIFIC PROTEASE 26 is required for seed development and the repression of PHERES1 in Arabidopsis. Genetics 2008, 180, 229–236. [Google Scholar] [CrossRef][Green Version]
- Sako, K.; Maki, Y.; Kanai, T.; Kato, E.; Maekawa, S.; Yasuda, S.; Sato, T.; Watahiki, M.K.; Yamaguchi, J. Arabidopsis RPT2a, 19S proteasome subunit, regulates gene silencing via DNA methylation. PLoS ONE 2012, 7, e37086. [Google Scholar] [CrossRef]
- Huang, O.W.; Ma, X.; Yin, J.; Flinders, J.; Maurer, T.; Kayagaki, N.; Phung, Q.; Bosanac, I.; Arnott, D.; Dixit, V.M.; et al. Phosphorylation-dependent activity of the deubiquitinase DUBA. Nat. Struct. Mol. Biol. 2012, 19, 171–175. [Google Scholar] [CrossRef]
- Wu, W.-H.; Alami, S.; Luk, E.; Wu, C.-H.; Sen, S.; Mizuguchi, G.; Wei, D.; Wu, C. Swc2 is a widely conserved H2AZ-binding module essential for ATP-dependent histone exchange. Nat. Struct. Mol. Biol. 2005, 12, 1064–1071. [Google Scholar] [CrossRef]
- Wu, W.-H.; Wu, C.-H.; Ladurner, A.; Mizuguchi, G.; Wei, D.; Xiao, H.; Luk, E.; Ranjan, A.; Wu, C. N terminus of Swr1 binds to histone H2AZ and provides a platform for subunit assembly in the chromatin remodeling complex. J. Biol. Chem. 2009, 284, 6200–6207. [Google Scholar] [CrossRef] [PubMed]
- Martin-Trillo, M.; Lázaro, A.; Poethig, R.S.; Gómez-Mena, C.; Piñeiro, M.A.; Martinez-Zapater, J.M.; Jarillo, J.A. EARLY IN SHORT DAYS 1 (ESD1) encodes ACTIN-RELATED PROTEIN 6 (AtARP6), a putative component of chromatin remodelling complexes that positively regulates FLC accumulation in Arabidopsis. Development 2006, 133, 1241–1252. [Google Scholar] [CrossRef]
- Liu, Y.; Koornneef, M.; Soppe, W.J.J. The absence of histone H2B monoubiquitination in the Arabidopsis hub1 (rdo4) mutant reveals a role for chromatin remodeling in seed dormancy. Plant Cell 2007, 19, 433–444. [Google Scholar] [CrossRef]
- Sridhar, V.V.; Kapoor, A.; Zhang, K.; Zhu, J.; Zhou, T.; Hasegawa, P.M.; Bressan, R.A.; Zhu, J.-K. Control of DNA methylation and heterochromatic silencing by histone H2B deubiquitination. Nature 2007, 447, 735–738. [Google Scholar] [CrossRef]
- Rédei, G.P. Supervital mutants of Arabidopsis. Genetics 1962, 47, 443–460. [Google Scholar] [CrossRef] [PubMed]
- Lee, I.; Michaels, S.D.; Masshardt, A.S.; Amasino, R.M. The late-flowering phenotype of FRIGIDA and mutations in LUMINIDEPENDENS is suppressed in the Landsberg erecta strain of Arabidopsis. Plant J. 1994, 6, 903–909. [Google Scholar] [CrossRef]
- Jin, J.B.; Jin, Y.H.; Lee, J.; Miura, K.; Yoo, C.Y.; Kim, W.-Y.; Van Oosten, M.; Hyun, Y.; Somers, D.E.; Lee, I.; et al. The SUMO E3 ligase, AtSIZ1, regulates flowering by controlling a salicylic acid-mediated floral promotion pathway and through affects on FLC chromatin structure. Plant J. 2008, 53, 530–540. [Google Scholar] [CrossRef] [PubMed]
- Ausín, I.; Alonso-Blanco, C.; Jarillo, J.A.; Ruiz-García, L.; Martínez-Zapater, J.M. Regulation of flowering time by FVE, a retinoblastoma-associated protein. Nat. Genet. 2004, 36, 162–166. [Google Scholar] [CrossRef]
- Livak, K.J.; Schmittgen, T.D. Analysis of relative gene expression data using real-time quantitative PCR and the 2−ΔΔCT method. Methods 2001, 25, 402–408. [Google Scholar] [CrossRef]
- Lin, Y.-L.; Sung, S.-C.; Tsai, H.-L.; Yu, T.-T.; Radjacommare, R.; Usharani, R.; Fatimababy, A.S.; Lin, H.-Y.; Wang, Y.-Y.; Fu, H. The defective proteasome but not substrate recognition function is responsible for the null phenotypes of the Arabidopsis proteasome subunit RPN10. Plant Cell 2011, 23, 2754–2773. [Google Scholar] [CrossRef] [PubMed]
- Van Leene, J.; Witters, E.; Inzé, D.; De Jaeger, G. Boosting tandem affinity purification of plant protein complexes. Trends Plant Sci. 2008, 13, 517–520. [Google Scholar] [CrossRef]
- Clough, S.J.; Bent, A.F. Floral dip: A simplified method for Agrobacterium-mediated transformation of Arabidopsis thaliana. Plant J. 1998, 16, 735–743. [Google Scholar] [CrossRef]
- Rivals, I.; Personnaz, L.; Taing, L.; Potier, M.-C. Enrichment or depletion of a GO category within a class of genes: Which test? Bioinformatics 2007, 23, 401–407. [Google Scholar] [CrossRef] [PubMed]
- Alexa, A.; Rahnenführer, J.; Lengauer, T. Improved scoring of functional groups from gene expression data by decorrelating GO graph structure. Bioinformatics 2006, 22, 1600–1607. [Google Scholar] [CrossRef]
- Ritchie, M.E.; Phipson, B.; Wu, D.; Hu, Y.; Law, C.W.; Shi, W.; Smyth, G.K. limma powers differential expression analyses for RNA-sequencing and microarray studies. Nucleic Acids Res 2015, 43, e47. [Google Scholar] [CrossRef]
- Huber, W.; von Heydebreck, A.; Sültmann, H.; Poustka, A.; Vingron, M. Variance stabilization applied to microarray data calibration and to the quantification of differential expression. Bioinformatics 2002, 18, S96–S104. [Google Scholar] [CrossRef]
- Phipson, B.; Lee, S.; Majewski, I.J.; Alexander, W.S.; Smyth, G.K. Robust hyperparameter estimation protects against hypervariable genes and improves power to detect differential expression. Ann. Appl. Stat. 2016, 10, 946–963. [Google Scholar] [CrossRef] [PubMed]
- Fatimababy, A.S.; Lin, Y.-L.; Usharani, R.; Radjacommare, R.; Wang, H.-T.; Tsai, H.-L.; Lee, Y.; Fu, H. Cross-species divergence of the major recognition pathways of ubiquitylated substrates for ubiquitin/26S proteasome-mediated proteolysis. FEBS J. 2010, 277, 796–816. [Google Scholar] [CrossRef] [PubMed]
- Gendrel, A.-V.; Lippman, Z.; Yordan, C.; Colot, V.; Martienssen, R.A. Dependence of heterochromatic histone H3 methylation patterns on the Arabidopsis gene DDM1. Science 2002, 297, 1871–1873. [Google Scholar] [CrossRef] [PubMed]
- Johnson, L.; Cao, X.; Jacobsen, S. Interplay between two epigenetic marks. DNA methylation and histone H3 lysine 9 methylation. Curr. Biol. 2002, 12, 1360–1367. [Google Scholar] [CrossRef]
- Schmittgen, T.D.; Livak, K.J. Analyzing real-time PCR data by the comparative CT method. Nat. Protoc. 2008, 3, 1101–1108. [Google Scholar] [CrossRef]
- Kinkema, M.; Fan, W.; Dong, X. Nuclear localization of NPR1 is required for activation of PR gene expression. Plant Cell 2000, 12, 2339–2350. [Google Scholar] [CrossRef] [PubMed]
- Méndez, J.; Stillman, B. Chromatin association of human origin recognition complex, Cdc6, and minichromosome maintenance proteins during the cell cycle: Assembly of prereplication complexes in late mitosis. Mol. Cell. Biol. 2000, 20, 8602–8612. [Google Scholar] [CrossRef]
- Lee, L.-Y.; Wu, F.-H.; Hsu, C.-T.; Shen, S.-C.; Yeh, H.-Y.; Liao, D.-C.; Fang, M.-J.; Liu, N.-T.; Yen, Y.-C.; Dokládal, L.; et al. Screening a cDNA library for protein–protein interactions directly in planta. Plant Cell 2012, 24, 1746–1759. [Google Scholar] [CrossRef] [PubMed]
- Chang, L.-C.; Guo, C.-L.; Lin, Y.-S.; Fu, H.; Wang, C.-S.; Jauh, G.-Y. Pollen-specific SKP1-like proteins are components of functional SCF complexes and essential for lily pollen tube elongation. Plant Cell Physiol. 2009, 50, 1558–1572. [Google Scholar] [CrossRef]
Disclaimer/Publisher’s Note: The statements, opinions and data contained in all publications are solely those of the individual author(s) and contributor(s) and not of MDPI and/or the editor(s). MDPI and/or the editor(s) disclaim responsibility for any injury to people or property resulting from any ideas, methods, instructions or products referred to in the content. |
© 2023 by the authors. Licensee MDPI, Basel, Switzerland. This article is an open access article distributed under the terms and conditions of the Creative Commons Attribution (CC BY) license (https://creativecommons.org/licenses/by/4.0/).











