Overview of Gene Expression Dynamics during Human Oogenesis/Folliculogenesis
Abstract
:1. Introduction
2. Results
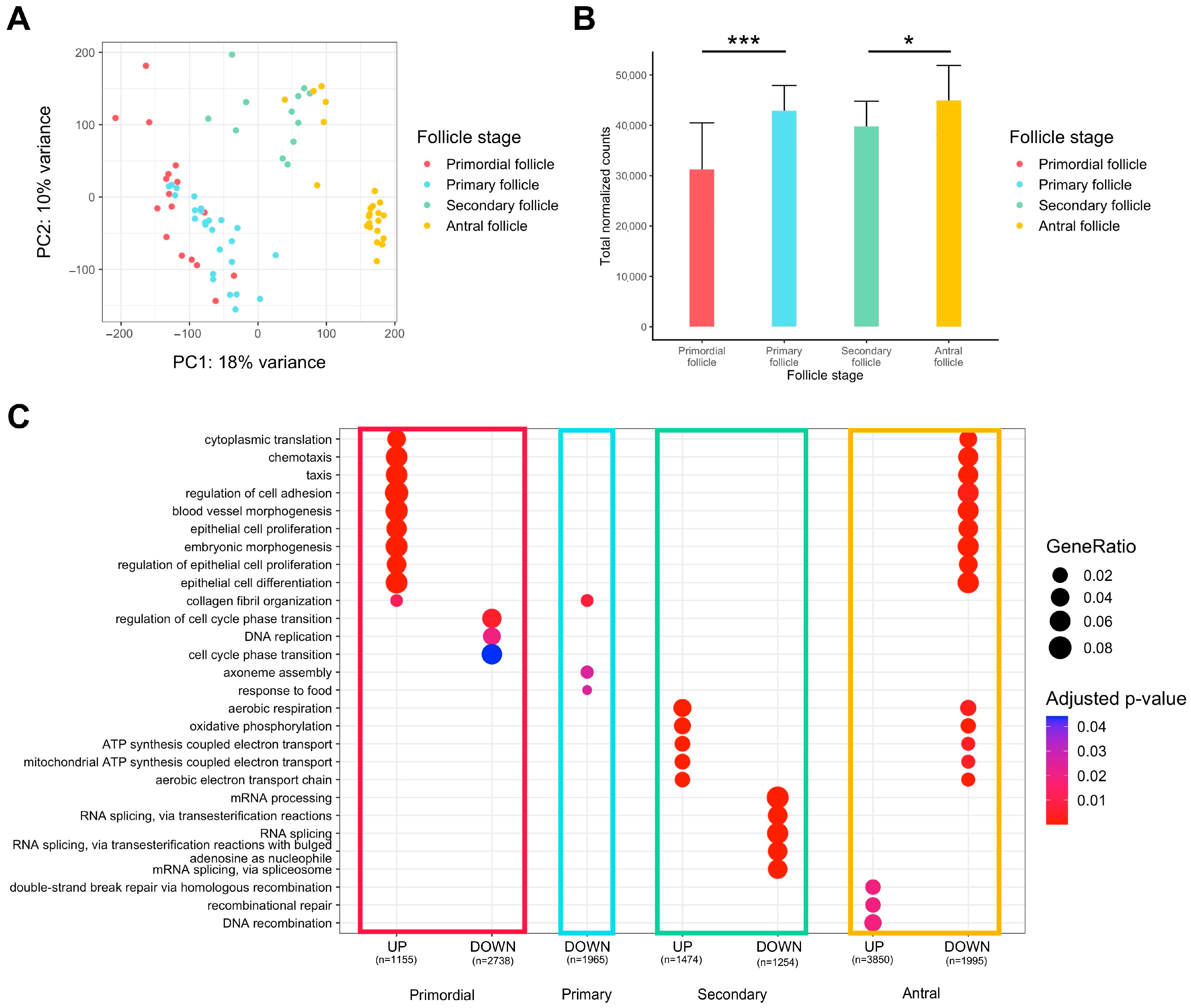
2.1. Folliculogenesis
2.2. Oocyte Maturation
- Re-analysis of individual studies
- Meta-analysis
2.3. Influence of the Environment on Human Oogenesis/Folliculogenesis
3. Discussion
4. Materials and Methods
4.1. Population
4.2. Dataset Collection
4.3. Dataset Processing
4.4. Meta-Analysis
4.5. Influence of the Environment on Human Oogenesis/Folliculogenesis
Supplementary Materials
Author Contributions
Funding
Informed Consent Statement
Data Availability Statement
Acknowledgments
Conflicts of Interest
References
- Bendsen, E.; Byskov, A.G.; Andersen, C.Y.; Westergaard, L.G. Number of Germ Cells and Somatic Cells in Human Fetal Ovaries during the First Weeks after Sex Differentiation. Hum. Reprod. 2006, 21, 30–35. [Google Scholar] [CrossRef] [PubMed]
- Tripathi, A.; Prem Kumar, K.V.; Chaube, S.K. Meiotic Cell Cycle Arrest in Mammalian Oocytes. J. Cell Physiol. 2010, 223, 592–600. [Google Scholar] [CrossRef] [PubMed]
- Eppig, J.J. Coordination of Nuclear and Cytoplasmic Oocyte Maturation in Eutherian Mammals. Reprod. Fertil. Dev. 1996, 8, 485–489. [Google Scholar] [CrossRef] [PubMed]
- Watson, A.J. Oocyte Cytoplasmic Maturation: A Key Mediator of Oocyte and Embryo Developmental Competence. J. Anim. Sci. 2007, 85, E1–E3. [Google Scholar] [CrossRef] [PubMed]
- Conti, M.; Franciosi, F. Acquisition of Oocyte Competence to Develop as an Embryo: Integrated Nuclear and Cytoplasmic Events. Hum. Reprod. Update 2018, 24, 245–266. [Google Scholar] [CrossRef]
- Fan, H.-Y.; Sun, Q.-Y. Oocyte Meiotic Maturation. In The Ovary; Elsevier: Amsterdam, The Netherlands, 2019; pp. 181–203. [Google Scholar]
- Gu, C.; Liu, S.; Wu, Q.; Zhang, L.; Guo, F. Integrative Single-Cell Analysis of Transcriptome, DNA Methylome and Chromatin Accessibility in Mouse Oocytes. Cell Res. 2019, 29, 110–123. [Google Scholar] [CrossRef]
- Luciano, A.M.; Lodde, V.; Franciosi, F.; Tessaro, I.; Corbani, D.; Modina, S.C. Large-Scale Chromatin Morpho-Functional Changes during Mammalian Oocyte Growth and Differentiation. Eur. J. Histochem. 2012, 56, 231–235. [Google Scholar] [CrossRef]
- Wu, D.; Dean, J. EXOSC10 Sculpts the Transcriptome during the Growth-to-Maturation Transition in Mouse Oocytes. Nucleic Acids Res. 2020, 48, 5349–5365. [Google Scholar] [CrossRef]
- Jiang, Y.; Adhikari, D.; Li, C.; Zhou, X. Spatiotemporal Regulation of Maternal MRNAs during Vertebrate Oocyte Meiotic Maturation. Biol. Rev. 2023, 98, 900–930. [Google Scholar] [CrossRef]
- Sha, Q.Q.; Zheng, W.; Wu, Y.W.; Li, S.; Guo, L.; Zhang, S.; Lin, G.; Ou, X.H.; Fan, H.Y. Dynamics and Clinical Relevance of Maternal MRNA Clearance during the Oocyte-to-Embryo Transition in Humans. Nat. Commun. 2020, 11, 4917. [Google Scholar] [CrossRef]
- Cornet-Bartolomé, D.; Barragán, M.; Zambelli, F.; Ferrer-Vaquer, A.; Tiscornia, G.; Balcells, S.; Rodriguez, A.; Grinberg, D.; Vassena, R. Human Oocyte Meiotic Maturation Is Associated with a Specific Profile of Alternatively Spliced Transcript Isoforms. Mol. Reprod. Dev. 2021, 88, 605–617. [Google Scholar] [CrossRef]
- Tora, L.; Vincent, S.D. What Defines the Maternal Transcriptome? Biochem. Soc. Trans. 2021, 49, 2051–2062. [Google Scholar] [CrossRef] [PubMed]
- Su, Y.Q.; Sugiura, K.; Woo, Y.; Wigglesworth, K.; Kamdar, S.; Affourtit, J.; Eppig, J.J. Selective Degradation of Transcripts during Meiotic Maturation of Mouse Oocytes. Dev. Biol. 2007, 302, 104–117. [Google Scholar] [CrossRef] [PubMed]
- Jiang, Z.Y.; Fan, H.Y. Five Questions toward MRNA Degradation in Oocytes and Preimplantation Embryos: When, Who, to Whom, How, and Why? Biol. Reprod. 2022, 107, 62–75. [Google Scholar] [CrossRef] [PubMed]
- Christou-Kent, M.; Dhellemmes, M.; Lambert, E.; Ray, P.F.; Arnoult, C. Diversity of RNA-Binding Proteins Modulating Post-Transcriptional Regulation of Protein Expression in the Maturing Mammalian Oocyte. Cells 2020, 9, 662. [Google Scholar] [CrossRef] [PubMed]
- Svoboda, P.; Franke, V.; Schultz, R.M. Sculpting the Transcriptome During the Oocyte-to-Embryo Transition in Mouse. In Current Topics in Developmental Biology; Academic Press Inc.: Cambridge, MA, USA, 2015; Volume 113, pp. 305–349. ISBN 9780124095236. [Google Scholar]
- Schall, P.Z.; Latham, K.E. Essential Shared and Species-Specific Features of Mammalian Oocyte Maturation-Associated Transcriptome Changes Impacting Oocyte Physiology. Am. J. Physiol. Cell Physiol. 2021, 321, C3–C16. [Google Scholar] [CrossRef] [PubMed]
- Labrecque, R.; Sirard, M.A. The Study Ofmammalian Oocyte Competence by Transcriptome Analysis: Progress and Challenges. Mol. Hum. Reprod. 2014, 20, 103–116. [Google Scholar] [CrossRef] [PubMed]
- Suo, L.; Zhou, Y.X.; Jia, L.L.; Wu, H.B.; Zheng, J.; Lyu, Q.F.; Sun, L.H.; Sun, H.; Kuang, Y.P. Transcriptome Profiling of Human Oocytes Experiencing Recurrent Total Fertilization Failure. Sci. Rep. 2018, 8, 17890. [Google Scholar] [CrossRef]
- Rong, Y.; Ji, S.Y.; Zhu, Y.Z.; Wu, Y.W.; Shen, L.; Fan, H.Y. ZAR1 and ZAR2 Are Required for Oocyte Meiotic Maturation by Regulating the Maternal Transcriptome and MRNA Translational Activation. Nucleic Acids Res. 2019, 47, 11387–11402. [Google Scholar] [CrossRef]
- Medvedev, S.; Pan, H.; Schultz, R.M. Absence of MSY2 in Mouse Oocytes Perturbs Oocyte Growth and Maturation, RNA Stability, and the Transcriptome. Biol. Reprod. 2011, 85, 575–583. [Google Scholar] [CrossRef]
- Zhang, Y.; Yan, Z.; Qin, Q.; Nisenblat, V.; Chang, H.M.; Yu, Y.; Wang, T.; Lu, C.; Yang, M.; Yang, S.; et al. Transcriptome Landscape of Human Folliculogenesis Reveals Oocyte and Granulosa Cell Interactions. Mol. Cell 2018, 72, 1021–1034.e4. [Google Scholar] [CrossRef] [PubMed]
- Takeuchi, H.; Yamamoto, M.; Fukui, M.; Inoue, A.; Maezawa, T.; Nishioka, M.; Kondo, E.; Ikeda, T.; Matsumoto, K.; Miyamoto, K. Single-Cell Profiling of Transcriptomic Changes during in Vitro Maturation of Human Oocytes. Reprod. Med. Biol. 2022, 21, e12464. [Google Scholar] [CrossRef] [PubMed]
- Hu, W.; Zeng, H.; Shi, Y.; Zhou, C.; Huang, J.; Jia, L.; Xu, S.; Feng, X.; Zeng, Y.; Xiong, T.; et al. Single-Cell Transcriptome and Translatome Dual-Omics Reveals Potential Mechanisms of Human Oocyte Maturation. Nat. Commun. 2022, 13, 5114. [Google Scholar] [CrossRef] [PubMed]
- Yu, B.; Jayavelu, N.D.; Battle, S.L.; Mar, J.C.; Schimmel, T.; Cohen, J.; Hawkins, R.D. Single-Cell Analysis of Transcriptome and DNA Methylome in Human Oocyte Maturation. PLoS ONE 2020, 15, e0241698. [Google Scholar] [CrossRef] [PubMed]
- Llonch, S.; Barragán, M.; Nieto, P.; Mallol, A.; Elosua-Bayes, M.; Lorden, P.; Ruiz, S.; Zambelli, F.; Heyn, H.; Vassena, R.; et al. Single Human Oocyte Transcriptome Analysis Reveals Distinct Maturation Stage-Dependent Pathways Impacted by Age. Aging Cell 2021, 20, e13360. [Google Scholar] [CrossRef] [PubMed]
- Ntostis, P.; Iles, D.; Kokkali, G.; Vaxevanoglou, T.; Kanavakis, E.; Pantou, A.; Huntriss, J.; Pantos, K.; Picton, H.M. The Impact of Maternal Age on Gene Expression during the GV to MII Transition in Euploid Human Oocytes. Hum. Reprod. 2021, 37, 80–92. [Google Scholar] [CrossRef] [PubMed]
- Reyes, J.M.; Silva, E.; Chitwood, J.L.; Schoolcraft, W.B.; Krisher, R.L.; Ross, P.J. Differing Molecular Response of Young and Advanced Maternal Age Human Oocytes to IVM. Hum. Reprod. 2017, 32, 2199–2208. [Google Scholar] [CrossRef]
- Kataruka, S.; Modrak, M.; Kinterova, V.; Malik, R.; Zeitler, D.M.; Horvat, F.; Kanka, J.; Meister, G.; Svoboda, P. MicroRNA Dilution during Oocyte Growth Disables the MicroRNA Pathway in Mammalian Oocytes. Nucleic Acids Res. 2020, 48, 8050–8062. [Google Scholar] [CrossRef]
- Kocabas, A.M.; Crosby, J.; Ross, P.J.; Otu, H.H.; Beyhan, Z.; Can, H.; Tam, W.L.; Rosa, G.J.M.; Halgren, R.G.; Lim, B.; et al. The Transcriptome of Human Oocytes. Proc. Natl. Acad. Sci. USA 2006, 103, 14027–14032. [Google Scholar] [CrossRef]
- De La Fuente, R.; Eppig, J.J. Transcriptional Activity of the Mouse Oocyte Genome: Companion Granulosa Cells Modulate Transcription and Chromatin Remodeling. Dev. Biol. 2001, 229, 224–236. [Google Scholar] [CrossRef]
- Hamazaki, N.; Kyogoku, H.; Araki, H.; Miura, F.; Horikawa, C.; Hamada, N.; Shimamoto, S.; Hikabe, O.; Nakashima, K.; Kitajima, T.S.; et al. Reconstitution of the Oocyte Transcriptional Network with Transcription Factors. Nature 2021, 589, 264–269. [Google Scholar] [CrossRef] [PubMed]
- Emori, C.; Sugiura, K. Role of Oocyte-Derived Paracrine Factors in Follicular Development. Anim. Sci. J. 2014, 85, 627–633. [Google Scholar] [CrossRef] [PubMed]
- Mcginnis, L.K.; Kinsey, W.H. Role of Focal Adhesion Kinase in Oocyte-Follicle Communication. Mol. Reprod. Dev. 2015, 82, 90–102. [Google Scholar] [CrossRef] [PubMed]
- Gilchrist, R.B.; Ritter, L.J.; Myllymaa, S.; Kaivo-Oja, N.; Dragovic, R.A.; Hickey, T.E.; Ritvos, O.; Mottershead, D.G. Molecular Basis of Oocyte-Paracrine Signalling That Promotes Granulosa Cell Proliferation. J. Cell Sci. 2006, 119, 3811–3821. [Google Scholar] [CrossRef] [PubMed]
- Adhikari, D.; Liu, K. Molecular Mechanisms Underlying the Activation of Mammalian Primordial Follicles. Endocr. Rev. 2009, 30, 438–464. [Google Scholar] [CrossRef] [PubMed]
- Mehlmann, L.M. Stops and Starts in Mammalian Oocytes: Recent Advances in Understanding the Regulation of Meiotic Arrest and Oocyte Maturation. Reproduction 2005, 130, 791–799. [Google Scholar] [CrossRef] [PubMed]
- Ernst, E.H.; Nielsen, J.; Ipsen, M.B.; Villesen, P.; Lykke-Hartmann, K. Transcriptome Analysis of Long Non-Coding RNAs and Genes Encoding Paraspeckle Proteins during Human Ovarian Follicle Development. Front. Cell Dev. Biol. 2018, 6, 78. [Google Scholar] [CrossRef]
- Kirillova, A.; Smitz, J.E.J.; Sukhikh, G.T.; Mazunin, I. The Role of Mitochondria in Oocyte Maturation. Cells 2021, 10, 2484. [Google Scholar] [CrossRef]
- Thompson, J.G.; Brown, H.M.; Kind, K.L.; Russell, D.L. The Ovarian Antral Follicle: Living on the Edge of Hypoxia or Not? Biol. Reprod. 2015, 92, 153. [Google Scholar] [CrossRef]
- Lim, M.; Thompson, J.G.; Dunning, K.R. Hypoxia and Ovarian Function: Follicle Development, Ovulation, Oocyte Maturation. Reproduction 2021, 161, F33–F40. [Google Scholar] [CrossRef]
- Redding, G.P.; Bronlund, J.E.; Hart, A.L. Theoretical Investigation into the Dissolved Oxygen Levels in Follicular Fluid of the Developing Human Follicle Using Mathematical Modelling. Reprod. Fertil. Dev. 2008, 20, 408–417. [Google Scholar] [CrossRef] [PubMed]
- Winship, A.L.; Stringer, J.M.; Liew, S.H.; Hutt, K.J. The Importance of DNA Repair for Maintaining Oocyte Quality in Response to Anti-Cancer Treatments, Environmental Toxins and Maternal Ageing. Hum. Reprod. Update 2018, 24, 119–134. [Google Scholar] [CrossRef] [PubMed]
- Bachvarova, R. Gene Expression During Oogenesis and Oocyte Development. In Developmental Biology; Springer: Boston, MA, USA, 1985; Volume 1, pp. 453–524. [Google Scholar]
- Paynton, B.V.; Rempel, R.; Bachvarova, R. Changes in State of Adenylation and Time Course of Degradation of Maternal MRNAs during Oocyte Maturation and Early Embryonic Development in the Mouse. Dev. Biol. 1988, 129, 304–314. [Google Scholar] [CrossRef] [PubMed]
- Ruebel, M.L.; Zambelli, F.; Schall, P.Z.; Barragan, M.; Vandevoort, C.A.; Vassena, R.; Latham, K.E. Shared Aspects of Mrna Expression Associated with Oocyte Maturation Failure in Humans and Rhesus Monkeys Indicating Compromised Oocyte Quality. Physiol. Genom. 2021, 53, 137–149. [Google Scholar] [CrossRef] [PubMed]
- St John, J.C.; Okada, T.; Andreas, E.; Penn, A. The Role of MtDNA in Oocyte Quality and Embryo Development. Mol. Reprod. Dev. 2023, 90, 621–633. [Google Scholar] [CrossRef] [PubMed]
- Reyes, J.M.; Chitwood, J.L.; Ross, P.J. RNA-Seq Profiling of Single Bovine Oocyte Transcript Abundance and Its Modulation by Cytoplasmic Polyadenylation. Mol. Reprod. Dev. 2015, 82, 103–114. [Google Scholar] [CrossRef] [PubMed]
- Mamo, S.; Carter, F.; Lonergan, P.; Leal, C.L.V.; Al Naib, A.; McGettigan, P.; Mehta, J.P.; Evans, A.C.O.; Fair, T. Sequential Analysis of Global Gene Expression Profiles in Immature and in Vitro Matured Bovine Oocytes: Potential Molecular Markers of Oocyte Maturation. BMC Genom. 2011, 12, 151. [Google Scholar] [CrossRef]
- Trimmer, K.A.; Zhao, P.; Seemann, J.; Chen, S.Y.; Mondal, S.; Ben-Yakar, A.; Arur, S. Spatial Single-Cell Sequencing of Meiosis I Arrested Oocytes Indicates Acquisition of Maternal Transcripts from the Soma. Cell Rep. 2023, 42, 112544. [Google Scholar] [CrossRef]
- Pietroforte, S.; Barragan Monasterio, M.; Ferrer-Vaquer, A.; Irimia, M.; Ibáñez, E.; Popovic, M.; Vassena, R.; Zambelli, F. Specific Processing of Meiosis-Related Transcript Is Linked to Final Maturation in Human Oocytes. Mol. Hum. Reprod. 2023, 29, gaad021. [Google Scholar] [CrossRef]
- Li, J.; Lu, M.; Zhang, P.; Hou, E.; Li, T.; Liu, X.; Xu, X.; Wang, Z.; Fan, Y.; Zhen, X.; et al. Aberrant Spliceosome Expression and Altered Alternative Splicing Events Correlate with Maturation Deficiency in Human Oocytes. Cell Cycle 2020, 19, 2182–2194. [Google Scholar] [CrossRef]
- Yu, C.; Ji, S.Y.; Sha, Q.Q.; Dang, Y.; Zhou, J.J.; Zhang, Y.L.; Liu, Y.; Wang, Z.W.; Hu, B.; Sun, Q.Y.; et al. BTG4 Is a Meiotic Cell Cycle-Coupled Maternal-Zygotic-Transition Licensing Factor in Oocytes. Nat. Struct. Mol. Biol. 2016, 23, 387–394. [Google Scholar] [CrossRef] [PubMed]
- Pasternak, M.; Pfender, S.; Santhanam, B.; Schuh, M. The BTG4 and CAF1 Complex Prevents the Spontaneous Activation of Eggs by Deadenylating Maternal MRNAs. Open Biol. 2016, 6, 160184. [Google Scholar] [CrossRef] [PubMed]
- Ducreux, B.; Patrat, C.; Trasler, J.; Fauque, P. Transcriptomic Integrity of Human Oocytes Used in ARTs: Technical and Intrinsic Factor Effects. Hum. Reprod. Update 2023. [Google Scholar] [CrossRef]
- Li, J.; Chen, H.; Gou, M.; Tian, C.; Wang, H.; Song, X.; Keefe, D.L.; Bai, X.; Liu, L. Molecular Features of Polycystic Ovary Syndrome Revealed by Transcriptome Analysis of Oocytes and Cumulus Cells. Front. Cell Dev. Biol. 2021, 9, 735684. [Google Scholar] [CrossRef] [PubMed]
- Wood, J.R.; Dumesic, D.A.; Abbott, D.H.; Strauss, J.F. Molecular Abnormalities in Oocytes from Women with Polycystic Ovary Syndrome Revealed by Microarray Analysis. J. Clin. Endocrinol. Metab. 2007, 92, 705–713. [Google Scholar] [CrossRef]
- Grøndahl, M.L.; Yding Andersen, C.; Bogstad, J.; Nielsen, F.C.; Meinertz, H.; Borup, R. Gene Expression Profiles of Single Human Mature Oocytes in Relation to Age. Hum. Reprod. 2010, 25, 957–968. [Google Scholar] [CrossRef]
- Jones, G.M.; Cram, D.S.; Song, B.; Magli, M.C.; Gianaroli, L.; Lacham-Kaplan, O.; Findlay, J.K.; Jenkin, G.; Trounson, A.O. Gene expression profiling of human oocytes following in vivo or in vitro maturation. Hum. Reprod. 2008, 23, 1138–1144. [Google Scholar] [CrossRef]
- Lee, A.W.T.; Ng, J.K.W.; Liao, J.; Luk, A.C.; Suen, A.H.C.; Chan, T.T.H.; Cheung, M.Y.; Chu, H.T.; Tang, N.L.S.; Zhao, M.P.; et al. Single-Cell RNA Sequencing Identifies Molecular Targets Associated with Poor in Vitro Maturation Performance of Oocytes Collected from Ovarian Stimulation. Hum. Reprod. 2021, 36, 1907–1921. [Google Scholar] [CrossRef]
- Virant-Klun, I.; Bauer, C.; Ståhlberg, A.; Kubista, M.; Skutella, T. Human Oocyte Maturation in Vitro Is Improved by Co-Culture with Cumulus Cells from Mature Oocytes. Reprod. Biomed. Online 2018, 36, 508–523. [Google Scholar] [CrossRef]
- Barberet, J.; Ducreux, B.; Bruno, C.; Guilleman, M.; Simonot, R.; Lieury, N.; Guilloteau, A.; Bourc’his, D.; Fauque, P. Comparison of Oocyte Vitrification Using a Semi-Automated or a Manual Closed System in Human Siblings: Survival and Transcriptomic Analyses. J. Ovarian Res. 2022, 15, 128. [Google Scholar] [CrossRef]
- Chamayou, S.; Bonaventura, G.; Alecci, C.; Tibullo, D.; di Raimondo, F.; Guglielmino, A.; Barcellona, M.L. Consequences of Metaphase II Oocyte Cryopreservation on MRNA Content. Cryobiology 2011, 62, 130–134. [Google Scholar] [CrossRef] [PubMed]
- Huo, Y.; Yuan, P.; Qin, Q.; Yan, Z.; Yan, L.; Liu, P.; Li, R.; Yan, J.; Qiao, J. Effects of Vitrification and Cryostorage Duration on Single-Cell RNA-Seq Profiling of Vitrified-Thawed Human Metaphase II Oocytes. Front. Med. 2021, 15, 144–154. [Google Scholar] [CrossRef] [PubMed]
- Monzo, C.; Haouzi, D.; Roman, K.; Assou, S.; Dechaud, H.; Hamamah, S. Slow Freezing and Vitrification Differentially Modify the Gene Expression Profile of Human Metaphase II Oocytes. Hum. Reprod. 2012, 27, 2160–2168. [Google Scholar] [CrossRef] [PubMed]
- Stigliani, S.; Moretti, S.; Anserini, P.; Casciano, I.; Venturini, P.L.; Scaruffi, P. Storage Time Does Not Modify the Gene Expression Profile of Cryopreserved Human Metaphase II Oocytes. Hum. Reprod. 2015, 30, 2519–2526. [Google Scholar] [CrossRef] [PubMed]
- Teissandier, A.; Servant, N.; Barillot, E.; Bourc’His, D. Tools and Best Practices for Retrotransposon Analysis Using High-Throughput Sequencing Data. Mob. DNA 2019, 10, 52. [Google Scholar] [CrossRef] [PubMed]
- Moon, K.R.; van Dijk, D.; Wang, Z.; Gigante, S.; Burkhardt, D.B.; Chen, W.S.; Yim, K.; van den Elzen, A.; Hirn, M.J.; Coifman, R.R.; et al. Visualizing Structure and Transitions in High-Dimensional Biological Data. Nat. Biotechnol. 2019, 37, 1482–1492. [Google Scholar] [CrossRef]
- van den Berge, K.; Roux de Bézieux, H.; Street, K.; Saelens, W.; Cannoodt, R.; Saeys, Y.; Dudoit, S.; Clement, L. Trajectory-Based Differential Expression Analysis for Single-Cell Sequencing Data. Nat. Commun. 2020, 11, 1201. [Google Scholar] [CrossRef]
- Prada, C.; Lima, D.; Nakaya, H. MetaVolcanoR: Gene Expression Meta-Analysis Visualization Tool. R Package Version 2020, 1, 2020. [Google Scholar]
- Viechtbauer, W. Conducting Meta-Analyses in R with the Metafor Package. J. Stat. Softw. 2010, 36, 1–48. [Google Scholar] [CrossRef]






| Gene | Timing of Peak Expression | Full Name | Function (Uniprot Description) |
|---|---|---|---|
| BCOR | Primordial Primary | BCL6 Interacting Corepressor | Transcriptional corepressor May specifically inhibit gene expression when recruited to promoter regions by sequence-specific DNA-binding proteins such as BCL6 and MLLT3 |
| LOXL2 | Primordial Primary | Lysyl oxidase homolog 2 | Mediates the post-translational oxidative deamination of lysine residues on target proteins leading to the formation of deaminated lysine Acts as a transcription corepressor and specifically mediates deamination of H3K4me3, a specific tag for epigenetic transcriptional activation |
| OAZ1 | Primordial Primary | Ornithine decarboxylase antizyme 1 | Ornithine decarboxylase (ODC) antizyme protein that negatively regulates ODC activity and intracellular polyamine biosynthesis and uptake in response to increased intracellular polyamine levels |
| KRT19 | Primordial Primary | Keratin, type I cytoskeletal 19 | Involved in the organization of myofibers |
| HIST2H2AA3 | Primordial Primary | Histone H2A type 2-A | Core component of nucleosome |
| AC034236.1 | Secondary | Unknown | |
| POMZP3 | Secondary | POM121 and ZP3 fusion protein | Unknown |
| MT-CO3 | Secondary | Cytochrome c oxidase subunit 3 | Component of the cytochrome c oxidase, the last enzyme in the mitochondrial electron transport chain which drives oxidative phosphorylation |
| COX7B | Secondary | Cytochrome c oxidase subunit 7B, mitochondrial | Component of the cytochrome c oxidase, the last enzyme in the mitochondrial electron transport chain which drives oxidative phosphorylation |
| JUND | Secondary | Transcription factor JunD | Transcription factor binding AP-1 sites |
| TUBA1C | Antral | Tubulin alpha-1C chain | Tubulin is the major constituent of microtubules, a cylinder consisting of laterally associated linear protofilaments composed of alpha- and beta-tubulin heterodimers |
| TUBB8P10 | Antral | Tubulin Beta 8 Class VIII Pseudogene 10 | Pseudogene |
| ZAR1L | Antral | Protein ZAR1-like | mRNA-binding protein required for maternal mRNA storage, translation, and degradation during oocyte maturation Probably promotes formation of some phase-separated membraneless compartment that stores maternal mRNAs in oocytes: acts by undergoing liquid–liquid phase separation upon binding to maternal mRNAs |
| PCBP1 | Antral | Poly(rC)-binding protein 1 | Single-stranded nucleic acid binding protein that binds preferentially to oligo dC |
| WEE2 | Antral | Wee1-like protein kinase 2 | Oocyte-specific protein tyrosine kinase that phosphorylates and inhibits CDK1/CDC2 and acts as a key regulator of meiosis during both prophase I and metaphase II Required to maintain meiotic arrest in oocytes during the germinal vesicle (GV) stage Also required for metaphase II exit during egg activation |
| Factor | Folliculogenesis Cross-Checking | GV-to-MII Cross-Checking |
|---|---|---|
| PCOS | ARHGAP18 ATRX CNOT6 EEA1 KLHL32 LAMP3 LRRTM4 POMP RASA1 SCAMP2 SERPINB5 UBE2V2 ZDHHC6 | AMOT ARHGAP18 ATRX C3orf14 CASP8 CNOT6 CTNND1 EEA1 FKBP4 NFRKB NIF3L1 PRPS2 SERPINB5 TNRC6A |
| Maternal age | ABHD5 ATRX C12orf75 C1orf146 C5orf58 CNIH4 COX7B DEAF1 GCA GPX1 HAL LGALS12 LSM8 MRFAP1 MRPL22 NDUFA1 NDUFB6 PIN1 PIR PLEKHF2 POMZP3 PTBP2 RAD23B SAA1 SCGB3A2 SLC10A3 SNAP23 STYK1 TICAM1 TMEM65 TSPAN13 TSPYL5 TUBA3E TXNDC12 UCHL3 ZAR1L | ABHD5 ARPC1A ARPC3 ATRX BDH2 C5orf58 CFL2 CNIH4 CYB5A DYNLL1 EIF6 ELP1 LGALS12 LSM6 MRPL22 MYL12A NDUFA1 NDUFAF6 NDUFS6 PDCD5 PIN1 PPA1 PPRC1 PSMB1 PTS RECQL4 RMI2 SCCPDH SNRPA1 SRRM1 TMEM65 UCHL3 |
| IVM | ATP5MG DCTN6 LYPLAL1 NFE2L2 PAOX PCF11 TAF1A | DAZL DDX59 DEPDC7 EXOSC8 MKKS MRPL20 PSMB1 |
| Oocyte cryoconservation | FOXO3B PRKCSH RSPH4A SF3A2 TRPC3 TYMS UBXN4 USP4 ZWINT | DYSF UBXN4 ZNF530 |
| Study | Year | Population | nGV | nMI | nMII | Ovarian Stimulation | Oocytes/Follicles Collection and Processing | RNA-Seq |
|---|---|---|---|---|---|---|---|---|
| Reyes et al. [29]. | 2017 | n = 5 (1 GV and 1 IVM-MII for each patient) Age: n = 5 < 30 yo (26.8, 20–29/n = 5 >= 40 yo (41.6, 40–43) Varying causes of infertility | 10 | 10 | FSH + hCG for final follicular maturation | GV processed immediately MII obtained after 24 h IVM | Isolation: PicoPure RNA Isolation kitRT: anchored oligo(dT) Library: Thruplex DNA-seq kit Sequencing: Illumina paired-end 100 bp (HiSeq2500) | |
| Yu et al. [26] | 2020 | n = 17 Age: GV 35.3 yo (28–41), MI 36.1 yo (32–41), MII 32.6 yo (27–39) | 7 | 7 | 7 | Unknown | MII from oocyte donors who had excess oocytes that removed them from donor list | RT: SMART-Seq v4 ultra low input RNA kit Library: Illumina TruSeq |
| Ntostis et al. [28] | 2021 | n = 12 Age: n = 6 21.6 yo (21–26 yo)/n = 6 42.0 yo (41–44 yo) Young maternal age group = oocyte donor Advanced maternal age = unexplained infertility, male infertility or age | 10 | 11 | Short GnRH agonist protocol + rFSH + hCG trigger | In vivo matured | RT: SMART-Seq v4 ultra low input RNA kit Library: Illumina’s Nextera XT Sequencing: Illumina sequencing 150 bp (HiSeq3000) | |
| Llonch et al. [27] | 2021 | n = 37 (25 donors, 12 patients) Age: 28.8 yo (18–43) AFC: 22.1 (4–46) Patient: advanced maternal age or male factor infertility | 44 | 31 | GnRH antagonist + FSH or HP-hMG + hCG or triptorelin | GV processed immediately MII obtained after 30 h IVM | Smart-seq2 protocol RT: SuperScript II with oligo-dT Library: Illumina’s Nextera XT Sequencing: Illumina paired-end 75 bp (HiSeq4000) | |
| Hu et al. [25] | 2022 | Age: <35 yo | 9 | 5 | GnRH antagonist or long agonist protocol, hCG trigger | 2 replicates of 10 pooled oocytes from different donors (for GV and MII) or single oocytes Oocytes were vitrified/thawed | T&T-seq Isolation: TRIzol + isopropanol RT: Single Cell Full-Length mRNA-Amplification Kit Library: TruePrep® DNA Library Prep Kit V2 Sequencing: (Novaseq 6000) | |
| Takeuchi et al. [24] | 2022 | n = 11 Age: 30–39 yo | 7 | 6 | 6 | Surplus oocytes other than the MII stage were subjected to IVM: GV, MI, and MII collected after IVM Oocytes that remained immature at the time sampling were left in the maturation medium overnight and examined on the next day of the oocyte retrieval 4 GV, 3 MI, 3 MII after 7.5–9 h IVM 3 GV, 3 MI, 3 MII after 15–16.5 h IVM | RT: SMART- seq v4 Ultra Low Input RNA Kit Library: Nextera XT DNA Library Preparation Kit Sequencing: paired-end 50 bp + 25 bp (NextSeq) | |
| 87 | 13 | 70 | ||||||
| Zhang et al. [23] | 2018 | n = 8 Age: 27.7 yo (24–32) Sex reassignment surgery, cervical cancer, endometrial cancer, benign ovarian mass, or lymphoma but without histopathological abnormality | n = 17 primordial follicles n = 25 primary follicles n = 12 secondary follicles n = 23 antral follicles | NA | Library: Kappa Hyper Prep Kit | |||
Disclaimer/Publisher’s Note: The statements, opinions and data contained in all publications are solely those of the individual author(s) and contributor(s) and not of MDPI and/or the editor(s). MDPI and/or the editor(s) disclaim responsibility for any injury to people or property resulting from any ideas, methods, instructions or products referred to in the content. |
© 2023 by the authors. Licensee MDPI, Basel, Switzerland. This article is an open access article distributed under the terms and conditions of the Creative Commons Attribution (CC BY) license (https://creativecommons.org/licenses/by/4.0/).
Share and Cite
Ducreux, B.; Ferreux, L.; Patrat, C.; Fauque, P. Overview of Gene Expression Dynamics during Human Oogenesis/Folliculogenesis. Int. J. Mol. Sci. 2024, 25, 33. https://doi.org/10.3390/ijms25010033
Ducreux B, Ferreux L, Patrat C, Fauque P. Overview of Gene Expression Dynamics during Human Oogenesis/Folliculogenesis. International Journal of Molecular Sciences. 2024; 25(1):33. https://doi.org/10.3390/ijms25010033
Chicago/Turabian StyleDucreux, Bastien, Lucile Ferreux, Catherine Patrat, and Patricia Fauque. 2024. "Overview of Gene Expression Dynamics during Human Oogenesis/Folliculogenesis" International Journal of Molecular Sciences 25, no. 1: 33. https://doi.org/10.3390/ijms25010033
APA StyleDucreux, B., Ferreux, L., Patrat, C., & Fauque, P. (2024). Overview of Gene Expression Dynamics during Human Oogenesis/Folliculogenesis. International Journal of Molecular Sciences, 25(1), 33. https://doi.org/10.3390/ijms25010033

