Next Article in Journal
The Postbiotic Properties of Butyrate in the Modulation of the Gut Microbiota: The Potential of Its Combination with Polyphenols and Dietary Fibers
Previous Article in Journal
Overexpression of Liriodendron Hybrid LhGLK1 in Arabidopsis Leads to Excessive Chlorophyll Synthesis and Improved Growth
Previous Article in Special Issue
Genome-Wide Identification of CHYR Gene Family in Sophora alopecuroides and Functional Analysis of SaCHYR4 in Response to Abiotic Stress
 
 
Font Type:
Arial Georgia Verdana
Font Size:
Aa Aa Aa
Line Spacing:
Column Width:
Background:
Article

Candidate Genes and Favorable Haplotypes Associated with Iron Toxicity Tolerance in Rice

by
Siyu Miao
1,†,
Jingbing Lu
1,†,
Guogen Zhang
2,
Jing Jiang
1,
Pingping Li
1,
Yukang Qian
1,
Wensheng Wang
1,2,
Jianlong Xu
1,
Fan Zhang
1,2,* and
Xiuqin Zhao
1,*
1
State Key Laboratory of Crop Gene Resources and Breeding, Institute of Crop Sciences, Chinese Academy of Agricultural Sciences (CAAS), Beijing 100081, China
2
College of Agronomy, Anhui Agricultural University, Hefei 230036, China
*
Authors to whom correspondence should be addressed.
These authors contributed equally to this work.
Int. J. Mol. Sci. 2024, 25(13), 6970; https://doi.org/10.3390/ijms25136970
Submission received: 10 May 2024 / Revised: 15 June 2024 / Accepted: 21 June 2024 / Published: 26 June 2024
(This article belongs to the Special Issue Molecular Research in Abiotic Stress Tolerance)

Abstract

Iron (Fe) toxicity is a major issue adversely affecting rice production worldwide. Unfortunately, the physiological and genetic mechanisms underlying Fe toxicity tolerance in rice remain relatively unknown. In this study, we conducted a genome–wide association study using a diverse panel consisting of 551 rice accessions to identify genetic mechanisms and candidate genes associated with Fe toxicity tolerance. Of the 29 quantitative trait loci (QTL) for Fe toxicity tolerance detected on chromosomes 1, 2, 5, and 12, five (qSH_Fe5, qSFW_Fe2.3, qRRL5.1, qRSFW1.1, and qRSFW12) were selected to identify candidate genes according to haplotype and bioinformatics analyses. The following five genes were revealed as promising candidates: LOC_Os05g40160, LOC_Os05g40180, LOC_Os12g36890, LOC_Os12g36900, and LOC_Os12g36940. The physiological characteristics of rice accessions with contrasting Fe toxicity tolerance reflected the importance of reactive oxygen species–scavenging antioxidant enzymes and Fe homeostasis for mitigating the negative effects of Fe toxicity on rice. Our findings have clarified the genetic and physiological mechanisms underlying Fe toxicity tolerance in rice. Furthermore, we identified valuable genetic resources for future functional analyses and the development of Fe toxicity–tolerant rice varieties via marker–assisted selection.

1. Introduction

Iron (Fe), which is an essential element in plants, affects diverse physiological processes, including chlorophyll biosynthesis, photosynthesis, respiration, electron transport, and redox reactions [1,2]. Iron has two common valence states: ferric Fe (Fe3+) and ferrous Fe (Fe2+). The redox cycling between the two valence states is critical for Fe uptake and translocation in plants, but it also contributes to Fe toxicity because of the associated generation of reactive oxygen species (ROS) [3]. To acquire enough Fe while avoiding its toxic effects, plants have evolved two distinct strategies [4]. Strategy I, which is used by all plants except graminaceous plants, involves the release of protons into the rhizosphere to lower the soil pH as well as the induction of Fe3+–chelate reductase gene expression to reduce Fe3+ to the more soluble Fe2+ form, which is then transported into cells through an iron–regulated transporter (IRT) [5]. Graminaceous plants apply Strategy II, which involves the synthesis and release of mugineic acid family phytosiderophores (MAs) into the soil. Fe3+ in the rhizosphere can form chelates with MAs and be absorbed by cells via YS1 (yellow stripe 1) and YSL (yellow stripe1–like) transporters. Although rice (Oryza sativa L.) is considered to be a Strategy II plant, it has adapted to grow under submerged conditions, with a relatively high Fe2+ content in the rhizosphere. Therefore, rice has evolved a mechanism for absorbing Fe2+. Specifically, Fe2+ in soil is transported into rice cells mainly through OsIRT1 and OsIRT2 [6]. However, the absorption of excessive amounts of Fe2+ from acidic soil increases leaf cell Fe2+ concentrations to toxic levels [7]. Rice can grow optimally in soil with an Fe concentration less than 300 mg L−1. However, at concentrations exceeding 300 mg L−1, rice plants exhibit symptoms of Fe toxicity. Under severely toxic conditions, the Fe concentration may be as high as 1000 mg L−1 [8]. Fe toxicity can decrease rice yields by 10–90% in major rice–producing regions worldwide [9,10], including Asia and parts of West Africa [11,12,13,14,15].
Hallmark symptoms of Fe toxicity in rice include the “bronzing” of leaves and stunted root growth [16]. The toxicity of Fe is primarily due to the generation of ROS and hydroxyl radicals (·OH) via the Fenton reaction, resulting in cellular damage and disrupted physiological processes [17]. Furthermore, Fe excess can hinder the uptake of other cations by roots [18]. To cope with Fe toxicity, rice plants have evolved at least three tolerance mechanisms: (1) exclusion of Fe2+ at the root level and avoidance of Fe2+ damage to the shoot tissue [19,20]; (2) storage of excessive Fe in the apoplast or vacuole as well as adsorption of Fe by ferritin in plastids [21,22]; and (3) enzymatic detoxification of ROS [23].
Rice’s tolerance to Fe toxicity is a complex trait controlled by multiple genes. Numerous studies have identified many main–effect quantitative trait loci (QTLs) [24,25,26,27,28,29,30,31,32,33,34,35,36,37,38,39] and epistatic QTLs [40,41,42] for rice’s tolerance to Fe toxicity under varying conditions. For example, Liu et al. [38] identified nine QTLs associated with rice’s resistance to Fe toxicity on the basis of bidirectional imported line populations derived from MH63 and 02428. Meng et al. [39] used a rice MAGIC population to analyze nine traits associated with Fe toxicity tolerance, resulting in the detection of 30 QTLs related to Fe toxicity tolerance. In addition, some genes contributing to the rice response to Fe toxicity have been identified. Both OsFER1 and OsFER2 may be involved in the resistance of rice to Fe–mediated oxidative stress [43], whereas OsVIT1 and OsVIT2 encode proteins that transport excess zinc and Fe ions to vacuoles and maintain intracellular Fe homeostasis [21]. Additionally, OsFRO1 is important for maintaining Fe homeostasis between the cytoplasm and vacuole in rice [44]. Genome–wide association study (GWAS)–based research has recently been conducted to identify QTLs/genes associated with Fe toxicity tolerance in different rice populations [45,46,47,48,49,50,51]. Matthus et al. [45] conducted a GWAS involving 329 rice accessions and concluded that the maintenance of foliar redox homeostasis under Fe stress conditions is important for Fe toxicity tolerance. Li et al. [46] identified S–nitrosoglutathione–reductase gene (GSNOR) variants associated with a major QTL for Arabidopsis root tolerance to Fe toxicity on the basis of a GWAS and allelic complementation. Zhang et al. [47] used 222 indica rice germplasm to conduct a GWAS and identified 14 QTLs for rice tolerance to Fe toxicity. Diop et al. [48] identified promising GWAS signals and putative candidate genes involved in the response to high–Fe stress. Although some QTLs for Fe toxicity tolerance have been identified in rice, the genetic basis of Fe toxicity tolerance in the Geng/Japonica (GJ) subpopulation and the differences between Xian/Indica (XI) and GJ subpopulations remain unknown. In this study, we performed a GWAS using 551 accessions from the 3000 Rice Genomes Project (3K–RG) [52] to clarify Fe toxicity tolerance in rice. We also compared the physiological responses of representative Fe toxicity–tolerant and Fe toxicity–sensitive accessions to Fe toxicity. Our findings elucidate the complex mechanisms underlying Fe toxicity tolerance and may be relevant to future research on the functional characterization of genes and the genetic improvement of rice.

2. Results

2.1. Phenotypic Changes Related to Fe Toxicity Tolerance

A total of 551 rice accessions from 3K–RG (279 XI accessions and 272 GJ accessions) were evaluated for phenotypic changes due to Fe toxicity (Table S1). A 20-day treatment with 300 mg L−1 FeSO4·7H2O decreased the shoot height (SH), root length (RL), and shoot fresh weight (SFW) by 38.8%, 34.0%, and 62.5%, respectively (Figure 1A–C). According to the ratios of the trait values for the Fe toxicity and control treatments, the severity of the effect of Fe toxicity varied widely in the whole population. Notably, among these three traits, SFW was affected the most by Fe toxicity (Figure 1D). The ratios of shoot height (RSH), root length (RRL), and shoot fresh weight (RSFW) were significantly higher for the GJ accessions than for the XI accessions (Figure 1E). Of the XI subgroups, XI-B and XI-adm were the most tolerant to Fe toxicity (Figure 1E). Among the four GJ subgroups, GJ-tmp included the most accessions which were tolerant to Fe toxicity (Figure 1G). Significant positive correlations were detected between several phenotypic traits, including between SH_Fe and SFW_Fe (correlation coefficient of 0.82) and between RSH and RSFW (correlation coefficient of 0.85), in the whole population. Interestingly, the correlation coefficients among the six phenotypic traits were higher for the GJ accessions than for the XI accessions (Figure S1).

2.2. Morphological and Physiological Differences between Accessions with Contrasting Fe Toxicity Tolerance

To examine the response of rice accessions to Fe toxicity, we selected two tolerant accessions (XI accession Tun Sart (T_XI) and GJ accession SHINCHIKU–IKU 97 (T_GJ)) and two sensitive accessions (XI accession NCS766 (S_XI) and GJ accession KETAN LALER (S_GJ)) on the basis of RSH, RRL, and RSFW values (Table S1, Figure S2). The SH, RL, and SFW values decreased in T_XI (by 41.6%, 34.1%, and 62.8%, respectively), T_GJ (by 35.1%, 4.8%, and 50.8%, respectively), S_XI (by 58.7%, 54.3%, and 91.7%, respectively), and S_GJ (by 32.8%, 39.8%, and 46.2%, respectively) (Figure 2A–C). After exposure to Fe toxicity, the Fe2+ concentrations in the shoots and roots were significantly higher in the sensitive accessions (S_XI and S_GJ) than in the tolerant accessions (T_XI and T_GJ); the differences were greater for the roots than for the shoots (Figure 2D,E). To determine the changes to the cell membrane and redox homeostasis under Fe toxicity stress conditions, we compared the physiological traits of the tolerant and sensitive accessions after 48 h and 72 h treatments. The comparisons with the tolerant accessions revealed that the malondialdehyde (MDA) contents in the roots and shoots were significantly higher in the sensitive accessions at the 72 h time point of the Fe toxicity treatment (Figure 2F,G). Conversely, the superoxide dismutase (SOD) activity in the roots was significantly lower in the sensitive accessions than in the tolerant accessions at 72 h, possibly reflecting the inhibitory effects of Fe on SOD (Figure 2H). Peroxidase (POD) activity was significantly higher in the shoots of the tolerant accessions than in the shoots of the sensitive accessions (Figure 2I). Our results suggest that ROS–scavenging antioxidant enzymes and Fe homeostasis are important for Fe toxicity tolerance in rice.

2.3. GWAS for Traits Related to Fe Toxicity Tolerance

On the basis of a principal component analysis and kinship analysis, the 551 rice accessions were clustered into distinct subpopulations (XI and GJ) (Figure S3). We conducted a GWAS involving six traits related to Fe toxicity tolerance (SH_Fe, RL_Fe, SFW_Fe, RSH, RRL, and RSFW) for the whole population as well as the XI and GJ subpopulations (Figures S4–S6). In total, 424, 383, and 97 single–nucleotide polymorphisms (SNPs) significantly associated with Fe toxicity tolerance were identified in the whole population, XI subpopulation, and GJ subpopulation, respectively, among which 29 SNPs were shared between the whole population and the XI subpopulation, whereas three SNPs were shared between the whole population and the GJ subpopulation (Figure 3A). The subsequent analysis of the genes associated with the significant SNPs in the three populations revealed 13 overlapping genes between the whole population and the XI subpopulation, 5 overlapping genes between the whole population and the GJ subpopulation, and no overlapping genes between the XI and GJ subpopulations (Figure 3B). Finally, 29 QTLs associated with Fe toxicity tolerance were identified in the three GWAS panels, of which 19 were detected under Fe toxicity stress conditions, whereas the other 10 were detected on the basis of the ratios of trait values (Table S2). We selected five important QTLs (qSH_Fe5, qSFW_Fe2.3, qRRL5.1, qRSFW1.1, and qRSFW12), each with more than 30 significant SNPs, for further analyses of candidate genes (Table S3).

2.4. Candidate Gene Analysis

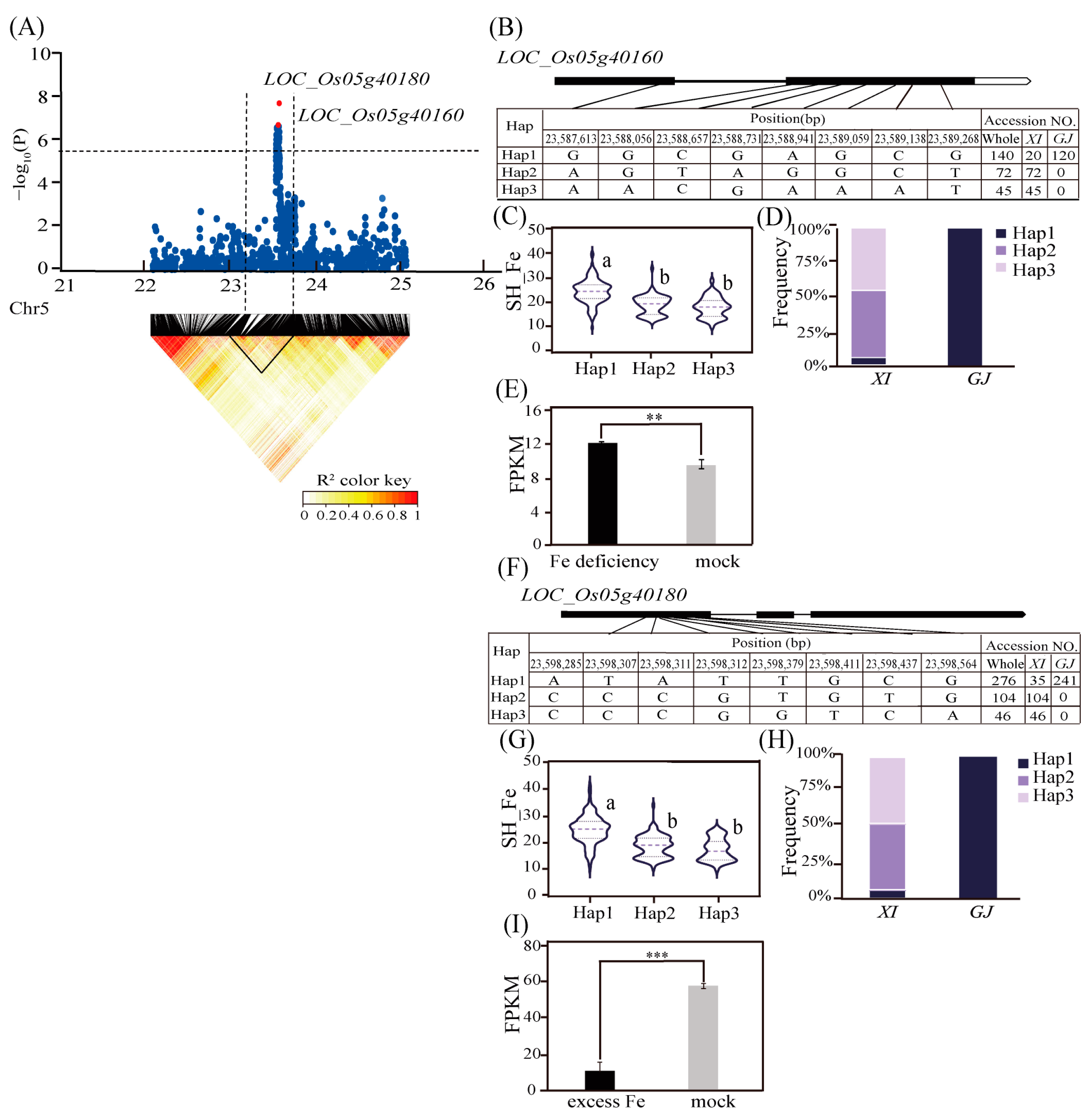
Of the 12 candidate genes identified for Fe toxicity tolerance in the five important QTLs, five were associated with abiotic stress responses, and their expression could be induced by Fe excess or deficiency. For qSH_Fe5, the predicted linkage disequilibrium (LD) block region on chromosome 5 (23.45–23.75 Mb) included LOC_Os05g40180 (Figure 4A), which was associated with a lead SNP (rs5_23597337; p = 1.92 × 10−8) for SH_Fe in the GJ subpopulation. This gene encodes a serine/threonine protein kinase, which belongs to a large family of enzymes involved in environmental stress signal transduction [53,54]. Three major haplotypes (n ≥ 30 accessions) of LOC_Os05g40180 were detected on the basis of eight SNPs in the coding sequence (CDS) region (Figure 4F). The SH_Fe values differed significantly across the three haplotypes (i.e., significantly higher for Hap1 than for Hap2 and Hap3) (Figure 4G). Hap1 was the predominant haplotype in the GJ subpopulation, whereas Hap2 and Hap3 were mainly enriched in the XI subpopulation (Figure 4H). In addition, according to the Plant Public RNA–seq Database (http://ipf.sustech.edu.cn/pub/plantrna/, accessed on 23 February 2024), LOC_Os01g40180 expression was significantly down–regulated in response to a 2-day Fe toxicity treatment.
LOC_Os01g40160, which was identified as another candidate gene for qSH_Fe5, encodes a protein with a nucleotide–binding adapter shared by APAF–1, R proteins, and the CED–4 (NB–ARC) domain. We performed a haplotype analysis using eight SNPs in the CDS region and identified three major haplotypes (Figure 4B). Among the major haplotypes, Hap1, which had a significantly higher SH_Fe value and was considered to be the favorable haplotype (Figure 4C), was significantly enriched in GJ accessions (Figure 4D). According to the Plant Public RNA–seq Database (http://ipf.sustech.edu.cn/pub/plantrna/, accessed on 23 February 2024), LOC_Os05g40160 expression was significantly up–regulated under Fe–deficient conditions (Figure 4E).
For qRSFW12, the LD block region on chromosome 12 (22.48–22.75 Mb) included three candidate genes for Fe toxicity tolerance (LOC_Os12g36890, LOC_Os12g36900, and LOC_Os12g36940) (Figure 5A). LOC_Os12g36900 harbored the most significant SNP (rs12_22616855; p = 2.09 × 10−9) for RSFW in the XI subpopulation. A missense variant at 22,621,215 bp was detected between Hap1 and Hap2 (Figure 5F); RSFW was significantly higher for haplotype ‘G’ than for haplotype ‘A’ (Figure 5G). Hap1 was mainly enriched in the GJ subpopulation (Figure 5H). According to the Plant Expression Portal Database (https://biotec.njau.edu.cn/plantExp/index.php, accessed on 23 February 2024), the LOC_Os12g36900 expression level was significantly higher in the tolerant accessions (Ganjum Ged and Lalati) than in the sensitive accessions (Aginsar and Sebat) following exposure to Fe toxicity stress (Figure 5I). The SNP (rs12_22611603) located in the candidate gene LOC_Os12g36890 was significantly associated with RSFW in the XI subpopulation. LOC_Os12g36890, which is also known as OsCSLD4 or NRL1, encodes a cell wall cellulose synthase–like D4 protein important for the response to salt stress. More specifically, it mediates abscisic acid biosynthesis to regulate osmotic stress tolerance in rice [55]. Using 14 SNPs in the CDS region of LOC_Os12g36890, we identified four major haplotypes, each of which was detected in at least 30 accessions (Figure 5B). Compared with the other haplotypes, Hap1 had a significantly higher RSFW (Figure 5C,D). Moreover, it was mainly present in GJ accessions. The expression of LOC_Os12g36890 was significantly down–regulated after 2 days of the Fe toxicity treatment according to the Plant Public RNA–Seq Database (http://ipf.sustech.edu.cn/pub/plantrna/, accessed on 23 February 2024) (Figure 5E). A haplotype analysis of LOC_Os12g36940, which encodes a calmodulin–binding protein, showed that Hap1 had a significantly higher RSFW than Hap2 and Hap3 and was mainly enriched in the GJ subpopulation (Figure 5J–L). According to the transcriptome data in the Plant Expression Portal Database (https://biotec.njau.edu.cn/plantExp/index.php, accessed on 23 February 2024), the LOC_Os12g36940 expression level was 3-fold higher in the tolerant accessions (Ganjum Ged and Lalati) than in the sensitive accessions (Aginsar and Sebat) under Fe toxicity stress conditions (Figure 5M). Considered together, these results suggest that LOC_Os01g40160, LOC_Os01g40180, LOC_Os12g36890, LOC_Os12g36900, and LOC_Os12g36940 may be important candidate genes modulating Fe toxicity tolerance in rice.

3. Discussion

In plants, Fe toxicity disrupts diverse biological processes, including photosynthesis, respiration, and nitrogen assimilation, ultimately leading to cell damage [56]. Rice’s tolerance to Fe toxicity is a complex trait controlled by multiple genes. Analyses of genetic populations derived from crosses between sensitive and tolerant rice varieties have resulted in the identification of numerous QTLs related to Fe toxicity tolerance (Table S4). In the current study, 30% of the identified loci for Fe toxicity tolerance were co-located with previously reported QTLs [35,39,47], including qSH_Fe7, qSFW_Fe2.1, qSFW_Fe3.1, qSFW_Fe12, qRSFW3, qRSH1.2, qRRL7, and qRSFW1.2 (Table S2). A comprehensive analysis of significant SNPs, haplotypes, gene expression, and functional annotations revealed five promising candidate genes (LOC_Os05g40160, LOC_Os05g40180, LOC_Os12g36890, LOC_Os12g36900, and LOC_Os12g36940) within five significant QTLs (Figure 4 and Figure 5). Notably, LOC_Os05g40160, the most likely candidate gene for qSH_Fe5, encodes a protein that includes an NB–ARC domain, which is critical for regulating signaling pathways involved in effector recognition and signal transduction essential for plant growth and development [57,58,59,60,61]. LOC_Os05g40180 (OsSTN8), which was identified as another important candidate gene of qSH_Fe5, encodes a serine/threonine protein kinase contributing to photosystem II (PSII) core protein phosphorylation. In the osstn8 mutant, ROS accumulates, and PSII reaction center core proteins in thylakoid membranes are preferentially oxidized under high–light conditions [62]. In the present study, we identified the following three promising candidate genes for qRSFW12: LOC_Os12g36890 (OsCSLD4), LOC_Os12g36900 (OsDi19-7) and LOC_Os12g36940. Among the encoded proteins, OsCSLD4 regulates cell wall polysaccharide synthesis and is important for salt tolerance because it mediates abscisic acid biosynthesis [55]. OsDi19-7 belongs to the drought–induced 19 (Di19) protein family. Of the seven Di19 genes in the rice genome, OsDi19-4 is involved in drought tolerance [63]. LOC_Os12g36940 encodes a calmodulin–binding protein, suggesting it may affect calcium–mediated signaling in response to excessive Fe levels [64]. In plant cells, Ca2+ is a second messenger that participates in various biotic and abiotic stress responses [65,66,67]. Sun et al. [68] determined that Ca2+ and the mitogen–activated protein kinase cascade regulate the signaling associated with the response of apple root to Fe deficiency.
There were distinct differences in the responses of the XI and GJ subpopulations to Fe toxicity. Moreover, GJ accessions, especially GJ–tmp, were more tolerant to Fe toxicity than XI accessions (Figure 1E–G). This finding is in accordance with the results of a similar study by Matthus et al. [45], which showed that aromatic and temperate GJ accessions had lower shoot Fe2+ concentrations and leaf bronzing scores than XI accessions under Fe toxicity stress conditions. In this study, there were no common association signals between the XI and GJ subpopulations (Figure 3B), suggesting that the genes underlying Fe toxicity tolerance and/or the distribution of functional alleles may differ significantly between the two rice subspecies. Furthermore, favorable haplotypes of the candidate genes for Fe toxicity tolerance were mainly carried by GJ accessions, including LOC_Os05g40160Hap1, LOC_Os05g40180Hap1, LOC_Os12g36890Hap1, LOC_Os12g36900Hap1, and LOC_Os12g36940Hap1. Considered together, these results imply that the molecular mechanism mediating rice’s Fe toxicity tolerance varies among subspecies.
Oxidative stress caused by Fe toxicity can induce the formation of free radicals, with detrimental effects on crucial biomolecules (e.g., proteins and lipids) [46,69]. An increase in the MDA content in plant tissues is an indicator of lipid peroxidation within cells. Under Fe toxicity stress conditions, MDA production increased significantly in rice leaves, ultimately leading to cell death [70]. Awasthi et al. [71] reported that exposure to Fe toxicity stress increases lipid peroxidation and plasma membrane damage in roots. A negative correlation between the leaf chlorophyll and MDA contents has also been reported [72]. Consistent with these previous studies, we detected a significant increase in the MDA content of samples (especially the sensitive accessions) that underwent the Fe toxicity treatments (Figure 2F,G). Regon et al. [73] proposed a role for ROS detoxification in the tolerance to severe Fe toxicity. Exposure to excessive Fe levels enhances the activities of antioxidant enzymes, such as SOD, catalase (CAT), ascorbate peroxidase, glutathione reductase (GR), and POD, in rice [74,75]. For example, Fe toxicity can significantly increase the activities of CAT, POD, GR, and SOD in the shoots of the rice variety Pokkali, thereby enhancing antioxidative defenses [76]. Earlier research has also demonstrated that POD activity is induced by Fe2+ [77,78]. In the current study, POD activity in shoots was significantly higher in the tolerant accessions than in the sensitive accessions (Figure 2I). Thus, the genotype–specific response to Fe toxicity may be partially attributed to differences in antioxidant enzyme activities. Additionally, compared with the shoots, the roots had higher Fe2+ concentrations (Figure 2D,E), implying that the root system is the primary rice tissue affected by Fe toxicity. The ability of Fe toxicity–tolerant accessions to maintain Fe ion homeostasis may also contribute to their tolerance. In future studies, the mechanisms regulating ROS–scavenging antioxidant enzymes and Fe ion homeostasis under Fe toxicity stress conditions will need to be comprehensively investigated.
The use of Fe toxicity–tolerant varieties is an effective strategy for mitigating the harmful effects of Fe toxicity on rice yield and quality. Several studies have assessed rice’s tolerance to Fe toxicity under various conditions, resulting in the identification of valuable genetic resources for breeding programs attempting to enhance Fe toxicity tolerance. For example, Streck et al. [79] identified 15 tolerant genotypes by evaluating the responses of rice varieties from the Embrapa breeding program to Fe stress. Similarly, Ahmed et al. [8] identified an Fe toxicity–tolerant rice genotype (RD85) by analyzing the stress tolerance indices of different rice genotypes. According to the results of the present study, T_XI and T_GJ are two germplasm resources which are highly tolerant to Fe toxicity, making them potentially useful donor parents for the breeding of novel rice varieties. We analyzed the haplotypes of five candidate genes in these two accessions (Table S5). Interestingly, T_XI carries Hap2 of LOC_Os12g36900, whereas T_GJ carries the favorable haplotype (Hap1) of LOC_Os05g40180. The specific haplotypes of three candidate genes are presented in Figure 4 and Figure 5. Furthermore, five QTLs (qSH_Fe5, qSFW_Fe2.3, qRRL5.1, qRSFW1.1, and qRSFW12) may be used to improve rice’s tolerance to Fe toxicity via marker–assisted selection or QTL pyramiding. Specifically, to increase the tolerance of XI varieties, the GJ-specific favorable alleles/haplotypes of candidate genes should be introgressed into the XI genetic background through inter–subspecific crosses. Future research should focus on validating and functionally characterizing important candidate genes (LOC_Os05g40160, LOC_Os05g40180, LOC_Os12g36890, LOC_Os12g36900, and LOC_Os12g36940) using transgenic materials. This will enhance our understanding of the mechanisms underlying Fe toxicity tolerance in rice, with implications for designing more effective breeding strategies.

4. Materials and Methods

4.1. Plant Materials

The 551 rice accessions from 3K–RG [52] used for the GWAS included 279 XI accessions and 272 GJ accessions (Table S1). Two representative Fe toxicity–tolerant accessions (T_XI and T_GJ) and two representative Fe toxicity–sensitive accessions (S_XI and S_GJ) were selected for an analysis of physiological characteristics.

4.2. Growth Conditions and Phenotyping Examination

The phenotypes of the 551 selected rice accessions were analyzed in a greenhouse at the Institute of Crop Sciences of the Chinese Academy of Agricultural Sciences (Beijing, China) from September to October 2021. Before sowing, 40–50 dormancy–breaking seeds of each accession were surface–sterilized in a 5% sodium hypochlorite solution (NaOCl) for 30 min and then rinsed thoroughly with distilled water. The rinsed seeds were then immersed in distilled water for 72 h at 30 °C. Eight germinated seeds per accession were sown in a 96–well PCR plate with wells that had perforated bottoms. The plates with seeds were maintained in tap water for 5 days and then transferred to Yoshida nutrient solution [80]. The nutrient solution contained 40 mg L−1 (NH4)2SO4, 10 mg L−1 NaH2PO4·2H2O, 40 mg L−1 K2SO4, 40 mg L−1 CaCl2·2H2O, 40 mg L−1 MgSO4·7H2O, 0.5 mg L−1 MnCl3·4H2O, 0.05 mg L−1 (NH4)6Mo7O24·4H2O, 0.01 mg L−1 ZnSO4·7H2O, 0.2 mg L−1 H3BO3, 0.01 mg L−1 CuSO4·5H2O, 2 mg L−1FeCl3·6H2O, and 11.9 g L−1 C6H8O7·H2O. Nutrient solution required chemical reagents are from Xilong Scientific Co., Ltd, Shenzhen City, China. The plates were incubated in a greenhouse set at approximately 28 °C (day)/25 °C (night) with a relative humidity of approximately 60%. The nutrient solution (pH maintained at 5.5 ± 0.5) was replaced every 5 days. After a 10-day growth period, the seedlings underwent the Fe toxicity and control treatments for 20 days. For the Fe toxicity treatment, the Yoshida nutrient solution was supplemented with 300 mg L−1 (5.36 mM) FeSO4·7H2O, which was higher than the FeSO4·7H2O concentration (2.0 mg L−1) of the Yoshida nutrient solution used for the control treatment. Both treatments were completed using three replicates. After a 20-day treatment period, SH, RL, and SFW were measured. To assess the relative performance of each trait, the following formula was used: ratio of the trait value = trait value for the Fe toxicity treatment/trait value for the control treatment.

4.3. Measurement of Fe Ion Concentration

The Fe concentrations in the shoot and root samples under stress conditions were determined using a wet digestion method (GB/T 14609–2008) [81] and an atomic absorption spectrometer (AAS, Series 2, Thermo Electron Corporation, Waltham, MA, USA). The shoot and root samples of the four rice accessions were dried to a constant weight at 80 °C for 3 days and then cut into smaller pieces. The dried tissues (0.1 g) were digested with 0.1 N (100 mM) glacial acetic acid for 2 h at 90 °C. After cooling, the digested samples were diluted with distilled water. A standard solution ion concentration curve was constructed using a standard solution containing 1000 μg mL−1 Fe (NCS company, China Iron and Steel Research Institute, Beijing, China).

4.4. Measurement of Malondialdehyde Content and Enzyme Activity

The shoots and roots of the four rice accessions that underwent the Fe toxicity and control treatments for 48 and 72 h were collected and immediately frozen using liquid nitrogen. The MDA, SOD, and POD contents were measured using commercial kits (Grace Biotechnology Co., Ltd, Suzhou City, China). Three biological replicates were analyzed.

4.5. Genome–Wide Association Study

The genotypes of the 551 rice accessions were determined using the 3K–RG 4.8 M SNP dataset [82], which was filtered using PLINK 1.9 (missing rate < 20% and minor allele frequency > 5%) [83]. Totals of 2,955,964, 2,248,239, and 1,465,040 SNPs were retained for the GWAS of the whole population, XI subpopulation, and GJ subpopulation, respectively. The GWAS was conducted using a mixed linear model and the Efficient Mixed–Model Association eXpedited (EMMAX) software (http://csg.sph.umich.edu/kang/emmax/download/index, accessed on 23 February 2024) [84]. The kinship matrix was calculated using an identical–by–state matrix and the pruned SNP subset as a measure of the relatedness between accessions. The eigenvectors of the kinship matrix were calculated using GCTA, and the first three principal components were used as covariates to control the population structure [85]. The effective number of independent markers (N) was calculated using the GEC software (http://java.sun.com/javase/downloads/index.jsp, accessed on 23 February 2024) [86]. Additionally, the following suggestive significance thresholds of association were determined according to the Bonferroni correction method (1/N) for significant SNPs: p = 2.32 × 10−6 for the whole population, p = 2.68 × 10−6 for the XI subpopulation, and p = 5.92 × 10−6 for the GJ subpopulation. Manhattan and Q-Q plots were drawn using the R package “qqman” for R version 4.1.0. [87]. At least 30 significant SNPs within a 300 kb region were considered as QTLs on the basis of the previously reported LD decay in 3K–RG [52]. A local LD block analysis (150 kb upstream and downstream of the leading SNP) was performed using the R package “LD heatmap”for R version 4.1.0. [88].

4.6. Identification of Candidate Genes

Candidate genes for Fe toxicity tolerance satisfied at least two of the following criteria: (1) they harbored significant nonsynonymous or regulatory SNPs; (2) they were functionally related to abiotic stress (e.g., heavy metal) tolerance according to Nipponbare reference genome (IRGSP 1.0) annotations [78], Gene Ontology annotations, or literature search; and (3) they were regulated by Fe stress according to the Plant Public RNA–Seq Database [89] and Plant Expression Portal [90]. To analyze gene haplotypes, we used all SNPs in the coding region of an annotated gene. Synonymous SNPs were ignored (merged into one haplotype) [91]. Duncan’s multiple range post hoc tests were completed using the R package “agricolae” to compare the phenotypic differences among haplotypes (n ≥ 30 accessions).

4.7. Statistical Analyses

We used a one–way analysis of variance (ANOVA) of the R package “agricolae” to analyze the phenotypic differences between subpopulations. Student’s t-tests were applied to compare the phenotypic differences between Fe toxicity stress and control conditions, as well as between the XI and GJ subpopulations. Pearson’s correlation coefficients for different traits were calculated using the R package “corrplot”. Violin plots and boxplots were drawn using the R package “ggplot2”for R version 4.1.0. A Venn diagram was plotted using jvenn (http://jvenn.toulouse.inra.fr/app/example.html, accessed on 20 January 2024). Physiological differences between Fe toxicity–tolerant and Fe toxicity–sensitive accessions were compared using a one–way ANOVA followed by LSD post hoc tests (R version 4.1.0.).

5. Conclusions

Rice is consumed by more than half of the global population, but in some regions, the excessive accumulation of Fe in soil has adversely affected rice cultivation. To address this problem, we are currently analyzing rice varieties that can tolerate excessive Fe levels. However, we do not fully understand the physiological and genetic mechanisms underlying Fe toxicity tolerance in rice, which has delayed the development of new Fe–tolerant rice varieties. In this study, we conducted a GWAS involving a diverse panel comprising 551 rice accessions to reveal the molecular mechanisms and candidate genes associated with Fe toxicity tolerance. A total of 29 Fe toxicity tolerance–related QTLs were detected on chromosomes 1, 2, 5, and 12. These QTLs included qSH_Fe5, qSFW_Fe2.3, qRRL5.1, qRSFW1.1 and qRSFW12, which were selected to screen for candidate genes via haplotype and bioinformatics analyses. Five promising candidate genes were identified (LOC_Os05g40160, LOC_Os05g40180, LOC_Os12g36890, LOC_Os12g36900 and LOC_Os12g36940). The physiological traits of rice accessions that differed in terms of Fe toxicity tolerance suggest that ROS–scavenging antioxidant enzymes and Fe homeostasis are critical for alleviating the negative effects of Fe toxicity on rice. The study’s findings have enhanced our understanding of the genetic and physiological mechanisms underlying Fe toxicity tolerance in rice and may be exploited to further improve commercially cultivated rice varieties.

Supplementary Materials

The following supporting information can be downloaded at: https://www.mdpi.com/article/10.3390/ijms25136970/s1 [92,93,94,95].

Author Contributions

Conceptualization, F.Z. and X.Z.; formal analysis, S.M., F.Z. and X.Z.; investigation, S.M., J.L., G.Z., J.J., P.L. and Y.Q.; writing—original draft preparation, S.M.; writing—review and editing, F.Z., X.Z., W.W. and J.X. All authors have read and agreed to the published version of the manuscript.

Funding

This research was funded by the National Key Research and Development Program of China (2023YFF1000400), the National Natural Science Foundation of China (U21A20214), the Scientific Innovation 2030 Project (2022ZD0401703), and the Innovation Program of Chinese Academy of Agricultural Sciences.

Institutional Review Board Statement

Not applicable.

Informed Consent Statement

Not applicable.

Data Availability Statement

The original contributions presented in the study are included in the article/Supplementary Material; further inquiries can be directed to the corresponding author.

Conflicts of Interest

The authors declare no conflicts of interest.

References

  1. Ishimaru, Y.; Suzuki, M.; Tsukamoto, T.; Suzuki, K.; Nakazono, M.; Kobayashi, T.; Wada, Y.; Watanabe, S.; Matsuhashi, S.; Takahashi, M.; et al. Rice Plants Take up Iron as an Fe3+–Phytosiderophore and as Fe2+. Plant J. 2006, 45, 335–346. [Google Scholar] [CrossRef] [PubMed]
  2. Marschner, P. Mineral Nutrition of Higher Plants; Academic Press: London, UK, 2012. [Google Scholar]
  3. Kappler, A.; Bryce, C.; Mansor, M.; Lueder, U.; Byrne, J.M.; Swanner, E.D. An evolving view on biogeochemical cycling of iron. Nat. Rev. Microbiol. 2021, 19, 360–374. [Google Scholar] [CrossRef] [PubMed]
  4. Kobayashi, T.; Nishizawa, N.K. Iron uptake, translocation and regulation in higher plants. Annu. Rev. Plant Biol. 2012, 63, 131–152. [Google Scholar] [CrossRef] [PubMed]
  5. Wu, L.B.; Ueda, Y.; Lai, S.K.; Frei, M. Shoot tolerance mechanisms to iron toxicity in rice (Oryza sativa L.). Plant Cell Environ. 2017, 40, 570–584. [Google Scholar] [CrossRef]
  6. Ishimaru, Y.; Nakanishi, H.; Takahashi, M.; Yamaguchi, H.; Naimatullah, B.; Mori, S.; Nishizawa, N. OsIRT1 and OsIRT2, Rice Transporters Essential for Iron Uptake from the Soil and for Plant Growth. Plant Cell Physiol. Suppl. 2003, 44, 287. [Google Scholar] [CrossRef]
  7. Stein, R.J.; Duarte, G.L.; Scheunemann, L.; Spohr, M.G.; de Araújo Júnior, A.T.; Ricachenevsky, F.K.; Rosa, L.M.G.; Zanchin, N.I.T.; Santos, R.P.D.; Fett, J.P. Genotype Variation in Rice (Oryza sativa L.) Tolerance to Fe Toxicity Might Be Linked to Root Cell Wall Lignification. Front. Plant Sci. 2019, 10, 746. [Google Scholar] [CrossRef] [PubMed]
  8. Ahmed, S.F.; Ullah, H.; Aung, M.Z.; Tisarum, R.; Cha-Um, S.; Datta, A. Iron Toxicity Tolerance of Rice Genotypes in Relation to Growth, Yield and Physiochemical Characters. Rice Sci. 2023, 30, 321–334. [Google Scholar] [CrossRef]
  9. Shahid, M.; Nayak, A.K.; Shukla, A.K.; Tripathi, R.; Kumar, A.; Raja, R.; Panda, B.B.; Meher, J.; Bhattacharyya, P.; Dash, D. Mitigation of Iron Toxicity and Iron, Zinc, and Manganese Nutrition of Wetland Rice Cultivars (Oryza Sativa L.) Grown in Iron–Toxic Soil. CLEAN—Soil Air Water 2014, 42, 1604–1609. [Google Scholar] [CrossRef]
  10. Audebert, A.; Fofana, M. Rice Yield Gap due to Iron Toxicity in West Africa. J. Agron. Crop Sci. 2009, 195, 66–76. [Google Scholar] [CrossRef]
  11. Mahender, A.; Swamy, B.P.M.; Anandan, A.; Ali, J. Tolerance of Iron–Deficient and–Toxic Soil Conditions in Rice. Plants 2019, 8, 31. [Google Scholar] [CrossRef]
  12. Giri, A.; Saxena, R.R.; Verma, S.K.; Porte, S.S.; Rawte, S.; Saxena, R.R.; Verulkar, S.B. Genetic and Morphological Analysis Tolerance to Ferrous and Ferric Forms of Iron in Rice. J. Agric. Food Res. 2022, 9, 100331. [Google Scholar] [CrossRef]
  13. Pons, L.J.; Breemen, N.V. Factors Influencing the Formation of Potential Acidity in Tidal Swamp. In Proceedings from the Second International Symposium on Acid Sulfate Soils; ILRI: Nairobi, Kenya, 1981; pp. 37–51. [Google Scholar]
  14. Sahrawat, K.L.; Mulbah, C.K.; Souleymane, D.; DeLaune, R.D.; Patrick, W.L.; Singh, B.N.; Jones, M.P. The Role of Tolerant Genotypes and Plant Nutrients in the Management of Iron Toxicity in Lowland Rice. J. Agric. Sci. 1996, 126, 143–149. [Google Scholar] [CrossRef]
  15. Haefele, S.M.; Nelson, A.; Hijmans, R.J. Soil Quality and Constraints in Global Rice Production. Geoderma 2014, 235–236, 250–259. [Google Scholar] [CrossRef]
  16. Li, G.J.; Song, H.Y.; Li, B.H.; Kronzucker, H.J.; Shi, W.M. AUX1 and PIN2 Protect Lateral Root Formation in Arabidopsis under Fe Stress. Plant Physiol. 2015, 169, 2608–2623. [Google Scholar] [CrossRef] [PubMed]
  17. Nagajyoti, P.C.; Lee, K.D.; Sreekanth, T.V. Heavy Metals, Occurrence and Toxicity for Plants: A Review. Environ. Chem. Lett. 2010, 8, 199–216. [Google Scholar] [CrossRef]
  18. Wu, L.B.; Holtkamp, F.; Wairich, A.; Frei, M. Potassium Ion Channel Gene OsAKT1 Affects Iron Translocation in Rice Plants Exposed to Iron Toxicity. Front. Plant Sci. 2019, 10, 449351. [Google Scholar] [CrossRef] [PubMed]
  19. Briat, J.F.; Lobreaux, S. Iron Transport and Storage in Plants. Trends Plant Sci. 1997, 2, 187–193. [Google Scholar] [CrossRef]
  20. Becker, M.; Asch, F. Iron Toxicity in Rice-Conditions and Management Concepts. J. Plant Nutr. Soil. Sci. 2005, 168, 558–573. [Google Scholar] [CrossRef]
  21. Zhang, Y.; Xu, Y.H.; Yi, H.Y.; Gong, J.M. Vacuolar Membrane Transporters OsVIT1 and OsVIT2 Modulate Iron Translocation between Flag Leaves and Seeds in Rice. Plant J. 2012, 72, 400–410. [Google Scholar] [CrossRef]
  22. Silveira, V.; Fadanelli, C.; Sperotto, R.A.; Stein, R.J.; Basso, L.A.; Santos, D.S.; Júnior, I.D.; Dias, J.F.; Fett, J.P. Role of Ferritin in the Rice Tolerance to Iron Overload. Sci. Agrícola 2009, 66, 549–555. [Google Scholar] [CrossRef]
  23. Bode, K.; Döring, O.; Lüthje, S.; Neue, H.U.; Böttger, M. The Role of Active Oxygen in Iron Tolerance of Rice (Oryza Sativa L.). Protoplasma 1995, 184, 249–255. [Google Scholar] [CrossRef]
  24. Wu, P.; Luo, A.; Zhu, J.; Yang, J.; Huang, N.; Senadhira, D. Molecular Markers Linked to Genes Underlying Seedling Tolerance for Ferrous Iron Toxicity. Plant Soil 1997, 196, 317–320. [Google Scholar] [CrossRef]
  25. Wu, P.; Hu, B.; Liao, C.Y.; Zhu, J.M.; Wu, Y.R.; Senadhira, D.; Paterson, A.H. Characterization of tissue tolerance to iron by molecular markers in different lines of rice. Plant Soil. 1998, 203, 217–226. [Google Scholar] [CrossRef]
  26. Li, Z. Identification of ADH Gene in Rice under Fe2+ Induction. J. Genet. Genom. 1999, 26, 359–362. [Google Scholar]
  27. Wan, J.L.; Zhai, H.Q.; Wan, J.L.; Yasui, H.; Yoshimura, A. Mapping QTL for Traits Associated with Resistance to Ferrous Iron Toxicity in Rice (Oryza Sativa L.) Using Japonica Chromosome Segment Substitution Lines. Acta Genet. Sin. 2003, 30, 893–898. [Google Scholar] [PubMed]
  28. Wan, J.L.; Zhai, H.Q.; Wan, J.M.; Ikehashi, H. Detection and analysis of QTLs for ferrous iron toxicity tolerance in rice (Oryza sativa L.). Euphytica 2003, 131, 201–206. [Google Scholar] [CrossRef]
  29. Shimizu, A.; Guerta, C.Q.; Gregorio, G.B.; Kawasaki, S.; Ikeshashi, H. QTLs for Nutritional Contents of Rice Seedlings (Oryza Sativa L.) in Solution Cultures and Its Implication to Tolerance to Iron-Toxicity. Plant Soil 2005, 275, 57–66. [Google Scholar] [CrossRef]
  30. Wan, J.L.; Zhai, H.Q.; Wan, J.M. Mapping of QTLs for Ferrous Iron Toxicity Tolerance in Rice (Oryza Sativa L.). Acta Genet. Sin. 2005, 32, 1156–1166. [Google Scholar] [PubMed]
  31. Dufey, I.; Hakizimana, P.; Draye, X.; Lutts, S.; Bertin, P. QTL Mapping for Biomass and Physiological Parameters Linked to Resistance Mechanisms to Ferrous Iron Toxicity in Rice. Euphytica 2009, 167, 143–160. [Google Scholar] [CrossRef]
  32. Shimizu, A. QTL Analysis of Genetic Tolerance to Iron Toxicity in Rice (Oryza Sativa L.) by Quantification of Bronzing Score. J. New Seeds 2009, 10, 171–179. [Google Scholar] [CrossRef]
  33. Dufey, I.; Hiel, M.P.; Hakizimana, P.; Draye, X.; Lutts, S.; Koné, B.; Dramé, K.N.; Konaté, K.A.; Sié, M.; Bertin, P. Multienvironment Quantitative Trait Loci Mapping and Consistency across Environments of Resistance Mechanisms to Ferrous Iron Toxicity in Rice. Crop Sci. 2012, 52, 539–550. [Google Scholar] [CrossRef]
  34. Fukuda, A.; Hiroyuki, S.; Fukushima, A.; Yamaguchi, H.; Mochida, H.; Terao, T.; Hitoshi, O. Detection of Chromosomal Regions Affecting Iron Concentration in Rice Shoots Subjected to Excess Ferrous Iron Using Chromosomal Segment Substitution Lines between Japonica and Indica. Plant Prod. Sci. 2012, 15, 183–191. [Google Scholar] [CrossRef]
  35. Zhang, J.; Aijaz, A.S.; Chai, L.; Cui, Y.R.; Wang, X.Q.; Zheng, T.Q.; Xu, J.L.; Li, Z.K. Mapping of QTL for Iron and Zinc Toxicity Tolerance at Seedling Stage Using a Set of Reciprocal Introgression Lines of Rice. Acta Agron. Sin. 2013, 39, 1754. [Google Scholar] [CrossRef]
  36. Wu, L.B.; Shhadi, M.Y.; Gregorio, G.; Matthus, E.; Becker, M.; Frei, M. Genetic and Physiological Analysis of Tolerance to Acute Iron Toxicity in Rice. Rice 2014, 7, 8. [Google Scholar] [CrossRef] [PubMed]
  37. Dufey, I.; Mathieu, A.S.; Draye, X.; Lutts, S.; Bertin, P. Construction of an Integrated Map through Comparative Studies Allows the Identification of Candidate Regions for Resistance to Ferrous Iron Toxicity in Rice. Euphytica 2014, 203, 59–69. [Google Scholar] [CrossRef]
  38. Liu, H.; Soomro, A.; Zhu, Y.J.; Qiu, X.J.; Chen, K.; Zheng, T.Q.; Yang, L.W.; Xing, D.Y.; Xu, J.L. QTL Underlying Iron and Zinc Toxicity Tolerances at Seedling Stage Revealed by Two Sets of Reciprocal Introgression Populations of Rice (Oryza Sativa L.). Crop J. 2016, 4, 280–289. [Google Scholar] [CrossRef]
  39. Meng, L.; Wang, B.; Zhao, X.; Ponce, K.; Qian, Q.; Ye, G. Association Mapping of Ferrous, Zinc, and Aluminum Tolerance at the Seedling Stage in Indica Rice Using MAGIC Populations. Front. Plant Sci. 2017, 8, 1822. [Google Scholar] [CrossRef] [PubMed]
  40. Zhuang, J.Y.; Fan, Y.Y.; Rao, Z.M.; Wu, J.L.; Xia, Y.W.; Zheng, K.L. Analysis on Additive Effects and Additive-By-Additive Epistatic Effects of QTLs for Yield Traits in a Recombinant Inbred Line Population of Rice. Theor. Appl. Genet. 2002, 105, 1137–1145. [Google Scholar] [CrossRef] [PubMed]
  41. Ouyang, Y.; Zeng, F.; Zhuang, J.; Yu, S.; Zhu, L.; Jin, Q.; Zhang, G. Genetic Analysis of Genotype × Iron Nutrition Interaction on Coleoptile Elongation Rate in Rice (Oryza Sativa L.). Euphytica 2007, 156, 311–318. [Google Scholar] [CrossRef]
  42. Jahan, N.; Javed, M.A.; Khan, A.; Tabassum, B.; Agha, S.I.; Parveen, S.; Muzaffar, N. Multiple Interval Mapping of QTLs and Epistasis for Iron Toxicity Tolerance in Segregating Population of Indica Rice. Not. Bot. Horti Agrobot. Cluj-Napoca 2022, 50, 12773. [Google Scholar] [CrossRef]
  43. Stein, R.J.; Ricachenevsky, F.K.; Fett, J.P. Differential regulation of the two rice ferritin genes (OsFER1 and OsFER2). Plant Sci. 2009, 177, 563–569. [Google Scholar] [CrossRef]
  44. Li, L.; Ye, L.X.; Kong, Q.H.; Shou, H.X. A Vacuolar Membrane Ferric–chelate Reductase, OsFRO1, Alleviates Fe Toxicity in Rice (Oryza sativa L.). Front. Plant Sci. 2019, 10, 454806. [Google Scholar] [CrossRef] [PubMed]
  45. Matthus, E.; Wu, L.B.; Ueda, Y.; Höller, S.; Becker, M.; Frei, M. Loci, Genes, and Mechanisms Associated with Tolerance to Ferrous Iron Toxicity in Rice (Oryza Sativa L.). Theor. Appl. Genet. 2015, 128, 2085–2098. [Google Scholar] [CrossRef]
  46. Li, B.; Sun, L.; Huang, J.; Li, B.; Sun, L.; Huang, J.; Göschl, C.; Shi, W.; Chory, J.; Busch, W. GSNOR provides plant tolerance to iron toxicity via preventing iron-dependent nitrosative and oxidative cytotoxicity. Nat. Commun. 2019, 10, 3896. [Google Scholar] [CrossRef] [PubMed]
  47. Zhang, J.; Chen, K.; Pang, Y.L.; Naveed, S.A.; Zhao, X.Q.; Wang, X.Q.; Wang, Y.; Dingkuhn, M.; Pasuquin, J.; Li, Z.K.; et al. QTL Mapping and Candidate Gene Analysis of Ferrous Iron and Zinc Toxicity Tolerance at Seedling Stage in Rice by Genome–Wide Association Study. BMC Genom. 2017, 18, 828. [Google Scholar] [CrossRef]
  48. Diop, B.; Wang, D.R.; Drame, K.N.; Gracen, V.; Pangirayi, T.; Dzidzienyo, D.; Nartey, E.; Greenberg, A.J.; Saliou, D.; Danquah, E.Y.; et al. Bridging Old and New: Diversity and Evaluation of High Iron-Associated Stress Response of Rice Cultivated in West Africa. J. Exp. Bot. 2020, 71, 4188–4200. [Google Scholar] [CrossRef]
  49. Kaewcheenchai, R.; Vejchasarn, P.; Hanada, K.; Shirai, K.; Jantasuriyarat, C.; Juntawong, P. Genome–Wide Association Study of Local Thai Indica Rice Seedlings Exposed to Excessive Iron. Plants 2021, 10, 798. [Google Scholar] [CrossRef]
  50. Pawar, S.; Pandit, E.; Mohanty, I.C.; Saha, D.; Pradhan, S.K. Population Genetic Structure and Association Mapping for Iron Toxicity Tolerance in Rice. PLoS ONE 2021, 16, e0246232. [Google Scholar] [CrossRef]
  51. Theerawitaya, C.; Wanchana, S.; Ruanjaichon, V.; Tisaram, R.; Samphumphuang, T.; Sotesaritkul, T.; Cha-Um, S.; Toojinda, T. Determination of Traits Responding to Iron Toxicity Stress at Different Stages and Genome–Wide Association Analysis for Iron Toxicity Tolerance in Rice (Oryza Sativa L.). Front. Plant Sci. 2022, 13, 994560. [Google Scholar] [CrossRef] [PubMed]
  52. Wang, W.; Mauleon, R.; Hu, Z.Q.; Chebotarov, D.; Tai, S.S.; Wu, Z.C.; Li, M.; Zheng, T.Q.; Fuentes, R.R.; Zhang, F.; et al. Genomic Variation in 3,010 Diverse Accessions of Asian Cultivated Rice. Nature 2018, 557, 43–49. [Google Scholar] [CrossRef]
  53. Diédhiou, C.J.; Popova, O.V.; Dietz, K.J.; Golldack, D. The SNF1-Type Serine-Threonine Protein Kinase SAPK4 regulates Stress-Responsive Gene Expression in Rice. BMC Plant Biol. 2008, 8, 49. [Google Scholar] [CrossRef] [PubMed]
  54. Nagarajan, S.N.; Lenoir, C.; Grangeasse, C. Recent Advances in Bacterial Signaling by Serine/Threonine Protein Kinases. Trends Microbiol. 2022, 30, 553–566. [Google Scholar] [CrossRef]
  55. Zhao, H.; Li, Z.X.; Wang, Y.Y.; Wang, J.Y.; Xiao, M.G.; Liu, H.; Quan, R.D.; Zhang, H.W.; Huang, R.F.; Zhu, L.; et al. Cellulose Synthase-like Protein OsCSLD4 Plays an Important Role in the Response of Rice to Salt Stress by Mediating Abscisic Acid Biosynthesis to Regulate Osmotic Stress Tolerance. Plant Biotechnol. J. 2021, 20, 468–484. [Google Scholar] [CrossRef]
  56. Do Amaral, M.N.; Arge, L.W.P.; Benitez, L.C.; Danielowski, R.; Silveira, S.F.D.S.; Farias, D.D.R.; de Oliveira, A.C.; da Maia, L.C.; Braga, E.J.B. Comparative Transcriptomics of Rice Plants under Cold, Iron, and Salt Stresses. Funct. Integr. Genom. 2016, 16, 567–579. [Google Scholar] [CrossRef]
  57. Pan, Y.H.; Chen, L.; Guo, H.F.; Feng, R.; Lou, Q.J.; Rehman, M.A.R.; Zhu, X.Y.; Qing, D.J.; Liang, H.F.; Gao, L.J.; et al. Systematic Analysis of NB-ARC Gene Family in Rice and Functional Characterization of GNP12. Front. Genet. 2022, 13, 887217. [Google Scholar] [CrossRef] [PubMed]
  58. Chen, W.W.; Cheng, Z.J.; Liu, L.L.; Wang, M.; You, X.M.; Wang, J.; Zhang, F.; Zhou, C.L.; Zhang, Z.; Zhang, H.; et al. Small Grain and Dwarf 2, Encoding an HD-Zip II Family Transcription Factor, Regulates Plant Development by Modulating Gibberellin Biosynthesis in Rice. Plant Sci. 2019, 288, 110208. [Google Scholar] [CrossRef] [PubMed]
  59. Chandra, S.; Kazmi, A.Z.; Ahmed, Z.; Roychowdhury, G.; Kumari, V.; Kumar, M.; Mukhopadhyay, K. Genome–Wide Identification and Characterization of NB-ARC Resistant Genes in Wheat (Triticum Aestivum L.) and Their Expression during Leaf Rust Infection. Plant Cell Rep. 2017, 36, 1097–1112. [Google Scholar] [CrossRef]
  60. Jacquemin, J.; Ammiraju, J.S.; Haberer, G.; Billheimer, D.D.; Yu, Y.; Liu, L.C.; Rivera, L.F.; Mayer, K.; Chen, M.; Wing, R.A. Fifteen Million Years of Evolution in the Oryza Genus Shows Extensive Gene Family Expansion. Mol. Plant 2014, 7, 642–656. [Google Scholar] [CrossRef]
  61. Wen, Z.F.; Yao, L.P.; Singer, S.D.; Muhammad, H.; Li, Z.; Wang, X.P. Constitutive Heterologous Overexpression of a TIR-NB-ARC-LRR Gene Encoding a Putative Disease Resistance Protein from Wild Chinese Vitis Pseudoreticulata in Arabidopsis and Tobacco Enhances Resistance to Phytopathogenic Fungi and Bacteria. Plant Physiol. Biochem. 2017, 112, 346–361. [Google Scholar] [CrossRef]
  62. Nath, K.; Poudyal, R.S.; Eom, J.S.; Park, Y.S.; Zulfugarov, I.S.; Mishra, S.R.; Tovuu, A.; Ryoo, N.; Yoon, H.S.; Nam, H.G.; et al. Loss-Of-Function of OsSTN8 Suppresses the Photosystem II Core Protein Phosphorylation and Interferes with the Photosystem II Repair Mechanism in Rice (Oryza Sativa L). Plant J. 2013, 76, 675–686. [Google Scholar] [CrossRef]
  63. Wang, L.L.; Yu, C.C.; Chen, C.; He, C.L.; Zhu, Y.G.; Huang, W.C. Identification of Rice Di19 Family Reveals OsDi19-4 Involved in Drought Resistance. Plant Cell Rep. 2014, 33, 2047–2062. [Google Scholar] [CrossRef] [PubMed]
  64. Gratz, R.; von der Mark, C.; Ivanov, R.; Brumbarova, T. Fe Acquisition at the Crossroad of Calcium and Reactive Oxygen Species Signaling. Curr. Opin. Plant Biol. 2021, 63, 102048. [Google Scholar] [CrossRef] [PubMed]
  65. Shacklock, P.S.; Read, N.D.; Trewavas, A.J. Cytosolic Free Calcium Mediates Red Light-Induced Photomorphogenesis. Nature 1992, 358, 753–755. [Google Scholar] [CrossRef]
  66. Taylor, A.R.; Manison, N.F.H.; Fernandez, C.; Wood, J.; Brownlee, C. Spatial Organization of Calcium Signaling Involved in Cell Volume Control in the Fucus Rhizoid. Plant Cell 1996, 8, 2015–2031. [Google Scholar] [CrossRef] [PubMed]
  67. Zeng, H.Q.; Zhu, Q.Q.; Yuan, P.G.; Yan, Y.; Yi, K.K.; Du, L.Q. Calmodulin and Calmodulin-like Protein-Mediated Plant Responses to Biotic Stresses. Plant Cell Environ. 2023, 46, 3680–3703. [Google Scholar] [CrossRef]
  68. Sun, Q.R.; Zhai, L.M.; Zhao, D.R.; Gao, M.; Wu, Y.; Wu, T.; Zhang, X.Z.; Xu, X.F.; Han, Z.H.; Wang, Y. Kinase MxMPK4-1 and Calmodulin-Binding Protein MxIQM3 Enhance Apple Root Acidification during Fe Deficiency. Plant Physiol. 2022, 191, 1968–1984. [Google Scholar] [CrossRef] [PubMed]
  69. Li, B.; Sun, C.L.; Lin, X.Y.; Busch, W. The Emerging Role of GSNOR in Oxidative Stress Regulation. Trends Plant Sci. 2021, 26, 156–168. [Google Scholar] [CrossRef] [PubMed]
  70. Morales, M.; Munné-Bosch, S. Malondialdehyde: Facts and Artifacts. Plant Physiol. 2019, 180, 1246–1250. [Google Scholar] [CrossRef] [PubMed]
  71. Awasthi, J.P.; Saha, B.; Regon, P.; Sahoo, S.; Chowra, U.; Pradhan, A.; Roy, A.; Panda, S.K. Morpho-Physiological Analysis of Tolerance to Aluminum Toxicity in Rice Varieties of North East India. PLoS ONE 2017, 12, e0176357. [Google Scholar] [CrossRef]
  72. Turhadi, T.; Hamim, H.; Ghulamahdi, M.; Miftahudin, M. Iron Toxicity–Induced Physiological and Metabolite Profile Variations among Tolerant and Sensitive Rice Varieties. Plant Signal. Behav. 2019, 14, 1682829. [Google Scholar] [CrossRef]
  73. Regon, P.; Dey, S.; Rehman, M.; Pradhan, A.K.; Chowra, U.; Tanti, B.; Talukdar, A.D.; Panda, S.K. Transcriptomic Analysis Revealed Reactive Oxygen Species Scavenging Mechanisms Associated with Ferrous Iron Toxicity in Aromatic Keteki Joha Rice. Front. Plant Sci. 2022, 13, 798580. [Google Scholar] [CrossRef] [PubMed]
  74. Fang, W.C.; Wang, J.W.; Lin, C.C.; Kao, C.H. Iron induction of lipid peroxidation and effects on antioxidative enzyme activities in rice leaves. Plant Growth Regul. 2001, 35, 75–80. [Google Scholar] [CrossRef]
  75. Stein, R.J.; Duarte, G.L.; Spohr, M.G.; Lopes, S.I.G.; Fett, J.P. Distinct Physiological Responses of Two Rice Cultivars Subjected to Iron Toxicity under Field Conditions. Ann. Appl. Biol. 2009, 154, 269–277. [Google Scholar] [CrossRef]
  76. Kabir, A.H.; Begum, M.C.; Haque, A.; Amin, R.; Swaraz, A.M.; Haider, S.A.; Paul, N.K.; Hossain, M.M.; Mohammad, M.H. Genetic Variation in Fe Toxicity Tolerance Is Associated with the Regulation of Translocation and Chelation of Iron along with Antioxidant Defence in Shoots of Rice. Funct. Plant Biol. 2016, 43, 1070. [Google Scholar] [CrossRef] [PubMed]
  77. Siegel, B.Z. Plant Peroxidases? An Organismic Perspective. Plant Growth Regul. 1993, 12, 303–312. [Google Scholar] [CrossRef]
  78. Kawahara, Y.; de la Bastide, M.; Hamilton, J.P.; Kanamori, H.; McCombie, W.R.; Ouyang, S.; Schwartz, D.C.; Tanaka, T.; Wu, J.; Zhou, S.; et al. Improvement of the Oryza Sativa Nipponbare Reference Genome Using next Generation Sequence and Optical Map Data. Rice 2013, 6, 4. [Google Scholar] [CrossRef] [PubMed]
  79. Streck, E.A.; Aguiar, G.A.; Facchinello, P.H.K.; Perin, L.; Silva, P.U.; Júnior, A.M. Tolerance and phenotypic analysis of irrigated rice genotypes under iron toxicity. J. Exp. Agric. Int. 2019, 31, 1–11. [Google Scholar] [CrossRef]
  80. Yoshida, S. Routine Procedure for Growing Rice Plants in Culture Solution. In Laboratory Manual for Physiological Studies of Rice; Yoshida, S., Forno, D.A., Cock, J.H., Eds.; International Rice Research Institute: Los Baños, CA, USA, 1976; pp. 61–66. [Google Scholar]
  81. GB/T 14609–2008; Inspection of Grain and Oils. Determination of Copper, Iron, Manganese, Zinc, Calcium, Magnesium in Cereals and Derived Products by Atomic Absorption and Flame Spectrophotometry. National Standard of the People’s Republic of China: Beijing, China, 2018.
  82. Alexandrov, N.; Tai, S.S.; Wang, W.S.; Mansueto, L.; Palis, K.; Fuentes, R.R.; Ulat, V.J.; Chebotarov, D.; Zhang, G.Y.; Li, Z.K.; et al. SNP-Seek Database of SNPs Derived from 3000 Rice Genomes. Nucleic Acids Res. 2014, 43, 1023–1027. [Google Scholar] [CrossRef] [PubMed]
  83. Purcell, S.; Neale, B.; Todd-Brown, K.; Thomas, L.; Ferreira, M.A.R.; Bender, D.; Maller, J.; Sklar, P.; de Bakker, P.I.W.; Daly, M.J.; et al. PLINK: A Tool Set for Whole–Genome Association and Population–Based Linkage Analyses. Am. J. Human Genet. 2007, 81, 559–575. [Google Scholar] [CrossRef] [PubMed]
  84. Kang, H.M.; Sul, J.H.; Service, S.K.; Zaitlen, N.A.; Kong, S.Y.; Freimer, N.B.; Sabatti, C.; Eskin, E. Variance Component Model to Account for Sample Structure in Genome–Wide Association Studies. Nat. Genet. 2010, 42, 348–354. [Google Scholar] [CrossRef]
  85. Yang, J.; Lee, S.H.; Goddard, M.E.; Visscher, P.M. GCTA: A Tool for Genome–Wide Complex Trait Analysis. Am. J. Human Genet. 2011, 88, 76–82. [Google Scholar] [CrossRef] [PubMed]
  86. Li, M.X.; Yeung, J.M.Y.; Cherny, S.S.; Sham, P.C. Evaluating the Effective Numbers of Independent Tests and Significant P-Value Thresholds in Commercial Genotyping Arrays and Public Imputation Reference Datasets. Human Genet. 2011, 131, 747–756. [Google Scholar] [CrossRef] [PubMed]
  87. Turner, S.D. qqman: An R Package for Visualizing GWAS Results Using Q-Q and Manhattan Plots. J. Open Source Softw. 2018, 3, 731. [Google Scholar] [CrossRef]
  88. Shin, J.H.; Blay, S.; McNeney, B.; Graham, J. LDheatmap: AnRFunction for Graphical Display of Pairwise Linkage Disequilibria between Single Nucleotide Polymorphisms. J. Stat. Softw. 2006, 16, 1–19. [Google Scholar] [CrossRef]
  89. Yu, Y.M.; Zhang, H.; Long, Y.P.; Shu, Y.; Zhai, J.X. Plant Public RNA–Seq Database: A Comprehensive Online Database for Expression Analysis of ~45000 Plant Public RNA–Seq Libraries. Plant Biotechnol. J. 2022, 20, 806. [Google Scholar] [CrossRef] [PubMed]
  90. Liu, J.D.; Zhang, Y.R.; Zheng, Y.Q.; Zhu, Y.L.; Shi, Y.P.; Guan, Z.R.; Lang, K.; Shen, D.Y.; Huang, W.; Dou, D.L. PlantExp: A Platform for Exploration of Gene Expression and Alternative Splicing Based on Public Plant RNA–Seq Samples. Nucleic Acids Res. 2022, 51, 1483–1491. [Google Scholar] [CrossRef]
  91. Zhang, F.; Wang, C.C.; Li, M.; Cui, Y.R.; Shi, Y.Y.; Wu, Z.C.; Hu, Z.Q.; Wang, W.S.; Xu, J.L.; Li, Z.K. The Landscape of Gene-CDS-Haplotype Diversity in Rice: Properties, Population Organization, Footprints of Domestication and Breeding, and Implications for Genetic Improvement. Mol. Plant 2021, 14, 787–804. [Google Scholar] [CrossRef] [PubMed]
  92. Kim, J.H.; Lim, S.D.; Jang, C.S. Oryza sativa drought-, heat-, and salt-induced RING finger protein 1 (OsDHSRP1) negatively regulates abiotic stress−responsive gene expression. Plant Mol. Biol. 2020, 103, 235–252. [Google Scholar] [CrossRef]
  93. Zheng, K.Z.; Wang, L.L.; Zeng, L.J.; Xu, D.C.; Guo, Z.X.; Gao, X.Q.; Yang, D.L. The effect of RNA polymerase V on 24-nt siRNA accumulation depends on DNA methylation contexts and histone modifications in rice. Proc. Natl. Acad. Sci. USA 2021, 118, e2100709118. [Google Scholar] [CrossRef]
  94. Das, N.; Bhattacharya, S.; Bhattacharyya, S.; Maiti, M.K. Identification of alternatively spliced transcripts of rice phytochelatin synthase 2 gene OsPCS2 involved in mitigation of cadmium and arsenic stresses. Plant Mol. Biol. 2017, 94, 167c183. [Google Scholar] [CrossRef]
  95. Yang, Y.C.; Li, H.; Li, H.; Xu, Z.T.; Qin, R.Y.; Wu, W.G.; Wei, P.C.; Ding, Y.; Yang, J.B. SDF5 Encoding P450 Protein Is Required for Internode Elongation in Rice. Rice Sci. 2021, 28, 313–316. [Google Scholar] [CrossRef]
Figure 1. Phenotypic changes caused by Fe toxicity. Distribution of the (A) shoot height (SH), (B) root length (RL), and (C) shoot fresh weight (SFW) following the control and Fe toxicity treatments. (D) Distribution of the ratios of trait values in the whole population. (E) Distribution of the ratios of trait values in the XI and GJ subpopulations. (F) Distribution of the ratios of trait values for the XI-1A, XI-1B, XI-2, XI-3, and XI-adm accessions. (G) Distribution of the ratios of trait values for the GJ-adm, GJ-subtropical (GJ-sbtrp), GJ-temperate (GJ-tmp), and GJ-tropical (GJ-trp) accessions. For the Fe toxicity (‘trait name_Fe’) and control (‘trait name_mock’) treatments, the ratios of trait values (R + ‘trait name’) are provided. *** indicates a significant difference (p < 0.001) determined by an analysis of variance (ANOVA). Different letters above each histogram indicate significant differences among traits (p < 0.05) determined by Duncan’s multiple range test.
Figure 1. Phenotypic changes caused by Fe toxicity. Distribution of the (A) shoot height (SH), (B) root length (RL), and (C) shoot fresh weight (SFW) following the control and Fe toxicity treatments. (D) Distribution of the ratios of trait values in the whole population. (E) Distribution of the ratios of trait values in the XI and GJ subpopulations. (F) Distribution of the ratios of trait values for the XI-1A, XI-1B, XI-2, XI-3, and XI-adm accessions. (G) Distribution of the ratios of trait values for the GJ-adm, GJ-subtropical (GJ-sbtrp), GJ-temperate (GJ-tmp), and GJ-tropical (GJ-trp) accessions. For the Fe toxicity (‘trait name_Fe’) and control (‘trait name_mock’) treatments, the ratios of trait values (R + ‘trait name’) are provided. *** indicates a significant difference (p < 0.001) determined by an analysis of variance (ANOVA). Different letters above each histogram indicate significant differences among traits (p < 0.05) determined by Duncan’s multiple range test.
Ijms 25 06970 g001
Figure 2. Morphological and physiological differences between accessions with contrasting Fe toxicity tolerance. (AC) Ratios of trait values for the four tolerant and sensitive accessions. RSH, ratio of shoot height; RRL, ratio of root length; RSFW, ratio of shoot fresh weight. Ratios of the Fe2+ concentrations in the shoots (D) and roots (E). MDA contents in the roots (F) and shoots (G) after 48 h and 72 h Fe toxicity and control treatments. Ratios of SOD (H) and POD (I) activities in the roots and shoots. The green, brown, blue and red column represents T_XI, T_GJ, S_XI, and S_GJ, respectively. Data are presented as the mean and standard deviation. Different letters above the histogram indicate significant differences (p < 0.05) as determined by Duncan’s multiple range test.
Figure 2. Morphological and physiological differences between accessions with contrasting Fe toxicity tolerance. (AC) Ratios of trait values for the four tolerant and sensitive accessions. RSH, ratio of shoot height; RRL, ratio of root length; RSFW, ratio of shoot fresh weight. Ratios of the Fe2+ concentrations in the shoots (D) and roots (E). MDA contents in the roots (F) and shoots (G) after 48 h and 72 h Fe toxicity and control treatments. Ratios of SOD (H) and POD (I) activities in the roots and shoots. The green, brown, blue and red column represents T_XI, T_GJ, S_XI, and S_GJ, respectively. Data are presented as the mean and standard deviation. Different letters above the histogram indicate significant differences (p < 0.05) as determined by Duncan’s multiple range test.
Ijms 25 06970 g002
Figure 3. Results of GWAS for Fe toxicity tolerance. The Venn diagram shows the numbers of common SNPs (A) and genes (B) significantly associated with Fe toxicity tolerance in the different populations. Manhattan and QQ plots of GWAS results for SH_Fe in the GJ subpopulation (C), for SFW_Fe in XI subpopulation (D), for RRL in whole population (E), for RSFW in whole population (F), and in the XI subpopulation (G).
Figure 3. Results of GWAS for Fe toxicity tolerance. The Venn diagram shows the numbers of common SNPs (A) and genes (B) significantly associated with Fe toxicity tolerance in the different populations. Manhattan and QQ plots of GWAS results for SH_Fe in the GJ subpopulation (C), for SFW_Fe in XI subpopulation (D), for RRL in whole population (E), for RSFW in whole population (F), and in the XI subpopulation (G).
Ijms 25 06970 g003
Figure 4. Candidate gene analysis for qSH_Fe5. (A) Local Manhattan plot (upper) and LD heatmap (lower) surrounding the lead SNP of qSH_Fe5. (B) Haplotype analysis of LOC_Os05g40160. (C) Differences in SH_Fe among the haplotypes of LOC_Os05g40160. (D) Frequency of three haplotypes of LOC_Os05g40160 in the XI and GJ subpopulations. (E) LOC_Os05g40160 expression levels under Fe–deficient and control conditions. Data were obtained from the Plant Public RNA–Seq Database. The rice material was O. sativa cv Nipponbare. (F) Haplotype analysis of LOC_Os05g40180. (G) Differences in SH_Fe among the haplotypes of LOC_Os05g40180. (H) Frequency of three haplotypes of LOC_Os05g40180 in the XI and GJ subpopulations. (I) LOC_Os05g40180 expression levels under Fe toxicity and control conditions. Data were obtained from the Plant Public RNA–seq Database. The indica rice varieties were Hacha and Lachit. ** indicates a highly significant difference (p < 0.01), *** indicates a significant difference (p < 0.001). Different letters above each boxplot indicate significant differences (p < 0.05) among haplotypes as determined by Duncan’s multiple range test.
Figure 4. Candidate gene analysis for qSH_Fe5. (A) Local Manhattan plot (upper) and LD heatmap (lower) surrounding the lead SNP of qSH_Fe5. (B) Haplotype analysis of LOC_Os05g40160. (C) Differences in SH_Fe among the haplotypes of LOC_Os05g40160. (D) Frequency of three haplotypes of LOC_Os05g40160 in the XI and GJ subpopulations. (E) LOC_Os05g40160 expression levels under Fe–deficient and control conditions. Data were obtained from the Plant Public RNA–Seq Database. The rice material was O. sativa cv Nipponbare. (F) Haplotype analysis of LOC_Os05g40180. (G) Differences in SH_Fe among the haplotypes of LOC_Os05g40180. (H) Frequency of three haplotypes of LOC_Os05g40180 in the XI and GJ subpopulations. (I) LOC_Os05g40180 expression levels under Fe toxicity and control conditions. Data were obtained from the Plant Public RNA–seq Database. The indica rice varieties were Hacha and Lachit. ** indicates a highly significant difference (p < 0.01), *** indicates a significant difference (p < 0.001). Different letters above each boxplot indicate significant differences (p < 0.05) among haplotypes as determined by Duncan’s multiple range test.
Ijms 25 06970 g004
Figure 5. Candidate gene analysis for qRSFW12. (A) Local Manhattan plot (upper) and LD heatmap (lower) surrounding the lead SNP for qRSFW12. (B) Haplotype analysis of LOC_Os12g36890. (C) Differences in RSFW among the haplotypes of LOC_Os12g36890. (D) Frequency of three LOC_Os12g36890 haplotypes in the XI and GJ subpopulations. (E) LOC_Os12g36890 expression levels under Fe toxicity and control conditions. Data were obtained from the Plant Public RNA–Seq Database. The indica rice varieties were Hacha and Lachit. (F) Haplotype analysis of LOC_Os12g36900. (G) Differences in RSFW among the haplotypes of LOC_Os12g36900. (H) Frequency of three LOC_Os12g36900 haplotypes in the XI and GJ subpopulations. (I) LOC_Os12g36900 expression levels in the tolerant accessions (Ganjum Ged and Lalati) and sensitive accessions (Aginsar and Sebat). Data were obtained from the Plant Expression Portal Database (SRP188072). (J) Haplotype analysis of LOC_Os12g36940. (K) Differences in RSFW among the haplotypes of LOC_Os12g36940. (L) Frequency of three LOC_Os12g36940 haplotypes in the XI and GJ subpopulations. (M) LOC_Os12g36940 expression levels in the tolerant accessions (Ganjum Ged and Lalati) and sensitive accessions (Aginsar and Sebat). Data were obtained from the Plant Expression Portal Database (SRP188072). *** indicates an extremely significant difference (p < 0.001). Different letters above each boxplot indicate significant differences (p < 0.05) among haplotypes as determined by Duncan’s multiple range test.
Figure 5. Candidate gene analysis for qRSFW12. (A) Local Manhattan plot (upper) and LD heatmap (lower) surrounding the lead SNP for qRSFW12. (B) Haplotype analysis of LOC_Os12g36890. (C) Differences in RSFW among the haplotypes of LOC_Os12g36890. (D) Frequency of three LOC_Os12g36890 haplotypes in the XI and GJ subpopulations. (E) LOC_Os12g36890 expression levels under Fe toxicity and control conditions. Data were obtained from the Plant Public RNA–Seq Database. The indica rice varieties were Hacha and Lachit. (F) Haplotype analysis of LOC_Os12g36900. (G) Differences in RSFW among the haplotypes of LOC_Os12g36900. (H) Frequency of three LOC_Os12g36900 haplotypes in the XI and GJ subpopulations. (I) LOC_Os12g36900 expression levels in the tolerant accessions (Ganjum Ged and Lalati) and sensitive accessions (Aginsar and Sebat). Data were obtained from the Plant Expression Portal Database (SRP188072). (J) Haplotype analysis of LOC_Os12g36940. (K) Differences in RSFW among the haplotypes of LOC_Os12g36940. (L) Frequency of three LOC_Os12g36940 haplotypes in the XI and GJ subpopulations. (M) LOC_Os12g36940 expression levels in the tolerant accessions (Ganjum Ged and Lalati) and sensitive accessions (Aginsar and Sebat). Data were obtained from the Plant Expression Portal Database (SRP188072). *** indicates an extremely significant difference (p < 0.001). Different letters above each boxplot indicate significant differences (p < 0.05) among haplotypes as determined by Duncan’s multiple range test.
Ijms 25 06970 g005
Disclaimer/Publisher’s Note: The statements, opinions and data contained in all publications are solely those of the individual author(s) and contributor(s) and not of MDPI and/or the editor(s). MDPI and/or the editor(s) disclaim responsibility for any injury to people or property resulting from any ideas, methods, instructions or products referred to in the content.

Share and Cite

MDPI and ACS Style

Miao, S.; Lu, J.; Zhang, G.; Jiang, J.; Li, P.; Qian, Y.; Wang, W.; Xu, J.; Zhang, F.; Zhao, X. Candidate Genes and Favorable Haplotypes Associated with Iron Toxicity Tolerance in Rice. Int. J. Mol. Sci. 2024, 25, 6970. https://doi.org/10.3390/ijms25136970

AMA Style

Miao S, Lu J, Zhang G, Jiang J, Li P, Qian Y, Wang W, Xu J, Zhang F, Zhao X. Candidate Genes and Favorable Haplotypes Associated with Iron Toxicity Tolerance in Rice. International Journal of Molecular Sciences. 2024; 25(13):6970. https://doi.org/10.3390/ijms25136970

Chicago/Turabian Style

Miao, Siyu, Jingbing Lu, Guogen Zhang, Jing Jiang, Pingping Li, Yukang Qian, Wensheng Wang, Jianlong Xu, Fan Zhang, and Xiuqin Zhao. 2024. "Candidate Genes and Favorable Haplotypes Associated with Iron Toxicity Tolerance in Rice" International Journal of Molecular Sciences 25, no. 13: 6970. https://doi.org/10.3390/ijms25136970

APA Style

Miao, S., Lu, J., Zhang, G., Jiang, J., Li, P., Qian, Y., Wang, W., Xu, J., Zhang, F., & Zhao, X. (2024). Candidate Genes and Favorable Haplotypes Associated with Iron Toxicity Tolerance in Rice. International Journal of Molecular Sciences, 25(13), 6970. https://doi.org/10.3390/ijms25136970

Note that from the first issue of 2016, this journal uses article numbers instead of page numbers. See further details here.

Article Metrics

Back to TopTop