MyD88 Signaling Accompanied by Microbiota Changes Supports Urinary Bladder Carcinogenesis
Abstract
1. Introduction
2. Results
2.1. Urinary Bladder Pathology Following BBN Exposure
2.2. Gut microbiota Changes during Bladder Cancer Development
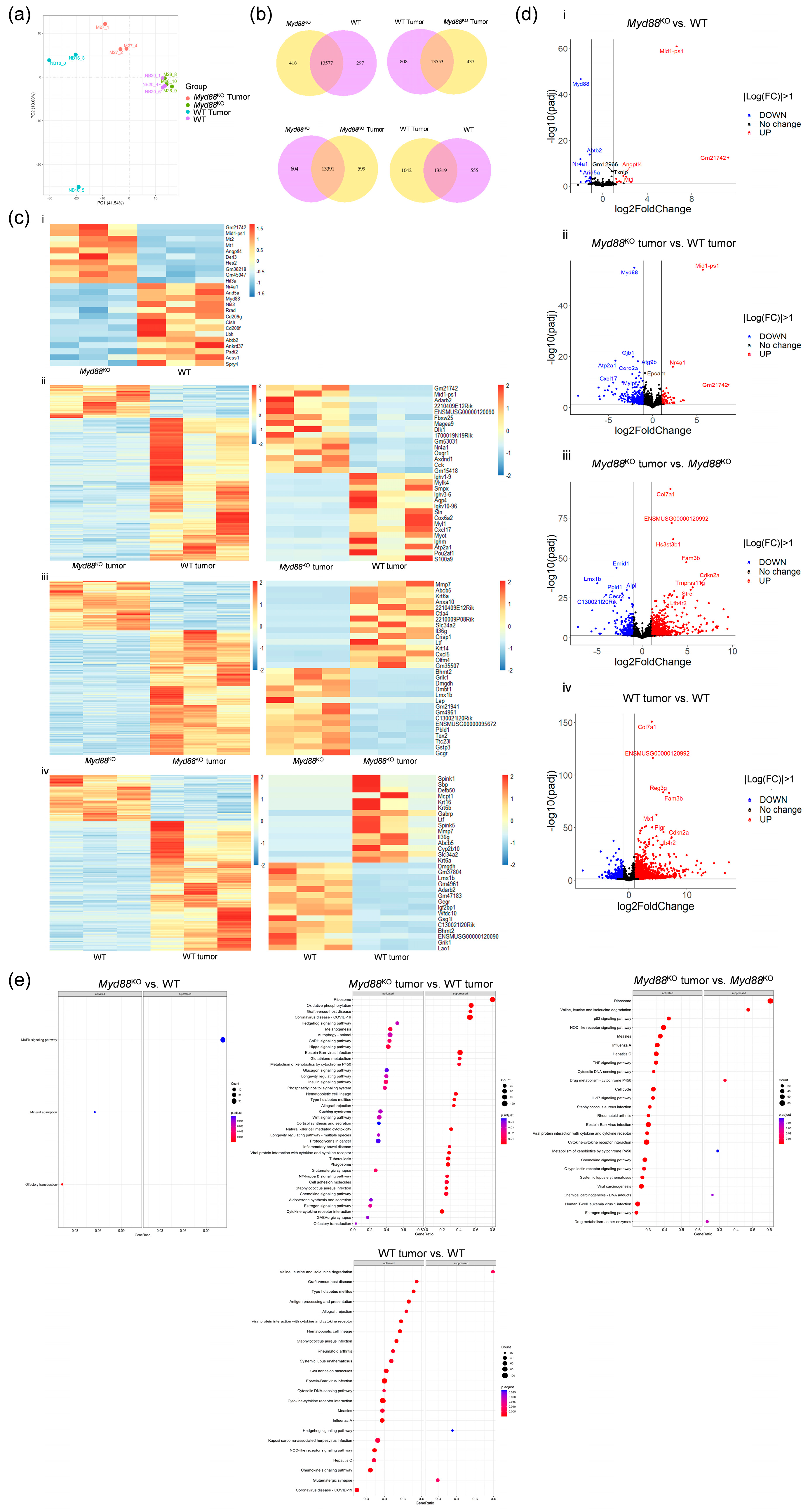
2.3. Gene Expression Changes among Myd88KO Mice
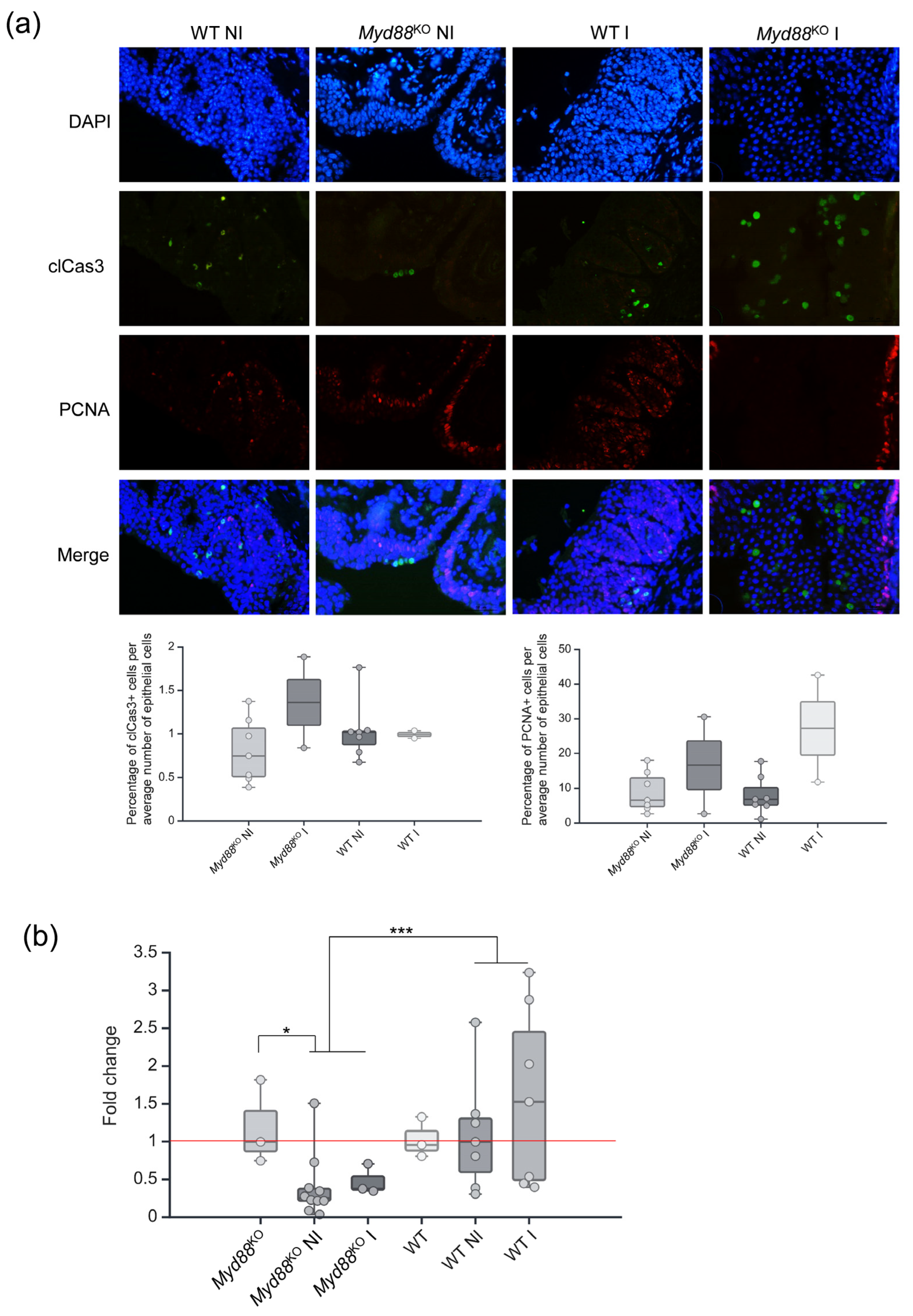
2.4. Proliferation and Apoptosis Profiling of Myd88KO Bladder Tumors
3. Discussion
4. Materials and Methods
4.1. Animal work
4.2. BBN Mice Model
4.3. Histological Analysis
4.4. DNA Isolation
4.5. 16S Metagenomic Sequencing
4.6. Total RNA Isolation
4.7. RNA Sequencing
4.8. Immunofluorescence Analysis
4.9. cDNA Synthesis
4.10. qPCR
4.11. Statistical Analysis
Supplementary Materials
Author Contributions
Funding
Institutional Review Board Statement
Data Availability Statement
Acknowledgments
Conflicts of Interest
References
- Sung, H.; Ferlay, J.; Siegel, R.L.; Laversanne, M.; Soerjomataram, I.; Jemal, A.; Bray, F. Global Cancer Statistics 2020: GLOBOCAN Estimates of Incidence and Mortality Worldwide for 36 Cancers in 185 Countries. CA Cancer J. Clin. 2021, 71, 209–249. [Google Scholar] [CrossRef]
- Doshi, B.; Athans, S.R.; Woloszynska, A. Biological Differences Underlying Sex and Gender Disparities in Bladder Cancer: Current Synopsis and Future Directions. Oncogenesis 2023, 12, 44. [Google Scholar] [CrossRef]
- Tran, L.; Xiao, J.-F.; Agarwal, N.; Duex, J.E.; Theodorescu, D. Advances in Bladder Cancer Biology and Therapy. Nat. Rev. Cancer 2021, 21, 104–121. [Google Scholar] [CrossRef]
- Berdik, C. Unlocking Bladder Cancer. Nature 2017, 551, S34–S35. [Google Scholar] [CrossRef]
- Patel, V.G.; Oh, W.K.; Galsky, M.D. Treatment of Muscle-invasive and Advanced Bladder Cancer in 2020. CA Cancer J. Clin. 2020, 70, 404–423. [Google Scholar] [CrossRef]
- Lenis, A.T.; Lec, P.M.; Chamie, K.; MSHS, M. Bladder Cancer. JAMA 2020, 324, 1980. [Google Scholar] [CrossRef]
- Chagneau, C.V.; Massip, C.; Bossuet-Greif, N.; Fremez, C.; Motta, J.-P.; Shima, A.; Besson, C.; Le Faouder, P.; Cénac, N.; Roth, M.-P.; et al. Uropathogenic E. coli Induces DNA Damage in the Bladder. PLoS Pathog. 2021, 17, e1009310. [Google Scholar] [CrossRef]
- Abd-El-Raouf, R.; Ouf, S.A.; Gabr, M.M.; Zakaria, M.M.; El-Yasergy, K.F.; Ali-El-Dein, B. Escherichia Coli Foster Bladder Cancer Cell Line Progression via Epithelial Mesenchymal Transition, Stemness and Metabolic Reprogramming. Sci. Rep. 2020, 10, 18024. [Google Scholar] [CrossRef]
- Bučević Popović, V.; Šitum, M.; Chow, C.-E.T.; Chan, L.S.; Roje, B.; Terzić, J. The Urinary Microbiome Associated with Bladder Cancer. Sci. Rep. 2018, 8, 12157. [Google Scholar] [CrossRef]
- Klindworth, A.; Pruesse, E.; Schweer, T.; Peplies, J.; Quast, C.; Horn, M.; Glöckner, F.O. Evaluation of General 16S Ribosomal RNA Gene PCR Primers for Classical and Next-Generation Sequencing-Based Diversity Studies. Nucleic Acids Res. 2013, 41, e1. [Google Scholar] [CrossRef]
- Zhang, W.; Yang, F.; Mao, S.; Wang, R.; Chen, H.; Ran, Y.; Liu, S.; Wu, P.; Yan, Y.; Li, W.; et al. Bladder Cancer-Associated Microbiota: Recent Advances and Future Perspectives. Heliyon 2023, 9, e13012. [Google Scholar] [CrossRef]
- Kawai, T.; Akira, S. TLR Signaling. Cell Death Differ. 2006, 13, 816–825. [Google Scholar] [CrossRef]
- Garrett, W.S. Cancer and the Microbiota. Science 2015, 348, 80–86. [Google Scholar] [CrossRef]
- Barrett, M.; Hand, C.K.; Shanahan, F.; Murphy, T.; O’Toole, P.W. Mutagenesis by Microbe: The Role of the Microbiota in Shaping the Cancer Genome. Trends Cancer 2020, 6, 277–287. [Google Scholar] [CrossRef]
- Ayari, C.; Bergeron, A.; LaRue, H.; Ménard, C.; Fradet, Y. Toll-like Receptors in Normal and Malignant Human Bladders. J. Urol. 2011, 185, 1915–1921. [Google Scholar] [CrossRef]
- Marongiu, L.; Gornati, L.; Artuso, I.; Zanoni, I.; Granucci, F. Below the Surface: The Inner Lives of TLR4 and TLR9. J. Leukoc. Biol. 2019, 106, 147–160. [Google Scholar] [CrossRef]
- Urban-Wojciuk, Z.; Khan, M.M.; Oyler, B.L.; Fåhraeus, R.; Marek-Trzonkowska, N.; Nita-Lazar, A.; Hupp, T.R.; Goodlett, D.R. The Role of TLRs in Anti-Cancer Immunity and Tumor Rejection. Front. Immunol. 2019, 10, 2388. [Google Scholar] [CrossRef]
- Salazar, A.M.; Neugent, M.L.; De Nisco, N.J.; Mysorekar, I.U. Gut-Bladder Axis Enters the Stage: Implication for Recurrent Urinary Tract Infections. Cell Host Microbe 2022, 30, 1066–1069. [Google Scholar] [CrossRef]
- Worby, C.J.; Olson, B.S.; Dodson, K.W.; Earl, A.M.; Hultgren, S.J. Establishing the Role of the Gut Microbiota in Susceptibility to Recurrent Urinary Tract Infections. J. Clin. Investig. 2022, 132, e158497. [Google Scholar] [CrossRef]
- Si, M.; Lang, J. The Roles of Metallothioneins in Carcinogenesis. J. Hematol. Oncol. 2018, 11, 107. [Google Scholar] [CrossRef]
- Galaup, A.; Cazes, A.; Le Jan, S.; Philippe, J.; Connault, E.; Le Coz, E.; Mekid, H.; Mir, L.M.; Opolon, P.; Corvol, P.; et al. Angiopoietin-like 4 Prevents Metastasis through Inhibition of Vascular Permeability and Tumor Cell Motility and Invasiveness. Proc. Natl. Acad. Sci. USA 2006, 103, 18721–18726. [Google Scholar] [CrossRef]
- Hsieh, H.-Y.; Jou, Y.-C.; Tung, C.-L.; Tsai, Y.-S.; Wang, Y.-H.; Chi, C.-L.; Lin, R.-I.; Hung, S.-K.; Chuang, Y.-M.; Wu, S.-F.; et al. Epigenetic Silencing of the Dual-Role Signal Mediator, ANGPTL4 in Tumor Tissues and Its Overexpression in the Urothelial Carcinoma Microenvironment. Oncogene 2018, 37, 673–686. [Google Scholar] [CrossRef]
- Moll, U.M.; Marchenko, N.; Zhang, X. P53 and Nur77/TR3—Transcription Factors That Directly Target Mitochondria for Cell Death Induction. Oncogene 2006, 25, 4725–4743. [Google Scholar] [CrossRef]
- Matsui, A.; Yokoo, H.; Negishi, Y.; Endo-Takahashi, Y.; Chun, N.A.L.; Kadouchi, I.; Suzuki, R.; Maruyama, K.; Aramaki, Y.; Semba, K.; et al. CXCL17 Expression by Tumor Cells Recruits CD11b+Gr1highF4/80− Cells and Promotes Tumor Progression. PLoS ONE 2012, 7, e44080. [Google Scholar] [CrossRef]
- Li, C.; Guan, R.; Li, W.; Wei, D.; Cao, S.; Chang, F.; Wei, Q.; Wei, R.; Chen, L.; Xu, C.; et al. Analysis of Myosin Genes in HNSCC and Identify MYL1 as a Specific Poor Prognostic Biomarker, Promotes Tumor Metastasis and Correlates with Tumor Immune Infiltration in HNSCC. BMC Cancer 2023, 23, 840. [Google Scholar] [CrossRef]
- Li, S.; Pritchard, D.M.; Yu, L.-G. Regulation and Function of Matrix Metalloproteinase-13 in Cancer Progression and Metastasis. Cancers 2022, 14, 3263. [Google Scholar] [CrossRef]
- Ortiz-Urda, S.; Garcia, J.; Green, C.L.; Chen, L.; Lin, Q.; Veitch, D.P.; Sakai, L.Y.; Lee, H.; Marinkovich, M.P.; Khavari, P.A. Type VII Collagen Is Required for Ras-Driven Human Epidermal Tumorigenesis. Science 2005, 307, 1773–1776. [Google Scholar] [CrossRef]
- Xie, B.; Wang, B.; Shang, R.; Wang, L.; Huang, X.; Xie, L. Blocking MyD88 Signaling with MyD88 Inhibitor Prevents Colitis-Associated Colorectal Cancer Development by Maintaining Colonic Microbiota Homeostasis. Sci. Rep. 2023, 13, 22552. [Google Scholar] [CrossRef]
- Hilt, E.E.; McKinley, K.; Pearce, M.M.; Rosenfeld, A.B.; Zilliox, M.J.; Mueller, E.R.; Brubaker, L.; Gai, X.; Wolfe, A.J.; Schreckenberger, P.C. Urine Is Not Sterile: Use of Enhanced Urine Culture Techniques To Detect Resident Bacterial Flora in the Adult Female Bladder. J. Clin. Microbiol. 2014, 52, 871–876. [Google Scholar] [CrossRef]
- Lou, K.; Chi, J.; Wu, J.; Ma, J.; Liu, S.; Cui, Y. Research Progress on the Microbiota in Bladder Cancer Tumors. Front. Cell Infect. Microbiol. 2024, 14, 1374944. [Google Scholar] [CrossRef]
- Salcedo, R.; Cataisson, C.; Hasan, U.; Yuspa, S.H.; Trinchieri, G. MyD88 and Its Divergent Toll in Carcinogenesis. Trends Immunol. 2013, 34, 379–389. [Google Scholar] [CrossRef]
- Wang, J.Q.; Jeelall, Y.S.; Ferguson, L.L.; Horikawa, K. Toll-Like Receptors and Cancer: MYD88 Mutation and Inflammation. Front. Immunol. 2014, 5, 367. [Google Scholar] [CrossRef]
- Tanimura, A.; Nakazato, A.; Tanaka, N. MYD88 Signals Induce Tumour-Initiating Cell Generation through the NF-ΚB-HIF-1α Activation Cascade. Sci. Rep. 2021, 11, 3991. [Google Scholar] [CrossRef]
- Ngo, V.N.; Young, R.M.; Schmitz, R.; Jhavar, S.; Xiao, W.; Lim, K.-H.; Kohlhammer, H.; Xu, W.; Yang, Y.; Zhao, H.; et al. Oncogenically Active MYD88 Mutations in Human Lymphoma. Nature 2011, 470, 115–119. [Google Scholar] [CrossRef]
- de Queiroz, N.M.G.P.; Mambelli, F.; Silva, B.M.; Oliveira, S.C. Mutations in Genes Encoding Innate Immune Molecules Identified in Bladder Cancer Samples as Potential Biomarkers for Immunotherapy with BCG and Agonists. Front. Urol. 2023, 3, 984967. [Google Scholar] [CrossRef]
- Coste, I.; Le Corf, K.; Kfoury, A.; Hmitou, I.; Druillennec, S.; Hainaut, P.; Eychene, A.; Lebecque, S.; Renno, T. Dual Function of MyD88 in RAS Signaling and Inflammation, Leading to Mouse and Human Cell Transformation. J. Clin. Investig. 2010, 120, 3663–3667. [Google Scholar] [CrossRef]
- Vageli, D.; Kiaris, H.; Delakas, D.; Anezinis, P.; Cranidis, A.; Spandidos, D.A. Transcriptional Activation of H-Ras, K-Ras and N-Ras Proto-Oncogenes in Human Bladder Tumors. Cancer Lett. 1996, 107, 241–247. [Google Scholar] [CrossRef]
- Theodorescu, D.; Cornil, I.; Fernandez, B.J.; Kerbel, R.S. Overexpression of Normal and Mutated Forms of HRAS Induces Orthotopic Bladder Invasion in a Human Transitional Cell Carcinoma. Proc. Natl. Acad. Sci. USA 1990, 87, 9047–9051. [Google Scholar] [CrossRef]
- Sun, M.; Zhao, W.; Chen, Z.; Li, M.; Li, S.; Wu, B.; Bu, R. Circular RNA CEP128 Promotes Bladder Cancer Progression by Regulating Mir-145-5p/Myd88 via MAPK Signaling Pathway. Int. J. Cancer 2019, 145, 2170–2181. [Google Scholar] [CrossRef]
- Mukherji, A.; Kobiita, A.; Ye, T.; Chambon, P. Homeostasis in Intestinal Epithelium Is Orchestrated by the Circadian Clock and Microbiota Cues Transduced by TLRs. Cell 2013, 153, 812–827. [Google Scholar] [CrossRef]
- Dart, A. Microbial Defence against Cancer. Nat. Rev. Cancer 2020, 20, 200. [Google Scholar] [CrossRef] [PubMed]
- Zagato, E.; Pozzi, C.; Bertocchi, A.; Schioppa, T.; Saccheri, F.; Guglietta, S.; Fosso, B.; Melocchi, L.; Nizzoli, G.; Troisi, J.; et al. Endogenous Murine Microbiota Member Faecalibaculum Rodentium and Its Human Homologue Protect from Intestinal Tumour Growth. Nat. Microbiol. 2020, 5, 511–524. [Google Scholar] [CrossRef] [PubMed]
- Salimi, V.; Shahsavari, Z.; Safizadeh, B.; Hosseini, A.; Khademian, N.; Tavakoli-Yaraki, M. Sodium Butyrate Promotes Apoptosis in Breast Cancer Cells through Reactive Oxygen Species (ROS) Formation and Mitochondrial Impairment. Lipids Health Dis. 2017, 16, 208. [Google Scholar] [CrossRef] [PubMed]
- Canes, D.; Chiang, G.J.; Billmeyer, B.R.; Austin, C.A.; Kosakowski, M.; Rieger-Christ, K.M.; Libertino, J.A.; Summerhayes, I.C. Histone Deacetylase Inhibitors Upregulate Plakoglobin Expression in Bladder Carcinoma Cells and Display Antineoplastic Activity in Vitro and in Vivo. Int. J. Cancer 2005, 113, 841–848. [Google Scholar] [CrossRef] [PubMed]
- Wang, D.; Wang, Z.; Tian, B.; Li, X.; Li, S.; Tian, Y. Two Hour Exposure to Sodium Butyrate Sensitizes Bladder Cancer to Anticancer Drugs. Int. J. Urol. 2008, 15, 435–441. [Google Scholar] [CrossRef]
- Wang, F.; Wu, H.; Fan, M.; Yu, R.; Zhang, Y.; Liu, J.; Zhou, X.; Cai, Y.; Huang, S.; Hu, Z.; et al. Sodium Butyrate Inhibits Migration and Induces AMPK-mTOR Pathway-dependent Autophagy and ROS-mediated Apoptosis via the MiR-139-5p/Bmi-1 Axis in Human Bladder Cancer Cells. FASEB J. 2020, 34, 4266–4282. [Google Scholar] [CrossRef]
- Wang, Y.-C.; Ku, W.-C.; Liu, C.-Y.; Cheng, Y.-C.; Chien, C.-C.; Chang, K.-W.; Huang, C.-J. Supplementation of Probiotic Butyricicoccus Pullicaecorum Mediates Anticancer Effect on Bladder Urothelial Cells by Regulating Butyrate-Responsive Molecular Signatures. Diagnostics 2021, 11, 2270. [Google Scholar] [CrossRef]
- Zhao, H.; Bo, Q.; Wang, W.; Wang, R.; Li, Y.; Chen, S.; Xia, Y.; Wang, W.; Wang, Y.; Zhu, K.; et al. CCL17-CCR4 Axis Promotes Metastasis via ERK/MMP13 Pathway in Bladder Cancer. J. Cell Biochem. 2019, 120, 1979–1989. [Google Scholar] [CrossRef]
- Nagumo, Y.; Kandori, S.; Tanuma, K.; Nitta, S.; Chihara, I.; Shiga, M.; Hoshi, A.; Negoro, H.; Kojima, T.; Mathis, B.J.; et al. PLD1 Promotes Tumor Invasion by Regulation of MMP-13 Expression via NF-ΚB Signaling in Bladder Cancer. Cancer Lett. 2021, 511, 15–25. [Google Scholar] [CrossRef]
- Liu, T.; Zhang, L.; Joo, D.; Sun, S.-C. NF-ΚB Signaling in Inflammation. Signal Transduct. Target Ther. 2017, 2, 17023. [Google Scholar] [CrossRef]
- Schindelin, J.; Arganda-Carreras, I.; Frise, E.; Kaynig, V.; Longair, M.; Pietzsch, T.; Preibisch, S.; Rueden, C.; Saalfeld, S.; Schmid, B.; et al. Fiji: An open-source platform for biological-image analysis. Nat Methods. 2012, 28, 676–682. [Google Scholar] [CrossRef] [PubMed]
- Available online: https://www.r-Project.org/ (accessed on 1 November 2022).
- Bolyen, E.; Rideout, J.R.; Dillon, M.R.; Bokulich, N.A.; Abnet, C.C.; Al-Ghalith, G.A.; Alexander, H.; Alm, E.J.; Arumugam, M.; Asnicar, F.; et al. Reproducible, Interactive, Scalable and Extensible Microbiome Data Science Using QIIME 2. Nat. Biotechnol. 2019, 37, 852–857. [Google Scholar] [CrossRef] [PubMed]
- Callahan, B.J.; McMurdie, P.J.; Rosen, M.J.; Han, A.W.; Johnson, A.J.A.; Holmes, S.P. DADA2: High-Resolution Sample Inference from Illumina Amplicon Data. Nat. Methods 2016, 13, 581–583. [Google Scholar] [CrossRef] [PubMed]
- Vázquez-Baeza, Y.; Gonzalez, A.; Smarr, L.; McDonald, D.; Morton, J.T.; Navas-Molina, J.A.; Knight, R. Bringing the Dynamic Microbiome to Life with Animations. Cell Host Microbe 2017, 21, 7–10. [Google Scholar] [CrossRef] [PubMed]
- Lin, H.; Peddada, S. Das Analysis of Compositions of Microbiomes with Bias Correction. Nat. Commun. 2020, 11, 3514. [Google Scholar] [CrossRef] [PubMed]
- Love, M.I.; Huber, W.; Anders, S. Moderated Estimation of Fold Change and Dispersion for RNA-Seq Data with DESeq2. Genome Biol. 2014, 15, 550. [Google Scholar] [CrossRef] [PubMed]
- Petitprez, F.; Levy, S.; Sun, C.; Meylan, M.; Linhard, C.; Becht, E.; Elarouci, N.; Tavel, D.; Roumenina, L.; Ayadi, M.; et al. The murine Microenvironment Cell Population counter method to estimate abundance of tissue-infiltrating immune and stromal cell populations in murine samples using gene expression. Genome Med. 2020, 12, 86. [Google Scholar] [CrossRef]
- Merotto, L.; Sturm, G.; Dietrich, A.; List, M.; Finotello, F. Making mouse transcriptomics deconvolution accessible with immunedeconv. Bioinform. Adv. 2024, 4, vbae032. [Google Scholar] [CrossRef]




| Gene | Forward Primer | Reverse Primer |
|---|---|---|
| mMmp13 | 5′ CCACTCCCTAGGTCTGGATCA 3′ | 5′ CTTCATCGCCTGGACCATAA 3′ |
| mRps23 | 5′ AATGCCTTGTGGGTCCTTCC 3′ | 5′ CACGACACTTGCCCATCTTG 3′ |
Disclaimer/Publisher’s Note: The statements, opinions and data contained in all publications are solely those of the individual author(s) and contributor(s) and not of MDPI and/or the editor(s). MDPI and/or the editor(s) disclaim responsibility for any injury to people or property resulting from any ideas, methods, instructions or products referred to in the content. |
© 2024 by the authors. Licensee MDPI, Basel, Switzerland. This article is an open access article distributed under the terms and conditions of the Creative Commons Attribution (CC BY) license (https://creativecommons.org/licenses/by/4.0/).
Share and Cite
Knezović, D.; Milić Roje, B.; Vilović, K.; Franković, L.; Korac-Prlic, J.; Terzić, J. MyD88 Signaling Accompanied by Microbiota Changes Supports Urinary Bladder Carcinogenesis. Int. J. Mol. Sci. 2024, 25, 7176. https://doi.org/10.3390/ijms25137176
Knezović D, Milić Roje B, Vilović K, Franković L, Korac-Prlic J, Terzić J. MyD88 Signaling Accompanied by Microbiota Changes Supports Urinary Bladder Carcinogenesis. International Journal of Molecular Sciences. 2024; 25(13):7176. https://doi.org/10.3390/ijms25137176
Chicago/Turabian StyleKnezović, Dora, Blanka Milić Roje, Katarina Vilović, Lucija Franković, Jelena Korac-Prlic, and Janoš Terzić. 2024. "MyD88 Signaling Accompanied by Microbiota Changes Supports Urinary Bladder Carcinogenesis" International Journal of Molecular Sciences 25, no. 13: 7176. https://doi.org/10.3390/ijms25137176
APA StyleKnezović, D., Milić Roje, B., Vilović, K., Franković, L., Korac-Prlic, J., & Terzić, J. (2024). MyD88 Signaling Accompanied by Microbiota Changes Supports Urinary Bladder Carcinogenesis. International Journal of Molecular Sciences, 25(13), 7176. https://doi.org/10.3390/ijms25137176

