Abstract
Eukaryotic translation initiation factors (eIFs) are crucial for initiating protein translation and ensuring the correct assembly of mRNA-ribosomal subunit complexes. In this study, we investigated the effects of deleting six eIFs in the apicomplexan parasite Toxoplasma gondii using the CRISPR-Cas9 system. We determined the subcellular localization of these eIFs using C-terminal endogenous tagging and immunofluorescence analysis. Four eIFs (RH::315150-6HA, RH::286090-6HA, RH::249370-6HA, and RH::211410-6HA) were localized in the cytoplasm, while RH::224235-6HA was localized in the apicoplast. Additionally, RH::272640-6HA was found in both the basal complex and the cytoplasm of T. gondii. Functional characterization of the six RHΔeIFs strains was conducted using plaque assay, cell invasion assay, intracellular growth assay and egress assay in vitro, and virulence assay in mice. Disruption of five eIF genes (RHΔ315150, RHΔ272640, RHΔ249370, RHΔ211410, and RHΔ224235) did not affect the ability of the T. gondii RH strain to invade, replicate, form plaques and egress in vitro, or virulence in Kunming mice (p > 0.05). However, the RHΔ286090 strain showed slightly reduced invasion efficiency and virulence (p < 0.01) compared to the other five RHΔeIFs strains and the wild-type strain. The disruption of the TGGT1_286090 gene significantly impaired the ability of tachyzoites to differentiate into bradyzoites in both type I RH and type II Pru strains. These findings reveal that the eukaryotic translation initiation factor TGGT1_286090 is crucial for T. gondii bradyzoite differentiation and may serve as a potential target for drug development and an attenuated vaccine against T. gondii.
1. Introduction
Toxoplasma gondii is a widely distributed protozoan parasite capable of infecting a broad range of animals and humans [1,2]. Upon infection, rapidly dividing tachyzoites disseminate throughout various tissues and organs in the host [3]. Some tachyzoites evade the host’s immune response, differentiating into latent bradyzoites enclosed within dormant tissue cysts [1]. In immunocompetent individuals, T. gondii infections are typically asymptomatic. However, the parasite can cause severe infections in individuals with weakened immunity, such as those living with AIDS or organ transplant recipients [4]. In these cases, bradyzoites can convert to actively proliferating tachyzoites, leading to serious conditions such as encephalitis, retinitis, myocarditis, and pneumonia, potentially resulting in death [5]. Additionally, T. gondii infection in pregnant women can lead to congenital toxoplasmosis causing severe health complications in the fetus [3,6].
Tachyzoites can be induced to differentiate into bradyzoites under stress conditions, such as an alkaline environment [7]. This transformation process involves converting the parasitophorous vacuole membrane (PVM) into a highly glycosylated cyst wall, accumulating starch granules within bradyzoites, and marked changes in gene and protein expression [8,9,10]. These findings suggest that changes in mRNA translation are crucial for producing proteins necessary for the parasite’s genome reprogramming to form bradyzoites.
Using Cas9-mediated screening and single-cell analysis, researchers identified a master gene BFD1 that regulates T. gondii differentiation [11]. The ApiAP2 family of transcription factors in the Apicomplexa protozoa regulates gene expression by binding to specific genes. AP2IX-4 and AP2IX-9 act as negative regulators, controlling the expression of bradyzoite genes during tachyzoite differentiation [12,13]. These studies highlight the importance of transcriptional regulation in T. gondii development and differentiation. Although translational control is crucial for phenotypic differentiation and other developmental processes in many parasitic protozoa [14,15], the regulatory mechanisms underlying T. gondii differentiation at the translation level remain incompletely understood.
Eukaryotic translation initiation factors (eIFs) ensure the correct formation of the mRNA-ribosome subunit complex and initiation of protein translation in eukaryotic cells [16]. Previous studies have identified eIFs involved in the translation initiation in parasites, demonstrating their role in regulating genes responsible for nutrient uptake, stress response, growth, and differentiation [17,18]. The eukaryotic initiation factor 2α (eIF2α) is involved in the translation initiation in parasites such as Plasmodium and T. gondii [17,19]. In response to stress, eIF2α phosphorylation increases, reducing overall protein synthesis while prioritizing specific mRNA translation to help the parasite to adapt to different environments [17]. Despite their significance, the functions of T. gondii eIFs remain largely unexplored.
In this study, we investigated the roles of six eIFs (TGGT1_315150, TGGT1_272640, TGGT1_249370, TGGT1_211410, TGGT1_224235, and TGGT1_286090), selected based on their CRISPR-based phenotypic values, in the lytic cycle and virulence of T. gondii using the CRISPR-Cas9 system. We employed C-terminal endogenous tagging to determine the subcellular localization of these six eIFs in both the tachyzoite and bradyzoite stages. We assessed the pathogenicity of six RHΔeIFs mutant strains by employing assays examining plaque formation, host cell invasion, intracellular growth, calcium ionophore-induced egress in vitro, and virulence in mice. Our findings indicate that five eIF genes are dispensable for T. gondii tachyzoite growth, while TGGT1_286090 significantly impacts tachyzoite invasion in vitro and virulence in vivo. Furthermore, TGGT1_286090 plays a crucial role in bradyzoite differentiation in both type I RH and type II Pru strains in vitro.
2. Results
2.1. Subcellular Localization of the Six eIFs in Tachyzoites and Bradyzoites of T. gondii
We selected six eIF genes with higher CRISPR-based phenotypic values to examine their localization in T. gondii type I RH strain. Each eIF gene was tagged with a 6 × HA label at its endogenous locus using the CRISPR-Cas9 technique (Figure 1A). The integration of the 6 × HA-tagged epitope was confirmed by PCR and DNA sequencing (Figure S1A). Analysis of the six eIFs isolated from tachyzoites confirmed the integration of endogenous epitope tags and the presence of these six eIFs in the RH strain (Figure S1B). Western blot analysis verified the presence and size of the eIFs, band had the same size predicted in ToxoDB (http://toxodb.org accessed on 12 July 2024), and only TGGT1_249370 and TGGT1_224235 were different from the predicted sizes. To determine the subcellular localization of the eIFs in tachyzoites of T. gondii, HFF cells were infected with RH::eIFs-6HA for 24 h, and stained with mouse anti-HA and rabbit anti-IMC1 antibodies. Immunofluorescence assay (IFA) results showed that five eIFs (RH::315150-6HA, RH::286090-6HA, RH::211410-6HA, RH::272640-6HA, and RH::249370-6HA) genes were localized in the cytoplasm, while RH::272640-6HA also was observed in the basal complex [20] (Figure 1B). The RH::224235-6HA was localized in the apicoplast, and colocalized with the apicoplast marker protein CPN60 (Figure 1C). To determine the location of the six eIFs in the in vitro-induced cyst, fresh tachyzoites were incubated in an alkaline medium (pH 8.2) for 72 h. Bradyzoites-containing cysts were detected by Dolichos biflorus agglutinin (DBA) staining, which stains N-acetyl galactosamine on the bradyzoite cyst wall. After 72 h post-differentiation, the localization of the six eIFs in the cysts was consistent with their localization in tachyzoites (Figure S1C).
Figure 1.
Subcellular localization of six eIF genes in the tachyzoites of Toxoplasma gondii (A) Schematic diagram illustrating C-terminal tagging of eIFs using the CRISPR-Cas9 technique. (B) RH::eIFs-HA epitope-tagged strains infected HFF cells for 24 h, stained with anti-IMC1 (green) and anti-HA (red) antibodies. Cell nuclei were counter-stained with DAPI labeling (blue). Scale bars, 2 μm. (C) Co-localization of RH::224235-HA with the apicoplast marker protein CPN60 (green).
2.2. Construction of Six eIFs Gene Knockout Strains by CRISPR-Cas9
To investigate the biological roles of the six eIFs in the T. gondii type I RH strain, we used CRISPR-Cas9 technology to disrupt their coding regions. A homology arm replaced each eIF gene coding region with the 5HR-DHFR-3HR through recombination (Figure 2A). Single positive strains were screened via limiting dilution and pyrimethamine selection. As shown in Figure 2, the coding sequence of the eIFs gene was replaced by DHFR sequence, so the fragment could not be amplified in PCR2. In contrast, 500–700 bp fragments can be amplified from WT strains in PCR2. DHFR fragments were successfully inserted into the eIF gene locus of deletion strains, and therefore 1300–1500 bp fragments could be amplified in PCR1 and PCR3. There was no amplification product in PCR1 and PCR3 due to the absence of DHFR fragment in the WT strains. Diagnostic PCR confirmed the complete disruption of the eIF genes, revealing a ~500–700 bp fragment in WT strains, but not in knockout (KO) strains. Additionally, diagnostic PCR1 and PCR3 confirmed successful gene replacement by amplifying ~1500 bp fragments in each KO strain, not present in WT strains (Figure 2B). RT-PCR verified the successful construction of eIFs KO strains (Figure S2A).
Figure 2.
Construction of eIFs knockout strains. (A) CRISPR-Cas9-mediated homologous recombination was used to construct six eIF knockout strains. (B) Diagnostic PCRs confirmed the deletion of eIF genes in T. gondii RH type I strain. PCR1 and PCR3 were performed to assess the integration of a homologous fragment at the 5′ and 3′ ends of eIF genes, respectively, whereas PCR2 was used to confirm the disruption of eIF genes.
2.3. Deletion of TGGT1_286090 Gene Affects the Growth of T. gondii Type I RH Strain
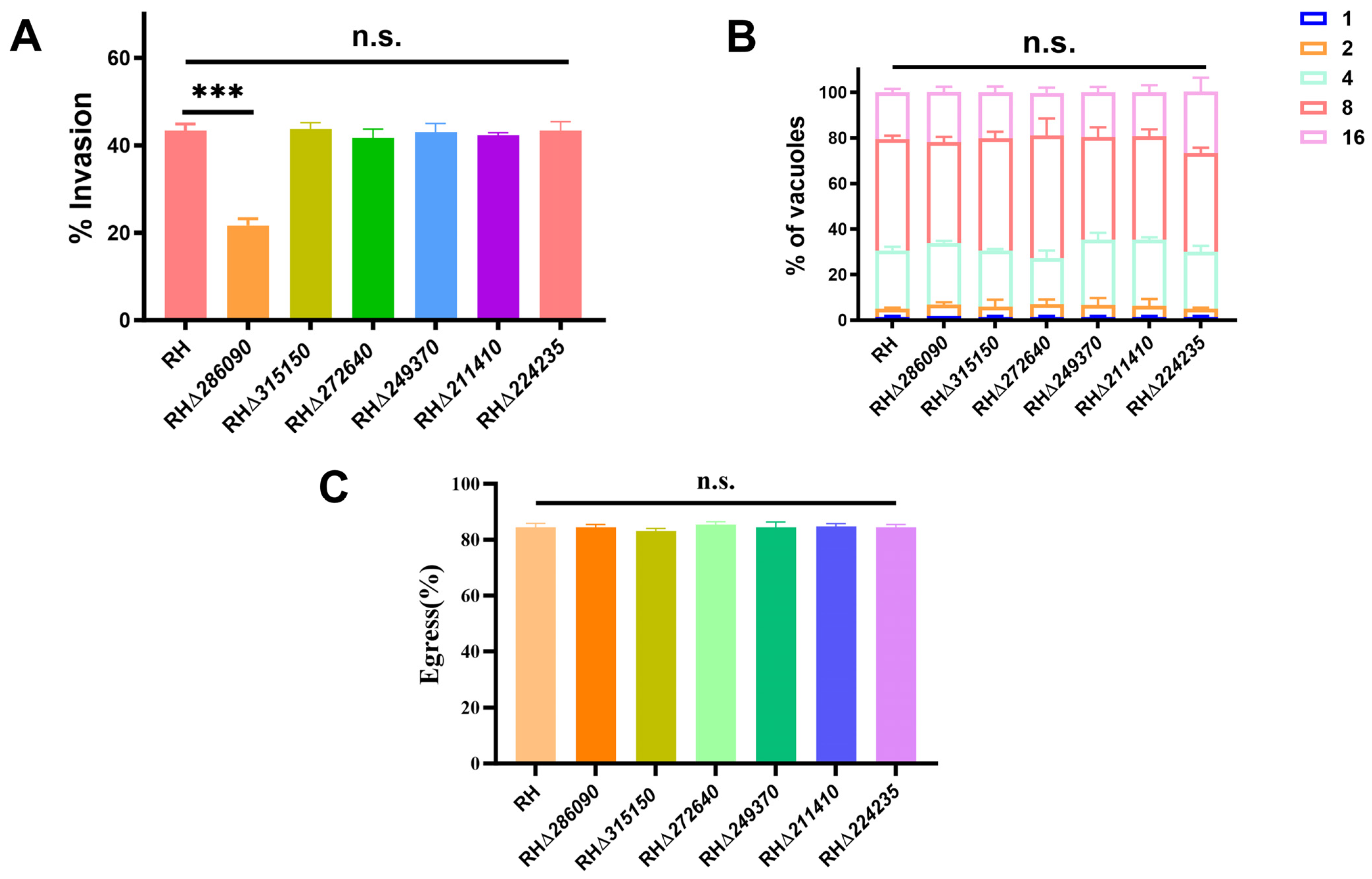
To assess the impact of deleting six eIF genes on the survival of RH strains, plaque assays were performed on HFF cell monolayers in 12-well plates and the plaque number and size were analyzed (see Figure 3A). Results showed no significant differences in plaque size or number between five RHΔeIF mutants (RHΔ315150, RHΔ272640, RHΔ249370, RHΔ211410, RHΔ224235) and the WT strain (p > 0.05) (refer to Figure 3B,C). However, the RHΔ286090 strain exhibited a significant reduction in plaque size and number (p < 0.01), indicating that TGGT1_286090 deletion partially affects the T. gondii lytic cycle.
Figure 3.
Effects of six RHΔeIF strains on the growth of T. gondii. (A) The knockout of the other five eIFs genes did not influence tachyzoites growth. (B) Plaque assay analysis of RHΔ286090 strains and WT strain showed that the absence of TGGT1_286090 gene inhibited the tachyzoite growth. (C) Comparatively, the RHΔ286090 strain showed marked reduction in the quantity of the plaques, in contrast to WT strain (p < 0.01). On the other hand, the other five RHΔeIF strains did not exhibit any notable differences when compared to the WT strain (p > 0.05). Results are shown as the means and standard deviations from three independent experiments. *, p < 0.05, ***, p < 0.001, n.s., not significant.
Subsequent analyses of invasion, replication, and egress of the six RHΔeIF strains showed no significant differences in invasion efficiency (p > 0.05) for five strains compared to WT, except RHΔ286090, which had decreased invasion efficiency (p < 0.01) (Figure 4A). Results also showed no significant differences in the intracellular replication (p > 0.05) between the six RHΔeIF strains and WT strain (Figure 4B). Egress efficiency was also similar across the six RHΔeIF strains and WT strain (p > 0.05) (Figure 4C). These results suggested that TGGT1_286090 affected T. gondii growth.
Figure 4.
Intracellular replication, invasion, and egress assay of eIF knockout and WT strains in vitro. (A) The invasion efficiency of RHΔ286090 strain exhibited a notable decrease compared to WT strain (p < 0.001). (B) At 24 h post-infection by RHΔeIF and the WT strains, the number of PVs containing 1, 2, 4, 8, and 16 tachyzoites was quantified. Data represent the averages ± standard deviations of 3 independent experiments with at least 100 PVs/experiment. The intracellular replication did not show significant differences between the knockout strains of the six eIF genes and WT strain (p > 0.05). (C) The egress efficiency between the six RHΔeIF strains and WT strain showed no significant differences (p > 0.05). ***, p < 0.001, n.s., not significant.
Because the TGGT1_224235 gene was localized in the apicoplast, we sought to evaluate the impact of the RHΔ224235 strain on the apicoplast morphology. The IFA results showed that TGGT1_224235 deletion did not affect apicoplast morphology in the tachyzoites (Figure 5A) and bradyzoites (Figure 5B).
Figure 5.
Effect of RHΔ224235 on apicoplast morphology. (A) TGGT1_224235 deletion did not affect apicoplast morphology in (A) tachyzoites or (B) bradyzoites.
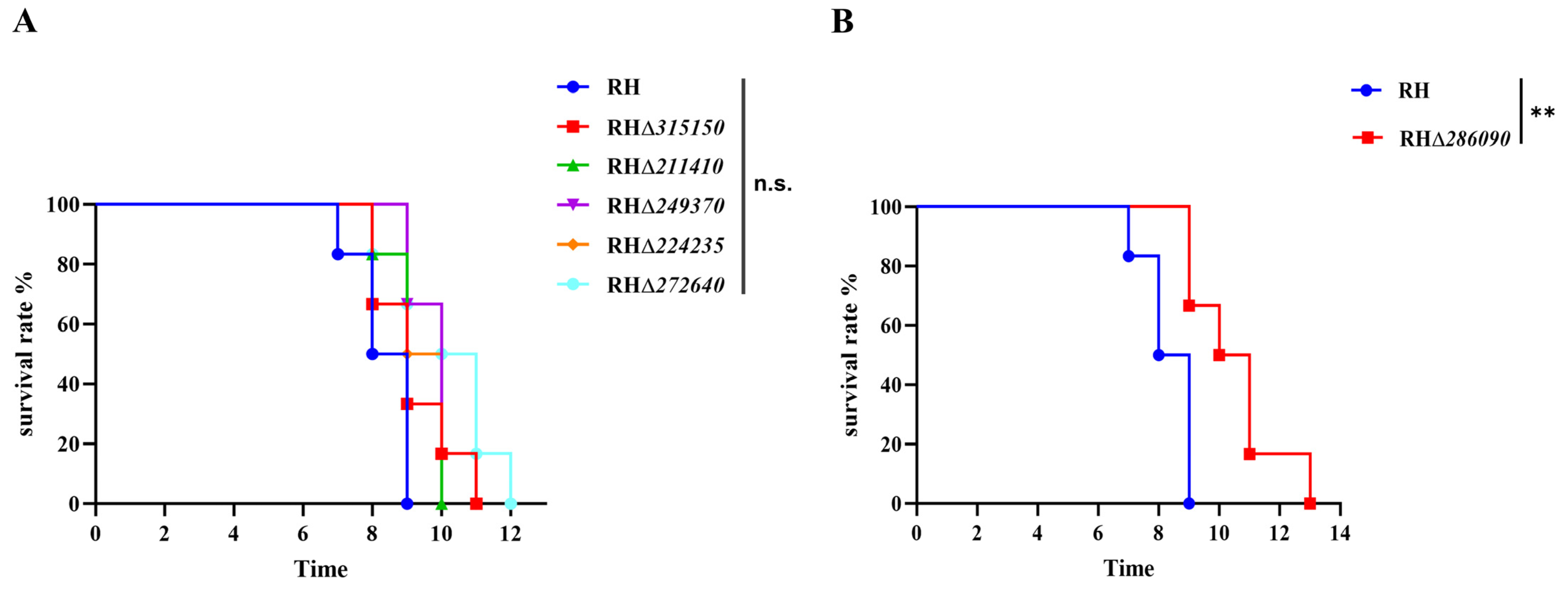
2.4. Deletion of TGGT1_286090 Gene Slightly Attenuated the Virulence of Type I RH Strain in Mice
To assess the role of eIFs in T. gondii virulence, 100 tachyzoites of RHΔeIFs or WT strains were intraperitoneally injected into Kunming mice. Results showed no differences in survival between mice infected with each of the five RHΔeIF strains and WT strain, with all reaching their humane endpoints within 9–12 days (Figure 6A). However, mice infected with RHΔ286090 strain showed clinical signs at 7 days and reached humane endpoints within 13 days (Figure 6B), indicating that TGGT1_286090 deletion slightly attenuated RH strain virulence (p < 0.01).
Figure 6.
Virulence of the six RHΔeIF and WT strains. (A) Six mice per group were injected intraperitoneally with 100 tachyzoites of each strain. Mouse survival was monitored until reaching their humane endpoints (n.s., not significant). (B) Six mice per group were intraperitoneally injected with 100 tachyzoites of RHΔ286090, and the survival curves indicated that deletion of TGGT1_286090 gene attenuated the virulence of T. gondii (p < 0.01). **, p < 0.01.
2.5. Deletion of TGGT1_286090 Gene Impeded Bradyzoite Differentiation In Vitro
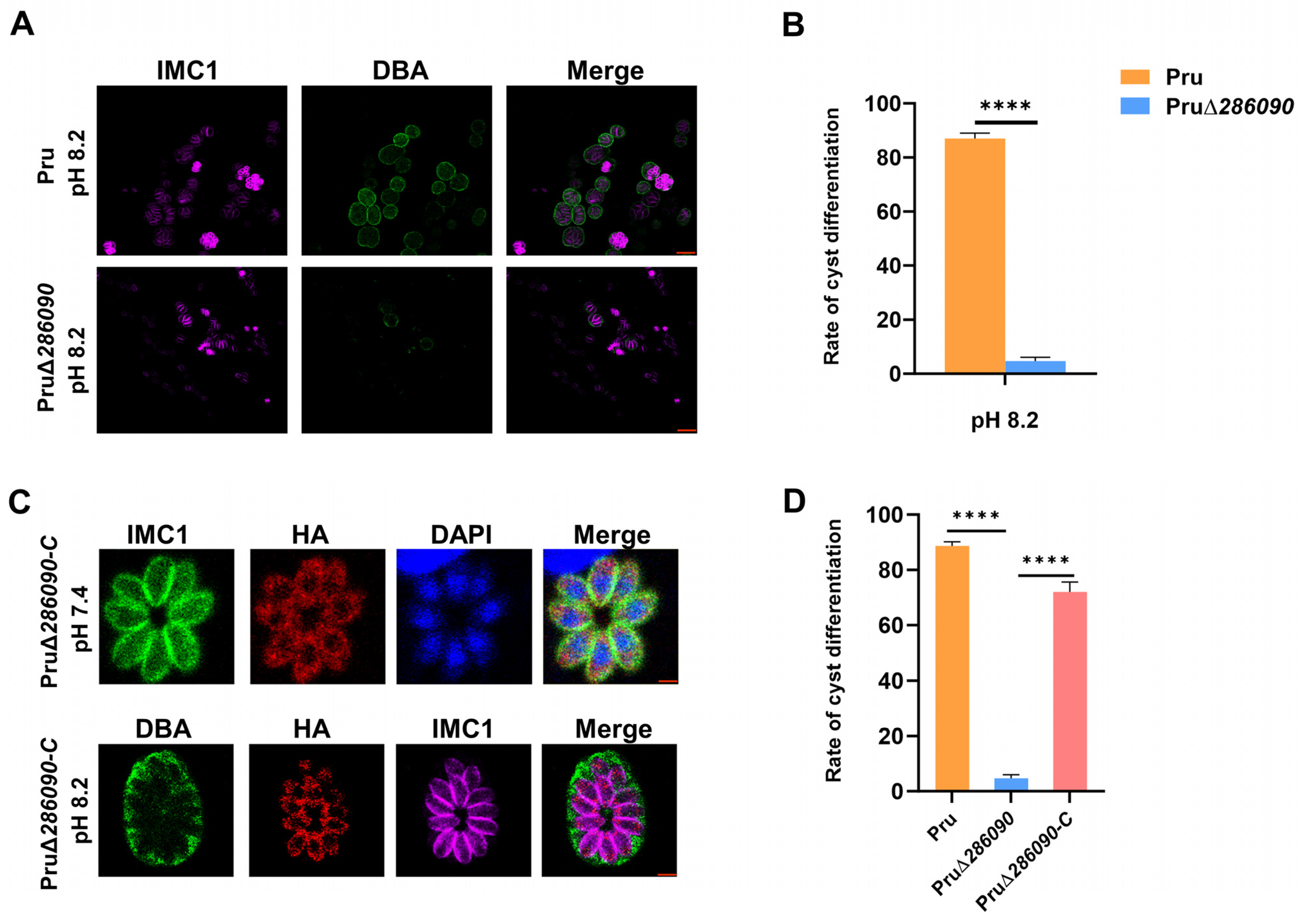
The conversion between the tachyzoite and bradyzoite stages is a crucial adaptation strategy in T. gondii [21]. To investigate the role of six eIFs in bradyzoite differentiation induced by alkaline stress, HFFs monolayers infected with six RHΔeIF strains were examined by DBA staining after 72 h of culture in alkaline conditions. By comparing the rate of cyst formation with the WT strain, the results showed that bradyzoite differentiation of the five RHΔeIFs strains was comparable to the WT strain, except for RHΔ286090, which showed a significant decline in DBA-positive staining (Figure S2B). We also constructed a PruΔ286090 strain using CRISPR-Cas9-mediated homologous recombination. After 72 h in alkaline conditions, HFF monolayers infected by PruΔ286090 strains were stained with DBA (Figure 7A). PruΔ286090 strains showed impaired cyst formation, evidenced by lack of positive DBA staining (p < 0.001) (Figure 7B). To determine whether the loss of TGGT1_286090 impacts parasite differentiation, we constructed a complemented strain PruΔ286090::HA-286090 (PruΔ286090-C) in PruΔ286090 strain. We observed a consistent localization of the TGGT1_286090 gene (Figure 7C). Complementation of the TGGT1_286090 gene in PruΔ286090 (PruΔ286090-C) restored cyst formation, showing a significant increase in DBA-positive staining compared to PruΔ286090 (p < 0.001) (Figure 7D).
Figure 7.
Role of TGGT1_286090 gene in cyst formation. (A) In vitro cysts were formed by Pru and PruΔ286090 strains. The HFFs were infected by both strains, and bradyzoite differentiation was initiated by exposure to ambient air and pH 8.2 for 3 days. The cells were stained with IMC1 antibodies (pink) and DBA-FITC (green). Cell nuclei were counter-stained with DAPI labeling (blue). Scale bars, 5 μm. (B) Examination of cyst conversion rates in the Pru and PruΔ286090 strains revealed that based on counting at least 100 vacuoles per experiment, they were categorized as either cyst wall-positive vacuoles (DBA-positive) or normal vacuoles (DBA-negative). The means and standard deviations were calculated from 3 independent experiments. The conversion ratio between the Pru and PruΔ286090 strains were significantly different (p < 0.001; Student’s t-test). (C) By complementing PruΔ286090, TGGT1_286090 gene was consistent with the previous location, indicating PruΔ286090-C strain was successfully constructed. (D) Compared with PruΔ286090, the number of DBA-positive staining in PruΔ286090-C strain was significantly increased, indicating the ability of the complemented strain to restore cyst formation. ****, p < 0.0001.
3. Discussion
The transition between tachyzoites and bradyzoites is a crucial event in T. gondii pathobiology, enabling the parasite to adapt to external stressors [9,22]. In this study, we selected six eIF genes with high CRISPR phenotype values, and successfully constructed six eIF gene knockout strains to characterize their localization and biological roles in T. gondii. Our results demonstrated that RH::315150-6HA, RH::286090-6HA, RH::249370-6HA, and RH::211410-6HA were localized in the cytoplasm, while RH::224235-6HA was found in the apicoplast. Additionally, RH::272640-6HA was detected in both the cytoplasm and the basal complex. Western blotting revealed specific bands corresponding to predicted sizes, with varying brightness indicating inconsistent abundance of eIF gene expression during the tachyzoite lytic cycle. The actual sizes of TGGT1_249370 and TGGT1_224235 differed from predictions, suggesting potential protein modifications.
The eIFs are involved in forming a complex for translation initiation and regulating protein production speed in response to different cellular cues [23]. The phosphorylation of the eIF2α subunit at the Ser51 site, in response to stress, is a well-recognized process controlling the start of translation. eIF2α kinases integrate various stress signals into a unified pathway, and similar eIF2α phosphorylation mechanisms exist in T. gondii. Under different external stress conditions, distinct eIF2α kinases promote eIF2α phosphorylation, aiding the parasite’s adaptation to stressors, such as ER stress, oxidative stress, and amino-acid starvation [24,25,26]. These studies indicate that decreased translation levels conserve energy and nutrients, giving cells more time to adjust to stress.
Among the six selected eIF genes, we did not find phosphorylation modifications similar to eIF2α, suggesting that it may have different biological functions, modification mechanisms, or involvement in other stages of protein translation. By constructing deletion strains, we evaluated the effects of the six eIF genes on T. gondii replication, intracellular growth, egress, invasion and virulence. Among the six eIF-deficient strains, the deletion of the TGGT1_286090 gene partially attenuated T. gondii growth and virulence. However, the specific mechanisms by which TGGT1_286090 as a translation initiation factor affects protein translation remain unknown. Despite the partial impact on T. gondii, TGGT1_286090 has potential as a base strain for further double-gene knockouts, providing avirulent strains for developing attenuated live vaccines against T. gondii.
eIF4E, a cap-binding protein, precisely recognizes the 5′-terminal start sites of mRNA [27]. In the present study, we generated eIF4E-deficient strains (RHΔ315150) and found that eIF4E deletion did not affect T. gondii growth, replication, invasion, or virulence. Recently, three eIF4E orthologs (4E1, 4E2, and 4E3) were identified in T. gondii, with only eIF4E1 binding to m7G-mRNA of the 5′-terminus [28]. Consistent with our findings, knockdown of TGGT1_315150 (eIF4E2) had no effect on T. gondii, likely due to its inability to recognize m7G-mRNA of 5′-terminus. However, eIF4E1 deficiency inhibited tachyzoite growth and triggered spontaneous bradyzoite cyst formation without external stress, indicating its crucial role in the translational regulation and its importance for the latent and persistent form of the parasite.
We examined the differentiation ability of six RHΔeIF strains into bradyzoites. Our results showed that five RHΔeIF strains did not differ in their capacity to convert into bradyzoites in vitro. However, RHΔ286090 exhibited a significant defect in bradyzoite differentiation, suggesting a potentially critical role for TGGT1_286090 in T. gondii differentiation. Due to the high virulence and weak differentiation ability of the RH strain, we further investigated TGGT1_286090′s differentiation function in the Type II Pru strain. Consistent with the RH strain results, PruΔ286090′s differentiation ability was significantly reduced (p < 0.001). Given TGGT1_286090′s effect on growth and virulence, we speculate that its deletion affects the translation of mRNAs involved in differentiation and growth, resulting in the observed phenotype. While this manuscript was under revision, Wang F. et al. found that disruption of the TGGT1_286090 gene failed to up-regulate bradyzoite induction factors (BFD1 and BFD2) during stress-induced differentiation [29], confirming TGGT1_286090 as a key gene for the parasite differentiation.
These studies highlight the TGGT1_286090 gene as a key regulator of translation, essential for T. gondii’s developmental stage transitions. Understanding these mechanisms can enhance our understanding of eIFs’ functions during the T. gondii stage conversion. The transformation from tachyzoites to bradyzoites is critical for T. gondii pathogenesis and long-term (latent) infection, and it is a vital strategy for evading host immunity. Thus, the TGGT1_286090 may represent a potential target for developing anti-Toxoplasma vaccines and drugs.
4. Materials and Methods
4.1. Parasite Strain and Cell Cultures
The tachyzoites of T. gondii strains RHΔku80, PruΔku80, and RHΔeIFs were maintained in human foreskin fibroblast monolayers (HFFs, ATCC, Manassas, VA, USA) at 37 °C in a 5% CO2 atmosphere. HFF cells were cultured in Dulbecco’s Modified Eagle Medium (DMEM) supplemented with 2% fetal bovine serum (FBS), 10mM HEPES (pH 7.2), 100 Ug/mL streptomycin, and 100 U/mL penicillin [30]. Infected cells were passed through a 27-gauge needle to release tachyzoites and filtered using a 5 μm polycarbonate membrane filter as previously described [10].
4.2. Construction of C-Terminal-Tagged Strains
To examine the expression and localization of eIFs in the RHΔku80 strain, we performed C-terminal tagging of six eIFs genes. The CRISPR-Cas9 plasmids targeting the 3′ untranslated region (UTR) of each gene were generated following established protocols [10,31,32]. A CRISPR plasmid specific to the region near the STOP codon of each eIF gene was prepared, and the 6 × HA and DHFR (dihydrofolate reductase) fragment was amplified from the pLIC-6 × HA-DHFR plasmids using gene-specific primers. One primer contained 42 bp of the 3′ region of the eIF gene (excluding the STOP codon), while the other primer included 42 bp of the eIF gene following the corresponding SgRNA (Supplementary Table S1). The purified fragment was co-transfected with the eIFs-specific CRISPR-Cas9 plasmids into freshly released T. gondii RHΔku80 tachyzoites via electroporation. Positive clones were validated by PCR, followed by verification using immunofluorescence assay (IFA) and Western blotting.
4.3. Construction of eIF Mutant and Complemented Strains
The six eIF genes of RHΔku80 strains were deleted using CRISPR-Cas9-mediated homologous recombination approach as previously described [10,33]. A single specific SgRNA targeting each eIF gene was incorporated into the pSAG1-Cas9-SgUPRT plasmid to replace the UPRT gRNA using the Q5 Mutagenesis Kit (NEB). The DHFR-resistant sequence and pUC19 plasmid portion were amplified from pUPRT-DHFR-D and pUC19 plasmids, respectively. The 5′ UTR and 3′ UTR homologous arms for each eIF gene were derived from T. gondii genomic DNA using specific primers. These DNA fragments were then fused into the pUC19 plasmid using the CloneExpress II one-step Cloning Kit (Vazyme) for multi-fragment cloning. Once sequencing validation was completed, the positive plasmid served as a template for amplifying the 5′-UTR -DHFR-3′-UTR homologous regions. Approximately 40 μg of the targeted pSAG1-Cas9-SgeIFs knockout plasmids and 25 μg of the 5′HR-DHFR-3′HR templates were purified and co-transfected into T. gondii RHΔku80 or PruΔku80 tachyzoites via electroporation. Subsequent selection with 3 μM pyrimethamine enabled isolation of a single strain by limiting dilution in 96-well plates. The knockout eIF strains were confirmed by diagnostic PCRs (PCR1, PCR2, and PCR3) and RT-PCR using the primers detailed in Supplementary Table S2.
To construct a complemented strain of PruΔ286090, the complete coding region of the TGME49_286090 gene was amplified, and peIFs::eIFs::Cat plasmids were constructed as previously described [33]. The primers used are listed in Supplementary Table S3. Approximately 40 μg of the pSAG1::Cas9-U6::sgUPRT plasmid was co-transfected with approximately 25 μg of the positive complementary fragment into freshly egressed PruΔ286090 tachyzoites. The transfected cells were isolated by limiting dilution, cultured in medium containing 20 μg/mL chloramphenicol acetyltransferase, and verified by immunofluorescence staining.
4.4. Immunofluorescence Assay and Western Blotting Analyses
For the immunofluorescence assay (IFA), HFF cells were infected with RH strain tachyzoites. After 24 h, the infected cells were fixed with 4% paraformaldehyde (PFA) and permeabilized with 0.1% Triton X-100 for 20 min. The cells were then treated with primary antibodies: rabbit anti-IMC1 (1:500) and mouse anti-HA (1:500) (Invitrogen, Thermo Fisher Scientific, Waltham, MA, USA), overnight at 4 °C. Secondary antibodies, Alexa Fluor 488 anti-rabbit IgG (1:1000) and Alexa Fluor 594 goat anti-mouse IgG (1:1000), were then applied at 37 °C for 1.5 h. Imaging was performed using a Leica confocal microscope system (TCS SP8, Leica, Wetzlar, Germany).
For Western blotting, freshly purified tachyzoites were incubated on ice with RIPA lysis buffer containing protease inhibitor and EDTA for 30 min. The resulting supernatants were subjected to SDS-PAGE analysis and transferred onto a PVDF membrane. Primary antibodies, rabbit anti-Aldolase (1:500) and rabbit anti-HA (1:1000), were used followed by goat anti-rabbit HRP (1:10,000) as the secondary antibody. Protein bands were visualized using an ECL chemiluminescence kit (Thermo Fisher Scientific, Waltham, MA, USA).
4.5. Plaque Assay
To examine the capacity of eIF knockout strains to form plaques, approximately 200 tachyzoites of both RHΔeIFs and wild-type (WT) strains were introduced into 12-well plates containing a monolayer of HFF cells, as previously described [34]. After 7 days of incubation at 37 °C in a 5% CO2 environment, the medium was removed and the infected cells were fixed with 4% PFA for 30 min, followed by staining with 0.5% crystal violet for 20 min at room temperature. The quantity and size of the plaques were examined and recorded.
4.6. Intracellular Replication and Egress Analyses
To investigate whether eIF genes play a role in the parasite intracellular replication and egress, newly released tachyzoites of RHΔeIF and WT strains were added to cell culture dishes containing HFF monolayers for 1 h. Approximately 1 × 105 tachyzoites from each eIF knockout or WT strain were used per dish as previously described [30,35]. After discarding the medium, the plates were washed thrice to remove extracellular parasites. Infected cells were fed with fresh culture medium and kept at 37 °C in a 5% CO2 atmosphere for 24 h. HFF cells were then fixed for 30 min with 4% PFA. After washing thrice with PBS, the cells were permeabilized with 0.1% Triton X-100 for 20 min and immunostained with mouse anti-SAG1, followed by Alexa Fluor 594 goat-anti mouse IgG. A minimum of 100 parasitophorous vacuoles (PVs) were randomly chosen for analysis, and the number of parasites within the PVs was documented.
For the egress assay, plates with a monolayer of HFF cells were infected by tachyzoites of RHΔeIF or WT strains, at approximately 1 × 105 tachyzoites per plate, and were incubated at 37 °C in a 5% CO2 environment for 1 h. The dishes were rinsed three times with PBS to remove free-floating parasites and then supplemented with fresh culture medium for an additional 36 h. The treated cells were exposed to 3 μM calcium ionophore A23187 in DMEM. The timing and visualization of parasite egress from host cells were captured using live cell microscopy [35].
4.7. Invasion Assay
To examine whether the disruption of eIF genes affects the parasite invasion, 2 × 106 tachyzoites (RHΔeIF and WT strains) were used to infect a 12-well cell culture plate (Thermo Fisher Scientific) at 37 °C for 30 min. The medium was then removed and 4% PFA was added. Extracellular parasites were stained with mouse anti-SAG1 antibody (1:500) at 37 °C for 2 h, and then Alexa Fluor goat anti-mouse antibody 594 (1:500) was added for 1 h at 37 °C. After washing three times with PBS, infected HFF monolayers were permeabilized with 0.1% Triton X-100 for 30 min. Cells were then treated with rabbit anti-GAP45 antibodies (1:500) at 37 °C for 2 h, and Alexa Fluor goat-rabbit antibody 488 (1:500) was used at 37 °C for 1 h, as previously described [28,29,30]. A fluorescence microscope was used to visualize tachyzoite invasion, all tachyzoites were green, and the uninvaded tachyzoites were red.
4.8. Virulence Assessment during Acute and Chronic Infection
Specific-pathogen-free (SPF) Kunming mice (female, 6–8 weeks old) were purchased from the Center of Laboratory Animals, Lanzhou Veterinary Research Institute, Chinese Academy of Agricultural Sciences. Every effort was made to minimize the number and suffering of the animals in the experiment. The mice were kept in a regulated environment, with a steady 12 h dark/light cycle and a humidity level between 50–60%. They were given a week to acclimate to prevent any external stress responses. The mice were then infected with tachyzoites of either RHΔeIF or WT strains (6 mice per strain) by intraperitoneal (i.p.) injection, with each mouse receiving 100 tachyzoites. All mice were observed daily to monitor the progression of illness and humane endpoints [32,34].
4.9. Assessment of Bradyzoite Differentiation
To evaluate the ability of the eIF knockout strain to form cysts in vitro, monolayers of HFF cells were infected with WT or knockout tachyzoites of Type I RH or Type II Pru strains as previously described [30]. HFF cells were cultured at 37 °C with 5% CO2 for 2 h, and extracellular parasites were removed. Alkaline DMEM medium (pH 8.2) was added to dishes in a CO2-free incubator at 37 °C, with medium changes every 24 h to maintain the alkaline condition [10,36]. After 72 h, samples were fixed with 4% PFA for 30 min and stained with rabbit anti-IMC1, followed by FITC-labeled Dolichos biflorus agglutinin (DBA) and Alexa Fluor 594 goat anti-rabbit IgG stain. Bradyzoite differentiation was examined using a Leica confocal microscope system (TCS SP8, Leica, Wetzlar, Germany) and at least 200 PVs were randomly counted as previously described [36,37].
4.10. Statistical Analysis
Experimental data obtained both in vitro and in vivo were analyzed using GraphPad Prism 9 software (GraphPad Software, La Jolla, CA, USA). Results from three separate experiments were presented as means ± standard deviations (SD). Two-tailed, unpaired Student’s t-test and one-way analysis of variance (ANOVA) were utilized to determine significant differences between two groups or three or more groups, respectively. Statistical significance was defined as a p-value less than 0.05. The significance levels are denoted on the figures by asterisks as follows: *, p < 0.05; **, p < 0.01; ***, p < 0.001; ****, p < 0.0001.
5. Conclusions
We generated gene deletion strains and C-terminal epitope tags for six eIF genes in the T. gondii Type I RH strain. Our data showed that the TGGT1_286090 gene is partially responsible for T. gondii invasion and virulence and plays a critical role in cyst formation in vitro. Further studies are needed to elucidate the regulatory mechanisms controlling the influence of the TGGT1_286090 gene on bradyzoite differentiation, which may lead to new strategies for controlling the most persistent stage of T. gondii and combatting latent toxoplasmosis.
Supplementary Materials
The following supporting information can be downloaded at https://www.mdpi.com/article/10.3390/ijms25147834/s1.
Author Contributions
Conceptualization, X.-Q.Z., M.W. and H.M.E.; Formal analysis, Y.-J.K., J.G. and R.L.; Funding acquisition, X.-Q.Z. and M.W.; Investigation, Y.-J.K., J.G., R.L. and Z.-Y.M.; Methodology, X.-J.W. and X.-N.Z.; Project administration, M.W. and X.-Q.Z.; Resources, X.-N.Z. and X.-Q.Z.; Supervision, M.W. and X.-Q.Z.; Writing—original draft, Y.-J.K. and R.L.; Writing—review and editing, H.M.E., M.W. and X.-Q.Z. All authors have read and agreed to the published version of the manuscript.
Funding
This work was supported by the National Natural Science Foundation of China (Grant No. 32172887), the NSFC–Yunnan Joint Fund (Grant No. U2202201), the Natural Science Foundation of Gansu Province, China (Grant Nos. 23JRRA553), and the Special Research Fund of Shanxi Agricultural University for High-level Talents (Grant No. 2021XG001). The funders had no role in the study design, data analysis, data interpretation, and the writing of this report.
Institutional Review Board Statement
The study was reviewed and approved by the Animal Research Ethics Committee of Lanzhou Veterinary Research Institute, Chinese Academy of Agricultural Sciences. The study was conducted in accordance with the local legislation and institutional requirements.
Informed Consent Statement
Not applicable.
Data Availability Statement
The original contributions presented in this study are included in the article. Further inquiries can be directed to the corresponding authors.
Conflicts of Interest
The authors declare no conflicts of interest.
References
- Matta, S.K.; Rinkenberger, N.; Dunay, I.R.; Sibley, L.D. Toxoplasma gondii infection and its implications within the central nervous system. Nat. Rev. Microbiol. 2021, 19, 467–480. [Google Scholar] [CrossRef] [PubMed]
- Elsheikha, H.M.; Marra, C.M.; Zhu, X.Q. Epidemiology, pathophysiology, diagnosis, and management of cerebral toxoplasmosis. Clin. Microbiol. Rev. 2020, 34, e00115-19. [Google Scholar] [CrossRef] [PubMed]
- Molaei, S.; Masoomeh, D.; Fathi, F. Toxoplasmosis diagnostic techniques: Current developed methods and biosensors. Talanta 2023, 252, 123828. [Google Scholar] [CrossRef] [PubMed]
- Zhao, X.Y.; Ewald, S.E. The molecular biology and immune control of chronic Toxoplasma gondii infection. J. Clin. Invest. 2020, 130, 3370–3380. [Google Scholar] [CrossRef] [PubMed]
- Rauwolf, K.K.; Floeth, M.; Kerl, K.; Schaumburg, F.; Groll, A.H. Toxoplasmosis after allogeneic haematopoietic cell transplantation—Disease burden and approaches to diagnosis, prevention and management in adults and children. Clin. Microbiol. Infect. 2021, 27, 378–388. [Google Scholar] [CrossRef] [PubMed]
- Aguirre, A.A.; Longcore, T.; Barbieri, M.; Dabritz, H.; Hill, D.; Klein, P.N.; Lepczyk, C.; Lilly, E.L.; McLeod, R.; Milcarsky, J.; et al. The one health approach to toxoplasmosis: Epidemiology, control, and prevention strategies. EcoHealth 2019, 16, 378–390. [Google Scholar] [CrossRef] [PubMed]
- Christiansen, C.; Maus, D.; Hoppenz, E.; Murillo-León, M.; Hoffmann, T.; Scholz, J.; Melerowicz, F.; Steinfeldt, T.; Seeber, F.; Blume, M. In vitro maturation of Toxoplasma gondii bradyzoites in human myotubes and their metabolomic characterization. Nat. Commun. 2022, 13, 1168. [Google Scholar] [CrossRef] [PubMed]
- Jeffers, V.; Tampaki, Z.; Kim, K.; Sullivan, W.J. A latent ability to persist: Differentiation in Toxoplasma gondii. Cell Mol. Life Sci. 2018, 75, 2355–2373. [Google Scholar] [CrossRef] [PubMed]
- Sullivan, W.J.; Jeffers, V. Mechanisms of Toxoplasma gondii persistence and latency. FEMS Microbiol. Rev. 2012, 36, 717–733. [Google Scholar] [CrossRef] [PubMed]
- Wang, J.L.; Li, T.T.; Elsheikha, H.M.; Liang, Q.L.; Zhang, Z.W.; Wang, M.; Sibley, L.D.; Zhu, X.Q. The protein phosphatase 2A holoenzyme is a key regulator of starch metabolism and bradyzoite differentiation in Toxoplasma gondii. Nat. Commun. 2022, 13, 7560. [Google Scholar] [CrossRef] [PubMed]
- Waldman, B.S.; Schwarz, D.; Wadsworth, M.H.; Saeij, J.P.; Shalek, A.K.; Lourido, S. Identification of a master regulator of differentiation in Toxoplasma. Cell 2020, 180, 359–372. [Google Scholar] [CrossRef] [PubMed]
- Huang, S.; Holmes, M.J.; Radke, J.B.; Hong, D.P.; Liu, T.K.; White, M.W.; Sullivan, W.J. Toxoplasma gondii AP2IX-4 regulates gene expression during bradyzoite development. mSphere 2017, 2, e00054-17. [Google Scholar] [CrossRef] [PubMed]
- Radke, J.B.; Lucas, O.; DeSilva, E.K.; Ma, Y.; Sullivan, W.J., Jr.; Weiss, L.M.; Llinas, M.; White, M.W. ApiAP2 transcription factor restricts development of the Toxoplasma tissue cyst. Proc. Natl. Acad. Sci. USA 2013, 110, 6871–6876. [Google Scholar] [CrossRef] [PubMed]
- Bennink, S.; Pradel, G. The molecular machinery of translational control in malaria parasites. Mol. Microbiol. 2019, 112, 1658–1673. [Google Scholar] [CrossRef] [PubMed]
- Briquet, S.; Gissot, M.; Silvie, O. A toolbox for conditional control of gene expression in apicomplexan parasites. Mol. Microbiol. 2021, 117, 618–631. [Google Scholar] [CrossRef] [PubMed]
- Merrick, W.C.; Pavitt, G.D. Protein synthesis initiation in eukaryotic cells. Cold Spring Harb. Perspect. Biol. 2018, 10, a033092. [Google Scholar] [CrossRef] [PubMed]
- Joyce, B.R.; Queener, S.F.; Wek, R.C.; Sullivan, W.J. Phosphorylation of eukaryotic initiation factor-2α promotes the extracellular survival of obligate intracellular parasite Toxoplasma gondii. Proc. Natl. Acad. Sci. USA 2010, 107, 17200–17205. [Google Scholar] [CrossRef] [PubMed]
- Li, C.; Wu, B.; Li, Y.; Chen, J.; Ye, Z.; Tian, X.; Wang, J.; Xu, X.; Pan, S.; Zheng, Y.; et al. Amino acid catabolism regulates hematopoietic stem cell proteostasis via a GCN2-eIF2α axis. Cell Stem Cell 2022, 29, 1119–1134. [Google Scholar] [CrossRef] [PubMed]
- Zhang, M.; Gallego, J.; Fernandez, C.; Waters, N.C.; Rodriguez, A.; Tsuji, M.; Wek, R.C.; Nussenzweig, V.; Sullivan, W.J. Inhibiting the Plasmodium eIF2α Kinase PK4 prevents Artemisinin-Induced Latency. Cell Host Microbe 2017, 22, 766–776. [Google Scholar] [CrossRef] [PubMed]
- Liang, Q.L.; Nie, L.B.; Li, T.T.; Elsheikha, H.M.; Sun, L.X.; Zhang, Z.W.; Zhao, D.Y.; Zhu, X.Q.; Wang, J.L. Functional characterization of 17 protein serine/threonine phosphatases in Toxoplasma gondii using CRISPR-Cas9 system. Front. Cell Dev. Biol. 2021, 9, 738794. [Google Scholar] [CrossRef] [PubMed]
- Wang, J.L.; Zhang, N.Z.; Li, T.T.; He, J.J.; Elsheikha, H.M.; Zhu, X.Q. Advances in the development of anti-Toxoplasma gondii vaccines: Challenges, opportunities, and perspectives. Trends Parasitol. 2019, 35, 239–253. [Google Scholar] [CrossRef] [PubMed]
- Pittman, K.J.; Knoll, L.J. Long-term relationships: The complicated interplay between the host and the developmental stages of Toxoplasma gondii during acute and chronic infections. Microbiol. Mol. Biol. Rev. 2015, 79, 387–401. [Google Scholar] [CrossRef] [PubMed]
- Sharma, D.K.; Bressler, K.; Patel, H.; Balasingam, N.; Thakor, N. Role of eukaryotic initiation factors during cellular stress and cancer progression. J. Nucleic Acids 2016, 2016, 8235121. [Google Scholar] [CrossRef] [PubMed]
- Narasimhan, J.; Joyce, B.R.; Naguleswaran, A.; Smith, A.T.; Livingston, M.R.; Dixon, S.E.; Coppens, I.; Wek, R.C.; Sullivan, W.J. Translation regulation by eukaryotic initiation factor-2 kinases in the development of latent cysts in Toxoplasma gondii. J. Biol. Chem. 2008, 283, 16591–16601. [Google Scholar] [CrossRef] [PubMed]
- Augusto, L.; Martynowicz, J.; Amin, P.H.; Carlson, K.R.; Wek, R.C.; Sullivan, W.J.; Weiss, L.M. TgIF2K-B is an eIF2α kinase in Toxoplasma gondii that responds to oxidative stress and optimizes pathogenicity. mBio 2021, 12, e03160-20. [Google Scholar] [CrossRef] [PubMed]
- Konrad, C.; Wek, R.C.; Sullivan, W. A GCN2-Like eukaryotic initiation factor 2 kinase increases the viability of extracellular Toxoplasma gondii parasites. Eukaryotic Cell 2011, 10, 1403–1412. [Google Scholar] [CrossRef] [PubMed]
- Hernández, G.; Vazquez-Pianzola, P. eIF4E as a molecular wildcard in metazoans RNA metabolism. Biol. Rev. Camb. Philos. Soc. 2023, 98, 2284–2306. [Google Scholar] [CrossRef] [PubMed]
- Holmes, M.J.; Bastos, M.S.; Dey, V.; Severo, V.; Wek, R.C.; Sullivan, W.J. mRNA cap-binding protein eIF4E1 is a novel regulator of Toxoplasma gondii latency. mBio 2024, 15, e0295423. [Google Scholar] [CrossRef] [PubMed]
- Wang, F.; Holmes, M.J.; Hong, H.J.; Thaprawat, P.; Kannan, G.; Huynh, M.H.; Schultz, T.L.; Licon, M.H.; Lourido, S.; Sullivan, W.J.; et al. Translation initiation factor eIF1.2 promotes Toxoplasma stage conversion by regulating levels of key differentiation factors. Nat. Commun. 2024, 15, 4385. [Google Scholar] [CrossRef] [PubMed]
- Zheng, X.N.; Wang, J.L.; Elsheikha, H.M.; Wang, M.; Zhang, Z.W.; Sun, L.X.; Wang, X.C.; Zhu, X.Q.; Li, T.T. Functional characterization of 15 novel dense granule proteins in Toxoplasma gondii using the CRISPR-Cas9 system. Microbiol. Spectr. 2023, 11, e03078-22. [Google Scholar] [CrossRef] [PubMed]
- Wang, J.L.; Li, T.T.; Zhang, N.Z.; Wang, M.; Sun, L.X.; Zhang, Z.W.; Fu, B.Q.; Elsheikha, H.M.; Zhu, X.Q. The transcription factor AP2XI-2 is a key negative regulator of Toxoplasma gondii merogony. Nat. commun 2024, 15, 793. [Google Scholar] [CrossRef] [PubMed]
- Wang, J.L.; Bai, M.J.; Elsheikha, H.M.; Liang, Q.L.; Li, T.T.; Cao, X.Z.; Zhu, X.Q. Novel roles of dense granule protein 12 (GRA12) in Toxoplasma gondii infection. FASEB J. 2020, 34, 3165–3178. [Google Scholar] [CrossRef]
- Wu, X.J.; Gao, J.; Zheng, X.N.; Elsheikha, H.M.; Li, T.T.; Kou, Y.J.; Wang, M.; Zhu, X.Q. The splicing factor SR2 is an important virulence factor of Toxoplasma gondii. Front. Microbiol. 2023, 14, 1302512. [Google Scholar] [CrossRef] [PubMed]
- Gao, J.; Wu, X.J.; Zheng, X.N.; Li, T.T.; Kou, Y.J.; Wang, X.C.; Wang, M.; Zhu, X.Q. Functional characterization of eight zinc finger motif-containing proteins in Toxoplasma gondii type I RH strain using the CRISPR-Cas9 system. Pathogens 2023, 12, 1232. [Google Scholar] [CrossRef] [PubMed]
- Zhang, Z.W.; Li, T.T.; Wang, J.L.; Liang, Q.L.; Zhang, H.S.; Sun, L.X.; Zhu, X.Q. Functional characterization of two thioredoxin proteins of Toxoplasma gondii using the CRISPR-Cas9 system. Front. Vet. Sci. 2021, 7, 614759. [Google Scholar] [CrossRef] [PubMed]
- Yang, J.; Zhang, L.; Diao, H.; Xia, N.; Zhou, Y.; Zhao, J.; Shen, B. ANK1 and DnaK-TPR, two tetratricopeptide repeat-containing proteins primarily expressed in Toxoplasma bradyzoites, do not contribute to bradyzoite differentiation. Front. Microbiol. 2017, 8, 2210. [Google Scholar] [CrossRef] [PubMed]
- Liang, Q.L.; Nie, L.B.; Elsheikha, H.M.; Li, T.T.; Sun, L.X.; Zhang, Z.W.; Wang, M.; Fu, B.Q.; Zhu, X.Q. The Toxoplasma protein phosphatase 6 catalytic subunit (TgPP6C) is essential for cell cycle progression and virulence. PLoS Pathog. 2023, 19, e1011831. [Google Scholar] [CrossRef] [PubMed]
Disclaimer/Publisher’s Note: The statements, opinions and data contained in all publications are solely those of the individual author(s) and contributor(s) and not of MDPI and/or the editor(s). MDPI and/or the editor(s) disclaim responsibility for any injury to people or property resulting from any ideas, methods, instructions or products referred to in the content. |
© 2024 by the authors. Licensee MDPI, Basel, Switzerland. This article is an open access article distributed under the terms and conditions of the Creative Commons Attribution (CC BY) license (https://creativecommons.org/licenses/by/4.0/).






