Abstract
The synthetic pyrethroid pesticide fenpropathrin (FEN) is extensively used worldwide and has frequently been detected in biota and the environment, whilst the negative effects and toxicological mechanisms of FEN on non-target organisms are still unknown. In the present study, healthy immature common carp were treated with FEN (0.45 and 1.35 μg/L) for a duration of 14 days, and the negative impacts and possible mechanisms of FEN on fish were investigated. Biochemical analyses results showed that FEN exposure altered the levels of glucose (GLU), total cholesterol (T-CHO), triglyceride (TG), albumin (ALB), alkaline phosphatase (ALP), alanine transaminase (ALT), and aspartate transaminase (AST) in carp serum, and caused histological injury of the liver and kidney, indicating that FEN may cause hepatotoxicity and nephrotoxicity in carp. In addition, FEN also altered the activities of superoxide dismutase (SOD) and catalase (CAT) in carp serum, upregulated the levels of reactive oxygen species (ROS), and elevated the levels of malondialdehyde (MDA) in the liver and kidney. Meanwhile, tumor necrosis factor-α (TNF-α) and interleukin-1β (IL-1β) levels were also upregulated, indicating that oxidative stress and inflammatory reaction may be involved in the hepatotoxicity and nephrotoxicity caused by FEN. Furthermore, RNA-seq analysis results revealed that FEN treatment induced a diverse array of transcriptional changes in the liver and kidney and downregulated differentially expressed genes (DEGs) were concentrated in multiple pathways, especially cell cycle and DNA replication, suggesting that FEN may induce cell cycle arrest of hepatocytes and renal cells, subsequently inducing hepatotoxicity and nephrotoxicity. Overall, the present study enhances our comprehension of the toxic effects of FEN and provides empirical evidence to support the risk assessment of FEN for non-target organisms.
1. Introduction
Hazards posed by heavy and repetitive usage of pesticides have attracted worldwide attention. Pyrethroid insecticides have been widely utilized worldwide [1]. Fenpropathrin (FEN) is a kind of new synthetic, high efficiency, broad spectrum, and low cost pyrethroid acaricide and insecticide that is extensively applied in fruits, vegetables, cotton, cereals, and other crops [2]. The primary insecticidal mechanism of FEN involves disrupting voltage-gated sodium and chloride channels in insects, which impairs nerve function, leading to lethargy, paralysis, and ultimately mortality [3]. The presence of an α-cyano group in FEN also significantly amplifies its acute neurotoxicity [4]. It has been thought that FEN is less harmful to both non-target organisms and natural environments than the other insecticides. However, due to large-scale and long-term use of this pesticide, non-target organisms such as animals and even humans are exposed to FEN; therefore, there is much scope for the enhanced risk of intoxication in non-target organisms via contaminated water, vegetables, fruits, and other agents.
The presence of FEN has been frequently discovered in various biota and environmental samples. The detection rate of FEN in the collected fruit and vegetable samples reached as high as 2.3% [5], while FEN was also found in pollen and beebread collected throughout China [6]. The concentration of FEN in cropland soils within the Yangtze River Delta region, China, can reach a maximum level of 37.6 ng/g [7], and it has been found in the tested sediment samples collected from Liaohe River, Pearl River Estuary, and Taihu Lake in China [8,9]. Additionally, FEN residue has been frequently detected in various water sources; for instance, the maximum concentration of FEN in drinking water source areas was found to be 40 μg/L and 10–20 μg/L in Guiyang, China [10], and a recorded concentration of 0.15 μg/L was observed in the central lake of Qianwei Village, Chongming Island, China [11]. In the lake of Quaroun and Litani river, the recorded maximum concentration was up to 220.1 ng/L [12]. It has been reported that FEN exhibits persistent effects in aquatic environments; therefore, the residual FEN in the aquatic environment may inevitably pose a threat to the health of non-target organisms, especially aquatic organisms [13,14,15,16].
Fish are important aquatic organisms and exhibit a high degree of sensitivity to changes in the aquatic environment. They are frequently used as important bio-indicator species for assessing aquatic pollution [17]. An early investigation revealed the high sensitivity of fish to FEN [18]; FEN can accumulate in fish and is highly toxic to them [13]. However, there are only limited reports about the harmful effects of FEN on fish: FEN could induce sublethal effects on grass carp (Ctenopharyngodon idella) [19], alter biochemical indexes in mossul bleak (Alburnus mossulensis) [14], affect the embryonic development of zebrafish (Danio rerio) [16,20], and induce neurotoxicity in Danio rerio and common carp (Cyprinus carpio L.) [15,21], the possible changes in the body and the potential mechanisms caused by FEN have not been adequately elucidated.
Common carp (Cyprinus carpio L.), a commercially significant fish species, is extensively cultivated in freshwater environments worldwide. It represents one of the most prevalent aquatic animals exposed to various water contaminants and is frequently employed for conducting research on aquatic toxicology [22,23]. Therefore, in this study, carp were exposed to environmentally relevant levels of FEN for 14 d to investigate changes in their bodies and the underlying mechanism. The present results will contribute to a comprehensive understanding of the potential harmful impacts of FEN on fish and provide insights for risk assessment of FEN in relation to fish.
2. Results
2.1. Serum Biochemical Parameters
Compared to the control groups, the GLU contents in the carp serum following FEN exposure were noticeably increased at 7 (exception of 0.45 μg/L FEN treated) and 14 d (Figure 1). The TG and T-CHO levels were markedly inhibited in both treatment groups at 7 d (except for T-CHO in 0.45 μg/L FEN-treated groups), but generally upregulated at 14 d, although they did not reach statistical significance (except for TG contents in 1.35 μg/L FEN-treated groups) (Figure 1). Additionally, the ALB levels were generally decreased, especially after a 14 d treatment with 1.35 μg/L FEN, which showed significant differences compared to the control groups (Figure 1). The activities of ALT and AST in serum were generally elevated after being FEN treated for 7 and 14 d, and particularly after 1.35 μg/L FEN treated (Figure 1). After treatment with FEN at a concentration of 0.45 μg/L, ALP levels were noticeably elevated at 7 d, and, after 1.35 μg/L FEN exposure, ALP activities were noticeably elevated at 14 d (Figure 1). Meanwhile, there were significantly decreased levels of SOD after a 7 d exposure to 1.35 μg/L FEN (Figure 1). Moreover, exposure to 0.45 μg/L FEN noticeably increased serum CAT activities at 7 d but significantly decreased them at 14 d, and there were no discernible changes in CAT activities at 7 and 14 d following 1.35 μg/L FEN exposure (Figure 1).
Figure 1.
Changes of the serum biochemical indicators in common carp after a 14 d exposure to FEN. Values are presented as the mean ± SD. * p < 0.05 and ** p < 0.01 compared to the control.
2.2. Histopahology
Compared to the controls, FEN exposure resulted in hepatic sinusoidal congestion, hepatic sinusoidal dilatation, and inflammatory cell infiltration (Figure 2A–C). Meanwhile, the renal tissue of both exposure groups showed eosinophilic cytoplasm loss, expansion of Bowman’s space, blocked renal tubules, renal tubules intertubular congestion, and aggregated melanomacrophages, especially following 1.35 μg/L FEN exposure. There was a remarkable difference with respect to the controls (Figure 2D–F).
Figure 2.
Histopathological analysis of the carp liver and kidney after FEN treatment. Representative H&E-stained liver graphs from controls (A), 0.45 μg/L (B), and 1.35 μg/L groups (C). Representative kidney images from control (D), 0.45 μg/L (E), and 1.35 μg/L groups (F). AM: aggregated melanomacrophages; EBS: expansion of Bowman’s space; ECL: eosinophilic cytoplasm loss; HSC: hepatic sinusoidal congestion; HSD: hepatic sinusoidal dilatation; ICI: inflammatory cell infiltration; RTB: renal tubules blocked; RTIC: renal tubules intratubular congestion. Black arrows indicate the site of tissue injury. (Scale: 100 μm; 50 μm).
2.3. Oxidative Stress-Related Parameters in Fish Liver and Kidney
In the fish liver, there was a significant rise in ROS levels at 7 and 14 d after FEN treatment (Figure 3A). The MDA contents were generally changed after FEN treatment, but this change failed to reach statistical significance (Figure 3B). In the kidney, 0.45 μg/L FEN exposure did not result in a significant alteration in ROS levels for 7 and 14 d whilst the ROS levels were noticeably upregulated at 14 d following 1.35 μg/L FEN exposure with respect to the controls (Figure 3C). Meanwhile, FEN treatment let to a significant alteration in MDA levels for 7 and 14 d (except for the groups treated with 1.35 μg/L FEN at 7 d), when compared to those of the controls (Figure 3D).
Figure 3.
Changes of oxidative stress-related indicators in the carp liver and kidney after a 14 d exposure to FEN. Values are presented as the mean ± SD. * p < 0.05 and ** p < 0.01 compared to the controls. d represents the term day. (A) ROS levels in the carp liver. (B) MDA contents in the carp liver. (C) ROS levels in the carp kidney. (D) MDA contents in the carp kidney.
2.4. Inflammation-Related Parameters in Fish Liver and Kidney
After being treated with FEN at concentration of 0.45 μg/L, the TNF-α content in the liver did not show significant changes at 7 d, while it was significantly promoted at 14 d compared to the control groups. Furthermore, following treatment with FEN at a concentration of 1.35 μg/L, the levels of TNF-α in fish liver showed a significant increase at both 7 and 14 d (Figure 4A). Meanwhile, the changes of IL-1β level had similar trends to TNF-α after FEN treatment (Figure 4B). In the kidney, the TNF-α contents were remarkably upregulated in the groups treated with 0.45 μg/L FEN for a period of 7 and 14 d, while no observable changes were observed in the groups treated with 1.35 μg/L FEN compared to the control groups (Figure 4C). Meanwhile, after FEN treatment, the IL-1β levels were increased but not significant at 7 d, and remarkably improved at 14 d (Figure 4D).
Figure 4.
Changes of inflammation-related indicators in the carp liver and kidney after a 14 d exposure to FEN. Values are presented as the mean ± SD. The presence of asterisks indicates significant differences as compared to the control groups (* p < 0.05, ** p < 0.01). d represents the term day. (A) The levels of TNF-α in the liver. (B) IL-1β contents in the liver. (C) TNF-α levels in the kidney. (D) IL-1β contents in the kidney.
2.5. DEGs and qPCR Validation
A total of 1494 (149 increased and 1345 decreased) and 1550 (151 increased and 1399 decreased) DEGs were exhibited in fish liver treated with 0.45 and 1.35 μg/L FEN, respectively (Figure S1A–D), and there were 1069 overlapped DEGs in both FEN exposure groups (Figure S1A). Meanwhile, fish kidney showed 1730 (316 upregulation and 1414 downregulation) and 1669 (325 increased and 1344 decreased) DEGs in the groups treated with 0.45 and 1.35 μg/L FEN, respectively (Figure S1A,B,E,F), and there were 1114 DEGs overlapping in both FEN-treated groups (Figure S1A).
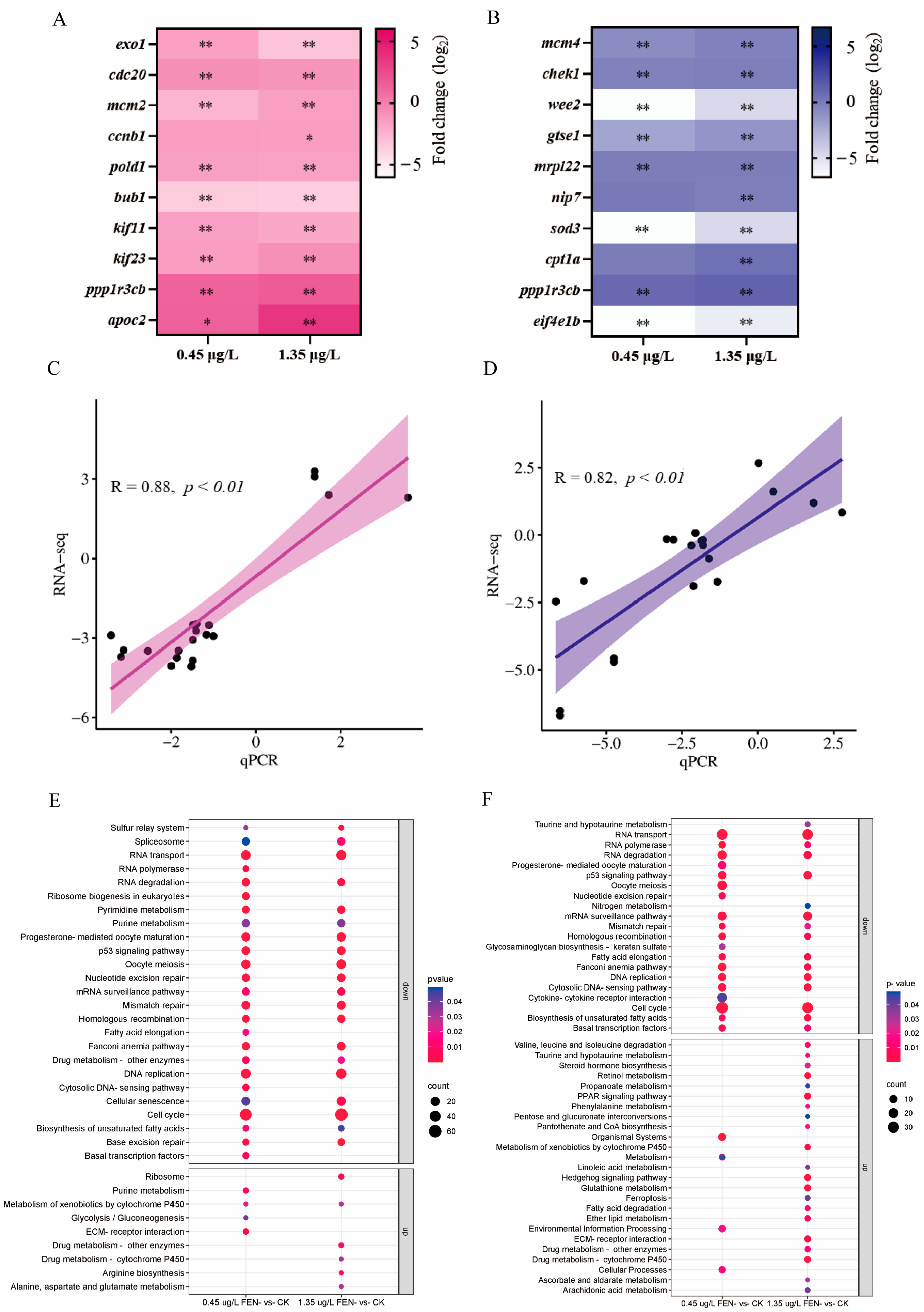
The expression levels of each ten selected DEGs from liver and kidney (Figure S1G,H) were measured by qPCR (Figure 5A,B), and the correlation analyses all revealed a strong association between qPCR and RNA-seq data (Figure 5C,D).

Figure 5.
Transcriptional changes in the liver and kidney of common carp after a 14 d exposure to FEN. Gene expression detection in the carp liver (A) and kidney (B) after FEN treatment using qPCR. Correlative analyses of qPCR and RNA-seq analysis results in the carp liver (C) and kidney (D). KEGG pathways of DEGs in the liver (E) and kidney (F) in both FEN-treated groups. Graph of significant gene networks associated with DNA replication and cell cycle in the carp liver (G) and kidney (H). * p < 0.05 and ** p < 0.01 compared to the controls.
2.6. Gene Ontology (GO) Analysis of DEGs
GO analysis results revealed 436 significantly enriched terms in the liver following treatment with FEN at a concentration of 0.45 μg/L, comprising 242 biological processes (BPs), 95 cellular components (CCs), and 99 molecular functions (MFs). Following treatment with 1.35 μg/L FEN, a total of 494 terms were significantly enriched, including 282 BPs, 109 CCs, and 103 MFs. The top 30 markedly enriched terms for the two FEN-exposure groups are shown in Figure S2A,B and Table S2. Meanwhile, the DEGs were classified into 373 (211 BPs, 74 CCs, and 88 MFs) and 362 (218 BPs, 48 CCs, and 96 MF) remarkably enriched terms in the fish kidney treated with 0.45 and 1.35 μg/L, respectively. The top 30 remarkably enriched terms in the kidney after FEN exposure are shown in Figure S2C,D and Table S3.
2.7. Kyoto Encyclopedia of Genes and Genomes (KEGG) and Protein-Protein Interaction (PPI) Analysis of DEGs
The KEGG enrichment analysis results showed that there were 21 overlapping pathways between the liver samples treated with 0.45 and 1.35 μg/L FEN (Figure 5E, Table S4). Additionally, the DEGs of the FEN treatment groups in the liver exhibited significant enrichment in downregulated pathways, including DNA replication, cell cycle, mismatch repair, nucleotide excision repair, and p53 signaling pathway, et al. On the other hand, drug metabolism-cytochrome P450 and metabolism of xenobiotics by cytochrome P450 were generally upregulated (Figure 5E). Meanwhile, PPI interaction network analysis results showed that the DEGs in these pathways, including exo1, cdc20, mcm5, mcm2, pcna, pold1, ccnb1, ccna2, rfc3, and bub1, which are primarily involved in liver DNA replication, cell cycle, and mismatch repair (Figure 5G, Figures S3A,B and S4A), exhibited a significant decrease in expression following exposure to FEN (Figure S4A). Meanwhile, there were 19 and 24 significantly enriched KEGG pathways in the kidney following treatment with 0.45 and 1.35 μg/L FEN, respectively (Table S5), in which there were 16 overlapped pathways observed between the two FEN-treated groups (Figure 5F). The DEGs in the kidney were predominantly enriched in downregulated pathways, similar to those observed in the liver. The unique DEGs were enriched in largely upregulated pathways in the 1.35 μg/L groups, such as glutathione metabolism, retinol metabolism, ether lipid metabolism, PPAR signaling pathway, and fatty acid degradation, et al. (Figure 5F). PPI interaction network analysis showed that the DEGs in these pathways, including ccna1, ccnb1, mcm4, chek2, pole, nip7, and wee2 (Figure 5H, Figures S3C,D and S4B), exhibited a significant decrease in expression upon exposure to FEN and the top hub genes exhibited significant enrichment in the pathways associated with cell cycle, DNA replication, and p53 signaling (Figures S3C,D and S4B).
3. Discussion
Serum biochemical parameters serve as crucial indices for assessing toxic effects of contaminants in fish, and variations in these indicators and enzymatic activities potentially indicate biological dysfunction and cellular or organ injury [24]. GLU is the major high-energy complex in vertebrates, and excess GLU is stored as glycogen in liver and muscle tissues, while its levels in serum can change under various stress factors which may indicate metabolic alterations or even damage of vital organs [25]. In the current study, after FEN treatment, common carp exhibited a significant upregulation in serum GLU levels (Figure 1), which was also detected in the serum of jundiá (Rhamdia quelen) after cypermethrin exposure [26]. This might be due to the mobilization of liver and muscle glycogen through glycogenesis, facilitating the fulfillment of increased energy demands under FEN stress, eventually causing elevated GLU levels in serum. The primary role of TG is to store and provide cellular energy, which can compensate for energy needs under stress conditions. The serum TG levels were significantly decreased after 7 d of FEN exposure but increased at 14 d (Figure 1). The decreased in serum TG may be attributed to compensation of energy demands through gluconeogenesis from non-glycogen sources, while the increase in serum TG might be due to the alterations of lipid metabolism and adipogenesis in fish caused by FEN or could result from renal dysfunction and stress [27]. Meanwhile, we speculate that the elevated TG levels may be an important reason for high levels of serum GLU in common carp after FEN exposure, as glycerol present in TG can be converted into GLU [28].
Cholesterol, primarily synthesized by the liver, constitutes an important structural component of bile acids, plasma lipoproteins, and cell membranes, and also acts as a precursor for the synthesis of all steroid hormones [29]. In this study, after FEN treatment, the contents of T-CHO were generally decreased at 7 d, particularly following exposure to 1.35 μg/L FEN, and significant differences were observed compared to the control; however, there was no significant change at 14 d (Figure 1). The decrease in T-CHO observed under FEN stress at 7 d may be attributed to impaired hepatic cholesterol biosynthesis, the utilization of T-CHO for steroid hormone synthesis, or as a consequence of gluconeogenesis [30], and the recovery of T-CHO at 14 d may be an organismal adaptation under the long-term stress of FEN. Serum ALB is a hepatic-originated protein that regulates the osmotic balance between circulating blood and tissue membrane. It functions as a carrier for xenobiotics and hormones, as well as serving as an amino acid source utilized for cellular energy requirements or secreted into the extracellular pool of amino acids [31]. In this research, the ALB contents in the fish serum generally exhibited a decrease following FEN treatment, particularly after a 14 d treatment with 1.35 μg/L FEN (Figure 1). A reduction in ALB levels was observed in common carp after treatment with another pyrethroid, λ cyhalothrin. The similar outcomes [32] exhibited suggest that the reduction in ALB levels may be due to the inhibitory effects of FEN on hepatic ALB synthesis, or the need to meet immediate energy demands for recovery from toxic stress or liver dysfunction.
ALT and AST play pivotal roles in protein and amino acid metabolism, and are generally used as crucial marker enzymes in serum to assess liver function. Elevated serum levels of ALT and AST indicate potential liver injury or disease, as these enzymes are predominantly hepatocellular and are released into the bloodstream when liver cells are damaged [33]. The serum ALT and AST activities in carp treated with FEN exhibited a general increase in the current study (Figure 1), which was also detected in the common carp serum following esfenvalerate (a pyrethroid analogous to FEN) treatment [34], indicating that FEN treatment may cause hepatocyte damage or increase cell membrane permeability, resulting in the leakage of these enzymes from cells into the serum, which could also harm metabolism of common carp [35]. ALP is an enzyme that plays a pivotal role in various biological processes encompassing membrane transport, detoxification, and phosphate hydrolysis, which can also serve as a robust indicator of liver disease [36]. Previous studies have shown that serum ALP activity in jundiá (Rhamdia quelen) was significantly increased after cypermethrin exposure [26] and elevated in common carp after esfenvalerate treatment [34]. A similar type of increased levels of serum ALP was also found in common carp after treatment with FEN in the present study (Figure 1), indicating that FEN exposure causes liver damage or dysfunction in fish. Taken together, serum GLU, TG, T-CHO, ALB, ALT, AST, and ALP were disrupted in FEN treatment groups, indicating hepatotoxicity and nephrotoxicity in common carp caused by FEN exposure.
To validate our speculation, histological analysis was conducted to examine the structural alterations in fish liver and kidney tissues after 14 d of FEN treatment, because the histological alterations serve as crucial biomarkers frequently utilized in toxicological research, while histopathological examination can clearly illustrate the tissue modifications and damage induced by contaminant stress [37]. In this study, it is abundantly obvious that FEN treatment altered the pathology of the fish’s liver and kidney (Figure 2), which is consistent with the findings of research on common carp treatment with another pyrethroid, cypermethrin [38], suggesting that FEN may potentially induce hepatic and renal impairments, thereby affecting their respective functions.
The current study demonstrated histopathological changes in the liver and kidney of fish after FEN treatment (Figure 2), which may be attributed to a gradual increase in ROS levels and enhanced lipid peroxidation within the tissues under FEN stress [39]. According to previous reports, FEN exposure induces excessive production of ROS and leads to oxidative stress in multiple organs of fish, and oxidative stress is regarded as a crucial toxic mechanism of FEN towards non-target organisms [40]. SOD and CAT work as first-line antioxidant enzymes, playing crucial roles in maintaining the homeostasis of ROS and safeguarding organisms against oxidative injury, in which SOD primarily facilitates the conversion of superoxide radicals (O2•−) into H2O2, and then CAT transforms H2O2 into oxygen (O2) and water (H2O) [41,42]. In this research, the serum SOD activities were noticeably decreased at 7 d following 1.35 μg/L FEN treatment, while no noticeable alteration was observed at 14 d after FEN treatment. While the serum CAT activities were markedly promoted at 7 d and inhibited at 14 d following treatment with 0.45 μg/L FEN, there were no noticeable changes at 14 d in the groups treated with 1.35 μg/L FEN (Figure 1). The decreased SOD activity may be related to the FEN-induced overproduction of O2•−, which requires the consumption of a large amount of SOD to catalyze O2•− to H2O2. The elevated CAT activities may be due to the enzymatic breakdown of H2O2 into O2 and H2O, which serves as a protective mechanism against oxidative stress in cells. Conversely, the decreased CAT activity may be due to the overproduction of H2O2, leading to excessive consumption of CAT. These findings suggest that FEN treatment may disrupt the oxidation-antioxidant system in common carp. Further research revealed that exposure to FEN (0.45 and 1.35 μg/L) for durations of 7 and 14 d significantly increased the levels of ROS in the liver of fish (Figure 3A). Additionally, ROS levels were prominently upregulated in the kidney of fish after a 14 d treatment of 1.35 μg/L FEN (Figure 3C), which was also observed in the intestine of common carp after FEN treatment [43]. These findings indicate that FEN exposure may disrupt redox homeostasis in the liver and kidney of carp, and the excessive accumulation of ROS may attack cell membranes and organelle lipids, resulting in oxidative damage to these organs. This is supported by elevated MDA levels (Figure 3B,D), since MDA is a product of lipid peroxidation and considered a crucial indicator of oxidative stress due to its association with cellular damage mechanisms [44].
Previous research has shown that the pyrethroid pesticide λ-cyhalothrin can induce increases in the contents of TNF-α and IL-1β, thereby stimulating the generation of free radicals and subsequently leading to oxidative injury [45]. In this study, the levels of TNF-α and IL-1β were generally elevated in both fish liver and kidney following FEN treatment (Figure 4A–D), suggesting their potential involvement in mediating FEN-induced oxidative damage in fish liver and kidney [45], although the specific mechanism requires further investigation. TNF-α and IL-1β are frequently considered pivotal indicators for inflammatory reactions [46]. Therefore, the elevated levels of TNF-α and IL-1β observed in the liver and kidney of FEN-treated fish suggest the occurrence of inflammation, which is further supported by the H&E staining results revealing the inflammatory cell infiltration occurred in these tissues (Figure 2).
Given the significant impacts of FEN exposure on fish liver and kidney, a transcriptome technique was used to further explore the specific biological processes and molecular mechanisms under conditions of FEN exposure. In this study, the carp liver exhibited a total of 1494 and 1550 DEGs, while the fish kidney showed 1730 and 1669 DEGs in the groups treated with 0.45 and 1.35 μg/L FEN, respectively (Figure S1A–F), and the qPCR and RNA-seq analysis results exhibited a significant linear correlation (Figure 5C,D), confirming that the transcriptional analysis results were reliable, revealing a diverse range of transcriptional changes in the carp liver and kidney after FEN treatment, potentially impacting the biological functions in these organs. GO analysis results revealed that DEGs in the liver and kidney of all FEN-treatment fish were related to many aspects of CC, BP, and MF (Figure S2, Tables S2–S5), suggesting that FEN induces many negative impacts and even interferes with normal physiological function in fish liver and kidney.
The KEGG analysis results revealed a significant enrichment of DEGs in liver and kidney across multiple pathways (Figure 5E,F, Tables S4 and S5). Interestingly, after FEN exposure, the most significant enrichment of DEGs in both liver and kidney was in the cell cycle signaling pathway (Figure 5E–H). Cell cycle is the basic process of cell life activities, which is tightly regulated in a precise sequential manner by the cell cycle proteins (Cycs) and complexes formed by cell cycle protein-dependent kinase (CDKs) [47]. Aberrant alterations of cell cycle-related genes may impact cell fate, such as proliferation, differentiation, aging, and death. Prior research has demonstrated that parts of the Cycs and CDKs genes were significantly inhibited in ticlopidine-treated zebrafish larvae, indicating that ticlopidine could affect cell proliferation and subsequently induce hepatotoxicity [48]. In this research, the genes related to Cycs (such as ccna1, ccnb1, ccnb2, ccnd2 and ccne1) and CDKs (such as cdk6, cdk7, cdkn1b and cdkn1c) were downregulated in the liver and kidney of fish after FEN exposure (Figure 5G,H and Figure S4A,B). This indicates that FEN may exert inhibitory effects on the proliferation of hepatocytes and renal cells by downregulating cell cycle-related genes, thereby potentially leading to hepatotoxicity and nephrotoxicity. Furthermore, the DEGs in liver and kidney were significantly concentrated in the DNA replication pathway (Figure 5E–H). DNA replication, which occurs during the S phase of the cell cycle progression, is considered to regulate cellular growth in conjunction with the cell cycle pathway [49]. In this study, the transcriptomic results of the fish liver and kidney after FEN exposure showed down-regulation of DNA replication-related genes, containing the DNA replication licensing factor MCM complex (such as mmcm3, mcm4, and mmcm6), DNA replication factor C complex (such as rcf2, rcf3, rcf4, and rcf5) and origin recognition complex (such as orc1, orc3, orc4, and orc6) (Figure 5G,H and Figure S4A,B). Moreover, the GO analysis results showed that the MCM complex was the main significant category of the cellular component (Figure S2 and Tables S2 and S3), which is required for cell cycle and DNA replication [50], suggesting that inhibition of DNA replication occurs in the carp liver and kidney under FEN stress.
Meanwhile, the DEGs in the liver and kidney of common carp treated with FEN significantly enriched KEGG pathways including nucleotide excision repair, mismatch repair, and p53 signaling pathway; notably, a majority of these DEGs exhibited downregulation (Figure 5E,F). Mismatch repair proteins contribute to maintaining genome stability by recognizing and facilitating an appropriate cellular response to abnormal DNA structures [51]. The nucleotide excision repair system represents the primary defense mechanism for rectifying DNA injury [52], while p53 plays a vital role in maintaining genome stability and regulating DNA damage repair [53,54]. Therefore, we speculate that FEN may impair the process of DNA replication and cellular repair function, potentially inducing DNA injury to the liver and kidney of carp. In this research, the KEGG results also revealed that the metabolism of xenobiotics by cytochrome P450 pathway was significantly enriched by upregulated DEGs in the carp liver following FEN treatment (Figure 5E), indicating the activation of this pathway, similar to previous reports that revealed that xenobiotics exposure can induce this pathway in fish [55,56,57]. This may be related to the function of the liver as an extremely crucial metabolic organ, participating in the biotransformation and catabolism of FEN. In the kidney, particularly following treatment with 1.35 μg/L FEN, there was a significant enrichment of DEGs within multiple pathways associated with the endocrine system, lipid metabolism, amino acid metabolism, carbohydrate metabolism, and metabolism of cofactors and vitamins (Figure 5F). This may be related to the crucial role that fish kidneys play in maintaining homeostasis of body fluids and excreting toxic xenobiotics. The differential response to FEN toxicity observed in the liver and kidney may be attributed to their distinct physiological functions, although further studies are needed.
4. Materials and Methods
4.1. FEN and Common Carp
The FEN compound (purity ≥ 99.0%) was procured from Sigma (Shanghai, China) and subsequently dissolved in dimethyl sulfoxide (DMSO, Sigma, Shanghai, China) to prepare stock solutions, which were stored at 4 °C prior to use. The common carp (12.24 ± 2.14 g) were procured from an aquaculture farm located in Henan, China, and temporarily reared within a recirculating aquaculture system in our laboratory (temperature, 26.0 ± 1.0 °C; light:dark photoperiod, 14 h:10 h). The carp were fed with commercial food twice daily, and no fish died during the period.
4.2. Experimental Design and Sample Collection
Briefly, healthy carp were selected and evenly allocated into three groups, and each group contained 17 fish (n = 3 replicates/group). The concentrations of FEN selected for each group were 0, 0.45, and 1.35 μg/L (with each group containing 0.0135‰ DMSO), respectively, which corresponded to environmentally relevant levels, as described in the introduction section, with the aim to investigate potential adverse impacts on fish. The fish were fed twice daily at a temperature of 26.0 ± 1.0 °C, maintaining a light–dark photoperiod of 14 h:10 h, following the guidelines outlined in OECD 204 [58]. Additionally, three-quarters of the treated solution was renewed daily. Each experimental group consisted of three replicates. The experiment lasted for 14 d, and no fish mortality occurred during the exposure period. All procedures were conducted strictly in accordance with approval from the Ethics Committee of Henan Normal University.
The water was collected every three days before renewing the exposure solution in each group, and FEN quantification was performed using HPLC [59]. The measured concentrations of actual FEN in the water samples were 0.4126 ± 0.0023 and 0.4025 ± 0.0130 μg/L at 7 and 14 d, respectively, in the groups exposed to a concentration of 0.45 μg/L FEN; and 1.3506 ± 0.0443 and 1.4317 ± 0.0371 μg/L at 7 and 14 d, respectively, in the treatment groups exposed to a concentration of 1.35 μg/L FEN.
Following 7 and 14 d of treatment, six fish were selected from each group at each time. Blood samples were collected from the caudal vein of fish and immediately dissected on ice. The carp liver and kidney samples were stored at −80 °C for further analysis. On day 14, five fish from each treatment group were chosen for hematoxylin-eosin (H&E) staining of their liver and kidney tissues.
4.3. Biochemical Parameters Examination
Pretreatment of the carp liver and kidney samples was carried out, with detection of levels of ALT (# C009-2-1), AST (# C010-2-1), ALP (# A059-2), SOD (# A001-3-2), CAT (# A007-1-1), GLU (# A154-1-1), ALB (# A028-2-1), TG (# A110-1-1), T-CHO (# A111-1-1), and MDA (# A003-1-2) (Nanjing Jiancheng, Nanjing, China), and ROS (# E-335577), TNF-α (# E-43904), and IL-1β (# E-43902) (Andygene, Beijing, China). The operation procedures can be found in Supplementary Methods S1.
4.4. Transcriptomic Analysis
The fish liver and kidney tissues underwent high-throughput transcriptomic sequencing, with the RNA-seq analysis accompanied by comprehensive details provided in Supplementary Methods S2.
4.5. Quantitative PCR (qPCR) Analysis
Total RNA was extracted from the liver and kidney, cDNA synthesis was performed, and qPCR reactions were carried out as previously described [41]. Experimental details and primer sequences (Table S1) can be found in Supplementary Methods S3.
4.6. Histological Analysis
Fish liver and kidney samples were fixed in 4% paraformaldehyde for up to 24 h, followed by dehydration and paraffin coating. They were cut into slices measuring 5–10 μm in thickness, which underwent staining with H&E, and observed using an optical microscope, following the established protocol [60].
4.7. Statistical Analysis
The data analysis was conducted using SPSS 23.0 software (Chicago, IL, USA). The normal distribution and homogeneity of variance were assessed using Shapiro–Wilk’s and Levene’s tests, respectively. Significant differences (p < 0.05) between the FEN exposure groups and control groups were examined through one-way analyses of variance (ANOVA), followed by post hoc pairwise comparisons based on Dunnett’s test.
5. Conclusions
Taken together, our results showed that FEN exposure induced hepatotoxicity and nephrotoxicity in common carp, partly by altering the serum biochemical parameters, causing oxidative stress and inflammatory response, and impeding the proliferation of hepatocytes and renal cells, leading to dysfunction of liver and kidney, which then impacts the health of common carp (Figure 6). Overall, the present findings enhance our comprehension of the hepatotoxicity and nephrotoxicity of FEN and provide insights for risk assessment of FEN in fish.
Figure 6.
A summary of hepatotoxicity and nephrotoxicity of FEN in common carp. Arrows indicate up-regulation (↑) or down-regulation (↓) of expression.
Supplementary Materials
The following supporting information can be downloaded at: https://www.mdpi.com/article/10.3390/ijms25189822/s1. References [61,62,63,64,65,66,67,68] are cited in the Supplementary Material.
Author Contributions
Conceptualization, G.Z. and Z.L.; methodology, G.Z. and Z.L.; software, H.W. and S.M.; validation, Z.L.; formal analysis, Z.L.; investigation, G.Z., Z.L., H.W. and S.M.; resources, X.L.; data curation, G.Z., Z.L., H.W. and S.M.; writing—original draft preparation, Y.L.; writing—review and editing, J.M.; visualization, G.Z., Z.L. and Y.L.; supervision, X.L.; project administration, X.L. and J.M.; funding acquisition, J.M. All authors have read and agreed to the published version of the manuscript.
Funding
This research was funded by the Program for Science & Technology Innovation Talents in Universities of Henan Province (23HASTIT037), the Central Government Guides Local Science and Technology Development Fund (Z20221343033), the Outstanding Youth Science Foundation of Henan Province (232300421038), and the Research Project from Pingyuan Laboratory (2023PY-ZZ-0203).
Institutional Review Board Statement
The animal study protocol was approved by the Ethics Committee of Henan Normal University (HNSD-2023-2508).
Informed Consent Statement
Not applicable.
Data Availability Statement
Data supporting the reported results are contained within the article.
Conflicts of Interest
The authors declare no conflicts of interest.
References
- Shafer, T.J.; Meyer, D.A.; Crofton, K.M. Developmental neurotoxicity of pyrethroid insecticides: Critical review and future research needs. Environ. Health Perspect. 2005, 113, 123–136. [Google Scholar] [CrossRef] [PubMed]
- Xiong, J.; Zhang, X.; Huang, J.; Chen, C.; Chen, Z.; Liu, L.; Zhang, G.; Yang, J.; Zhang, Z.; Zhang, Z.; et al. Fenpropathrin, a widely used pesticide, causes dopaminergic degeneration. Mol. Neurobiol. 2016, 53, 995–1008. [Google Scholar] [CrossRef] [PubMed]
- Breckenridge, C.B.; Holden, L.; Sturgess, N.; Weiner, M.; Sheets, L.; Sargent, D.; Soderlund, D.M.; Choi, J.S.; Symington, S.; Clark, J.M.; et al. Evidence for a separate mechanism of toxicity for the Type I and the Type II pyrethroid insecticides. Neurotoxicology 2009, 30, S17–S31. [Google Scholar] [CrossRef] [PubMed]
- Soderlund, D.M.; Clark, J.M.; Sheets, L.P.; Mullin, L.S.; Piccirillo, V.J.; Sargent, D.; Stevens, J.T.; Weiner, M.L. Mechanisms of pyrethroid neurotoxicity: Implications for cumulative risk assessment. Toxicology 2002, 171, 3–59. [Google Scholar] [CrossRef] [PubMed]
- Kanawi, E.; Budd, R.; Tjeerdema, R.S. Environmental fate and ecotoxicology of fenpropathrin. Rev. Environ. Contam. Toxicol. 2013, 225, 77–93. [Google Scholar]
- Tong, Z.; Duan, J.; Wu, Y.; Liu, Q.; He, Q.; Shi, Y.; Yu, L.; Cao, H. A survey of multiple pesticide residues in pollen and beebread collected in China. Sci. Total Environ. 2018, 640, 1578–1586. [Google Scholar] [CrossRef]
- Deng, F.; Sun, J.; Dou, R.; Yu, X.; Wei, Z.; Yang, C.; Zeng, X.; Zhu, L. Contamination of pyrethroids in agricultural soils from the Yangtze River Delta, China. Sci. Total Environ. 2020, 731, 139181. [Google Scholar] [CrossRef]
- Fang, S.H.; Chen, P.; Bian, J.N.; Zhong, W.Y.; Zhu, L.Y. Levels and toxicity assessment of pyrethroids in the surface sediments of Taihu Lake and Liaohe River. Acta Scient. Circum. 2012, 32, 2600–2606. (In Chinese) [Google Scholar]
- Zhao, L.; Lai, Z.; Li, X.; Wang, C.; Shuai, F.; Zeng, Y.; Yang, W. Contamination and toxicity evaluation of pyrethroids in sediments of the Pearl River Estuary. Ecol. Environ. Sci. 2013, 22, 1408–1413. [Google Scholar]
- Ni, Y.N. Research on Pesticide Pollution Control Technology at the Source of Drinking Water Sources in Guiyang. Master’s Thesis, Guizhou University, Guiyang, China, 2018. (In Chinese). [Google Scholar]
- Zhao, Y.Q.; Li, L.N.; Li, J.H. Study of acute and joint toxicity of common pyrethroid and organophosphate pesticides to fish. Environ. Pollut. 2008, 11, 53–57. (In Chinese) [Google Scholar]
- Kouzayha, A.; Al Ashi, A.; Al Akoum, R.; Al Iskandarani, M.; Budzinski, H.; Jaber, F. Occurrence of pesticide residues in Lebanon’s water resources. Bull. Environ. Contam. Toxicol. 2013, 91, 503–509. [Google Scholar] [CrossRef] [PubMed]
- Al-Makkawy, H.K.; Madbouly, M.D. Persistence and accumulation of some organic insecticides in Nile water and fish. Resour. Conserv. Recycl. 1999, 27, 105–115. [Google Scholar] [CrossRef]
- Banaee, M.; Sureda, A.; Zohiery, F.; Hagi, B.N.; Garanzini, D.S. Alterations in biochemical parameters of the freshwater fish, Alburnus mossulensis, exposed to sub-lethal concentrations of Fenpropathrin. Int. J. Aquat. Bio. 2014, 2, 58–68. [Google Scholar]
- Yu, T.; Xu, X.; Mao, H.; Han, X.; Liu, Y.; Zhang, H.; Lai, J.; Gu, J.; Xia, M.; Hu, C.; et al. Fenpropathrin exposure induces neurotoxicity in zebrafish embryos. Fish Physiol. Biochem. 2022, 48, 1539–1554. [Google Scholar] [CrossRef]
- Sarmah, R.; Pokhrel, H.; Ameen, R.; Nath, D.; Bhagabati, S.K.; Dutta, R. Comparative toxicity analysis of fenpropathrin with its two commercial formulations on developing zebrafish embryos. Turk. J. Fish. Aquat. Sci. 2023, 23, 23405. [Google Scholar] [CrossRef]
- Authman, M.M.; Zaki, M.S.; Khallaf, E.A.; Abbas, H.H. Use of fish as bio-indicator of the effects of heavy metals pollution. J. Aquac. Res. Dev. 2015, 6, 1000328. [Google Scholar] [CrossRef]
- Miyamoto, J. Degradation, metabolism and toxicity of synthetic pyrethroids. Environ. Health Perspect. 1976, 14, 15–28. [Google Scholar] [CrossRef]
- Ahmad, F.; Ali, S.S.; Shakoori, A.R. Sublethal effects of Danitol (Fenpropathrin), a synthetic pyrethroid, on Chinese grass carp, Ctenopharyngodon idella. Folia Biol. 1995, 43, 151–160. [Google Scholar]
- Wang, Y.; Yang, G.; Shen, W.; Xu, C.; Wang, Q. Synergistic effect of fenpropathrin and paclobutrazol on early life stages of zebrafish (Danio rerio). Environ. Pollut. 2020, 266, 115067. [Google Scholar] [CrossRef]
- Ma, J.; Xiu, W.; Diao, C.; Miao, Y.; Feng, Y.; Ding, W.; Li, Y.; Sultan, Y.; Li, X. Fenpropathrin induces neurotoxic effects in common carp (Cyprinus carpio L.). Pestic. Biochem. Physiol. 2023, 197, 105644. [Google Scholar] [CrossRef]
- Tlili, S.; Jebali, J.; Banni, M.; Haouas, Z.; Mlayah, A.; Helal, A.N.; Boussetta, H. Multimarker approach analysis in common carp Cyprinus carpio sampled from three freshwater sites. Environ. Monit. Assess. 2010, 168, 285–298. [Google Scholar] [CrossRef] [PubMed]
- Ma, J.; Li, Y.; Li, W.; Li, X. Hepatotoxicity of paraquat on common carp (Cyprinus carpio L.). Sci. Total Environ. 2018, 616, 889–898. [Google Scholar] [CrossRef]
- Ma, J.; Li, Y.; Wu, M.; Zhang, C.; Che, Y.; Li, W.; Li, X. Serum immune responses in common carp (Cyprinus carpio L.) to paraquat exposure: The traditional parameters and circulating microRNAs. Fish Shellfish Immun. 2018, 76, 133–142. [Google Scholar] [CrossRef] [PubMed]
- Yki-Järvinen, H. Glucose toxicity. Endocr. Rev. 1992, 13, 415–431. [Google Scholar]
- Borges, A.; Scotti, L.V.; Siqueira, D.R.; Zanini, R.; Amaral, F.; Jurinitz, D.F.; Wassermann, G.F. Changes in hematological and serum biochemical values in jundia Rhamdia quelen due to sub-lethal toxicity of cypermethrin. Chemosphere 2007, 69, 920–926. [Google Scholar] [CrossRef]
- Whalan, J.E. A toxicologist’s guide to clinical pathology in animals. In Hematology, Clinical Chemistry, Urinalysis; Springer: Cham, Switzerland, 2015. [Google Scholar]
- Banihashemi, E.A.; Soltanian, S.; Gholamhosseini, A.; Banaee, M. Effect of microplastics on Yersinia ruckeri infection in rainbow trout (Oncorhynchus mykiss). Environ. Sci. Pollut. Res. Int. 2022, 29, 11939–11950. [Google Scholar] [CrossRef]
- Simons, K.; Ikoen, E. How cells handle cholesterol. Science 2000, 290, 1721–1726. [Google Scholar] [CrossRef]
- Tunçsoy, M. Impacts of titanium dioxide nanoparticles on serum parameters and enzyme activities of Clarias gariepinus. Bull. Environ. Contam. Toxicol. 2021, 106, 629–636. [Google Scholar] [CrossRef]
- Busher, J.T. Serum albumin and globulin. Clin. Methods Hist. Phys. Lab. Exam. 1990, 3, 497–499. [Google Scholar]
- Chatterjee, A.; Bhattacharya, R.; Chatterjee, S.; Saha, N.C. λ cyhalothrin induced toxicity and potential attenuation of hematological, biochemical, enzymological and stress biomarkers in Cyprinus carpio L. at environmentally relevant concentrations: A multiple biomarker approach. Comp. Biochem. Phys. C 2021, 250, 109164. [Google Scholar] [CrossRef]
- Hatami, M.; Banaee, M.; Haghi, B.N. Sub-lethal toxicity of chlorpyrifos alone and in combination with polyethylene glycol to common carp (Cyprinus carpio). Chemosphere 2019, 219, 981–988. [Google Scholar] [CrossRef] [PubMed]
- Navruz, F.Z.; Acar, Ü.; Yılmaz, S.; Kesbiç, O.S. Dose-dependent stress response of esfenvalerate insecticide on common carp (Cyprinus carpio): Evaluating blood parameters and gene expression. Comp. Biochem. Physiol. C 2023, 272, 109711. [Google Scholar] [CrossRef]
- Reddy, C.P.K.; Manikandavelu, D.; Arisekar, U.; Ahilan, B.; Uma, A.; Jayakumar, N.; Kim, W.; Govarthanan, M.; Harini, C.; Vidya, R.S.; et al. Toxicological effect of endocrine disrupting insecticide (deltamethrin) on enzymatical, haematological and histopathological changes in the freshwater iridescent shark, Pangasius hypothalamus. Environ. Toxicol. Pharmacol. 2023, 101, 104201. [Google Scholar] [CrossRef] [PubMed]
- Poupon, R. Liver alkaline phosphatase: A missing link between choleresis and biliary inflammation. Hepatology 2015, 61, 2080–2090. [Google Scholar] [CrossRef]
- Yancheva, V.; Velcheva, I.; Stoyanova, S.; Georgieva, E. Histological biomarkers in fish as a tool in ecological risk assessment and monitoring programs: A review. Appl. Ecol. Environ. Res. 2016, 14, 47–75. [Google Scholar] [CrossRef]
- Khafaga, A.F.; Naiel, M.A.; Dawood, M.A.; Abdel-Latif, H.M. Dietary Origanum vulgare essential oil attenuates cypermethrin-induced biochemical changes, oxidative stress, histopathological alterations, apoptosis, and reduces DNA damage in Common carp (Cyprinus carpio). Aquat. Toxicol. 2020, 228, 105624. [Google Scholar] [CrossRef]
- Afzal, G.; Ahmad, H.I.; Hussain, R.; Jamal, A.; Kiran, S.; Hussain, T.; Saeed, S. Bisphenol A induces histopathological, hematobiochemical alterations, oxidative stress, and genotoxicity in common carp (Cyprinus carpio L.). Oxid. Med. Cell. Longev. 2022, 2022, 5450421. [Google Scholar] [CrossRef]
- Wang, W.; Mou, S.; Xiu, W.; Li, Y.; Liu, Z.; Feng, Y.; Ma, J.; Li, X. Fenpropathrin disrupted the gills of common carp (Cyprinus carpio L.) through oxidative stress, inflammatory responses, apoptosis, and transcriptional alterations. Ecotoxicol. Environ. Saf. 2024, 271, 116007. [Google Scholar] [CrossRef]
- Ma, J.; Zhu, J.; Wang, W.; Ruan, P.; Rajeshkumar, S.; Li, X. Biochemical and molecular impacts of glyphosate-based herbicide on the gills of common carp. Environ. Pollut. 2019, 252, 1288–1300. [Google Scholar] [CrossRef]
- Liu, Z.; Shangguan, Y.; Zhu, P.; Sultan, Y.; Feng, Y.; Li, X.; Ma, J. Developmental toxicity of glyphosate on embryo-larval zebrafish (Danio rerio). Ecotox. Environ. Saf. 2022, 236, 113493. [Google Scholar] [CrossRef]
- Xiu, W.; Ding, W.; Mou, S.; Li, Y.; Sultan, Y.; Ma, J.; Li, X. Adverse effects of fenpropathrin on the intestine of common carp (Cyprinus carpio L.) and the mechanism involved. Pestic. Biochem. Physiol. 2024, 199, 105799. [Google Scholar] [CrossRef] [PubMed]
- Gaweł, S.; Wardas, M.; Niedworok, E.; Wardas, P. Malondialdehyde (MDA) as a lipid peroxidation marker. Wiad. Lek. 2004, 57, 453–455. [Google Scholar] [PubMed]
- Xu, X.; Yu, Y.; Ling, M.; Ares, I.; Martínez, M.; Lopez-Torres, B.; Maximiliano, J.E.; Martínez-Larrañaga, M.R.; Wang, X.; Anadón, A.; et al. Oxidative stress and mitochondrial damage in lambda-cyhalothrin toxicity: A comprehensive review of antioxidant mechanisms. Environ. Pollut. 2023, 338, 122694. [Google Scholar] [CrossRef]
- Dinarello, C.A. Proinflammatory cytokines. Chest 2000, 118, 503–508. [Google Scholar] [CrossRef]
- Murray, A.W. Recycling the cell cycle cyclins revisited. Cell 2004, 116, 221–234. [Google Scholar] [CrossRef]
- Xu, R.; Xu, P.; Wei, H.; Huang, Y.; Zhu, X.; Lin, C.; Yan, Z.; Xin, L.; Li, L.; Lv, W.; et al. Ticlopidine induces embryonic development toxicity and hepatotoxicity in zebrafish by upregulating the oxidative stress signaling pathway. Ecotoxicol. Environ. Saf. 2023, 262, 115283. [Google Scholar] [CrossRef]
- Gutierrez, C. DNA replication and cell cycle in plants learning from geminiviruses. EMBO J. 2000, 19, 792–799. [Google Scholar] [CrossRef] [PubMed]
- Romanowski, P.; Madine, M.A. Mechanisms restricting DNA replication to once per cell cycle: MCMS, pre-replicative complexes and kinases. Trends Cell Biol. 1996, 6, 184–188. [Google Scholar] [CrossRef]
- Liu, D.; Keijzers, G.; Rasmussen, L.J. DNA mismatch repair and its many roles in eukaryotic cells. Mutat. Res. 2017, 773, 174–187. [Google Scholar] [CrossRef]
- Kusakabe, M.; Onishi, Y.; Tada, H.; Kurihara, F.; Kusao, K.; Furukawa, M.; Iwai, S.; Yokoi, M.; Sakai, W.; Sugasawa, K. Mechanism and regulation of DNA damage recognition in nucleotide excision repair. Genes Environ. 2019, 41, 2. [Google Scholar] [CrossRef]
- Janus, F.; Albrechtsen, N.; Dornreiter, I.; Wiesmüller, L.; Grosse, F.; Deppert, W. The dual role model for p53 in maintaining genomic integrity. Cell. Mol. Life Sci. 1999, 55, 12–27. [Google Scholar] [CrossRef] [PubMed]
- Williams, A.B.; Schumacher, B. p53 in the DNA-damage-repair process. Cold Spring Harb. Perspect. Med. 2016, 6, a026070. [Google Scholar] [CrossRef] [PubMed]
- Williams, D.E.; Lech, J.J.; Buhler, D.R. Xenobiotics and xenoestrogens in fish: Modulation of cytochrome P450 and carcinogenesis. Mutat. Res. 1998, 399, 179–192. [Google Scholar] [CrossRef] [PubMed]
- Wassmur, B.; Gräns, J.; Kling, P.; Celander, M.C. Interactions of pharmaceuticals and other xenobiotics on hepatic pregnane X receptor and cytochrome P450 3A signaling pathway in rainbow trout (Oncorhynchus mykiss). Aquat. Toxicol. 2010, 100, 91–100. [Google Scholar] [CrossRef]
- Xu, X.; Cui, Z.; Wang, X.; Wang, X.; Zhang, S. Toxicological responses on cytochrome P450 and metabolic transferases in liver of goldfish (Carassius auratus) exposed to lead and paraquat. Ecotoxicol. Environ. Saf. 2018, 151, 161–169. [Google Scholar] [CrossRef]
- OECD. Guideline for Testing of Chemicals No. 204: Fish, Prolonged Toxicity Test: 14-Day Study; OECD Publishing: Paris, France, 1984. [Google Scholar]
- Wu, F.; Shao, A.; Xu, X. Simultaneous determination of atrazine, dichloropermethrin, cypermethrin, mepermethrin and permethrin in drinking water by HPLC. Mod. Prevent. Med. 2020, 47, 3619–3622. [Google Scholar]
- Ding, W.; Shangguan, Y.; Zhu, Y.; Sultan, Y.; Feng, Y.; Zhang, B.; Liu, Y.; Ma, J.; Li, X. Negative impacts of microcystin-LR and glyphosate on zebrafish intestine: Linked with gut microbiota and microRNAs? Environ. Pollut. 2021, 286, 117685. [Google Scholar] [CrossRef]
- Kim, D.; Langmead, B.; Salzberg, S.L. HISAT: A fast spliced aligner with low memory requirements. Nat. Methods 2015, 12, 357–360. [Google Scholar] [CrossRef]
- Langmead, B.; Salzberg, S.L. Fast gapped-read alignment with Bowtie 2. Nat. Methods 2012, 9, 357–359. [Google Scholar] [CrossRef]
- Roberts, A.; Pachter, L. Streaming fragment assignment for real-time analysis of sequencing experiments. Nat. Methods 2013, 10, 71–73. [Google Scholar] [CrossRef]
- Anders, S.; Huber, W. Differential expression of RNA-Seq data at the gene level - the DESeq package. Heidelb. Ger. Eur. Mol. Biol. Lab. 2012, 10, 1000. [Google Scholar]
- Kanehisa, M.; Araki, M.; Goto, S.; Hattori, M.; Hirakawa, M.; Itoh, M.; Katayama, T.; Kawashima, S.; Okuda, S.; Tokimatsu, T.; et al. KEGG for linking genomes to life and the environment. Nucleic Acids Res. 2008, 36, 480–484. [Google Scholar] [CrossRef] [PubMed]
- Wang, X.Y.; Yuan, G.L.; Zhu, L.; Li, L.; Pei, C.; Hou, L.; Li, C.; Jiang, X.Y.; Kong, X.H. Molecular characteristics of interleukin (IL)-17A/F3 and its immune response on the pathogen and functional regulation on cytokines in common carp Cyprinus carpio L. Dev. Comp. Immunol. 2023, 139, 104566. [Google Scholar] [CrossRef] [PubMed]
- Livak, K.J.; Schmittgen, T.D. Analysis of relative gene expression data using real-time quantitative PCR and the 2−ΔΔCt method. Methods 2001, 25, 402–408. [Google Scholar] [CrossRef]
- Bustin, S.A.; Benes, V.; Garson, J.A.; Hellemans, J.; Huggett, J.; Kubista, M.; Mueller, R.; Nolan, T.; Pfaffl, M.W.; Shipley, G.L.; et al. The MIQE guidelines: Minimum information for publication of quantitative real-time PCR experiments. Clin. Chem. 2015, 55, 611–622. [Google Scholar] [CrossRef]
Disclaimer/Publisher’s Note: The statements, opinions and data contained in all publications are solely those of the individual author(s) and contributor(s) and not of MDPI and/or the editor(s). MDPI and/or the editor(s) disclaim responsibility for any injury to people or property resulting from any ideas, methods, instructions or products referred to in the content. |
© 2024 by the authors. Licensee MDPI, Basel, Switzerland. This article is an open access article distributed under the terms and conditions of the Creative Commons Attribution (CC BY) license (https://creativecommons.org/licenses/by/4.0/).






