Association of a Specific OsCULLIN3c Haplotype with Salt Stress Responses in Local Thai Rice
Abstract
1. Introduction
2. Results
2.1. Phylogenetic Analyses of the Cullins Family in Arabidopsis and Rice
2.2. The Conservation of Gene Structure and Motifs among CUL3s in Arabidopsis and Rice
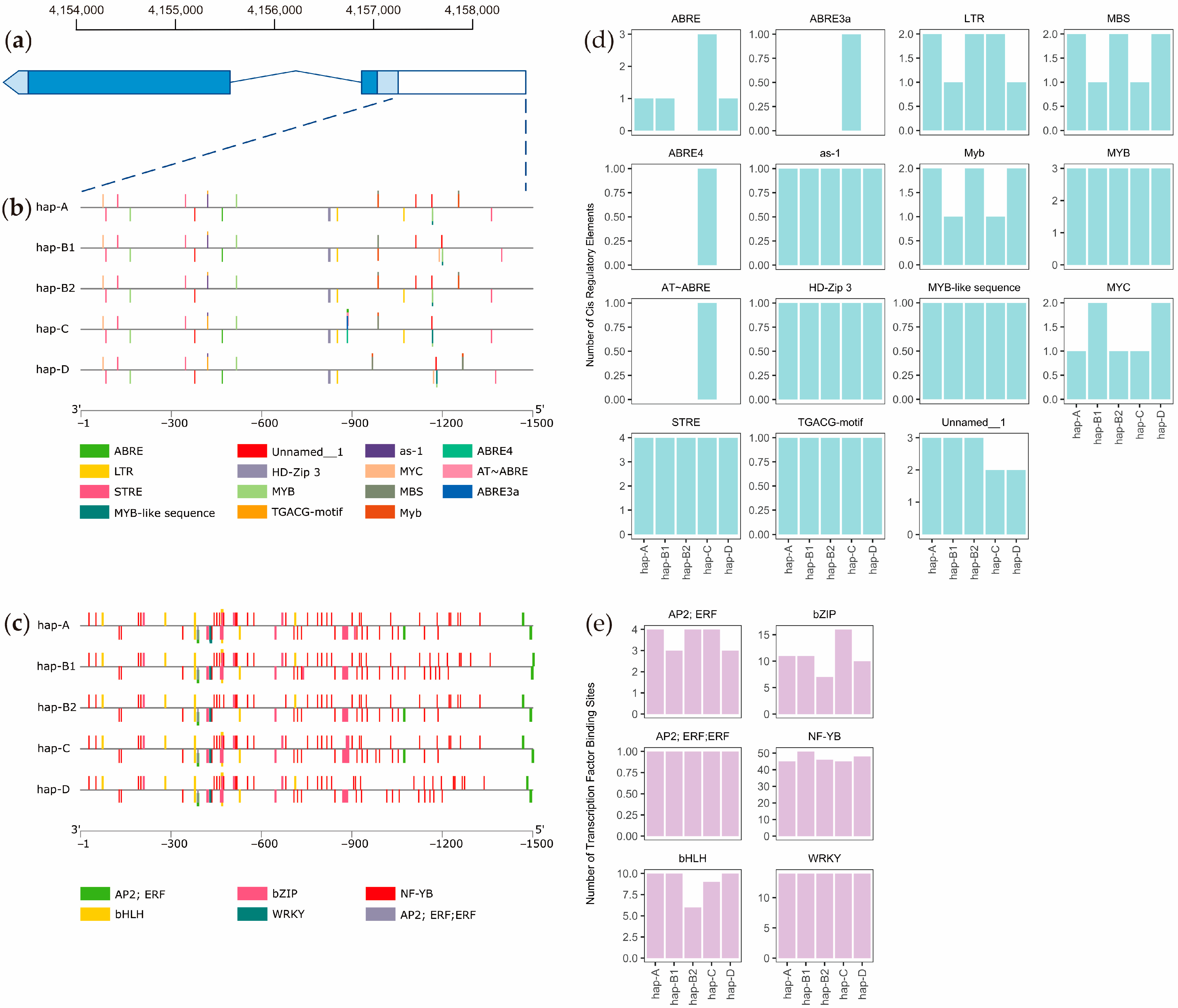
2.3. Allele Variation and Haplotype Analysis of OsCUL3c
2.4. CREs and TFBSs in OsCUL3c Putative Promoter
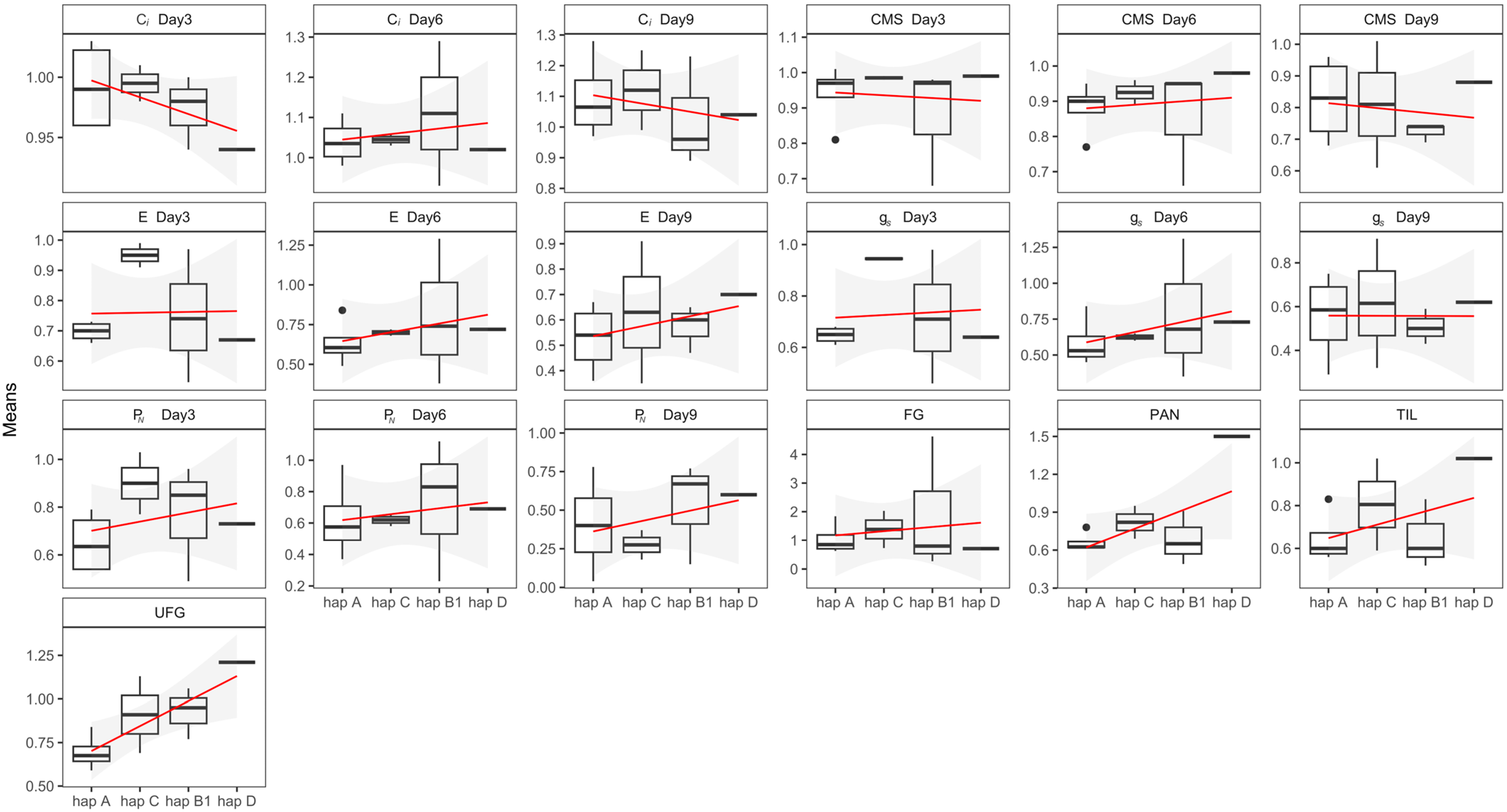
2.5. Salt Tolerance Index in Local Thai Rice Accessions
2.6. OsCUL3c Gene Expression Based on RNA-Seq Data
3. Discussion
4. Materials and Methods
4.1. Phylogenetic Construction
4.2. Haplotype Analysis
4.3. Cis-Regulatory Elements and Transcription Factor Binding Site Prediction
4.4. Phenotype Analysis
4.5. Gene Expression Analysis
5. Conclusions
Supplementary Materials
Author Contributions
Funding
Institutional Review Board Statement
Informed Consent Statement
Data Availability Statement
Acknowledgments
Conflicts of Interest
References
- FAOSTAT. Crops and Livestock Products. Available online: https://www.fao.org/faostat/en/#data/QCL/visualize (accessed on 24 March 2023).
- Yuan, S.; Stuart, A.M.; Laborte, A.G.; Edreira, J.I.R.; Dobermann, A.; Kien, L.V.N.; Thuy, L.T.; Paothong, K.; Traesang, P.; Tint, K.M.; et al. Southeast Asia must narrow down the yield gap to continue to be a major rice bowl. Nat. Food 2022, 3, 217–226. [Google Scholar] [CrossRef] [PubMed]
- Suwanmontri, P.; Kamoshita, A.; Fukai, S. Recent changes in rice production in rainfed lowland and irrigated ecosystems in Thailand. Plant Prod. Sci. 2021, 24, 15–28. [Google Scholar] [CrossRef]
- Van-Dijk, M.; Morley, T.; Rau, M.L.; Saghai, Y. A meta-analysis of projected global food demand and population at risk of hunger for the period 2010–2050. Nat. Food 2021, 2, 494–501. [Google Scholar] [CrossRef] [PubMed]
- Ullah, A.; Bano, A.; Khan, N. Climate change and salt effects on crops and chemical communication between plants and plant growth-promoting microorganisms under stress. Front. Sustain. Food Syst. 2021, 5, 618092. [Google Scholar] [CrossRef]
- Jaroenongard, C.; Babel, M.S.; Shrestha, S.; Weesakul, S.; Nitivattananon, V.; Khadka, D. Projecting relative sea level rise under climate change at the Phrachula Chomklao Fort tide gauge in the upper gulf of Thailand. Water 2021, 13, 1702. [Google Scholar] [CrossRef]
- Phankamolsil, N.; Sonsri, K.; Phankamolsil, Y. Consequence of seawater intrusion on soil properties in agricultural areas of Nonthaburi Province, Thailand. Appl. Environ. Res. 2021, 43, 77–92. [Google Scholar] [CrossRef]
- Yang, Y.; Ye, R.; Srisutham, M.; Nontasri, T.; Sritumboon, S.; Maki, M.; Yoshida, K.; Oki, K.; Homma, K. Rice production in farmer fields in soil salt classified areas in Khon Kaen, Northeast Thailand. Sustainability 2022, 14, 9873. [Google Scholar] [CrossRef]
- Lekklar, C.; Suriya-arunroj, D.; Pongpanich, M.; Comai, L.; Kositsup, B.; Chadchawan, S.; Buaboocha, T. Comparative genomic analysis of rice with contrasting photosynthesis and grain production under salt stress. Genes 2019, 10, 562. [Google Scholar] [CrossRef]
- Chutimanukul, P.; Saputro, T.B.; Mahaprom, P.; Plaimas, K.; Comai, L.; Buaboocha, T.; Siangliw, M.; Toojinda, T.; Chadchawan, S. Combining genome and gene co-expression network analyses for the identification of genes potentially regulating salt tolerance in rice. Front. Plant Sci. 2021, 12, 704549. [Google Scholar] [CrossRef]
- Mansuri, M.R.; Shobbar, Z.S.; Jelodar, N.B.; Ghaffari, M.; Mohammadi, S.M.; Daryani, P. Salt tolerance involved candidate genes in rice: An integrative meta-analysis approach. BMC Plant Biol. 2020, 20, 452. [Google Scholar]
- Lekklar, C. Photosynthesis and Yield Components of Local Thai Rice Oryza sativa L. under Salt Stress at Flowering Stage and Genome-Wide Association Study for Salt-Tolerant Gene Identification. Ph.D. Thesis, Chulalongkorn University, Bangkok, Thailand, 2018. [Google Scholar]
- Gingerich, D.J.; Gagne, J.M.; Salter, D.W.; Hellmann, H.; Estelle, M.; Ma, L.; Vierstra, R.D. Cullins 3a and 3b assemble with members of the broad complex/tramtrack/bric-a-brac (BTB) protein family to form essential ubiquitin–protein ligases (e3s) in Arabidopsis. J. Biol. Chem. 2005, 280, 18810–18821. [Google Scholar] [CrossRef] [PubMed]
- Moin, M.; Bakshi, A.; Madhav, M.S.; Kirti, P.B. Comprehensive expression profiling reveals the possible involvement of Cullins in developmental and stress regulation in rice. Environ. Exp. Bot. 2019, 160, 101–111. [Google Scholar] [CrossRef]
- Teramoto, S.; Yamasaki, M.; Uga, Y. Identification of a unique allele in the quantitative trait locus for crown root number in japonica rice from Japan using genome-wide association studies. Breed. Sci. 2022, 72, 222–231. [Google Scholar] [CrossRef] [PubMed]
- Liu, Q.; Ning, Y.; Zhang, Y.; Yu, N.; Zhao, C.; Zhan, X.; Wu, W.; Chen, D.; Wei, X.; Wang, G.L.; et al. OsCUL3a negatively regulates cell death and immunity by degrading OsNPR1 in rice. Plant Cell 2017, 29, 345–359. [Google Scholar] [CrossRef] [PubMed]
- Gao, Z.; Liu, Q.; Zhang, Y.; Fang, H.; Zhang, Y.; Sinumporn, S.; Abbas, A.; Ning, Y.; Wang, G.; Cheng, S.; et al. A proteomic approach identifies novel proteins and metabolites for lesion mimic formation and disease resistance enhancement in rice. Plant Sci. 2019, 287, 110182. [Google Scholar] [CrossRef] [PubMed]
- Gao, Z.; Liu, Q.; Zhang, Y.; Chen, D.; Zhan, X.; Deng, C.; Cheng, S.; Cao, L. OsCUL3a- associated molecular switches have functions in cell metabolism, cell death, and disease resistance. J. Agric. Food Chem. 2020, 68, 5471–5548. [Google Scholar] [CrossRef] [PubMed]
- Wang, F.; Deng, X. Plant ubiquitin-proteasome pathway and its role in gibberellin signaling. Cell Res. 2011, 21, 1286–1294. [Google Scholar] [CrossRef]
- Wang, J.; Yang, W.; Zhang, S.; Hu, H.; Yuan, Y.; Dong, J.; Chen, L.; Ma, Y.; Yang, T.; Zhou, L.; et al. A pangenome analysis pipeline provides insights into functional gene identification in rice. Genome Biol. 2023, 24, 19. [Google Scholar] [CrossRef]
- Ban, Z.; Estelle, M. CUL3 E3 ligases in plant development and environmental response. Nat. Plants 2021, 7, 6–16. [Google Scholar] [CrossRef]
- Liu, W.; Tang, X.; Qi, X.; Fu, X.; Ghimire, S.; Ma, R.; Li, S.; Zhang, N.; Si, H. The ubiquitin conjugating enzyme: An important ubiquitin transfer platform in ubiquitin-proteasome system. Int. J. Mol. Sci. 2020, 21, 2894. [Google Scholar] [CrossRef]
- Doroodian, P.; Hua, Z. The ubiquitin switch in plant stress response. Plants 2021, 10, 246. [Google Scholar] [CrossRef] [PubMed]
- Bragoszewski, P.; Turek, M.; Chacinska, A. Control of mitochondrial biogenesis and function by the ubiquitin—Proteasome system. Open Biol. 2017, 7, 170007. [Google Scholar] [CrossRef] [PubMed]
- Suratanee, A.; Chokrathok, C.; Chutimanukul, P.; Khrueasan, N.; Buaboocha, T.; Chadchawan, S.; Plaimas, K. Two-state co-expression network analysis to identify genes related to salt tolerance in Thai rice. Genes 2021, 9, 594. [Google Scholar] [CrossRef]
- Sonsungsan, P.; Chantanakool, P.; Suratanee, A.; Buaboocha, T.; Comai, L.; Chadchawan, S.; Plaimas, K. Identification of key genes in ‘Luang Pratahn’, Thai salt-tolerant rice, based on time-course data and weighted co-expression networks. Front. Plant Sci. 2021, 12, 744654. [Google Scholar] [CrossRef] [PubMed]
- Sarikas, A.; Hartmann, T.; Pan, Z.Q. The cullin protein family. Genome Biol. 2011, 12, 220. [Google Scholar] [CrossRef]
- Hotton, S.K.; Callis, J. Regulation of cullin RING ligases. Annu. Rev. Plant Biol. 2008, 59, 467–489. [Google Scholar] [CrossRef]
- Guo, L.; Nezames, C.D.; Sheng, L.; Deng, X.; Wei, N. Cullin-RING ubiquitin ligase family in plant abiotic stress pathways. J. Integr. Plant Biol. 2012, 55, 21–30. [Google Scholar] [CrossRef]
- Furniss, J.J.; Spoel, S.H. Cullin-RING ubiquitin ligases in salicylic acid-mediated plant immune signaling. Front. Plant Sci. 2015, 6, 154. [Google Scholar] [CrossRef] [PubMed]
- Dieterle, M.; Thomann, A.; Renou, J.P.; Parmentier, Y.; Cognat, V.; Lemonnier, G.; Müller, R.; Shen, W.H.; Kretsch, T.; Genschik, P. Molecular and functional characterization of Arabidopsis Cullin 3A. Plant J. 2005, 41, 386–399. [Google Scholar] [CrossRef]
- Lang, L.; Xu, A.; Ding, J.; Zhang, Y.; Zhao, N.; Tian, Z.; Liu, Y.; Wang, Y.; Liu, X.; Liang, F.; et al. Quantitative trait locus mapping of salt tolerance and identification of salt-tolerant genes in Brassica napus L. front. Plant Sci. 2017, 8, 1000. [Google Scholar]
- Wu, J.; Zhang, J.; Li, X.; Liu, J.; Niu, Z.; Wang, L. An overexpression of the AP2/ERF transcription factor from Iris typhifolia in Arabidopsis thaliana confers tolerance to salt stress. Biol. Plant 2019, 63, 776–784. [Google Scholar] [CrossRef]
- Feng, Y.; Zeng, S.; Yan, J.; Li, K.; Xu, H. Genome-wide analysis and expression of MYC family genes in tomato and the functional identification of slmyc1 in response to salt and drought stress. Agronomy 2023, 13, 757. [Google Scholar] [CrossRef]
- Bhattacharjee, B.; Hallan, V. NF-YB family transcription factors in Arabidopsis: Structure, phylogeny, and expression analysis in biotic and abiotic stresses. Front. Microbiol. 2023, 13, 1067427. [Google Scholar] [CrossRef] [PubMed]
- Renliang, Z.; Guanqing, J. Package ‘geneHapR’, R Package Version 1.1.8. Available online: https://cran.r-project.org/web/packages/geneHapR/geneHapR.pdf (accessed on 24 March 2023).
- Wickham, H.; Chang, W.; Henry, L.; Pedersen, T.L.; Takahashi, K.; Wilke, C.; Woo, K.; Yutani, H.; Dunnington, D. Package ‘ggplot2’, R Package Version 3.4.1. Available online: https://cran.r-project.org/web/packages/ggplot2/ggplot2.pdf (accessed on 24 March 2023).
- Monroe, J.G. Package ‘genemodel’, R Package Version 1.1.0. Available online: https://cran.r-project.org/web/packages/genemodel/genemodel.pdf (accessed on 16 April 2023).
- Blum, A.; Ebercon, A. Cell membrane stability as a measure of drought and heat tolerance in wheat. Crop Sci. 1981, 21, 43–47. [Google Scholar] [CrossRef]
- Habila, S.; Khunpolwattana, N.; Chantarachot, T.; Buaboocha, T.; Comai, L.; Chadchawan, S.; Pongpanich, M. Salt stress responses and SNP-based phylogenetic analysis of Thai rice cultivars. Plant Genome 2022, 15, e20189. [Google Scholar] [CrossRef]
- Yoshida, S.; Forno, D.A.; Cock, J.H.; Gomez, K.A. Laboratory Manual for Physiological Studies of Rice, 3rd ed.; International Rice Research Institute: Manila, Philippines, 1976; pp. 61–66. [Google Scholar]
- Untergasser, A.; Nijveen, H.; Rao, X.; Bisseling, T.; Geurts, R.; Leunissen, J.A. Primer3Plus, an enhanced web interface to Primer3. Nucleic Acids Res. 2007, 35, W71–W74. [Google Scholar] [CrossRef]









Disclaimer/Publisher’s Note: The statements, opinions and data contained in all publications are solely those of the individual author(s) and contributor(s) and not of MDPI and/or the editor(s). MDPI and/or the editor(s) disclaim responsibility for any injury to people or property resulting from any ideas, methods, instructions or products referred to in the content. |
© 2024 by the authors. Licensee MDPI, Basel, Switzerland. This article is an open access article distributed under the terms and conditions of the Creative Commons Attribution (CC BY) license (https://creativecommons.org/licenses/by/4.0/).
Share and Cite
Herwibawa, B.; Lekklar, C.; Chadchawan, S.; Buaboocha, T. Association of a Specific OsCULLIN3c Haplotype with Salt Stress Responses in Local Thai Rice. Int. J. Mol. Sci. 2024, 25, 1040. https://doi.org/10.3390/ijms25021040
Herwibawa B, Lekklar C, Chadchawan S, Buaboocha T. Association of a Specific OsCULLIN3c Haplotype with Salt Stress Responses in Local Thai Rice. International Journal of Molecular Sciences. 2024; 25(2):1040. https://doi.org/10.3390/ijms25021040
Chicago/Turabian StyleHerwibawa, Bagus, Chakkree Lekklar, Supachitra Chadchawan, and Teerapong Buaboocha. 2024. "Association of a Specific OsCULLIN3c Haplotype with Salt Stress Responses in Local Thai Rice" International Journal of Molecular Sciences 25, no. 2: 1040. https://doi.org/10.3390/ijms25021040
APA StyleHerwibawa, B., Lekklar, C., Chadchawan, S., & Buaboocha, T. (2024). Association of a Specific OsCULLIN3c Haplotype with Salt Stress Responses in Local Thai Rice. International Journal of Molecular Sciences, 25(2), 1040. https://doi.org/10.3390/ijms25021040

